S-1/A
Table of Contents

As filed with the Securities and Exchange Commission on December 20, 2023.

Registration No. 333-275174

 

 

 

UNITED STATES

SECURITIES AND EXCHANGE COMMISSION

Washington, D.C. 20549

 

 

AMENDMENT NO. 2

FORM S-1

REGISTRATION STATEMENT

UNDER

THE SECURITIES ACT OF 1933

 

 

BENEFICIENT

(Exact name of registrant as specified in its charter)

 

 

 

Nevada   6199   72-1573705
(State or other Jurisdiction of
Incorporation Or Organization)
  (Primary Standard Industrial
Classification Code Number)
  (I.R.S. Employer
Identification Number)

325 North St. Paul Street, Suite 4850

Dallas, TX 75201

(214) 445-4700

(Address, Including Zip Code, and Telephone Number, Including Area Code, of Registrant’s Principal Executive Offices)

 

 

James G. Silk

325 North St. Paul Street, Suite 4850

Dallas, TX 75201

(214) 445-4700

(Name, Address, Including Zip Code, and Telephone Number, Including Area Code, of Agent For Service)

 

 

Copies of all communications, including communications sent to agent for service, should be sent to:

Matthew L. Fry, Esq.

Haynes and Boone, LLP

2801 N. Harwood Street,

Suite 2300

Dallas, Texas 75201

(214) 651-5000

 

 

Approximate date of commencement of proposed sale to the public:

As soon as practicable after the effective date of this Registration Statement.

If any of the securities being registered on this Form are to be offered on a delayed or continuous basis pursuant to Rule 415 under the Securities Act of 1933, check the following box.  ☒

If this Form is filed to register additional securities for an offering pursuant to Rule 462(b) under the Securities Act, please check the following box and list the Securities Act registration statement number of the earlier effective registration statement for the same offering.  ☐

If this Form is a post-effective amendment filed pursuant to Rule 462(c) under the Securities Act, please check the following box and list the Securities Act registration statement number of the earlier effective registration statement for the same offering.  ☐

If this Form is a post-effective amendment filed pursuant to Rule 462(d) under the Securities Act, check the following box and list the Securities Act registration statement number of the earlier effective registration statement for the same offering.  ☐

Indicate by check mark whether the registrant is a large accelerated filer, an accelerated filer, a non-accelerated filer, a smaller reporting company or an emerging growth company. See the definitions of “large accelerated filer,” “accelerated filer,” “smaller reporting company” and “emerging growth company” in Rule 12b-2 of the Exchange Act.

 

Large accelerated filer      Accelerated filer  
Non-accelerated filer      Smaller reporting company  
     Emerging growth company  

If an emerging growth company, indicate by check mark if the registrant has elected not to use the extended transition period for complying with any new or revised financial accounting standards provided pursuant to Section 7(a)(2)(B) of the Securities Act.  ☐

The Registrant hereby amends this registration statement on such date or dates as may be necessary to delay its effective date until the registrant shall file a further amendment which specifically states that this registration statement shall thereafter become effective in accordance with Section 8(a) of the Securities Act of 1933 or until the registration statement shall become effective on such date as the Securities and Exchange Commission, acting pursuant to said Section 8(a), may determine.

 

 

 


Table of Contents

The information in this preliminary prospectus is not complete and may be changed. These securities may not be sold until the registration statement filed with the Securities and Exchange Commission is effective. This prospectus is not an offer to sell nor does it seek an offer to buy these securities in any jurisdiction where the offer or sale is not permitted.

 

SUBJECT TO COMPLETION, DATED DECEMBER 20, 2023

PRELIMINARY PROSPECTUS

BENEFICIENT

17,901,459 Shares of Class A Common Stock

(Inclusive of 942,249 Shares of Class A Common Stock Underlying the Warrants and 235,562 Shares of Class A Common Stock Underlying the Series A Convertible Preferred Stock)

942,249 Warrants to Purchase Shares of Class A Common Stock and Shares of Series A Convertible Preferred Stock

942,249 Shares of Series A Convertible Preferred Stock Underlying the Warrants

 

 

This prospectus relates to the offer and sale, from time to time, by the selling holders identified in this prospectus (the “Selling Holders”), or their permitted transferees, of up to 17,901,459 shares of our Class A common stock, par value $0.001 per share (“Class A common stock”) (inclusive of 942,249 shares of Class A common stock issuable upon the exercise of the GRID Warrants (as defined below) and 235,562 shares of Class A common stock underlying 942,249 shares of Series A preferred stock, par value $0.001 per share (the “Series A preferred stock”)), 942,249 warrants, with each warrant exercisable for one share of Class A common stock and one share of Series A preferred stock at an exercise price of $11.50 (the “GRID Warrants”), and 942,249 shares of Series A preferred stock underlying with GRID Warrants. This prospectus also relates to the issuance by us to persons other than the original purchaser thereof or its affiliates of (a) up to 942,249 shares of our Class A common stock and (b) 942,249 shares of Series A preferred stock that may be issued upon exercise of 942,249 GRID Warrants registered for resale hereby and (c) 235,562 shares of Class A common stock that may be issued upon conversion of the 942,249 shares of Series A preferred stock underlying such GRID Warrants. The shares of Class A common stock, the GRID Warrants and Series A preferred stock that may be sold by the Selling Holders and the shares of Class A common stock and Series A preferred stock that may be issued by us are collectively referred to in this prospectus as the “Offered Securities.” We will not receive any of the proceeds from the sale by the Selling Holders of the Offered Securities.

We will receive all of the proceeds from exercise of GRID Warrants for cash, if any, registered hereunder. We believe the likelihood that GRID Warrant holders will exercise their GRID Warrants, and therefore the amount of cash proceeds that we would receive, is dependent upon the trading price of our Class A common stock. If the trading price for our Class A common stock is less than $11.50 per share, we believe holders of our Warrants are unlikely to exercise their GRID Warrants. Conversely, the GRID Warrant holders are more likely to exercise their GRID Warrants the higher the price of our Class A common stock is above $11.50 per share. The closing price of our Class A common stock on The Nasdaq Global Market on December 19, 2023 was below the GRID Warrant exercise price of $11.50 per share. The GRID Warrants are exercisable on a cashless basis under certain circumstances specified in the Amended and Restated Warrant Agreement (as defined herein). To the extent that any GRID Warrants are exercised on a cashless basis, the aggregate amount of cash we would receive from the exercise of the GRID Warrants will decrease.

We will bear all costs, expenses and fees in connection with the registration of Offered Securities. The Selling Holders will bear all commissions and discounts, if any, attributable to their respective sales of Offered Securities. We are registering certain shares of our Class A common stock, GRID Warrants and Series A preferred stock for sale by the Selling Holders pursuant to various registration rights agreements with the Selling Holders. See the section of this prospectus entitled “Selling Security Holders” for more information.

The Selling Holders may offer and sell the Offered Securities owned by them covered by this prospectus from time to time. The Selling Holders may offer and sell the Offered Securities owned by them covered by this prospectus in a number of different ways and at varying prices. If any underwriters, dealers or agents are involved in the sale of any of the securities, their names and any applicable purchase price, fee, commission or


Table of Contents

discount arrangement between or among them will be set forth, or will be calculable from the information set forth, in any applicable prospectus supplement. See the sections of this prospectus titled “About this Prospectus” and “Plan of Distribution” for more information. No securities may be sold without delivery of this prospectus and any applicable prospectus supplement describing the method and terms of the offering of such securities. You should carefully read this prospectus and any applicable prospectus supplement before you invest in our securities.

The Offered Securities being offered by the Selling Holders were acquired by the Security Holders at the following prices: (i) approximately $2.29 per share for the 2,917,807 shares of Class A common stock issued to HERO – Research & Analytics, L.L.C. (“HERO – Research & Analytics”) based upon the Net Asset Value (“NAV”) of the alternative assets acquired by the customized trust vehicles implemented by the Company and through which the Company provide its customers liquidity for their alternative assets (such trust vehicles, the “ExAlt Trusts”) and (ii) approximately $2.73 per share for the 13,805,841 shares of Class A common stock issued to The GRID Holding Co., LLC (“GRID Holding Co.”) based upon the conversion of 3,768,995 shares of Series B-1 Resettable preferred stock, par value $0.001 per share (the “Series B-1 preferred stock”), originally held by the GRID at Mesa, LLC (“GRID”), which GRID acquired based on the NAV of its alternative assets acquired by the ExAlt Trusts. The sale or the possibility of sale of the Offered Securities being offered pursuant to this prospectus may negatively impact the market price of the Class A common stock and Warrants (as defined below). See the section titled “Purchase Price Paid by the Selling Security Holders” for more information.

Our Class A common stock is listed on The Nasdaq Global Market under the symbol “BENF,” and our outstanding warrants to purchase one share of our Class A common stock and one share of our Series A preferred stock at an exercise price of $11.50 are listed on The Nasdaq Capital Market under the symbol “BENFW” (each a “Warrant” and together, the “Warrants” or the “Public Warrants”). Unless otherwise indicated or unless the context otherwise requires, the terms “Warrant,” “Warrants” and “Public Warrants” include the GRID Warrants registered on the registration statement on Form S-1 of which this prospectus forms a part. On December 19, 2023, the last reported sales price of the Class A common stock was $0.4388 per share, and the last reported sales price of our Warrants (excluding the GRID Warrants) was $0.005 per Warrant.

On November 28, 2023, we received a letter from the Listing Qualifications Department of Nasdaq (the “Nasdaq Staff”) notifying the Company that, for the previous 30 consecutive business days, the closing bid price for the Company’s Class A common stock had been below the minimum $1.00 per share required for continued listing on The Nasdaq Global Market under Nasdaq Listing Rule 5450(a)(1) (the “Bid Price Requirement”). In accordance with Nasdaq Listing Rule 5810(c)(3)(A), the Company has been provided an initial period of 180 calendar days, or until May 28, 2024, to regain compliance with the Bid Price Requirement. If, at any time before May 28, 2024, the bid price for the Class A common stock closes at $1.00 or more for a minimum of 10 consecutive business days, the Nasdaq Staff will provide written notification to the Company that it has regained compliance with the Bid Price Requirement (unless the Nasdaq Staff exercises its discretion to extend the 10-day period). The letter has no effect at this time on the Class A common stock. See “Risk Factors We have been notified by Nasdaq of our failure to comply with certain continued listing requirements and, if we are unable to regain compliance with all applicable continued listing requirements and standards of Nasdaq, our Class A common stock could be delisted from Nasdaq.” for more information.

We are an “emerging growth company” and a “smaller reporting company” as defined under the U.S. federal securities laws and, as such, may elect to comply with certain reduced public company reporting requirements for this and future filings. Certain holders of our Class B common stock, par value $0.001 per share (the “Class B common stock” and together with the Class A common stock, the “Common Stock”), have entered into a stockholders agreement (the “Stockholders Agreement”) concerning the election of directors of the Company, and holders of Class B common stock (the “Class B Holders”) have the right to elect a majority of the Company’s directors. As a result, the Company is a “controlled company” within the meaning of the Nasdaq Listing Rules and may elect not to comply with certain corporate governance standards.

See “Risk Factors” beginning on page 15 to read about factors you should consider before investing in shares of our Class A common stock and Warrants.

Neither the Securities and Exchange Commission nor any state securities commission has approved or disapproved of these securities or passed upon the accuracy or adequacy of this prospectus. Any representation to the contrary is a criminal offense.

 

 

The date of this prospectus is December     , 2023


Table of Contents

TABLE OF CONTENTS

 

ABOUT THIS PROSPECTUS

     ii  

PROSPECTUS SUMMARY

     1  

RISK FACTORS

     15  

USE OF PROCEEDS

     82  

MARKET INFORMATION FOR COMMON STOCK AND DIVIDEND

     83  

MANAGEMENT’S DISCUSSION AND ANALYSIS OF FINANCIAL CONDITION AND RESULTS OF OPERATIONS BUSINESS

     84  

BUSINESS

     178  

DIRECTORS, EXECUTIVE OFFICERS AND CORPORATE GOVERNANCE

     211  

EXECUTIVE COMPENSATION

     222  

CERTAIN RELATIONSHIPS AND RELATED PARTY TRANSACTIONS

     254  

SECURITY OWNERSHIP OF CERTAIN BENEFICIAL OWNERS AND MANAGEMENT AND RELATED STOCK HOLDER MATTERS

     293  

DESCRIPTION OF SECURITIES

     299  

SELLING SECURITY HOLDERS

     332  

PURCHASE PRICE PAID BY THE SELLING SECURITY HOLDERS

     335  

PLAN OF DISTRIBUTION

     337  

LEGAL MATTERS

     342  

CHANGE IN ACCOUNTANTS

     342  

EXPERTS

     342  

WHERE YOU CAN FIND ADDITIONAL INFORMATION

     343  

 

i


Table of Contents

ABOUT THIS PROSPECTUS

This prospectus is part of a registration statement on Form S-1 that we are hereby filing with the Securities and Exchange Commission (the “SEC”) using the “shelf” registration process. Under this shelf registration process, we and the Selling Holders may, from time to time, sell or otherwise distribute the Offered Securities as described in the section titled “Plan of Distribution” in this prospectus. We will not receive any proceeds from the sale by such Selling Holders of the Offered Securities offered by them described in this prospectus. We may receive proceeds from the exercise of GRID Warrants registered hereunder by a person other than the original holder of the GRID Warrants.

Neither we nor the Selling Holders have authorized anyone to provide you with any information or to make any representations other than those contained in this prospectus or any applicable prospectus supplement or any free writing prospectuses prepared by or on behalf of us or to which we have referred you. Neither we nor the Selling Holders take responsibility for, and can provide no assurance as to the reliability of, any other information that others may give you. Neither we nor the Selling Holders will make an offer to sell these securities in any jurisdiction where the offer or sale is not permitted.

We may also provide a prospectus supplement or post-effective amendment to the registration statement to add information to, or update or change information contained in, this prospectus. You should read both this prospectus and any applicable prospectus supplement or post-effective amendment to the registration statement together with the additional information to which we refer you in the sections of this prospectus titled “Where You Can Find Additional Information.”

On June 7, 2023, Beneficient (the “Company,” f/k/a The Beneficient Company Group, L.P. (“BCG”)), a Nevada corporation, completed its previously announced business combination (the “Business Combination”) with Avalon Acquisition, Inc., a Delaware corporation (“Avalon”), pursuant to that certain Business Combination Agreement, dated September 21, 2022, by and among Avalon, BCG, Beneficient Merger Sub I, Inc., a Delaware corporation and direct, wholly-owned subsidiary of BCG (“Merger Sub I”), and Beneficient Merger Sub II, LLC, a Delaware limited liability company and direct, wholly-owned subsidiary of BCG (“Merger Sub II”) (as amended, the “Business Combination Agreement” and such transactions described therein, the “Transactions”).

Pursuant to the terms of the Business Combination Agreement, on June 6, 2023, following a series of recapitalization transactions, BCG converted from a Delaware limited partnership to a Nevada corporation (the “Conversion”) and changed its name to “Beneficient.” On June 7, 2023, Merger Sub I merged with and into Avalon (the “Avalon Merger”), with Avalon surviving the Avalon Merger (the “Avalon Merger Surviving Company”) as a wholly owned subsidiary of the Company. On June 16, the Avalon Merger Surviving Company merged with and into Merger Sub II (the “LLC Merger,” together with the Avalon Merger, the “Mergers”), and Merger Sub II survived the LLC Merger as a wholly-owned subsidiary of the Company. On June 8, 2023, our Class A common stock began trading on The Nasdaq Global Market, and our Warrants (excluding the GRID Warrants) began trading on The Nasdaq Capital Market.

References to “BCG,” “Ben,” “we,” “us,” “our,” and similar terms, prior to the effective time of the Conversion, refer to the registrant when it was a Delaware limited partnership, and such references following the effective time of the Conversion refer to the registrant in its current corporate form as a Nevada corporation called “Beneficient.”

MARKET AND INDUSTRY DATA

Certain industry data and market data included in this prospectus were obtained from independent third-party surveys, market research, publicly available information, reports of governmental agencies and industry

 

ii


Table of Contents

publications and surveys. All of the estimates of Beneficient’s management presented herein are based upon review of independent third-party surveys and industry publications prepared by a number of sources and other publicly available information by Beneficient’s management. Third-party industry publications and forecasts state that the information contained therein has been obtained from sources generally believed to be reliable, yet not independently verified. The industry data, market data and estimates used in this prospectus involve assumptions and limitations, and you are cautioned not to give undue weight to such data and estimates. Although we have no reason to believe that the information from industry publications and surveys included in this prospectus is unreliable, we have not verified this information and cannot guarantee its accuracy or completeness. We believe that industry data, market data and related estimates provide general guidance, but are inherently imprecise. The industry in which Beneficient operates is subject to a high degree of uncertainty and risk due to a variety of factors, including those described in the section titled “Risk Factors—Risks Relating to Business and Industry” and elsewhere in this prospectus.

TRADEMARKS, SERVICE MARKS AND TRADE NAMES

This document contains references to trademarks and service marks belonging to other entities. Solely for convenience, trademarks and trade names referred to in this registration statement may appear without the ® or symbols, but such references are not intended to indicate, in any way, that the applicable licensor will not assert, to the fullest extent under applicable law, its rights to these trademarks and trade names. We do not intend our use or display of other companies’ trade names, trademarks or service marks to imply a relationship with, or endorsement or sponsorship of us by, any other companies.

 

iii


Table of Contents

CAUTIONARY NOTE REGARDING FORWARD-LOOKING STATEMENTS

This prospectus includes forward-looking statements as defined under U.S. federal securities laws. Forward-looking statements include all statements that are not historical statements of fact and statements regarding, but not limited to, our expectations, hopes, beliefs, intentions, or strategies regarding the future. In addition, any statements that refer to projections, forecasts, or other characterizations of future events or circumstances, including any underlying assumptions, are forward-looking statements. The words “anticipate,” “believe,” “could,” “estimate,” “expect,” “intend,” “may,” “might,” “plan,” “possible,” “potential,” “predict,” “will,” “would,” and similar expressions may identify forward-looking statements, but the absence of these words does not mean that a statement is not forward-looking. Forward-looking statements are predictions, projections and other statements about future events that are based on current expectations and assumptions and, as a result, are subject to significant risks and uncertainties. Forward-looking statements speak only as of the date they are made. Readers are cautioned not to put undue reliance on forward-looking statements, and we assume no obligation and do not intend to update or revise these forward-looking statements, whether as a result of new information, future events, or otherwise.

Summary of Risk Factors

The following is a summary of the principal risks that could adversely affect our business, financial condition, and results of operations:

 

   

we do not have a significant operating history or an established customer base;

 

   

our fair value estimates of illiquid assets may not accurately estimate prices obtained at the time we enter into any liquidity transaction, and we cannot provide assurance that the values of the alternative assets underlying the liquidity transactions that we report from time to time will be realized;

 

   

the inability to maintain the listing of the Company’s Class A common stock on the Nasdaq Stock Market, LLC (“Nasdaq”);

 

   

the transfer of GWG Holdings Inc.’s (“GWG”) assets to the GWG Wind Down Trust and the Litigation Trust (each as defined herein) pursuant to the Second Amended Plan (as defined herein) could create significant uncertainties and risks for our continued operations and materially and adversely impact our financial operating results;

 

   

future resales of Class A common stock may cause the market price of Class A common stock to drop significantly;

 

   

the market price for Class A common stock may be subject to substantial fluctuations, which may make it difficult for stockholders to sell shares at the volumes, prices, and times desired;

 

   

the GWG Wind Down Trust currently owns a substantial percentage of the Company and continues to have voting power with respect to those matters on which our stockholders have the right to vote;

 

   

a determination that we are an unregistered investment company would have serious adverse consequences;

 

   

the Company is currently involved in legal proceedings and government investigations and may be a party to additional claims and litigation in the future;

 

   

our liquidity, profitability and business may be adversely affected by concentrations of assets, which are collateralized by a portion of the cash flows from the exchanged alternative assets (the “Collateral”);

 

   

we engage in related party transactions, which may result in conflicts of interest involving our senior management;

 

   

Brad K. Heppner, our founder and CEO, may have financial interests that conflict with the interests of Beneficient and its stockholders;

 

iv


Table of Contents
   

usage of our Class A common stock or securities convertible into Class A common stock as consideration for the Customer ExAlt Trusts’ (as defined herein) investments in alternative assets may create significant volatility in our investment income and the price of our Class A common stock;

 

   

we may be materially adversely affected by negative publicity;

 

   

substantial future sales of shares of Class A common stock could cause the market price of our shares of Class A common stock to decline;

 

   

our Forward Purchase Agreement (as defined herein) could result in an artificial ceiling price for the shares of our Class A common stock given the economic interests of our counterparty;

 

   

our liquidity, profitability and business may be adversely affected by an inability to access, or ability to access only on unfavorable terms, the capital markets, and we may never obtain the maximum anticipated proceeds contemplated under current capital raising agreements such as the SEPA (as defined herein);

 

   

the due diligence process that we undertake in connection with any liquidity transaction may or may not reveal all facts that may be relevant in connection with such liquidity transaction;

 

   

poor performance of our Collateral would cause a decline in our revenue, income and cash flow and could adversely affect our ability to raise capital for future liquidity transactions;

 

   

we have a substantial amount of goodwill and intangible assets, and we have been, and may in the future be, required to write down the value of our intangible assets and goodwill due to impairment;

 

   

we are subject to repayment risk in connection with our liquidity transactions;

 

   

transfer restrictions applicable to alternative assets may prevent us from being able to attract a sufficient number of Customers (as defined herein) to achieve our business goals;

 

   

our operations, products and services may be negatively impacted by changes in economic and market conditions;

 

   

shares of Class A common stock and Series A convertible preferred stock, par value $0.001 per share (the “Series A preferred stock”), are structurally subordinated to interests in Beneficient Company Holdings, L.P., (“BCH”), a subsidiary of Beneficient;

 

   

allocations of write downs in the value of our intangible assets and goodwill due to impairment will result in a decrease in the capital account balance of the BCH Class A Units (as defined herein) indirectly held by the Company;

 

   

we are or will become subject to comprehensive governmental regulation and supervision;

 

   

we may incur fines, penalties and other negative consequences from regulatory violations;

 

   

we may be impacted adversely by claims or litigation, including claims or litigation relating to our fiduciary responsibilities;

 

   

if we are unable to protect our intellectual property rights, our business could be negatively affected;

 

   

Beneficient’s board of directors (the “Board”) and management have significant control over Beneficient’s business;

 

   

we may issue additional shares of authorized Common Stock or preferred stock without stockholder approval subject to the applicable rules of Nasdaq and Nevada law, which would dilute existing stockholder interests;

 

   

the holders of Class B common stock have the right to elect a majority of the Board and the ability to vote with Class A common stock in director elections for the remaining directors, with each share of Class B common stock having 10 votes per share; and

 

   

the Company may engage in transactions that represent a conflict of interest, with the review of such transactions subject to the Nevada statutory business judgment rule.

 

v


Table of Contents

The foregoing factors should not be construed as exhaustive and should be read together with the other cautionary statements set forth under the heading “Risk Factors” below. If one or more events related to these or other risks or uncertainties materialize, or if our underlying assumptions prove to be incorrect, actual results may differ materially from what we anticipate. Many of the important factors that will determine these results are beyond our ability to control or predict. Accordingly, you should not place undue reliance on any such forward-looking statements. Any forward-looking statement speaks only as of the date on which it is made, and, except as otherwise required by law, we do not undertake any obligation to publicly update or review any forward-looking statement, whether as a result of new information, future developments or otherwise. New factors emerge from time to time, and it is not possible for us to predict which will arise. In addition, we cannot assess the impact of each factor on our business or the extent to which any factor, or combination of factors, may cause actual results to differ materially from those contained in any forward-looking statements.

 

vi


Table of Contents

PROSPECTUS SUMMARY

Overview

Beneficient is a technology-enabled financial services holding company that (together with its subsidiaries) provides simple, rapid, and cost-effective liquidity solutions to participants in the alternative asset industry through its end-to-end online platform, AltAccess. Beneficient’s products and services are designed to meet the unmet needs of mid-to-high net worth individual investors (“MHNW”), small-to-midsize institutional investors (“STMI”), family offices (“FAMO”) and fund general partners (“GPs” and collectively, our “Customers”). Beneficient’s bespoke liquidity solutions for otherwise illiquid alternative asset investments are delivered through proprietary technology and an innovative financing and trust structure.

Market Opportunity

The global alternative investment market is estimated to consist of more than $12 trillion of assets under management (“AUM”).2 Of this market, approximately $8.3 trillion3 of assets are held by U.S.-based investors. We currently estimate that of this, our current focus markets of MHNW investors comprise approximately $1.3 trillion4 and that U.S.-based STMI investors also comprise approximately $1.4 trillion.5

As the total alternative investment market has grown, so too has the need for secondary liquidity. Transaction volume in the U.S. secondary liquidity market was approximately $102 billion6 in 2022, growing from approximately $25 billion7 in 2012 at a compound annual growth rate of 15.1% during the 10-year period. We believe that most all of the volume in secondary liquidity transactions is driven by the largest and most well-resourced investor classes — large institutional investors and ultra-high net worth investors — due to their ability to access legacy secondary liquidity solutions. MHNW individual investors and U.S.-based STMI investors, which combined hold approximately $2.7 trillion of assets, have been virtually shut out from the secondary liquidity market due to a lack of cost efficient, transparent, and seamless technology-enabled solutions.

MHNW individual investors face needs for secondary liquidity which are non-existent in the institutional market. The need for liquidity among MHNW individual investors stems from, among other things, life events, estate and tax planning, risk management, the desire to pursue other financial opportunities or investments, retirement and

 

2 

Based on global private capital AUM data exported from Preqin, excluding funds of funds and secondaries to avoid double counting.

3 

Estimated based on (i) historical North American private capital AUM data from Preqin (excludes hedge funds) and historical North America hedge fund AUM data from With Intelligence; (ii) market segment data including the percentage of hedge fund assets held by individuals (CitiBusiness Advisory), the percentage of private capital assets held by family offices and wealthy individuals (Preqin, Private Equity Spotlight, February 2016), the percentage of total global assets held by small, mid- and ultra-high net worth individuals (Capgemini and Credit Suisse); and (iii) assets held by North American high net worth individuals, including the percentage of such assets held by MHNW investors (Capgemini). Includes the following assumptions of Ben: (i) calculations of market segmentation based on estimates from third-party sources described above; (ii) large institutions hold 80% of the total institutional AUM; (iii) the percentage of MHNW wealth allocated to alternative assets is 22.4% (based on a range of estimates from KKRCapGemini, KKR, RBC-Campden, Cerulli, and Goldman Sachs); and (iv) MHNW and UHNW alternative asset AUM may be understated, and large institution and STMI alternative asset AUM may be proportionally overstated and, therefore, require adjustment.

4 

Id.

5 

Id.

6 

Setter Capital Volume Report FY 2022.

7 

Coller Capital Private Equity Secondary Market Report 2017.

 

1


Table of Contents

liability protection objectives. Additionally, given that 84%8 of MHNW individual investors are self-made and are most likely private business owners, these investors may need or welcome the opportunity for liquidity to help support their own businesses, either if facing financial distress or if presented with attractive growth opportunities that require capital. Similar to MHNW individual investors, we believe that STMI investors holding mature alternative assets have historically faced challenges in accessing the market for secondary liquidity. This is mostly due to traditional liquidity service providers being unwilling or unable to service potential clients in this market segment in a profitable manner given STMI investors holding alternative assets generally do not seek transactions that are sufficiently large for legacy solutions to generate adequate profitability. This is partially due to the antiquated process utilized by legacy solutions providers.

Based on the pace of historical alternative secondary liquidity transactions overall, we estimate that MHNW individual investors and STMI investors in total could seek liquidity between 2% and 3%9 of their aggregate outstanding alternative investment holdings each year if they were provided with greater access to attractive secondary liquidity solutions. As a result, we estimate the annual market demand for liquidity by MHNW individual investors and STMI could exceed $60 billion.

Our Competitive Strengths

We have built a new and innovative technology-enabled financial services company to address the unmet needs of a growing segment of a rapidly expanding alternative investment market. We estimate that the total market for liquidity in this asset class stands at $200 billion, with $61 billion of current estimated liquidity demand going underserved today. To address this market, we believe that we have the following competitive advantages that give us an early mover advantage in the market: technology, public listing, statutory, regulatory and leadership.

Together, these five competitive advantages create a powerful value proposition for our Customers and an early mover advantage for us. These advantages are the result of significant investment and years of hard work. We have also built a portfolio of products, marketing operations, a corporate culture and team to leverage these advantages on behalf of our Customers.

Technology

We believe that we are the only liquidity and financial services provider serving alternative asset investors in the market with a technological solution for sourcing, processing and completing transactions online. Our structure, facilitated by our end-to-end, tech-enabled, Customer-facing technology and applications, is intended to provide our Customers with liquidity in as little as 30 days — and within two to three days for certain qualifying assets. Our rapid transaction process stands in stark contrast to the current market capabilities, which we believe continue to rely on complex transactions with no centralized platform for workflow and customer service. The complexity and cost of these existing approaches can render it impractical for smaller holders of alternative assets to achieve liquidity on acceptable terms.

Central to our business model and disruptive strategy to address the unserved market for MHNW individuals and STMI is the belief that despite the enormous complexity that exists in the alternative investment market, it is

 

 

8 

Wealth-X Very High Net Worth Handbook 2021.

9 

Estimate based on the turnover rate of large institutional investors, calculated based on global private AUM by vintage (excluding funds of funds and secondaries) reported by Preqin and the total secondary market volume reported in the Setter Capital Volume Report, FY 2022. Ben assumes (i) that MHNW investors would seek approximately two times the turnover rate of large institutional investors and (ii) that STMI investors would seek approximately one-and-a-half times the turnover rate of large institutional investors.

 

2


Table of Contents

possible to provide Customers with a simple, rapid and cost-effective experience through technological innovation and ingenuity. Existing competitors rely on complex transactions with no centralized platform for workflow and customer service. Their transactions are typically heavily negotiated transactions involving a significant amount of personal interaction and volumes of complex and difficult to understand papers. Through AltAccess, and the technological infrastructure underpinning AltAccess, we seek to provide our Customers with the opportunity to access our capital and achieve liquidity out of their alternative assets via an online portal in as little as 30 days — and within two to three days for certain qualifying assets. Customers using AltAccess can upload documents, work through tasks and complete their liquidity transactions with standardized transaction agreements at no additional cost or hidden fees to our Customers.

Our liquidity products are designed to facilitate the delivery of, at a Customer’s election, cash, equity securities or debt securities, or a combination of cash and equity or debt securities. The foundation of the technologies and systems built into AltAccess includes those covered non-provisional patent applications we filed and that are pending with the U.S. Patent and Trademark Office. Our patent-pending technologies and unique business model give us the ability to offer a simple, rapid and cost-effective customer experience.

Public Listing

On June 8, 2023, our Class A common stock began trading on The Nasdaq Global Market, and our Warrants (excluding the GRID Warrants) began trading on The Nasdaq Capital Market. We anticipate an acceleration in the growth in demand for our core products and the public listing differentiates us from our competitors. Accessing public capital can bolster our balance sheet, which serves as the source of funding — cash, equity and debt instruments — for our full suite of liquidity products. With DTC eligibility, our securities could be held at custodial firms and transferred between brokerage accounts electronically, providing greater liquidity for our Customers. Further, using our publicly listed securities as part of the funding for our liquidity products reduces our cost of capital, which in turn could allow us to offer more attractive pricing on our liquidity products to our Customers.

Statutory

We commenced our core liquidity operations through Ben Liquidity, L.L.C. and its subsidiaries (collectively, “Ben Liquidity”) in September 2017. Since day one, we sought to become regulated as a trust company so our Customers could have additional confidence in transactions they conduct with Ben as a result of regulatory oversight. On December 31, 2021, our subsidiary, Beneficient Fiduciary Financial, L.L.C. (“BFF”), received a charter from the State of Kansas under a new set of industry regulations enacted within the State of Kansas through the Technology-Enabled Fiduciary Financial Institution (“TEFFI”) Act, which was signed into law on April 21, 2021 (the “TEFFI Act”). The TEFFI Act allows for the chartering and creation of Kansas trust companies with fiduciary powers similar to those permitted to national banks under the authority of the Comptroller of the Currency, referred to under Kansas law as TEFFIs, which — in each case in their capacity as fiduciaries — may provide financings with respect to alternative assets held in Kansas trusts (referred to as “fidfin trusts” under the TEFFI Act) and provide qualified custodial and trustee services. As such, through its charter, BFF is authorized to exercise fiduciary powers similar to those permitted to national banks under the authority of the Comptroller of the Currency, including as lender and custodian and trustee of, and with respect to, fidfin trusts holding alternative assets.

As a result of the issuance of the operating charter, we believe that we have a significant competitive advantage under the TEFFI Act, which aims to position Kansas as the preferred low-tax jurisdiction in the United States for TEFFIs that will operate as specialized trust companies chartered in Kansas offering alternative asset financial products and services. Trust companies chartered under the TEFFI Act must operate as financial fiduciaries in the financial technology space — FidFinTech — offering liquidity solutions and trust and custody services under a consolidated and unified regulatory framework, a first for our industry. Pursuant to the provisions of the TEFFI

 

3


Table of Contents

Act, BFF is expected to be the only company permitted to offer such services under the TEFFI Act through 2023. We strongly believe operating as a regulated trust company will enhance our overall value proposition by bringing, among other benefits, the comfort of our oversight by regulators to our Customers who rely on us to deliver timely liquidity and related financial products and services.

Critically, we believe that Ben is the first company with the ability to provide liquidity to alternative asset investors through a regulated trust company. We act as a principal using our own balance sheet to provide liquidity solutions to our Customers, while competing firms typically act as intermediaries brokering transactions between parties or funds representing other people’s money. This differentiation can provide us with three significant cost advantages: lower cost of capital, lower execution costs and lower holding costs, thus allowing us to offer our Customers cost-effective liquidity solutions. BFF’s role as a regulated Kansas TEFFI using our own balance sheet to facilitate liquidity solutions also allows us to form direct relationships with each of our Customers, which incentivizes us to prioritize the customer experience and deploy our capital in ways that enhance our balance sheet. We believe this alignment of interests will be critical and will fuel our ability to grow our core liquidity products and expand into adjacent products and services.

Prior to the TEFFI Act, there was no single jurisdiction in the United States that we believe allowed the alternative asset industry to operate at full efficiency. Regulations in states such as Delaware, Wyoming and Nevada have enacted certain operating provisions, but we believe the TEFFI Act includes specific elements that create a holistic framework for companies providing liquidity in the alternative investment market. The new law in Kansas addresses this issue and creates a “home” for this multi-trillion-dollar industry and is designed to be business friendly, promote regulator cooperation and offer tax incentives for companies who move assets to Kansas under the new legislation.

Regulatory

We believe that the multiple layers of regulatory oversight built into our business model will instill confidence in our Customers in their dealings with us. Our regulated business lines help to deliver a suite of products and services in an environment of safety, soundness and security. Our regulators currently include: (1) the SEC, (2) the Financial Industry Regulatory Authority (“FINRA”), and (3) the Kansas Office of the State Bank Commissioner (the “OSBC”), as a regulator of BFF. Only BFF, our subsidiary, is regulated by the OSBC. The OSBC does not regulate the entirety of Beneficient.

Leadership

Our management team has worked together for years and is grounded by our core values of trailblazing, trust and teamwork. We are led by Brad K. Heppner, our founder and CEO, a 30+ year industry-veteran who has previously founded successful alternative investment companies, including The Crossroads Group, L.P. (a pioneering alternative asset fund-of-funds), and Capital Analytics (an administrative and data analytics platform for the administration of alternative assets). Our leadership team includes other industry veterans with broad fiduciary, investing and operating experience in relevant industries. We also benefit from the guidance of a world-class Board with deep experience in financial markets, including former Dallas and Atlanta Federal Reserve Presidents Richard W. Fisher and Dennis P. Lockhart.

Recent Developments

Business Combination

On September 21, 2022, we entered into a Business Combination Agreement with Avalon, a publicly traded special purpose acquisition company. On June 7, 2023, in accordance with the Business Combination

 

4


Table of Contents

Agreement, the Company completed its previously announced merger with Avalon. In connection with the closing of the Transaction, among other things, the Company converted from a Delaware limited partnership to a Nevada corporation and changed its corporate name from “The Beneficient Company Group, L.P.” to “Beneficient.” Pursuant to the Conversion, each Class A Common Unit of BCG (the “BCG Class A Common Units”) converted into 1.25 shares of Class A common stock, each Class B Common Unit of BCG (the “BCG Class B Common Units”) converted into 1.25 shares of Class B common stock, and the capital account balance of the Preferred Series B Subclass 2 Unit Accounts of BCG (“BCG Preferred B-2 Unit Accounts”) converted into shares of Class A common stock at a rate based on a 20% discount to the $10.00 valuation of the Class A common stock (or $8.00). As a result, in the Conversion, we issued 86,116,884 shares of Class A common stock with respect to the BCG Class A Common Units, 19,140,451 shares of Class B common stock with respect to the BCG Class B Common Units and 94,050,534 shares of Class A common stock with respect to the BCG Preferred B-2 Unit Accounts.

In connection with the closing of the Transactions, the Company issued (i) an aggregate of approximately 7,971,864 shares of Class A common stock to the former holders of Class A common stock of Avalon, par value $0.0001 per share (“Avalon Class A common stock”), and Class B common stock of Avalon, par value $0.0001 per share (“Avalon Class B common stock”), outstanding immediately prior to June 7, 2023, and (ii) an aggregate of approximately 2,796,864 shares of Series A preferred stock to non-redeeming Avalon Class A stockholders, and the outstanding Avalon warrants converted into an aggregate of 23,625,000 redeemable Warrants. In accordance with their terms, all shares of Series A preferred stock issued at closing of the Transaction were automatically converted into an aggregate of approximately 687,588 shares of Class A common stock. At closing, $27.9 million of cash remained in the trust account of Avalon (the “Trust Account”). There were $26.1 million in transaction expenses deducted from the Trust Account, leaving $1.8 million in net proceeds.

Forward Purchase Agreement

On June 5, 2023, we entered into a Prepaid Forward Purchase Agreement, by and between the Company and RiverNorth SPAC Arbitrage Fund, L.P. (the “Purchaser”), pursuant to which the Purchaser has agreed to, among other things, effect certain purchases of shares of Avalon Class A common stock that would have been redeemed in connection with the special meeting of Avalon’s stockholders (the “Special Meeting”) to approve the transactions contemplated Business Combination Agreement (as amended through June 25, 2023, the “Forward Purchase Agreement”).

Pursuant to the Forward Purchase Agreement, Purchaser agreed to purchase shares of Avalon Class A common stock (the “AVAC FPA Shares”) at a purchase price per share of $10.588 (for aggregate consideration of $25.0 million from unaffiliated third-parties). The AVAC FPA Shares were not redeemed in connection with the Special Meeting and converted into shares of Class A Common Stock and Series A preferred stock at the close of the Business Combination, which shares of Series A preferred stock were subsequently converted into shares of Class A common stock and Purchaser held an aggregate of 2,956,480 shares of Class A common stock following the conversion in respect of the AVAC FPA Shares (such shares of Class A common stock, the “FPA Shares”). The $25.0 million in proceeds (the “Disbursed Amount”) in respect of the FPA Shares was disbursed from the Trust Account following the consummation of the Business Combination. $5.0 million of the Disbursed Amount was disbursed to Beneficient, with the remaining $20.0 million disbursed to Purchaser to be held by Purchaser until the Maturity Date (as defined below) or until its earlier release per the terms of the Forward Purchase Agreement.

The Forward Purchase Agreement provides for two categories of FPA Shares (i) 1,064,333 FPA Shares are categorized as “Purchased Shares” (the “Purchased Shares”) and (ii) the remaining 1,892,147 FPA Shares are categorized as “Prepaid Forward Shares” (the “Prepaid Forward Shares”). If by the 10th anniversary of the close

 

5


Table of Contents

of the Business Combination, Purchaser had received less than $5.0 million, in gross proceeds from, and Purchaser had used good faith efforts to sell, the Purchased Shares, Beneficient has agreed to cause BCH to issue Purchaser an amount of Preferred Series A Subclass 0 Unit Accounts of BCH (the “BCH Preferred A-0 Unit Accounts”) (or such other senior most preferred security of Beneficient) as consideration for any shortfall amounts less than $5.0 million from the sale of the Purchased Shares. Purchaser agreed for the first six months following the Business Combination not to sell any Purchased Shares below $5.00 per share or to sell more than 10% of the daily trading volume of the Class A common stock if the volume weighted average price (“VWAP”) of the Class A common stock is between $5.00 and $8.00 for any such trading day.

Upon the sales of the Prepaid Forward Shares, the Purchaser will remit $10.588 per share, or such lesser price per share designated by the Company (“Designated Price”) by written notice setting forth the Designated Price and the number Prepaid Forward Shares that may be sold at such price (“Designated Price Notice”) delivered to Purchaser prior to any such sales, to the Company. On June 8, 2025 (“Maturity Date”), any Prepaid Forward Shares not sold by the Purchaser will be returned to the Company and any remaining amounts in respect of the Prepaid Forward Shares will be retained by the Purchaser, less any amounts still owed to the Company from sales effected prior to the Maturity Date.

Until December 8, 2023, the Purchaser agreed to the following sales conditions for the Purchased Shares and Non-Redemption shares — (a) on a daily basis, all sales must either (i) exceed $8.00 per share or (ii) represent less than 10% of daily volume of the Class A common stock and (b) no sales below $5.00 per share; provided, however that, other than with respect to sales of Prepaid Forward Shares at a price not lower than the Designated Price in a Designated Price Notice, Purchaser shall not sell any shares for less than $10.588 per share (except in accordance with section 1(a)(v) of the Forward Purchase Agreement) and further provided that other than with respect to sales of Prepaid Forward Shares at a price not lower than the Designated Price in a Designated Price Notice, Purchaser shall not sell any shares below $10.588 once Purchaser has received $5.0 million from the sale of such shares referenced in the Forward Purchase Agreement, except as otherwise designated by the Company. The Forward Purchase Agreement permits the Company, in its sole discretion, to lower the Designated Price to a per share amount lower than $10.588 in order to permit the Purchaser to effect additional sales of its Prepaid Forward Shares at a price lower than the prevailing trading price of the Company’s Class A common stock in exchange for the remitting of a portion of the proceeds of any such sales to the Company.

Although the Company may designate a per share sale amount less than $10.588 per share pursuant to the Forward Purchase Agreement, the current Designated Price of $10.588 currently incentivizes the Purchaser not to sell its shares of Class A common stock at a price below such amount. Given the number of shares of our Class A common stock held by the Purchaser, the additional selling pressure that may be created by sales of our Class A common stock by the Purchaser if the trading price of our Class A common stock reaches $10.588, such price may present an artificial ceiling for the value of the shares of our Class A common stock. In the event we do not designate a lower price per share than the Designated Price at which the Purchaser may sell shares of our Class A common stock, we may never recover the $20 million dollar cash amount retained by the Purchaser following our entry into the Forward Purchase Agreement, which could have a material adverse effect on our financial condition and results of operations.

Prior to June 30, 2023, the Purchaser received $5.0 million in gross proceeds from the sale of a portion of the Purchased Shares. No sales of any of the Prepaid Forward Shares had occurred as of September 30, 2023. To the Company’s knowledge, all shares purchased by the Purchaser in connection with the Forward Purchase Agreement were from unaffiliated third-parties.

Standby Equity Purchase Agreement

On June 27, 2023, the Company entered into a Standby Equity Purchase Agreement (the “SEPA”) with YA II PN, Ltd. (“Yorkville”). Pursuant to the SEPA, the Company shall have the right, but not the obligation, to sell to

 

6


Table of Contents

Yorkville up to $250.0 million of Class A common stock at the Company’s request any time during the commitment period commencing on June 27, 2023 (the “Effective Date”) and terminating on the first day of the month following the 36-month anniversary of the Effective Date. Each issuance and sale by the Company to Yorkville under the SEPA (an “Advance”) is subject to a maximum limit equal to the greater of: (i) an amount equal to 100% of the aggregate volume traded of the Company’s Class A common stock on Nasdaq for the five trading days immediately preceding an Advance Notice (as defined in the SEPA), or (ii) $10,000,000, which amount may be increased upon mutual consent. The shares will be issued and sold to Yorkville at a per share price equal to, at the election of the Company as specified in the relevant Advance Notice: (i) 95% of the Market Price (as defined below) for any period commencing on the receipt of the Advance Notice by Yorkville and ending on 4:00 p.m. New York City time on the applicable Advance notice date (the “Option 1 Pricing Period”), and (ii) 97% of the Market Price for any three consecutive trading days commencing on the Advance notice date (the “Option 2 Pricing Period,” and each of the Option 1 Pricing Period and the Option 2 Pricing Period, a “Pricing Period”). “Market Price” is defined as, for any Option 1 Pricing Period, the daily VWAP of the Class A common stock on Nasdaq during the Option 1 Pricing Period, and for any Option 2 Pricing Period, the lowest daily VWAP of the Class A common stock on the Nasdaq during the Option 2 Pricing Period. The Advances are subject to certain limitations, including that Yorkville cannot purchase any shares that would result in it beneficially owning more than 9.99% of the Company’s outstanding Class A common stock at the time of an Advance or acquiring since the Effective Date under the SEPA more than 19.99% of the Company’s outstanding Class A common stock and Class B common stock as of the date of the SEPA (the “Exchange Cap”). The Exchange Cap will not apply under certain circumstances, including, where the Company has obtained stockholder approval to issue in excess of the Exchange Cap in accordance with the rules of Nasdaq or such issuances do not require stockholder approval under Nasdaq’s “minimum price rule.” Additionally, if the total number of Class A common stock traded on Nasdaq during the applicable Pricing Period is less than the Volume Threshold (as defined below), then the number of Class A common stock issued and sold pursuant to such Advance notice will be reduced to the greater of (a) 30% of the trading volume of the Class A common stock on Nasdaq during the relevant Pricing Period as reported by Bloomberg L.P., or (b) the number of Class A common stock sold by Yorkville during such Pricing Period, but in each case not to exceed the amount requested in the Advance notice. “Volume Threshold” is defined as a number of Class A common stock equal to the product of (a) the number of shares in the Advance notice requested by the Company multiplied by (b) 0.30.

The Company has paid YA Global II SPV, LLC, a subsidiary of Yorkville, a structuring fee in the amount of $25,000. In addition, the Company paid a commitment fee to Yorkville in an amount equal to $1.25 million by the issuance of 456,204 shares of Class A common stock. Yorkville agreed that neither it nor any of its affiliates will engage in any short-selling or hedging of the Company’s Class A common stock during the term of the SEPA. On each of October 2, 2023 and October 4, 2023, Yorkville purchased 20,000 and 500,000 shares of Class A common stock for $2.39 and $1.27 per share, respectively, pursuant to the terms of the SEPA.

Credit Agreement

On October 19, 2023, Beneficient Financing, L.L.C. (the “Beneficient Financing”), a wholly owned subsidiary of the Company, and BCH, as guarantor (together with Beneficient Financing, the “Loan Parties”), entered into a Credit and Guaranty Agreement (the “HH-BDH Credit Agreement”) with HH-BDH LLC (“HH-BDH”), as administrative agent.

HH-BDH’s sole member is Hicks Holdings Operating, LLC, a Delaware LLC (“Hicks Holdings”). The sole member of Hicks Holdings is Mr. Thomas O. Hicks, a member of the Board. HH-BDH will receive customary fees and expenses in its capacity as a lender and as the administrative agent under the HH-BDH Credit Agreement, as further described below. Hicks Holdings and Mr. Hicks may be deemed to have a direct or indirect material financial interest with respect to the transactions contemplated by the HH-BDH Credit Agreement, as described below. HH-BDH funded the amounts under the HH-BDH Credit Agreement with the proceeds of a third-party financing (the “Financing”).

 

7


Table of Contents

The HH-BDH Credit Agreement provides for a three-year term loan in the aggregate principal amount of $25.0 million (the “Term Loan”), which will be fully drawn on closing.

Borrowings under the HH-BDH Credit Agreement will bear interest, at the Company’s option, calculated according to a Base Rate (“Base Rate Loans”), Adjusted Term SOFR rate (“Term SOFR Loans”) or Adjusted Daily Simple SOFR rate (“DSS Loans”), plus an Applicable Margin (as defined in the HH-BDH Credit Agreement), subject to a Maximum Rate (as defined in the HH-BDH Credit Agreement) determined by applicable law in the State of New York. For Base Rate Loans, the Applicable Margin shall be 2.50%. For Term SOFR Loans and DSS Loans, the Applicable Margin shall be 3.50%. Accrued and unpaid interest shall be payable on the applicable Payment Date (as defined in the HH-BDH Credit Agreement). For Base Rate Loans and DSS Loans, the Payment Date shall be (i) the first day of every calendar month during the term of the HH-BDH Credit Agreement, (ii) the date on which any such Loan (as defined in the HH-BDH Credit Agreement) is prepaid, and (iii) the Maturity Date (as defined in the HH-BDH Credit Agreement). In respect of Term SOFR Loans, the Payment Date shall be (i) the last day of the interest period specified in the applicable borrowing request for such Loan (generally, one, three or six months after the date such Loan is made, provided that if such interest period is longer than three months, then the Payment Date shall be the day that is three months after the first day of such interest period), (ii) the date on which any such Loan is prepaid, and (iii) the Maturity Date. The Term Loan will mature on October 19, 2026 and all outstanding principal amounts and accrued and unpaid interest thereon shall be due and payable on such date.

The Term Loan is secured by pledges of: (a) substantially all of the assets of the Beneficient Financing, (b) BCH’s equity interests in the Beneficient Financing, (c) 97.5% of the equity interests held by The EP-00117 Custody Trust, a Delaware statutory trust known as the “Custody Trust”, in certain entities that hold interests in private investment funds, which, as of September 30, 2023, represented approximately 44.9% of all assets held by the Customer ExAlt Trusts, and (d) certain deposit accounts.

The HH-BDH Credit Agreement contains customary representations, warranties, affirmative and negative covenants, including covenants which restrict the ability of the Loan Parties, the Custody Trust and certain affiliated entities to, among other things, create liens, incur additional indebtedness, make certain restricted payments and engage in certain other transactions, in each case subject to certain customary exceptions. In addition, the HH-BDH Credit Agreement contains certain financial maintenance covenants, including a debt service coverage ratio.

Additionally, the HH-BDH Credit Agreement contains customary events of default relating to, among other things, payment defaults, breach of covenants, cross default of material indebtedness, bankruptcy-related defaults, judgment defaults, and the occurrence of certain change of control events. The occurrence of an event of default may result in the acceleration of repayment obligations with respect to any outstanding principal amounts and foreclosure on the collateral.

Hicks Holdings will receive the following fees and payments in connection with the Term Loan:

 

   

A non-refundable fee in an amount equal to 1.0% of the aggregate commitments under the Term Loan upon execution of the HH-BDH Credit Agreement (the “Closing Date”);

 

   

On each Payment Date, from and including: (1) from the Closing Date until the second anniversary of the Closing Date, an interest payment at an interest rate equal to 3.0% per annum; and (2) from the second anniversary of the Closing Date until the loans are repaid in full, interest payments at an interest rate equal to 2.0% per annum (which interest is in addition to the HH-BDH’s receipt of interest payments as described above);

 

   

If any amounts under the HH-BDH Credit Agreement are prepaid prior to October 19, 2025 (the “Make Whole Date”), including by reason of acceleration, a make-whole payment equal to the product of the

 

8


Table of Contents
 

principal amounts being repaid and the applicable interest rate plus 3.0% and the number of calendar days between the date of such prepayment and the scheduled Make Whole Date, divided by 360; and

 

   

Certain fees, payments and expenses incurred by Hicks Holdings in connection with the Financing.

In connection with the HH-BDH Credit Agreement and the Financing, on October 19, 2023, BCH, Beneficient Company Group, L.L.C. (“Ben LLC”) and Hicks Holdings entered into that certain letter agreement (the “Letter Agreement”). In connection with the Financing, Hicks Holdings agreed to assign to HH-BDH all of its rights, title and interest in and to the following partnership interests of BCH: BCH Preferred A-0 Unit Accounts with a capital account balance of $15,320,238 as of June 30, 2023, Preferred Series A Subclass 1 Unit Accounts of BCH (“BCH Preferred A-1 Unit Accounts”) with a capital account balance of $48,059,237 as of June 30, 2023, 48 Class S Preferred Units of BCH (“BCH Class S Preferred Units”) and 291,163 Class S Ordinary Units of BCH (“BCH Class S Ordinary Units”) held by HH-BDH (the “Pledged Guarantor Interests”). Hicks Holdings’ membership interest in HH-BDH (collectively with the Pledged Guarantor Interests, the “Pledged Equity Interests”) and the Pledged Guarantor Interests serve as collateral for the Financing (together, the “HH-BDH Pledge”).

Pursuant to the terms of the Letter Agreement, the parties thereto agreed that if Beneficient Financing and/or BCH default under the HH-BDH Credit Agreement and such default results in a foreclosure on, or other forfeiture of, the Pledged Equity Interests, BCH will promptly issue to Hicks Holdings BCH Preferred A-0 Unit Accounts with a capital account balance of $15,320,238, BCH Preferred A-1 Unit Accounts with a capital account balance of $48,059,237, 48 BCH Class S Preferred Units and 291,163 BCH Class S Ordinary Units (subject to a tax gross-up as provided in the Letter Agreement), or, in the discretion of Hicks Holdings, equivalent securities of equal fair market value to the value of the security interests at the time of the applicable foreclosure or other loss (such newly issued equity interests referred to as the “Replacement Equity Interests”); provided, however that, if less than all Pledged Equity Interests have been foreclosed on or forfeited, the foregoing capital account balances and numbers of units comprising the Replacement Equity Interests shall be reduced on a class-by-class and subclass-by-subclass basis, as applicable, to the extent necessary to ensure that Hicks Holdings and its affiliates do not receive additional value relative to the value held by Hicks Holdings and its affiliates immediately prior to the foreclosure or forfeiture. Furthermore, Ben LLC shall cause a Ben LLC Unit (as defined in the Eighth Amended and Restated Limited Partnership Agreement of BCH, dated June 7, 2023 (the “BCH Eighth A&R LPA”)) to be issued for each Class A Unit (as defined in the BCH Eighth A&R LPA) issued to Hicks Holdings pursuant to the Letter Agreement. Additionally, BCH agreed to indemnify Hicks Holdings and its affiliates and hold each of them harmless against any and all losses which may arise directly or indirectly in connection with, among other things, the HH-BDH Credit Agreement, the Term Loan, the Financing and the HH-BDH Pledge.

Resale Registration Statements

In addition to our contractual obligation to prepare and file with the SEC the registration statement of which this prospectus forms a part, we have filed with the SEC multiple registration statements (File Nos. 333-273326, 333-273322 and 333-273328), which provided for the resale of the substantial majority of the shares of our outstanding Class A common stock and were each declared effective by the SEC on September 29, 2023. While certain of the Selling Holders may experience a positive rate of return based on the current trading price of our Class A common stock, the public stockholders may not experience a similar rate of return on the securities they purchased due to differences in the purchase prices paid by the public stockholders and the Selling Holders and the current trading price of our Class A common stock.

We will receive all of the proceeds from exercise of GRID Warrants for cash, if any, registered hereunder. We believe the likelihood that GRID Warrant holders will exercise their GRID Warrants, and therefore the amount of cash proceeds that we would receive, is dependent upon the trading price of our Class A common stock. If the

 

9


Table of Contents

trading price for our Class A common stock is less than $11.50 per share, we believe holders of the GRID Warrants are unlikely to exercise their GRID Warrants. Conversely, the GRID Warrant holders are more likely to exercise their GRID Warrants the higher the price of our Class A common stock is above $11.50 per share. The closing price of our Class A common stock on The Nasdaq Global Market on December 19, 2023 was below the GRID Warrant exercise price of $11.50 per share. The GRID Warrants are exercisable on a cashless basis under certain circumstances specified in the Amended and Restated Warrant Agreement. To the extent that any GRID Warrants are exercised on a cashless basis, the aggregate amount of cash we would receive from the exercise of the GRID Warrants will decrease.

Nasdaq Non-Compliance Notice

On November 28, 2023, we received a letter from the Nasdaq Staff notifying the Company that, for the previous 30 consecutive business days, the closing bid price for the Company’s Class A common stock had been below the minimum $1.00 per share required for continued listing on The Nasdaq Global Market under Nasdaq Listing Rule 5450(a)(1). The letter has no effect at this time on the Class A common stock, which continues to trade on The Nasdaq Global Market under the symbol “BENF”.

In accordance with Nasdaq Listing Rule 5810(c)(3)(A), the Company has been provided an initial period of 180 calendar days, or until May 28, 2024, to regain compliance with the Bid Price Requirement. If, at any time before May 28, 2024, the bid price for the Class A common stock closes at $1.00 or more for a minimum of 10 consecutive business days, the Nasdaq Staff will provide written notification to the Company that it has regained compliance with the Bid Price Requirement (unless the Nasdaq Staff exercises its discretion to extend the 10-day period).

If the Company is not in compliance with the Bid Price Requirement by May 28, 2024, the Company may qualify for a second 180 calendar day period to regain compliance with the Bid Price Requirement. To qualify for an additional compliance period, the Company would need to transfer the listing of the Class A common stock to the Nasdaq Capital Market and meet the continued listing requirement for market value of publicly held shares and all other initial listing standards for The Nasdaq Capital Market, except for the Bid Price Requirement. If the Company does not qualify for or fails to regain compliance during the second compliance period, then the Nasdaq Staff will provide written notification to the Company that its Class A common stock will be subject to delisting. At that time, the Company may appeal the Nasdaq Staff’s delisting determination to the Nasdaq Listing Qualifications Panel. However, there can be no assurance that, if the Company receives a delisting notice and appeals the delisting determination, that such an appeal would be successful.

The Company intends to monitor the closing bid price of its Class A common stock. The Company is evaluating available options, including seeking to effect a reverse stock split, to resolve the noncompliance matters described herein and intends to take appropriate steps to maintain its listing on Nasdaq. However, there can be no assurance that the Company will be able to regain compliance with the Bid Price Requirement.

Corporate Information

Beneficient’s principal executive offices are located at 325 N. Saint Paul St., Suite 4850, Dallas, Texas 75201, and its phone number is (214) 445-4700. Beneficient’s website is https://www.trustben.com. Information found on or accessible though out website is not incorporated by reference into this prospectus and should not be considered part of this prospectus.

Implications of Being an Emerging Growth Company, a Smaller Reporting Company and a Controlled Company

We qualify as an “emerging growth company” as defined in the Jumpstart Our Business Startups Act of 2012 (the “JOBS Act”). For so long as we remain an emerging growth company, we are permitted, and currently

 

10


Table of Contents

intend, to rely on the following provisions of the JOBS Act that contain exceptions from disclosure and other requirements that otherwise are applicable to public companies and file periodic reports with the SEC. These provisions include, but are not limited to:

 

   

being permitted to present only two years of audited financial statements and selected financial data and only two years of related “Management’s Discussion and Analysis of Financial Condition and Results of Operations” in our periodic reports and registration statements, including this prospectus, subject to certain exceptions;

 

   

not being required to comply with the auditor attestation requirements of Section 404 of the Sarbanes-Oxley Act of 2002, as amended;

 

   

reduced disclosure obligations regarding executive compensation in our periodic reports, proxy statements, and registration statements, including in this prospectus;

 

   

not being required to comply with any requirement that may be adopted by the Public Company Accounting Oversight Board (the “PCAOB”) regarding mandatory audit firm rotation or a supplement to the auditor’s report providing additional information about the audit and the financial statements; and

 

   

exemptions from the requirements of holding a nonbinding advisory vote on executive compensation and stockholder approval of any golden parachute payments not previously approved.

We will remain an emerging growth company until the earliest to occur of:

 

   

the last day of the fiscal year that follows the fifth anniversary of the effectiveness of our registration statement on Form S-4 in connection with the Business Combination;

 

   

the last day of the fiscal year in which we have total annual gross revenue of at least $1.235 billion;

 

   

the date on which we are deemed to be a “large accelerated filer,” as defined in the U.S. Securities Exchange Act of 1934, as amended (the “Exchange Act”); and

 

   

the date on which we have issued more than $1 billion in non-convertible debt over a three-year period.

We have elected to take advantage of certain of the reduced disclosure obligations in this prospectus and may elect to take advantage of other reduced reporting requirements in our future filings with the SEC. As a result, the information that we provide to holders of our stockholders may be different than what you might receive from other public reporting companies in which you hold equity interests.

We have elected to avail ourselves of the provision of the JOBS Act that permits emerging growth companies to take advantage of an extended transition period to comply with new or revised accounting standards applicable to public companies. As a result, we will not be subject to new or revised accounting standards at the same time as other public companies that are not emerging growth companies.

We are also a “smaller reporting company” as defined in the Exchange Act. We may continue to be a smaller reporting company even after we are no longer an emerging growth company. We may take advantage of certain of the scaled disclosures available to smaller reporting companies until the fiscal year following the determination that our voting and non-voting Common Stock held by non-affiliates is $250 million or more measured on the last business day of our second fiscal quarter, or our annual revenues are less than $100 million during the most recently completed fiscal year and our voting and non-voting Common Stock held by non-affiliates is $700 million or more measured on the last business day of our second fiscal quarter.

Under the Nasdaq Listing Rules, a company of which more than 50% of the voting power for the election of directors is held by an individual, group or another company is a “controlled company.” Pursuant to the terms of the Stockholders Agreement, the Class B Holders have the right to elect a majority of the Company’s directors. As a result, we are a “controlled company” within the meaning of the Nasdaq Listing Rules. A controlled

 

11


Table of Contents

company may elect not to comply with certain corporate governance standards. If we cease to be a “controlled company” and our securities continue to be listed on Nasdaq, we will be required to comply with these standards within the applicable transition period.

Organizational Structure

Current Structure

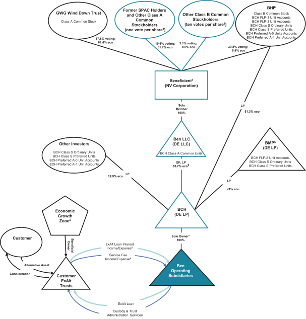
The following simplified diagram, which excludes multiple legal entities, illustrates our organizational structure as of December 20, 2023.

 

 

LOGO

 

12


Table of Contents
   

We are unable to show the percent voting interest for certain entities with respect to their interests in BCH. The BCH Eighth A&R LPA provides that the business, property and affairs of BCH shall be managed under the sole, absolute and exclusive direction of its general partner, Ben LLC, and the conduct, control and management of BCH shall be vested exclusively in the general partner. The BCH Eighth A&R LPA also provides that except as expressly set forth in the agreement, no limited partner shall have any right to vote on any matter affecting BCH. In the limited circumstances where the limited partners, or a class thereof, do have voting or consent rights, the voting standard varies based on the provisions in the BCH Eighth A&R LPA. Therefore, we are unable to include a percent voting interest for each entity relationship as the voting standards are not uniform.

 

   

Eco percentage of Beneficient is based on the number of shares Class A common stock and Class B common stock outstanding as of December 20, 2023.

 

   

Eco percentage of BCH is based upon estimated capital account balances as of September 30, 2023 as determined pursuant to Section 704 of the Internal Revenue Code, and such estimates are subject to adjustment. As a result of the consummation of the Business Combination, an adjustment to the carrying value of BCH’s assets of $321.9 million occurred. As of September 30, 2023, there has been no allocation of the carrying value adjustment among the holders of the FLP-1 Unit Accounts and the FLP-2 Unit Accounts and no issuance of any BCH Class S Ordinary Units as a result of such adjustment. Pursuant to the BCH LPA, approximately 32,190,584 Class S Ordinary Units would be issuable as a result of the carrying value adjustment. However, due to the Company’s Compensation Policy (as defined herein), the number of Class S Ordinary Units that may be issued in 2023 or any subsequent year in connection with the consummation of the Business Combination will be limited and require approval of the board of directors; provided that any such Class S Ordinary Units that may not be issued in 2023 may be issued in subsequent years in accordance with the Compensation Policy. Such assumed liquidation value does not give effect to carrying value adjustments in accordance with tax regulations as a result of the issuance of securities in connection with the closing of the Business Combination.

 

   

Eco percentage illustrates economics in a liquidation scenario. Allocations of income and non-liquidating distributions are subject to differing calculations and priorities and may impact the value of economic interests. For additional information, see the section titled “Description of Securities” in this prospectus.

 

(1)

Each holder of Class A common stock is entitled to one vote per each share of Class A common stock held of record by such holder on all matters on which stockholders generally are entitled to vote. Class A Directors will be elected by holders of Class A common stock and Class B common stock, voting together as a single class (the “Class A Directors”). Each share of Series A preferred stock that is then issued and outstanding is convertible, at the option of the holder thereof, into one-fourth (1/4) of a share of Class A common stock (the “Conversion Rate”) on, and only on, the later of (i) 90 days after the consummation of the Business Combination and (ii) 30 days after a registration statement under the Securities Act of 1933, as amended (the “Securities Act”) has been declared effective with respect to the issuance of Class A common stock and Series A preferred stock upon the exercise of the Warrants (the “Conversion Date”); provided that prior to the Conversion Date, if at the time a share of Series A preferred stock is issued, the Series A preferred stock is not listed on Nasdaq, then such shares of Series A preferred stock shall automatically and immediately upon issuance convert into shares of Class A common stock at the Conversion Rate. Each holder of Series A preferred stock shall be deemed to have elected to convert those shares under such optional conversion right from Series A preferred stock into Class A common stock unless they have delivered written notice addressed to investor relations of Beneficient prior to the Conversion Date, stating that they do not wish to elect to participate in such optional conversion. For additional information, see the section titled “Description of Securities” in this prospectus. In the Business Combination, we issued an aggregate of approximately 2,796,864 shares of Series A preferred stock which subsequently converted into approximately 687,588 shares of Class A common stock.

 

13


Table of Contents
(2)

Shares of our Class B common stock are entitled to 10 votes per share in all matters on which stockholders of Beneficient generally are entitled to vote. Pursuant to the terms of the Stockholders Agreement (as defined herein), the holders of Class B common stock are also entitled to elect at least five directors to the Company’s Board (the directors elected by the Class B Holders, the “Class B Directors”) so long as they continue to hold a threshold number of shares of Class B common stock. For additional information, see the section titled “Description of Securities” in this prospectus.

(3)

See the section titled “Security Ownership of Certain Beneficial Owners and Management and Related Stockholder Matters” in this prospectus for more details on the current classes and series of securities of Beneficient and its subsidiaries.

(4)

Certain Charities are the ultimate beneficiaries of the Customer ExAlt Trusts. For ExAlt Loans originated prior to December 7, 2021, for every $0.95 paid on each such ExAlt Loan, $0.05 is also distributed by the Customer ExAlt Trusts to a Charity. For ExAlt Loans originated on or after December 7, 2021, for every $1.00 the Customer ExAlt Trusts earn on its ownership of the exchanged Alternative Asset, $.025 is distributed by the Customer ExAlt Trusts to an Economic Growth Zone.

(5)

Beneficient Management Partners, L.P. (“BMP”), which is owned by certain of Beneficient’s directors, officers, employees and former employees, is a holder of equity interests in BCH described as Subclass 2 FLP Unit Accounts of BCH (“BCH FLP-2 Unit Accounts”), the BCH Class S Ordinary Units and the BCH Class S Preferred Units under the BCH Eighth A&R LPA. The BCH FLP-2 Unit Accounts are allocated 49.5% of (1) 15% of profits from financing activities of BCH and (2) Excess EBITDA Margin (as defined herein), which generally relates to the fee-generating businesses of Ben. Three directors, Thomas O. Hicks, Bruce W. Schnitzer and Richard W. Fisher each own a 12.5% interest in BMP with the remaining interests held by the remaining directors (exclusive of Mr. Heppner) and certain officers, employees and former employees of Ben. See “— Management’s Discussion and Analysis of Financial Condition and Results of Operation — Basis of Presentation — Noncontrolling Interests.”

(6)

Beneficient Holdings Inc. (“BHI”), which is owned by The Highland Business Holdings Trust, of which Mr. Heppner is the trustee, and Mr. Heppner and his family are the beneficiaries, is a holder of equity interests in BCH and owns a majority of BCH Class S Ordinary Units, the BCH Class S Preferred Units, BCH Preferred A-0 Unit Accounts, BCH Preferred A-1 Unit Accounts and all of the Subclass 1 FLP Unit Accounts of BCH (“BCH FLP-1 Unit Accounts”) and Subclass 3 FLP Unit Accounts of BCH (“BCH FLP-3 Unit Accounts” and together with the BCH FLP-1 Unit Accounts and the BCH FLP-2 Unit Accounts, the “BCH FLP Unit Accounts”), as described in the BCH LPA. The BCH FLP-1 Unit Accounts are allocated 50.5% of (1) 15% of profits from financing activities of BCH and (2) Excess EBITDA Margin, which generally relates to the fee-generating businesses of Ben. The BCH FLP-3 Unit Accounts are allocated profits from financing activities of Ben equal to the lesser of 5% of quarterly net financing revenues and 10% of the average annualized stated interest (to the extent constituting net financing revenues) of the quarterly average of new loans issued during the previous 12 months. See “— Management’s Discussion and Analysis of Financial Condition and Results of Operation — Basis of Presentation — Noncontrolling Interests.”

(7)

Ben Liquidity is our primary business line operating subsidiary. Our other Ben Business Units are our complementary business lines, Ben Custody, L.L.C. and its subsidiaries (collectively, “Ben Custody”) and Ben Markets, L.L.C. and its subsidiaries (collectively, “Ben Markets”).

(8)

Interest and fee revenue received by Ben Liquidity and Ben Custody and interest and fee expense of the Customer ExAlt Trusts are eliminated in the presentation of our consolidated financial statements.

(9)

All losses attributable to downward adjustments to the carrying value of any assets of BCH and its subsidiaries, such as the impairments at the Ben Liquidity and Ben Custody reporting units of $1.1 billion and $306.7 million, respectively, for the three months ended June 30, 2023 and September 30, 2023, are allocated pro rata among all holders of BCH units other than the BCH Preferred A-0 Unit Accounts, BCH Preferred A-1 Unit Accounts and the BCH FLP Unit Accounts. As a result of these allocations, the capital account balance of the BCH Class A Units indirectly held by the Company fluctuates as a result of impairments, which may reduce the amount, if any, the Company would receive upon a liquidation of BCH.

 

14


Table of Contents

RISK FACTORS

An investment in our securities involves a variety of risks, some of which are specific to us and some of which are inherent to the industry in which we operate. The following risks and other information in this prospectus including our consolidated financial statements and related notes and “Management’s Discussion and Analysis of Financial Condition and Results of Operations,” should be read carefully before investing in our securities. These risks may adversely affect our financial condition, results of operations or liquidity. Many of these risks are out of our direct control, though efforts are made to manage those risks while optimizing financial results. These risks are not the only risks we face. Additional risks and uncertainties that we are not aware of or focused on or that we currently deem immaterial may also adversely affect our business and operations. This prospectus is qualified in its entirety by all these risk factors. References in this section to the “Company,” “Ben,” “we,” “us,” or “our” refer to Beneficient and its subsidiaries.

Risks Related to Our Business

Risks Related to Our Liquidity Products Business

We have experienced net losses, and we may not be able to achieve or maintain profitability in the future.

We have a history of net losses. We generated a net loss, calculated in accordance with U.S generally accepted accounting principles (“GAAP”), of approximately $1.5 billion and $160.2 million for the six months ended September 30, 2023 and 2022, respectively, $381.8 million for the three months ended September 30, 2023, compared to a net loss of approximately $73.9 million for the three months ended September 30, 2022, $252.1 million for the year ended March 31, 2023, $100.9 million during the three-month transition period ended March 31, 2022, and net losses of approximately $105.1 million and $50.9 million for the years ended December 31, 2021 and 2020, respectively.

We have not achieved profitability, and we may not realize sufficient revenue to achieve profitability in future periods. Our expenses will likely increase in the future as we develop and launch new offerings and platform features, expand into existing and new markets, increase our marketing efforts and continue to invest in our platform. These efforts may be more costly than we expect and may not result in increased revenue or growth in our business. If we are unable to generate adequate revenue growth and manage our expenses, we may continue to incur significant losses in the future and may not be able to achieve or maintain profitability.

We may not be able to grow, effectively manage our growth, or achieve profitability.

A principal focus of our strategy is to serve our Customer’s unmet need for liquidity for their otherwise illiquid alternative assets. Our future growth depends upon a number of factors, many of which are beyond our ability to control. These factors include our ability to:

 

   

compete against other Customer liquidity solutions and other vendors;

 

   

maintain the quality of our trust administration products and services;

 

   

effectively manage our financing underwriting and risk criteria and collateral diversification, including with effective risk management discipline;

 

   

update our products and offerings and develop new products and offerings for which our Customers will be willing to exchange their alternative assets;

 

   

properly scale our internal organization and infrastructure to accommodate the development and commercialization of our existing products and products in development; and

 

   

hire, train and retain qualified personnel to manage and operate our business as it is expected to grow.

A deficiency in any of these factors could adversely affect our ability to achieve or manage growth or profitability and generate distributable cash flow.

 

15


Table of Contents

Difficult market conditions can cause investors to reduce or suspend their investments in alternative assets or their desire to liquidate alternative assets they hold, which could adversely affect our business.

Our business depends upon the health of the market for investments in alternative assets. During economic downturns, alternative asset owners may suffer from decreasing returns (including negative returns and loss of principal investment), liquidity pressure, increased volatility and difficulty maintaining targeted asset allocations, and investors may decrease or suspend making new fund investments during and after such periods. As the economy begins to recover from these periods, investors may elect to reduce their exposure to alternative investments, resulting in a smaller overall pool of potential future Customers in the industry and Customers for our products and services in the future. In the event all or part of this occurs, when trying to find new Customers, we will be competing for fewer available alternative assets to administer in an increasingly competitive environment, which could lead to terms less favorable to us as well as difficulty in reaching new Customers. Such changes could adversely affect our revenues and profitability.

Usage of our Class A common stock or securities convertible into Class A common stock as consideration for investments in alternative asset funds may create significant volatility in our investment income and the price of our Class A common stock.

To the extent the Customer ExAlt Trusts utilize our Class A common stock or securities convertible into Class A common stock as consideration for investments in alternative asset funds, our investment income and the price of Class A common stock may become more volatile. In the event the value of our securities becomes a larger portion of the total assets of the alternative asset funds with which we transact, distributions from such funds may be affected by changes in value of our Class A common stock. As a result, while an increase in the price of our Class A common stock may result in additional distributions and investment income to us as a result of an increase in the aggregate value of the assets held by alternative asset funds with which we transact, a decline in our Class A common stock price could result in significant decreases in the aggregate value of the assets held by such alternative asset funds with which we transact, resulting in fewer distributions to us and/or a decrease in investment income, which could even further depress the trading price of our Class A common stock.

The due diligence process that we undertake in connection with any liquidity transaction may or may not reveal all facts that may be relevant in connection with such liquidity transaction.

In deciding whether to enter into a liquidity transaction with a Customer, we conduct due diligence that we deem reasonable and appropriate based on the facts and circumstances applicable to each transaction. When conducting due diligence, we may be required to evaluate important and complex business, financial, tax, accounting, technological, governance, legal and regulatory issues. In addition to our employees, outside consultants, legal advisors and accountants may be involved in the due diligence process in varying degrees depending on the type of alternative asset and the parties involved. Further, after Ben Liquidity has closed on certain liquidity transactions, some private fund managers have not consistently provided us with all requisite information to value and monitor collateral positions effectively. Despite our efforts, the results of our due diligence may not be complete and accurate or, even if complete and accurate, may not be sufficient to identify the appropriate underwriting criteria. Additionally, we could be provided with insufficient ongoing information to value and monitor our positions on an ongoing basis, which could materially and adversely affect our business, financial condition and results of operations.

We depend on the accuracy and completeness of information from and about our Customers.

When making an assessment regarding the alternative assets underlying a potential liquidity transaction, we may rely on information furnished to us by or on behalf of our Customers, including financial statements and other financial information with respect to the character, value and other aspects of the alternative assets. We also may rely on representations of our Customers as to the accuracy and completeness of that information and, with respect to financial statements, on reports of independent auditors. For example, in connection with liquidity

 

16


Table of Contents

transactions, we may rely on documents provided by a Customer that provide information such as the net asset value of an underlying alternative asset. We also rely, and will continue to rely, on Customer representations and certifications, or other audit or accountants’ reports, with respect to the business and financial condition of the alternative assets underlying liquidity transaction. While we believe that our underwriting process is thorough and robust, our necessary reliance on Customers may not include, reveal or highlight all relevant facts (including bribery, fraud or other illegal activities) or risks that are necessary or helpful in evaluating such transaction opportunity. Instances of bribery, fraud, accounting irregularities and other improper, illegal or corrupt practices can be difficult to detect and may be more widespread in certain jurisdictions. Our financial condition, results of operations, financial reporting and reputation could be negatively affected if we rely on materially misleading, false, inaccurate or fraudulent information.

Our fair value estimates of illiquid alternative assets may not accurately estimate prices obtained at the time we enter into a liquidity transaction, and we cannot provide assurance that the values of the alternative assets underlying such liquidity transactions that we report from time to time will be realized.

Asset valuations for which there is no readily available market, such as the illiquid alternative assets comprising the Collateral, require estimates and assumptions about matters that are inherently uncertain. Given this uncertainty, the fair values of such assets as reflected in estimated net asset value may not reflect the prices that would actually be obtained if and when such assets are sold.

Our valuation of the assets underlying a potential liquidity transaction may be incorrect due to beliefs or assumptions underlying the data upon which we rely or because such data is stale or incomplete. We base our estimates of the fair value of the alternative assets in the collateral on the fund reported net asset value reported to us by the underlying fund managers, who may employ a number of methodologies and policies, including the nature of the investment, the expected cash flows from the investment, the length of time the investment has been held, restrictions on transfer and other valuation methodologies. As there is no single method for determining fair value, there may be significant variations in the valuation policies used by different fund managers for the Collateral. Due to time lags in receiving valuation information from fund managers, we typically do not and will not have up-to-date information from all underlying funds at the time we calculate the fair value of the alternative assets underlying the liquidity transactions. As such, our ExAlt Loan Collateral Portfolio (as defined herein) may, at any given time, have exposures that are outside of our concentration guidelines to reflect, among other things, attractive financing opportunities, limited availability of assets, or other business reasons. We typically are not aware of all material developments at a fund or our underlying portfolio companies that could adversely affect the value of the interests in funds comprising the Collateral.

Even if market quotations are available for the alternative assets underlying any liquidity transaction, such quotations may not reflect the value that could actually be realized due to various factors, including the possible illiquidity associated with a large ownership position, subsequent illiquidity in the market for a company’s securities, future market price volatility or the potential for a future loss in market value. For example, because the alternative assets held by our potential Customers may be in industries or sectors that are unstable, in distress or undergoing some uncertainty, such alternative assets are subject to rapid changes in value caused by sudden company-specific or industry-wide developments. Realizations at values significantly lower than the fair values recorded in our financial statements could have a material adverse effect on the net asset value of the alternative asset, and therefore the value of the beneficial interests and the corresponding liquidity transactions and the ability to receive payment on our loans.

We depend on the use of data and modeling in our decision-making, and faulty data or modeling approaches could negatively impact our decision-making ability or possibly subject us to regulatory scrutiny in the future.

The use of statistical and quantitative models and other quantitative analyses is endemic to financing decision-making, and the employment of such analyses is intrinsic to our operations. Liquidity stress testing, interest rate sensitivity analysis, risk management efforts, and the identification of possible violations of anti-money

 

17


Table of Contents

laundering regulations are all examples of areas in which we are dependent on models and the data that underlies them. The use of statistical and quantitative models is also becoming more prevalent in regulatory compliance. We often utilize qualitatively driven stress testing of financial health under various market scenarios and anticipate that model-derived testing may become more extensively implemented by regulators in the future.

While we believe these quantitative techniques and approaches improve our decision-making, they also create the possibility that faulty data or flawed quantitative approaches could negatively impact our decision- making ability or, if we become subject to regulatory stress-testing in the future, adverse regulatory scrutiny. Secondarily, because of the complexity inherent in these approaches, misunderstanding or misuse of their outputs could similarly result in suboptimal decision-making.

Restrictions on our ability to collect and analyze data regarding our customers’ alternative assets could adversely affect our business.

The Collateral includes cash flows relating to interests in alternative assets. We depend on the continuation of our relationships with the GPs and sponsors of the underlying funds and investments in order to maintain current data on these alternative assets and realize the value of our interest. The deterioration or termination of such relationships or the imposition of restrictions on our ability to use the data we obtain for our reporting and monitoring services could adversely affect our business, financial condition and results of operations.

We may be required to omit alternative asset limited partnership agreement information from our underwriting process.

As a part of our underwriting process, we collect information available to us about funds and their performance, and we use machine learning to process it and make it available to us when making underwriting decisions. It is possible that a general partner or other investor in the respective limited partnership could deem this analysis as outside of the agreement’s permitted use and require us to remove this information from our underwriting process. Removing these terms could slow and negatively impact the underwriting process, which could have an adverse effect on our financial condition and business operations.

Our liquidity, profitability and business may be adversely affected by concentrations of assets comprising the Collateral.

The collateral base backing Ben Liquidity’s portfolio of loans is held in a special purpose collective collateral trust or series of such trusts (the “Collective Trust”) designed to manage and risk-optimize the Collateral as it grows over time. In seeking to mitigate balance sheet risk, we intend to maintain concentration limits of our Collateral by Ben Liquidity’s management of its loan inventory and prioritizing underwriting based on portfolio and asset risk ratings as well as evaluations of asset type and class, fund manager, stage of investment, industry segment, geography, maturity, vintage year and public versus private exposure, among other factors, to result in an endowment-based model for diversification. However, our efforts may not be effective, or our risk management guidelines or other underwriting tools may be flawed, and as a result, the Collateral may be concentrated in certain issuers, funds, sectors, geographic regions, countries, or asset types, among other factors, which could negatively affect performance as well as our financial results, including our capital position, earnings, cash flows, and growth. Because of such concentrations, we may suffer losses even when economic and market conditions are generally favorable. In addition, although we seek to reduce volatility through the use of our proprietary ExAlt Plan (as defined herein) structure that aggregates a diversified pool of alternative asset Collateral in the Collective Trust so as to avoid reliance from a cash flow perspective in any one loan on any one underlying alternative asset, we may not obtain optimal diversification due to market and other factors out of our control.

 

18


Table of Contents

We have a substantial amount of goodwill and intangible assets, and we have been, and may in the future be. required to write down the value of our intangible assets and goodwill due to impairment, which could have a material adverse effect on our business, financial condition and results of operations.

A significant portion of our total assets are comprised of goodwill and intangible assets that arose from a series of transactions with GWG and relate principally to our Ben Liquidity business. We perform goodwill and intangible asset impairment annually, during the fourth quarter of each year, or when events occur, or circumstances change that would more likely than not indicate impairment has occurred, including a significant substantial decline in the prevailing price of our Class A common stock. Subsequent to our public listing on June 8, 2023, and through the date of this report, the Company has experienced a significant sustained decline in the price of its Class A common stock and its related market capitalization. We believe that these factors indicated that the fair value of our reporting units had more likely than not fallen below their carrying values as of June 30, 2023 and September 30, 2023. As such, management performed an interim impairment test of goodwill as of June 30, 2023 and September 30, 2023, which resulted in $1.1 billion and $306.7 million, respectively, of impairment at the Ben Liquidity and Ben Custody reporting units. Because a number of factors may influence determinations of fair value of goodwill and our intangible assets, including the price of our Class A common stock, which has continued to decline since our public listing, there can be no assurance that our future evaluations of goodwill and intangible assets will not result in findings of significant impairment and related write-downs, which may have a material adverse effect on our business, financial condition and results of operations.

In assessing impairment, the Company computed the fair value of each reporting unit by computing the overall enterprise value of the Company by valuing its various equity instruments, primarily based on the Class A common stock price per share. The overall enterprise value was allocated to each reporting unit using the discounted cash flow method to estimate the relative value of each reporting unit based on their future cash flows using a multi-year forecast, and a terminal value calculated using a long-term growth rate that was informed based on our industry, analyst reports of a public company peer set, current and expected future economic conditions and management expectations. The discount rate used to discount these future cash flows was determined using a capital asset pricing model based on the market value of equity of a public company peer set, adjusted for risk characteristics and expectations specific to the reporting unit, combined with an assessment of the cost of debt. The discount rates used for each reporting unit in the June 30, 2023 impairment analysis ranged from 24.8% to 25.6%, and the Company applied a terminal year long-term growth rate of 3.0% for each reporting unit. Subsequent to the impairment, there was no excess of reporting unit fair value over carrying value for Ben Liquidity or Ben Custody. The discount rates used for each reporting unit in the September 30, 2023 impairment analysis ranged from 25.3% to 26.2%, and the Company applied a terminal year long-term growth rate of 3.0% for each reporting unit. Subsequent to the impairment, there was no excess of reporting unit fair value over carrying value for Ben Liquidity or Ben Custody. One reporting unit (Ben Markets) had a negative carrying amount of net assets as of June 30, 2023 and September 30, 2023, and goodwill of approximately $9.9 million.

Future valuations of the enterprise value may use different valuation methodologies than the methodology employed for June 30, 2023 or September 30, 2023, including the income approach, which would heavily incorporate management’s estimate of discounted cash flow. With all valuations, our assumptions reflect management’s best estimates of future performance. Further valuations involving estimates, specifically to the extent they may utilize management’s estimates of discounted cash flow, could assume that we capture a significant market share of liquidity transactions leading to a substantial rate of growth of new service offerings and products, revenues and assets. These estimations are uncertain to occur, and to the extent we fall short of achieving our expected growth in revenues and assets, material impairments of our goodwill may occur in the near term. Additionally, any litigation relating to our transactions with GWG could have a material adverse on our ability to execute on our business plan, which could have an effect on the value of our goodwill and intangibles. While management can and has implemented its business plans, a failure to further execute our business plans or adverse changes in management’s forecasts, to the extent used in future valuations, could result in a decline in our estimated fair value and could result in an impairment of our goodwill or intangible assets. A

 

19


Table of Contents

significant sustained decrease in the Company’s Common Stock has in the past been an indicator, and in the future may indicate, that impairment is present and may require a quantitative impairment assessment of the Company’s, assets including goodwill and intangible assets. Any such future impairment charges for goodwill may reduce the overall assets and may result in a change in the perceived value of the Company and ultimately may be reflected as a reduction in the market price of our securities. Any impairment charge would adversely impact the income (loss) allocable to Ben’s equity holders. Additionally, an impairment charge may also adversely influence our ability to raise capital in the future.

Our business may face substantial competition from a variety of financial solution companies and other liquidity providers.

We may face substantial competition in all areas of our operations from a variety of competitors, many of which are larger, have an established track record and reputation, and may have more financial resources. We are aiming to serve a largely untapped emerging market for individuals and STMI, and other providers of financial products and services and trust administration could seek to compete with us, such as asset managers and their private equity affiliates, insurance companies and a growing list of other local, regional and national institutions which offer financial products and services and trust administration. For instance, one or more of our competitors providing liquidity for alternative assets to larger institutions could enter our market and may seek to obtain a Kansas TEFFI charter, which would limit one of our significant competitive advantages.

While we believe that our ability to finance liquidity transactions through the issuance of securities and potentially from our balance sheet, transaction efficiency, underwriting and risk management processes and low holding cost structure allow us to provide fair liquidity value to Customers whose needs are unmet by the current market, there can be no assurance that we will be able to achieve or maintain a cost advantage over our competitors. If we are not able to achieve, or if our cost structure changes, and as a result, we are not able to maintain a cost advantage over our competitors, this could have a material adverse effect on our ability to execute our strategy, as well as on our results of operations and financial condition. Even if our cost structure does not increase, other providers of financial products and services, trust administration and other institutions that do not currently compete with us could become a direct competitor and may leverage their established track record, reputation and extensive resources. If we are unable to compete effectively, we could lose market share and income.

Poor performance of our Collateral would cause a decline in our revenue, income and cash flow and could adversely affect our ability to raise capital for future liquidity transactions.

Ben Liquidity’s liquidity transactions are structured whereby a subsidiary of Ben Liquidity extends loans through a proprietary financing and trust structure, which we implement for our customers and refer to such trusts collectively as the “Customer ExAlt Trusts”, which are collateralized by the Collateral, and a subsidiary of Ben Custody provides administrative services to the trustees who administer the exchanged alternative assets and Collateral. The proceeds of such loan received by the Customer ExAlt Trusts are ultimately delivered to the Customer in the form of consideration required by the specific liquidity product selected by such Customer. The cash flows from the alternative asset that the Customer ExAlt Trusts acquire from the Customer support the repayment of the loans plus any related interest and fees.

The primary source of repayment for the ExAlt Loans and related fees is cash flows from the interests comprising the ExAlt Loan Collateral Portfolio underlying the Collateral. Should the performance of the Collateral underlying our loan portfolio generate insufficient returns to repay the outstanding principal and interest of a loan, the Customer ExAlt Trusts may default on the loan. Although Ben Liquidity uses a comprehensive approach to price the net value of liquidity transactions before entering into them and elects to finance liquidity transaction that will promote collateral diversity among the pooled interests held in the Collective Trust, there is no guarantee that the Collateral will perform well or that, even if most of the Collateral performs well, that the Collective Trust will generate positive returns over a particular time period. If the

 

20


Table of Contents

Collateral does not perform well or if the Collective Trust as a whole does not perform well, our revenue, income, cash flow and resources available for operations would decline and Ben Liquidity’s ability to enter into new liquidity transactions would be impaired.

Transfer restrictions applicable to alternative assets may prevent us from being able to attract a sufficient number of Customers to achieve our business goals.

Many alternative assets contain stringent transfer restrictions imposed by the issuing entity, which may prevent the transfer of alternative assets following a liquidity transaction or from entering into liquidity transactions with our Customers. Such restrictions may result in us not being able to attract a sufficient number of Customers or liquidity transactions and, as a result, our revenues and profitability could be adversely affected.

We are subject to repayment risk in connection with our liquidity transactions.

Ben Liquidity’s loans do not require repayment prior to maturity, and we are exposed to the risk that certain of the Customer ExAlt Trusts indebted to BFF or other subsidiaries will not fulfill their obligations. These parties may default on their obligations to us due to bankruptcy, lack of liquidity, operational failure or other reasons. A failure of a significant market participant, or even concerns about a default by such an institution, could lead to significant liquidity problems, losses or defaults by other institutions, which in turn could adversely affect our business and/ or financial position.

We have debt outstanding that could adversely affect our financial flexibility and subjects us to restrictions and limitations that could significantly impact our ability to operate our business.

As of December 20, 2023, we had approximately $125.5 million of debt (including unamortized premium/discount thereon), which is derived from (i) the HH-BDH Credit Agreement with HH-BDH, an entity affiliated with Hicks Holdings, of which Mr. Hicks is the managing member; and (ii) BCH’s secured loans with HCLP Nominees, L.L.C., a Delaware limited liability company (“HCLP”), that is an indirect subsidiary of Highland Consolidated, LP. The majority of HCLP is indirectly owned by The Highland Investment Holdings Trust, of which Mr. Heppner and his family are the beneficiaries. Mr. Heppner is a trustee but does not possess any discretionary authority with respect to the management, distribution or administration of the trust’s current assets (including HCLP). The level of debt outstanding each period could adversely affect our financial flexibility. We also bear risk at the time our debt matures. Our ability to make interest and principal payments, to refinance our debt obligations and to fund our purchase of alternative assets and planned capital expenditures will depend on our ability to generate cash from operations. This, to a certain extent, is subject to general economic, financial, competitive, legislative, regulatory and other factors that are beyond our control, such as an environment of rising interest rates.

Furthermore, in the past, we have sought to extend the maturity date of our secured loans with HCLP and have paid fees in connection with this extension. We may need to amend our HH-BDH Credit Agreement and the HCLP Loan Agreement (as defined below) in the future and may incur additional amendment fees as a result. If the Company incurs additional debt or liabilities, or if we are unable to maintain a level of cash flows from operating activities, the Company’s ability to pay its obligations on its debt could be adversely affected.

We face risks related to the total return interest aspect of our business model.

For substantially all of Ben Liquidity’s liquidity transactions to date, in exchange for agreed-upon consideration, all of our Customer’s total economic and contractual interests (collectively, the “Total Return Interest”) are initially transferred to certain of the Customer ExAlt Trusts in advance of the approval for the transaction by the underlying alternative assets’ general partner. Although the Customer establishes a depository bank account administered by Ben Custody that receives distributions on the exchanged alternative asset following closing and executes a power of attorney permitting Ben Custody to work to secure appropriate consent to transfer the underlying alternative assets and agrees to cooperate with us with respect to the transfer title of alternative assets, we still face risks with respect to the Total Return Interest.

 

21


Table of Contents

A substantial portion of the interests of the Customer ExAlt Trusts are governed by these arrangements and have yet to be transferred on the books and records of the applicable fund, and they may not be transferred for lengthy periods of time following the closing of a liquidity transaction. In the event that one of our Customers is insolvent at or following entry into a liquidity transaction, there is a risk that the transfer of the Customer’s alternative assets could be deemed a fraudulent conveyance and could be unwound, which could require certain of the Customer ExAlt Trusts to return the alternative asset or forfeit its right to the Total Return Interest, both of which provide the cash flow comprising part of the Collateral, in exchange for the consideration originally provided to the Customer, among other possibilities. Furthermore, in the event that a Customer breaches their obligations to us or otherwise tries to defraud us Ben Liquidity or certain of the Customer ExAlt Trusts may be required to resort to legal remedies to enforce the terms of the Customer agreements under such circumstances, and such legal remedies may not succeed or could be expensive to enforce, which could impact the value of the Collateral and the performance of Ben Liquidity’s loans.

Certain of our ordinary course liquidity transactions utilizing the issuance of shares of Class A common stock are subject to Nasdaq listing rules and require stockholder approval under certain circumstances.

Our ability to issue shares of our Class A common stock to provide liquidity for holders of alternative assets are subject to Nasdaq’s listing rules and stockholder approvals may be required for (a) certain issuances of equity in connection with the acquisition of stock or assets of another company or (b) any transaction for cash that is not considered a public offering (as defined in Nasdaq listing rules).

Shareholder approval is required prior to the issuance of securities in connection with the acquisition of the stock or assets of another company if: (1) where, due to the present or potential issuance of common stock, including shares issued pursuant to an earn-out provision or similar type of provision, or securities convertible into or exercisable for common stock, other than a public offering for cash: (A) the common stock has or will have upon issuance voting power equal to or in excess of 20% of the voting power outstanding before the issuance of stock or securities convertible into or exercisable for common stock; or (B) the number of shares of common stock to be issued is or will be equal to or in excess of 20% of the number of shares of common stock outstanding before the issuance of the stock or securities; or (2) any director, officer or substantial shareholder of the Company (as defined in the Nasdaq listing rules) has a 5% or greater interest (or such persons collectively have a 10% or greater interest), directly or indirectly, in the Company or assets to be acquired or in the consideration to be paid in the transaction or series of related transactions and the present or potential issuance of common stock, or securities convertible into or exercisable for common stock, could result in an increase in outstanding common stock or voting power of 5% or more.

For transactions other than public offerings, Nasdaq also requires stockholder approval prior to the issuance or potential issuance of common stock (or securities convertible into or exercisable for common stock) at a price per share that is less than the “Minimum Price” if the issuance (together with sales by our officers, directors and substantial shareholders (as defined in Nasdaq listing rules)) would equal 20% or more of our Class A common stock outstanding before the first issuance in the transaction. Under Nasdaq rules, the “Minimum Price” means a price that is the lower of (i) the closing price of our Class A common stock on the Nasdaq Global Market immediately preceding the signing of the binding agreement; or (ii) the average closing price of our Class A common stock on the Nasdaq Global Market for the five trading days immediately preceding the signing of the binding agreement. If we are required to seek stockholder approval for our liquidity transactions, it would require substantial resources and could delay such transactions, which may materially and adversely affect our ability to execute our business plan, and there is no guarantee our stockholders ultimately would approve a proposed transaction.

 

22


Table of Contents

We are subject to U.S. federal, state and other securities laws and regulations which, among other things, limit or place certain requirements on the use of debt or equity securities as part of the consideration to be received by Customers in exchange for their alternative assets or Total Return Interest thereon; failure to comply with these laws, or changes to these laws may have a material adverse effect on our operations and our profitability.

Federal and state securities laws and regulations place limitations, registration requirements and other requirements on the use of debt or equity securities as part of the consideration to be received by Customers in exchange for their alternative assets or Total Return Interest thereon. Such securities either need to be registered under the Securities Act or issued or offered in reliance upon an exemption therefrom, such as the exemptive provisions of Section 4(a)(2) of the Securities Act and Regulation D under the Securities Act. Reliance on such exemptions may limit the types of Customers who may participate in certain of our ExAlt Plan Exchange product offerings and the scope of marketing or solicitation efforts which we may engage in connection therewith.

Similar securities registration or qualification requirements, and exemptions, may be applicable under state securities laws. No assurance can be given that any offering of the type contemplated by us under our ExAlt Plan Exchange products currently qualifies or will continue to qualify under one or more of such exemptive provisions due to, among other things, the adequacy of disclosure and the manner of distribution, the existence of similar offerings in the past or in the future, or a change in any securities law or regulation that has retroactive effect. If, and to the extent that, claims or suits for rescission are brought and successfully concluded for failure to register any offering or other offerings or for acts or omissions constituting offenses under the Securities Act, the Exchange Act, or applicable state securities laws, we could be materially adversely affected, jeopardizing our ability to operate successfully. Furthermore, our human and capital resources could be adversely affected by the need to defend actions under these laws, even if we are ultimately successful in our defense.

The custody trusts may require additional liquidity to fund capital contributions. If adequate capital is not available, our business, operating results and financial condition may be negatively affected.

Our Customers, or following closing of liquidity transactions, certain of the custody trusts, are contractually obligated to contribute capital to certain alternative assets comprising the Collateral supporting Ben Liquidity’s loans. Our financing subsidiary has committed to lend money to Customer ExAlt Trusts to fund certain capital calls of the exchanged alternative assets. The timing of the obligation to contribute capital is at the discretion of the sponsors on the alternative assets and is typically triggered by the issuance of a “capital call.” Although the Customer ExAlt Trusts reserve certain funds for anticipated capital contributions as part of each liquidity transaction, and Ben Liquidity factors in the likelihood and extent of future capital calls when engaging in our underwriting process, the size or timing of future capital calls may not be accurately forecasted, or insufficient amounts may be reserved. In addition, Ben Liquidity and Ben Custody may change our fee structure at any time, which could affect our cash position. Additional funds may not be available when needed or may be unavailable on terms that our Customers or the Customer ExAlt Trusts deem acceptable. Failure to make a capital contribution following a capital call could have adverse effects on our operations including that the interest represented by the alternative asset, which is part of the Collateral, may be diluted or forfeited in whole or in part under the terms of the governing documents of the relevant alternative asset, and funding a capital call may not be a fruitful investment. Even if our Customers or the Customer ExAlt Trusts are able to make capital contributions on time, doing so may divert a substantial portion of the funds available for future liquidity transactions, general corporate purposes or expenses within the ExAlt Plan structure that serves Ben Liquidity’s loans.

We may not be able to adequately measure and limit our credit risk, which could lead to unexpected losses.

Our business depends on our ability to successfully measure and manage credit risk. As a lender, Ben Liquidity is exposed to the risk that the principal of, or interest on, loans will not be repaid timely or at all or that the value of any collateral supporting the loans will be insufficient to cover our outstanding exposure. In addition, we are

 

23


Table of Contents

exposed to risks with respect to the period of time over which Ben Liquidity’s loan may be repaid, risks relating to Ben Liquidity’s proper loan underwriting and risks resulting from changes in economic and industry conditions. If the overall economic climate in the United States, generally, or our market areas, specifically, experiences material disruption, the value of the Collateral may decrease, liquidity events for the Collateral may take longer to occur, borrowers may experience difficulties in repaying their loans and the level of nonperforming loans, charge-offs and delinquencies could rise and require significant additional provisions for credit losses for Ben Liquidity.

Our risk management practices, such as monitoring the concentration of Ben Liquidity’s loans within specific industries and our credit approval, review and administrative practices, may not adequately reduce credit risk, and our credit administration personnel, policies and procedures may not adequately adapt to changes in economic or any other conditions affecting the Collateral and the quality of Ben Liquidity’s loan portfolio. A failure to effectively measure and limit the credit risk associated with Ben Liquidity’s loan portfolio may result in loan defaults, foreclosures and additional charge-offs, and may necessitate that Ben Liquidity significantly increase its allowance for credit losses, each of which could adversely affect our net income. As a result, our inability to successfully manage credit risk could have an adverse effect on our business, financial condition and results of operations.

Our results of operations may fluctuate from period to period.

We expect that our results of operations may vary significantly from period to period for a variety of reasons, many of which are outside of our control and difficult to predict, including demand for our liquidity products and trust administration services, performance of Ben Liquidity’s loans against the collateral supporting our liquidity transactions and concentration of risk in Ben Liquidity’s loan portfolios. For example, the primary source of repayment for the ExAlt Loans and related fees is cash flows from the interests comprising the ExAlt Loan Collateral Portfolio underlying the Collateral. Even if the Collateral proves to be profitable, it may be several years before any profits can be realized in cash. We may also create new products or vary the terms of our existing products, which may alter the composition or mix of our income from time to time. Because our results of operations may vary significantly from period to period, the results of any one period should not be relied upon as an indication of future performance.

A decline in the pace or size of our liquidity transactions would result in Ben Liquidity and Ben Custody receiving less revenue from interest income and fees.

Ben Liquidity and Ben Custody generate revenue primarily through loan interest income, transaction fees and administrative service fees related to our liquidity transactions, which are more fully described in the Business section above. The interest income and fees that Ben Liquidity and Ben Custody earn are driven in part by the pace at which we enter into liquidity transactions and the size of the net asset value of the underlying alternative asset involved in such transaction. Many factors could cause a decline in the pace or size of our liquidity transactions, including:

 

   

the inability of our marketing teams to successfully solicit Customers;

 

   

unfavorable market and economic conditions;

 

   

decreased availability of capital; and

 

   

new regulations, guidance or other actions provided or taken by regulatory authorities.

Any decline in that pace or the size of our liquidity transactions would reduce Ben Liquidity’s and Ben Custody’s revenue from loan interest income, transaction fees and administrative service fees, which would have a negative impact on the results of operations.

 

24


Table of Contents

Decisions made by an individual trustee could materially affect our custody business and the assets held in certain of our trusts.

We have been, and will continue to be on a limited extent, dependent upon the services of John Stahl, an individual who, prior to our receipt of the operating TEFFI charter in Kansas, served as trustee of most of our Customer ExAlt Trusts, excluding the custody trusts that are Delaware statutory trusts, which are trusts with the Delaware Trust Company serving as trustee. Mr. Stahl will continue to serve as trustee of the Customer ExAlt Trusts established in our formative transactions. We have replaced Mr. Stahl as trustee on certain other trusts, and BFF is appointed as trustee of the Customer ExAlt Trusts following the receipt of BFF’s TEFFI charter. Although Mr. Stahl is subject to fiduciary duties and other restrictions included in our trust agreements and as a matter of law, as a trustee, Mr. Stahl has broad discretion and authority to take actions permitted by the trust agreements and applicable law.

Accordingly, decisions by Mr. Stahl could materially affect our business and the assets held in such trusts. It is impossible to determine how these decisions may affect the value of the Company and therefore our securities.

We will experience costs associated with the Customer ExAlt Trust payments to certain Charities (as defined herein) that are the ultimate beneficiaries of the Customer ExAlt Trusts.

The Customer Exalt Trusts’ Collateral supports the repayment of the ExAlt Loans plus any related interest and fees. Under the applicable trust and other agreements, certain Charities are the ultimate beneficiaries of the Customer ExAlt Trusts. The TEFFI Act and our policies require that two and a half percent (2.5%) of the cash distributions from alternative assets serving as Collateral to Ben Liquidity loans be charitably contributed by certain of the Customer ExAlt Trusts to a designated Kansas economic growth zone. In accordance with the terms of the applicable trust and other agreements, certain of the Charities which are the ultimate beneficiaries of Customer ExAlt Trusts formed prior to 2021, are paid $0.05 for every $0.95 paid to the ExAlt Loan lender (i.e., subsidiaries of the Company). Following December of 2021, the Charities are paid $0.025 for every $1.00 received by an ExAlt Trust from the corresponding alternative assets. To account for these payments to the Charities, we take such Customer ExAlt Trust payment obligations into account in our underwriting process. As our business expands, these costs could grow and cause a material adverse effect.

We may be required to seed a new fund for Hatteras Investment Partners, LP (“Hatteras”).

Pursuant to the agreements we entered into in connection with our ExAlt Plan Exchange (as defined herein) transaction with Hatteras, subject to certain limitations and restrictions, Hatteras may require us or our affiliate to cause the transfer of up to 70% of the then-current fair value of certain specified assets (the “Contributed Assets”) contributed by Hatteras to Hatteras Ben Legacy LP and/or Hatteras Ben Private Legacy LP, which are holdings vehicles wholly owned by us, and potentially additional Contributed Assets from those holdings vehicles as may be requested by Hatteras and agreed to by us or our affiliate, to an investment vehicle sponsored, managed or advised by Hatteras or its affiliate (such vehicle, a “New Fund”) for the purpose of making a seed investment in such New Fund. Any such New Fund would be earlier in its life cycle than we would typically consider for a liquidity transaction and the interest in such New Fund received in return for such in-kind contribution of such seed assets would result in the exposure to a potentially different and broader set of underlying Contributed Assets than those seed assets contributed to such New Fund, which could expose us to risk on the quality of and changes to the Collateral.

In the event that we make a seed investment of such Contributed Assets in any such New Fund sponsored by Hatteras, a priority distribution right is required to be provided for the interest we or our affiliate receives in such New Fund in consideration for any such Contributed Assets transferred to a New Fund launched by Hatteras.

Accordingly, the nature of the Collateral underlying the ExAlt Loan relating to the Contributed Assets may change to an interest in such New Fund formed Hatteras instead of those Contributed Assets being directly held

 

25


Table of Contents

by us or our affiliate. We would not have the ability to underwrite such Collateral as we would have an undivided interest in such New Fund and may not have control over or sufficient visibility into its underlying portfolio of assets and any subsequent changes thereto. Further, the right to the Collateral underlying the ExAlt Loan relating to the Contributed Assets would be structurally subordinated, would be subject to change as the New Fund makes new investments or realizes existing investments, and we may not receive the priority distribution right with respect to such New Fund and any transfer of Contributed Assets thereto.

We may not be able to sustain our accelerated growth, and the continuation of rapid growth may strain our resources.

We have a limited operating history. Although we have experienced significant growth since our inception, our historical growth rate may not be indicative of our future performance due to our limited operating history and the rapid evolution of our business model. We may not be able to achieve similar results or accelerate growth at the same rate as we have historically. As our business continues to develop, we may adjust our strategy and business model. This level of significant growth may not be sustainable or achievable at all in the future. We cannot assure you that we will achieve any of our business objectives, and our failure to do so may materially and adversely affect our business and results of operations.

Our organizational documents do not limit our ability to enter into new lines of business, and we may expand into new liquidity product strategies, transaction structures, geographic markets and businesses, each of which may result in additional risks and uncertainties.

Ben Liquidity, which delivers our liquidity products and services through its ExAlt Plan transactions, is our primary Ben Business Unit (as defined herein) pursuant to which each of the other Ben Business Units is engaged to provide complementary products and services necessary to effect liquidity transactions and other matters in connection therewith. Our other Ben Business Units are our complementary business lines, Ben Custody and Ben Markets. We intend to grow our existing and planned products and services and, to the extent market conditions warrant, expand into new liquidity product strategies, transaction structures, geographic markets and businesses, which may require a different marketing approach than our current operations. Such actions may subject us to new laws and regulations with which we are not familiar or from which we are currently exempt, and may lead to increased liability, litigation, regulatory risk and expense.

If a new line of business generates insufficient revenue or if we are unable to efficiently manage our expanded operations, our results of operations may be adversely affected. In addition, our new product offerings could create conflicts of interests with existing products and may require significant management time and effort, which could divert management’s attention from our core business.

Our transfer agency solutions may be adversely affected if we do not comply with applicable legal and regulatory requirements.

Our transfer agency solutions as well as the entities providing those services are subject to regulatory oversight. Our provision of these services must comply with applicable rules and regulations of the SEC and other regulatory bodies. If we fail to comply with any applicable regulations in performing these services, we could be subject to suits for breach of contract or to governmental proceedings, censures and fines.

We have an evolving business model.

Our business model is one of innovation, including continuously working to expand our product lines and services to our customers. For example, we have recently expanded into the transfer agent space. It is unclear whether this service will be successful. Further, we continuously try to offer additional types of services, and we cannot offer any assurance that any of them will be successful. From time to time, we may also modify aspects of our existing business model relating. We cannot offer any assurance that these or any other modifications will be successful or will not result in harm to the business. We may not be able to manage growth effectively, which could damage our reputation, limit our growth, and negatively affect our operating results.

 

26


Table of Contents

We may incur significant losses as a result of ineffective risk management processes and strategies.

We seek to monitor and control our risk exposure by developing an effective risk and control framework, which encompasses a variety of separate but complementary financial, credit, operational, compliance, and legal reporting systems, internal controls, management review processes and other mechanisms. However, as of September 30, 2023, because we have closed only a limited amount of liquidity transactions, Ben Liquidity’s loan portfolio is not fully diversified, and we may be over-exposed to certain areas of the market. While we employ and will continue to develop and deploy risk monitoring and risk mitigation techniques, those techniques and the judgments that accompany their application may not be effective and may not anticipate every risk event in all market environments or the specific nature of the impact and timing of such outcomes. Our failure to manage risk effectively could have an adverse effect on our business and results of operations.

We may be able to offer only a limited number of products and solutions.

We may be able to offer only a limited number of products and solutions due to regulatory, capital or other restrictions. Accordingly, the prospects for our success may be solely dependent upon the performance of a single or limited products or solutions, or dependent upon the development or market acceptance of a single or limited number of products or solutions. A lack of diversification in our offerings may make our results of operations susceptible to numerous economic, competitive and regulatory conditions, any or all of which may have a substantial adverse impact upon our ability to operate our business and/or grow our business in the future. Further, we would not be able to diversify our operations or benefit from the possible spreading of risks or offsetting of losses that offering a comprehensive suite of solutions could provide.

Risks Related to Our Broker-Dealer Business

We have limited experience in operating a broker-dealer to issue securities of our Company, and our entry into and operating in this market may not be successful.

We recently began offering broker-dealer services to our subsidiaries and affiliates through a subsidiary of Ben Markets, AltAccess Securities Company, L.P. (“AltAccess Securities”). We expect that operational efficiencies created by having an in-house broker-dealer will allow us to streamline our ExAlt Plan liquidity transactions and reduce certain transaction and other third-party costs, although, there is no assurance that this will occur. The broker-dealer industry is heavily regulated and has regulatory and business barriers to entry. Entering into the broker-dealer business subjects us to additional laws and regulations and involves additional risks, including risks relating to regulatory oversight and examinations and increased risks of enforcement proceedings and litigation. Although certain of our directors and management have experience operating and advising broker-dealer businesses, we have limited experience in operating a subsidiary broker-dealer to issue securities of our Company, which enhances these risks. To the extent we expand our broker-dealer business, particularly if we expand our broker-dealer business to serve third parties in addition to our subsidiaries and affiliates, it could involve a number of risks, including risk of denial or delay in regulatory approval, the required investment of capital and other resources, increasing demands on our operational and management systems and controls, the diversion of management’s attention from our core business, risks when dealing with third-parties (based on their actions, omissions or disclosures), and our ability to implement an effective marketing strategy to promote awareness of and sell our broker-dealer products, including in conjunction with our ExAlt Plan. There can be no assurance that our entrance into, and ongoing efforts involving, the broker-dealer market will be successful. The regulatory environment in which our broker-dealer business operates is continually evolving, and the level of financial regulation to which we are subject has generally increased in recent years, which generally results in increased costs of compliance and operations.

Regulators have adopted, proposed to adopt, and may in the future adopt regulations that could impact the manner in which we will market products and services, conduct compliance and operations, interact with regulators and manage our business.

 

27


Table of Contents

If our broker-dealer business does not generate sufficient revenue, source sufficient number or type of investors or purchasers, or provide expected efficiencies and third-party cost reduction, or if we are unable to efficiently manage the existing and future regulatory environment, or our existing or expanded operations, our business and financial condition will be adversely affected.

Our broker-dealer business is subject to extensive and evolving regulations and our failure to be fully compliant with applicable regulations could have a material adverse effect on our future business, financial condition, results of operations and prospects.

AltAccess Securities is a subsidiary of Ben Markets, is registered with the SEC and various states and is a member of FINRA. Although subject to federal, SEC and state laws and rules, much of the oversight of broker-dealers has been delegated to self-regulatory organizations, including FINRA. AltAccess Securities business is also governed by its agreement with FINRA and the specific registrations of its registered persons. Self-regulatory organizations like FINRA adopt rules (which are subject to approval by the SEC) for governing its members and the industry. AltAccess Securities is a member of, and is primarily subject to regulation, supervision and regular examination, by FINRA. AltAccess Securities is also subject to cycle SEC or state exams, as well as, if applicable, for-cause exams, special inquiries, and investigations by the SEC, FINRA or a state.

The regulations (including laws, rules and interpretations) to which broker-dealers like AltAccess Securities are subject are extensive, change over time and cover all aspects of their securities business, including, but not limited to, changes in direct and indirect control, business expansions, dealings with affiliates, sales and trade practices, net capital and financial requirements, disclosures, conflicts of interests, record keeping and reporting procedures and filings, relationships and conflicts with customers, the handling of customer funds, experience and training requirements for certain employees, the conduct of investment banking activities and the conduct of registered persons, directors, officers and employees. Broker-dealers are also subject to the federal and state privacy laws regarding safeguarding of customer information (such as Regulation S-P) and anti-money laundering laws, and related regulations, including the recently adopted Anti-Money Laundering Act of 2020, for which various implementing measures will be taking effect, including expanded beneficial ownership reporting. Compliance with applicable regulations involves considerable allocations of time, resources and costs.

Additional legislation, changes in rules promulgated by the SEC, FINRA or states or changes in the interpretation or enforcement of existing laws and rules often increase costs, take time and resources to evaluate and directly affect the method of operation and profitability of broker-dealers, including any business expansions we may undertake. In addition to regular and special reviews of our business, the SEC, FINRA and states may conduct administrative and enforcement proceedings alleging violations of law and rules by AltAccess Securities that can result in a change of our businesses practices, an increase of compliance and training costs and in significant adverse regulatory consequences such as censure, fine, profit disgorgement, monetary penalties, suspension, revocation of registration or expulsion of broker-dealers, their registered persons, officers or employees. Customers may also bring arbitration actions and civil lawsuits against AltAccess Securities as a result of alleged violations of law and rules by AltAccess Securities, the results of which may also have a material adverse effect on our business and financial condition. Therefore, if we fail to comply with applicable regulations, such failure could have a material adverse effect on our business and financial condition. In addition, even if AltAccess Securities is successful in whole or part in any regulatory matter or civil lawsuit or arbitration, the cost of representation and defending itself is often significant, which cost could have a material adverse effect of our financial condition. The principal purpose of regulation and discipline of broker-dealers is the protection of customers and the securities markets rather than protection of creditors and stockholders of broker-dealers.

In addition, as a registered broker-dealer and member of a self-regulatory organization, AltAccess Securities is subject to the SEC’s uniform net capital rule. Rule 15c3-1 of the Exchange Act specifies the minimum level of net capital a broker-dealer must maintain and also requires that a significant part of a broker-dealer’s assets be kept in relatively liquid form. The SEC and FINRA impose rules that require notification when net capital falls

 

28


Table of Contents

below certain predefined criteria, limit the ratio of subordinated debt to equity in the regulatory capital composition of a broker-dealer and constrain the ability of a broker-dealer to expand its business under certain circumstances. Additionally, the SEC’s uniform net capital rule imposes certain requirements that may have the effect of prohibiting a broker-dealer from distributing or withdrawing capital and requiring prior notice to the SEC for certain withdrawals of capital. AltAccess Securities is subject to such requirements. Compliance with the net capital requirements may limit our operations or require increased use of capital to meet the operating needs and capital requirements of AltAccess Securities. Any change in such rules or the imposition of new rules affecting the scope, coverage, calculation or amount of capital requirements, or a significant operating loss or any unusually large charge against capital, could adversely affect us.

Effective beginning June 2020, the SEC elevated the standard of care for broker-dealers from the current “suitability” requirement to a “best interest” standard when making a recommendation of any securities transaction, or investment strategy involving securities, to a retail customer pursuant to Regulation Best Interest (“Regulation BI”). The “best interest” standard requires a broker-dealer to make recommendations to retail customers without putting its financial interests ahead of the interests of a retail customer. In connection with Regulation BI, the SEC also adopted a related form called a Form CRS Relationship Summary (“Form CRS”), which requires broker-dealers to deliver to retail investors a succinct, plain English summary about the relationship and services provided by the firm and the required standard of conduct associated with the relationship and services. In connection with adopting Regulation BI, the SEC added new record-making and recordkeeping rules. The burden of complying with Regulation BI could also affect what customers AltAccess Securities solicits for its products and services (for example, limiting customers to only non-retail customers), which could have a material adverse effect of our business or financial condition.

While the SEC and FINRA have provided some guidance regarding Regulation BI, including findings from certain exams, the interpretation and enforcement of such new regulations carry uncertainties and AltAccess Securities compliance with Regulation BI may result in increased compliance costs and potential future liability if the SEC or FINRA disagree with how AltAccess Securities has interpreted or implemented compliance with Regulation BI. If the SEC does not believe we have sufficiently complied or if we fail to continue to comply with the requirements of Regulation BI and Form CRS, we would be subject to fines and other regulatory actions that could result in a material adverse effect on our business or financial condition.

Legislatures and securities regulators in certain states in which we may do business have enacted (or are considering enacting) their own standard of conduct rules for broker-dealers, insurance agents, and investment advisers as well as new or expanded privacy obligations related to safeguarding information about their residents. The requirements and scope of these state rules are not uniform. Accordingly, we may have to adopt different policies and procedures in different states, which could create added compliance, supervision, training and sales costs for AltAccess Securities. Should more states enact similar legislation or regulations, it could result in material additional compliance costs and could have a material adverse effect on our business and financial condition.

The costs (including compliance, training and operations) related to existing and future securities and related laws and rules (including Regulation BI) can be significant, which could have a material adverse effect of our financial condition. Any failure to meet these or other current or future regulatory conditions or requirements may result in material adverse consequences, such as the imposition of a censure, significant fine, denial of business expansion or changes in control, disgorgement of profits, suspension or revocation of AltAccess Securities’ broker-dealer license and/or the licenses of AltAccess Securities registered persons, which would mean that we would not be able to provide the current and planned broker-dealer products and services or otherwise conduct our intended broker-dealer business and, therefore, restrict or prevent us from conducting ExAlt Plan transactions, until the applicable matter is resolved or the approvals are obtained, and/or any suspension or revocation of the required approvals has passed or is otherwise resolved. Any censure, fine, disgorgement, or suspension or revocation of regulatory approvals would negatively impact our reputation in the marketplace and could have a material adverse effect on our ability to conduct a broker-dealer business or grow our liquidity business.

 

29


Table of Contents

Beneficient Capital Markets, L.L.C. (“BCM”) may also seek registration as a broker-dealer with the SEC and membership with FINRA. If it does so and secures all regulatory approvals, then it will be subject to all of the foregoing as AltAccess Securities. No assurance is given, however, that such SEC-registration and FINRA membership of BCM will ever occur or will occur in the near future, and we may decide to focus all of our broker-dealer products and services in AltAccess Securities instead.

Our broker-dealer business is subject to various risks associated with the securities industry.

Our broker-dealer business is subject to uncertainties that are common in the securities industry. These uncertainties include, among others:

 

   

intense competition in the securities industry;

 

   

the volatility of domestic and international financial, bond and stock markets, including changing interest rates;

 

   

extensive or changing governmental regulation;

 

   

regulatory exams, investigations and enforcement proceedings, investor complaints and civil litigation; and

 

   

substantial fluctuations in the volume and price level of securities.

As a result of such uncertainties, the revenues and operating results of AltAccess Securities may vary significantly from quarter to quarter and from year to year. Unfavorable financial or economic conditions could reduce the number and size of transactions in which we provide services. Disruptions in fixed income and equity markets and changes in interest rates could lead to a decline in the volume of transactions executed for customers and, therefore, to declines in revenues from transactions.

We are subject to certain limitations which could prevent AltAccess Securities from entering new businesses.

The businesses that AltAccess Securities conducts is limited by its agreements with, and its oversight by, FINRA, other regulatory authorities and federal and state law. Participation in new business lines, including trading of new products, often requires governmental and/or regulatory approvals, which may take significant time and resources. As a result, AltAccess Securities may be prevented from entering new businesses that may be profitable in a timely manner, if at all.

Several of our broker-dealer segment’s product lines rely on favorable tax treatment and changes in federal tax law could impact the attractiveness of these products to our customers.

We offer a variety of services and products, which rely on favorable federal income tax treatment to be attractive to our customers. Should favorable tax treatment of these products be eliminated or reduced, sales of these products could be materially impacted, which could have a material adverse effect on our business, financial condition, results of operations or cash flows.

The actions of a third-party broker-dealer or financial intermediary may cause a material adverse effect.

We may enter into selling or similar agreements with third-party U.S. and non-U.S. broker-dealers (and similar entities). We cannot control how such additional broker-dealers will sell our products. The addition of third-party broker-dealers to a selling network may subject us to additional risk, as broker-dealers in a selling network may be subject to liability in connection with the actions or omissions of other broker-dealers in the selling network. This liability could also adversely affect the issuer.

AltAccess Securities also may enter into referral and similar agreements with financial intermediaries such as third-party broker-dealers, investment advisers and foreign finders, in which case, the success of AltAccess

 

30


Table of Contents

Securities would depend in part on the success of our referral partners and their ability to market our products and services successfully, and such entities may have different standards, obstacles or risks than AltAccess Securities, which may cause a material adverse effect to our broker-dealer business. Also, similar to a selling network above, we could be subject to liability based on the actions or omissions of these financial intermediaries, which also could adversely affect the issuer.

These risks include regulatory actions by the SEC, FINRA or the states against these other broker-dealers, financial intermediaries and AltAccess Securities, as well as arbitration and civil litigation, including class action suits against the selling network or groups of broker-dealers and financial intermediaries, including AltAccess Securities.

AltAccess Securities is subject to various conflicts of interest, incentives and risks given its affiliation with the Company, including that decisions related to the Company’s offerings may be influenced by such affiliation.

In addition to AltAccess Securities being an affiliate of the Company, certain employees of the Company or its affiliates are registered persons of AltAccess Securities. We have an incentive to use AltAccess Securities and its registered persons instead of other unaffiliated third parties because of such affiliation and because such employees of the Company or its affiliates are registered persons of AltAccess Securities. The success of AltAccess Securities depends in part on the success of its registered persons and the selling group members and referral partners and their ability to market our products and services successfully. When the Company uses AltAccess Securities as its broker-dealer to conduct its transactions, such use of AltAccess Securities creates various conflicts of interest, incentives and risks as set forth herein, which may be in conflict with the best interests of customers of AltAccess Securities, including that AltAccess Securities does not offer a diverse or alternative group of products and only offers securities and products of its affiliates. Because of these relationships, transactions between AltAccess Securities and the Company are generally not arm’s-length and the Company has an incentive to use AltAccess Securities and its registered persons to sell the Company’s securities instead of AltAccess Securities selling or seeking to sell products of unaffiliated third parties.

This may result in the Company paying higher costs for broker-dealer services than if the Company engaged the services of a non-affiliated broker dealer. Increased costs could negatively impact our results of operations and our business. Through its ownership of AltAccess Securities, the Company, its owners, and employees receiving profit participation, equity incentives or similar benefits (including our Chief Executive Officer and other employees) indirectly benefit from and/or share in the revenue earned by AltAccess Securities. Individuals registered with AltAccess Securities that are employees of the Company or its affiliates receive a portion of the transaction compensation or other fees earned by AltAccess Securities for transactions in which such registered persons participate in addition to compensation they receive as employees of the Company or its affiliates. Certain allocations based upon the revenues of AltAccess Securities are made pursuant to the BCH LPA to BHI, as a result of its ownership of the BCH FLP-1 Unit Accounts, and to BMP, as a result of its ownership of the BCH FLP-2 Unit Accounts. BHI is directly owned by The Highland Business Holdings Trust, of which Mr. Heppner is the trust advisor, and Mr. Heppner and his family are the beneficiaries. BMP is owned by certain of the directors, officers and employees of Ben and a limited number of former employees. Compensation paid to AltAccess Securities and therefore to such registered persons of AltAccess Securities may be significant depending upon the aggregate amount of securities sold in an offering. Related risks include that AltAccess Securities and its registered persons are incentivized to sell the Company’s securities and products, maximize the amount of subscriptions in any offering, favor the Company’s offerings over offerings of unaffiliated third parties and to take greater risks regarding such offerings, and that their decisions relating to offerings of the Company may be influenced by such persons being registered with AltAccess Securities and/or being employees of the Company or its affiliates and the extent of the compensation they may receive by participating in an offering of the Company. This influence and risk may include affecting it or their independence regarding reviewing any offering (including not fully resolving an offering conflict of interest that could impair its ability to conduct a thorough and independent investigation), not treating as a red flag something that another broker-dealer may treat as such, giving different weight to such red flags or accepting an explanation for such red flag that another broker-dealer may not fully accept. Its affiliation with the Company may also present a risk of raised

 

31


Table of Contents

expectations by an investor that AltAccess Securities has special expertise concerning the Company. While AltAccess Securities and its registered persons endeavor to handle these conflicts of interest, incentives and risks in good faith and in a manner that they deem to be fair and equitable under the circumstances, there can be no assurance that this may be the case in a particular circumstance or on an overall basis, including that they may receive or be deemed to receive more favorable treatment, benefits, pricing and/or information than unaffiliated or unrelated third parties.

The Company is subject to the risk of possibly becoming an investment advisor under the Investment Advisers Act.

The Investment Advisers Act is a U.S. federal law that defines the role and responsibilities of an investment advisor/adviser. Section 202(a)(11) of the Investment Advisers Act defines an investment adviser as any person or firm that: (1) for compensation; (2) is engaged in the business of; (3) providing advice to others or issuing reports or analyses regarding securities. A person must satisfy all three elements to fall within the definition of “investment adviser.” As a result of certain of AltAccess Securities’ operations, specifically as it relates to the loan participation transactions, AltAccess Securities runs the risk of inadvertently becoming an investment adviser, which would require AltAccess Securities to register under the Investment Advisers Act. Registered advisers are subject to extensive, restrictive and potentially adverse regulations. Registered investment advisers are not permitted to operate their business in the manner in which AltAccess Securities operates its business. If it were established that AltAccess Securities were an investment company, there would be a risk, among other material adverse consequences, that it could become subject to monetary penalties, regulatory actions and injunctive relief in an action brought by the SEC, that AltAccess Securities would be unable to enforce contracts with third parties or that third parties could seek to obtain rescission of transactions with AltAccess Securities undertaken during the period it was established that AltAccess Securities was an unregistered investment adviser. If it were established that AltAccess Securities were an investment adviser, this would have a material adverse effect on our business and financial operations. Based on the facts and circumstances of our business model, we do not believe that AltAccess Securities is an investment adviser as defined within the Investment Advisers Act. The predominant reason for our view is based on various SEC interpretations and our view that the Company is not engaged in the business of providing advice to others or issuing reports or analyses regarding securities for separate advisory compensation.

Risks Related to Our Proposed Ben Insurance Business

We have no experience in operating an insurance business, and our entry into the insurance market may not be successful.

Our business plan involves, through Ben Insurance, entering into the business of providing insurance policies to certain affiliates (as defined under the Kansas Captive Insurance Laws), including the Customer ExAlt Trusts and other trusts for which BFF serves as the trustee or custodian, to cover the risks related to the ownership, management and transfer of alternative assets and the financings related to alternative asset purchases. Entering the insurance business will subject us to additional laws and regulations and involves additional risks, including risks relating to regulatory oversight and examinations, risks related to compliance with capital maintenance requirements, and increased risks of litigation. Although certain of our directors and management have experience operating insurance businesses, Beneficient has no experience in operating an insurance business, which would enhance these risks. Expanding our business into the realm of insurance involves a number of risks, including the required investment of capital and other resources, increasing demands on our operational and management systems and controls, the diversion of management’s attention from our core business, and our ability to implement an effective marketing strategy to promote awareness of our insurance products. The insurance industry is highly competitive and there can be no assurance that our plans to enter the insurance market will be successful. If our proposed insurance business does not generate sufficient revenue or if we are unable to efficiently manage our expanded operations, our results of operations will be adversely affected.

 

32


Table of Contents

Our failure to obtain or maintain approval of insurance regulators and other regulatory authorities as required for the operations of our planned insurance subsidiary may have a material adverse effect on our future business, financial condition, results of operations and prospects.

As a part of our business plan, and as a result of the recent adoption of legislative amendments concerning captive insurers in the State of Kansas, Ben Insurance applied to Commissioner of Insurance of the State of Kansas for a certificate of authority to transact business as a captive insurer under the Kansas Captive Insurance Laws. If and when we receive the necessary regulatory approvals, we intend to offer (1) an insurance line insuring certain affiliates, including Customer ExAlt Trusts, against losses in the value of their ownership interests in an alternative asset resulting from (i) such alternative asset having to make payments under contractual indemnification provisions or being unable to recover damages due to contractual exculpation provisions or (ii) fraud, theft or conversion of assets by the manager or general partner of the respective alternative asset; (2) a surety line insuring the risks attendant to the transfer of alternative assets from a transferor to a transferee; (3) a credit risk insurance line insuring the risk of default on the repayment of loans made to Customer ExAlt Trusts for the purpose of acquiring alternative assets; and (4) a representations and warranties insurance line insuring against losses incurred by a transferee arising from breaches of the representations and warranties made by a transferor in the definitive documents effecting the transfer of the applicable alternative asset from such transferor to such transferee. Kansas insurance statutes and regulations and the policies of the Kansas Insurance Department may require Ben Insurance to, among other things, maintain a minimum level of capital and surplus, satisfy solvency standards, restrict dividends and distributions, obtain prior approval for or provide notification of certain transactions, have at least one director or manager be a resident of Kansas, maintain a principal place of business in Kansas and hold at least one board meeting in Kansas annually, and provide for the performance of certain periodic examinations of Ben Insurance and its financial conditions.

In addition, we may or may not apply for regulatory approval for our existing Bermuda insurance subsidiary, Pen, to commence operations as a Bermuda Class 3 insurer. If we choose to seek such approval, subject to receiving the necessary regulatory approvals, we would intend to offer similar insurance products to those described above for the Kansas captive insurer, through Pen to managers of, and investors in, alternative asset funds, such as private equity funds. Bermuda insurance statutes and regulations, and the policies of the Bermuda Monetary Authority (“BMA”) require Pen, among other things, maintain a minimum level of capital and surplus, satisfy solvency standards, restrict dividends and distributions, obtain prior approval or provide notification to the BMA of certain transactions, maintain a head office in Bermuda, have a representative, secretary or director resident in Bermuda, appoint and maintain a principal representative in Bermuda, annual reporting requirements and provide for the performance of certain periodic examinations of itself and its financial conditions.

A failure to meet these conditions may subject us to examination or corrective action by the BMA or result in the failure to obtain the required regulatory approvals or, if obtained, a suspension or revocation of our authority to do business as an insurance company, which would mean that we would not be able to provide the planned insurance products until the approvals are obtained or any suspension or revocation of the required approvals is resolved. If obtained, any suspension or revocation of regulatory approvals would negatively impact our reputation in the marketplace and could have a material adverse effect on our ability to grow our exposure to alternative assets.

The insurance and reinsurance regulatory framework have been subject to increased scrutiny in the United States at the federal and state levels. In the past, there have been congressional and other initiatives in the United States regarding increased supervision and regulation of the insurance industry, including proposals to supervise and regulate alien reinsurers. We cannot predict the future impact, if any, of changing law or regulation on our operations.

 

33


Table of Contents

If we seek authority to operate our proposed international insurance business, for which we have no prior experience, we may be subject to additional costs and economic, political, currency and other risks that could adversely affect our revenues or financial position.

We have no experience in operating our business internationally, which increases the risk that our proposed insurance business and any potential future expansion efforts that we may undertake may not be successful. If we seek authorization from the BMA to operate Pen, we may face adverse financial consequences and operational problems due to political or economic changes, such as changes in political or economic conditions in Bermuda and the surrounding region, laws and regulations that restrict repatriation of earnings or other funds or that could subject repatriated earnings or other funds to additional taxes, or changes in foreign currency exchange rates. If we invest substantial time and resources to grow our proposed insurance business and are unable to manage these risks effectively, our business, results of operations and financial condition could be adversely affected. In addition, international expansion may increase our risks in complying with various laws and standards in Bermuda, including with respect to anti-corruption, anti-bribery, anti-money laundering, export controls, and trade and economic sanctions. Expansion into new markets abroad will require additional investments by us in both regulatory approvals and marketing. These incremental costs may include hiring additional personnel, as well as engaging third-party service providers and other research and development costs. If we fail to grow our international insurance business, or if growth occurs at a slower rate than expected, our business, our results of operations and financial condition could be adversely affected.

Risks Related to Our Limited Operating History

We do not have significant operating history or an established customer base.

We commenced commercial operations in September 2017, and we do not have significant operating history under our current business plan. Additionally, our Kansas trust company subsidiary only recently received its charter and our broker-dealer business only recently received authorization to conduct business, while our proposed insurance line of business has not received an operational charter or authorization to conduct business and has no operating history.

While we believe that the market demand for liquidity for alternative assets held by MHNW investors, STMI investors, FAMOs and GPs is high and that our liquidity and other products are unique and designed to address Customers who have historically possessed few attractive options to access early liquidity from their alternative assets, we do not have an established customer base. Our operating business and structure are novel, including the issuance of our own securities as part of our business plan, which involves risk. In addition, we cannot predict whether our products will be attractive to our target market. The success of our liquidity, financing and custody products will depend upon, among other things, their acceptance by MHNW investors, STMI investors, FAMOs and GPs. In addition to our direct marketing efforts, we seek to enter into arrangements with larger financial institutions, private banks, fund managers and their managed funds and other institutions appointing the Company as a preferred liquidity provider with respect to the MHNW investors, STMI investors, FAMOs and GPs who are clients of or investors in such institutions. Our business must be considered in light of these and other risks, expenses and difficulties frequently encountered by companies in their early stages of operation. If any of our products do not achieve and maintain an adequate level of acceptance among MHNW investors, STMI investors, FAMOs and GPs, or if such preferred liquidity provider arrangements are not successful, we may not generate material revenues from sales of these products.

We may be unable to operate our business successfully, which would negatively impact the results of operations and our ability to generate distributable cash flow.

We operate our business through our operating subsidiaries, which include Ben Custody, Ben Liquidity, and Ben Markets. Our success will depend primarily on our operating subsidiaries’ ability to operate our business successfully and generate earnings and positive cash flow. In general, companies that seek to implement business plans similar to ours present substantial business and financial risks and uncertainties. Furthermore, to date, Ben

 

34


Table of Contents

Liquidity’s originations of liquidity products have been transacted primarily with a limited number of FAMOs, GPs, and fund-of-funds. Institutional Customers may not represent the primary target market of our liquidity products in the future, and we have only recently begun transactions with individual investors. In addition, the TEFFI Act, our policies require that two and a half percent (2.5%) of the cash distributions from alternative assets serving as Collateral to Ben Liquidity loans be charitably contributed by certain of the Customer ExAlt Trusts to a designated Kansas economic growth zone. If we are unable to operate our business successfully and generate earnings and positive cash flow in the future, such inability will negatively impact our operations and liquidity and may result in an impairment of goodwill.

While BFF has received an unconditional Kansas TEFFI charter, we may continue to encounter delays in effecting certain parts of our current business plan related to BFF’s operating Kansas TEFFI charter, which could hinder our ability to successfully pursue our current business plan.

Through Ben Liquidity, our ExAlt Plan liquidity products are designed to facilitate the delivery of, at a Customer’s election, cash, equity securities or debt securities, or a combination of cash and equity or debt securities for their alternative assets. Our structure is intended to provide our Customers with liquidity for alternative assets in as little as 30 days—and within two to three days for certain qualifying assets. Ben Custody presently provides services to the trustee of Customer ExAlt Trusts for the ongoing administration of the exchanged alternative assets following closing of a liquidity transaction. In order to further grow these businesses, BFF has obtained an operating TEFFI charter in Kansas. BFF has only recently commenced operations.

In April 2021, the Kansas Legislature adopted, and the governor of Kansas signed into law, a bill that allows for the chartering and creation of Kansas financial institutions that provide fiduciary financing, custodian and trustee services to participants in the alternative assets market known as TEFFIs, as well as the establishment of alternative asset trusts. The legislation, which names us as the pilot TEFFI, became effective on July 1, 2021. As part of the pilot program, BFF received a conditional charter on July 1, 2021 and BFF received a formal operating charter on December 31, 2021. We currently conduct our liquidity business through BFF as a Kansas TEFFI. As a result of BFF’s receipt of the operating TEFFI charter in Kansas, BFF has become subject to regulation by the OSBC and new rules and regulations that it is expected to promulgate throughout and following the pilot program. Only BFF, our subsidiary, is regulated by the OSBC. The OSBC does not regulate the entirety of Beneficient. Such regulations could prove to be burdensome on our business and could adversely impact our financial condition and results of operations.

Because our current business plans are based in part on obtaining and maintaining regulatory approval to operate one or more regulated trust subsidiaries, a failure to do so may materially and adversely impact our financial performance and prospects, which would likely diminish our ability to effect certain parts of our business plan and growth strategies. While BFF has received the operating TEFFI charter in Kansas, it is subject to certain conditions including, among others, that BFF satisfy certain minimum restricted capital requirements. There is no assurance that BFF will be able to satisfy all the conditions imposed by the OSBC. Only BFF, our subsidiary, is regulated by the OSBC. The OSBC does not regulate the entirety of Beneficient.

Additional legislation passed by the Kansas legislature or any repeal or amendment to the TEFFI Act could materially and adversely affect our ability to successfully pursue our business plan and our financial performance and prospects.

Notwithstanding the adoption of the TEFFI Act in Kansas and BFF’s receipt of a formal operating charter on December 31, 2021, it is possible that the Kansas legislature could adopt further amendments to the TEFFI Act, could pass additional legislation and/or the OSBC may promulgate rules and regulations that may adversely affect our business plans and operations which could adversely affect our financial performance and prospects. For example, we are aware that legislation has been introduced that seeks to provide the OSBC the authority to deny, suspend, revoke or refuse to approve any TEFFI charter and to authorize the OSBC to assess a civil

 

35


Table of Contents

monetary penalty of not less than $5,000 per violation of state law or regulation. Only BFF, our subsidiary, is regulated by the OSBC. The OSBC does not regulate the entirety of Beneficient. In addition, we are also aware that one Kansas state legislator has suggested the repeal of the TEFFI Act. Because our business plans are based in part on obtaining and maintaining regulatory approval to operate one or more regulated trust companies, whether under the Kansas TEFFI Act or otherwise, a failure to do so may materially and adversely affect our ability to successfully pursue our business plan and our financial performance and prospects.

Risks Related to the Company’s Organizational Structure

The Company may engage in transactions that represent a conflict of interest, with the review of such transactions subject to the Nevada statutory business judgment rule.

As part of its business plan, the Company intends to engage in transactions that may be deemed to represent a conflict of interest, including transactions between Beneficient and its non-wholly owned subsidiary, BCH. Certain officers and directors of Beneficient hold interests in BCH, directly or indirectly, in different proportions than they hold in Beneficient. Therefore, they could be seen as benefiting from transactions that will invest money in the Company’s operating subsidiaries. Beneficient will be a Nevada corporation, and under Nevada law, the statutory liability standard of the Nevada business judgment rule codified in Chapter 78.138 of the Nevada Revised Statutes (the “NRS”) is the principal avenue to hold directors and officers individually liable for damages arising from official conduct. Nevada does not use the “entire fairness” doctrine in evaluating transactions, which doctrine may be applicable if Beneficient was incorporated in another jurisdiction, and the Nevada Supreme Court has rejected the “entire fairness” doctrine, even when the challenged transaction involves a controlling stockholder and there are allegations of conflicts of interest. In Nevada, the existence of a conflict of interest, in and of itself, does not rebut the codified business judgment rule and shifts the burden of proof to directors.

A determination that we are an unregistered investment company would have serious adverse consequences.

The Investment Company Act of 1940, as amended (the “1940 Act”), defines an “investment company” as an issuer that is engaged in the business of investing, reinvesting, owning, holding or trading in securities and owns “investment securities” having a value exceeding 40 percent of the issuer’s unconsolidated assets, excluding cash items and securities issued by the federal government. We believe that we are not an investment company. We do not hold ourselves out as an investment company. On December 31, 2021, BFF was issued an operating trust company charter from the State of Kansas to establish a fiduciary financial institution within the State of Kansas. We believe that BFF’s operations following receipt of the operating charter as a Kansas trust company exempts us from being deemed an investment company subject to registration under the 1940 Act. In addition, we filed an application for an insurance charter from the Commissioner of Insurance of the State of Kansas to transact business as a captive insurer under the Kansas Captive Insurance Laws. If we receive such insurance charter, we believe that our receipt of such insurance charter will provide us a further exemption under the 1940 Act. However, there is no assurance we will be able to obtain an insurance company charter.

A determination that we, or any of the proposed trust subsidiaries, are required to register as an investment company under the 1940 Act would have serious adverse consequences. We do not believe we could operate our business effectively as a registered investment company. As a result, we would have to change our operations so as not to be an investment company.

Changes could include refraining from raising capital, being unable to participate in liquidity transactions as they are currently structured, changing the types of products and services that we provide, and changing the nature of the Collateral. Furthermore, if at any time it were established that we, or any of the proposed trust subsidiaries, have been operating as an investment company in violation of the registration requirements of the 1940 Act, there would be a risk, among other material adverse consequences, that (i) we could become subject to SEC enforcement and investigation, monetary penalties or injunctive relief, or both, (ii) we would be unable to

 

36


Table of Contents

enforce contracts with third parties or that third parties could seek to obtain rescission of transactions with such company undertaken during the period in which it was established that we were an unregistered investment company, and (iii) BFF would face adverse action from the OSBC in connection with our regulated subsidiary. Only BFF, our subsidiary, is regulated by the OSBC. The OSBC does not regulate the entirety of Beneficient. Such developments would be likely to have material and adverse consequences for us.

The Company’s only cash-generating assets are its indirect interests in BCH and the Company’s cash flow is dependent on the ability of BCH to make distributions. In addition, the Company’s ability to pay periodic distributions to its common and preferred stockholders may be limited by the Company’s holding company structure, applicable provisions of Nevada law and contractual restrictions and obligations, and the Company’s stockholders may be liable to repay dividends.

The Company is Ben’s holding company and has no material assets other than the indirect ownership of the Class A Units of BCH in its non-wholly-owned subsidiary, BCH (“BCH Class A Units”). As a holding company, the Company conducts its business through its subsidiaries. The Company has no independent means of generating revenue and therefore its cash flow is completely dependent on BCH making distributions to its partners, including Ben LLC, which is the general partner of BCH and owned by the Company. Accordingly, the Company intends, to the extent sufficient funds are available and such distributions are permitted under the terms of the BCH Eighth A&R LPA, and any applicable debt covenants, to cause BCH to make distributions to its partners, including Ben LLC, to fund any distributions the Company may declare on the Beneficient common stock or preferred stock. Furthermore, under Delaware law, the Company’s subsidiaries are generally prohibited from making distributions to the extent that, at the time of the distributions, the liabilities of the respective subsidiary exceed the fair value of its assets. If the Company’s subsidiaries are unable to make dividend payments or distributions to the Company and sufficient cash or liquidity is not otherwise available, the Company may not be able to pay dividends. If BCH makes such distributions, certain limited partners of BCH will have priority with respect to such distributions and will be entitled to receive distributions in accordance with the terms of the BCH Eighth A&R LPA.

The Company’s ability to pay dividends is also limited by the laws of Nevada. Under Nevada law, a Nevada corporation generally may not make a distribution if, after giving effect to the distribution, the corporation would not be able to pay its debts as they become due in the usual course of business, or the corporation’s total assets would be less than the sum of its total liabilities plus, unless the corporation’s charter provides otherwise, the amount that would be needed, if the corporation were dissolved at the time of the distribution, to satisfy the preferential rights upon dissolution of stockholders whose preferential rights are superior to those receiving the distribution. Accordingly, the Company generally may not make a distribution if, after giving effect to the distribution, the Company would not be able to pay its debts as they become due in the usual course of business or its total assets would be less than the sum of its total liabilities plus, unless the terms of such class or series of stock provide otherwise, the amount that would be needed to satisfy the preferential rights upon dissolution of the holders of shares of any class or series of stock then outstanding, if any. In addition, the terms of any credit facility or other financing arrangements involving the Company, or BCH, as a party to or may enter into in the future may include covenants or other restrictions that could constrain the Company’s, or BCH’s ability to make distributions.

Shares of our Class A common stock, Series A preferred stock, and any additional series of preferred stock we issue are and will be structurally subordinated to interests in BCH.

Because the Company has a holding company structure, as an interest in the Company, Class A common stock, Series A preferred stock and any additional series of preferred stock we issue are and will be structurally subordinated to interests in BCH, including creditors and holders of certain equity interests. With respect to BCH, upon its sale, liquidation, dissolution or winding up, the Class A Units the Company indirectly owns in BCH will be entitled to distributions ranking junior to all other currently issued and outstanding classes and series of BCH’s preferred units, which as of September 30, 2023, had an aggregate estimated capital account

 

37


Table of Contents

balance determined in accordance with Section 704 of the Internal Revenue Code of $1.68 billion, other than the BCH Class S Ordinary Units (as defined herein), which will share any such distributions with the Class A Units held by the Company on a pro rata basis. In addition, BCH or Ben LLC could issue securities in the future that have a senior preference on payment to the BCH Class A Units indirectly owned by the Company or that are otherwise structurally senior to Class A common stock any preferred stock we issue.

Therefore, in any bankruptcy, liquidation or similar proceeding, all claims of creditors (including trade creditors) of BCH will have priority over the Company’s equity interests in BCH (and therefore the claims of the Class A common stock and any preferred stock we issue) with respect to the assets of BCH. Even if the Company is recognized as a creditor of BCH, the Company’s claims would still be effectively subordinated to any security interests in the assets of BCH and to any indebtedness or other liabilities of BCH senior to the Company’s claims. Consequently, Class A common stock and Series A preferred stock are structurally subordinated to all indebtedness and other liabilities (including trade payables) of BCH and any subsidiaries that we may in the future acquire or establish as financing vehicles or otherwise. In addition, future debt and security agreements entered into by BCH may contain various restrictions, including restrictions on payments by BCH to the Company and the transfer by BCH of assets pledged as collateral.

Allocations of write downs in the value of our intangible assets and goodwill due to impairment will result in a decrease in the capital account balance of the BCH Class A Units indirectly held by the Company.

Pursuant to the terms of the BCH Eighth A&R LPA, upward adjustments to the carrying value of any assets of BCH and its subsidiaries are first, allocated to the holders of the BCH FLP-1 Unit Accounts (50.5%) and BCH FLP-2 Unit Accounts (49.5%) up to an amount equal to 15% of the aggregate capital account balances of all outstanding BCH Class A Units and BCH Class S Ordinary Units and the BCH Class S Preferred Units (together, the “BCH Class S Units”), inclusive of the amount of such upward adjustment, less any prior allocations of upward adjustments; second, allocated among the holders of the BCH Class A Units and the BCH Class S Units in an amount necessary to cause the capital account balances of each series of the BCH Class A Units to be equal to the capital account balances of each series of the BCH Class S Units; and third, pro rata among all outstanding units of BCH, except the BCH Preferred A-0 Unit Accounts, BCH Preferred A-1 Unit Accounts and the BCH FLP Unit Accounts.

However, all losses attributable to downward adjustments to the carrying value of any assets of BCH and its subsidiaries, such as the goodwill impairments at the Ben Liquidity and Ben Custody reporting units during fiscal 2024, are allocated pro rata among all unit holders of BCH other than the BCH Preferred A-0 Unit Accounts, BCH Preferred A-1 Unit Accounts and the BCH FLP Unit Accounts. As a result of these allocations, the capital account balance of the BCH Class A Units indirectly held by the Company will be reduced by any impairments, which may reduce the amount, if any, the Company would receive upon a liquidation of BCH.

The Class A Units the Company indirectly owns in BCH are junior to certain existing classes of limited partner interests in BCH.

The Company’s indirect interest in BCH is structurally subordinate to certain outstanding classes of limited partner interests in BCH that have priority over the BCH Class A Units the Company indirectly owns in BCH with respect to any distributions made by BCH. The distributions payable to such senior non-controlling equity interests in BCH are based, in part, upon the capital accounts of the holders of such senior equity interests, which in turn may be increased by the preferred returns that accrue with respect to certain senior limited partner interests and the amount included in the hypothetical capital account with respect to such senior limited partner interests.

Pursuant to the terms of the BCH Eighth A&R LPA, which became effective on June 7, 2023, in connection with the consummation of the Business Combination, the preferred returns on the BCH Class S Preferred Units (as defined herein) and the BCH Preferred A-1 Unit Accounts have been waived and shall not accrue until

 

38


Table of Contents

December 31, 2024, unless there are allocations of income up to the amount of such quarterly returns, in which event such returns have not be waived. As of September 30, 2023, there are substantial amounts in the capital accounts and hypothetical capital accounts of the senior limited partner interests in BCH that continue to exist and have priority over the BCH Class A Units indirectly held by the Company. As of September 30, 2023, the estimated capital account balances and the estimated hypothetical capital account balances of the BCH Class S Preferred Units and the BCH Preferred A-1 Unit Accounts, which are entitled to preferred returns, are as follows: BCH Class S Preferred Units-capital account $580,839 and hypothetical capital account $814,540; BCH Preferred A-1 Unit Accounts-capital account $813.5 million and hypothetical capital account $919.6 million. The BCH Preferred C-1 Unit Accounts (as defined herein) automatically converted into Class A common stock on July 10, 2023 at a price per share of approximately $4.66. In addition, the aggregate estimated capital account balance as of September 30, 2023 for the remaining limited partner interests that are senior to the BCH Class A Units indirectly held by the Company is $252.8 million.

The estimated capital account balances and estimated hypothetical capital account balances disclosed in this prospectus have been prepared and disclosed for informational purposes only to provide an indication of the amounts that will have priority over the BCH Class A Units that are held indirectly by Beneficient. The estimates are based upon a deemed liquidation value of $1.68 billion and are subject to adjustment based upon actual results of operations, including the financial performance of BCH’s underlying investments and an adjustment to the carrying value of the assets of BCH in connection with Beneficient’s Business Combination. The holders of these senior limited partner interests in BCH with such capital account and hypothetical capital account balances will have priority over any distributions payable to the Company as the indirect holder of the BCH Class A Units.

Beneficient’s Articles of Incorporation (the “Charter”) and Bylaws (“Bylaws”) provide for the indemnification of our officers and directors at our expense to the fullest extent allowed by Nevada law, and Nevada law correspondingly limits their liability, which may result in a major cost to us and harm the interests of our stockholders because corporate resources may be expended for the benefit of officers and/or directors.

Beneficient’s Charter and Bylaws provide for the indemnification of our officers and directors at our expense to the fullest extent allowed by Nevada law and include provisions that eliminate the personal liability of our directors for monetary damages to the fullest extent possible under Nevada law. Nevada law generally permits a corporation to indemnify any director or officer who acted in good faith and in a manner in which he or she reasonably believed to be in or not opposed to the best interests of the corporation. Under Nevada law, the person seeking indemnity may also be indemnified if he or she is not liable for his or her actions under Nevada law. Furthermore, under Nevada law, a director or officer is not liable for damages as a result of an act or failure to act in his or her capacity as a director or officer unless a statutory presumption that such person acted in good faith, on an informed basis and with a view to the interests of the corporation, has been rebutted. For a director or officer to be personally liable, it must be proven that (i) the act or omission constituted a breach of the director’s or officer’s fiduciary duties and (ii) the act or omission involved intentional misconduct, fraud or a knowing violation of law. Subject to our obligations to indemnify our directors and officers, these provisions do not affect a director’s or officer’s liabilities under the federal securities laws or the recovery of damages by third parties.

Stockholders will experience dilution of their ownership interests upon the issuance of additional shares of the Company’s Common Stock or securities convertible into shares of Company Common Stock.

As a part of its business plan, the Company expects to issue additional equity securities in capital raising transactions or otherwise, resulting in the dilution of the ownership interests of its present stockholders. The Charter authorizes the issuance of 1,770,000,000 shares of capital stock, consisting of: 1,500,000,000 shares of Class A common stock, 20,000,000 shares of Class B common stock and 250,000,000 shares of preferred stock, of which 50,000,000 shares are designated as shares of Series A preferred stock pursuant to a certificate of designation and 3,768,995 are designated as shares of Series B-1 resettable convertible preferred stock, par value $0.001 per share (the “Series B-1 preferred stock”).

 

39


Table of Contents

The Company intends in connection with its financing of liquidity transactions, and may in the future raise additional capital, through public or private offerings of its common stock or other securities that are convertible into or exercisable for its Common Stock. Any future issuance of the Company’s equity or equity-linked securities may dilute then-current stockholders’ ownership percentages and could also result in a decrease in the fair market value of the Company’s equity securities, because the Company’s assets would be owned by a larger pool of outstanding equity. The Company may also issue such securities in connection with hiring or retaining employees and consultants, as payment to providers of goods and services, in connection with future acquisitions and investments, development, redevelopment and repositioning of assets, or for other business purposes. Subject to the rights of certain holders of preferred stock, the Company’s Board may at any time authorize the issuance of additional common stock without stockholder approval, unless the approval of its common stockholders is required by applicable law, rule or regulation, including Nasdaq regulations, or the Company’s Charter. The terms of preferred or other equity or equity-linked securities we may issue in future transactions may be more favorable to new investors, and may include dividend and/or liquidation preferences, anti-dilution protection, pre-emptive rights, superior voting rights and the issuance of warrants or other derivative securities, among other terms, which may have a further dilutive effect. Also, the future issuance of any such additional shares of common stock or other securities may create downward pressure on the trading price of our common stock. There can be no assurance that any such future issuances will not be at a price or have conversion or exercise prices below the price at which shares of the common stock are then traded.

The protective provisions contained in the Stockholders Agreement may have unintended negative effects.

On June 6, 2023, in connection with the Business Combination, certain holders of Class B common stock entered into the Stockholders Agreement, which includes certain protective provisions on behalf of the holders of the Class B common stock. Pursuant to the Stockholders Agreement, Beneficient agreed not to authorize, approve or ratify certain matters without the approval of the holders of at least a majority of the voting power of Class B common stock, including (but not limited to) certain actions related to Ben LLC, Beneficient, and the BCH Eighth A&R LPA, and certain additional issuances of shares of Class B common stock (the “Protective Provisions”). These Protective Provisions vest control over certain matters to the holders of Class B common stock and may have an unintended “anti-takeover” effect if the holders of Class B common stock do not approve such a transaction, which could cause the value of the Class A common stock to suffer.

We have, and may continue to, offer certain investors the opportunity to acquire participation interests in ExAlt Loans.

Ben Liquidity has sold participation interests in certain ExAlt Loans to certain investors and may continue to offer and sell to certain investors the opportunity to acquire participation interests in ExAlt Loans. This participation has allowed, and may allow in the future, these investors to purchase, on a pro rata basis, interests in these loans resulting in their receipt of a portion of the amounts payable under such loans. This may result in our receipt of less fees on such ExAlt Loans compared to what we would receive if we did not sell participation interests in such ExAlt Loans. Our right to receive payment of our fees as they relate to the portions of the ExAlt Loans sold as participation interests will be subordinate to the amounts due under such participation interests.

Our Charter designates certain courts as the sole and exclusive forum for certain types of actions and proceedings that may be initiated by Company stockholders, which could limit the ability of the Company’s stockholders to obtain a favorable judicial forum for disputes with the Company or its directors, officers or other employees.

Our Charter provides that, subject to limited exceptions, the Eighth Judicial District Court of Clark County, Nevada (or, if such court does not have jurisdiction, any other state district court located in the State of Nevada, or, if no state court located within the State of Nevada has jurisdiction, a federal court located in the State of Nevada) will be the sole and exclusive forum for any or all actions, suits and proceedings, other than actions, suits and proceedings brought to enforce a duty or liability created by the Exchange Act or any other claim for

 

40


Table of Contents

which federal courts have exclusive jurisdiction, (i) brought in the name or right of the Company or on its behalf, (ii) asserting a claim for breach of any fiduciary duty owed by any director, officer, employee or agent of the Company to the Company or the Company’s stockholders, (iii) arising or asserting a claim pursuant to any provision of the NRS Chapters 78 or 92A or any provision of the Company’s organizational documents, (iv) to interpret, apply, enforce or determine the validity of the Company’s organizational documents or (v) asserting a claim governed by the internal affairs doctrine. In addition, the Charter provides that, unless the Company consents in writing to the selection of an alternative forum, the federal district courts shall be the exclusive forum for the resolution of any complaint asserting a cause of action arising under the Securities Act. These provisions may limit a stockholder’s ability to bring a claim in a judicial forum that it finds favorable for disputes with the Company or the Company’s directors, officers or other employees, which may discourage such lawsuits against the Company and the Company’s directors, officers and employees. Alternatively, if a court were to find these provisions inapplicable to, or unenforceable in respect of, one or more covered proceedings, the Company may incur additional costs associated with resolving such matters in other jurisdictions, which could adversely affect the Company’s business and financial condition.

The exclusive forum clause set forth in the Warrants may have the effect of limiting an investor’s rights to bring legal action against us and could limit the investor’s ability to obtain a favorable judicial forum for disputes with us.

Our outstanding Warrants provide for investors to consent to exclusive forum to state or federal courts located in New York, New York. This exclusive forum may have the effect of limiting the ability of investors to bring a legal claim against us due to geographic limitations and may limit an investor’s ability to bring a claim in a judicial forum that it finds favorable for disputes with us. Alternatively, if a court were to find this exclusive forum provision inapplicable to, or unenforceable in respect of, one or more of the specified types of actions or proceedings, we may incur additional costs associated with resolving such matters in other jurisdictions, which could adversely affect our business and financial condition. Notwithstanding the foregoing, nothing in the warrant limits or restricts the federal district court in which a holder of a warrant may bring a claim under the federal securities laws.

The Company depends upon cash distributions from its subsidiaries, and regulatory requirements, contractual restrictions on distributions to the Company or adverse events at one of our operating subsidiaries could materially and adversely affect our ability to pay our debts and the Company’s ability to continue operating its business.

The Company conducts its operations through operating subsidiaries, and as such its most significant assets are cash and its ownership interests in its subsidiaries, controlled affiliates and equity investees. Accordingly, our ability to meet our obligations, including our debt-related and dividend-payment obligations, materially depends upon the ability of our subsidiaries to distribute cash to us. In this regard, the ability of the Company’s subsidiaries to distribute cash to the Company is, and will continue to be, restricted by certain negative covenants contained in the HCLP Loan Agreement and the HH-BDH Credit Agreement.

The negative covenants in the HCLP Loan Agreement include, among others, subject to certain exceptions:

 

   

incurring any lien, including any pledge, upon any of BCH’s property;

 

   

incurring any indebtedness;

 

   

disposing of any Funding Trust loan or loan agreement;

 

   

making any restricted payment, including dividends or other distributions with respect to any equity interests of any person, including the Company; and

 

   

issuing any securities that are senior to the BCH Preferred Series A-1 Unit Accounts or the BCH Preferred Series A-0 Unit Accounts.

 

41


Table of Contents

The negative covenants in the HH-BDH Credit Agreement include, among others, subject to certain exceptions:

 

   

incurring any indebtedness;

 

   

incurring any liens on its property, assets or revenues;

 

   

becoming a party to a merger or consolidation;

 

   

making certain loans and other investments;

 

   

disposing of certain assets;

 

   

making any restricted payment;

 

   

engaging in certain other transactions with affiliates;

 

   

engaging in any business other than their current business;

 

   

making changes to its accounting treatment or tax reporting treatment;

 

   

entering into certain agreements that would prevent performance under the HH-BDH Credit Agreement or restrict the creation of a lien to secure the Secured Obligations (as defined in the HH-BDH Credit Agreement);

 

   

acquiring any subsidiary; and

 

   

amending certain organizational documents.

Certain of the negative covenants listed above apply to both the Loan Parties and to the Beneficient Parties (as defined in the HH-BDH Credit Agreement), which may have the effect of limiting the Company and its subsidiaries’ ability to make dividend payments or certain other distributions. In addition, the HH-BDH Credit Agreement contains certain financial maintenance covenants, including a debt service coverage ratio.

If any of these limitations were to materially impede the flow of cash to us, our ability to service and repay our debt and pay dividends would be materially and adversely affected. In addition, any adverse corporate event at the subsidiary level, such as a declaration of bankruptcy, liquidation or reorganization or any other event of default under the credit agreements governing our secured loans from HCLP or under the HH-DHB Credit Agreement, could adversely affect the ability of our subsidiaries to distribute cash to us, and thereby materially and adversely affect our ability to service and repay our debt and make cash dividend payments, and negatively impact our ability to continue operations.

Furthermore, our subsidiaries BFF and AltAccess Securities are subject to significant regulatory restrictions limiting their ability to declare and pay dividends to the Company. For more information regarding the regulations with which we and our subsidiaries must comply, see the risks set forth under the heading “Regulatory and Legal Risks” in this prospectus.

Our ability to receive payment on the ExAlt Loans and fee income from the Customer ExAlt Trusts is limited by the distributions the Customer ExAlt Trusts receive.

The primary source of funds for the Customer ExAlt Trusts to repay our ExAlt Loans is distributions from the alternative assets held by the Customer ExAlt Trusts. Any delay in receiving such distributions could adversely impact our liquidity and ability of the Customer ExAlt Trusts to repay the ExAlt Loans. To the extent the Customer ExAlt Trusts do not receive distributions, such as if managers of the professionally managed funds comprising the alternative assets determine to delay distributions or transactions that would result in cash distributions to their limited partners, the Customer ExAlt Trusts’ ability to repay the ExAlt Loans, and therefore, Ben Liquidity’s ability to receive principal and interest payments, may be adversely impacted. For example, during the year ended March 31, 2023, largely as a result of macro-economic conditions, the Customer ExAlt

 

42


Table of Contents

Trusts received fewer distributions from their alternative assets than was originally anticipated, which adversely impacted the Customer ExAlt Trusts’ ability to repay the ExAlt Loans and our liquidity.

Risks Related to Our Relationship with GWG

The transfer of GWG’s assets to the GWG Wind Down Trust and the Litigation Trust pursuant to the Second Amended Plan could create significant uncertainties and risks for our continued operations and materially and adversely impact our financial operating results.

On April 20, 2022 and October 31, 2022, GWG, our former parent and a former significant equity owner in BCG, and certain of its subsidiaries (the “Debtors”) filed voluntary petitions for reorganization under Chapter 11 of the United States Bankruptcy Code in the Bankruptcy Court for the Southern District of Texas (the “Bankruptcy Court”) thereby commencing those certain chapter 11 cases (the “Chapter 11 Cases”). On June 20, 2023, the Bankruptcy Court entered an order confirming the Debtors’ Second Amended Joint Chapter 11 Plan (the “Second Amended Plan”), which became effective on August 1, 2023.

The Second Amended Plan provides for the creation of two liquidating trusts to effectuate a liquidation of the Debtors: (i) the GWG Wind Down Trust (the “GWG Wind Down Trust”); and (ii) the Litigation Trust (the “Litigation Trust”). The Second Amended Plan provides that the GWG Wind Down Trust will take all necessary steps to wind down the business affairs of the Debtors and maximize the value of the Debtors’ non-litigation assets, including the Debtors’ equity interests in the Company. Under the Second Amended Plan, the trustee for the GWG Wind Down Trust is Elizabeth C. Freeman. Pursuant to the terms of the Second Amended Plan, all potential claims and causes of action of the Debtors’ estates against the Company have been assigned to and, potentially may be pursued by, the Litigation Trust. The initial funding amount of the Litigation Trust under the Second Amended Plan was $3 million in cash, and the Litigation Trust received all non-released litigation assets of the Debtors as well as the Debtors’ interest in any insurance policies covering directors and officers of the Debtors. The Second Amended Plan further provides that the trustee for the Litigation Trust is Michael I. Goldberg (the “Litigation Trustee”), who has the sole authority to make decisions and act with respect to the Litigation Trust assets. Proceeds from the Litigation Trust will be distributed to the GWG Wind Down Trust for distribution to holders of trust interests in accordance with the waterfall set forth in the Second Amended Plan and the trust agreement governing the GWG Wind Down Trust.

The Second Amended Plan also incorporates the terms of a mediated settlement (the “Mediated Settlement”) between the Official Committee of Bondholders (the “OCB”) and L Bond Management, LLC (the “LBM”). As a result, Pursuant to the Second Amended Plan, the Company did not receive a release, and all potential claims and causes of action of the Debtors’ estates against the Company, including the potential claims and causes of action described in the OCB’s Standing Motion (as defined below), have been assigned to and, potentially may be pursued by, the Litigation Trust.

The transfer of GWG’s assets to the GWG Wind Down Trust and Litigation Trust and their subsequent liquidation pursuant to the Second Amended Plan could create significant uncertainties and risks for our continued operations and/or materially and adversely impact our financial operating results. Additionally, the negative publicity, uncertainty, and risks associated with the Chapter 11 Cases and the OCB’s Standing Motion have negatively impacted and may continue to negatively impact investors’ willingness to engage with us until any related claims are resolved. More specifically, these uncertainties and risks have resulted in an investor advising us that it has refused to invest in connection with the Business Combination, and we have received indications from other potential investors that they would withhold their potential investments in the Company until these matters are resolved or until further clarity is available. As noted above, following the effective date of the Second Amended Plan, the Litigation Trustee has sole authority to pursue or resolve such claims. In connection with any mediation or otherwise, the Company intends to seek to resolve any claims that could be bought by the Litigation Trustee and GWG’s creditors against the Company, BCH, their respective officers and directors, and certain other related, affiliated, or associated parties. If such potential claims and causes of action

 

43


Table of Contents

are not released or resolved through such mediation or otherwise, any attendant litigation, including causes of action asserted by the Litigation Trust, depending on its outcome, or the potential for such litigation, could have a material adverse effect on our operations and financial condition and could result in a decline of the value or perceived value of the Company, which could ultimately be reflected as a reduction in the market prices of our securities.

On August 1, 2023, the effective date of the Second Amended Plan, all securities issued by GWG, including GWG’s common stock, preferred stock and debt securities (including all L Bonds of GWG (the “L Bonds”) were cancelled. Holders of such cancelled securities, including the Company and the Customer ExAlt Trusts, were delivered trust interests (the “New WDT Interests”) in GWG Wind Down Trust. If the value of such New WDT Interests received by the Company and the ExAlt Trusts in exchange for their GWG common stock and L Bonds were to continue to significantly drop, the value of the Company’s or the Customer ExAlt Trusts’ holdings of such New WDT Interests would also continue to significantly drop potentially, which could result in a decline in our value and/or have a negative impact on our operating results. Such a decline in the perceived value or operating results of the Company, on a consolidated basis, could ultimately be reflected as a reduction in the market price of our securities, which could adversely influence our ability to raise capital in the future.

Among other things, as of September 30, 2023, the Company held 0.8 million interests of Series A1 and 2.5 million interests of Series E of the GWG Wind Down Trust, and the Customer ExAlt Trusts held 82.0 million, 14.5 million, and 9.8 million interests of Series A1, Series A2, and Series E, respectively, of the GWG Wind Down Trust. Through September 30, 2023, the Company has recognized losses of $25.0 million related to its New WDT Interests, and the Customer ExAlt Trusts have recognized a net loss of $174.3 million related to its New WDT Interests, all of which is reflected in the consolidated financial statements of Ben.

Additionally, a subsidiary of the Company has loans to certain Customer ExAlt Trusts in the approximate aggregate principal amount of $145.9 million (net of unamortized discounts), which are collateralized by the 9.8 million shares of GWG common stock and $94.8 million of outstanding principal on L Bonds (which, in each case, have been cancelled and replaced with New WDT Interests) held by these certain Customer ExAlt Trusts. The value and/or availability of such New WDT Interests to satisfy the loans have been materially impacted as a result of the Chapter 11 Cases and the Second Amended Plan and may also be materially impacted as a result of potential litigation against the Company relating to its transactions with GWG.

As of September 30, 2023, the fair value of the Company’s New WDT’s Interests was $0.2 million and the fair value of the Customer ExAlt Trusts’ New WDT’s Interests was $22.3 million. Prior to the effective date of the Second Amended Plan, the Customer ExAlt Trusts recognized credit related losses on the L Bonds totaling $31.3 million. We may be required to record additional impairment charges on the loans and a further reduction in the value of the New WDT Interests received in exchange for such L Bonds or GWG common stock could have a material adverse effect on the Customer ExAlt Trust’s ability to repay the current carrying value of the loans.

As a result of the issuance of the New WDT Interests, the Company or the ExAlt Trusts may receive distributions via the GWG Wind Down Trust as set forth in the Second Amended Plan and the trust agreement governing the GWG Wind Down Trust. Any further impairment charges related to the New WDT Interests would be reflected in our consolidated statement of comprehensive income (loss) and would impact the income (loss) allocatable to Beneficient’s equity holders, each of which could result in a decline in our value. Such a decline in the perceived value of the Company could ultimately be reflected as a reduction in the market price of our securities, which could adversely influence our ability to raise capital in the future.

We may face risks related to allegations in GWG’s Chapter 11 Cases, which could damage our reputation and otherwise be disruptive to our business.

We have had numerous transactions with GWG since 2018, including transactions that have recently been completed. As part of the Chapter 11 Cases, GWG adopted resolutions (the “Resolution”), which, among other

 

44


Table of Contents

things, formed the Special Committee and the Investigations Committee of the GWG board of directors, comprised of certain independent directors (the “Independent Directors”). The Resolutions gave (i) the Special Committee the authority to, among other things, examine, investigate, analyze, assess, evaluate and negotiate the terms and conditions of any proposed plan of reorganization or liquidation submitted by GWG and its debtor-affiliates to the Bankruptcy Court for confirmation in connection with the Chapter 11 Cases and (ii) the Investigations Committee the authority to, among other things, conduct an investigation of claims and causes of action that arise under or relate to any transactions, relationships or conduct involving the Debtors and any third party, including, without limitation, the Company, as well as its officers and directors, relating to the Company’s transactions with GWG.

On the effective date of the Second Amended Plan, which occurred on August 1, 2023, GWG transferred any potential claims against the Company and certain other parties to the Litigation Trust and it is possible that claims or causes of action arising from these transactions could be advanced against the Company in the future. Such claims and causes of action could include avoidance actions and other causes of actions related to such transactions, including: (i) challenges whereby GWG released its right to appoint a majority of the members of Beneficient Management, L.L.C.’s (“Ben Management”) board of directors, (ii) challenges to the reasonableness of the value received by the Debtors in such transactions, and (iii) efforts to recover the value of, or avoid, any transfers to the Company. The Special Committee filed a motion seeking the appointment of a mediator to oversee the mediation of issues between the Company, GWG and its debtor- affiliates, the Independent Directors (in their capacities as members of both the Special Committee and the Investigations Committee) and certain other creditor constituencies as a means to reach a “global consensus” and negotiate a value-maximizing chapter 11 plan, including (i) the terms of GWG’s plan of reorganization, including governance of the reorganized GWG, and (ii) the framework for maximizing the value of GWG’s interests in the Company.

Furthermore, in connection with GWG’s Chapter 11 Cases, the OCB filed a motion seeking standing (the “Standing Motion”) to pursue causes of action that include (i) avoidance actions including challenges to transactions between GWG and the Company under theories of actual or constructive fraudulent transfer, (ii) allege claims for breach of fiduciary duty against former and current Company directors and officers, including Ben’s CEO, for approving such transactions, (iii) advance a basis for the claims that GWG did not receive reasonably equivalent value in these transactions and (iv) seek recovery from the Company and the other named individuals, including Ben’s CEO. More specifically, such challenged transactions relate to (i) GWG’s commitment to loan the Company $65 million that GWG funded in two tranches on May 31, 2019 ($50 million on June 3, 2019 and $15 million on November 22, 2019), (ii) GWG’s purchase of $10 million of equity in the Company on June 12, 2019, (iii) GWG’s capital contribution to the Company of $79 million on December 31, 2019, (iv) $130.2 million in contributions by GWG to the Company pursuant to a Preferred Series C Unit Purchase Agreement, and (v) the Company’s ultimate decoupling from GWG. Additionally, the motion included proposed claims against certain of GWG’s former directors for an illegal dividend under Delaware law and claims for unjust enrichment against certain of GWG’s former directors, individuals and corporate entities affiliated with or controlled by Ben’s CEO, transferees of certain allegedly fraudulent transfers, and certain broker-dealers who marketed and sold L Bonds. The OCB’s Standing Motion stated that the proposed claims could add in excess of $500 million worth of additional value to the Debtors’ estate.

On February 22, 2023, the Company and the Company’s CEO, Brad K. Heppner, filed motions to object to the OCB’s Standing Motion that refutes the allegations. On March 9, 2023, the Debtors, the OCB and LBM entered into the Mediated Settlement in the Chapter 11 Cases, the terms of which were incorporated into the Second Amended Plan. The Second Amended Plan provides for the creation of a Litigation Trust with an initial funding amount of $3 million in cash, and all potential claims and causes of action of the Debtors’ estates against the Company were, unless otherwise settled, assigned to and, potentially may be pursued by the Litigation Trust, including those claims related to the OCB’s Standing Motion. On June 20, 2023, the Bankruptcy Court entered an order confirming the Second Amended Plan, which became effective on August 1, 2023, and the Standing Motion was deemed to be withdrawn.

 

45


Table of Contents

In the event that the Litigation Trustee asserts claims against us, whether related to the causes of action described in the Standing Motion or not, we may face significant risk, including the cost of protracted litigation. Even if no litigation is brought by the Litigation Trust relating to the Standing Motion or other claims, or if we prevail in any litigation stemming from the allegations, the existence of the allegations alone could result in reputational harm as a result of negative public sentiment, increased scrutiny from our regulators, and reduced investor and stakeholder confidence. Additionally, the allegations may impact the willingness of our customers and other parties to transact business with us. The Company intends to vigorously defend against any claims should they be brought by the Litigation Trust.

The GWG Wind Down Trust owns a substantial percentage of the Company and continues to have voting power with respect to those matters on which our common stock has the right to vote.

As of September 30, 2023, the GWG Wind Down Trust held approximately 66.0% of the shares of our Class A common stock. As long as the Wind Down Trust continues to own a significant percentage of our securities, it may have the ability to affect the outcome of certain matters submitted to a vote of our stockholders and its interests may differ from the interests of other stockholders.

A regulatory investigation involving GWG has diverted and may continue to divert time and attention of our management.

GWG, Beneficient’s former parent company and former holder of limited partner interests in the Company and BCH, received a subpoena in October 2020 from the SEC’s Division of Enforcement indicating the existence of a nonpublic investigation involving GWG. As GWG publicly disclosed, prior to its liquidation in accordance with the terms of the Second Amended Plan, GWG was cooperating in the investigation. According to press reports, GWG received at least 16 subpoenas from the SEC requesting information primarily related to GWG’s investment products, including L Bonds issued by GWG, the consolidation for financial reporting purposes of the Company by GWG, goodwill valuation, and the accounting related to the Customer ExAlt Trusts, related party transactions, life insurance policies, and the calculation of the debt-coverage ratio.

Additionally, according to public information including bankruptcy filings by GWG, the SEC has issued subpoenas to and may be investigating certain brokerage firms and registered persons for violative sales of the L Bonds issued by GWG. One such firm and its representatives have been charged by the SEC for violations of Regulation Best Interest in selling the L Bonds to retail investors despite GWG’s disclosure that “the L bonds were high risk, illiquid, and only suitable for customers with substantial financial resources.” Beneficient does not know what action may result, if any, from the SEC’s investigations nor whether the bankruptcy of GWG and other litigation matters may result in actions against Beneficient. The investigations regarding GWG and its selling brokers has taken and may continue to take significant time, attention and resources of our directors and management, which has resulted and may continue to result in substantial costs to us.

Risks Related to Litigation and Government Investigations

We have received a “Wells Notice” from the SEC.

On June 29, 2023, the Company received a “Wells Notice” from the staff (the “Staff”) of the SEC’s Division of Enforcement, stating that the Staff has made a preliminary determination to recommend that the SEC file a civil enforcement action against the Company alleging violations of certain provisions of the Securities Act and the Exchange Act. The Staff’s allegations appear to relate to, among other things, the Company’s association with an amendment to the debt coverage ratio calculation approved by certain holders of GWG issued debt in 2019 under an indenture and related disclosures by GWG, the December 31, 2019 valuation of the Company’s goodwill by a third-party valuation agent, potential contractual rights concerning an amendment to the Company’s governing documents and other items in the historical disclosures of GWG.

A Wells Notice is not a formal allegation or a finding of wrongdoing, but is a preliminary determination by the Staff to recommend to the SEC that a civil enforcement action or administrative proceeding be brought against

 

46


Table of Contents

the recipient. The Company maintains that our actions were appropriate and intends to vigorously defend this matter. The Company has made a Wells submission to the SEC demonstrating why an action against the Company would be unfounded. We intend to engage in further dialogue with the SEC Staff and contest any allegations of wrongdoing. Additionally, Mr. Heppner has communicated to the Company that he intends to vigorously defend himself. Individually, Mr. Heppner also made a Wells submission, and he intends to engage in further dialogue with the SEC and contest any allegations of wrongdoing.

The proposed action may seek remedies that include an injunction, cease-and-desist order, disgorgement, pre-judgment interest, and civil money penalties. The Company understands that other parties, including Brad K. Heppner, also received Wells Notices related to the investigation of GWG. If the SEC were to authorize an action against us, it could seek an order enjoining the Company from engaging in future violations of certain provisions of the federal securities laws, imposing civil monetary penalties, and/or providing for other equitable relief within the SEC’s authority. Additionally, in the event we or Mr. Heppner are found to have violated federal securities laws, we may be unable to utilize Regulation D or Regulation A under the Securities Act to raise additional capital on a basis exempt from the registration requirements of the Securities Act, which would require us to use the Section 4(a)(2) exemption for our securities offerings and could have a material adverse effect on our business. Furthermore, if we are unable to utilize Regulation D or Regulation A due to such a “bad actor” disqualification, the investment documents for certain alternative assets held by the Customer ExAlt Trusts may also prohibit BFF from serving as trustee of the Customer ExAlt Trusts, and the impacted Customer ExAlt Trusts may need to replace BFF as their trustee, which could adversely affect our business, financial condition and results of operations.

The results of the Wells Notice process and any corresponding enforcement action, including the costs, timing and other potential consequences of responding and complying therewith, are unknown at this time.

The Company is currently involved in legal proceedings and may be a party to additional claims and litigation in the future.

On February 18, 2022, Paul Capital Advisors (“PCA”) filed a lawsuit against MHT Financial, L.L.C. (“MHT”), BCG, and two trust advisors (the “Trust Advisors”), Murray Holland (part-owner of MHT and former Chairman, President and CEO of GWG) and James Turvey (an employee of BCG) in the Delaware Court of Chancery (the “Court” or the “Court of Chancery”). While BCG was named as a defendant, PCA did not assert claims against or seek relief from BCG but instead asserted one cause of action that only sought the removal and replacement of the Trust Advisors. The lawsuit concerns a set of transactions that utilized a trust structure with MHT as the sole beneficiary. Through this trust structure, PCA sold illiquid investments with a net asset value of approximately $500 million to MHT in exchange for a contractual right from MHT to receive proceeds derived from an auction of BCG securities held in certain trusts (the “Trusts”). Pursuant to a separate contingent value right (“CVR”) contract (the “CVR Contract”) between BCG, affiliates of BCG (collectively, the “BEN CVR Parties”), and MHT, BCG agreed to undertake certain obligations if consideration from the auction of the BCG securities held in the Trusts resulted in an amount less than the net asset value of the illiquid investments MHT purchased from PCA (a “Shortfall ET Amount”), and other precedent conditions occurred. These obligations included, among other things, making quarterly distributions of “Available Cash” to the Trusts until the distributions equaled the Shortfall ET Amount.

Ultimately, GWG won the auction of the Company securities with a winning bid comprised of cash, GWG common stock, and L Bonds. While the cash consideration has been paid to PCA, the GWG stock and L Bonds remain in the Trusts until they are liquidated. The original complaint asserted one cause of action: that the Trust Advisors had breached their purported fiduciary duties to PCA. The sole relief PCA sought was the removal and replacement of the Trust Advisors. On March 14, 2022, the defendants moved to dismiss the original complaint, disputing in their briefs filed on March 28, 2022 that PCA is a beneficiary of any kind to the Trusts, and therefore not owed fiduciary duties by the Trust Advisors, and that PCA has no right to remove and replace the Trust Advisors. Further, the Company sought to dismiss the original complaint on the grounds that no claims were asserted against the Company and no relief was sought from it.

 

47


Table of Contents

On April 18, 2022, PCA amended its original complaint. The amended complaint asserted six new causes of action arising out of the same set of transactions, including: (1) purported breaches of contract against BCG, MHT, and the Trust Advisors, including a purported breach of the CVR Contract; (2) purported fraud by the Company and MHT pertaining to the execution of the Second Amendment to the CVR Contract; and (3) promissory estoppel against MHT, the Company, and Murray Holland in his capacity as a Trust Advisor. The amended complaint also sought additional relief in the form of (1) damages “in an amount to be proven at trial” and (2) an order granting rescission of an amendment to the CVR Contract or a holding declaring it invalid.

On April 18, 2022, Mr. Holland and Mr. Turvey resigned as Trust Advisors to the Trusts that were the subject matter of the complaint.

On April 19, 2022, MHT, as the sole beneficiary of the Trusts, appointed Dr. John Stahl as the new Trust Advisor.

On April 28, 2022, the Court found that PCA’s original cause of action to remove Mr. Holland and Mr. Turvey as Trust Advisors was moot.

On May 6, 2022, PCA amended its complaint again to request that Dr. Stahl be removed as Trust Advisor.

Additionally, while the second amended complaint maintains the prior causes of action, it retracts PCA’s prior, false statements claiming that the Company had not supplied PCA’s representative the relevant documents before he signed an amendment to the CVR Contract. PCA still, however, requests that the Court rescind this amendment which memorialized the parties’ prior agreements regarding certain definitions negotiated and approved by PCA and its counsel.

On August 17, 2022, the Court issued a memorandum opinion that dismissed count I of PCA’s complaint, which requested Dr. Stahl’s removal, after finding that PCA is not a beneficiary of the Trusts and, therefore, lacks standing to request the removal of any Trust Advisor. Additionally, because the Court held that PCA is not a beneficiary of the Trusts, the parties agreed that count II, which alleged breach of fiduciary duty against the Trust Advisors, should also be dismissed.

On October 3, 2022, the Court entered an order dismissing count I of PCA’s complaint in accordance with its memorandum opinion and count II in light of the parties’ agreement that it should also be dismissed.

On November 1, 2022, defendants filed their opening briefs in support of their motions to dismiss the remaining counts. On December 20, 2022, PCA filed its answering brief in opposition to defendants’ motions to dismiss the remaining counts. On January 24, 2023, defendants filed their reply briefs. Oral argument on the motions to dismiss was held on May 8, 2023. On August 29, 2023, the Court issued a letter opinion that denied defendants’ motions to dismiss with respect to most of the remaining counts, explaining that the Court was unwilling to determine the parties’ rights under the various agreements at the pleadings stage and that discovery may make these issues ripe for summary judgment. The Court did, however, grant defendants’ motions to dismiss as to one of PCA’s promissory estoppel claims and its claim for equitable fraud. On October 25, 2023, defendants filed their respective answers to PCA’s second amended complaint.

This litigation can subject us to substantial costs and divert resources and the attention of management from our business. If these claims are successful, our business could be seriously harmed. Even if the claims do not result in protracted litigation or are resolved in our favor, the time and resources needed to resolve such claims could divert our management’s resources and adversely affect our business.

The CVR Contract is an agreement between the BEN CVR Parties, and MHT, which was dated as of September 1, 2017. PCA is not a party to the CVR Contract nor an intended third-party beneficiary of the CVR Contract. In the CVR Contract, among other things, the Company agreed to undertake certain obligations if: (1) the consideration from the auction of the Company securities held in the Trusts resulted in an amount less than the net asset value of

 

48


Table of Contents

the illiquid investments MHT purchased from PCA (a Shortfall ET Amount) and (2) certain other conditions were not satisfied, resulting in what the CVR Contract referred to as a “Distribution Trigger Event.” Under the CVR Contract, a Distribution Trigger Event could potentially occur if the BEN CVR Parties failed to undertake an Initial Public Listing (as defined in the CVR Contract) within 24 months of the auction closing date of the Company securities, which was defined to include a transaction or event resulting in the listing of the Company’s common units (or any securities into which the common units may be exchanged in a business combination or similar transaction) on a national stock exchange or quotation in an automated quotation system. In the event of the occurrence of a Distribution Trigger Event, the BEN CVR Parties potentially would have had to comply with specified obligations arising in certain circumstances, including making quarterly distributions of “Available Cash” to the Trusts until the distributions equaled the Shortfall ET Amount, if any (a “Mandatory Distribution Period”). During such a Mandatory Distribution Period, the CVR Contract may have also required the BEN CVR Parties to cease certain business activities, including the financing or acquisition of future private equity or other alternative asset loans unless financed through the issuance of equity or debt that is subordinate to the obligations under the CVR Contract. Except where the description of the CVR Contract expressly refers to PCA, the description of the CVR Contract’s terms is as asserted by the Company, and they are currently in dispute and being litigated in the Delaware Court of Chancery.

As a threshold matter, the parties disagree about whether PCA is an intended third-party beneficiary of the CVR Contract. PCA asserts it is an intended third-party beneficiary with standing to enforce the CVR Contract. The BEN CVR Parties disagree with PCA because Section 4.9 of the CVR Contract expressly disclaims that there are any third-party beneficiaries of CVR Contract other than the Trusts.

In addition to the threshold issue of standing, the parties disagree about (1) whether there is a Shortfall ET Amount under the CVR Contract’s definition of Net Auction Consideration, (2) whether there was an Initial Public Listing as defined in the CVR Contract, and (3) whether the CVR Contract terminated under these disputed definitions.

First, PCA asserts that a Shortfall ET Amount exists because it alleges that the Trusts have not received Net Auction Consideration, which PCA argues is defined to only include cash, in an amount equal to the net asset value of the illiquid investments MHT purchased from PCA (net asset value (“NAV”) of ~$500 million). As a result, PCA claims damages in the amount of $350 million. In contrast, the BEN CVR Parties believe there is no Shortfall ET Amount because the Trusts have received Net Auction Consideration that PCA’s valuation expert determined had a value exceeding the NAV of the investments purchased from PCA (valued at ~$550 million), which was comprised of $150 million in cash and approximately $400 million in GWG L-Bonds and GWG common stock. The BEN CVR Parties disagree that Net Auction Consideration only includes cash received by the Trusts in light of (1) an acknowledgement in which PCA agreed that “for all purposes Net Auction Consideration included all Auction Consideration” and that “the fair market value of all Auction Consideration shall be the fair market value as reflected [by PCA’s valuation expert]” and (2) an amendment to the CVR Contract that amended the definition of Net Auction Consideration to include non-cash consideration received by the Trusts and that was signed by a PCA general partner serving as a BEN director for purposes of approving such an amendment.

Second, PCA asserts the BEN CVR Parties failed to undertake an Initial Public Listing, alleging the BEN CVR Parties never filed a registration statement. The BEN CVR Parties disagree because they did exchange common units for GWG common stock, satisfying the CVR Contract’s definition of an Initial Public Listing.

Third, as a result of the disputed terms above, the parties disagree about whether the CVR Contract terminated. Under the BEN CVR Parties’ view of the disputed terms, the CVR Contract terminated under its terms. But because PCA asserts that a Shortfall ET Amount exists, PCA disagrees that the CVR Contract has terminated and claims that the amendment to the CVR Contract was fraudulently induced.

To date, PCA has not sought any equitable relief with respect to the CVR Contract and instead has only requested monetary damages. If PCA is successful in its claim that it has standing to enforce the CVR Contract,

 

49


Table of Contents

that the CVR Contract has not terminated on its terms, and that the Company and its related parties have breached certain obligations under the CVR Contract, PCA may be able to recover substantial damages from the Company. Such damages could include an award to PCA of monetary damages in an amount of up to $350 million, the alleged Shortfall ET Amount, plus costs and expenses. Any such recovery against the Company (or Beneficient) could materially affect the ability of the Company (or Beneficient) to continue its operations.

Additionally, on December 16, 2022, a former member of the Board of Directors of Beneficient Management, LLC initiated a private arbitration in the International Court of Arbitration of the International Chamber of Commerce, challenging the termination of certain equity awards under two incentive plans by the administrator of the incentive plans. The claimant seeks total damages of $36.3 million plus attorney’s fees and punitive damages. A hearing took place on August 23, 2023, and the arbitrator notified the parties that the record was officially closed. On December 14, 2023, the parties received notice that a draft award had been submitted by the arbitrator, and the International Court of Arbitration of the International Chamber of Commerce will review the draft award at one of its next sessions. The Company denies the claims asserted in the arbitration. Given the uncertainties attendant to litigation, the Company cannot accurately predict the ultimate outcome of this matter or the range of reasonably possible losses. Even if the claims do not result in protracted litigation or are resolved in our favor and the favor of our directors, the time and resources needed to resolve such claims could divert our management’s resources and adversely affect our business.

On February 18, 2022, Shirin Bayati and Mojan Kamalvand, on behalf of themselves and of all others similarly situated, filed a class action lawsuit in the United States District Court for Northern District of Texas against GWG, its former President and Chief Executive Officer, Murray Holland, its former Chief Financial Officer, Timothy Evans, and certain past and present members of the board of directors of GWG and BCG (Roy Bailey, Peter Cangany, Jr., David Chavenson, Brad K. Heppner, Thomas O. Hicks, Dennis P. Lockhart, Bruce W. Schnitzer, and David H. de Weese) (the “Bayati Action”). The suit alleges that the defendants violated Sections 11, 12, and 15 of the Securities Act by issuing materially misleading statements in a June 3, 2020 registration statement (the “Offering”). On April 20, 2022, GWG filed for bankruptcy protection in the Southern District of Texas. On April 21, 2022, the district court ordered all parties to submit statements by May 5, 2022 on whether the automatic stay in bankruptcy extends to the non-debtor defendants. On April 25, 2022, Movants Thomas Horton and Frank Moore (the “Lead Plaintiffs”) filed a Motion for Appointment as Lead Plaintiff and Approval of Their Selection of Lead Counsel. On May 2, 2022, a notice of dismissal was filed, dismissing defendants Peter T. Cangany, Jr., Brad K. Heppner, Thomas O. Hicks, Dennis P. Lockhart, and Bruce W. Schnitzer. On May 12, 2022, the district court extended the bankruptcy stay to all non-debtor defendants, although it permitted a limited modification of lifting of the stay to allow the court to consider the pending lead plaintiff motion. On August 5, 2022, the district court entered an order appointing Thomas Horton and Frank Moore as lead plaintiffs for the putative class. On May 26, 2023, Thomas Horton and Frank Moore, on behalf of themselves and other similarly situated, filed a second class action lawsuit against the Company, Brad K. Heppner, Peter T. Cangany, Jr., Thomas O. Hicks, Dennis P. Lockhart, Bruce W. Schnitzer and Whitley Penn LLP, alleging Securities Act violations arising out of the Offering (the “Horton Action”).

On March 30, 2023, David Scura and Clifford Day, on behalf of themselves and all others similarly situated, filed a class action lawsuit in the United States District Court for Northern District of Texas against Ben, certain members of its Board (Brad K. Heppner, Peter T. Cangany, Jr., Richard W. Fisher, Thomas O. Hicks, Dennis P. Lockhart, and Bruce W. Schnitzer), certain past members of the board of directors of GWG (Jon R. Sabes and Steven F. Sabes), FOXO Technologies Inc. (“FOXO”), and Emerson Equity LLC (“Emerson”) (the “Scura Action”). The suit alleges that the defendants defrauded GWG investors in connection with the sale of GWG’s L Bonds and preferred stock, and it asserts claims on behalf of a putative class consisting of all persons and entities who purchased or otherwise acquired GWG’s L Bonds or preferred stock of GWG between December 23, 2017 and April 20, 2022. The suit alleges that (i) the Company, the individual defendants, and FOXO violated Sections 10(b) of the Exchange Act and SEC Rule 10b-5 promulgated thereunder, (ii) that the individual defendants violated Section 20(a) of the Exchange Act and (iii) that Emerson violated Section 15(c)(1)(A) of the Exchange Act. On May 3, 2023, Thomas Horton and Frank Moore, in their capacities as the lead plaintiffs in the Bayati Action, filed a motion to lift the automatic stay in the Chapter 11 Cases in order to file a motion in the Northern District of Texas seeking to consolidate the Bayati and Scura Actions under the Private Securities Litigation

 

50


Table of Contents

Reform Act. On June 8, 2023, the plaintiffs in the Scura Action filed a voluntary notice of dismissal without prejudice.

On August 16, 2023, Thomas Horton and Frank Moore, in their capacities as the Lead Plaintiffs in the Bayati Action, filed a notice regarding the confirmation of the Debtors’ Chapter 11 plan in the GWG bankruptcy, a motion seeking to lift the bankruptcy stay and a motion to consolidate the Bayati and Horton Actions. On September 12, 2023, the court entered an order consolidating the Bayati and Horton Actions. The court ordered that the consolidated action shall bear the caption In re GWG Holdings, Inc. Securities Litigation. The court lifted the bankruptcy stay and ordered the Lead Plaintiffs to file a new consolidated complaint within 20 days.

On October 2, 2023, the Lead Plaintiffs filed a Consolidated Class Action Complaint against the Company, Brad K. Heppner, Peter T. Cangany, Jr., Thomas O. Hicks, Dennis P. Lockhart, Bruce W. Schnitzer, Murray T. Holland, Timothy L. Evans, David H. de Weese, Roy W. Bailey, David F. Chavenson, and Whitley Penn LLP, alleging Securities Act violations arising out of the Offering. The complaint alleges that the individual defendants violated Sections 11, 12(a)(2), and 15 of the Securities Act, and further alleges that the Company violated Section 15 of the Securities Act. The Company, Brad K. Heppner, Peter T. Cangany, Jr., Thomas O. Hicks, Dennis P. Lockhart, and Bruce W. Schnitzer (the “Ben Individual Defendants”) filed a motion to dismiss the complaint on November 7, 2023. The remaining defendants have not yet responded to the complaint, as the deadlines to respond still extend to January 2024. The Company and the Ben Individual Defendants intend to vigorously defend themselves in the litigation.

Risks Related to Reliance on Technology, Third Parties and Our Employees

We rely on other companies to provide key components of our business infrastructure.

Third-party vendors provide, and are expected to continue to provide, key components of our business infrastructure, including for certain information systems, legal services, technology, administration, tax and compliance matters. The failure of any such third-party vendors to provide their services for any reason or to perform their services adequately could adversely affect our ability to deliver products and services to Customers, impair our ability to conduct our business efficiently and effectively, and/or result in regulatory action, financial loss, litigation, and loss of reputation. We may be unsuccessful in seeking reimbursement or indemnification from these third parties, and replacing any third-party vendors could also entail significant delay and expense.

A failure in our operational systems could impair our liquidity, disrupt our business, result in the disclosure of confidential information, damage our reputation, and cause losses.

Our financial, accounting, data processing or other operational systems and facilities may fail to operate properly or become disabled as a result of events that are wholly or partially beyond our control. Although we have backup systems in place, including backup data storage, our backup procedures and capabilities in the event of a failure or interruption may not be adequate. We must continuously update such systems to support our operations and growth, and to avoid disruption of, or constraints on, our operations. Enhancements and updates to systems, as well as the requisite training, including in connection with the integration of new businesses, entail significant costs and create risks. We may experience malfunctions in such systems, which may be severe. If, for example, our secure online portal experiences a glitch or other program-related error, Ben Liquidity could experience delays in processing liquidity transactions, which could result in negative reputational effects, and/or otherwise materially and adversely affect our business, financial condition and results of operations.

If we are not able to innovate and develop enhancements to our products and services, keep pace with technological developments or respond to future disruptive technologies, our business could be adversely affected.

As a technology-enabled company, we heavily rely on technology and innovation to support and build our business. In order to attract new customers and increase revenue from customers that currently use our products

 

51


Table of Contents

and services, we will need to continually adapt, develop, innovate, enhance, add new features and improve upon our products and services. The success of our products and services and any enhancements or new features in the future will depend on several factors, including timely completion and market acceptance of such enhancements and new features. We may expend significant time and resources developing and pursuing Customers that may not result in revenues in our anticipated time frame or at all, or may not result in revenue growth sufficient to offset any increased expenses due to enhancements or new features. If we are unable to successfully develop enhancements or new features to meet our customers’ needs in the future, our business and operating results could be adversely affected.

In addition, because our products and services will be designed to operate on a variety of network, hardware and software platforms using internet tools and protocols, we will need to continuously modify and enhance our products and services to keep pace with changes in internet-related hardware, software, communication, browser and database technologies. If we are unable to respond in a timely and cost-effective manner to these rapid technological developments, our products and services may become less marketable and less competitive or even obsolete.

Our success depends on certain key personnel and the ability to attract, retain, and develop new professionals.

Our success depends in large part upon the skills, experience, personal reputations and network of business relationships of our executives, and the synergies among the diverse fields of expertise and knowledge held by such executives. Our key personnel are directly responsible for setting our strategic direction, operating our business, maintaining and expanding business and other critical relationships with Customers and business partners and identifying expansion opportunities.

Competition for qualified personnel in the financial services industry is intense. Under the Kansas TEFFI charter, BFF is required to notify the OSBC of any change in the chief executive officer, president or directors of BFF. Only BFF, our subsidiary, is regulated by the OSBC. The OSBC does not regulate the entirety of Beneficient. We may not be successful in retaining our key personnel, and the unexpected loss of services of one or more of our key personnel could have an adverse effect on our business because of their skills, knowledge of our primary markets, years of industry experience and the difficulty of promptly finding qualified replacement personnel. The loss of any of these key personnel, or our inability to recruit and retain qualified replacements, could cause disruption in our business and could prevent us from fully implementing our business strategy.

Our employees may take excessive risks which could negatively affect our financial condition and business.

We accept certain risks in the ordinary course of our business. The employees who conduct our business, including executive officers and other members of management, sales intermediaries, investment professionals and other associates, do so in part by making decisions and choices that involve exposing us to risk. These include decisions such as setting underwriting guidelines and standards, pricing and other decisions. We endeavor, in the design and implementation of our compensation programs and practices, to avoid giving our employees incentives to take excessive risks; however, employees may take such risks regardless of the structure of our compensation programs and practices. Similarly, although we employ controls and procedures designed to monitor employees’ business decisions and prevent them from taking excessive risks, and to prevent employee misconduct, these controls and procedures may not be effective. If our employees take excessive risks, the impact of those risks could harm our reputation and have a material adverse effect on our financial condition and business operations.

Our Chief Executive Officer’s and employees’ ability to participate in our equity incentive programs, our profit participation programs and awards of restricted equity units may create an incentive for them to effect more speculative liquidity transactions and determinations than would be the case in the absence of such arrangement.

Our employees sometimes receive equity units or other Company performance-based fees or allocations, and our Chief Executive Officer receives profit participation through interests in BCH held by BHI, that may create an

 

52


Table of Contents

incentive for them to effect more speculative liquidity transactions and determinations, directly or indirectly on behalf of our Customers, or otherwise take or refrain from taking certain actions than it would otherwise make in the absence of such equity units or performance-based fees or allocations. In addition, we may have an incentive to make exit determinations based on factors that maximize economics in favor of us or our employees. Certain of our senior management employees or related persons may receive a portion of our equity interests or Company performance-based fees or allocations with respect to one or more of our subsidiaries, which may similarly influence such employees’ or related persons’ judgments. Our failure to appropriately manage any actual, potential or perceived conflicts of interest resulting from such employees’ ability to receive equity interests could have a material adverse effect on our reputation, which could materially and adversely affect our business in a number of ways, including an inability to effect liquidity transactions, attract new Customers or retain existing Customers.

Misconduct by our employees, advisors or third-party service providers could harm us by impairing our ability to attract and retain Customers and subjecting us to significant legal liability and reputational harm.

There is a risk that our employees, advisors or third-party service providers could engage in misconduct that adversely affects our business. We are subject to a number of laws, regulations and other obligations arising from our businesses and expect to become subject to additional laws and regulations as a result of the issuance of our operational TEFFI charter in Kansas. The violation of such laws, regulations or obligations by any of BFF’s employees, advisors or third-party service providers could adversely affect Customers and us. Our business often requires that we deal with confidential matters of great significance to Customers. It is not always possible to detect or deter misconduct, and the extensive precautions we take that seek to detect and prevent undesirable activity may not be effective in all cases. If our employees, advisors or third-party service providers were to engage in fraudulent activity, violate regulatory standards or improperly use or disclose confidential information, we could be subject to legal or regulatory action and suffer serious harm to our reputation, financial position and current and future business relationships.

Any cybersecurity attack or other security breach of our technology systems, or those of third-party vendors we rely on, could subject us to significant liability and harm our business operations and reputation.

Cybersecurity attacks and security breaches of our technology systems, including those of Customers and third-party vendors, may subject us to liability and harm our business operations and overall reputation. Our operations rely on the secure processing, storage and transmission of confidential and other information in our computer systems and networks. Threats to information technology systems associated with cybersecurity risks and cyber incidents continue to grow, and there have been a number of highly publicized cases involving financial services companies, consumer-based companies and other organizations reporting the unauthorized disclosure of Customer or other confidential information in recent years.

We conduct the majority of our business through our information technology systems and process Customers’ personally identifiable information through certain of such systems. In addition, we and our employees have been and expect to continue to be the target of “phishing” attacks, and the subject of impersonations and fraudulent requests for money, and other forms of such activities. Cybersecurity risks could result in the theft of our proprietary information and our Customers’ personally identifiable information, disrupt our operations, negatively impact our ability to compete and result in injury to our reputation, downtime, loss of revenue, and increased costs to prevent, respond to or mitigate cybersecurity events. We may also need to commit additional management, operational and financial resources to identify new professionals to join our firm and to maintain appropriate security systems and policies to adequately support expansion. In addition, we may not be able to obtain or maintain sufficient insurance on commercially reasonable terms or with adequate coverage levels against potential liabilities we may face in connection with potential claims, which could have a material adverse effect on our business. Although we have developed, and continue to invest in, systems and processes that are designed to detect and prevent security breaches and cyber-attacks, and while we expect to periodically test this security, there can be no assurance that our security measures, information technology and infrastructure will be sufficient to prevent disruptions to our systems, especially because the cyber-attack techniques used change

 

53


Table of Contents

frequently or are not recognized until launched, and because cyber-attacks can originate from a wide variety of sources. In addition, cybersecurity has become a top priority for regulators around the world. Many jurisdictions in which we operate or that manage one or more interests in alternative investment vehicles underlying our collateral portfolio have laws and regulations relating to data privacy, cybersecurity and protection of personal information, including the General Data Protection Regulation in the European Union.

If any of our systems do not operate properly or are disabled for any reason or if there is any unauthorized disclosure of data, whether as a result of tampering, employee error, a breach of our network security systems, a cyber-incident or attack or otherwise, we could experience unauthorized disclosure or loss of sensitive information, damage to our reputation, the incurrence of additional expenses, additional regulatory scrutiny or penalties, or our exposure to civil or criminal litigation and possible financial liability, any of which could have a material adverse effect on our business, financial condition and results of operations.

Third parties upon whom we rely face similar threats, which could directly or indirectly impact our business and operations. The occurrence of a cybersecurity-incident or attack on our third-party vendors could have a material adverse effect on our reputation and on our business, financial condition and results of operations.

Risks Related to Our Intellectual Property

If we are unable to protect our intellectual property rights, our business could be negatively affected.

Our commercial success will be impacted by our ability to obtain and maintain intellectual property protection in the United States and other countries covering our technology, products and product candidates. Obtaining, maintaining and enforcing this protection is costly and uncertain. The patentability of our structures and processes, including the ExAlt Plan Exchange, generally is highly uncertain and involves complex legal questions. We cannot be certain that any patents will be granted to us, or that we will be able successfully to enforce any patents we obtain. Our success protecting our intellectual property depends significantly on our ability to:

 

   

obtain and maintain U.S. and foreign patents, including defending those patents against adverse claims of invalidity or unenforceability;

 

   

protect trade secrets relating to our technology, data and products;

 

   

operate without infringing the proprietary rights of others; and

 

   

prevent others from infringing our proprietary rights.

We may not be able to obtain issued patents relating to our technology or products. All of the patents we have applied for with the United States Patent and Trademark Office (the “USPTO”) are for utility patents. There is no guarantee that the USPTO will issue us patents based on our patent applications. Further, obtaining a utility patent may present additional difficulty due to the current legal and political climate.

Even if issued, patents may inadvertently lapse or be challenged, narrowed, invalidated or circumvented, which could limit our ability to stop competitors from marketing similar products or limit the duration of patent protection we may have for our products. Furthermore, if issued, we may face disputes over the ownership of our intellectual property. We may not own all of the patents that we use, and certain of our employees may have the right to utilize our patents.

The cost of litigation to enforce patents, trade secrets, and other intellectual property could be substantial. Some of our competitors may be better able to sustain the costs of complex patent litigation because they may have substantially greater financial resources. Intellectual property lawsuits are expensive and unpredictable and would consume management’s time and attention and other resources, even if the outcome is successful. In addition, there is a risk that a court would decide that our patents or trade secrets are not valid or enforceable, and that we do not have the right to stop the other party from offering competing products or services. There is also a

 

54


Table of Contents

risk that, even if the validity of a patent or trade secret were upheld, a court would refuse to stop the other party from using the patented invention(s), including on the grounds that its activities do not infringe the patent, or did not misappropriate the trade secret. If any of these events were to occur, our business, financial condition and operating results could be materially and adversely affected.

In addition to patent litigation in court, for any patent we obtain we may be a party to later adversarial proceedings before the Patent Trial and Appeal Board of the U.S. Patent and Trademark Office (the “PTAB”). Potential proceedings before the PTAB include inter parties review proceedings, post-grant review proceedings and interference proceedings. Depending on our level of success at the PTAB, these proceedings could adversely impact our intellectual property rights with respect to our products and technology.

We may be sued by third parties for alleged infringement of their proprietary rights.

Considerable intellectual property development activity exists in our industry, and we expect that we will increasingly be subject to infringement claims as our business grows and its functionality overlaps with different industry segments. Our competitors, as well as a number of other entities and individuals, may own or claim to own intellectual property in technology areas relating to our technology, products and product candidates. In addition, we may increasingly be subject to trademark infringement claims as our presence grows in the marketplace. From time to time, third parties may assert that we are infringing on their intellectual property rights, and we may be found to be infringing upon such rights. A claim of infringement may also be made relating to technology that we acquire or license from third parties. However, we may be unaware of the intellectual property rights of others that may cover, or may be alleged to cover, some or all of our technology, products and product candidates.

The outcome of litigation is inherently unpredictable and, as a result, any future litigation or claim of infringement could (i) cause us to enter into an unfavorable royalty or license agreement, pay ongoing royalties or require that we comply with other unfavorable terms, (ii) require us to discontinue the sale of our technology, products and product candidates, (iii) require us to indemnify our clients or third-party service providers or (iv) require us to expend additional development resources to redesign our platform. Any of these outcomes could harm our business. Even if we were to prevail, any litigation regarding our intellectual property could be costly and time consuming and divert the attention of our management and key personnel from our business and operations.

Risks Related to Accounting Policies

Changes in accounting standards issued by the Financial Accounting Standards Board (“FASB”) or other standard-setting bodies may adversely affect our financial statements.

Our financial statements are prepared in accordance with GAAP as defined in the Accounting Standards Codification (“ASC”) of the FASB. From time to time, we are required to adopt new or revised accounting standards or guidance that are incorporated into the ASC. It is possible that future accounting standards we are required to adopt could change the current accounting treatment that we apply to our combined and consolidated financial statements and that such changes could have a material adverse effect on our financial condition and results of operations.

In addition, the FASB is working on several projects with the International Accounting Standards Board, which could result in significant changes as GAAP converges with International Financial Reporting Standards (“IFRS”), including how our financial statements are presented. Furthermore, the SEC is considering whether and how to incorporate IFRS into the U.S. financial reporting system. The accounting changes being proposed by the FASB will be a complete change to how we account for and report significant areas of our business. The effective dates and transition methods are not known; however, issuers may be required to or may choose to adopt the new standards retrospectively. In this case, issuers would report results under the new accounting method as of the effective date, as well as for all periods presented. Any such changes to GAAP or conversion to IFRS would impose special demands on issuers in the areas of governance, employee training, internal controls and disclosure and would likely affect how we manage our business.

 

55


Table of Contents

Our financial results depend on management’s selection of accounting methods and certain assumptions and estimates.

The preparation of our financial statements requires us to make estimates and assumptions that affect the reported amounts of certain assets and liabilities, disclosure of contingent assets and liabilities and the reported amount of related revenues and expenses. Certain accounting policies are inherently based to a greater extent on estimates, assumptions and judgments of management and, as such, have a greater possibility of producing results that could be materially different than originally estimated. Material estimates that are particularly susceptible to change, in the near term, relate to the fair value determination of investments in alternative assets held by the Customer ExAlt Trusts, the fair value determination of equity in connection with modifications to the equity securities of the Company and BCH, the determination of the allowance for loan losses as an input to the allocation of income (loss) to the Company’s and BCH’s equity holders, evaluation of potential impairment of goodwill and other intangibles, and determining grant date fair value for share-based compensation awards. Management’s judgment and the data relied upon by management may be based on assumptions that prove to be inaccurate, particularly in times of market stress or other unforeseen circumstances. Even if the relevant factual assumptions are accurate, our decisions may prove to be inadequate or inaccurate because of other flaws in the design or use of analytical tools used by management. Any such failures in our processes for producing accounting estimates and managing risks could have a material adverse effect on our business, financial condition and results of operations.

The accuracy of the Company’s financial statements and related disclosures could be adversely affected if the judgments, assumptions or estimates used in the Company’s critical accounting policies are inaccurate.

The preparation of financial statements and related disclosure in conformity with GAAP requires us to make judgments, assumptions and estimates that affect the amounts reported in the Company’s consolidated financial statements and related notes. the Company’s critical accounting policies, which are included in the section captioned “Management’s Discussion and Analysis of Financial Condition and Results of Operations” in this prospectus, describe those significant accounting policies and methods used in the preparation of the Company’s consolidated financial statements that the Company considers “critical” because they require judgments, assumptions and estimates that materially affect the Company’s consolidated financial statements and related disclosures. As a result, if future events differ significantly from the judgments, assumptions and estimates in the Company’s critical accounting policies, those events or assumptions could have a material impact on the Company’s consolidated financial statements and related disclosures.

In addition, changes in accounting interpretations or assumptions could impact the Company’s financial statements and the Company’s ability to timely prepare the Company’s financial statements. The Company’s inability to timely prepare the Company’s financial statements in the future could materially and adversely affect the Company’s share price.

The implementation of the Current Expected Credit Loss accounting standard requires us to increase our allowance for loan losses and may have a material adverse effect on our financial condition and results of operations, including the allocation of income (loss) to the Company’s and BCH’s equity holders.

On April 1, 2023, we adopted Accounting Standards Update 2016-13, Financial Instruments, Credit Losses (Topic 326) (“CECL”), which requires an estimate of the credit losses expected over the life of a loan (or pool of loans). It replaced the incurred loss approach’s threshold that required the recognition of a credit loss when it was probable that a loss event was incurred. The allowance for credit losses is a valuation account that is deducted from, or added to, the loans’ amortized cost basis to present the net, lifetime amount expected to be collected on the loans. Credit losses are charged off against the allowance when management believes a loan balance is confirmed to be uncollectible. Expected recoveries do not exceed the aggregate of amounts previously charged off and expected to be charged off. Portfolio segment is defined as the level at which an entity develops and documents a systematic methodology to determine its allowance for credit losses. Management analyzes the loans individually as the loans do not have similar risk characteristics. The adoption of the CECL standard

 

56


Table of Contents

materially affects how we determine allowance for loan losses and requires us to significantly increase the allowance, including those allowances that eliminate in the presentation of our consolidated financial statements but are utilized as an input in determining the allocation of income (loss) to the Company’s and BCH’s equity holders. Moreover, the CECL standard may create more volatility in the level of the allowance. Material increases to the level of the allowance for any reason could adversely affect our business, financial condition and results of operations, including the allocation of income (loss) to the Company’s and BCH’s equity holders.

If we fail to develop, implement and maintain an effective system of internal control over financial reporting, the accuracy and timing of our financial reporting in future periods may be adversely affected.

Prior to November 29, 2021, we were a consolidated subsidiary of GWG, and we have been subject to GWG’s policies with respect to the maintenance and assessment of internal control over financial reporting. As a result of GWG giving up its right to appoint a majority of the members of the board of directors of Ben Management, we are no longer a consolidated subsidiary of GWG.

The Sarbanes-Oxley Act of 2002 (the “Sarbanes-Oxley Act”) and related rules and regulations require that management report annually on the effectiveness of our internal control over financial reporting and assess the effectiveness of our disclosure controls and procedures on a quarterly basis. Effective internal controls are necessary for us to provide timely and reliable financial reports and effectively prevent fraud.

To comply with the requirements of being a public company, the Company has undertaken various actions, and will take additional actions, such as implementing additional internal controls and procedures and hiring internal audit staff or consultants. Testing and maintaining internal controls can divert our management’s attention from other matters that are important to the operation of our business. If we fail to develop and maintain proper and effective internal controls, our ability to produce accurate financial statements could be impaired, which could adversely affect our business, financial condition or results of operations. In addition, failure to maintain adequate financial and management processes and controls could lead to fraud or errors in our financial reporting and could harm our ability to manage our expenses or collect on our service agreements. Implementing any necessary and appropriate changes to our internal controls may entail substantial costs in order to modify our existing accounting and information technology systems, may take a significant period of time to complete and may distract our officers, directors and employees from the operation of our business. Any failure to maintain adequate internal control over financial reporting, or consequent inability to produce accurate financial statements, could increase our operating costs and could materially impair our ability to operate our business.

Additionally, when evaluating internal controls over financial reporting, the Company may identify material weaknesses that it may not be able to remediate in time to meet the applicable deadline imposed upon us for compliance with the requirements of Section 404 of the Sarbanes-Oxley Act. If the Company identifies any material weaknesses in its internal control over financial reporting or if the Company’s independent registered public accounting firm is unable to express an unqualified opinion as to the effectiveness of our internal control over financial reporting once it is no longer an emerging growth company, or if the Company is unable to conclude in our quarterly and annual reports that our disclosure controls and procedures are effective, investors may lose confidence in the accuracy and completeness of the Company’s financial reports and the market price of our common stock could be negatively affected, and the Company could become subject to investigations by the stock exchange on which our securities are listed, the SEC or other regulatory authorities, which could require additional financial and management resources. In addition, if the Company fails to remediate any material weakness, our financial statements could be inaccurate, and the Company could face restricted access to capital markets.

Risks Related to Our Growth Strategy

Our failure to correctly identify mergers, acquisitions, divestitures or other strategic transactions could have a material adverse effect on our business, financial condition and results of operations.

We may seek to facilitate our growth through mergers, acquisitions or other strategic transactions. Mergers, acquisitions, and other strategic transactions involve inherent risks that could compromise the success of the

 

57


Table of Contents

combined business and dilute the holdings of our unitholders. If we are incorrect when assessing the value, strengths, weaknesses, liabilities and potential profitability of such transactions, or if we fail to adequately integrate the acquired businesses or individuals, the success of the combined business could be compromised.

Business acquisitions are subject to the risks commonly associated with such transactions including, among others, potential exposure to unknown liabilities of acquired companies and to acquisition costs and expenses, the difficulty and expense of integrating the operations and personnel of the acquired companies, potential disruptions to the business of the combined company and potential diversion of management’s time and attention, the impairment of relationships with and the possible loss of key employees and Customers as a result of changes in management, potential litigation or other legal risks, potential write-downs related to goodwill impairments in connection with acquisitions and dilution to the unitholders of the combined company if the acquisition is made for equity of the combined company. In addition, investment strategies, technologies or businesses of acquired companies may not be effectively assimilated into our business or may have a negative effect on the combined company’s revenues or earnings. The combined company may also incur significant expenses to complete acquisitions and support acquired investment strategies and businesses. Further, any such acquisitions may be funded with cash, debt or equity, which could dilute the holdings or limit the rights of our unitholders. Finally, we may not be successful in identifying attractive acquisition candidates or completing acquisitions on favorable terms.

If an acquisition is unsuccessful, we may decide to divest, liquidate, wind down and/or discontinue it. Divestitures and liquidations involve inherent risks that could compromise the success of our business. Risks related to divestitures can include difficulties in the separation of the divested business, loss of Customers, retention or obligation to indemnify certain liabilities, the failure of counterparties to satisfy payment obligations, unfavorable market conditions that may impact any earnout or contingency payment due to us and unexpected difficulties in losing employees of the divested business. A liquidation could negatively affect our business relationships, could subject us to litigation or regulatory inquiries and could expose us to additional expenses, including impairment charges.

There is no assurance that we will be successful in overcoming these or other risks encountered with mergers, acquisitions, divestitures and other strategic transactions. These risks may prevent us from realizing the expected benefits from mergers, acquisitions, divestitures and other strategic transactions and could result in the failure to realize the full economic value of a strategic transaction.

Economic Environment, Capital Markets-Related and General Risks

We engage in related party transactions, which may result in conflicts of interest involving our senior management.

We have engaged in the past, and may continue to engage, in a substantial number of related party transactions, including transactions with our Chief Executive Officer and various entities in which our Chief Executive Officer has a financial interest. Related party transactions may present conflicts of interest could result in disadvantages to our company and may impair investor confidence, which could materially and adversely affect us. Related party transactions could also cause us to become materially dependent on related parties in the ongoing conduct of our business, and related parties may be motivated by personal interests to pursue courses of action that are not necessarily in the best interests of our Company and our stockholders. Further, the appearance of conflicts of interest created by related party transactions could impair the confidence of our investors. In the case of transactions with affiliates, there may be an absence of arms’ length negotiations with respect to the terms, conditions and consideration with respect to goods and services provided to or by us. Our affiliates may economically benefit from our arrangements with related parties. If we engage in related party transactions on unfavorable terms, our operating results will be negatively impacted. For additional information on our related party transactions, see the sections titled “Executive Compensation—Payments to our Founder and Chief Executive Officer” and “Certain Relationships and Related Party Transactions.

 

58


Table of Contents

Brad K. Heppner, our founder and CEO, may have financial interests that conflict with the interests of Beneficient and its stockholders.

Our CEO may face conflicts of interest as a result of (i) his equity interests in the Company and its subsidiaries and (ii) certain related party transactions between the Company and entities in which Mr. Heppner has a financial interest, including an entity that has outstanding loans to the Company, certain of each of which are structurally senior to the interests of the holders of our shares of Class A common stock. As of December 20, 2023, through BHI, an entity directly owned by The Highland Business Holdings Trust, of which Mr. Heppner is the trustee and his family are the beneficiaries, Mr. Heppner beneficially owned approximately 92.6% of the Company’s Class B common stock and held 39.7% of the total voting power of the Class A and Class B common stock. The Class B common stock is entitled to 10 votes per share on all matters on which stockholders are generally entitled to vote. Pursuant to our Charter, if the Class B Threshold is met, the (i) holders of shares of Class B common stock voting as a separate class, are entitled to elect that number of directors that constitutes 51% (rounded up to the nearest whole number) of the total number of authorized directors and (ii) holders of shares of Common Stock, voting as a single class, are entitled to elect all remaining directors that are not otherwise entitled to be elected by a series of preferred stock, but in no event shall they not be entitled to elect at least one director. Accordingly, so long as the Class B Threshold is met, holders of shares of Class A common stock only have the ability, voting together with the holders of the Class B common stock as a single class (with each holder of the Class B common stock having 10 votes per share of the Class B common stock), to vote on the election of a minority of the Board. If, on the applicable record date, the Class B Threshold is not met, then holders of Common Stock will vote together as a single class with respect to the election of all directors, with each holder of the Class B common stock having 10 votes per share of Class B common stock. This concentration of voting power may present a conflict of interest by delaying, deterring or preventing acts that would be favored by our other stockholders.

Furthermore, through BHI, Mr. Heppner is an indirect holder of equity interests in our subsidiary, BCH, and, as of September 30, 2023, held approximately 51.3% of the capital account balances of the securities of BCH. Such holdings include BCH Preferred A-0 Unit Accounts, BCH Preferred A-1 Unit Accounts, BCH Class S Ordinary Units, BCH Class S Preferred Units, BCH FLP-1 Unit Accounts and BCH FLP-3 Unit Accounts. Additionally, Hicks Holdings, an entity associated with Thomas O. Hicks, one of Ben’s current directors, is one of the owners and serves as the manager of a limited liability company (“SPV”) in which BHI also has an ownership interest. The SPV holds BCH Preferred A-0 Unit Accounts and BCH Preferred A-1 Unit Accounts among its investment holdings.

BHI is entitled to various payments and allocations as a result of its ownership of BCH securities. As a holder of the BCH Preferred A-0 Unit Accounts, BHI is entitled to receive quarterly guaranteed cash payments equal to 1.50% per fiscal quarter (or 6.0% per annum) of its BCH Preferred A-0 Unit Accounts capital account balance on an annual basis, subject to the terms of an agreement to defer delivery of such payments until November 15, 2024.

Additionally, as a holder of the BCH Preferred A-1 Unit Accounts, BHI is entitled to (i) a quarterly preferred return equal to the hypothetical capital account balance of such BCH Preferred A-1 Unit Accounts multiplied by the most recent 90-Day Average Secured Overnight Financing Rate as published by the Federal Reserve Bank of New York prior to each fiscal quarter plus 0.5% (2.0% per annum) and allocable by a corresponding increase to the BCH Preferred A-1 Unit Accounts capital account, subject to an agreement to waive and defer the accrual of such payments until December 31, 2024, (ii) tax distributions for any period in which there is an allocation of income related to the quarterly preferred return and (iii) allocations from sale proceeds of BCH in an amount up to its hypothetical BCH Preferred A-1 Unit Accounts capital account.

Furthermore, as a holder of Class S Ordinary Units, following certain income allocations to the Class S Ordinary Units, the capital account balance associated with such BCH Class S Ordinary Units shall be reduced to zero and, in exchange, BHI is entitled to receive an equal number of BCH Class S Ordinary Units and BCH Class S Preferred Units equal to the amount of the reduction in the capital account divided by the closing price of the

 

59


Table of Contents

Class A common stock on the date of such exchange. Such provisions result in BHI, as a holder of the BCH Class S Ordinary Units, receiving additional limited partner interests in BCH as a result of the allocation of income of BCH while retaining the BCH Class S Ordinary Units.

Holders of the BCH Class S Preferred Units are entitled to receive (i) a quarterly preferred return equal to the hypothetical capital account balance of such BCH Class S Preferred Units multiplied by the base rate and allocable by a corresponding increase to the BCH Class S Preferred Unit capital account, subject to an agreement to waive and defer the accrual of such payments until December 31, 2024 and (ii) allocations of sale proceeds of BCH in an amount up to their hypothetical BCH Class S Preferred Unit capital account, thereby increasing such holder’s BCH Class S Preferred Unit capital account and resulting distributions.

As a holder of the BCH FLP-1 Unit Accounts, BHI is also entitled to receive (i) quarterly issuances of an equal amount of BCH Class S Ordinary Units and BCH Class S Preferred Units that in aggregate is equal to the income allocated to BCH FLP-1 Unit Accounts pursuant to the Eighth A&R BCH LPA, which is 50.5% of (1) 15% of profits from financing activities of BCH and (2) Excess EBITDA Margin, which generally relates to the fee-generating businesses of Ben, (ii) upon its allocation of income of BCH in accordance with the Eighth A&R BCH LPA, additional BCH Class S Ordinary Units and BCH Class S Preferred Units, (iii) an allocation of a portion of any upward carrying value adjustment as calculated pursuant to Internal Revenue Code Section 704(b) and (iv) annual tax distributions. Finally, as the holder of BCH FLP-3 Unit Accounts, BHI is entitled to receive quarterly tax and other distributions equal to 100% of the amount of the profit allocated to BHI’s BCH FLP-3 Unit Accounts capital balance. BCH FLP-3 Unit Accounts are allocated profits from financing activities of Ben equal to the lesser of 5% of quarterly net financing revenues and 10% of the average annualized stated interest (to the extent constituting net financing revenues) of the quarterly average of new ExAlt Loans issued during the previous 12 months.

As of December 20, 2023, neither BHI nor Mr. Heppner held an interest in BMP, however, in the event that an employee forfeits their interest in BMP, BHI would hold such interest until they are reissued to a participant. As a result, BHI may occasionally hold the forfeited interests of a former employee in BMP. As the holder of BCH FLP-2 Unit Accounts, BMP is entitled to receive (i) quarterly issuances of an equal amount of BCH Class S Ordinary Units and BCH Class S Preferred Units that in aggregate is equal to the income allocated to BCH FLP-2 Unit Accounts pursuant to the Eighth A&R BCH LPA, which is 49.5% of (1) 15% of profits from financing activities of BCH and (2) Excess EBITDA Margin (as defined herein), which generally relates to the fee-generating businesses of Ben, (ii) annual tax distributions, (iii) upon its allocation of income of BCH in accordance with the Eighth A&R BCH LPA, additional BCH Class S Ordinary Units and BCH Class S Preferred Units and (iv) an allocation of a portion of any upward carrying value adjustment as calculated pursuant to Internal Revenue Code Section 704(b). For additional information on payments made to Mr. Heppner as a result of BHI’s equity interests in BCH, see the section titled “Executive Compensation — Payments to our Founder and Chief Executive Officer.”

Because the Company has a holding company structure, any equity securities the Company has issued or will issue, including our Class A common stock, are and will be structurally subordinated to interests in BCH, including those of creditors of and holders of certain equity interests in BCH. Such creditors include HCLP, which holds approximately $100.0 million in secured debt of BCH, and the holders of such equity interests include BHI which holds preferred equity interests in BCH ranking senior to the equity interests the Company holds in BCH. Therefore, in any bankruptcy, liquidation or similar proceeding, all claims of creditors (including HCLP) of BCH will have priority over the Company’s equity interests in BCH (and therefore the claims of the Class A common stock and any preferred stock the Company issues) with respect to the assets of BCH. In addition, the holders of the preferred equity interests in BCH, including BHI as described above, currently have, and may in the future have, priority over the Company’s equity interests in BCH. These priority claims and interests may present a conflict of interest with respect to the interests of the Company and our stockholders with respect to the assets of BCH and its subsidiaries. For additional information on rights and preferences of the BCH securities, see the section titled “Description of Securities — Beneficient Company Holdings, L.P.”

 

60


Table of Contents

Additionally, we have entered into certain related party transactions with entities in which Mr. Heppner has a financial interest, including the HCLP Loan Agreement. As of September 30, 2023, we had approximately $100.0 million of debt (including unamortized premium thereon), which is derived from BCH’s secured loans with HCLP, an indirect subsidiary of Highland Consolidated, LP. The majority of HCLP is indirectly owned by The Highland Investment Holdings Trust, of which Mr. Heppner and his family are the beneficiaries. Mr. Heppner is a trustee but does not possess any discretionary authority with respect to the management, distribution or administration of the trust’s current assets (including HCLP). In addition to our payments on the principal balance of the HCLP Loan Agreement, pursuant to the terms of the HCLP Loan Agreement, we are required to make certain payments to HCLP for interest and fees. For the six months ended September 30, 2023 (the “Q2 2024 Period”), the three months ended June 30, 2023 (the “Q1 2024 Period”), the fiscal year ended March 31, 2023 (the “FY 2023 Period”), the three month transition period ended March 31, 2022 (the “TP 2022 Period”), the fiscal year ended December 31, 2021 (the “FY 2021 Period”) and the fiscal year ended December 31, 2020 (the “FY 2020 Period”), we made payments to HCLP, primarily in the form of principal and interest payments, of $0, $0, $8,724,253, $15,445,131, $3,173,329 and $91,407,648, respectively. We have also paid in the past, and may be required in the future to pay, extension fees to extend the maturity dates of the HCLP Loan Agreement.

The HCLP Loan Agreement is collateralized by substantially all income producing assets of BCH, as well as the loans originated by the Customer ExAlt Trusts and custody trusts, excluding the ExAlt Participation Loans. If we do not raise enough capital to fully repay such obligations, HCLP’s collateral interest will remain in place, and the value of the collateral security of the HCLP Loan Agreement may significantly exceed amounts owed under the HCLP Loan Agreement. In the event of default on the HCLP Loan Agreement, HCLP shall have the right to, among other things, transfer the collateral in the name of HCLP, enforce collection of the collateral or take possession or control of any proceeds of the collateral. As a result, the terms of repayment of the principal balance of the HCLP Loan Agreement and the additional interest and fee payments as well as HCLP’s collateral interest in the assets of BCH may present conflicts of interests between Mr. Heppner, the Company and its stockholders. For additional information on the HCLP Loan Agreement, see the section titled “Certain Relationships and Related Party Transactions — First and Second Lien Credit Agreements with HCLP.”

The Company may be materially adversely affected by negative publicity.

The Company has received in the past, and may continue to receive in the future, negative publicity, which could adversely affect our reputation, operations, and financial condition. For example, we and certain of our officers and directors have been the subject of negative media coverage in the Wall Street Journal and other outlets regarding alleged self-dealing and the misuse of Company funds. Although we and certain of our executive officers have filed a claim for defamation against Alexander Gladstone, the author of the Wall Street Journal’s previous media coverage concerning the Company, we may continue to experience negative attention in the media. Defamation claims by their nature are difficult to win, and we cannot predict the outcome of this litigation or its impact on us or our business. Such proceedings are time consuming and expensive and, regardless of the factual basis for the assertions being made or the strength of the claims, can have a negative impact on the Company’s reputation, on the morale and performance of the Company’s employees and on the Company’s relationships with regulators. Such impacts could be exacerbated if we do not prevail in the litigation. Regardless of the ultimate outcome of our defamation claim, such litigation may divert the time and effort of senior management from the management of the Company and may also have an adverse impact on the Company’s ability to take timely advantage of various business and market opportunities. Additionally, such negative publicity has in the past impacted, and may continue to impact, the willingness of our customers and other parties to transact business with us. These direct and indirect effects of negative publicity, and the demands of responding to and addressing it, may have a material adverse effect on the Company’s businesses, financial condition and results of operations. Negative publicity also could have the effect of heightening the other risks described in this prospectus.

 

61


Table of Contents

Our liquidity, profitability and business may be adversely affected by an inability to access, or ability to access only on unfavorable terms, the capital markets, and we may never obtain the maximum anticipated proceeds contemplated under current capital raising agreements such as the SEPA.

Many factors will affect our capital needs and their amount and timing, including our growth and profitability, as well as market disruptions and other unforeseeable developments, which may include the substantial potential dilutive effects of issuances under the SEPA and potential depressed trading prices resulting from significant resales of our Class A common stock by current shareholders. Our liquidity may be impaired by an inability to access, or ability to access only on unfavorable terms, equity markets or otherwise allocate liquidity optimally, an inability to sell assets or redeem our interests in the Collateral, or unforeseen outflows of cash or collateral. This situation may arise due to circumstances that we may be unable to control, such as a general market disruption or an operational problem that affects third parties or us, a disruption of the financial markets or negative views about the financial services industry generally, including concerns regarding fiscal matters in the United States and other geographic areas or the receipt of negative publicity, such as the negative media coverage we received in the Wall Street Journal and other outlets. Further, substantial resales of our Class A common stock, as well as our issuance of additional shares of Class A common stock pursuant to the SEPA, may result in depressed trading prices of our Class A common stock, which could further impair our ability to raise sufficient capital from third party operations to carry on our business in the ordinary course.

In addition, our ability to raise funding could be impaired if investors or lenders develop a negative perception of our long-term or short-term financial prospects. An increase in our debt may increase our leverage and reduce our interest coverage. To the extent that we raise additional capital through the future sale of equity, the ownership interest of our equity holders may be diluted.

If we are unable to raise additional capital through the methods above, then we may have difficulty entering into liquidity transactions, which would lead to a decrease in income earned by us.

Under the SEPA, the Company agreed to issue and sell to the Yorkville Investor, from time to time, and the Yorkville Investor agreed to purchase from the Company, up to $250 million of the Company’s shares of Class A common stock. The Company shall not affect any sales under the SEPA and the Yorkville Investor shall not have any obligation to purchase shares of Class A common stock under the SEPA to the extent that after giving effect to such purchase and sale the aggregate number of shares of Class A common stock issued under the SEPA together with any shares of Class A common stock issued in connection with any other related transactions that may be considered part of the same series of transactions, where the average price per share of such sales would be less than $2.74 and the number of shares issued would exceed 19.9% of the outstanding voting common stock as of June 27, 2023. Thus, the Company may not have access to the right to sell the full $250 million of shares of Class A common stock to the Yorkville Investor, which could have a material adverse effect on our liquidity, financial condition and results of operations.

Substantial future sales of shares of Class A common stock could cause the market price of our shares of Class A common stock to decline.

In addition to our contractual obligation to prepare and file with the SEC the registration statement of which this prospectus forms a part, we have filed with the SEC multiple registration statements providing for the resale of the substantial majority of the shares of our outstanding Class A common stock (File Nos. 333-273326, 333-273322 and 333-273328), which were each declared effective by the SEC on September 29, 2023, including for shares held by our largest shareholder, the GWG Wind Down Trust, which held approximately 169,654,521 shares of Class A common stock, or approximately 66.0% of our outstanding shares of Class A common stock, as of December 20, 2023 and has been formed for the purpose of selling shares of our Class A common stock it holds to satisfy claims deriving from the bankruptcy proceedings of GWG. Although the sale of shares of our outstanding Class A common stock do not result in the dilution of the interests of our public shareholders, the resale, or expected resale, of a substantial number of our shares of Class A common stock in the public market could adversely affect the market price for our shares of Class A common stock and make it more difficult for you to sell your shares of Class A common stock at times and prices that you feel are appropriate. Although the prevailing trading price of our

 

62


Table of Contents

Class A common stock is beneath that of the trading price of our Class A common stock at the closing of our business combination, certain of the holders of our Class A common stock, including holders whose securities are being registered for resale on other registration statements, purchased their shares for prices less than the current trading prices of our Class A common stock and could have an incentive to sell because they will still profit on sales. Further, we have registered for resale a significant amount of our Class A common stock pursuant to the SEPA and our Forward Purchase Agreement, which could result in further substantial dilution and depressed trading prices of our Class A common stock. Pursuant to the SEPA, we may issue and sell up to $250 million of shares of Class A common stock to the Yorkville Investor (as defined therein). The price at which we may issue and sell shares may be at either (i) 95% of the daily VWAP of the Class A common stock for any period commencing on the receipt of the advance notice by the Yorkville Investor and ending on 4:00 p.m. on the applicable advance notice date (“Pricing Option 1”) or (ii) 97% of the lowest daily VWAP of the Class A common stock during the three trading days following a notice to sell to the Yorkville Investor, provided that we are subject to certain caps on the amount of shares of Class A common stock that we may sell on any single day (“Pricing Option 2”). Assuming that (a) we issue and sell the full $250 million of shares of Class A common stock under the SEPA to the Yorkville Investor, (b) no beneficial ownership limitations, and (c) the issue price for such sales is $3.00 or $5.00 per share, such additional issuances would represent in the aggregate approximately 83,333,333 or 50,000,000 additional shares of Class A common stock, respectively, or approximately 26.2% or 17.6% of the total number of shares of Class A common stock outstanding as of the date hereof, after giving effect to such issuance. If the beneficial ownership limitation is not waived, we may issue approximately 26,031,461 shares of Class A common stock, or approximately 9.99% of the total number of shares of Class A common stock outstanding as of the date hereof. “Market Price” is defined as, for any Option 1 Pricing Period, the daily VWAP of the Class A common stock on Nasdaq during the Option 1 Pricing Period, and for any Option 2 Pricing Period, the lowest VWAP of the Class A common stock on the Nasdaq during the Option 2 Pricing Period. Assuming a (i) Market Price of $2.74, (ii) no beneficial ownership limitations, and (iii) the receipt of stockholder approval to exceed the Exchange Cap, we may issue up to 95,693,779 shares of Class A common stock under Pricing Option 1 and up to 94,062,758 shares of Class A common stock under Pricing Option 2, which would reflect approximately 27.1% and 26.7%, respectively, of the outstanding shares of our Class A common stock as of the date hereof after giving effect to such issuances.

Furthermore, while certain of the Selling Holders may experience a positive rate of return based on the current trading price of our Class A common stock, the public stockholders may not experience a similar rate of return on the securities they purchased due to differences in the purchase prices paid by the public stockholders and the Selling Holders and the current trading price of our Class A common stock. The Selling Holders will be able to sell all of their shares of Class A common stock for so long as the registration statement of which this prospectus forms a part is available for use.

Our Forward Purchase Agreement could result in an artificial ceiling price for the shares of our Class A common stock given the economic interests of our counterparty.

We have entered into a Forward Purchase Agreement with a Purchaser, pursuant to which the Purchaser agreed to purchase certain shares of Avalon Class A common stock at a purchase price per share of $10.588 for aggregate consideration of $25.0 million, which were converted into shares of Class A common stock and Series A preferred stock upon consummation of the Business Combination. The Series A preferred stock converted in accordance with its terms to shares of Class A common stock, and Purchaser held an aggregate of 2,956,480 shares of Class A common stock following such conversion in respect of such shares. The Forward Purchase Agreement provides for two categories of FPA Shares: (i) 1,064,333 FPA Shares categorized as Purchased Shares and (ii) the remaining 1,892,147 FPA Shares categorized as Prepaid Forward Shares. Upon the sales of the Prepaid Forward Shares, the Purchaser will remit $10.588 per share, or such Designated Price by written notice setting forth the Designated Price and the number Prepaid Forward Shares that may be sold at such price delivered to Purchaser prior to any such sales, to the Company. On the Maturity Date, any Prepaid Forward Shares not sold by the Purchaser will be returned to the Company and any remaining amounts in respect of the Prepaid Forward Shares will be retained by the Purchaser, less any amounts still owed to the Company from sales effected prior to the Maturity Date.

 

63


Table of Contents

Although the Company may designate a per share sale amount less than $10.588 per share pursuant to the Forward Purchase Agreement, the current Designated Price of $10.588 currently incentivizes the Purchaser not to sell its shares of Class A common stock at a price below such amount. Given the number of shares of our Class A common stock held by the Purchaser, the additional selling pressure that may be created by sales of our Class A common stock by the Purchaser if the trading price of our Class A common stock reaches $10.588, such price may present an artificial ceiling for the value of the shares of our Class A common stock. In the event we do not designate a lower price per share than the Designated Price at which the Purchaser may sell shares of our Class A common stock, we may never recover the $20 million dollar cash amount retained by the Purchaser following our entry into the Forward Purchase Agreement, which could have a material adverse effect on our financial condition and results of operations.

Adverse developments affecting the financial services industry, such as actual events or concerns involving liquidity, defaults, or non-performance by financial institutions or transactional counterparties, could adversely affect our current and projected business operations and our financial condition and results of operations.

Actual events involving limited liquidity, defaults, non-performance or other adverse developments that affect financial institutions, transactional counterparties or other companies in the financial services industry or the financial services industry generally, or concerns or rumors about any events of these kinds or other similar risks, have in the past and may in the future lead to market-wide liquidity problems. For example, since March of 2023, several financial institutions have been closed and been taken into receivership by the Federal Deposit Insurance Corporation (“FDIC”). Similarly, these events, concerns or speculation could result in less favorable commercial financing terms, including higher interest rates or costs and tighter financial and operating covenants, or systemic limitations on access to credit and liquidity sources, thereby making it more difficult for us to acquire financing on acceptable terms or at all.

Although we are not a borrower or party to any such instruments with any other financial institution currently in receivership, if any of our lenders or counterparties to any such instruments were to be placed into receivership, we may be unable to access such funds. In addition, if any of our customers or other parties with whom we conduct business are unable to access funds pursuant to such instruments or lending arrangements with such a financial institution, such parties’ ability to pay their obligations to us or to enter into new commercial arrangements requiring additional payments to us could be adversely affected.

Furthermore, we regularly maintain domestic cash deposits in FDIC insured banks which exceed the FDIC insurance limits. The failure of a bank, or events involving limited liquidity, defaults, non-performance or other adverse conditions in the financial or credit markets impacting financial institutions at which we maintain balances, or concerns or rumors about such events, may lead to disruptions in access to our bank deposits or otherwise adversely impact our liquidity and financial condition. There can be no assurance that our deposits in excess of the FDIC or other comparable insurance limits will be backstopped by the U.S. or that any bank or financial institution with which we do business will be able to obtain needed liquidity from other banks, government institutions or by acquisition in the event of a failure or liquidity crisis.

Our operations, products and services may be negatively impacted by changes in economic and market conditions.

Our operations, products and services may be negatively impacted by changes in general economic and market conditions including, but not limited to, changes in interest rates, availability of credit, inflation rates, economic uncertainty, slowdown in global growth, changes in laws (including laws relating to taxation and regulations on the financial industry), disease, pandemics or other severe public health events, trade barriers, commodity prices, currency exchange rates and controls and national and international political circumstances (including government shutdowns, wars, terrorist acts or security operations) because the performance of our liquidity products and value of the assets in our collateral portfolio is directly affected by conditions in the financial and securities markets. The financial markets and businesses operating in the securities industry are highly volatile and are directly affected by, among other factors, domestic and foreign economic conditions, geopolitics and

 

64


Table of Contents

general trends in business and finance, all of which are beyond our control. Declines in the financial markets or a lack of sustained growth may result in a corresponding decline in our performance and may adversely affect the assets comprising the Collateral and the loans against the assets comprising the Collateral. In addition, we may not be able to, or may choose not to, manage our exposure to these conditions and/or events by using forward contracts, options, swaps, caps, collars and floors or using other forms of derivative instruments.

We use hedging transactions to manage certain market risks; our business, profitability and liquidity may be adversely affected by unanticipated market conditions including interest rates, currency exchange rates, equity market behavior, and other relevant market factors that generate losses not covered or offset by a hedge.

When managing our and the Customer ExAlt Trusts’ ultimate beneficiary’s exposure to market risks, we may make use of forward contracts, options, swaps, caps, collars and floors and may pursue other strategies or use other forms of derivative instruments to limit our exposure to changes in the relative values of investments that may result from market developments, including changes in prevailing interest rates and currency exchange rates. On April 1, 2022, Beneficient, through our subsidiary CT Risk Management, L.L.C., made aggregate payments of approximately $5 million to purchase put options against a decrease in the S&P 500 Index. The options have an aggregate notional amount of approximately $141 million. Half of the notional expires in April 2024, while the other half expires in April 2025. On April 27, 2022, CT Risk Management, L.L.C., sold an equity interest to a third-party involved in a participation loan transaction for $2.4 million and utilized the proceeds to purchase additional put options similar to the put options purchased on April 1, 2022. The put options are designed to protect the net asset value of the interests in alternative assets, which generate the Collateral to certain of the loans in Ben Liquidity’s loan portfolio or the loans related to the participation loan transaction and provide for distributions to the Customer ExAlt Trusts’ ultimate beneficiary, against market risk. The put options that were sold in September 2023 for $1.0 million, resulted in a recognized loss of $0.7 million. The put options had a fair value of nil and $4.0 million as of September 30, 2023 and March 31, 2023, respectively. During the six months ended September 30, 2023 and September 30, 2022, Ben recognized net losses totaling $3.0 million and net gains of $2.7 million, respectively, on the put options held as of that date.

The use of hedging transactions and other derivative instruments to reduce the effects of changes in the value of a position does not eliminate the possibility of fluctuations in the value of the position or prevent losses if the value of the position declines. However, such activities can establish other positions designed to gain from those same developments, thereby offsetting the decline in the value of the position. Such transactions may also limit the opportunity for gain if the value of a position increases. Moreover, it may not be possible to limit the exposure to a market development that is so generally anticipated that a hedging or other derivative transaction cannot be entered into at an acceptable price. Although Beneficient has entered into and may continue to enter into hedging transactions in order to reduce our exposure to market risks, unanticipated market changes may result in poorer overall investment performance than if the transaction had not been executed. In addition, the degree of correlation between price movements of the instruments used in connection with hedging activities and price movements in a position being hedged may vary. Moreover, for a variety of reasons, Beneficient may not be successful in establishing a sufficient correlation or a sufficient matching of cash flows between the instruments used in a hedging or other derivative transaction and the position being hedged. An insufficient correlation could prevent us from achieving the intended result and create new risks of loss. In addition, Beneficient will not be able to fully limit exposure against all changes in the values of the alternative assets underlying our liquidity transactions, because the values of such assets are likely to fluctuate as a result of a number of factors, some of which will be beyond our control, and we may not be able to respond to such fluctuations in a timely manner or at all.

Fluctuations in interest rates and foreign exchange rates may negatively impact our business.

Fluctuations in interest rates and foreign exchange rates may negatively impact our business. These rates are highly sensitive to many factors beyond our control, including general economic conditions, both domestic and foreign, and the monetary and fiscal policies of various governmental and regulatory authorities. An adverse change in the base rates upon which our interest rates are determined, including the secured overnight financing rate (“SOFR”)

 

65


Table of Contents

could have a material adverse effect on our financial position. Rising interest rates have increased our costs of borrowing. Volatility in the credit markets, including due to the recent bank failures as well as the U.S. Federal Reserve Bank’s actions and pace of interest rate increases to combat inflation in the U.S., may further increase our interest payments. As a result, we may adopt asset and liability management policies to minimize the potential adverse effects of changes in interest rates and foreign exchange rates, primarily by altering the mix and maturity of liquidity transactions, interests in the Collateral, funding sources, and derivatives. However, even with these policies in place, a change in interest rates and foreign exchange rates can impact our financial condition.

Furthermore, the use of SOFR as the benchmark rate for certain of our variable indebtedness may adversely affect our business or financial condition. Using SOFR as the basis on which interest on the Term Loan is calculated may result in interest rates and/or payments that do not directly correlate over time with the interest rates and/or payments that would have been made on our obligations if the London Interbank Overnight Rate (“LIBOR”) was available in its current form.

Although SOFR has been endorsed by the Alternative Reference Rate Committee as its preferred replacement for LIBOR, it remains uncertain whether or when SOFR or other alternative reference rates will be widely accepted by lenders as the replacement for LIBOR. This may, in turn, impact the liquidity of the SOFR loan market, and SOFR itself, with the risk of increased volatility, which could result in higher borrowing costs for us. Further, as the use of SOFR-based rates is relatively new, there could be unanticipated difficulties, disruptions or methodological or other changes with the calculation and publication of SOFR based rates, which in turn could trigger another benchmark transition or otherwise cause a reliance on an alternate base rate. This could also result in increased borrowing costs for us and thereby have a material adverse effect on our business or financial condition.

We are dependent on the continued success of the alternative asset industry.

Our success depends, in part, on the continued success of alternative asset managers, and the alternative asset industry that has enjoyed a prolonged period of expansion and profitability. Such expansion and profitability are subject to market conditions and other factors outside of our control (and the control of managers of alternative assets). There is no assurance that such expansion and profitability will continue. Beyond business and financial success, the alternative asset industry may also become subject to greater or different governmental regulation and investigation which could have a negative effect on us.

During economic downturns, alternative asset owners may suffer from decreasing returns (including negative returns and loss of principal investment), liquidity pressure, increased volatility and difficulty maintaining targeted asset allocations, and investors may decrease or suspend making new fund investments during and after such periods. As the economy begins to recover from these periods, investors may elect to reduce their exposure to alternative assets, resulting in a smaller overall pool of potential Customers in the industry and Customers for our services and products in the future. Such circumstances would involve increased competition among liquidity providers and could lead to terms less favorable to us as well as difficulty in reaching new Customers, which could adversely affect our revenues and profitability.

Business disruptions and interruptions due to natural disasters, pandemics and other external events beyond our control can adversely affect our business, financial condition and results of operations.

Our operations can be subject to natural disasters, pandemics and other external events beyond our control, such as earthquakes, fires, severe weather, public health issues, power failures, telecommunication loss, major accidents, terrorist attacks, acts of war, and other natural and man-made events. Such events, whether natural or attributable to human beings, could cause severe destruction, disruption or interruption to our operations or property. If we were to suffer a disruption or interruption and are not able to resume normal operations within a period consistent with industry standards, our business could suffer serious harm. In addition, depending on the nature and duration of the disruption or interruption, we might be vulnerable to fraud, additional expense or other losses, or to a loss of business and/or Customers. There is no assurance that our business continuity plan can adequately mitigate the risks of such business disruptions and interruptions.

 

66


Table of Contents

The COVID-19 pandemic has caused severe disruptions in the U.S. and global economies and may adversely impact our financial condition and results of operations.

The COVID-19 pandemic has impacted many countries around the world, including the United States. There have been numerous reports of the virus outbreak disrupting or restricting supply chains, facility closures, voluntary and mandatory quarantines, and federal, state and local governments and foreign governments requiring business to temporarily close or severely curtail commercial activity. It is also possible that the spread of COVID-19 or variants derived therefrom may have direct effects on our operations, such as high levels of employee sickness and absences, limiting employee travel or increasing telecommuting arrangements. The coronavirus coincided with heightened volatility in financial markets in the U.S. and worldwide. We and other financial institutions generally must resume operations promptly following any interruption. If we were to suffer a disruption or interruption and were not able to resume normal operations within a period consistent with industry standards, our business, financial condition or results of operations could be adversely affected in a material manner. In addition, depending on the nature and duration of the disruption or interruption, we might become vulnerable to fraud, additional expense or other losses, or to a loss of business and Customers. Finally, the COVID-19 pandemic could exacerbate many other risks identified in this prospectus. If the COVID-19 pandemic adversely affects our business operations or leads to a significant or prolonged impact on global markets or economic growth, our financial condition and results of operations could be adversely affected.

Our indebtedness could adversely affect our financial condition and may otherwise adversely impact our business operations. We and our subsidiaries may incur additional indebtedness, including secured indebtedness.

As of December 20, 2023, we had approximately $125.5 million of debt (including unamortized premium/discount thereon), which includes (i) $23.4 million derived from the Term Loan with HH-BDH (including unamortized discount thereon) and (ii) $102.1 million (including unamortized premium thereon) of which is derived from BCH’s secured loans with HCLP, a Delaware limited liability company, that is an indirect subsidiary of Highland Consolidated, LP. Furthermore, we could raise additional debt to fund our operations. Our indebtedness could have significant effects on our business and the holders of our equity. For example, it could:

 

   

require us to use a substantial portion of our cash flow from operations to service our indebtedness, which would reduce the available cash flow to fund acquisitions of alternative assets, working capital and other general corporate purposes, including the repayment of short term obligations;

 

   

require payments of principal and interest that may be greater than our cash flow from operations;

 

   

force us to dispose of loans or other investments, possibly on disadvantageous terms, to make payments on our debt;

 

   

increase our vulnerability to general adverse economic and industry conditions;

 

   

limit our flexibility in planning for, or reacting to, changes in our business and the industries in which we operate;

 

   

restrict us from exploiting other business opportunities;

 

   

make it more difficult for us to satisfy our obligations; and

 

   

place us at a competitive disadvantage compared to our competitors that have less debt.

The loan agreements with HCLP are collateralized by all of the assets of BCH and the loans, excluding the ExAlt Participation Loans, originated by the Customer ExAlt Trusts and certain of the custody trusts, and the Term Loan under the HH-BDH Credit Agreement is collateralized by pledges of substantially all of the assets of Beneficient Financing, BCH’s equity interests in Beneficient Financing, certain equity interests in the Custody Trust and certain deposit accounts.

Ben, through its subsidiaries, is a party to two secured loan agreements (together, the “HCLP Loan Agreement”) with HCLP. HCLP is an indirect subsidiary of Highland Consolidated, LP and Ben’s CEO is a beneficiary and

 

67


Table of Contents

trustee of the trusts that control and are the partners of Highland Consolidated, LP; however, he has relinquished his authority as a trustee of such trusts with respect to Highland Consolidated, L.P. The HCLP Loan Agreement provides for accruing interest at the rate of 9.5%, and is guaranteed by affiliates of BCH as borrower. It contains standard provisions, including customary events of default and termination events and related covenants. As of September 30, 2023, approximately $100.0 million (including unamortized premium thereon) of debt was outstanding under the HCLP Loan Agreement (the “HCLP Loan”).

The HCLP Loan Agreement is collateralized by substantially all income producing assets of BCH, as well as the loans originated by the Customer ExAlt Trusts and custody trusts, excluding the ExAlt Participation Loans. If we do not raise enough capital to fully repay such obligations, HCLP’s collateral interest will remain in place, and the value of the collateral security of the HCLP Loan Agreement may significantly exceed amounts owed under the HCLP Loan.

Furthermore, the HH-BDH Credit Agreement is secured by pledges of substantially all of the assets of Beneficient Financing, BCH’s equity interests in Beneficient Financing, 97.5% of the equity interests held by the Custody Trust which, as of September 30, 2023, represented approximately 44.9% of all assets held by the Customer ExAlt Trusts, and certain deposit accounts. Furthermore, pursuant to the terms of the Letter Agreement entered into in connection with the HH-BDH Credit Agreement, if HH-BDH and/or BCH default under the HH-BDH Credit Agreement and such default results in a foreclosure on, or other forfeiture of, the Pledged Equity Interests, BCH will be required to issue Replacement Equity Interests to Hicks Holdings.

We are dependent on future near-term capital to fund our business plan.

We have not historically generated positive cash flow from operations on a consolidated basis and may not generate positive cash flow from operations on a consolidated basis in the near term. We believe that we will need substantial additional capital to fund our business plan in addition to any revenues we may generate in the future until we reach positive sustainable operating cash flow. Such additional capital may include the issuance and sale of additional equity securities and/or commercial borrowing. If we are unable to obtain capital in the amounts and on terms deemed acceptable to us, we may be unable to continue building our business and as a result may be required to scale back or cease operations for our business, the result of which may be that you could lose some or all of your investment.

Regulatory and Legal Risks

We operate in a highly regulated environment, which could restrain our growth and profitability.

We operate in a highly regulated environment and are subject to supervision and regulation by several governmental agencies. In the short term, we intend to conduct substantially all of our operations through our regulated subsidiaries, which will include our Kansas state-chartered TEFFI, which could be subject to extensive regulation, supervision, and legal requirements that govern almost all aspects of its operations. These laws and regulations, and the supervisory framework that oversees the administration of these laws and regulations, are primarily intended to protect trust assets and the public, and not shareholders or creditors. All of these laws and regulations, and the supervisory framework applicable to us, could have a material adverse effect on our business, financial condition, results of operations and prospects.

As our business grows, we expect to become subject to additional regulatory agencies’ regulation.

Compliance with the myriad of laws and regulations applicable to our organization can be difficult and costly. In addition, these laws, regulations and policies are subject to continual review by governmental authorities, and changes to laws, regulations and policies, including changes in their interpretation or implementation, could affect us in substantial and unpredictable ways and often impose additional compliance costs. Changes in regulations or the regulatory environment may have an adverse effect on the industry generally and/or us, specifically. It is

 

68


Table of Contents

impossible to determine the extent of the impact of any new laws, regulations, initiatives or regulatory guidance that may be proposed or may become law on our business or the markets in which we operate. If enacted, any new law, regulation, initiatives or regulatory guidance could negatively impact us in a number of ways, including: increasing our regulatory operating costs; imposing additional burdens on our staff; and potentially requiring the disclosure of sensitive information. In addition, we may be materially and adversely affected by changes in the interpretation or enforcement of existing laws and rules by governmental authorities and self-regulatory organizations. New laws, regulations, initiatives or regulatory guidance could make compliance more difficult or more expensive, affect the manner in which we conduct business and divert significant management and operational resources and attention from our operations. Moreover, an increase in regulatory investigations and new or enhanced reporting requirements on investment activities of alternative asset investment companies, including us, is possible. Such investigations and reporting requirements could impose additional expenses on us, require the attention of senior management, increase the complexity of managing our business, or result in fines or other sanctions if we are deemed to have violated any law or regulations.

As a result of BFF’s receipt of an operating TEFFI charter in Kansas the OSBC will periodically conduct examinations of BFF’s trust business, and our failure to comply with applicable laws and regulations, or any supervisory actions to which BFF is or becomes subject as a result of such examinations, could result in regulatory action or penalties.

As a result of BFF’s receipt of an operating TEFFI charter in Kansas then as part of the regulatory framework applicable to state-chartered trust companies, the OSBC will periodically conduct examinations of BFF’s trust business, including BFF’s compliance with laws and regulations. If, as a result of an examination, the OSBC were to determine that BFF’s trust operations had become unsatisfactory, or were in violation of any law or regulation, it may take a number of different remedial actions as it deems appropriate. Only BFF, our subsidiary, is regulated by the OSBC. The OSBC does not regulate the entirety of Beneficient. These actions may include enjoining BFF from engaging in certain practices, requiring affirmative action to correct any conditions resulting from any violation or practice, issuing an administrative order that can be judicially enforced, directing an increase in capital, restricting the ability to pay dividends, restricting growth, assessing civil monetary penalties against them, or any of their respective officers or directors, removing officers and directors and, under certain limited circumstances, placing our trust subsidiaries into receivership or conservatorship. Compliance with any such regulatory action may result in having to expend substantial management and financial resources in furtherance of remediation. Moreover, any such restrictions on BFF’s operations or activities could have a material adverse effect on our business, financial condition, results of operations and prospects.

We are or will become subject to comprehensive governmental regulation and supervision.

We and our subsidiaries operate in a highly regulated environment and will be subject to supervision and regulation by several governmental agencies, including but not limited to the regulation of BFF by the OSBC. Only BFF, our subsidiary, is regulated by the OSBC. The OSBC does not regulate the entirety of Beneficient. If we were to open a branch office in Texas, we would be subject to Texas law and the oversight of the Texas Department of Banking. We and our subsidiaries are subject to changes in federal and state laws, regulations, governmental policies, tax laws and accounting principles. As our business grows, we and our subsidiaries expect to become subject to additional regulatory agencies’ regulation. Changes in regulations or the regulatory environment could adversely affect our business.

We face a risk of noncompliance and enforcement action with the Bank Secrecy Act, other anti-money laundering statutes and regulations and sanctions regulations.

The Bank Secrecy Act, the USA PATRIOT Act of 2001, and other laws and regulations require financial institutions and broker-dealers, among other duties, to institute and maintain an effective anti-money laundering program and file reports such as suspicious activity and currency transaction reports. Under these laws, non-depository trust companies and broker-dealers are required to implement comprehensive anti-money

 

69


Table of Contents

laundering compliance programs that are consistent with the requirements for covered financial institutions. We expect that our regulators will routinely examine our regulated subsidiaries for compliance with applicable anti-money laundering obligations and will consider our compliance in connection with the regulatory review of applications, including potential future applications for mergers and acquisitions. Failure of a regulated financial institution or broker-dealer to maintain and implement adequate programs to combat money laundering and terrorist financing and comply with Office of Foreign Assets Control (“OFAC”) sanctions, or to comply with relevant laws and regulations, could have serious legal, reputational and financial consequences for our regulated subsidiaries and for us.

New activities and expansion require regulatory approvals, and failure to obtain them may restrict our growth.

We may complement and expand our trust business by pursuing strategic acquisitions of other complementary businesses or their assets. Generally, as a result of BFF’s receipt of an operating TEFFI charter in Kansas, BFF will be required to receive prior regulatory approval from the OSBC with respect to an acquisition by, or merger with, these entities. Only BFF, our subsidiary, is regulated by the OSBC. The OSBC does not regulate the entirety of Beneficient. While regulations for BFF’s Kansas TEFFI have not yet been adopted, we expect review requirements will be required for BFF’s Kansas TEFFI to purchase assets from another trust institution or seller, or sell all or any portion of their respective assets to another trust institution or buyer, unless the purchase or sales price, as applicable, is not more than an amount equal to three times the sum of the applicable trust company’s equity capital less intangible assets.

In determining whether to approve a proposed acquisition, regulators may consider, among other factors, the financial and regulatory condition of the companies, the capital adequacy of the resulting organization, the competence, experience, and integrity of management and its record of compliance with laws and regulations, and the effectiveness of the acquiring institution in combating money laundering activities. Such regulatory approvals may be granted subject to certain conditions imposed by the OSBC, which may not be acceptable to BFF, or may not be granted at all. Only BFF, our subsidiary, is regulated by the OSBC. The OSBC does not regulate the entirety of Beneficient. The inability to engage in expansionary activities on terms and conditions acceptable to us could have a material adverse effect on our growth and prospects.

The failure of our trust subsidiaries to maintain certain minimum amounts of capital may result in regulatory sanctions or restrictions, limitations on their respective activities and operations, or require them to raise additional capital.

As regulated entities, BFF’s Kansas TEFFI is required to maintain minimum levels of capital under a framework determined by the OSBC. In the case of BFF, the minimum amount is $250,000 at this time, although such amounts could change in the future. In addition, the failure of our trust companies to maintain minimum required levels of capital could subject them to administrative action from the OSBC, which could include restrictive constraints on operations, management, and activities, monetary sanctions, orders to raise additional capital, or, under certain limited circumstances, in the commencement of receivership or conservatorship proceedings. Only BFF, our subsidiary, is regulated by the OSBC. The OSBC does not regulate the entirety of Beneficient. Any of these actions could have a material adverse effect on our financial condition, results of operations or prospects.

We will be subject to certain limitations with respect our investments and liquidity as a result of the minimum capital requirements applicable to our trust subsidiaries, which could adversely impact our results of operations.

The TEFFI Act does not currently include a liquidity requirement with respect to the restricted capital for a TEFFI. However, the OSBC has not yet adopted implementing regulations, and so liquidity requirements may yet be imposed. Only BFF, our subsidiary, is regulated by the OSBC. The OSBC does not regulate the entirety of Beneficient. These restrictions, taken together, limit the ability of management of our trust companies to allocate assets in a manner that they deem to be most appropriate, taking into consideration the anticipated liquidity needs of each charter. Given the current and expected interest rate environment for short-term liquid assets, these restrictions could have an adverse impact on our results of operations.

 

70


Table of Contents

As a result of BFF’s receipt of an operating TEFFI charter in Kansas, the OSBC would have the authority to increase the minimum amount of capital required to be maintained by our trust subsidiaries under certain circumstances, which may result in lower returns on equity.

The OSBC does not have the same discretionary authority under the TEFFI Act to increase a TEFFI’s minimum capital so long as: (i) the TEFFI does not accept deposits, other than alternative asset custody accounts; (ii) the TEFFI maintains no third-party debt except debts owed to its members or its affiliates; and (iii) the TEFFI has secured an agreement from its members whereby such members agree to contribute additional capital to the TEFFI, if needed, to ensure the safety and soundness of the fiduciary financial institution. However, if those requirements are not satisfied, the OSBC may have the authority to require the TEFFI to maintain additional capital.

Any increase in the minimum amount of capital required for BFF will further limit our ability to direct the allocation of those capital resources in the most optimal manner, including through cash distributions to us. In addition, a requirement to maintain higher minimum levels of capital at those entities may result in lower returns on equity, which could have a material adverse effect on the price of our securities. Only BFF, our subsidiary, is regulated by the OSBC. The OSBC does not regulate the entirety of Beneficient.

We are subject to laws regarding the privacy, information security, and protection of personal information and any violation of these laws or another incident involving personal, confidential, or proprietary information of individuals could damage our reputation and otherwise adversely affect our operations and financial condition.

Our business requires the collection and retention of Customer data, including personally identifiable information in various information systems that we maintain and in those maintained by third-party data service providers. We also maintain important internal Company data such as personally identifiable information about our employees and information relating to our operations. We are subject to complex and evolving laws and regulations governing the privacy and protection of personal information of individuals (including Customers, employees, suppliers, and other third parties). Various regulatory bodies and governmental agencies have also enacted data security breach notification requirements with varying levels of notification in certain circumstances in the event of a security breach. Ensuring that our collection, use, transfer, and storage of personal information complies with all applicable laws and regulations can increase our costs. Furthermore, we may not be able to ensure that all of our Customers, suppliers, counterparties, and other third parties have appropriate controls in place to protect the confidentiality of the information that they exchange with us, particularly where such information is transmitted by electronic means. If personal, confidential, or proprietary information of Customers or others were to be mishandled or misused (in situations where, for example, such information was erroneously provided to parties who are not permitted to have the information, or where such information was intercepted or otherwise compromised by third parties), we could be exposed to litigation or regulatory sanctions under personal information laws and regulations. Concerns regarding the effectiveness of our measures to safeguard personal information, or even the perception that such measures are inadequate, could cause us to lose Customers or potential Customers for our products and services and thereby reduce our revenues. Accordingly, any failure or perceived failure to comply with applicable privacy or data protection laws and regulations may subject us to inquiries, examinations, and investigations that could result in requirements to modify or cease certain operations or practices or incur significant liabilities, fines, or penalties, and could damage our reputation and otherwise have a material adverse effect on our business, financial condition, and results of operations.

We may incur fines, penalties and other negative consequences from regulatory violations.

We may fail to comply with applicable laws and regulations and be held accountable for such violations, even if such violations are inadvertent. Some legal/regulatory frameworks provide for the imposition of fines, suspensions of personnel or other penalties for noncompliance, including censure, the issuance of cease-and-desist orders or the suspension or expulsion of applicable licenses and memberships. Any of the foregoing may damage our relationships with existing Customers, impair our ability to raise capital for successor

 

71


Table of Contents

funds, impair our ability to carry out certain business strategies, or contravene provisions concerning compliance with law in agreements to which we are a party. Even if a sanction is not imposed or the sanction imposed against us or our personnel by a regulator were small in monetary amount, the adverse publicity relating to the regulatory activity or imposition of these sanctions could harm our reputation and cause us to fail to gain new Customers. For example, we are subject to regulations issued by the OFAC that prohibit financial institutions from participating in the transfer of property belonging to the governments of certain foreign countries and designated nationals of those countries. OFAC may impose penalties for inadvertent or unintentional violations even if reasonable processes are in place to prevent the violations. There may be other negative consequences resulting from a finding of noncompliance, including restrictions on certain activities.

While we seek to insure against potential risks, we may not be able to obtain insurance to cover certain risks, or obtain coverage on favorable terms, and the insurance that we have may be inadequate to cover certain civil or criminal proceedings or regulatory investigations and associated costs.

We may be impacted adversely by claims or litigation, including claims or litigation relating to our fiduciary responsibilities.

Our business involves the risk that Customers or others may sue us, claiming that we have failed to perform under a contract or otherwise failed to carry out a duty perceived to be owed to them. This risk would be heightened when our trust subsidiaries begin serving as fiduciaries for their clients following the issuance of state charters.

Specifically, our trust subsidiaries would be required to (i) adhere to the fiduciary standard of care required under the terms of the governing documents or applicable law and (ii) properly discharge their fiduciary duties. If we fail to comply with these fiduciary obligations, we could incur significant costs and possibly liability, which could materially and adversely affect our business, financial condition or results of operations. Liability for breach of fiduciary duty may be difficult to assess or quantify and its existence and magnitude may remain unknown for a substantial period of time. Claims made or actions brought against us, whether founded or unfounded, may result in injunctions, settlements, damages, fines or penalties, which could have a material adverse effect on our financial condition and results of operations, could adversely affect our ability to raise additional funding or attract new Customers, and could require changes to our business. Even if we defend ourselves successfully, the cost of litigation is often substantial, and public reports regarding claims made against us may cause damage to our reputation among existing and prospective Customers or negatively impact the confidence of counterparties, rating agencies, and holders of our securities, consequently affecting our earnings negatively.

We may face risks from regulatory investigations and proceedings and from private actions.

From time to time, we may be named as a defendant or otherwise become involved in various legal proceedings, including class actions and other litigation or disputes with third parties. Future actions against us may result in judgments, settlements, fines, penalties or other results adverse to us, which could materially adversely affect our business, financial condition or results of operations, or cause serious reputational harm to us.

Our businesses and operations are also subject to increasing regulatory oversight and scrutiny, which may lead to additional regulatory investigations or enforcement actions. These and other initiatives from federal and state officials may subject us to judgments, settlements, fines or penalties, or cause us to be required to restructure our operations and activities, all of which could lead to reputational issues, or higher operational costs, thereby reducing our profitability.

While we seek to insure against potential risks, we may not be able to obtain insurance to cover certain risks, or obtain coverage on favorable terms, and the insurance that we have may be inadequate to cover certain civil or criminal proceedings or regulatory investigations and associated costs.

 

72


Table of Contents

The Company incurs significant costs as a result of operating as a newly-public company, and its management devotes and will continue to devote substantial time to new compliance initiatives.

The Company has incurred significant legal, accounting and other expenses as a newly-public company that it did not incur as a private company, and these expenses may increase even more after the Company is no longer an emerging growth company, as defined in Section 2(a) of the Securities Act.

As a public company, the Company will be subject to the reporting requirements of the Exchange Act, the Sarbanes-Oxley Act and the Dodd-Frank Wall Street Reform and Consumer Protection Act of 2010 (the “Dodd-Frank Act”), as well as rules adopted, and to be adopted, by the SEC and the Nasdaq. The Company’s management and other personnel will need to devote a substantial amount of time to these compliance initiatives. Moreover, the Company expects these rules and regulations to substantially increase its legal and financial compliance costs and to make some activities more time-consuming and costly. The Company cannot predict or estimate the amount or timing of additional costs it may incur to respond to these requirements. The impact of these requirements could also make it more difficult for the Company to attract and retain qualified persons to serve on its Board, its committees or as executive officers.

Changes in laws or regulations, or a failure to comply with any laws and regulations, may adversely affect the Company’s business, investments and results of operations.

The Company is subject to laws and regulations enacted by national, regional and local governments. In particular, it will be required to comply with certain SEC and other legal requirements. Compliance with, and monitoring of, applicable laws and regulations may be difficult, time consuming and costly. Those laws and regulations and their interpretation and application may also change from time to time and those changes could have a material adverse effect on the Company’s business, investments and results of operations. In addition, a failure to comply with applicable laws or regulations, as interpreted and applied, could have a material adverse effect on the Company’s business and results of operations.

Risks Related to the Ownership of Class A Common Stock and Warrants

We have been notified by Nasdaq of our failure to comply with certain continued listing requirements and, if we are unable to regain compliance with all applicable continued listing requirements and standards of Nasdaq, our Class A common stock could be delisted from Nasdaq.

Our Class A common stock is listed on the Nasdaq Global Market. To maintain our listing, we are required to satisfy continued listing requirements. There can be no assurance that we will satisfy such continued listing requirements, which include that the closing bid price of our common stock be at least $1 per share, that we have at least 400 round lot holders and at least 750,000 publicly held shares, that the market value of our publicly held securities be at least $5 million, and that we meet one of these standards: stockholders’ equity of at least $10 million; market value of listed securities of at least $50 million; or total assets and total revenues of at least $50 million each in the latest fiscal year or in two of the last fiscal years.

On November 28, 2023, we received a letter from the Nasdaq Staff notifying the Company that, for the previous 30 consecutive business days, the closing bid price for the Company’s Class A common stock had been below the minimum $1.00 per share required for continued listing on The Nasdaq Global Market under Nasdaq Listing Rule 5450(a)(1). The letter has no effect at this time on the Class A common stock, which continues to trade on The Nasdaq Global Market under the symbol “BENF”.

In accordance with Nasdaq Listing Rule 5810(c)(3)(A), the Company has been provided an initial period of 180 calendar days, or until May 28, 2024, to regain compliance with the Bid Price Requirement. If, at any time before May 28, 2024, the bid price for the Class A common stock closes at $1.00 or more for a minimum of 10 consecutive business days, the Nasdaq Staff will provide written notification to the Company that it has regained compliance with the Bid Price Requirement (unless the Nasdaq Staff exercises its discretion to extend the 10-day period).

 

73


Table of Contents

If the Company is not in compliance with the Bid Price Requirement by May 28, 2024, the Company may qualify for a second 180 calendar day period to regain compliance with the Bid Price Requirement. To qualify for an additional compliance period, the Company would need to transfer the listing of the Class A common stock to the Nasdaq Capital Market and meet the continued listing requirement for market value of publicly held shares and all other initial listing standards for The Nasdaq Capital Market, except for the Bid Price Requirement. If the Company does not qualify for or fails to regain compliance during the second compliance period, then the Nasdaq Staff will provide written notification to the Company that its Class A common stock will be subject to delisting. At that time, the Company may appeal the Nasdaq Staff’s delisting determination to the Nasdaq Listing Qualifications Panel. However, there can be no assurance that, if the Company receives a delisting notice and appeals the delisting determination, that such an appeal would be successful.

The Company intends to monitor the closing bid price of its Class A common stock. The Company is evaluating available options, including seeking to effect a reverse stock split, to resolve the noncompliance matters described herein and intends to take appropriate steps to maintain its listing on Nasdaq. However, there can be no assurance that the Company will be able to regain compliance with the Bid Price Requirement. Furthermore, as of the date of this report, the Company is currently in compliance with Nasdaq’s publicly held shares requirement. However, in the event that the number of our publicly held shares falls below 750,000, our Class A common stock would be subject to delisting.

If we are delisted from Nasdaq, our securities may be eligible for trading on an over-the-counter market. If we are not able to obtain a listing on another stock exchange or quotation service for our securities, it may be extremely difficult or impossible for stockholders to sell their shares. If we are delisted from Nasdaq, but obtain a substitute listing for our securities, it will likely be on a market with less liquidity, and therefore experience potentially more price volatility than experienced on Nasdaq. Stockholders may not be able to sell their securities on any such substitute market in the quantities, at the times, or at the prices that could potentially be available on a more liquid trading market. As a result of these factors, if our securities are delisted from Nasdaq, the value and liquidity of our securities would likely be significantly adversely affected. A delisting of our securities from Nasdaq could also adversely affect our ability to obtain financing for our operations and/or result in a loss of confidence by investors, employees and/or business partners.

In the event of a delisting, we can provide no assurance that any action taken by us to restore compliance with listing requirements would allow our securities to become listed again, stabilize the market price or improve the liquidity of our securities, prevent our securities from dropping below the Bid Price Requirement or prevent future non-compliance with the listing requirements of Nasdaq.

A substantial number of the Company’s Class A common stock are restricted securities and as a result, there may be limited liquidity for Class A common stock.

A substantial portion of our outstanding shares of Class A common stock currently constitute restricted securities and “control” securities for purposes of Rule 144 of the Securities Act. As a result, there may initially be limited liquidity in the trading market for Class A common stock until these shares are sold pursuant to an effective registration statement under the Securities Act or the shares become available for resale without volume limitations or other restrictions under Rule 144. Even once these are no longer restricted or a registration statement for such shares has become effective, the liquidity for Class A common stock may remain limited given the substantial holdings of such stockholders, which could make the price of Class A common stock more volatile and may make it more difficult for investors to buy or sell large amounts of Class A common stock.

Future resales of our Class A common stock may cause the market price of Class A common stock to drop significantly, even if the Company’s business is doing well.

The Company’s pre-Business Combination equity holders hold approximately 91% of Class A and Class B common stock (which is convertible to Class A common stock on a one-to-one basis at the election of the holder

 

74


Table of Contents

thereof). Upon the effectiveness of any registration statement the Company files, including our registration rights agreements with (i) the holders of Warrants (excluding the GRID Warrants), (ii) certain persons who became holders in connection with the Business Combination, (iii) the GWG Wind Down Trust, (iv) Hatteras and (v) holders of Class B common stock and equity interests in BCH that are convertible into Class A common stock, in a registered offering of securities pursuant to the Securities Act or otherwise in accordance with Rule 144 under the Securities Act, such Company stockholders may sell Class A common stock in the open market or in privately negotiated transactions, which could have the effect of increasing the volatility in the trading price of Class A common stock or putting significant downward pressure on the price of Class A common stock.

Further, sales of Class A common stock upon expected expiration of resale restrictions could encourage short sales by market participants. Generally, short selling means selling a security, contract or commodity not owned by the seller. The seller is committed to eventually purchase the financial instrument previously sold. Short sales are used to capitalize on an expected decline in the security’s price. As such, short sales of Class A common stock could have a tendency to depress the price of Class A common stock, which could further increase the potential for short sales.

The Company cannot predict the size of future issuances or sales of Class A common stock or the effect, if any, that future issuances and sales of Class A common stock will have on the market price of Class A common stock. Sales of substantial amounts of Class A common stock, including issuances made in the ordinary course of the Company’s business, or the perception that such sales could occur, may materially and adversely affect prevailing market prices of Class A common stock.

Furthermore, registration rights we may grant in the future, including in the ordinary course of the Company’s business, may further depress market prices if these registration rights are exercised or shares of Class A common stock are sold under the registration statements, the presence of additional shares trading in the public market may also adversely affect the market price of Class A common stock.

The market price for Class A common stock may be subject to substantial fluctuations, which may make it difficult for you to sell your shares at the volumes, prices and times desired.

The market price of Class A common stock may be highly volatile, which may make it difficult for you to sell your shares at the volumes, prices and times desired. Some factors that may have a significant effect on the market price of Class A common stock include:

 

   

actual or anticipated fluctuations in our operating results or those of our competitors;

 

   

changes in economic or business conditions;

 

   

changes in governmental regulation; and

 

   

publication of research reports about us, our competitors, or our industry, or changes in, or failure to meet, estimates made by securities analysts or ratings agencies of our financial and operating performance, or lack of research reports by industry analysts or ceasing of analyst coverage.

During certain periods we have received, and may continue to receive, a high degree of media coverage that is published or otherwise disseminated by third parties, including blogs, articles, message boards and social and other media. This may include coverage that is not attributable to statements made by the Company or our Board. Information provided by third parties may not be reliable or accurate and could materially impact the trading price of our Common Stock which could cause stockholders to lose their investments.

The Company is an “emerging growth company” and a “smaller reporting company” within the meaning of the Securities Act, and if we take advantage of certain reduced disclosure requirements applicable to emerging growth companies or smaller reporting companies, this could make our Class A common stock less attractive to investors.

The Company is an “emerging growth company,” as defined in the JOBS Act. The Company could continue to be considered an emerging growth company for up to five years, although the Company would lose that status

 

75


Table of Contents

sooner if the Company’s gross revenues exceed $1.235 billion, if it issues more than $1 billion in nonconvertible debt in a three-year period, or if the fair value of Class A common stock held by non-affiliates exceeds $700 million as of the last business day of our most recently completed second fiscal quarter (and the Company has been a public company for at least 12 months and has filed one annual report on Form 10-K). For as long as the Company continues to be an emerging growth company, the Company may take advantage of exemptions from various reporting requirements that apply to other public companies that are not emerging growth companies, including reduced disclosure obligations regarding executive compensation in the Company’s periodic reports and proxy statements and exemptions from the requirements of holding a nonbinding advisory vote on executive compensation and stockholder approval of any golden parachute payments not previously approved. It is unclear whether investors will find Class A common stock less attractive because the Company may rely on these exemptions. If some investors find Class A common stock less attractive as a result, there may be a less active trading market for Class A common stock, and the Company’s stock price may be more volatile.

In addition, the JOBS Act provides that an emerging growth company can take advantage of an extended transition period for complying with new or revised accounting standards. This allows an emerging growth company to delay the adoption of certain accounting standards until those standards would otherwise apply to private companies. The Company has elected to avail itself of this exemption from new or revised accounting standards and, therefore, while the Company is an emerging growth company, the Company will not be subject to new or revised accounting standards at the same time that they become applicable to other public companies that are not emerging growth companies. As a result, the Company’s financial statements may not be comparable to companies that comply with new or revised accounting pronouncements as of public company effective dates, and the Company will incur additional costs in connection with complying with the accounting standards applicable to public companies at such time or times as they become applicable to the Company.

Additionally, the Company is a “smaller reporting company” as defined in Item 10(f)(1) of Regulation S-K. Smaller reporting companies may take advantage of certain reduced disclosure obligations, including, among other things, providing only two years of audited financial statements. The Company will remain a smaller reporting company until the last day of the fiscal year in which (1) the market value of our ordinary shares held by non-affiliates exceeds $250 million as of the prior September 30, or (2) our annual revenues exceeded $100 million during such completed fiscal year and the market value of our ordinary shares held by non-affiliates exceeds $700 million as of the prior September 30. It is unclear whether investors will find Class A common stock less attractive because the Company may rely on these reduced disclosure requirements. If some investors find Class A common stock less attractive as a result, there may be a less active trading market for Class A common stock, and the Company’s stock price may be more volatile. To the extent the Company takes advantage of such reduced disclosure obligations, it may also make comparison of our financial statements with other public companies difficult or impossible.

In order for our liquidity products to be attractive, there must be an active trading market for our Common Stock, and our stock price must remain stable.

We plan to offer our common equity to provide our customers with liquidity as one of our primary product offerings. As customers decide whether to exchange their alternative investments for our stock, of primary concern will be whether the stock price is stable and whether there is sufficient public float and trading activity. If our public float remains low or a liquid trading market does not develop for Class A common stock, our stock will be more susceptible to volatility. This could limit the marketability of our stock, and potential customers may choose to not participate in our liquidity products or take advantage of our other services.

 

76


Table of Contents

Certain provisions in the Charter, the Bylaws, the Stockholders Agreement and of Nevada law may prevent or delay attempts to acquire a controlling interest in the Company, which could decrease the trading price of Class A common stock.

The Charter and Bylaws contain, and Nevada law contains, provisions that are intended to deter coercive takeover practices and inadequate takeover bids by making such practices or bids unacceptably expensive to the bidder and to encourage prospective acquirers to negotiate with our Board rather than to attempt a hostile takeover. These provisions include, among others, those establishing:

 

   

holders of our Class B common stock have the ability to elect the majority of the Board until the Class B Threshold is no longer met;

 

   

holders of our Class B common stock are entitled to 10 votes per share with respect to all matters on which stockholders generally are entitled to vote;

 

   

the inability of holders of our Class A common stock to call a special meeting;

 

   

authorizing the issuance of “blank check” preferred stock that could be issued by our Board to increase the number of outstanding shares and thwart a takeover attempt;

 

   

prohibiting the use of cumulative voting for the election of directors;

 

   

removal of incumbent directors only by the vote of stockholders with not less than two-thirds of the voting power of the applicable class of our outstanding Common Stock;

 

   

requiring that our Board adopt a resolution in order to propose any amendment to our Charter before it may be considered for approval by our stockholders; and

 

   

requiring all actions of holders of Class A common stock to be taken at a meeting of our stockholders.

The Stockholders Agreement also contains certain provisions that may prevent or delay attempts to acquire a controlling interest in Beneficient. These include the following provisions:

 

   

Beneficient has agreed not to authorize, approve or ratify certain matters without the approval of the holders of at least a majority of the voting power of Class B common stock, including (but not limited to) certain actions related to Ben LLC, Beneficient, and the BCH Eighth A&R LPA, and certain additional issuances of shares of Class B common stock.

The Company’s operating results and other operating metrics may fluctuate significantly from period to period, which could lead to a decline in the trading price of Class A common stock.

The Company’s operating results and other operating metrics have fluctuated in the past and may fluctuate in the future as a result of a number of factors, including variations in the Company’s operating performance or the performance of the Company’s competitors, changes in accounting principles, the success of the Company’s hedging strategy, research analyst reports about the Company, the Company’s competitors or the Company’s industry, the Company’s inability to meet analysts’ projections or guidance, strategic decisions by the Company or the Company’s competitors, such as acquisitions, capital investments or changes in business strategy, adverse outcomes of litigation, changes in or uncertainty about economic conditions, industry trends, geographies, or customers, activism by any large stockholder or group of stockholders, speculation by the investment community regarding the Company’s business, actual or anticipated growth rates relative to the Company’s competitors, acts of terrorism, natural disasters, changes in consumer preferences and market trends, seasonality, the Company’s ability to retain and attract customers, the Company’s ability to complete liquidity transactions, and other factors described elsewhere in this risk factors section. Fluctuations in the Company’s operating results due to these factors or for any other reason could cause the market price of Class A common stock to decline. In addition, the stock markets have experienced price and volume fluctuations that have affected and continue to affect the market price of equity securities issued by many companies. In the past, some companies that have had volatile

 

77


Table of Contents

market prices for their securities have been subject to class action or derivative lawsuits. The filing of a lawsuit against the Company, regardless of the outcome, could have a negative effect on the Company’s business, financial condition and results of operations, as it could result in substantial legal costs, a diversion of management’s attention and resources, and require the Company to make substantial payments to satisfy judgments or to settle litigation.

Beneficient’s Board and management have significant control over Beneficient’s business.

As a result of the Stockholders Agreement, Beneficient is a “controlled company” within the meaning Nasdaq rules and may elect not to comply with certain corporate governance standards. In addition, with respect to all matters on which Beneficient stockholders generally are entitled to vote, the Charter provides that the holders of Class B common stock are entitled to 10 votes per share. As a result, in addition to their day-to-day management roles, the Company’s executive officers and directors are able to exercise significant influence on the Company’s business as stockholders, including influence over election of members of the Board and the authorization of other corporate actions requiring stockholder approval. Furthermore, our lack of an independent compensation committee presents the risk that an executive officer on the board may have influence over his or her personal compensation and may obtain benefits levels that may not be commensurate with our financial performance.

The Charter of Beneficient provides that with respect to all matters on which stockholders generally are entitled to vote, holders of Class B common stock are entitled to 10 votes per share. As a result of this provision and the potential issuance of additional shares of Class A common stock upon the conversion and exchange of BCH limited partner interests, additional control over Beneficient and its operations may be concentrated in existing holders of the equity interests in the Company and BCH. Additionally, the Stockholders Agreement provides additional governance rights to the holders of Class B common stock. The Stockholders Agreement provides that, for so long as the Class B Holders satisfy the Class B Threshold (as defined herein), they are entitled to elect the Class B Directors and have the right to designate the chairperson and vice chairperson of the Board. In the event that a vacancy is created at any time by the death, disability, retirement, removal or resignation of a director designated by holders of Class B common stock, the applicable designating holder of Class B common stock has the right to designate a replacement to fill such vacancy. The Stockholders Agreement also includes certain Protective Provisions on behalf of the holders of the Class B common stock such as Beneficient has agreed not to authorize, approve or ratify certain matters without the approval of the holders of at least a majority of the voting power of Class B common stock, including (but not limited to) certain actions related to Ben LLC, Beneficient, and the BCH Partnership Agreement, and additional issuances of any shares of Class B common stock.

If securities analysts do not publish research or reports about our business or if they publish negative evaluations of our shares, the price of our shares could decline.

The trading market for Beneficient securities is influenced by the research and reports that any industry or securities analysts may publish about Beneficient, its business, market or competitors. Securities and industry analysts may never engage in, or may discontinue, research on Beneficient. If no securities or industry analysts cover Beneficient, Beneficient’s share price and trading volume would likely be negatively impacted. If any of the analysts covering the Company change their recommendation regarding Class A common stock adversely, or provide more favorable relative recommendations about its competitors, the price of Class A common stock would likely decline. If any analyst who may cover the Company were to cease coverage or fail to regularly publish reports, the Company could lose visibility in the financial markets, which in turn could cause its share price or trading volume to decline.

Because there are no current plans to pay cash dividends on Class A common stock for the foreseeable future, you may not receive any return on investment unless you sell Class A common stock for a price greater than that which you paid for it.

Beneficient may retain future earnings, if any, for future operations, expansion and debt repayment and has no current plans to pay any cash dividends for the foreseeable future. Any decision to declare and pay dividends as a

 

78


Table of Contents

public company in the future will be made at the discretion of the Board and will depend on, among other things, Beneficient’s results of operations, financial condition, cash requirements, contractual restrictions, including limitations in the HCLP Loan Agreement, applicable law and other factors that the Board may deem relevant. In addition, Beneficient’s ability to pay dividends may be limited by covenants of any existing and future outstanding indebtedness it or its subsidiaries incur. As a result, you may not receive any return on an investment in Class A common stock unless you sell your shares for a price greater than that which you paid for it.

An active trading market for Class A common stock may not develop, and you may not be able to resell your Class A common stock at or above the price you paid for it.

Prior to the Business Combination, there was no public market for Class A common stock. We cannot predict the extent to which investor interest in us will lead to the development of a trading market on Nasdaq or otherwise, or how liquid that market might become. If an active market does not develop, you may have difficulty selling any Class A common stock. An inactive market may also impair Beneficient’s ability to raise capital by selling Class A common stock and may impair our ability to acquire or make investments in companies, products or technologies for which we may issue equity securities to pay for such acquisition or investment.

Beneficient’s issuance of additional capital stock in connection with financings, acquisitions, investments, our equity incentive plans, raising additional capital or otherwise would dilute all other stockholders.

Beneficient may issue additional capital stock in the future. Any such issuance would result in dilution to all other stockholders. In the future, Beneficient intends to issue additional stock, including as a part of its ordinary course of business of financing liquidity transactions, as a grant of equity awards to employees, directors and consultants under our equity incentive plans, to raise capital through equity financings or to acquire or make investments in companies, products or technologies for which we may issue equity securities to pay for such acquisition or investment. Any such issuances of additional capital stock may cause stockholders to experience significant dilution of their ownership interests and the per share value of Class A common stock to decline.

Additionally, as part of our business plan, our subsidiaries including Ben LLC and BCH may issue additional securities, which would be structurally senior to Beneficient common stock, which could have a dilutive effect.

Provisions in the Charter and Nevada law may have the effect of discouraging lawsuits against its directors and officers.

The Charter requires, unless Beneficient consents in writing to the selection of an alternative forum, that (i) any derivative action or proceeding brought on Beneficient’s behalf, (ii) any action asserting a claim of breach of a fiduciary duty owed by any director, officer or other employee to Beneficient or its stockholders, (iii) any action asserting a claim against Beneficient, our directors, officers or employees arising pursuant to any provision of NRS Chapters 78 or 92A or the Charter or Bylaws, (iv) any action to interpret, apply, enforce or determine the validity of the Charter or Bylaws, and any action asserting a claim against us, our directors, officers or employees governed by the internal affairs doctrine may be brought only in the Eighth Judicial District Court of Clark County, Nevada. In the event that the Eighth Judicial District Court of Clark County, Nevada does not have jurisdiction over any such action, then any other state district court located in the State of Nevada shall be the exclusive forum for such action. In the event that no state district court in the State of Nevada has jurisdiction over any such action, then a federal court located within the State of Nevada shall be the exclusive forum for such action. Although we believe this provision benefits us by providing increased consistency in the application of Nevada law in the types of lawsuits to which it applies, the provision may limit a stockholder’s ability to bring a claim in a judicial forum that it finds favorable for disputes with us or our directors, officers or other employees, which may discourage lawsuits against us and our directors, officers and other employees. Alternatively, if a court were to find this provision to be inapplicable or unenforceable in an action, we may incur additional costs associated with resolving such action in other jurisdictions, which could harm our business, financial condition or results of operations.

 

79


Table of Contents

Notwithstanding the foregoing, our stockholders are not be deemed to have waived our compliance with federal securities laws and the rules and regulations thereunder, and the Charter provides that the exclusive forum provision does not apply to suits brought to enforce a duty or liability created by the Exchange Act or any other claim for which the federal courts have exclusive jurisdiction. Section 27 of the Exchange Act creates exclusive federal jurisdiction over all suits brought to enforce any duty or liability created by the Exchange Act or the rules and regulations thereunder.

The Board may issue blank check preferred stock, which may discourage or impede acquisition efforts or other transactions.

The Board has the power, subject to applicable law, to issue series of preferred stock that could, depending on the terms of the series, impede the completion of a merger, tender offer or other takeover attempt, including Series A preferred stock. For instance, subject to applicable law, a series of preferred stock or other securities may impede a business combination by including class voting rights, which would enable the holder or holders of such series to block a proposed transaction. Furthermore, Beneficient’s subsidiaries could also issue securities. The Board will make any determination to issue shares of preferred stock based on its judgment as to our and our stockholders’ best interests. The Board, in so acting, could issue shares of preferred stock having terms which could discourage an acquisition attempt or other transaction that some, or a majority, of the stockholders may believe to be in their best interests or in which stockholders would have received a premium for their stock over the then-prevailing market price of the stock.

The Company may redeem unexpired Warrants prior to their exercise at a time that is disadvantageous to the holder, thereby making the Warrants worthless.

We have the ability to redeem the outstanding Warrants at any time after they become exercisable and prior to their expiration, at a price of $0.01 per Warrant, if, among other things, the Reference Value equals or exceeds $18.00 per share (as adjusted for adjustments to the number of shares issuable upon exercise or the exercise price of a Warrant as described in the section titled “Description of Securities” in this prospectus). If and when the Warrants become redeemable by us, we may exercise our redemption right even if we are unable to register or qualify the underlying securities for sale under all applicable state securities laws. As a result, we may redeem the Warrants as set forth above even if the holders are otherwise unable to exercise the Warrants. Redemption of the outstanding Warrants as described above could force holders to (i) exercise your Warrants and pay the exercise price therefor at a time when it may be disadvantageous for holders to do so, (ii) sell the Warrants at the then-current market price when holders might otherwise wish to hold the Warrants or (iii) accept the nominal redemption price which, at the time the outstanding Warrants are called for redemption, we expect would be substantially less than the market value of the Warrants. None of the warrants issued by Avalon in a private placement completed in connection with Avalon’s initial public offering, which were assumed in connection with the closing of the Business Combination, will be redeemable by us so long as they are held by Avalon’s sponsor or their permitted transferees.

In addition, we have the ability to redeem the outstanding Warrants at any time after they become exercisable and prior to their expiration, at a price of $0.10 per Warrant if, among other things, the Reference Value equals or exceeds $10.00 per share (as adjusted for adjustments to the number of shares issuable upon exercise or the exercise price of a Warrants). In such a case, the holders will be able to exercise their Warrants prior to redemption for a number of shares of Class A common stock determined based on the redemption date and the fair market value of Class A common stock. The value received upon exercise of the Warrants (1) may be less than the value the holders would have received if they had exercised their Warrants at a later time where the underlying share price is higher and (2) may not compensate the holders for the value of the Warrants, including because the number of common stock received is capped at 0.361 shares of Class A common stock per Warrant (subject to adjustment) irrespective of the remaining life of the Warrants.

We will receive all of the proceeds from exercise of Warrants for cash, if any, registered hereunder. We believe the likelihood that Warrant holders will exercise their Warrants, and therefore the amount of cash proceeds that

 

80


Table of Contents

we would receive, is dependent upon the trading price of our Class A common stock. If the trading price for our Class A common stock is less than $11.50 per share, we believe holders of our Warrants are unlikely to exercise their Warrants. Conversely, the Warrant holders are more likely to exercise their Warrants the higher the price of our Class A common stock is above $11.50 per share. The closing price of our Class A common stock on The Nasdaq Global Market on December 19, 2023 was below the Warrant exercise price of $11.50 per share. The Warrants are exercisable on a cashless basis under certain circumstances specified in the Amended and Restated Warrant Agreement for the Warrants. To the extent that any Warrants are exercised on a cashless basis, the aggregate amount of cash we would receive from the exercise of the Warrants will decrease.

We have the ability to require holders of the Public Warrants to exercise such Warrants on a cashless basis, which will cause holders to receive fewer Class A common stock upon their exercise of the Public Warrants than they would have received had they been able to exercise their Public Warrants for cash.

If the Company calls the Public Warrants for redemption after the redemption criteria described elsewhere in this prospectus have been satisfied, we have the option to require any holder that wishes to exercise their Public Warrants to do so on a “cashless basis.” If the Company’s management chooses to require holders to exercise their Public Warrants on a cashless basis, the number of Class A common stock received by a holder upon exercise will be fewer than it would have been had such holder exercised the Public Warrant for cash. This will have the effect of reducing the potential “upside” of the holder’s investment in the Company.

 

81


Table of Contents

USE OF PROCEEDS

All of the Offered Securities offered by the Selling Holders pursuant to this prospectus will be sold by the Selling Holders for their respective accounts. We will not receive any of the proceeds from these sales.

We will receive all of the proceeds from the exercise of the GRID Warrants for cash, if any. Assuming the exercise of all of the GRID Warrants being offered pursuant to this prospectus for cash at the $11.50 exercise price per share, we would receive an aggregate of approximately $10.8 million before expenses. However, we will not receive any proceeds from the sale of the shares of Class A common stock issuable upon the exercise of the GRID Warrants, Series A preferred stock issuable upon exercise of the GRID Warrants or the shares of Class A common stock that may be issuable upon conversion of the Series A preferred stock issuable upon exercise of the GRID Warrants. We have broad discretion over the use of any proceeds from the exercise of the GRID Warrants, which we anticipate will be used for general corporate purposes.

There is no assurance that the holders of the GRID Warrants will elect to exercise for cash any or all of such GRID Warrants, especially when the trading price of our Class A common stock is less than the $11.50 exercise price per share of the GRID Warrants. We believe the likelihood that GRID Warrant holders will exercise the GRID Warrants, and therefore the amount of cash proceeds that we would receive, is dependent upon the trading price of our Class A common stock. If the trading price for our Class A common stock is less than the $11.50 exercise price per share of the GRID Warrants, we expect that the GRID Warrant holders will not exercise their GRID Warrants. To the extent that any GRID Warrants are exercised on a “cashless basis” under certain conditions, we would not receive any proceeds from the exercise of such GRID Warrants.

The Selling Holders will pay any brokerage fees or commissions and expenses incurred by them for brokerage, accounting, tax or legal services or any other expenses incurred in selling the securities. We will bear the costs, fees and expenses incurred in effecting the registration of the securities covered by this prospectus, including all registration and filing fees, Nasdaq listing fees and fees and expenses of our counsel and our independent registered public accounting firm.

 

82


Table of Contents

MARKET INFORMATION FOR COMMON STOCK AND DIVIDEND POLICY

Market Information

Beneficient’s Class A common stock and Warrants (excluding the GRID Warrants) are listed on the Nasdaq Global Market and the Nasdaq Capital Market, respectively, under the symbols “BENF” and “BENFW,” respectively. Our Class A common stock and Warrants (excluding the GRID Warrants) began public trading on June 8, 2023. As of December 19, 2023, there were 30 holders of record of our Class A Common Stock, and 4 holders of record of our Warrants, which does not include holders whose shares are held in nominee or “street name” accounts through banks, brokers or other financial institutions.

On November 28, 2023, we received a letter from the Nasdaq Staff notifying the Company that, for the previous 30 consecutive business days, the closing bid price for the Company’s Class A common stock had been below the minimum $1.00 per share required for continued listing on The Nasdaq Global Market under Nasdaq Listing Rule 5450(a)(1). In accordance with Nasdaq Listing Rule 5810(c)(3)(A), the Company has been provided an initial period of 180 calendar days, or until May 28, 2024, to regain compliance with the Bid Price Requirement. If, at any time before May 28, 2024, the bid price for the Class A common stock closes at $1.00 or more for a minimum of 10 consecutive business days, the Nasdaq Staff will provide written notification to the Company that it has regained compliance with the Bid Price Requirement (unless the Nasdaq Staff exercises its discretion to extend the 10-day period). The letter has no effect at this time on the Class A common stock. See “Risk Factors — We have been notified by Nasdaq of our failure to comply with certain continued listing requirements and, if we are unable to regain compliance with all applicable continued listing requirements and standards of Nasdaq, our Class A common stock could be delisted from Nasdaq.” for more information.

Dividend Policy

We have not declared or paid any dividends on our Common Stock. We currently do not anticipate paying cash dividends on our Common Stock for the foreseeable future. Any decision to declare and pay dividends on our Common Stock in the future will be made at the sole discretion of our Board and will depend on, among other things, our results of operations, cash requirements, financial condition, contractual restrictions, including those under any current or future debt instruments, and other factors that our Board may deem relevant. Furthermore, the terms of the BCH Eighth A&R LPA provide for distributions to certain BCH equity holders that are noncontrolling interests. For additional information, see the section titled “Description of Securities.”

 

83


Table of Contents

MANAGEMENT’S DISCUSSION AND ANALYSIS OF FINANCIAL CONDITION AND RESULTS OF OPERATIONS

The following discussion and analysis should be read in conjunction with “Cautionary Note Regarding Forward-Looking Statements,” “Business,” “Risk Factors” and the accompanying consolidated financial statements and notes thereto of Beneficient (f/k/a The Beneficient Company Group, L.P.) appearing elsewhere in this Registration Statement on Form S-1. This discussion and analysis is based on the beliefs of our management, as well as assumptions made by, and information currently available to, our management. On June 6, 2023, the registrant converted from a Delaware limited partnership, called “The Beneficient Company Group, L.P.” to a Nevada corporation called “Beneficient” in connection with the closing of its de-SPAC merger transaction with Avalon Acquisition Inc., a special purpose acquisition vehicle and a Delaware corporation. Except as otherwise required by the context, references to the “Company,” “Ben,” “we,” “us,” “our” and “our operating subsidiaries,” prior to the effective time of the conversion, refers to The Beneficient Company Group, L.P., a Delaware limited partnership and its consolidated subsidiaries (but excluding the Customer ExAlt Trusts (as defined below)) and such references following the effective time of the conversion, refer to the registrant in its current corporate form as a Nevada corporation called “Beneficient” and its consolidated subsidiaries (but excluding the Customer ExAlt Trusts). All references to “Beneficient” refer solely to Beneficient, a Nevada corporation, all references to “BCG” refer solely to The Beneficient Company Group, L.P, and all references to “BCH” refer solely to Beneficient Company Holdings, L.P., a subsidiary of BCG.

Risk Relating to Forward-Looking Statements

This discussion and analysis contains forward-looking statements, which reflect our current views with respect to, among other things, our operations and financial performance. You can identify these forward-looking statements by the fact that they do not strictly relate to historical or current facts. They use words such as “anticipate,” “believe,” “continue,” “could,” “estimate,” “expect,” “intend,” “may,” “outlook,” “plan,” “potential,” “predict,” “seek,” “should,” “will,” “would,” the negative version of these words, or other comparable words or phrases. Such forward-looking statements are subject to various risks and uncertainties. In particular, these include statements relating to future actions, statements regarding future performance or results and anticipated services or products, sales efforts, expenses, the outcome of contingencies, trends in operations and financial results. Actual results could differ materially from those expressed or implied in the forward-looking statements. See “—Cautionary Note Regarding Forward-Looking Statements.”

Overview

We are a technology-enabled financial services company that provides simple, rapid, and cost-effective liquidity solutions and trust products and services to participants in the alternative assets industry through our end-to-end online regulated platform, Ben AltAccess. Our products and services are designed to meet the unmet needs of mid-to-high net worth (“MHNW”) individual investors, small-to-midsize institutional (“STMI”) investors, family offices (“FAMOs”) and fund general partners and sponsors (“GPs” and together with MHNW individuals, STMI investors and FAMOs, “Customers”). We provide Customers seeking an early exit from their alternative asset investments a suite of liquidity solutions for their otherwise illiquid alternative asset investments through a proprietary financing and trust structure, which we implement for our customers and refer to such trusts collectively as the “Customer ExAlt Trusts.” We also may offer shares of our Class A common stock or convertible preferred stock in financings as consideration for the Customer ExAlt Trusts to meet capital calls or make other capital contributions in alternative asset funds.

Our primary operations currently relate to our liquidity, trustee, and trust administration products and services through Ben Liquidity, L.L.C. and its subsidiaries (collectively, “Ben Liquidity”) and Ben Custody, L.L.C. and its subsidiaries (collectively, “Ben Custody”), respectively.

Ben Liquidity offers simple, rapid and cost-effective liquidity products to its customers through the use of customized trust vehicles, or the “Customer ExAlt Trusts,” which facilitate the exchange of a Customer’s

 

84


Table of Contents

alternative assets for consideration using a proprietary financing structure (such structure and related process, the “ExAlt PlanTM”). In the ExAlt PlanTM financings, a subsidiary of Ben Liquidity, Beneficient Fiduciary Financial, L.L.C. (“BFF”), a Kansas based trust company that provides fiduciary financing to fidfin trusts, makes loans (each, an “ExAlt Loan”) to certain of the Customer ExAlt Trusts, which in turn employ a portion of the loan proceeds to acquire and deliver agreed upon consideration to the Customer in exchange for their alternative assets. BFF is chartered as a Kansas Technology Enabled Fiduciary Financial Institution (“TEFFI”) under the Technology-Enabled Fiduciary Financial Institution Act (the “TEFFI Act”) and regulated by the Kansas Office of the State Bank Commissioner (the “OSBC”). Only BFF, our subsidiary, is regulated by the OSBC. The OSBC does not regulate the entirety of Ben. Ben Liquidity generates interest and fee income earned in connection with the ExAlt Loans, which are collateralized by a portion of the cash flows from the exchanged alternative assets (the “Collateral”). While the ExAlt Loans and the related interest and fee income and provision for credit losses are eliminated upon consolidation of the Customer ExAlt Trusts solely for financial reporting purposes, such amounts directly impact the allocation of income (loss) to Ben’s and BCH’s equity holders.

Ben Custody currently provides full-service trust and custody administration services to the trustees, including BFF, of certain of the Customer ExAlt Trusts, which own the exchanged alternative assets following liquidity transactions for fees payable quarterly.

The Customer ExAlt Trusts’ earnings on alternative assets support the repayment of the ExAlt Loans plus any related interest and fees. For financial reporting purposes, even though they are not legally owned by Ben, the Customer ExAlt Trusts are required to be consolidated subsidiaries of BCG under accounting principles generally accepted in the United States (“U.S. GAAP”). As a result, Ben Liquidity’s ExAlt Loans and related interest and fee income and provision for credit losses and Ben Custody’s fee income are eliminated in the presentation of our consolidated financial statements solely for financial reporting purposes; however, such amounts directly impact the allocation of income (loss) to Ben’s or BCH’s equity holders.

Under the applicable trust and other agreements, certain Texas and Kansas charities are the ultimate beneficiaries of the Customer ExAlt Trusts (which we refer to as “Charities” or “Economic Growth Zones” respectively, and collectively, the “Charitable Beneficiaries”), and their interests are reported as noncontrolling interests in our consolidated financial statements. The TEFFI Act requires that two and a half percent (2.5%) of the cash distributions from alternative assets serving as collateral to Ben Liquidity loans be charitably contributed by certain of the Customer ExAlt Trusts to a designated Kansas Economic Growth Zone. Accordingly, for ExAlt Loans originated on or after December 7, 2021, Economic Growth Zones are paid $0.025 for every $1.00 earned on ownership of exchanged alternative assets. For ExAlt Loans originated prior to December 7, 2021, in accordance with the terms of the applicable trust and other agreements, the Charitable Beneficiaries of the Customer ExAlt Trusts formed prior to such date, are paid $0.05 for every $0.95 paid to the applicable ExAlt Loan lender. To facilitate the payments to the Economic Growth Zones and Charities, we engage in an effort to deploy assets and cash and may experience costs as a result. As our business expands, we expect that these costs could grow.

While Ben’s financial products and services are presently offered through Ben Liquidity and Ben Custody, Ben plans to expand its capabilities under Ben Custody and provide additional products and services through Ben Insurance, L.L.C. and its subsidiaries (collectively, “Ben Insurance Services”) and Ben Markets L.L.C., including its subsidiaries (“Ben Markets”) in the future. Ben Insurance Services plans to offer to affiliated Customer ExAlt Trusts certain customized insurance products and services covering risks relating to owning, managing and transferring alternative assets. Ben Markets, through one of its subsidiaries, will operate as a captive registered broker-dealer that would conduct activities attendant to offering our products and services, and, through another of its subsidiaries, will operate as a registered transfer agent with respect to its securities that would provide various services for customers transacting with Ben, including the Customer ExAlt Trusts.

 

85


Table of Contents

Business Units

We offer our products and services through our principal business units, which generally align with our operating subsidiaries, including Ben Liquidity, Ben Custody, and Ben Markets.

 

   

Ben Liquidity is our primary business line and offers Ben’s alternative asset liquidity and fiduciary financing products through Ben AltAccess.

 

   

Ben Custody addresses the administrative and regulatory burden of holding alternative assets by offering custody and trust administration support services to trustees of the Customer ExAlt Trusts, including BFF, and also offers document custodian services to Customers.

 

   

Ben Markets provides broker-dealer and transfer agency services in connection with offering certain of our liquidity products and services.

In connection with our principal business units, we offer products and services through the following business units and operating subsidiaries.

 

   

Ben AltAccess is our primary, customer-facing application serving as the access point through which a Customer accesses our suite of products and services.

 

   

Ben Data provides the Customer Exalt Trusts with certain data collection, evaluation, and analytics products and services.

In the future, we plan to offer additional products and services through Ben Insurance Services. Through Ben Insurance Services, we plan to provide insurance services to certain affiliates (as defined in the Kansas Captive Insurance Laws), including the Customer ExAlt Trusts and other trusts for which BFF serves as the trustee or custodian, to cover risks related to ownership, management, and transfer of alternative assets and the financing related to alternative asset purchases.

Certain of our operating subsidiary products and services involve or are offered to certain of the Customer ExAlt Trusts, which, while not legally owned by Ben, are consolidated subsidiaries of Ben for financial reporting purposes, and therefore transactions between our operating subsidiaries and the Customer ExAlt Trusts are eliminated in the presentation of our consolidated financial statements. However, such amounts are earned by Ben’s business lines from the Customer ExAlt Trusts and directly impact the income (loss) allocable to Ben’s and BCH’s equity holders. Accordingly, the elimination in consolidation of amounts charged by Ben to the Customer ExAlt Trusts, such as interest income and certain fee revenue, has no effect on the net income (loss) attributable to Ben, BCH or to Ben’s and BCH’s equity holders.

Business Segments

Under U.S. GAAP, we have three reportable business segments: Ben Liquidity, Ben Custody and Customer ExAlt Trusts. Our Ben Liquidity and Ben AltAccess business units comprise the Ben Liquidity operating segment. Our Ben Custody and Ben Data business lines comprise the Ben Custody operating segment.

The Customer ExAlt Trusts, which hold interests in alternative assets and pay interest and principal to Ben Liquidity, transaction fees to Ben Liquidity and Ben Custody in connection with liquidity transactions and fees to Ben Custody for providing full-service trust administration services to the trustees of the Customer ExAlt Trusts, comprise the Customer ExAlt Trusts segment. Such amounts paid to Ben Liquidity and Ben Custody are eliminated in the presentation of our consolidated financial statements but directly impact the allocation of income (loss) to Ben’s and BCH’s equity holders. The elimination of intercompany transactions are included in “Consolidating Eliminations.”

The Corporate/Other category includes unallocated corporate overhead and administrative costs, gains (losses) on changes in the fair value of GWG Holdings, Inc. (“GWG Holdings” or “GWG”) common stock and,

 

86


Table of Contents

following the emergence from bankruptcy, interests in the GWG Wind Down Trust (the “GWG Wind Down Trust”) held by Ben, interest expenses incurred on corporate-related debt transactions, and the operations of Ben Insurance Services and Ben Markets, which are not considered reportable segments as they do not meet the quantitative criteria to be separately reported.

We have allocated certain expenses to our operating segments, such as salaries, legal expenses, other general operating expenses. We have not allocated certain other expenses, including equity compensation and interest expense for certain debt agreements, to our operating segments. We may in the future determine to allocate certain additional expenses to the operating segments, which could have a material impact on the presentation of the results of our operating segments in any future segment presentation.

How We Generate Revenue

On a consolidated basis with the Customer ExAlt Trusts, which are variable interest entities (“VIEs”) and not owned directly or indirectly by our equity holders, we primarily recognize revenue through increases in the fair value of investments held by the Customer ExAlt Trusts. The increases in the fair value of these investments are also the primary source of revenue recognized by the Customer ExAlt Trusts business segment.

Our Ben Liquidity and Ben Custody business segments, which relate to our current operating subsidiaries that are owned by the holders of equity in the Company (including BCH), recognize revenue through (i) interest income on ExAlt Loans made to the Customer ExAlt Trusts in connection with our liquidity transactions for Customers, (ii) fee income billed at closing, but recognized as revenue ratably over the expected life of the alternative asset, for each liquidity transaction with Customers for services including access to and use of the AltAccess Platform, transfer of the alternative assets, and delivery of the consideration to the client, and (iii) recurring fee income recognized each period for providing services including trustee, custody, and trust administration of the Customer ExAlt Trusts while they hold investments. Ben Liquidity and Ben Custody revenue recognized for the three and six months ended September 30, 2023 and 2022 is as follows:

 

  a.

Ben Liquidity recognized $13.0 million and $10.9 million, in interest income during the three months ended September 30, 2023 and 2022, respectively. For the six months ended September 30, 2023 and 2022, Ben Liquidity recognized interest income of $25.0 million and $25.2 million, respectively. Ben Liquidity recognized $50.8 million, $17.8 million, $55.9 million, and $51.8 million in interest income during the fiscal year ended March 31, 2023, the three-month transition period ended March 31, 2022 and the fiscal years ended December 31, 2021 and 2020, respectively.

 

  b.

Ben Custody recognized $6.5 million and $7.8 million, in trust services and administration revenues during the three months ended September 30, 2023 and 2022, respectively, comprised of both the fee income billed at the closing of the transactions that is being amortized into revenue and the recurring fee income billed during the periods. For the six months ended September 30, 2023 and 2022, Ben Custody recognized trust services and administration revenues of $13.1 million and $15.0 million, respectively, comprised of both the fee income billed at the closing of the transactions that is being amortized into revenue and the recurring fee income billed during the periods. Ben Custody recognized $29.0 million, $8.4 million, $20.3 million, and $19.4 million in trust services and administration revenues during the fiscal year ended March 31, 2023, the three-month transition period ended March 31, 2022 and the fiscal years ended December 31, 2021 and 2020, respectively, comprised of both the fee income billed at the closing of the transactions that is being amortized into revenue and the recurring fee income billed during the periods.

Such revenues earned by Ben Liquidity and Ben Custody are eliminated in the presentation of our consolidated financial statements, however the cash flows received upon repayment of the ExAlt Loans and in payment of Ben Custody fees are allocable to our and BCH’s equity holders and not the beneficiaries of the Customer ExAlt Trusts.

 

87


Table of Contents

In addition, Corporate/Other, which also relates to Ben or subsidiaries owned by the holders of equity in the Company (including BCH), may include fee revenue recognized through services provided to Customers or the Customer ExAlt Trusts through business lines not included within Ben Liquidity and Ben Custody.

The following table presents a reconciliation of operating income (loss) of our reportable segments, excluding the Customer ExAlt Trusts, to net income (loss) attributable to Beneficient common shareholders. This reconciliation serves to provide users of our financial statements an understanding and visual aide of the reportable segments that impact net income (loss) attributable to the common shareholder and reiterates that the consolidation of the Customer ExAlt Trusts has no impact on the net income (loss) attributable to Beneficient common shareholders.

 

(in thousands)    Three Months Ended
September 30,
     Six Months Ended
September 30,
 
     2023      2022      2023      2022  

Operating income (loss)*

           

Ben Liquidity

   $ (272,091    $ 24,211      $ (1,175,119    $ (8,640

Ben Custody

     (80,847      6,274        (270,844      12,437  

Corporate & Other

     (25,234      (29,749      (74,313      (58,505

Less: Income tax expense

     —          887        —          1,284  

Less: Net (income) loss attributable to noncontrolling interests – Ben

     10,604        (192      41,290        7,344  

Less: Net income attributable to noncontrolling interests – CT

     —          (893      —          (2,689

Less: Noncontrolling interest guaranteed payment

     (4,167      (3,926      (8,272      (7,794
  

 

 

    

 

 

    

 

 

    

 

 

 

Net loss attributable to common shareholders

   $ (371,735    $ (5,162    $ (1,487,258    $ (59,131
  

 

 

    

 

 

    

 

 

    

 

 

 

 

*

Includes amounts eliminated in consolidation.

The following table presents a reconciliation of operating income (loss) of our reportable segments, excluding the Customer ExAlt Trusts, to net income (loss) attributable to The Beneficient Company Group, L.P. common unitholder. This reconciliation serves to provide users of our financial statements an understanding and visual aide of the reportable segments that impact net income (loss) attributable to the common unitholder and reiterates

 

88


Table of Contents

that the consolidation of the Customer ExAlt Trusts has no impact on the net income (loss) attributable to The Beneficient Company Group, L.P. common unitholder.

 

    Year Ended
March 31, 2023
    Three Months Ended
March 31, 2022
    Year Ended
December 31, 2021
    Year Ended
December 31, 2020
 

Operating income (loss)*

       

Ben Liquidity

  $ (46,512   $ (20,299   $ 21,191     $ 25,238  

Ben Custody

    24,046       7,301       16,193       15,922  

Corporate & Other

    (112,845     (31,607     (77,991     (136,155

Loss on extinguishment of debt, related parties

    —         —         (34,013     —    

Less: Income tax expense (benefit)

    (1,072     1,072       —         3,459  

Less: Net loss attributable to noncontrolling interests – Ben

    19,081       5,038       12,870       40,414  

Less: Noncash deemed contribution on extinguishment of redeemable noncontrolling interest

    —         —         14,200       —    

Less: Noncash deemed dividend on extinguishment of redeemable noncontrolling interest

    —         —         (46,202     —    

Less: Noncontrolling interest guaranteed payment

    (15,822     (3,788     (1,264     —    
 

 

 

   

 

 

   

 

 

   

 

 

 

Net income (loss) attributable to common unitholders

  $ (130,980   $ (44,427   $ (95,016   $ (58,040
 

 

 

   

 

 

   

 

 

   

 

 

 

 

*

Includes amounts eliminated in consolidation.

For information concerning the noncontrolling interests in the Customer ExAlt Trusts and in our subsidiary, BCH, see “–Basis of Presentation – Noncontrolling Interests.”

Basis of Presentation

Change in Fiscal Year

On March 30, 2022, the board of directors of Beneficient Management, L.L.C., the general partner of BCG (“Ben Management”), approved a change in the Company’s fiscal year end from December 31 to March 31. The Company elected to change its fiscal year end in order to better align with its peers and with the timing in which more recent audited financial statements of its investments, whose cash flows serve as collateral to the ExAlt Loans, would be available. The change in the Company’s fiscal year end resulted in a transition period that began on January 1, 2022 and ended on March 31, 2022.

To facilitate comparisons in this Management’s Discussion and Analysis, we have presented similar audited and unaudited periods, including the audited results for the year ended March 31, 2023 as compared to the unaudited results for the year ended March 31, 2022. You should read the following discussion in conjunction with the information in our consolidated financial statements and other financial information included elsewhere in this prospectus.

 

89


Table of Contents

Elimination of Fee and Interest Income in Consolidation

Certain of our operating subsidiary products and services involve or are offered to certain of the Customer ExAlt Trusts, which are consolidated subsidiaries of Ben solely for financial reporting purposes, and therefore transactions between our operating subsidiaries and the Customer ExAlt Trusts are eliminated in the presentation of our consolidated financial statements.

As a result, Ben’s primary tangible assets reflected on our consolidated statements of financial condition are investments, mainly comprised of alternative assets held by the Customer ExAlt Trusts and the primary sources of revenue reflected on our consolidated statements of comprehensive income (loss) are investment income (loss), net, which represents changes in the net asset value of these investments held by the Customer ExAlt Trusts, and gain (loss) on financial instruments, net, which represents changes in fair value of equity securities, debt securities, a derivative liability, and put options, primarily held by the Customer ExAlt Trusts. Such investment income (loss), net, and gain (loss) on financial instruments that are held by the Customer ExAlt Trusts, including interests in the GWG Wind Down Trust (formerly debt and equity securities issued by GWG Holdings), is included in the net income (loss) allocated to noncontrolling interests – Customer ExAlt Trusts in the consolidated statements of comprehensive income (loss). The revenues and expenses recognized in these line items for the activities of the Customer ExAlt Trusts do not directly impact net income (loss) attributable to Ben’s or BCH’s equity holders.

Instead, the interest and fee income earned by Ben Liquidity and Ben Custody from the Customer ExAlt Trusts, which are eliminated in the presentation of our consolidated financial statements, directly impact the share of net income (loss) attributable to Ben’s and BCH’s equity holders. First, such eliminated amounts are earned from, and funded by, the Customer ExAlt Trusts, which are a noncontrolling interest. As a result, the eliminated amounts earned by Ben Liquidity and Ben Custody from the Customer ExAlt Trusts serve to increase the attributable share of net income (loss) to Ben and BCH equity holders. Second, the terms of 8th Amended and Restated LPA of BCH (the “BCH LPA”) provide that certain BCH income constituting the Excluded Amounts (as defined in the BCH LPA) are allocated to certain BCH equity holders that are noncontrolling interests. Excluded Amounts are directly impacted by the interest and/or fee income earned by Ben Liquidity and Ben Custody from the Customer ExAlt Trusts, which are eliminated in the presentation of our consolidated financial statements. Such allocation to these noncontrolling interest holders is expected to grow as we expand our operations.

Additionally, Ben Liquidity’s provision for credit losses is eliminated in the presentation of our consolidated financial statements but directly impacts the net income (loss) attributable to the various equity securities of Ben and BCH. Likewise, the amounts expensed by the Customer ExAlt Trusts for interest and fees owed to Ben’s operating subsidiaries are eliminated in the presentation of our consolidated financial statements but are recognized for purposes of the allocation of net income (loss) attributable to the beneficial owners of the Customer ExAlt Trusts.

Noncontrolling Interests

The consolidated financial statements of Ben include the accounts of Ben, its wholly-owned and majority-owned subsidiaries, certain VIEs, in which the Company is the primary beneficiary, and certain noncontrolling interests. The noncontrolling interests reflected in our consolidated financial statements represent the portion of BCH’s limited partnership interests or interests in the Customer ExAlt Trusts that are held by third parties. Amounts are adjusted by the noncontrolling interest holder’s proportionate share of the subsidiaries’ earnings or losses each period and for any distributions that are paid. The portion of income allocated to owners other than the Company is included in “net income (loss) attributable to noncontrolling interests” in the consolidated statements of comprehensive income (loss). Our primary noncontrolling interests are described below:

 

  1.

Ben is the general partner of BCH and owns 100% of the Subclass 1 Class A Units of BCH (“BCH Subclass 1 Class A Units”) and until their exchange for BCH Subclass 1 Class A Units in connection

 

90


Table of Contents
  with the Conversion (as defined below), Preferred Series B Subclass 2 Unit Accounts of BCH (“BCH Preferred B-2 Unit Accounts”). BCH is primarily a holding company that directly or indirectly receives all active and passive income of the Company and allocates that income among the partnership interests issued by BCH. Other parties, including certain of our officers and directors, hold preferred and other limited partnership interests in BCH, and certain of our officers and directors also hold profits interests in BCH, including Class S Ordinary Units (“BCH Class S Ordinary Units”), Class S Preferred Units (“BCH Class S Preferred Units”), Preferred Series C Subclass 1 Unit Accounts (“BCH Preferred C-1 Unit Accounts”), Subclass 1 FLP Unit Accounts (the “BCH FLP-1 Unit Accounts”), the Subclass 2 FLP Unit Accounts (the “BCH FLP-2 Unit Accounts”) and the Subclass 3 FLP Unit Accounts (the “BCH FLP-3 Unit Accounts”), Preferred Series A Subclass 0 Unit Accounts (“BCH Preferred Series A-0 Unit Accounts”), and Preferred Series A Subclass 1 Unit Accounts (“BCH Preferred A-1 Unit Accounts”), each of which constitutes a noncontrolling interest. Income or loss is allocated to the various noncontrolling interests described above in accordance with the limited partnership agreement of BCH.

Allocation of Income — Exclusive of Excluded Amounts and Guaranteed Payments

Ben’s ownership interest in BCH reflects a legal ownership interest. Legal ownership may, at times, not reflect Ben’s economic interest in BCH because of various provisions in the limited partnership agreement for BCH regarding the payment of guaranteed payments; the accrual for, and payment of, preferred returns; allocations of profits and losses and accruals to capital accounts and hypothetical capital accounts; and distributions to the holders of these interests based on capital accounts. Generally, the allocation of income (exclusive of the “Excluded Amounts” and following “Guaranteed Payments” described below) among the various limited partner interests in BCH, based on the limited partner interests outstanding as of September 30, 2023, is made in the following order:

 

  a.

Up to the amount of previously allocated losses in each case, income is allocated first to the holders of the BCH Subclass 1 Class A Units, BCH Class S Ordinary Units, and BCH Class S Preferred Units (as a group on a pro-rata basis), then to the holders of the BCH Preferred Series A-0 Unit Accounts, and then to the holders of the BCH Preferred B-2 Unit Accounts (following the Conversion, there are no longer any BCH Preferred B-2 Unit Accounts outstanding);

 

  b.

then to the holders of the BCH Preferred B-2 Unit Accounts, an allocation for such quarter in an amount equal to such holder’s BCH Preferred B-2 Unit Accounts capital balance multiplied by 0.125% (following the Conversion, there are no longer any BCH Preferred B-2 Unit Accounts outstanding);

 

  c.

then to the holders of the BCH Preferred A-1 Unit Accounts, an allocation to the extent of previously allocated losses, followed by an allocation for such quarter in an amount equal to such holder’s BCH Preferred A-1 Unit Accounts hypothetical capital account balance multiplied by the Quarterly Preferred Series A Rate (as defined in the limited partnership agreement of BCH) (the weighted average preferred return rate was 0.464% and 1.724% for the six months ended September 30, 2023 and 2022, and 1.38%, 3.92%, 2.33%, and 1.84% for the year ended March 31, 2023, three months ended March 31, 2022, year ended December 31, 2021, and year ended December 31, 2020, respectively);

 

  d.

then to the holders of the BCH Preferred C-1 Unit Accounts (following the conversion to Class A common stock on July 10, 2023, there are no longer any BCH Preferred C-1 Unit Accounts outstanding), an allocation to the extent of previously allocated losses, followed by an allocation for such quarter in an amount equal to such holder’s BCH Preferred C-1 Unit Accounts hypothetical capital account balance multiplied by the Quarterly Preferred Series C Rate (as defined in the limited partnership agreement of BCH) (the weighted average preferred return rate was 0.93% and 1.99% for the three months ended June 30, 2023 and

 

91


Table of Contents
  2022, and 1.38%, 3.92%, 2.33%, and 0.75% for the year ended March 31, 2023, three months ended March 31, 2022, year ended December 31, 2021, and year ended December 31, 2020, respectively);

 

  e.

then to the holders of the BCH Class S Preferred Units, an allocation to the extent of previously allocated losses, followed by an allocation equal of for such quarter in an amount equal to such holder’s BCH Class S Preferred Units’ hypothetical capital account balance multiplied by the Quarterly Class S Preferred Rate (as defined in the limited partnership agreement of BCH) (the weighted average preferred return rate was 0.464% and 1.724% for the six months ended September 30, 2023 and 2022, and 1.38%, 3.92%, 2.33%, and 1.84% for the year ended March 31, 2023, three months ended March 31, 2022, year ended December 31, 2021, and year ended December 31, 2020, respectively); and

 

  f.

finally, the holders of the BCH Preferred A-1 Unit Accounts, BCH Class S Ordinary Units, and BCH Class S Preferred Units, are allocated the residual income, pro rata based on the number of units outstanding for each security.

Allocation of Losses — Exclusive of Excluded Amounts and Guaranteed Payments

Generally, the allocation of losses (exclusive of the “Excluded Amounts” and following “Guaranteed Payments” described below) among the various limited partner interests in BCH, based on the limited partner interests outstanding as of June 30, 2023, is made in the following order:

 

  a.

first to the holders of the BCH Subclass 1 Class A Units and BCH Class S Ordinary Units up to their associated capital account balances, pro rata based on their capital account balances;

 

  b.

then losses are allocated to the holders of the BCH Class S Preferred Units up to their associated capital account balance, then to the holders of the BCH Preferred C-1 Unit Accounts up to their associated capital account balance (following the conversion to Class A common stock on July 10, 2023, there are no longer any BCH Preferred C-1 Unit Accounts outstanding), then to the holders of the BCH Preferred A-1 Unit Accounts up to their associated capital account balance, then to the holders of the BCH Preferred B-2 Unit Accounts up to their associated capital account balance (following the Conversion, there are no longer any BCH Preferred B-2 Unit Accounts outstanding) and then to the holders of the BCH Preferred Series A-0 Unit Accounts up to their associated capital account balance; and

 

  c.

any remaining losses are allocated to the holders of the BCH Subclass 1 Class A Units, BCH Class S Ordinary Units and BCH Class S Preferred Units pro rata based on the number of units outstanding for each security.

Allocation of Income — Excluded Amounts

In addition, certain amounts referred to as “Excluded Amounts” in the limited partnership agreement of BCH, which relate to profits interests associated with the BCH FLP-1 Unit Accounts, BCH FLP-2 Unit Accounts and BCH FLP-3 Unit Accounts, are separately allocated to the holders of certain outstanding limited partner interests as follows:

 

  a.

BHI, as the holder of the BCH FLP-1 Unit Accounts, is allocated income equal to 50.5%, and BMP, as sponsor of the BMP Equity Incentive Plan and the holder of the BCH FLP-2 Unit Accounts, is allocated income equal to 49.5%, of: (1) fifteen percent (15%) of the profits from financing activities of BCH and its subsidiaries, exclusive of profits from other activities such as fees or reimbursement of expenses in connection with trustee or custodial services and insurance and insurance-related activities (this will generally include revenues from Ben Liquidity subsidiaries), and (2) the Excess EBITDA Margin, which generally relates to the fee-generating businesses of Ben, exclusive of financing activity revenues. The

 

92


Table of Contents
  Excess EBITDA Margin for an applicable entity is equal to the lesser of (i) 50% of the revenues of BCH and its tax pass-through subsidiaries, excluding revenues from financing activities, and (ii) an amount of revenues that will cause the EBITDA of such entity divided by the gross revenues of such entity to equal 20% (this will generally include the subsidiaries of Ben Custody and Ben Insurance Services). BHI, as the holder of the BCH FLP-1 Unit Accounts, and BMP, as the holder of the BCH FLP-2 Unit Accounts, are entitled to quarterly issuances of an equal amount of BCH Class S Ordinary Units and BCH Class S Preferred Units that in aggregate is equal to the income allocated to the BCH FLP-1 Unit Accounts and the BCH FLP-2 Unit Accounts, respectively, pursuant to the BCH LPA.

 

  b.

BHI, as the holder of the BCH FLP-3 Unit Accounts is allocated profits from net financing revenues on a quarterly basis equal to the lesser of (i) 5% of the quarterly net financing revenues, or (ii) 10% of the average annualized stated interest (to the extent constituting net financing revenue) of the quarterly average of new ExAlt Loans issued by any subsidiaries of Ben during the previous twelve fiscal quarters. BCH’s obligations to make such distributions are not subject to available cash.

The allocation of the “Excluded Amounts” may result in positive allocations to the holders of the BCH FLP-1 Unit Accounts, BCH FLP-2 Unit Accounts and BCH FLP-3 Unit Accounts and corresponding increases in negative allocations to holders of other BCH equity securities when the Company is not profitable on a consolidated basis and/or when BCH is not profitable on an unconsolidated basis. Such positive allocations to the holders of the BCH FLP-1 Unit Accounts, BCH FLP-2 Unit Accounts and BCH FLP-3 Unit Accounts would result in the issuance of additional Class S Units to the holders of the BCH FLP-1 Unit Accounts, and BCH FLP-2 Unit Accounts and additional distributions to the holders of the BCH FLP-3 Unit Accounts.

Allocation of Income — Guaranteed Payments

The holders of the BCH Preferred Series A-0 Unit Accounts are also entitled to receive a quarterly “Guaranteed Payment,” which is not dependent upon allocable income, in an amount equal to such holder’s BCH Preferred Series A-0 Unit Accounts capital balance multiplied by 1.5% (6.0% per annum).

For more information on these interests, see “Description of Securities,” and Notes 2 and 12 to the audited consolidated financial statements.

 

  2.

Ben is the primary beneficiary of the Customer ExAlt Trusts, which are VIEs, and accordingly consolidates the results of the Customer ExAlt Trusts for purposes of financial reporting. Under the applicable trust and other agreements, certain charities are the ultimate legal beneficiaries of the Customer ExAlt Trusts, and their interests are reported as noncontrolling interests in our consolidated financial statements. The TEFFI Act requires that 2.5% of the cash distributions from alternative assets serving as collateral to Ben Liquidity loans be charitably contributed by certain of the ExAlt Trusts to a designated Kansas Economic Growth Zone. Accordingly, for ExAlt Loans originated on or after December 7, 2021, Kansas Economic Growth Zones are paid $0.025 for every $1.00 earned on ownership of exchanged alternative assets. For ExAlt Loans originated prior to December 7, 2021, in accordance with the terms of the applicable trust and other agreements, certain Charities that are the ultimate beneficiaries of Customer ExAlt Trusts formed prior to such date are paid $0.05 for every $0.95 paid to the ExAlt Loan lender. For certain prior transactions, the ultimate legal beneficiary is also entitled to approximately 10% of the amount of excess cash collateral, if any, following the full repayment of the ExAlt Loans associated with those transactions. In the event that an ExAlt Loan’s principal balance is paid down to zero dollars ($0), any remaining Collateral supporting such ExAlt Loan effectively cross-collateralizes other ExAlt Loans, as any such excess cash flows must be applied to pay off the outstanding balances of other ExAlt Loans pursuant to the terms of the trust agreements

 

93


Table of Contents
  governing certain of the Customer ExAlt Trusts. As such, if the cash proceeds on the interests underlying the collateral held by the Customer ExAlt Trusts are in excess of the amount required to repay the amounts owed under all of the ExAlt Loans in aggregate, such excess amount would be distributable to the ultimate beneficiaries of the Customer ExAlt Trusts and would constitute a noncontrolling interest. Additional Customer ExAlt Trusts are created from new liquidity transactions with customers. These new Customer ExAlt Trusts, which are consolidated by Ben, result in the recognition of additional non-controlling interests in our consolidated financial statements.

Recent Developments

Business Combination

On September 21, 2022, we entered into a Business Combination Agreement (as amended on April 18, 2023, the “Business Combination Agreement,” and the transactions contemplated thereby, collectively, the “Business Combination”) with Avalon Acquisition Inc. (“Avalon”), a publicly traded special purpose acquisition company.

On June 7, 2023, in accordance with the Business Combination Agreement, the Company completed its previously announced merger (the “Transaction”) with Avalon. In connection with the closing of the Transaction, among other things, the Company converted from a Delaware limited partnership to a Nevada corporation and changed its corporate name from “The Beneficient Company Group, L.P.” to “Beneficient” (the “Conversion”). Pursuant to the Conversion, each BCG Class A Common Unit converted into 1.25 shares of Class A common stock, each BCG Class B Common Unit converted into 1.25 shares of Class B common stock, and the capital account balance of the Preferred Series B Subclass 2 Unit Accounts of BCG (“BCG Preferred B-2 Unit Accounts”) converted into shares of Class A common stock at a rate based on a 20% discount to the $10.00 valuation of the Class A common stock (or $8.00). As a result, in the Conversion, we issued 86,116,884 shares of Class A common stock with respect to the BCG Class A Common Units, 19,140,451 shares of Class B common stock with respect to the BCG Class B Common Units and 94,050,534 shares of Class A common stock with respect to the BCG Preferred B-2 Unit Accounts.

In connection with the closing of the Transaction, the Company issued (i) an aggregate of approximately 7,971,864 shares of Class A common stock to the former holders of Class A Common Stock of Avalon, par value $0.0001 per share (“Avalon Class A common stock”), and Class B Common Stock of Avalon, par value $0.0001 per share (“Avalon Class B common stock”), outstanding immediately prior to June 7, 2023, and (ii) an aggregate of approximately 2,796,864 shares of Beneficient Series A Convertible Preferred Stock (the “Series A preferred stock”) to non-redeeming Avalon Class A stockholders, and the outstanding Avalon warrants converted into an aggregate of 23,625,000 redeemable Beneficient Warrants, with each Warrant representing the right to purchase one share of Class A common stock and one share of Series A preferred stock at an exercise price of $11.50 (the “Beneficient Warrants”). In accordance with their terms, all shares of Series A preferred stock issued at closing of the Transaction were automatically converted into shares of Class A common stock. At closing, $27.9 million of cash remained in the trust account of Avalon (the “Trust Account”). There were $26.1 million in transaction expenses deducted from the Trust Account, $20.0 million of which represented the Reserve Amount (as defined in the Forward Purchase Agreement) under the Forward Purchase Agreement (as defined herein), that were either paid by Avalon prior to closing or offset against proceeds received by the Company at closing, leaving $1.8 million in net proceeds. Upon the closing of the Business Combination, the outstanding Series A preferred stock converted into an aggregate of approximately 687,588 shares of Class A common stock.

Forward Purchase Agreement

On June 5, 2023, we entered into a Prepaid Forward Purchase Agreement, by and between the Company and RiverNorth SPAC Arbitrage Fund, L.P. (the “Purchaser”), pursuant to which the Purchaser purchased certain shares of Avalon Class A common stock that would have been redeemed in connection with a special meeting of Avalon’s stockholders (the “Special Meeting”) to approve the transactions contemplated by the Business

 

94


Table of Contents

Combination Agreement (as amended through June 25, 2023, the “Forward Purchase Agreement”). Pursuant to the Forward Purchase Agreement, Purchaser purchased shares of Avalon Class A Common Stock (the “AVAC FPA Shares”) at a purchase price per share of $10.588 (for aggregate consideration of $25.0 million). The AVAC FPA Shares were not redeemed in connection with the Special Meeting and converted into shares of Class A common stock and Series A preferred stock of Beneficient at the close of the Business Combination, which shares of Beneficient Series A preferred stock were subsequently converted into shares of Class A common stock and Purchaser held an aggregate of 2,956,480 shares of Class A common stock of Beneficient following the conversion in respect of the AVAC FPA Shares (such shares of Class A common stock, the “FPA Shares”).

The $25.0 million in proceeds (the “Disbursed Amount”) in respect of the FPA Shares was disbursed from the Trust Account following the consummation of the Business Combination. Specifically, $5.0 million of the Disbursed Amount was disbursed to Beneficient, with the remaining $20.0 million (the “Reserve Amount”) disbursed to Purchaser to be held by Purchaser until the Maturity Date (as defined below) or until its earlier release per the terms of the Forward Purchase Agreement. Such Reserve Amount is reflected as a Stock Receivable classified in equity on the consolidated statements of financial condition.

The Forward Purchase Agreement provides for two categories of FPA Shares: (i) 1,064,333 FPA Shares are categorized as “Purchased Shares” (the “Purchased Shares”) and (ii) the remaining 1,892,147 FPA Shares are categorized as “Prepaid Forward Shares” (the “Prepaid Forward Shares”). If by the 10th anniversary of the close of the Business Combination, Purchaser has received less than $5.0 million, in gross proceeds from, and Purchaser has used good faith efforts to sell, the Purchased Shares, Beneficient has agreed to cause BCH to issue Purchaser an amount of BCH Preferred Series A Subclass 0 Unit Accounts (“BCH Preferred A-0 Unit Accounts”) (or such other senior most preferred security of Beneficient) as consideration for any shortfall amounts less than $5.0 million from the sale of the Purchased Shares. Purchaser agreed for the first six months following the Business Combination not to sell any Purchased Shares below $5.00 per share or to sell more than 10% of the daily trading volume of the Class A common stock if the volume weighted average price of the Class A common stock is between $5.00 and $8.00 for any such trading day.

Upon the sales of the Prepaid Forward Shares, the Purchaser will remit $10.588 per share, or such lesser price per share designated by the Company (“Designated Price”) by written notice setting forth the Designated Price and the number Prepaid Forward Shares that may be sold at such price (“Designated Price Notice”) delivered to Purchaser prior to any such sales, to the Company. On June 8, 2025 (“Maturity Date”), any Prepaid Forward Shares not sold by the Purchaser will be returned to the Company and any remaining amounts in respect of the Prepaid Forward Shares will be retained by the Purchaser, less any amounts still owed to the Company from sales effected prior to the Maturity Date. The Forward Purchase Agreement permits the Company, in its sole discretion, to lower the Designated Price to a per share amount lower than $10.588 in order to permit the Purchaser to effect additional sales of its Prepaid Forward Shares at a price lower than the prevailing trading price of the Company’s Class A common stock in exchange for the remitting of a portion of the proceeds of any such sales to the Company. The Prepaid Forward Shares include an embedded put option which is accounted for separately that is classified as a liability in the other liabilities line item of the consolidated statements of financial condition and measured at fair value each reporting period with the change in fair value recognized in the consolidated statements of comprehensive income (loss).

Prior to June 30, 2023, the Purchaser received $5.0 million in gross proceeds from the sale of a portion of the Purchased Shares. No sales of any of the Prepaid Forward Shares had occurred as of September 30, 2023. To the Company’s knowledge, all shares purchased by Purchaser in connection with the FPA were from unaffiliated third-parties.

Standby Equity Purchase Agreement

On June 27, 2023, the Company entered into a Standby Equity Purchase Agreement (the “SEPA”) with YA II PN, Ltd. (“Yorkville”). Pursuant to the SEPA, the Company shall have the right, but not the obligation, to sell to

 

95


Table of Contents

Yorkville up to $250.0 million of Class A common stock at the Company’s request any time during the commitment period commencing on June 27, 2023 (the “Effective Date”) and terminating on the 36-month anniversary of the Effective Date. Each issuance and sale by the Company to Yorkville under the SEPA (an “Advance”) is subject to a maximum limit equal to the greater of: (i) an amount equal to 100% of the aggregate volume traded of the Company’s Class A common stock on Nasdaq for the five trading days immediately preceding an Advance Notice (as defined in the SEPA), or (ii) $10,000,000, which amount may be increased upon mutual consent.

The Company paid a structuring fee in cash and a commitment fee in an amount equal to $1.3 million (the “Commitment Fee”) by issuing 456,204 shares of Class A common stock. The Class A common stock was issued to Yorkville in July 2023.

On each of October 2, 2023 and October 4, 2023, Yorkville purchased 20,000 and 500,000 shares of Class A common stock for $2.39 and $1.27 per share, respectively, pursuant to the terms of the SEPA. Such issuances were in reliance upon the exemption provided in Section 4(a)(2) of the Securities Act and Rule 506(b) promulgated thereunder

Recent Debt Financings

On October 19, 2023, Beneficient Financing, L.L.C. (the “Borrower”), a wholly owned subsidiary the Company, and BCH, as guarantor (the “Guarantor” and together with the Borrower, the “Loan Parties”), entered into a Credit and Guaranty Agreement (the “Credit Agreement”) with HH-BDH LLC (the “Lender”), as administrative agent. All capitalized terms used but not defined herein shall have the meanings ascribed to them in the Credit Agreement.

The Lender’s sole member is Hicks Holdings. The managing member of Hicks Holdings is Mr. Thomas O. Hicks, a member of the Company’s Board of Directors. The Lender will receive customary fees and expenses in its capacity as a lender and as the administrative agent under the Credit Agreement, as further described below. Hicks Holdings and Mr. Hicks may be deemed to have a direct or indirect material financial interest with respect to the transactions contemplated by the Credit Agreement, as described below. The Lender funded the amounts under the Credit Agreement with the proceeds of a third-party financing (the “Financing”).

The Credit Agreement provides for a three-year term loan in the aggregate principal amount of $25.0 million (the “Term Loan”), which was fully drawn on closing.

Borrowings under the Credit Agreement bear interest, at the Company’s option, calculated according to a base rate, adjusted term secured overnight financing rate (“SOFR”), or adjusted daily simple SOFR, plus an applicable margin, subject to a Maximum Rate determined by applicable law in the State of New York. The Company elected the adjusted daily simple SOFR with a margin of 6.5% for the first two years and 5.5% for the third year. Accrued and unpaid interest is payable monthly, upon prepayment, and at maturity. The Term Loan will mature on October 19, 2026, and all outstanding principal amounts and accrued and unpaid interest thereon shall be due and payable on such date.

Recent Financings

On December 1, 2022, Ben Liquidity entered into agreements to finance liquidity transactions with respect to alternative assets with a NAV of approximately $5.3 million as of the date of the financing agreement. Pursuant to such transactions, the Customer ExAlt Trusts agreed to acquire the alternative assets, and in exchange for the alternative assets, the customers agreed to receive units at a price of $10.00 of NAV per unit (calculated as of December 1, 2022), with each unit consisting of (i) one share of Class A common stock and (ii) one-fourth (1/4) of a Beneficient Warrant. Such transactions closed in connection with the closing of the Business Combination, and the Company issued the investor 530,000 shares of Class A common stock and 132,500 Beneficient Warrants.

 

96


Table of Contents

On July 26, 2023, Ben Liquidity entered into agreements to finance liquidity transactions with respect to alternative assets with a NAV of approximately $6.7 million (calculated as of March 31, 2023). Pursuant to such transactions, the Customer ExAlt Trusts agreed to acquire the alternative assets, and in exchange for the alternative assets, the customers agreed to receive 2,917,807 shares of Class A common stock at a price per share of $2.29.

On August 1, 2023, Ben Liquidity entered into agreements to finance liquidity transactions with respect to alternative assets with a NAV of approximately $37.7 million as of March 31, 2023. Pursuant to such transaction, the Customer ExAlt Trusts acquired the alternative assets, and in exchange for the alternative assets, the customers received (i) 3,768,995 shares of Series B-1 Resettable Convertible Preferred Stock of Beneficient, par value $0.001 per share (the “Series B-1 Preferred Stock”) at a price of $10.00 of NAV per share, with such Series B-1 preferred stock being convertible into shares of Class A common stock, and (ii) 942,249 Warrants.

Each share of Series B-1 Preferred Stock is convertible at the election of the holder into shares of Class A common stock based on an initial conversion price of $5.46 per share (the “Conversion Price”), subject to reset from time to time and a $2.73 per share floor price. On October 3, 2023, 3,768,995 shares of Series B-1 Preferred Stock converted into 13,805,841 shares of Class A common stock.

Recent Equity Issuances

On June 8, 2023, we issued 202,484 shares of Class A common stock to ACE Portal, Inc. in exchange for its Class S Ordinary Units of BCH (the “BCH Class S Ordinary Units”). Furthermore, we issued 202,058 shares of Class A common stock to an unrelated individual in exchange for his BCH Class S Ordinary Units. Such BCH Class S Ordinary Units held by ACE Portal, Inc. and such individual converted into shares of Class A common stock on a one-to-one basis pursuant to the terms of the BCH LPA.

On June 27, 2023, we issued 274,500 shares of our Class A common stock to Maxim Group LLC pursuant to a Settlement and Release Agreement dated June 7, 2023, entered into in connection with the Business Combination.

On August 22, 2023, we issued 2,917,807 shares of Class A common stock at a price per share of $2.29 in connection with the July 26, 2023 liquidity transaction mentioned above.

On each of October 2, 2023 and October 4, 2023, Yorkville purchased 20,000 and 500,000 shares of Class A common stock for $2.39 and $1.27 per share, respectively, pursuant to the terms of the SEPA. Such issuances were in reliance upon the exemption provided in Section 4(a)(2) of the Securities Act and Rule 506(b) promulgated thereunder.

Conversion of BCH Preferred Series C-1

Pursuant to the UPA, on July 10, 2023, the BCH Preferred C-1 Unit Accounts of BHC (“BCH Preferred C-1 Unit Accounts”) automatically converted into 44,040,761 shares of Class A common stock at approximately $4.66 per share, which represents the volume-weighted average trading price of the Class A common stock for the 20 trading days following the closing of the Business Combination.

Operating Cost Reduction Plan

On July 11, 2023, the Board approved certain measures to reduce the operating expenses of the Company with a view toward focusing resources on areas of current business needs. As part of this plan, we commenced the furlough of approximately 30 employees, representing approximately 20% of our workforce as of July 11, 2023. We also intend to reduce spending with third-party vendors in certain parts of our business as part of the plan to reduce operating expenses. Such reduction in vendor spend could decrease professional services and other

 

97


Table of Contents

expenses by up to approximately $35 million on an annualized basis from prior levels. For more information, see Item 9B to the Annual Report.

Effective November 3, 2023, the Board approved additional measures to reduce the operating expenses of the Company, including the termination of the previously furloughed employees and the layoff of an additional 15 employees, representing approximately an additional 10% of our workforce as of November 3, 2023. We also intend to continue to reduce spending with third-party vendors in certain parts of our business as part of our plan to further reduce operating expenses.

Transactions with GWG Holdings and GWG Life

In 2018 and 2019, we consummated a series of transactions with GWG Holdings. As a result of certain of these transactions, on December 31, 2019, GWG Holdings obtained the right to appoint a majority of the members of the Board of Directors of Ben Management, and we became a consolidated subsidiary of GWG Holdings beginning on December 31, 2019.

On November 12, 2021, amendments to the organizational documents of BCG, BCH, and Ben Management were approved by the Boards of Directors of Ben Management and GWG Holdings (the “Amendments”). On November 29, 2021, the Amendments became effective. These Amendments are part of, and effectuate, the series of transactions (the “Decoupling Transactions”), which resulted in, among other things, (i) GWG Holdings converting its capital account balance of $319.0 million in BCH Preferred Series A-1 Unit Accounts to an equal amount of BCG Preferred B-2 Unit Accounts, which were a preferential class of equity in BCG with enhanced conversion rights that automatically converted to common stock in Beneficient in connection with the closing of the Transaction and the public listing of the Class A common stock; (ii) GWG Holdings no longer having certain voting rights, including the right to nominate or appoint members of the Board of Directors of Ben Management; and (iii) Ben no longer being a consolidated subsidiary of GWG Holdings and therefore operating as a wholly independent and separate company.

The Amendments also reflected the creation of securities, including the BCH Preferred B-2 Unit Accounts (with a corresponding security to be issued by BCH to BCG), that Ben issued in connection with its 2021 and 2022 product offerings. Such BCH Preferred B-2 Unit Accounts automatically converted to common stock in Beneficient at the closing of the Transaction. The Amendments to the BCH limited partnership agreement included, among other things, (1) eliminating the mandatory redemption rights of the holders of BCH Preferred Series A-1 Unit Accounts should a public listing occur prior to December 31, 2030, and (2) modifying the terms of the BCH Preferred Series A-0 Unit Accounts to provide for a quarterly guaranteed payment and certain conversion and redemption rights.

Private Placement Liquidity Transactions

On December 7, 2021, the Customer ExAlt Trusts acquired alternative assets with an aggregate net asset value (“NAV”) of approximately $352.0 million in exchange for BCG’s issuance of BCG Preferred B-2 Unit Accounts with an initial capital account balance of approximately $352.0 million. To facilitate such transaction, Ben Liquidity made a loan to the Customer ExAlt Trusts in an aggregate principal amount of $246.0 million. In addition, Ben granted to certain of the purchasers of such securities certain registration rights and, if the initial registration statement under such registration rights has not been declared effective by June 30, 2023, the right to put any outstanding BCG Preferred B-2 Unit Accounts to Ben for an amount equal to the corresponding capital account balance as of the date of exercise of such put right, subject to certain limitations. Further, Ben agreed to issue additional BCG Preferred B-2 Unit Accounts based on the updated NAV of such acquired alternative assets as of December 31, 2021, as determined by the underlying fund general partners and/or investment managers. All such BCG Preferred B-2 Unit Accounts converted to Class A common stock in connection with the closing of the Transactions, and as a result, the put right is no longer effective.

 

98


Table of Contents

During the year ended March 31, 2023, the Customer ExAlt Trusts acquired additional alternative assets with an aggregate NAV of approximately $12.0 million in exchange for BCG’s issuance of BCG Preferred B-2 Unit Accounts with an initial capital account balance of $12.0 million. To facilitate such transactions, Ben Liquidity made a loan to the Customer ExAlt Trusts in an aggregate principal amount of $8.4 million.

Such BCG Preferred B-2 Unit Accounts automatically converted to Class A common stock in connection with the closing of the Transactions and the public listing of the Class A common stock.

Loan Participation

On March 24, 2022, Ben sold a $72.5 million loan participation to an insurance company whereby Ben transferred a $72.5 million loan receivable to the insurance company in return for $72.5 million of cash. The loan participation represents a portion of over $246.0 million of loans receivable that were issued in connection with the acquisition by the Customer ExAlt Trusts of approximately $352.0 million of assets on December 7, 2021.

Issuance of BCG Preferred B-2 Unit Accounts

As of March 31, 2022 and December 31, 2021, in connection with the $352.6 million private placement liquidity transaction described above, the Company recorded a $20.2 million liability, which was the value of the additional BCG Preferred B-2 Unit Accounts that would be issued based on the updated NAV, using information that existed as of the date of the statement of financial condition but made available to the Company after the aforementioned periods and prior to the issuance of these consolidated financial statements. On September 1, 2022, the Company satisfied the contingent consideration liability in full by issuing BCG Preferred B-2 Unit Accounts with a capital account balance of $20.1 million. All BCG Preferred B-2 Unit Accounts converted to Class A common stock in connection with the closing of the Transactions and the public listing of the Class A common stock.

Key Factors Affecting Our Business

Our business is affected by a variety of factors, including conditions in the financial markets and economic and political conditions in the markets in which we operate, as well as changes in global economic conditions and regulatory or other governmental policies or actions, which can materially affect the values of the investments held by the Customer ExAlt Trusts, the cash flows of which collateralize Ben Liquidity’s ExAlt Loans.

In addition to these macroeconomic trends and market factors, we believe our future performance will be influenced by the following factors:

 

   

Ability to Execute On Existing and New Strategies and Products and Services to Attract Customers. We currently offer or plan to offer a suite of complementary fiduciary and other financial products and services designed to address many of the challenges alternative asset market participants face in connection with their ownership, management, and transfer of alternative assets. These products and services are generally not readily available in the marketplace today. We believe that these new products and services will meet the complex needs of potential Customers on a large scale across our target market.

 

   

The extent to which future investment allocations of potential Customers favor private markets investments. Estimates of future performance of our future liquidity solutions business rely in part on the attractiveness of new capital being deployed by potential Customers to private markets relative to traditional asset classes. We believe that allocation to alternative assets by MHNW individual investors and STMI investors, along with the turnover rate demanded by MHNW individual investors and STMI investors will continue to increase, with annual alternative asset liquidity demands increasing due to the overall growth in the alternative asset market.

 

99


Table of Contents
   

Successful Deployment of Financing Capital into Collateral Comprised of Attractive Investments. The successful identification of attractive investments as collateral to the financing transactions executed in our liquidity solutions business will impact future performance. We believe we identify specific investments that provide sufficient collateral to our fiduciary financings and that we have established a repeatable process in order to capitalize on these fiduciary financing opportunities through our underwriting and risk processes culminating in a qualification determination and proposed fiduciary financing terms for our Customers.

 

   

Volatility in the Price of our Class A common stock. The price of our Class A common stock may impact our ability to enter into liquidity transactions with our Customers. If our stock price declines, our potential Customers may be less likely to engage with us and accept our Class A common stock in exchange for their alternative assets. Furthermore, a significant sustained decrease in our stock price has in the past been an indicator, and in the future may indicate, that impairment is present and may require a quantitative impairment assessment of our assets including goodwill and intangible assets. Any such future impairment charges for goodwill may reduce our overall assets and may result in a change in the perceived value of the Company and ultimately may be reflected as a reduction in the market price of our securities. Additionally, we may increasingly enter into financings in which the Customer ExAlt Trusts use our Class A common stock or convertible preferred stock as consideration to meet capital calls or make other capital contributions in alternative asset funds, which in turn hold such securities as an investment. Volatility, either positively or negatively, in the price of our Class A common stock may have a compounding effect on our consolidated investment income and cause further decreases in our stock price in the event our securities comprise a significant portion of such alternative asset funds’ aggregate assets.

 

   

Our ability to maintain our data and regulatory advantage relative to competitors. Our proprietary data and technology platforms, analytical tools and deep industry knowledge allow us to provide our Customers with customized solutions, including trust custody and administration services, data and analytics products and services, and broker-dealer services in connection with our core liquidity products and services. Our ability to maintain our data advantage is dependent on a number of factors, including our continued access to a broad set of private market information and our ability to grow our relationships with potential Customers and their advisors throughout our distribution network. Additionally, we are or will become subject to extensive regulation under federal, state and international law. These complex regulatory and tax environments could restrict our operations and subject us to increased compliance costs and administrative burdens, as well as restrictions on our business activities.

 

   

Our ability to maintain our competitive position. We believe we have several competitive and structural advantages that position us as a preferred provider of liquidity and other attendant services to the MHNW individual investor and STMI investor segments. We expect these advantages will enable us to provide unique products and services to potential Customers that have traditionally been difficult to access by the MHNW individual investor and STMI investor segments. Our ability to attract and successfully deploy capital in the future is dependent on maintaining our leading competitive positioning in our target markets.

 

   

Unpredictable global macroeconomic conditions. Global economic conditions, including political environments, financial market performance, interest rates, credit spreads or other conditions beyond our control, all of which affect the performance of the assets held by the Customer ExAlt Trusts, are unpredictable and could negatively affect the performance of our portfolio or the ability to raise funds in the future. In addition, the cash flows from these investments, which collateralize the ExAlt Loans, are exposed to the credit risks of the financial institutions at which they are held. Events involving limited liquidity, defaults, non-performance or other adverse developments that affect financial institutions, transactional counterparties, or the financial services industry generally, could lead to market-wide liquidity problems and jeopardize our ability to access existing cash, cash equivalents and investments.

 

100


Table of Contents
   

Our ability to access capital at attractive rates. Our ability to complete, and the costs associated with, future debt transactions depends primarily upon credit market conditions and our then perceived creditworthiness. We have no control over market conditions. Our ability to obtain credit depends upon evaluations of our business practices and plans, including our performance, ability to stagger our debt maturities and to balance our use of debt and equity capital so that our financial performance and leverage ratios afford us flexibility to withstand any reasonably anticipated adverse changes. We intend to conduct our business activities in a manner which will afford us reasonable access to capital for investment and financing activities. However, the economic conditions, as well as the impacts of the current, and possibly future, inflationary conditions, increasing interest rates and a possible recession are uncertain and may have various negative consequences on us and our operations including a decline in financing availability and increased costs for financing. Further, such conditions could also disrupt the capital markets generally and limit our access to financing from public sources or on favorable terms, particularly if the global financial markets experience significant disruptions.

Current Events

In October 2023, following a series of attacks by Hamas on Israeli civilian and military targets, Israel declared war on Hamas in Gaza. In February 2022, the Russian Federation and Belarus commenced a military action with the country of Ukraine and as a result, various nations, including the United States, have instituted economic sanctions against the Russian Federation and Belarus. The ongoing Russia-Ukraine conflict and Israel-Hamas conflict could have a negative impact on the economy and business activity globally (including in the countries in which the Customer ExAlt Trusts currently holds investments or may hold investments in the future), and therefore, could adversely affect the performance of the Customer ExAlt Trusts’ investments.

The extent and impact of any sanctions imposed in connection with the Russia-Ukraine conflict has caused and may continue to cause financial market volatility and impact the global economy. Volatility and disruption in the equity and credit markets can adversely affect the portfolio companies underlying the investments held by the Customer ExAlt Trusts and adversely affect the investment performance. Our ability to manage exposure to market conditions is limited. Market deterioration could cause the Company to experience reduced liquidity, earnings and cash flow, recognize impairment charges, or face challenges in raising capital and making investments on attractive terms. Adverse market conditions can also affect the ability of investment funds held by the Customer ExAlt Trusts to liquidate positions in a timely and efficient manner. As a result, this presents material uncertainty and risk with respect to the performance of the investments held by the Customer ExAlt Trusts, even though the Customer ExAlt Trusts do not hold any investments with material operations in Russia, Ukraine, or Israel. The cash flows from the investments held by the Customer Exalt Trusts serve as the collateral to the ExAlt Loans and the fees that are paid by the Customer ExAlt Trusts to Ben for administering these trusts, both of which are key determinants in the income allocated to Ben’s and BCH’s equity holders.

Further, uncertainty in the capital markets, generally due to increasing interest rates and inflation and their impact on the economy, may make it challenging to raise additional capital, and such capital may not be available to us on acceptable terms on a timely basis, or at all. If adequate funds are not available, or if the terms of potential funding sources are unfavorable, our business would be harmed.

Further, these events may result in reduced opportunities for future liquidity solution transactions with our customers and make it more difficult for the Customer ExAlt Trusts to exit and realize value from its existing investments, potentially resulting in a decline in the value of the investments held by the Customer ExAlt Trusts. Such a decline could cause our revenue and net income to decline, including the revenues and net income allocated to Ben’s and BCH’s equity holders.

We continue to evaluate the impact of the ongoing Russia-Ukraine conflict, Israel-Hamas conflict and other items, such as inflation and rising interest rates, and assess the impact on financial markets and our business. Our future results may be adversely affected by slowdowns in fundraising activity and the pace of new liquidity transactions with our customers.

 

101


Table of Contents

Factors Affecting the Comparability of Our Financial Condition and Results of Operations

In addition to the items mentioned above in the “Recent Developments” section, our historical financial condition and results of operations for the periods presented may not be comparable, either from period to period or going forward, primarily for the following reasons:

 

   

Utilization of Derivative Instruments to Manage Risk. Ben manages its exposure to market risks by utilizing various forms of derivative instruments to limit exposure to changes in the relative values of investments that may result from market developments. During 2020, Ben purchased put options for $14.8 million that were sold in November 2021 for $1.8 million, resulting in a recognized loss of $12.9 million. In April 2022, Ben made aggregate payments of $7.5 million to purchase additional put options that were sold in September 2023 for $1.0 million, resulting in a recognized loss of $0.7 million. A portion of the put options purchased during April 2022 are attributable to the third party involved in the loan participation transaction. The put options had a fair value of nil and $4.0 million as of September 30, 2023 and March 31, 2023, respectively. For the six months ended September 30, 2023 and 2022, Ben has recognized losses of $3.0 million and gains of $2.7 million, respectively, on the put options, of which approximately $2.0 million and $2.0 million, respectively, is attributable to Ben or Ben’s loan portfolio, with the remainder attributable principally to the loan involved in the participation loan transaction. During the year ended March 31, 2023, Ben recognized net losses totaling $3.5 million on the put options held as of that date, of which approximately $2.5 million is attributable to Ben or Ben’s loan portfolio, with the remainder attributable principally to the loan involved in the participation loan transaction. There were no put options held as of September 30, 2023, or as of the date of this report.

 

   

Bankruptcy of GWG Holdings. On August 1, 2023 (the “Effective Date”), the plan of reorganization of GWG Holdings was declared effective. On the Effective Date, all securities previously issued by GWG Holdings were cancelled and converted to interests in the GWG Wind Down Trust. As of September 30, 2023, Ben held 0.8 million interests of Series A1 and 2.5 million interests of Series E of the GWG Wind Down Trust, and the Customer ExAlt Trusts held 82.0 million, 14.5 million, and 9.8 million interests of Series A1, Series A2, and Series E, respectively, of the GWG Wind Down Trust. These interests are accounted for at fair value, with unrealized gains (losses) recognized in earnings in the gain (loss) on financial instruments, net line item of the consolidated comprehensive statements of comprehensive income (loss). Fair value is calculated using quoted prices for similar instruments observed in the fixed income market and is classified as a Level 2 investment in the fair value hierarchy. Since the GWG Wind Down Trust’s primary asset is its investment in Ben, the Company’s Class A common stock quoted price is the underlying. Prior to the Effective Date, Ben held 2.5 million shares of GWG Holdings common stock and the Customer ExAlt Trusts held 9.8 million shares of GWG Holdings common stock and L Bonds due 2023 of GWG Life, LLC, a Delaware limited liability company and wholly-owned subsidiary of GWG Holdings (“GWG Life”) with an aggregate principal amount of $94.8 million (“L Bonds”). The investment in GWG Holdings’ common stock was accounted for at fair value with changes in fair value recognized in earnings. The investment in L Bonds was accounted for as an available-for-sale debt security, with unrealized gains (losses) recognized in accumulated other comprehensive income. Through September 30, 2023, Ben has recorded losses associated with its investment in the GWG Wind Down Trust (or GWG Holdings, as applicable) of $25.0 million and the Customer ExAlt Trusts have recorded losses associated with its investment in the GWG Wind Down Trust (or GWG Holdings, as applicable) totaling $174.3 million. As of September 30, 2023, the fair value of Ben’s interest in the GWG Wind Down Trust was $0.2 million and the fair value of the Customer ExAlt Trusts’ interest in the GWG Wind Down Trust was $22.3 million. Prior to the Effective Date, the Customer ExAlt Trusts recognized credit related losses on the L Bonds totaling $31.3 million. Additionally, on the Effective Date, the shared services agreement by and between Ben and GWG Holdings, (the “Shared Services Agreement”) was terminated. Through September 30, 2023, Ben recognized losses on its related party receivable with GWG Holdings under the Shared Services Agreement totaling $15.6 million.

 

102


Table of Contents
   

Settlement of Commercial Loan Agreement. On November 26, 2021, GWG Holdings and BCG executed a payoff letter for a commercial loan agreement with GWG Life (the “Commercial Loan Agreement”) pursuant to which BCG repaid the entire outstanding principal balance of the Commercial Loan Agreement of $202.3 million, plus accrued interest of $5.8 million, by issuing to GWG Life 19,250,795 BCG Common Units. During the years ended December 31, 2021 and 2020, we recognized $16.1 million and $16.9 million, respectively, of interest expense (including the amortization of deferred financing costs) on the Commercial Loan Agreement.

 

   

Collateral Swap. On September 30, 2020, certain of the Customer ExAlt Trusts (collectively, the “Participating Customer ExAlt Trusts”), at the sole direction of the independent trustee of each such trust, with the intention of protecting the value of certain assets of the Participating Customer ExAlt Trusts underlying part of the Collateral portfolio, the Participating Customer ExAlt Trusts entered into that certain Contribution and Exchange Agreement with certain exchange trusts, (collectively, the “Participating Exchange Trusts”), each of which entered into such agreement at the direction of its applicable trust advisor and by and through its applicable corporate trustee (the “Contribution and Exchange Agreement”). Under the Contribution and Exchange Agreement, the Participating Exchange Trusts agreed to exchange 9,837,264 shares of GWG Holdings’ common stock valued at $84.6 million, 543,874 BCG Common Units valued at $6.8 million, and L Bonds due 2023 in the aggregate principal amount of $94.8 million to the Participating Customer ExAlt Trusts for $94.3 million in NAV of the alternative asset investments held by the Participating Customer ExAlt Trusts. This transaction (the “Collateral Swap”) resulted in the Participating Customer ExAlt Trusts recognizing an additional $84.6 million of investment in public equity securities of related party, $94.8 million of debt securities of related party, $3.4 million of treasury BCG’s Common Units, and gain of $88.5 million, which was recorded in investment income (loss), net, in our consolidated statement of comprehensive income (loss) for the year ended December 31, 2020.

 

   

Promissory Note Repayment. On September 30, 2020, GWG Holdings, GWG Life, and certain of the Customer ExAlt Trusts, the (“LiquidTrust Borrowers”) agreed to the repayment of that certain promissory note issued on May 31, 2019 (the “Promissory Note”), and any related accrued interest for Ben’s issuance of BCH Preferred C-1 Unit Accounts with a capital account balance of $75.0 million to the LiquidTrust Borrowers. The Company determined the fair value of the BCH Preferred C-1 Unit Accounts was $71.2 million as of September 30, 2020. The carrying value of the Promissory Note on September 30, 2020, with accrued and unpaid interest thereon, was $65.1 million. The difference between the fair value of the BCH Preferred C-1 Unit Accounts and the carrying value of the settled debt was settled between equity holders. Additionally, as a result of the change in ownership while Ben retained a controlling interest in BCH, a rebalancing of the noncontrolling interests was performed in accordance with ASC 810-10, which resulted in a $3.2 million net increase to noncontrolling interest. During the year ended December 31, 2020, the Customer ExAlt Trusts recognized $4.7 million of interest expense on the Promissory Note.

 

   

Repurchase Options. During the twelve months ended December 31, 2020, the remainder of the unexercised repurchase options issued in 2017 and 2018 to the 2017-18 Exchange Trusts by certain of the Customer ExAlt Trusts expired, resulting in the recognition of $61.7 million in income by the Customer ExAlt Trusts, which is recorded in investment income (loss), net, in our consolidated statement of comprehensive income (loss) for the year ended December 31, 2020.

 

   

Equity compensation. Our Board of Directors adopted the BMP Equity Incentive Plan, the Ben Equity Incentive Plan, and the BCH Preferred Series A-1 Unit Accounts issued to certain directors (collectively, the “Equity Incentive Plans”) in 2018 and 2019 and approved the granting of equity incentive awards during the second quarter of 2019 to certain directors and in the first quarter of 2020 to certain employees. Awards are generally subject to service-based vesting over a multi-year period from the recipient’s date of hire, although certain awards fully vested upon the grant date. As such, a significant amount of equity based compensation was recognized during the twelve months ended December 31, 2020 for awards fully vested upon grant compared to latter years in which service based vesting occurred.

 

103


Table of Contents
   

Vesting of performance based awards. Certain of our restricted equity units were granted with a performance-based condition. The performance condition was met upon public listing and expense for vested units was recognized during the three months ended June 30, 2023. The recognition of the remaining compensation cost will be recognized over the remaining vesting period. Total recognized and unrecognized compensation cost related to these awards was approximately $3.4 million and $11.4 million for the three and six months ended September 30, 2023, respectively. Total unrecognized compensation cost related to these awards was approximately $4.0 million as of September 30, 2023.

 

   

BCG Recapitalization. As part of the conversion to BCG Class A Common Units, additional value of approximately $15.0 million was provided to certain holders who are members of our board of directors. The additional value was accounted for as compensation, which resulted in stock-based compensation expense of $15.0 million during the six months ended September 30, 2023.

 

   

Goodwill Impairment. Goodwill is tested for impairment between annual tests whenever events or circumstances make it more likely than not that the fair value of a reporting unit has fallen below its carrying value. Subsequent to the public listing on June 8, 2023, and through September 30, 2023, the Company has experienced a significant sustained decline in the price of its Class A common stock and its related market capitalization. We believe that these factors indicate that the fair value of our reporting units has more likely than not fallen below their carrying values as of June 30, 2023 and September 30, 2023, and recognized a non-cash goodwill impairment change of $1.1 billion and $306.7 million during the three months ended June 30, 2023, and September 30, 2023, resulting in $1.4 billion of cumulative impairment at the Ben Liquidity and Ben Custody reporting units.

Key Performance Indicators

We use certain non-GAAP financial measures to supplement our consolidated financial statements, which are presented in accordance with U.S. GAAP. These non-GAAP financial measures include adjusted revenue and adjusted operating income (loss). A non-GAAP financial measure is a numerical measure that departs from U.S. GAAP because it includes or excludes amounts that are required under U.S. GAAP. Non-GAAP financial measures should not be considered in isolation from, or as a substitute for, financial information presented in compliance with U.S. GAAP, and non-GAAP financial measures as used by Ben may not be comparable to similarly titled measures used by other companies. The presentation of non-GAAP financial measures provides additional information to investors regarding our results of operations that management believes is useful for trending, analyzing and benchmarking the performance of our business. See “—Supplemental Unaudited Presentation of Non-GAAP Financial Information,” below, for a reconciliation of adjusted revenue to revenue and adjusted operating income (loss) to operating income (loss), the most comparable U.S. GAAP measures, respectively.

In addition to our U.S. GAAP and non-GAAP financial information, we utilize several key indicators of financial condition and operating performance to assess the various aspects of our business. We monitor the following

 

104


Table of Contents

operating metrics to help us evaluate our business, identify trends affecting our business, formulate business plans and make strategic decisions. We believe the following key metrics are useful in evaluating our business:

 

     Three Months Ended
September 30,
     Six Months Ended
September 30,
 
(in thousands)    2023      2022      2023      2022  

Ben Liquidity

           

Loan payments received

   $ 9,250      $ 6,214      $ 16,952      $ 12,054  

Operating income (loss)

     (272,091      24,211        (1,175,119      (8,640

Adjusted operating income (loss)(1)

     (4,738      (1,393      (14,297      8,076  

Ben Custody

           

Fee payments received

   $ 2,409      $ 2,896      $ 4,361      $ 13,763  

Operating income (loss)

     (80,847      6,274        (270,844      12,437  

Adjusted operating income(1)

     5,625        6,274        10,933        12,437  

Consolidated:

           

Revenue

   $ (42,761    $ (37,945    $ (45,504    $ (74,991

Adjusted revenue(1)

     (801      (10,186      22        (32,427

Operating loss

     (381,764      (73,000      (1,537,734      (158,951

Adjusted operating loss(1)

     (21,170      (33,949      (45,690      (81,071

 

    Year Ended
March 31, 2023
    Year Ended
March 31, 2022
    Three Months Ended
March 31, 2022
    Year Ended
December 31, 2021
    Year Ended
December 31, 2020
 

Ben Liquidity

         

Loan payments received

  $ 47,105     $ 19,667     $ 1,189     $ 30,270     $ 22,042  

Operating income (loss)

    (46,512     (2,211     (20,299     21,191       25,238  

Adjusted operating income(1)

    9,693       33,424       17,329       22,239       25,885  

Ben Custody

         

Fee payments received

  $ 18,314     $ 33,689     $ 20,673     $ 15,091     $ 7,945  

Operating income

    24,046       19,791       7,301       16,193       15,922  

Adjusted operating income(1)

    24,046       19,791       7,301       16,193       15,922  

Consolidated:

         

Revenue

  $ (104,903   $ (13,671   $ (66,618   $ 55,311     $ 140,329  

Adjusted revenue(1)

    (41,367     (3     (10,607     11,189       40,128  

Operating loss

    (253,172     (147,717     (99,834     (71,120     (47,413

Adjusted operating loss(1)

    (143,872     (69,910     (29,698     (57,142     (16,320

 

105


Table of Contents

Certain prior year items have been reclassified to conform with current year presentation.

 

     September 30,
2023
    March 31,
2023
    March 31,
2022
    December 31,
2021
    December 31,
2020
 

Ben Liquidity

          

Loans to Customer ExAlt Trusts, net

   $ 291,781     $ 366,760     $ 418,792     $ 508,910     $ 239,067  

Allowance to total loans

     47.14     26.04     10.36     2.73     2.20

Nonperforming loans to total loans

     33.25     37.03     5.23     4.67     2.58

Ben Custody

          

Fees receivable

   $ 49,180     $ 45,054     $ 44,208     $ 59,009     $ 33,251  

Deferred revenue

     37,006       41,614       51,434       54,074       34,063  

Customer ExAlt Trusts

          

Investments, at fair value

   $ 457,548     $ 491,859     $ 659,921     $ 733,488     $ 385,444  

Distributions to Original Loan Balance

     1.61x       1.16x       0.61x       0.53x       0.69x  

Total Value to Original Loan Balance

     2.02x       1.66x       1.25x       1.28x       1.28x  

 

(1)

Adjusted revenue and adjusted operating income (loss) are non-GAAP financial measures. For a definition and reconciliation to comparable U.S. GAAP metrics, please see the section titled Supplemental Unaudited Presentation of Non-GAAP Financial Information.”

Adjusted revenue. We define adjusted revenue as revenue adjusted to exclude the effect of mark-to-market adjustments on related party equity securities that were acquired both prior to and in the Collateral Swap, which on August 1, 2023, became interests in the GWG Wind Down Trust, and excludes the effect of interest income on related party available-for-sale debt securities, and income from the forfeiture of vested share-based compensation awards.

Operating income (loss) represents total revenues less operating expenses prior to the provision for income taxes.

Adjusted operating income (loss). We define adjusted operating income (loss) as operating income (loss), adjusted to exclude the effect of the adjustments to revenue described above, credit losses on related party available-for-sale debt securities acquired in the Collateral Swap, which on August 1, 2023, became interests in the GWG Wind Down Trust, and receivables from a related party that filed for bankruptcy, non-cash asset impairment, share-based compensation expense, audit fee normalization, and legal, professional services, and public relations costs related to the GWG Holdings bankruptcy, lawsuits, and a defunct product offering.

Loan payments received represents cash received during the respective period from the Customer ExAlt Trusts as payments on the ExAlt Loans.

Fee payments received represents cash received during the respective period from the Customer ExAlt Trusts as payments on the fees receivable from the Customer ExAlt Trusts.

Loans to Customer ExAlt Trusts, net represents the total ExAlt Loan receivable outstanding, net of the allowance for credit losses. The ExAlt Loans are eliminated solely for financial reporting purposes upon consolidation of the Customer ExAlt Trusts.

Allowance to Total Loans. Allowance to total loans is calculated as total allowance for credit loss divided by total loans. The increase in the allowance for loans losses from March 31, 2022 to March 31, 2023 was primarily driven by the deterioration in value of the GWG Holdings’ common stock and L Bonds, which collateralize certain of the ExAlt Loans. The increase in the allowance for loans losses from March 31, 2023 to September 30, 2023, was primarily driven by the adoption of CECL (defined herein), effective April 1, 2023, combined with initial allowances on new originations.

 

106


Table of Contents

Nonperforming Loans to Total Loans. Nonperforming loans to total loans is calculated as total nonperforming loans divided by total loans. The increase in nonperforming loans from March 31, 2022 to March 31, 2023 was primarily driven by the deterioration in value of the GWG Holdings’ common stock and L Bonds, which collateralize certain of the ExAlt Loans.

Fees receivable represents the transaction fees charged to the Customer ExAlt Trusts in connection with liquidity transactions and fees charged for providing full-service trust administration services to the trustees of the Customer ExAlt Trusts. Such fees are eliminated solely for financial reporting purposes upon consolidation of the Customer ExAlt Trusts.

Deferred revenue represents fees charged at the origination of the liquidity transaction that are recognized ratably over the life of the LiquidTrust. Such amount is eliminated solely for financial reporting purposes upon consolidation of the Customer Exalt Trusts.

Investments, at fair value. Investments held by the Customer ExAlt Trusts include investments in alternative assets, investments in the public equity and debt securities (principally of a related party), and investments in private equity securities. These cash flows from these investments serve as Collateral to the ExAlt Loans.

Distributions to Original Loan Balance, as it relates to the Collateral, is calculated as the total inception-to-date payments from the ExAlt Loans received divided by the initial loan balances of the ExAlt Loans.

Total Value to Original Loan Balance is calculated as the then-current fair value of the Collateral plus the total inception-to-date payments from the ExAlt Loans received, divided by the initial loan balances of the ExAlt Loans.

Principal Revenue and Expense Items

During the periods presented herein, we earned revenues on a consolidated basis from the following primary sources:

 

   

Investment Income (Loss), net. Investment income (loss), net, includes the change in NAV of the alternative assets held by certain of the Customer ExAlt Trusts. During the year ended December 31, 2020, also includes a gain recognized as a result of the Collateral Swap, and the change in fair value of repurchase options issued in 2017 and 2018 by certain of the Customer ExAlt Trusts. These unexercised repurchase options expired during 2020.

For the aforementioned periods, our main components of consolidated expense are summarized below:

 

   

Interest Expense. Interest expense includes interest paid to our senior lender under our amended and restated First Lien Credit Agreement and Second Lien Credit Agreement (as described under “Liquidity and Capital Resources — Amended Credit Agreements”), interest paid to GWG Holdings on the Promissory Note and Commercial Loan Agreement, interest paid on the ExAlt Trust Loan Payable, and interest paid on our other debt due to related parties. When we issue debt, we amortize the financing costs (extension and other fees) associated with such indebtedness over the outstanding term of the financing and classify it as interest expense.

 

   

Employee Compensation and Benefits. Employee compensation and benefits includes salaries, bonuses and other incentives and costs of employee benefits. Also included are significant non-cash expenses related to equity based compensation.

 

   

Professional Services. Professional services includes consulting fees, legal fees, audit fees, and other services.

 

107


Table of Contents

Additional components of our consolidated net earnings include:

 

   

Gain (Loss) on Financial Instruments, net. Gain (loss) on financial instruments, net includes the change in fair value of our derivative liability, warrant liability, investments in public equity securities, private equity securities, and options. Included in our investment in public equity securities is our interest in GWG Holdings (a total of 12,337,364 common shares held until August 1, 2023). Included in our investment in other equity interests is our interest in the GWG Wind Down Trust. The initial investment in put options was entered into during the third quarter of calendar year 2020 and subsequently sold in the fourth quarter of calendar year 2021. Another investment in put options was entered into during the first quarter of fiscal year 2023. Fair value is determined using quoted market prices. Any realized gains and losses are recorded on a trade-date basis.

 

   

Interest and Dividend Income. Interest and dividend income includes interest and dividends earned on cash held in banks. During the years ended December 31, 2021 and 2020, interest income also includes interest income on the investment in debt securities held by the Customer ExAlt Trusts.

 

   

Other Income. Includes income totaling $36.3 million recognized during the second quarter of calendar year 2020 as a result of the forfeiture of vested equity-based compensation related to one former director.

 

   

Provision for Credit Losses. Provision for credit losses represents the amount charged to earnings each period for other than temporary credit losses incurred on available-for-sale debt securities, and for allowances taken on financial assets, primarily receivables under the Shared Services Agreement with GWG Holdings.

 

   

Other Expenses. We recognize and record expenses in our business operations as incurred. Other expenses includes software license and maintenance expenses, IT consulting fees, travel and entertainment expenses, other insurance and tax expense, supplies, costs associated with employee training and dues, transaction expenses, depreciation and amortization expense, and various other expenses.

 

   

Loss on impairment of goodwill. Goodwill and indefinite-lived intangible assets are assessed for impairment on an annual basis and whenever events and circumstances indicate that these assets may be impaired, including as a result of significant sustained declines in the prevailing prices of our common stock. We compare the fair value of our reporting unit to its carrying value, including goodwill. If the carrying value, including goodwill, exceeds the reporting unit’s fair value, we will recognize an impairment loss for the amount by which the carrying amount exceeds the reporting unit’s fair value.

Our operating subsidiaries, Ben Liquidity and Ben Custody, also earn revenue from interest and fees, which are eliminated in consolidation, on the ExAlt Loans between Ben Liquidity and the Customer ExAlt Trusts. These sources of intersegment revenues, which ultimately impact the net income (loss) attributable to Ben and BCH equity holders, are summarized below.

 

   

Interest Income. Interest income is generally comprised of contractual interest, which is a computed variable rate that compounds monthly, interest recognized on certain of the ExAlt Loans through the effective yield method, and an amortized discount that is recognized ratably over the life of the ExAlt Loan. The ExAlt Loans have a maturity of twelve years, and all principal and interest due thereon is payable at maturity. Since we began our operations in 2017, substantially all of our interest income has been non-cash income that has been capitalized onto the outstanding principal of the ExAlt Loans.

Interest income reflects interest earned by the Customer ExAlt Trusts, on a gross basis, and a portion of the economic interests of certain of the Customer ExAlt Trusts, held by the residual beneficiaries, are attributed to noncontrolling interests in the accompanying consolidated financial statements. Interest income earned by Ben from the Customer ExAlt Trusts is eliminated in the presentation of our consolidated financial statements. However, because the eliminated amounts are earned from, and

 

108


Table of Contents

funded by, noncontrolling interests, on a consolidated basis, our attributable share of the net income from the Customer ExAlt Trusts is increased by the amounts eliminated. Accordingly, the elimination in consolidation of interest income and certain fee revenue (as described below) has no effect on net income (loss) attributable to Ben or BCH or to equity holders of Ben or BCH.

 

   

Trust Services and Administration Revenues. Trust services and administration revenues includes trust administration fees and upfront fees. Trust administration fees are earned for providing administrative services to trustees for existing liquidity solution customers. Fees are recognized monthly based upon the beginning of quarter (in advance) NAV plus any remaining unfunded loan commitments and the applicable fee rate of the account as outlined in the agreement. Non-refundable upfront fees are earned for setting up and providing the customer access to the ExAlt PlanTM. Upfront fees are billed at the origination of the liquidity transaction and are based on a percentage of NAV plus any unfunded capital commitments. Upfront fees are deferred upon receipt and are recognized ratably over the period of benefit, which is generally consistent with estimated expected life of LiquidTrusts (typically 7 to 10 years). All such fees and related deferred revenue are eliminated in the presentation of our consolidated financial statements. As described above, the elimination in consolidation of this fee revenue has no effect on net income (loss) attributable to Ben or BCH or to equity holders of Ben or BCH.

 

109


Table of Contents

RESULTS OF OPERATIONS — THREE MONTHS ENDED SEPTEMBER 30, 2023 AND 2022 (UNAUDITED)

 

(in thousands)    Three Months Ended September 30, 2023  
     Ben Liquidity     Ben Custody     Customer
ExAlt Trusts
    Corporate/
Other
    Consolidating
Eliminations
    Consolidated  

External Revenues

            

Investment loss, net

   $ —       $ —       $ (13   $ —       $ —       $ (13

Loss on financial instruments, net

     —         —         (41,875     (900     —         (42,775

Interest and dividend income

     —         —         2       112       —         114  

Trust services and administration revenues

     —         8       —         (95     —         (87

Intersegment revenues

            

Interest income

     13,022       —         —         —         (13,022     —    

Trust services and administration revenues

     —         6,482       —         —         (6,482     —    
  

 

 

   

 

 

   

 

 

   

 

 

   

 

 

   

 

 

 

Total revenues

     13,022       6,490       (41,886     (883     (19,504     (42,761
  

 

 

   

 

 

   

 

 

   

 

 

   

 

 

   

 

 

 

External expenses

            

Employee compensation and benefits

     1,482       545       —         13,371       —         15,398  

Interest expense

     2,120       —         1,794       1,200       —         5,114  

Professional services

     264       89       884       5,420       —         6,657  

Loss on impairment of goodwill

     220,212       86,472       —         —         —         306,684  

Other expenses

     533       231       26       4,360       —         5,150  

Intersegment expenses

            

Interest expense

     —         —         29,835       —         (29,835     —    

Provision for credit losses

     60,502       —         —         —         (60,502     —    

Other expenses

     —         —         3,850       —         (3,850     —    
  

 

 

   

 

 

   

 

 

   

 

 

   

 

 

   

 

 

 

Total expenses

     285,113       87,337       36,389       24,351       (94,187     339,003  
  

 

 

   

 

 

   

 

 

   

 

 

   

 

 

   

 

 

 

Operating income (loss)

   $ (272,091   $ (80,847   $ (78,275   $ (25,234   $ 74,683       (381,764
  

 

 

   

 

 

   

 

 

   

 

 

   

 

 

   

Income tax expense

               —    
            

 

 

 

Net loss

             $ (381,764
            

 

 

 

 

110


Table of Contents

RESULTS OF OPERATIONS — THREE MONTHS ENDED SEPTEMBER 30, 2023 AND 2022 (UNAUDITED) (cont’d)

 

(in thousands)    Three Months Ended September 30, 2022  
     Ben Liquidity     Ben Custody      Customer
ExAlt Trusts
    Corporate/
Other
    Consolidating
Eliminations
    Consolidated  

External Revenues

             

Investment loss, net

   $ —       $ —        $ (17,099   $ —       $ —       $ (17,099

Loss on financial instruments, net

     —         —          (16,391     (4,646     —         (21,037

Interest and dividend income

     —         —          10       87       —         97  

Trust services and administration revenues

     —         8        —         —         —         8  

Other income

     —         —          —         86       —         86  

Intersegment revenues

             

Interest income

     10,894       —          —         —         (10,894     —    

Trust services and administration revenues

     —         7,767        —         —         (7,767     —    
  

 

 

   

 

 

    

 

 

   

 

 

   

 

 

   

 

 

 

Total revenues

     10,894       7,775        (33,480     (4,473     (18,661     (37,945
  

 

 

   

 

 

    

 

 

   

 

 

   

 

 

   

 

 

 

External expenses

             

Employee compensation and benefits

     1,599       501        —         8,417       —         10,517  

Interest expense

     774       —          1,965       851       —         3,590  

Professional services

     815       820        2,374       10,223       —         14,232  

Provision credit for credit losses

     —         —          —         (10     —         (10

Other expenses

     564       180        187       5,795       —         6,726  

Intersegment expenses

             

Interest expense

     —         —          26,927       —         (26,927     —    

Provision credit for credit losses

     (17,069     —          —         —         17,069       —    

Other expenses

     —         —          5,126       —         (5,126     —    
  

 

 

   

 

 

    

 

 

   

 

 

   

 

 

   

 

 

 

Total expenses

     (13,317     1,501        36,579       25,276       (14,984     35,055  
  

 

 

   

 

 

    

 

 

   

 

 

   

 

 

   

 

 

 

Operating income (loss)

   $ 24,211     $ 6,274      $ (70,059   $ (29,749   $ (3,677   $ (73,000
  

 

 

   

 

 

    

 

 

   

 

 

   

 

 

   

Income tax expense

                887  
             

 

 

 

Net loss

              $ (73,887
             

 

 

 

 

111


Table of Contents

RESULTS OF OPERATIONS — SIX MONTHS ENDED SEPTEMBER 30, 2023 AND 2022 (UNAUDITED)

 

(in thousands)    Six Months Ended September 30, 2023  
     Ben Liquidity     Ben Custody     Customer
ExAlt Trusts
    Corporate/
Other
    Consolidating
Eliminations
    Consolidated  

External Revenues

            

Investment income, net

   $ —       $ —       $ 487     $ —       $ —       $ 487  

Loss on financial instruments, net

     —         —         (43,679     (2,557     —         (46,236

Interest and dividend income

     —         —         10       220       —         230  

Trust services and administration revenues

     —         15       —         —         —         15  

Intersegment revenues

            

Interest income

     25,028       —         —         —         (25,028     —    

Trust services and administration revenues

     —         13,050       —         —         (13,050     —    
  

 

 

   

 

 

   

 

 

   

 

 

   

 

 

   

 

 

 

Total revenues

     25,028       13,065       (43,182     (2,337     (38,078     (45,504
  

 

 

   

 

 

   

 

 

   

 

 

   

 

 

   

 

 

 

External expenses

            

Employee compensation and benefits

     3,975       1,105       —         46,141       —         51,221  

Interest expense

     2,878       —         3,668       2,352       —         8,898  

Professional services

     897       589       2,145       13,399       —         17,030  

Loss on impairment of goodwill

     1,121,212       281,777       —         —         —         1,402,989  

Other expenses

     1,187       438       383       10,084       —         12,092  

Intersegment expenses

            

Interest expense

     —         —         59,615       —         (59,615     —    

Provision for credit losses

     69,998       —         —         —         (69,998     —    

Other expenses

     —         —         7,694       —         (7,694     —    
  

 

 

   

 

 

   

 

 

   

 

 

   

 

 

   

 

 

 

Total expenses

     1,200,147       283,909       73,505       71,976       (137,307     1,492,230  
  

 

 

   

 

 

   

 

 

   

 

 

   

 

 

   

 

 

 

Operating loss

   $ (1,175,119   $ (270,844   $ (116,687   $ (74,313   $ 99,229     $ (1,537,734
  

 

 

   

 

 

   

 

 

   

 

 

   

 

 

   

Income tax expense

               —    
            

 

 

 

Net loss

             $ (1,537,734
            

 

 

 

 

112


Table of Contents

RESULTS OF OPERATIONS — SIX MONTHS ENDED SEPTEMBER 30, 2023 AND 2022 (UNAUDITED) (cont’d)

 

(in thousands)    Six Months Ended September 30, 2022  
     Ben Liquidity     Ben Custody      Customer
ExAlt Trusts
    Corporate/
Other
    Consolidating
Eliminations
    Consolidated  

External Revenues

             

Investment loss, net

   $ —       $ —        $ (42,216   $ —       $ —       $ (42,216

Loss on financial instruments, net

     —         —          (27,176     (5,882     —         (33,058

Interest and dividend income

     —         —          15       167       —         182  

Trust services and administration revenues

     —         15        —         —         —         15  

Other income

     —         —          —         86       —         86  

Intersegment revenues

             

Interest income

     25,205       —          —         —         (25,205     —    

Trust services and administration revenues

     —         15,049        —         —         (15,049     —    
  

 

 

   

 

 

    

 

 

   

 

 

   

 

 

   

 

 

 

Total revenues

     25,205       15,064        (69,377     (5,629     (40,254     (74,991
  

 

 

   

 

 

    

 

 

   

 

 

   

 

 

   

 

 

 

External expenses

             

Employee compensation and benefits

     3,802       959        —         17,321       —         22,082  

Interest expense

     1,407       —          4,294       1,508       —         7,209  

Professional services

     1,509       1,325        2,956       16,299       —         22,089  

Provision for credit losses

     —         —          12,607       6,174       —         18,781  

Other expenses

     1,095       343        787       11,574       —         13,799  

Intersegment expenses

             

Interest expense

     —         —          50,618       —         (50,618     —    

Provision for credit losses

     26,032       —          —         —         (26,032     —    

Other expenses

     —         —          9,592       —         (9,592     —    
  

 

 

   

 

 

    

 

 

   

 

 

   

 

 

   

 

 

 

Total expenses

     33,845       2,627        80,854       52,876       (86,242     83,960  
  

 

 

   

 

 

    

 

 

   

 

 

   

 

 

   

 

 

 

Operating income (loss)

   $ (8,640   $ 12,437      $ (150,231   $ (58,505   $ 45,988     $ (158,951
  

 

 

   

 

 

    

 

 

   

 

 

   

 

 

   

Income tax expense

                1,284  
             

 

 

 

Net loss

              $ (160,235
             

 

 

 

 

113


Table of Contents

RESULTS OF OPERATIONS — YEARS ENDED MARCH 31, 2023 AND 2022

 

(in thousands)    Year Ended March 31, 2023  
     Ben
Liquidity
    Ben
Custody
     Customer
ExAlt Trusts
    Corporate/
Other
    Consolidating
Eliminations
    Consolidated  

External Revenues

             

Investment loss, net

   $ —       $ —        $ (54,010   $ —       $ —       $ (54,010

Loss on financial instruments, net

     —         —          (35,085     (16,336     —         (51,421

Interest income

     —         —          54       358       —         412  

Trust services and administration revenues

     —         30        —         —         —         30  

Other income

     —         —          —         86       —         86  

Intersegment revenues

             

Interest income

     50,819       —          —         —         (50,819     —    

Trust services and administration revenues

     —         29,012        —         —         (29,012     —    
  

 

 

   

 

 

    

 

 

   

 

 

   

 

 

   

 

 

 

Total revenues

     50,819       29,042        (89,041     (15,892     (79,831     (104,903
  

 

 

   

 

 

    

 

 

   

 

 

   

 

 

   

 

 

 

External expenses

             

Employee compensation and benefits

     8,527       2,219        —         34,781       —         45,527  

Interest expense

     2,893       —          8,957       3,621       —         15,471  

Professional services

     2,849       2,018        5,033       28,522       —         38,422  

Provision for credit losses

     —         —          13,843       6,737       —         20,580  

Other expenses

     2,313       759        1,905       23,292       —         28,269  

Intersegment expenses

             

Interest expense

     —         —          110,905       —         (110,905     —    

Provision for loan losses

     80,749       —          —         —         (80,749     —    

Other expenses

     —         —          18,354       —         (18,354     —    
  

 

 

   

 

 

    

 

 

   

 

 

   

 

 

   

 

 

 

Total expenses

     97,331       4,996        158,997       96,953       (210,008     148,269  
  

 

 

   

 

 

    

 

 

   

 

 

   

 

 

   

 

 

 

Operating income (loss)

   $ (46,512   $ 24,046      $ (248,038   $ (112,845   $ 130,177     $ (253,172
  

 

 

   

 

 

    

 

 

   

 

 

   

 

 

   

Income tax benefit

                (1,072
             

 

 

 

Net loss

              $ (252,100
             

 

 

 

 

114


Table of Contents

RESULTS OF OPERATIONS — YEARS ENDED MARCH 31, 2023 AND 2022 (cont’d)

 

(in thousands) (unaudited)    Year Ended March 31, 2022  
     Ben Liquidity     Ben Custody      Customer
ExAlt Trusts
    Corporate/
Other
    Consolidating
Eliminations
    Consolidated  

External Revenues

             

Investment income, net

   $ —       $ —        $ 2,632     $ —       $ —       $ 2,632  

Loss on financial instruments, net

     —         —          (15,149     (6,845     —         (21,994

Interest income

     —         —          5,332       202       —         5,534  

Trust services and administration revenues

     121       32        —         —         —         153  

Other income

     —         —          —         4       —         4  

Intersegment revenues

             

Interest income

     56,706       —          —         —         (56,706     —    

Trust services and administration revenues

     —         23,846        —         —         (23,846     —    
  

 

 

   

 

 

    

 

 

   

 

 

   

 

 

   

 

 

 

Total revenues

     56,827       23,878        (7,185     (6,639     (80,552     (13,671
  

 

 

   

 

 

    

 

 

   

 

 

   

 

 

   

 

 

 

External expenses

             

Employee compensation and benefits

     8,476       2,075        —         37,187       —         47,738  

Interest expense

     7,571       —          1,046       13,766       —         22,383  

Professional services

     3,135       1,457        350       13,369       —         18,311  

Provision for credit losses

     —         —          19,092       9,046       —         28,138  

Other expenses

     2,013       555        2,343       12,565       —         17,476  

Intersegment expenses

             

Interest expense

     —         —          78,821       —         (78,821     —    

Provision for loan losses

     37,843       —          —         —         (37,843     —    

Other expenses

     —         —          14,871       —         (14,871     —    
  

 

 

   

 

 

    

 

 

   

 

 

   

 

 

   

 

 

 

Total expenses

     59,038       4,087        116,523       85,933       (131,535     134,046  
  

 

 

   

 

 

    

 

 

   

 

 

   

 

 

   

 

 

 

Operating income (loss)

   $ (2,211   $ 19,791      $ (123,708   $ (92,572   $ 50,983     $ (147,717
  

 

 

   

 

 

    

 

 

   

 

 

   

 

 

   

Loss on debt extinguishment

                (34,013

Income tax expense

                1,345  
             

 

 

 

Net loss

              $ (183,075
             

 

 

 

Certain prior year items have been reclassified to conform with current year presentation.

 

115


Table of Contents

RESULTS OF OPERATIONS — THREE MONTHS ENDED MARCH 31, 2022 AND 2021

 

(in thousands)    Three Months Ended March 31, 2022  
     Ben Liquidity     Ben Custody      Customer
ExAlt Trusts
    Corporate/
Other
    Consolidating
Eliminations
    Consolidated  

External Revenues

             

Investment loss, net

   $ —       $ —        $ (10,811   $ —       $ —       $ (10,811

Loss on financial instruments, net

     —         —          (44,661     (11,350     —         (56,011

Interest income

     —         —          —         73       —         73  

Trust services and administration revenues

     121       8        —         —         —         129  

Other income

     —         —          —         2       —         2  

Intersegment revenues

             

Interest income

     17,790       —          —         —         (17,790     —    

Trust services and administration revenues

     —         8,408        —         —         (8,408     —    
  

 

 

   

 

 

    

 

 

   

 

 

   

 

 

   

 

 

 

Total revenues

     17,911       8,416        (55,472     (11,275     (26,198     (66,618
  

 

 

   

 

 

    

 

 

   

 

 

   

 

 

   

 

 

 

External expenses

             

Employee compensation and benefits

     2,200       517        —         7,408       —         10,125  

Interest expense

     538       —          1,046       526       —         2,110  

Professional services

     915       446        —         4,088       —         5,449  

Provision for credit losses

     —         —          4,774       4,609       —         9,383  

Other expenses

     436       152        1,860       3,701       —         6,149  

Intersegment expenses

             

Interest expense

     —         —          24,694       —         (24,694     —    

Provision for loan losses

     34,121       —          —         —         (34,121     —    

Other expenses

     —         —          5,767       —         (5,767     —    
  

 

 

   

 

 

    

 

 

   

 

 

   

 

 

   

 

 

 

Total expenses

     38,210       1,115        38,141       20,332       (64,582     33,216  
  

 

 

   

 

 

    

 

 

   

 

 

   

 

 

   

 

 

 

Operating income (loss)

   $ (20,299   $ 7,301      $ (93,613   $ (31,607   $ 38,384     $ (99,834
  

 

 

   

 

 

    

 

 

   

 

 

   

 

 

   

Income tax expense

                1,072  
             

 

 

 

Net loss

              $ (100,906
             

 

 

 

Certain prior year items have been reclassified to conform with current year presentation.

 

116


Table of Contents

RESULTS OF OPERATIONS — THREE MONTHS ENDED MARCH 31, 2022 AND 2021 (cont’d)

 

(in thousands) (unaudited)    Three Months Ended March 31, 2021  
     Ben Liquidity      Ben Custody      Customer
ExAlt
Trusts
    Corporate/
Other
    Consolidating
Eliminations
    Consolidated  

External Revenues

              

Investment income, net

   $ —        $ —        $ 2,091     $ —       $ —       $ 2,091  

Loss on financial instruments, net

     —          —          —         (2,180     —         (2,180

Interest income

     —          —          1,777       160       —         1,937  

Trust services and administration revenues

     508        8        —         —         —         516  

Intersegment revenues

              

Interest income

     16,920        —          —         —         (16,920     —    

Trust services and administration revenues

     —          4,820        —         —         (4,820     —    
  

 

 

    

 

 

    

 

 

   

 

 

   

 

 

   

 

 

 

Total revenues

     17,428        4,828        3,868       (2,020     (21,740     2,364  
  

 

 

    

 

 

    

 

 

   

 

 

   

 

 

   

 

 

 

External expenses

              

Employee compensation and benefits

     1,903        454        —         8,553       —         10,910  

Interest expense

     2,304        —          —         4,880       —         7,184  

Professional services

     859        432        —         3,648       —         4,939  

Other expenses

     525        109        211       1,723       —         2,568  

Intersegment expenses

              

Interest expense

     —          —          16,814       —         (16,814     —    

Provision for loan losses

     5,158        —          —         —         (5,158     —    

Other expenses

     —          —          3,076       —         (3,076     —    
  

 

 

    

 

 

    

 

 

   

 

 

   

 

 

   

 

 

 

Total expenses

     10,749        995        20,101       18,804       (25,048     25,601  
  

 

 

    

 

 

    

 

 

   

 

 

   

 

 

   

 

 

 

Operating income (loss)

   $ 6,679      $ 3,833      $ (16,233   $ (20,824   $ 3,308     $ (23,237
  

 

 

    

 

 

    

 

 

   

 

 

   

 

 

   

Income tax benefit

                 (273
              

 

 

 

Net loss

               $ (22,964
              

 

 

 

 

117


Table of Contents

RESULTS OF OPERATIONS — YEARS ENDED DECEMBER 31, 2021 AND 2020

 

(in thousands)    Year Ended December 31, 2021  
     Ben Liquidity      Ben Custody      Customer
ExAlt Trusts
    Corporate/
Other
    Consolidating
Eliminations
    Consolidated  

External Revenues

              

Investment income, net

   $ —        $ —        $ 15,534     $ —       $ —       $ 15,534  

Gain on financial instruments, net

     —          —          29,512       2,325       —         31,837  

Interest income

     —          —          7,110       288       —         7,398  

Trust services and administration revenues

     510        30        —         —         —         540  

Other income

     —          —          —         2       —         2  

Intersegment revenues

              

Interest income

     55,929        —          —         —         (55,929     —    

Trust services and administration revenues

     —          20,258        —         —         (20,258     —    
  

 

 

    

 

 

    

 

 

   

 

 

   

 

 

   

 

 

 

Total revenues

     56,439        20,288        52,156       2,615       (76,187     55,311  
  

 

 

    

 

 

    

 

 

   

 

 

   

 

 

   

 

 

 

External expenses

              

Employee compensation and benefits

     8,328        2,031        —         38,164       —         48,523  

Interest expense

     12,812        —          —         14,645       —         27,457  

Professional services

     3,100        1,552        350       12,799       —         17,801  

Provision for credit losses

     —          —          14,318       4,437       —         18,755  

Other expenses

     2,127        512        695       10,561       —         13,895  

Intersegment expenses

              

Interest expense

     —          —          70,963       —         (70,963     —    

Provision for loan losses

     8,881        —          —         —         (8,881     —    

Other expenses

     —          —          12,180       —         (12,180     —    
  

 

 

    

 

 

    

 

 

   

 

 

   

 

 

   

 

 

 

Total expenses

     35,248        4,095        98,506       80,606       (92,024     126,431  
  

 

 

    

 

 

    

 

 

   

 

 

   

 

 

   

 

 

 

Operating income (loss)

   $ 21,191      $ 16,193      $ (46,350   $ (77,991   $ 15,837     $ (71,120
  

 

 

    

 

 

    

 

 

   

 

 

   

 

 

   

Loss on debt extinguishment

                 (34,013

Income tax expense

                 —    
              

 

 

 

Net loss

               $ (105,133
              

 

 

 

Certain prior year items have been reclassified to conform with current year presentation.

 

118


Table of Contents

RESULTS OF OPERATIONS — YEARS ENDED DECEMBER 31, 2021 AND 2020 (cont’d)

 

(in thousands)   Year Ended December 31, 2020  
    Ben Liquidity     Ben Custody     Customer
ExAlt Trusts
    Corporate/
Other
    Consolidating
Eliminations
    Consolidated  

External Revenues

           

Investment income, net

  $ —       $ —       $ 132,620     $ —       $ —       $ 132,620  

Loss on financial instruments, net

    —         —         (15,838     (14,832     —         (30,670

Interest income

    —         —         1,819       285       (22     2,082  

Trust services and administration revenues

    —         30       —         —         —         30  

Other income

    —         —         —         36,267       —         36,267  

Intersegment revenues

           

Interest income

    51,819       —         —         —         (51,819     —    

Trust services and administration revenues

    —         19,379       —         —         (19,379     —    
 

 

 

   

 

 

   

 

 

   

 

 

   

 

 

   

 

 

 

Total revenues

    51,819       19,409       118,601       21,720       (71,220     140,329  
 

 

 

   

 

 

   

 

 

   

 

 

   

 

 

   

 

 

 

External expenses

           

Employee compensation and benefits

    6,216       1,915       —         120,451       —         128,582  

Interest expense

    11,496       —         4,675       16,380       —         32,551  

Professional services

    3,656       1,190       —         14,199       —         19,045  

Other expenses

    (165     382       502       6,845       —         7,564  

Intersegment expenses

           

Interest expense

    —         —         63,463       —         (63,463     —    

Provision for loan losses

    5,378       —         —         —         (5,378     —    

Other expenses

    —         —         12,177       —         (12,177     —    
 

 

 

   

 

 

   

 

 

   

 

 

   

 

 

   

 

 

 

Total expenses

    26,581       3,487       80,817       157,875       (81,018     187,742  
 

 

 

   

 

 

   

 

 

   

 

 

   

 

 

   

 

 

 

Operating income (loss)

  $ 25,238     $ 15,922     $ 37,784     $ (136,155   $ 9,798     $ (47,413
 

 

 

   

 

 

   

 

 

   

 

 

   

 

 

   

Income tax expense

              3,459  
           

 

 

 

Net loss

            $ (50,872
           

 

 

 

Certain prior year items have been reclassified to conform with current year presentation.

CONSOLIDATED

Results of Operations — Three Months Ended September 30, 2023 Compared to the Three Months Ended September 30, 2022, and the Six Months Ended September 30, 2023 Compared to the Six Months Ended September 30, 2022 (Unaudited)

Revenues (in thousands)

 

     Three Months Ended
September 30,
     Six Months Ended
September 30,
 
     2023      2022      2023      2022  

Investment income (loss), net

   $ (13    $ (17,099    $ 487      $ (42,216

Loss on financial instruments, net

     (42,775      (21,037      (46,236      (33,058

Interest and dividend income

     114        97        230        182  

Trust services and administration revenues

     (87      8        15        15  

Other income

     —          86        —          86  
  

 

 

    

 

 

    

 

 

    

 

 

 

Total revenues

   $ (42,761    $ (37,945    $ (45,504    $ (74,991
  

 

 

    

 

 

    

 

 

    

 

 

 

 

119


Table of Contents

Three Months Ended September 30, 2023 and 2022

Investment loss, net decreased $17.1 million for the three months ended September 30, 2023, compared to the same period of 2022, driven by changes in the NAV of investments in alternative assets held by certain of the Customer ExAlt Trusts. Investment loss was nominal for the three months ended September 30, 2023, which was driven by $3.1 million of upward adjustments to our relative share of the respective fund’s NAV based on updated financial information received from the funds’ investment manager or sponsor, $1.6 million of downward adjustments related to foreign currency impacts on investments denominated in currencies other than the U.S. dollar, and $1.5 million of downward quoted market price adjustments. Investment loss was $17.1 million for the three months ended September 30, 2022, which was driven by $8.9 million of downward quoted market price adjustments, $5.3 million of downward adjustments related to foreign currency impacts on investments denominated in currencies other than the U.S. dollar, and $4.2 million of downward adjustments to our relative share of the respective fund’s NAV based on updated financial information received from the funds’ investment manager or sponsor.

Loss on financial instruments, net increased $21.7 million for the three months ended September 30, 2023, compared to the same period of 2022, driven by the changes in fair value of the financial instruments held during the period. Loss on financial instruments, net for the three months ended September 30, 2023 was primarily driven by a $41.8 million decrease in the value of our interests in the GWG Wind Down Trust. Such decrease is net of a $13.7 million gain recognized upon reclassification of unrealized net gains related to the Company’s previously classified available-for-sale debt securities from accumulated other comprehensive income. Additional drivers included a $0.7 million net decrease in the fair value of public equity securities combined with a $0.7 million decrease to the fair value of put options held, partially offset by a $0.2 million decrease in the fair value of a derivative liability and a $0.2 million decrease in the fair value of a warrant liability. Loss on financial instruments, net for the three months ended September 30, 2022 included a $27.3 million net decrease to the fair value of public equity securities partially offset by a $5.3 million decrease in the fair value of a derivative liability and a $1.0 million increase to the fair value of put options held. The decline in market price for public equity securities was due to a variety of factors, including principally declines in the securities of GWG Holdings.

Six Months Ended September 30, 2023 and 2022

Investment income (loss), net increased $42.7 million for the six months ended September 30, 2023, compared to the same period of 2022, driven by changes in the NAV of investments in alternative assets held by certain of the Customer ExAlt Trusts. Investment income was $0.5 million for the six months ended September 30, 2023, which was driven by $6.2 million of upward adjustments to our relative share of the respective fund’s NAV based on updated financial information received from the funds’ investment manager or sponsor, $4.7 million of downward quoted market price adjustments, and $1.0 million of downward adjustments related to foreign currency impacts on investments denominated in currencies other than the U.S. dollar. Investment loss was $42.2 million for the six months ended September 30, 2022, which was driven by $17.6 million of downward quoted market price adjustments, $16.2 million of downward adjustments to our relative share of the respective fund’s NAV based on updated financial information received from the funds’ investment manager or sponsor, and $9.4 million of downward adjustments related to foreign currency impacts on investments denominated in currencies other than the U.S. dollar.

Loss on financial instruments, net increased $13.2 million for the six months ended September 30, 2023, compared to the same period of 2022, driven by the changes in fair value of the financial instruments held during the period. Loss on financial instruments, net for the six months ended September 30, 2023 was primarily driven by a $41.8 million decrease in the value of our interests in the GWG Wind Down Trust. Such decrease is net of a $13.7 million gain recognized upon reclassification of unrealized net gains related to the Company’s previously classified available-for-sale debt securities from accumulated other comprehensive income. Additional drivers include a $4.4 million decrease in the fair value of public equity securities combined with a $3.0 million decrease

 

120


Table of Contents

to the fair value of put options held, partially offset by a $1.6 million decrease in the fair value of a derivative liability and a $1.7 million decrease in the fair value of a warrant liability. Loss on financial instruments, net for the six months ended September 30, 2022 includes a $42.6 million decrease to the fair value of public equity security partially offset by a $3.8 million decrease in the fair value of a derivative liability, $2.7 million increase to the fair value of put options held, and a $3.0 million upward adjustment to private equity securities. The decline in market price for public equity securities, was due to a variety of factors, including principally declines in the securities of GWG Holdings due to GWG Holdings’ pending reorganization under the Chapter 11 of the Bankruptcy Code.

Interest and Operating Expenses (in thousands)

 

     Three Months Ended
September 30,
     Six Months Ended
September 30,
 
     2023      2022      2023      2022  

Employee compensation and benefits

   $ 15,398      $ 10,517      $ 51,221      $ 22,082  

Interest expense (including amortization of deferred financing

     5,114        3,590        8,898        7,209  

Professional services

     6,657        14,232        17,030        22,089  

Provision for (reversal of) credit losses

     —          (10      —          18,781  

Loss on impairment of goodwill

     306,684        —          1,402,989        —    

Other expenses

     5,150        6,726        12,092        13,799  
  

 

 

    

 

 

    

 

 

    

 

 

 

Total expenses

   $ 339,003      $ 35,055      $ 1,492,230      $ 83,960  
  

 

 

    

 

 

    

 

 

    

 

 

 

Three Months Ended September 30, 2023 and 2022

Employee compensation and benefits increased $4.9 million for the three months ended September 30, 2023, compared to the same period in 2022. The increase was driven by a $5.8 million increase in equity-based compensation, partially offset by a $0.9 million decrease in payroll and other benefit related costs due to a lower headcount in 2023 as compared to 2022 primarily due to the employees furloughed in 2023. The increase in equity based compensation was driven by $3.4 million recognized upon vesting of awards previously subject to a performance condition, which was satisfied by Ben’s public listing in June 2023. With the implementation of our operating cost reduction plan, as updated subsequent to September 30, 2023, employee compensation and benefits is expected to decrease by nearly $1.0 million per month beginning in November 2023.

Interest expense increased $1.5 million for the three months ended September 30, 2023, compared to the same period in 2022, primarily due a $1.3 million decrease in the amortization of deferred financing costs accounted for as a premium.

Professional services expenses decreased $7.6 million for the three months ended September 30, 2023, compared to the same period in 2022, primarily due to a $3.8 million decrease in legal fees combined with a $2.2 million decrease in other professional fees. With the implementation of our operating cost reduction plan, as updated subsequent to September 30, 2023, professional services and other expenses combined could decrease up to approximately $35.0 million to $37.5 million on an annualized basis from their levels prior to the implementation of the cost reduction plan.

During the three months ended September 30, 2023, we completed an interim impairment test for goodwill and as a result, recorded a non-cash impairment charge of $306.7 million. See—Critical Accounting Estimates below and Note 6 to the Consolidated Financial Statements in “Part 1, Item 1.—Financial Statements” of this Quarterly Report on Form 10-Q for further information.

 

121


Table of Contents

Other expenses decreased $1.6 million for the three months ended September 30, 2023, compared to the same period in 2022, primarily driven by a decrease in other insurance and taxes. The table below provides additional detail regarding our other expenses. As mentioned above, with the implementation of our operating cost reduction plan, as updated subsequent to September 30, 2023, other expenses are expected to continue to decrease.

Other Expenses (in thousands)

 

     Three Months Ended
September 30,
 
     2023      2022  

Travel and entertainment

   $ 1,540      $ 1,847  

Depreciation and amortization

     991        872  

Other insurance and taxes

     811        2,075  

Other expenses

     779        959  

Software license and maintenance

     724        549  

Occupancy and equipment

     305        424  
  

 

 

    

 

 

 

Total other expenses

   $ 5,150      $ 6,726  
  

 

 

    

 

 

 

Six Months Ended September 30, 2023 and 2022

Employee compensation and benefits increased $29.1 million for the six months ended September 30, 2023, compared to the same period in 2022. The increase was driven by a $29.3 million increase in equity-based compensation, slightly offset by a $0.1 million decrease in payroll and other benefit related costs. The increase in equity based compensation was driven by $11.4 million recognized upon vesting of awards previously subject to a performance condition, which was satisfied by Ben’s public listing in June 2023 and $15.0 million recognized as a result of transactions completed as part of the recapitalization of BCG (the “BCG Recapitalization”). With the implementation of our operating cost reduction plan, as updated subsequent to September 30, 2023, employee compensation and benefits is expected to decrease by nearly $1.0 million per month beginning in November 2023.

Interest expense increased $1.7 million for the six months ended September 30, 2023, compared to the same period in 2022. The increase was primarily driven by a $1.2 million decrease in the amortization of deferred financing costs accounted for as a premium.

Professional services expenses decreased $5.1 million for the six months ended September 30, 2023, compared to the same period in 2022, primarily due to an decrease in legal fees of $2.8 million combined with decreases in consulting fees and internal audit fees.

Provision for credit losses decreased $18.8 million for the six months ended September 30, 2023, compared to the same period in 2022. Provision for credit losses for the six months ended September 30, 2022 included a $12.6 million credit related loss on the investments in L Bonds held by the Customer ExAlt Trusts, and $6.2 million of additional allowances taken on receivables under the Shared Services Agreement with GWG Holdings existing on the date that GWG Holdings filed for bankruptcy.

During the six months ended September 30, 2023, we completed an interim impairment test for goodwill and as a result, recorded a non-cash impairment charge of $1.4 billion. See—Critical Accounting Estimates below and Note 6 to the Consolidated Financial Statements in “Part 1, Item 1.—Financial Statements” of this Quarterly Report on Form 10-Q for further information.

Other expenses decreased $1.7 million for the six months ended September 30, 2023, compared to the same period in 2022. The table below provides additional detail regarding our other expenses.

 

122


Table of Contents

Other Expenses (in thousands)

 

     Six Months Ended
September 30,
 
     2023      2022  

Travel and entertainment

   $ 3,368      $ 3,739  

Other insurance and taxes

     2,871        3,686  

Depreciation and amortization

     1,922        1,649  

Other expenses

     1,867        2,897  

Software license and maintenance

     1,437        1,206  

Occupancy and equipment

     627        622  
  

 

 

    

 

 

 

Total other expenses

   $ 12,092      $ 13,799  
  

 

 

    

 

 

 

Results of Operations — Year Ended March 31, 2023 Compared to the Year Ended March 31, 2022, Three Months Ended March 31, 2022 Compared to the Three Months Ended March 31, 2021, and the Year Ended December 31, 2021 Compared to the Year Ended December 31, 2020

Revenues (in thousands)

 

     Year Ended
March 31,
    Three Months Ended
March 31,
    Year Ended
December 31,
 
     2023     2022     2022     2021     2021      2020  
           (unaudited)           (unaudited)               

Investment income (loss), net

   $ (54,010   $ 2,632     $ (10,811   $ 2,091     $ 15,534      $ 132,620  

Gain (loss) on financial instruments, net

     (51,421     (21,994     (56,011     (2,180     31,837        (30,670

Interest income

     412       5,534       73       1,937       7,398        2,082  

Trust services and administration revenues

     30       153       129       516       540        30  

Other income

     86       4       2       —         2        36,267  
  

 

 

   

 

 

   

 

 

   

 

 

   

 

 

    

 

 

 

Total revenues

   $ (104,903   $ (13,671   $ (66,618   $ 2,364     $ 55,311      $ 140,329  
  

 

 

   

 

 

   

 

 

   

 

 

   

 

 

    

 

 

 

Year Ended March 31, 2023 and 2022

Investment income (loss), net decreased $56.6 million for the year ended March 31, 2023, compared to the year ended March 31, 2022, driven by changes in the NAV of investments in alternative assets held by certain of the Customer ExAlt Trusts. Investment loss was $54.0 million for the year ended March 31, 2023, which was driven by $37.3 million of downward adjustments to our relative share of the respective fund’s NAV based on updated financial information received from the funds’ investment manager or sponsor, $12.9 million of downward quoted market price adjustments, and $2.9 million of downward adjustments related to foreign currency impacts on investments denominated in currencies other than the U.S. dollar. Investment income was $2.6 million for the year ended March 31, 2022, which represented a net increase in the NAV of the alternative assets held by certain Customer ExAlt Trusts.

Loss on financial instruments increased $29.4 million for the year ended March 31, 2023, compared to the year ended March 31, 2022, driven by the changes in fair value of the financial instruments held during the period. Loss on financial instruments, net for the year ended March 31, 2023 includes a $63.0 million decrease in the fair value of the public equity securities combined with a $3.5 million decrease in the fair value of put options held, partially offset by a $4.6 million decrease in the fair value of a derivative liability and a $10.5 million upward adjustment to private equity securities. The decline in market price was due to a variety of factors, primarily declines in the fair values of securities of GWG Holdings due to GWG Holdings’ pending reorganization under Chapter 11 of the Bankruptcy Code. Loss on financial instruments, net for the year ended March 31, 2022 includes a $19.0 million decrease in the fair value of securities of GWG Holdings and a $3.0 million decrease in the fair value of put options held.

 

123


Table of Contents

Interest income decreased $5.1 million for the year ended March 31, 2023, compared to the year ended March 31, 2022. This decrease was primarily driven by interest income earned by the Customer ExAlt Trusts on their investment in debt securities for the year ended March 31, 2022. These debt securities were moved to nonaccrual on December 31, 2021.

Three Months Ended March 31, 2022 and 2021

Investment income (loss), net decreased $12.9 million for the three months ended March 31, 2022, compared to the same period of 2021, driven by changes in the NAV of investments in alternative assets held by certain of the Customer ExAlt Trusts. Investment loss was $10.8 million for the three months ended March 31, 2022, which represented a decrease in the fair value of the alternative assets held by certain Customer Exalt Trusts. Investment income was $2.1 million for the three months ended March 31, 2021, which represents an increase in the fair value of the alternative assets held by certain Customer ExAlt Trusts.

Loss on financial instruments increased $53.8 million for the three months ended March 31, 2022, compared to the same period of 2021, driven by the changes in fair value of the financial instruments held during the period. Loss on financial instruments, net for the three months ended March 31, 2022 represented a $56.0 million decrease in the fair value of the public equity securities. The decline in market price from December 31, 2021 to March 31, 2022, was due to a variety of factors, including principally declines in the securities of GWG Holdings due to GWG Holdings’ pending reorganization under Chapter 11 of the Bankruptcy Code. No put options were held during the three months ended March 31, 2022. Loss on financial instruments, net for the three months ended March 31, 2021 represented a $2.2 million decrease in the fair value of put options held. The fair value of our investments in public equity securities did not change during the three months ended March 31, 2021.

Interest income decreased $1.9 million for the three months ended March 31, 2022, compared to the same period of 2021. This decrease was primarily driven by interest income earned by the Customer ExAlt Trusts on their investment in debt securities for the three months ended March 31, 2021. These debt securities were moved to nonaccrual on December 31, 2021.

Years Ended December 31, 2021 and 2020

Investment income decreased $117.1 million for the year ended December 31, 2021, compared to the same period of 2020, driven by changes in the NAV of investments in alternative assets held by certain of the Customer ExAlt Trusts. Investment income was $15.5 million during the year ended December 31, 2021, which represented an increase in the fair value of the alternative assets held by certain Customer ExAlt Trusts. Investment income was $132.6 million during the year ended December 31, 2020, and included a $61.7 million increase in fair value of repurchase options issued by certain Customer ExAlt Trusts partially offset by a $17.6 million decrease in the fair value of the alternative assets held by certain Customer ExAlt Trusts. These repurchase options, which were unexercised, expired during 2020. Additionally, a gain of $88.5 million was recognized during the year ended December 31, 2020, in investment income related to the Collateral Swap on September 30, 2020.

Gain (loss) on financial instruments, net increased $62.5 million for the year ended December 31, 2021, compared to the same period of 2020, driven by the changes in fair value of the financial instruments held during the period. Gain on financial instruments, net for the year ended December 31, 2021, included a $37.0 million increase in the fair value of public equity securities partially offset by a $5.2 million decrease in the fair value of put options. Loss on financial instruments, net for the year ended December 31, 2020, included a $22.9 million decrease in the fair value of public equity securities combined with a $7.8 million decrease in the fair value of put options. The investment in put option was entered into during third quarter of 2020.

Interest income for the year ended December 31, 2021, represented interest income earned for the full year by the Customer ExAlt Trusts on their investment in debt securities compared to one quarter of interest earned during

 

124


Table of Contents

the year ended December 31, 2020. These debt securities were acquired on September 30, 2020 in connection with the Collateral Swap.

Trust services and administration revenues were $0.5 million for the year ended December 31, 2021, which represents fees earned on liquidity transactions during the year then ended.

Other income was $36.3 million for the year ended December 31, 2020, which represents income recognized as a result of the forfeiture of vested equity-based compensation related to one former director.

Interest and Operating Expenses (in thousands)

 

     Year Ended
March 31,
     Three Months Ended
March 31,
     Year Ended
December 31,
 
     2023      2022      2022      2021      2021      2020  
            (unaudited)             (unaudited)                

Employee compensation and benefits

   $ 45,527      $ 47,738      $ 10,125      $ 10,910      $ 48,523      $ 128,582  

Interest expense (including amortization of deferred financing costs)

     15,471        22,383        2,110        7,184        27,457        32,551  

Professional services

     38,422        18,311        5,449        4,939        17,801        19,045  

Provision for credit losses

     20,580        28,138        9,383        —          18,755        —    

Other expenses

     28,269        17,476        6,149        2,568        13,895        7,564  
  

 

 

    

 

 

    

 

 

    

 

 

    

 

 

    

 

 

 

Total expenses

   $ 148,269      $ 134,046      $ 33,216      $ 25,601      $ 126,431      $ 187,742  
  

 

 

    

 

 

    

 

 

    

 

 

    

 

 

    

 

 

 

Year Ended March 31, 2023 and 2022

Employee compensation and benefits decreased $2.2 million for the year ended March 31, 2023, compared to the same period of 2022. The decrease was driven by a $10.9 million decrease in equity-based compensation related to the Equity Incentive Plans, partially offset by an $8.7 million increase in payroll and other benefit related costs.

Interest expense decreased $6.9 million for the year ended March 31, 2023, compared to the same period of 2022. The decrease in interest expense was primarily due to the settlement of the Commercial Loan Agreement in November 2021, which contributed $11.7 million to interest expense during the year ended March 31, 2022, combined with a $5.3 million increase in the amortization of deferred financing costs. Deferred financing costs during the year ended March 31, 2023, represented the amortization of a premium for the entirety of the year. Deferred financing costs during the year ended March 31, 2022, represented the amortization of a discount for the majority of the year, which was offset by the amortization of premium in the fourth quarter, resulting in a net premium for the year. These decreases were partially offset by a $7.9 million increase in interest expense recognized on the Customer ExAlt Trust loan payable, which was recognized as a result of the loan participation transaction entered into on March 24, 2022, combined with a $2.2 million increase in combined interest expense on the First Lien Credit Agreement and Second Lien Credit Agreement and other borrowings.

Professional services expenses increased $20.1 million for the year ended March 31, 2023, compared to the same period of 2022, primarily due to an increase in legal fees of $11.8 million combined with increases in other professional fees due to costs associated with public relations and consulting fees.

Provision for credit losses decreased $7.6 million for the year ended March 31, 2023, compared to the same period of 2022. Provision for credit losses included a $12.6 million credit related loss on the investments in L Bonds held by the Customer ExAlt Trusts, $6.7 million of additional allowances taken on receivables under the Shared Services Agreement with GWG Holdings existing on the date that GWG Holdings filed for bankruptcy, and $1.2 million of allowances taken on aged receivables for the year ended March 31, 2023, compared to $18.7 million, $9.5 million, and nil, respectively for the previously mentioned items during the year ended March 31, 2022.

 

125


Table of Contents

Other expenses increased $10.8 million for the year ended March 31, 2023, compared to the same period of 2022, primarily driven by the recognition of $4.4 million more in lease and direct operating expense related to the Aircraft Sublease (as defined below) for the respective periods, combined with a $5.3 million increase in other insurance and taxes and a $1.5 million increase in depreciation and amortization, partly offset by a $1.0 million TEFFI application fee incurred during the year ended March 31, 2022. The table below provides additional detail regarding our other expenses.

Other Expenses (in thousands)

 

     Year Ended March 31,  
     2023      2022  
            (unaudited)  

Other insurance and taxes

   $ 7,851      $ 2,581  

Travel and entertainment

     7,826        4,326  

Depreciation and amortization

     3,606        2,089  

Software license and maintenance

     2,343        2,240  

Occupancy and equipment

     1,212        666  

Other expenses

     5,431        5,574  
  

 

 

    

 

 

 

Total other expenses

   $ 28,269      $ 17,476  
  

 

 

    

 

 

 

Three Months Ended March 31, 2022 and 2021

Employee compensation and benefits decreased $0.8 million for the three months ended March 31, 2022, compared to the same period in 2021. The decrease was driven by a $2.2 million decrease in equity-based compensation related to the Equity Incentive Plans, partially offset by a $1.4 million increase in payroll and other benefit related costs principally related to an increase in headcount.

Interest expense decreased $5.1 million for the three months ended March 31, 2022, compared to the same period in 2021. The decrease in interest expense was primarily due to the settlement of the Commercial Loan Agreement in November 2021, which contributed $4.4 million to interest expense during the three months ended March 31, 2021, combined with a $2.7 million decrease in deferred financing costs on the recent debt amendments to the First Lien Credit Agreement and Second Lien Credit Agreement, which was driven by the amortization of a premium for the three months ended March 31, 2022 compared to the amortization of a discount for the three months ended March 31, 2021. These decreases were partially offset by $1.0 million of interest expense recognized on the Customer ExAlt Trust loan payable, which was recognized as a result of the loan participation transaction entered into on March 24, 2022, combined with a $1.0 million increase in interest expense on the First Lien Credit Agreement and Second Lien Credit Agreement.

Provision for credit losses was $9.4 million for the three months ended March 31, 2022, which represents a $4.9 million credit related loss on the investments in GWG L Bonds held by the Customer ExAlt Trusts combined with $4.4 million of additional allowances taken on receivables under the Shared Services Agreement with GWG Holdings existing on the date that GWG Holdings filed for bankruptcy.

Professional services expenses increased $0.5 million for the three months ended March 31, 2022, compared to the same period in 2021, primarily due to an increase in legal fees partly offset by a decrease in audit fees and recruiting expense.

Other expenses increased $3.6 million for the three months ended March 31, 2022, compared to the same period in 2021, primarily driven by the recognition of $1.7 million in lease and direct operating expense related to the

 

126


Table of Contents

Aircraft Sublease combined with a $1.8 million increase in other expenses. The table below provides additional detail regarding our other expenses.

 

     Three Months Ended
March 31,
 
     2022      2021  
            (unaudited)  

Travel and entertainment

   $ 1,800      $ 58  

Depreciation and amortization

     612        513  

Software license and maintenance

     597        554  

Other insurance and taxes

     593        699  

Occupancy and equipment

     174        142  

Other expenses

     2,373        602  
  

 

 

    

 

 

 

Total other expenses

   $ 6,149      $ 2,568  
  

 

 

    

 

 

 

Years Ended December 31, 2021 and 2020

Employee compensation and benefits decreased $80.1 million during the year ended December 31, 2021, compared to the same period in 2020. The decrease was driven by a $84.7 million decrease in equity-based compensation related to the Equity Incentive Plans, partially offset by a $4.6 million increase in payroll and other benefit related costs. Equity based compensation decreased due to the full vesting of some awards upon grant during the first quarter of 2020 compared to predominately service-based vesting during 2021.

Interest expense, including amortization of deferred financing costs, decreased $5.1 million during the year ended December 31, 2021, compared to 2020. The decrease in interest expense was primarily driven by the $4.7 million of interest expense on the Promissory Note recognized by the Customer ExAlt Trust during the year ended December 31, 2020. The Promissory Note was settled on September 30, 2020. Such decrease was combined with a decrease in certain other borrowings and liabilities and a decrease in amortization of deferred financing costs.

Provision for credit losses was $18.8 million for the year ended December 31, 2021, which represents a $13.7 million credit related loss on the investments in GWG L Bonds held by the Customer ExAlt Trusts combined with $5.0 million of additional allowances taken on receivables under the Shared Services Agreement with GWG Holdings existing on the date that GWG Holdings filed for bankruptcy.

Professional services expenses decreased $1.2 million during the year ended December 31, 2021, compared to 2020, primarily due to a decrease in consulting and other professional fees, partially offset by an increase in internal audit fees.

Other expenses increased $6.3 million during the year ended December 31, 2021, compared to 2020, primarily driven by the $1.0 million TEFFI application fee incurred during the second quarter of calendar year 2021, a $0.9 million increase in depreciation and amortization, and a $1.3 million partial expense reversal of a service provider accrual during the first quarter of calendar year 2020. The table below provides detail regarding our other expenses.

 

127


Table of Contents

Other Expenses (in thousands)

 

     Year Ended
December 31,
 
     2021      2020  

Other insurance and taxes

   $ 2,687      $ 2,105  

Travel and entertainment

     2,584        1,513  

Software license and maintenance

     2,197        1,524  

Depreciation and amortization

     1,990        1,055  

Occupancy and equipment

     634        633  

Other expenses

     3,803        734  
  

 

 

    

 

 

 

Total other expenses

   $ 13,895      $ 7,564  
  

 

 

    

 

 

 

BEN LIQUIDITY

Results of Operations — Three Months Ended September 30, 2023 Compared to the Three Months Ended September 30, 2022, and the Six Months Ended September 30, 2023 Compared to the Six Months Ended September 30, 2022 (Unaudited)

 

(in thousands)    Three Months Ended
September 30,
     Six Months Ended
September 30,
 
     2023      2022      2023      2022  

Revenues:

           

Interest income

   $ 13,022      $ 10,894      $ 25,028      $ 25,205  
  

 

 

    

 

 

    

 

 

    

 

 

 

Total revenues

     13,022        10,894        25,028        25,205  
  

 

 

    

 

 

    

 

 

    

 

 

 

Expenses

           

Employee compensation and benefits

     1,482        1,599        3,975        3,802  

Interest expense (including amortization of deferred financing costs)

     2,120        774        2,878        1,407  

Professional services

     264        815        897        1,509  

Provision for (reversal of) credit losses

     60,502        (17,069      69,998        26,032  

Loss on impairment of goodwill

     220,212        —          1,121,212        —    

Other expenses

     533        564        1,187        1,095  
  

 

 

    

 

 

    

 

 

    

 

 

 

Total expenses

     285,113        (13,317      1,200,147        33,845  
  

 

 

    

 

 

    

 

 

    

 

 

 

Operating income (loss)

   $ (272,091    $ 24,211      $ (1,175,119    $ (8,640
  

 

 

    

 

 

    

 

 

    

 

 

 

Three Months Ended September 30, 2023 and 2022

Interest income increased $2.1 million during the three months ended September 30, 2023 compared to the same period in 2022. The increase was primarily driven by a $2.5 million increase in interest earned on new originations and the compounding of interest, partially offset by a $0.7 million decrease in interest income earned from loans on nonaccrual during the three months ended September 30, 2023.

Interest expense increased $1.3 million during the three months ended September 30, 2023 compared to the same period in 2022, primarily driven by a $1.3 million decrease in the amortization of deferred financing costs accounted for as a premium.

Professional services decreased $0.6 million during the three months ended September 30, 2023 compared to the same period in 2022, primarily driven by decreases in internal audit fees, marketing, and other professional fees.

 

128


Table of Contents

Provision for credit losses was $60.5 million for the three months ended September 30, 2023, including $47.1 million in credit losses primarily driven by a decrease in collateral comprised of related party equity interests. The remainder of the provision was primarily due to a net decrease in collateral values and resulting expected cash flows related to the loan portfolio, combined with an increased amortized cost basis due to new originations and interest capitalizing at a higher rate than loan payments.

During the three months ended September 30, 2023, we completed an interim impairment test for goodwill and as a result, recorded a non-cash impairment charge of $220.2 million for Ben Liquidity. See—Critical Accounting Estimates below and Note 6 to the Consolidated Financial Statements in “Part 1, Item 1.—Financial Statements” of this Quarterly Report on Form 10-Q for further information.

Six Months Ended September 30, 2023 and 2022

Interest income decreased $0.2 million during the six months ended September 30, 2023 compared to the same period in 2022. The decrease was primarily driven by a $5.4 million decrease in interest income earned from loans moving to nonaccrual during the six months ended September 30, 2023 combined with a decrease in interest income earned due to loan prepayments resulting in lower outstanding loan balances. The decrease was mostly offset by a $4.7 million increase in interest earned on new originations and the compounding of interest.

Interest expense, including amortization of deferred financing costs, increased $1.5 million for the six months ended September 30, 2023, compared to the same period in 2022, primarily driven by a $1.2 million decrease in deferred financing costs accounted for as a premium.

Professional services decreased $0.6 million during the six months ended September 30, 2023 compared to the same period in 2022, primarily driven by decreases in internal audit fees, marketing, and other professional fees.

Provision for credit losses was $70.0 million for the six months ended September 30, 2023, including $39.6 million in credit losses driven by a decrease in collateral comprised of related party equity interests. The remainder of the provision was primarily due to a net decrease in collateral values and resulting expected cash flows related to the loan portfolio, combined with an increased amortized cost basis due to new originations and interest capitalizing at a higher rate than loan payments.

During the six months ended September 30, 2023, we completed an interim impairment test for goodwill and as a result, recorded a non-cash impairment charge of $1.1 billion for Ben Liquidity. See—Critical Accounting Estimates below and Note 6 to the Consolidated Financial Statements in “Part 1, Item 1.—Financial Statements” of this Quarterly Report on Form 10-Q for further information.

 

129


Table of Contents

Results of Operations — Year Ended March 31, 2023 Compared to the Year Ended March 31, 2022, Three Months Ended March 31, 2022 Compared to the Three Months Ended March 31, 2021, and the Year Ended December 31, 2021 Compared to the Year Ended December 31, 2020

 

(in thousands)    Year Ended
March 31,
    Three Months Ended
March 31,
     Year Ended
December 31,
 
     2023     2022     2022     2021      2021      2020  
     (unaudited)           (unaudited)                

Revenues:

              

Interest income

   $ 50,819     $ 56,706     $ 17,790     $ 16,920      $ 55,929      $ 51,819  

Trust services and administration revenues

     —         121       121       508        510        —    
  

 

 

   

 

 

   

 

 

   

 

 

    

 

 

    

 

 

 

Total revenues

     50,819       56,827       17,911       17,428        56,439        51,819  
  

 

 

   

 

 

   

 

 

   

 

 

    

 

 

    

 

 

 

Expenses

              

Employee compensation and benefits

     8,527       8,476       2,200       1,903        8,328        6,216  

Interest expense (including amortization of deferred financing costs)

     2,893       7,571       538       2,304        12,812        11,496  

Professional services

     2,849       3,135       915       859        3,100        3,656  

Provision for loan losses

     80,749       37,843       34,121       5,158        8,881        5,378  

Other expenses

     2,313       2,013       436       525        2,127        (165
  

 

 

   

 

 

   

 

 

   

 

 

    

 

 

    

 

 

 

Total expenses

     97,331       59,038       38,210       10,749        35,248        26,581  
  

 

 

   

 

 

   

 

 

   

 

 

    

 

 

    

 

 

 

Operating income (loss)

   $ (46,512   $ (2,211   $ (20,299   $ 6,679      $ 21,191      $ 25,238  
  

 

 

   

 

 

   

 

 

   

 

 

    

 

 

    

 

 

 

Certain prior year items have been reclassified to conform with current year presentation.

Year Ended March 31, 2023 and 2022

Interest income decreased $5.9 million during the year ended March 31, 2023 compared to the year ended March 31, 2022. The decrease was primarily driven by a $21.0 million decrease in interest income earned from loans moving to nonaccrual, the majority of which are backed by the assets acquired during the Collateral Swap, during the year ended March 31, 2023 combined with a decrease in interest income earned due to loan prepayments resulting in lower outstanding loan balances. The decrease was mostly offset by a $15.0 million increase in interest earned on new originations, primarily the ExAlt Loan originated in December 2021 with an aggregate original principal amount of approximately $246.0 million.

Interest expense, including amortization of deferred financing costs, decreased $4.7 million for the year ended March 31, 2023 compared to the year ended March 31, 2022. The decrease in interest expense was primarily driven by a $5.3 million increase in the amortization of a premium for deferred financing costs, partially offset by a $0.7 million increase in interest expense on the First Lien Credit Agreement and Second Lien Credit Agreement. Deferred financing costs during the year ended March 31, 2023, represented the amortization of a premium for the entirety of the year. Deferred financing costs during the year ended March 31, 2022, represented the amortization of a discount for the majority of the year, which was offset by the amortization of premium in the fourth quarter, resulting in a net premium for the year.

Provision for loan losses increased $42.9 million for the year ended March 31, 2023, compared to the year ended March 31, 2022, primarily due to a net decrease in collateral values and resulting expected cash flows related to the loan portfolio.

Three Months Ended March 31, 2022 and 2021

Interest income increased $0.9 million during the three months ended March 31, 2022 compared to the same period in 2021. The increase was primarily driven by interest earned on ExAlt Loans originated in December

 

130


Table of Contents

2021 with an aggregate original principal amount of approximately $246 million. This increase was mostly offset by a decrease in interest income earned through accelerated discount amortization resulting from loan prepayments during the three months ended March 31, 2022 compared to the same period in 2021, combined with lower effective interest on the purchased credit impaired (“PCI”) portfolio due to declining carrying values.

Trust services and administration revenues decreased $0.4 million during the three months ended March 31, 2022 compared to the same period in 2021, driven by fewer liquidity transactions during the three months ended March 31, 2022.

Interest expense, including amortization of deferred financing costs, decreased $1.8 million for the three months ended March 31, 2022 compared to the same period in 2021. The decrease in interest expense was primarily driven by the amortization of a premium during the three months ended March 31, 2022, compared to the amortization of a discount in the comparable period.

Provision for credit losses increased $29.0 million for the three months ended March 31, 2022 compared to the same period in 2021, primarily due to a decrease in collateral values to the ExAlt Loans, most notably driven by declines in the fair value of the securities of GWG Holdings held by the Customer ExAlt Trusts due to GWG Holdings’ pending reorganization under Chapter 11 of the Bankruptcy Code, and the resulting decline in the expected cash flows from the collateral related to this portion of the loan portfolio.

Years Ended December 31, 2021 and 2020

Interest income increased $4.1 million during the year ended December 31, 2021, compared to the same period of 2020, due to accelerated discount amortization resulting from loan prepayments and an increase in originations for the comparable periods related mainly to ExAlt Loans originated in December 2021 with an aggregate original principal amount of approximately $246 million.

Trust services and administration revenues were $0.5 million during the year ended December 31, 2021, which represents upfront fees earned on liquidity transactions during 2022. There were no such fees for the comparable period.

Employee compensation and benefits increased $2.1 million during the year ended December 31, 2021, compared to the same period of 2020, primarily driven by increases in commissions, average salaries, and headcount.

Interest expense, including amortization of deferred financing costs, increased $1.3 million during the year ended December 31, 2021, compared to the same period of 2020, primarily driven by an increase in amortization of deferred financing costs.

Professional services expenses decreased $0.6 million during the year ended December 31, 2021, compared to the same period of 2020, primarily due to a decrease in legal fees.

Provision for credit losses increased $3.5 million during the year ended December 31, 2021, compared to the same period of 2020, primarily due to declines in the collateral value for certain assets.

Other expenses increased $2.3 million during the year ended December 31, 2021, primarily driven by a $1.3 million partial expense reversal of a service provider accrual in the first quarter of calendar year 2020 combined with increases in depreciation and amortization expense and other operating expenses.

 

131


Table of Contents

BEN CUSTODY

Results of Operations — Three Months Ended September 30, 2023 Compared to the Three Months Ended September 30, 2022, and the Six Months Ended September 30, 2023 Compared to the Six Months Ended September 30, 2022 (Unaudited)

 

(in thousands)    Three Months Ended
September 30,
     Six Months Ended
September 30,
 
     2023      2022      2023      2022  

Revenues

           

Trust services and administration revenues

   $ 6,490      $ 7,775      $ 13,065      $ 15,064  

Expenses

           

Employee compensation and benefits

     545        501        1,105        959  

Professional services

     89        820        589        1,325  

Loss on impairment of goodwill

     86,472        —          281,777        —    

Other expenses

     231        180        438        343  
  

 

 

    

 

 

    

 

 

    

 

 

 

Total expenses

     87,337        1,501        283,909        2,627  
  

 

 

    

 

 

    

 

 

    

 

 

 

Operating income

   $ (80,847    $ 6,274      $ (270,844    $ 12,437  
  

 

 

    

 

 

    

 

 

    

 

 

 

Three Months Ended September 30, 2023 and 2022

Trust services and administration revenues decreased $1.3 million for the three months ended September 30, 2023, compared to the same period in 2022 driven by a decrease in the NAV of the alternative assets held by the Customer ExAlt Trusts, which is an input into the calculation of the recurring trust services revenues.

Professional services expenses decreased $0.7 million for the three months ended September 30, 2023, compared to the same period in 2022 driven by a decrease in consulting fees for compliance initiatives in the prior period.

During the three months ended September 30, 2023, we completed an interim impairment test for goodwill and as a result, recorded a non-cash impairment charge of $86.5 million for Ben Custody. See—Critical Accounting Estimates below and Note 6 to the Consolidated Financial Statements in “Part 1, Item 1.—Financial Statements” of this Quarterly Report on Form 10-Q for further information.

Six Months Ended September 30, 2023 and 2022

Trust services and administration revenues decreased $2.0 million for the six months ended September 30, 2023, compared to the same period in 2022, driven by a decrease in the NAV of the alternative assets held by the Customer ExAlt Trusts, which is an input into the calculation of the recurring trust services revenues.

Professional services expenses decreased $0.7 million for the six months ended September 30, 2023, compared to the same period in 2022, primarily due to a decrease in consulting fees for compliance initiatives in the prior period.

During the six months ended September 30, 2023, we completed an interim impairment test for goodwill and as a result, recorded a non-cash impairment charge of $281.8 million for Ben Custody. See—Critical Accounting Estimates below and Note 6 to the Consolidated Financial Statements in “Part 1, Item 1.—Financial Statements” of this Quarterly Report on Form 10-Q for further information.

 

132


Table of Contents

Results of Operations — Year Ended March 31, 2023 Compared to the Year Ended March 31, 2022, Three Months Ended March 31, 2022 Compared to the Three Months Ended March 31, 2021, and the Year Ended December 31, 2021 Compared to the Year Ended December 31, 2020

 

(in thousands)    Year Ended
March 31,
     Three Months Ended
March 31,
     Year Ended
December 31,
 
     2023      2022      2022      2021      2021      2020  
            (unaudited)             (unaudited)                

Revenues

                 

Trust services and administration revenues

   $ 29,042      $ 23,878      $ 8,416      $ 4,828      $ 20,288      $ 19,409  

Expenses

                 

Employee compensation and benefits

     2,219        2,075        517        454        2,031        1,915  

Professional services

     2,018        1,457        446        432        1,552        1,190  

Other expenses

     759        555        152        109        512        382  
  

 

 

    

 

 

    

 

 

    

 

 

    

 

 

    

 

 

 

Total expenses

     4,996        4,087        1,115        995        4,095        3,487  
  

 

 

    

 

 

    

 

 

    

 

 

    

 

 

    

 

 

 

Operating income

   $ 24,046      $ 19,791      $ 7,301      $ 3,833      $ 16,193      $ 15,922  
  

 

 

    

 

 

    

 

 

    

 

 

    

 

 

    

 

 

 

Year Ended March 31, 2023 and 2022

Trust services and administration revenues increased $5.2 million for the year ended March 31, 2023, compared to the year ended March 31, 2022, driven by an increase in the amortization of upfront fees and the recognition of recurring administration fees, both driven by new liquidity transactions during December 2021 increasing the NAV of the alternative assets held by the Customer ExAlt Trusts, which is an input into the calculation of the recurring trust services revenues.

Professional services increased $0.6 million for the year ended March 31, 2023, compared to the year ended March 31, 2022, primarily driven by increases in consulting fees, temporary employee fees, and other professional fees.

Three Months Ended March 31, 2022 and 2021

Trust services and administration revenues increased $3.6 million for the three months ended March 31, 2022 compared to the same period in 2021, driven by an increase in the amortization of upfront fees and the recognition of recurring administration fees, both driven by new liquidity transactions during December 2021 increasing the NAV of the alternative assets held by the Customer ExAlt Trusts, which is an input into the calculation of the recurring trust services revenues.

Years Ended December 31, 2021 and 2020

Trust services and administration revenues increased $0.9 million during the year ended December 31, 2021 compared to the same period in 2020, driven by a larger volume of new liquidity transactions during December 2021 increasing the NAV of the alternative assets held by the Customer ExAlt Trusts, which is an input into the calculation of the recurring trust services revenues.

 

133


Table of Contents

CUSTOMER EXALT TRUSTS

Results of Operations — Three Months Ended September 30, 2023 Compared to the Three Months Ended September 30, 2022, and the Six Months Ended September 30, 2023 Compared to the Six Months Ended September 30, 2022 (Unaudited)

 

(in thousands)    Three Months Ended
September 30,
     Six Months Ended
September 30,
 
     2023      2022      2023      2022  

Revenues

           

Investment income (loss), net

   $ (13    $ (17,099    $ 487      $ (42,216

Loss on financial instruments, net

     (41,875      (16,391      (43,679      (27,176

Interest and dividend income

     2        10        10        15  
  

 

 

    

 

 

    

 

 

    

 

 

 

Total revenues

     (41,886      (33,480      (43,182      (69,377
  

 

 

    

 

 

    

 

 

    

 

 

 

Expenses

           

Interest expense

     31,629        28,892        63,283        54,912  

Professional services

     884        2,374        2,145        2,956  

Provision for credit losses

     —          —          —          12,607  

Other expenses

     3,876        5,313        8,077        10,379  
  

 

 

    

 

 

    

 

 

    

 

 

 

Total expenses

     36,389        36,579        73,505        80,854  
  

 

 

    

 

 

    

 

 

    

 

 

 

Operating loss

   $ (78,275    $ (70,059    $ (116,687    $ (150,231
  

 

 

    

 

 

    

 

 

    

 

 

 

Three Months Ended September 30, 2023 and 2022

Investment income (loss), net decreased $17.1 million for the three months ended September 30, 2023, compared to the same period of 2022, driven by changes in the NAV of investments in alternative assets held by certain of the Customer ExAlt Trusts. Investment loss was nominal for the three months ended September 30, 2023, which was driven by $3.1 million of upward adjustments to our relative share of the respective fund’s NAV based on updated financial information received from the funds’ investment manager or sponsor, $1.6 million of downward adjustments related to foreign currency impacts on investments denominated in currencies other than the U.S. dollar, and $1.5 million of downward quoted market price adjustments. Investment loss was $17.1 million for the three months ended September 30, 2022, which was driven by $8.9 million of downward quoted market price adjustments, $5.3 million of downward adjustments related to foreign currency impacts on investments denominated in currencies other than the U.S. dollar, and $4.2 million of downward adjustments to our relative share of the respective fund’s NAV based on updated financial information received from the funds’ investment manager or sponsor.

Loss on financial instruments, net increased $25.5 million for the three months ended September 30, 2023, compared to the same period of 2022, driven by the changes in fair value of the financial instruments held during the period. Loss on financial instruments, net for three months ended September 30, 2023, was primarily driven by a $41.4 million decrease in the value of our interests in the GWG Wind Down Trust. Such decrease is net of a $13.7 million gain recognized upon reclassification of unrealized net gains related to the Company’s previously classified available-for-sale debt securities from accumulated other comprehensive income. Additional drivers included $0.7 million net decrease in the fair value of public equity securities partially offset by a $0.2 million decrease in the fair value of a derivative liability. Loss on financial instruments, net for the three months ended September 30, 2022 represented a $21.6 million decrease to the fair value of public equity securities combined with a $5.3 million decrease in the fair value of a derivative liability. The decline in market price for public equity securities was due to a variety of factors, including principally declines in the securities of GWG Holdings.

Interest expense increased $2.7 million for the three months ended September 30, 2023, compared to the same period in 2022, which reflects an increase in contractual interest due on the ExAlt Loans, driven by the

 

134


Table of Contents

origination of new liquidity transactions and the compounding of paid-in-kind interest, partially offset by a $0.2 million decrease in interest expense recognized on the Customer ExAlt Trust loan payable.

Professional services decreased $1.5 million for the three months ended September 30, 2023, compared to the same period in 2022, driven by decreases in general professional expenses such as audit, consulting, and other professional fees.

Other expenses decreased $1.4 million for the three months ended September 30, 2023, compared to the same period in 2022, due to a decrease in trust administration fees and other expenses principally driven by a decrease in the NAV of the alternative assets held by the Customer ExAlt Trusts.

Six Months Ended September 30, 2023 and 2022

Investment income (loss), net increased $42.7 million for the six months ended September 30, 2023, compared to the same period of 2022, driven by changes in the NAV of investments in alternative assets held by certain of the Customer ExAlt Trusts. Investment income was $0.5 million for the six months ended September 30, 2023, which was driven by $6.2 million of upward adjustments to our relative share of the respective fund’s NAV based on updated financial information received from the funds’ investment manager or sponsor, $4.7 million of downward quoted market price adjustments, and $1.1 million of downward adjustments related to foreign currency impacts on investments denominated in currencies other than the U.S. dollar. Investment loss was $42.2 million for the six months ended September 30, 2022, which was driven by $17.6 million of downward quoted market price adjustments, $16.2 million of downward adjustments to our relative share of the respective fund’s NAV based on updated financial information received from the funds’ investment manager or sponsor, and $9.4 million of downward adjustments related to foreign currency impacts on investments denominated in currencies other than the U.S. dollar.

Loss on financial instruments, net increased $16.5 million for the six months ended September 30, 2023, compared to the same period of 2022, driven by the changes in fair value of the financial instruments held during the period. Loss on financial instruments, net for the six months ended September 30, 2023 was primarily driven by a $41.4 million decrease in the value of our interests in the GWG Wind Down Trust. Such decrease is net of a $13.7 million gain recognized upon reclassification of unrealized net gains related to the Company’s previously classified available-for-sale debt securities from accumulated other comprehensive income. Additional drivers included a $4.4 million decrease in the fair value of public equity securities partially offset by a $1.6 million decrease in the fair value of a derivative liability. Loss on financial instruments, net for the six months ended September 30, 2022 represented a $33.9 million decrease to the fair value of public equity securities, offset by a $3.8 million decrease in the fair value of a derivative liability and a $3.0 million upward adjustment to private equity securities. The decline in market price for public equity securities was due to a variety of factors, including principally declines in the securities of GWG Holdings.

Interest expense increased $8.4 million for the six months ended September 30, 2023, compared to the same period in 2022, which reflects an increase in contractual interest on the ExAlt Loans, driven by the origination of new liquidity transactions and the compounding of effects of paid-in-kind interest, slightly offset by a $0.6 million decrease in interest expense recognized on the Customer ExAlt Trust loan payable.

Professional services decreased $0.8 million for the six months ended September 30, 2023, which represented decreases in general professional expenses such as audit, consulting, and other professional fees.

Provision for credit losses decreased $12.6 million for the six months ended September 30, 2023, compared to the same period in 2022. Provision for credit losses for the six months ended September 30, 2022 included a $12.6 million credit related loss on the investments in L Bonds held by the Customer ExAlt Trusts.

Other expenses decreased $2.3 million for the six months ended September 30, 2023, compared to the same period in 2022, due to decrease in trust administration fees and other expenses principally driven by a decrease in the NAV of the alternative assets held by the Customer ExAlt Trusts.

 

135


Table of Contents

Results of Operations — Year Ended March 31, 2023 Compared to the Year Ended March 31, 2022, Three Months Ended March 31, 2022 Compared to the Three Months Ended March 31, 2021, and the Year Ended December 31, 2021 Compared to the Year Ended December 31, 2020

 

(in thousands)    Year Ended
March 31,
    Three Months Ended
March 31,
    Year Ended
December 31,
 
     2023     2022     2022     2021     2021     2020  
           (unaudited)           (unaudited)              

Revenues

            

Investment income (loss), net

   $ (54,010   $ 2,632     $ (10,811   $ 2,091     $ 15,534     $ 132,620  

Gain (loss) on financial instruments, net

     (35,085     (15,149     (44,661     —         29,512       (15,838

Interest income

     54       5,332       —         1,777       7,110       1,819  
  

 

 

   

 

 

   

 

 

   

 

 

   

 

 

   

 

 

 

Total revenues

     (89,041     (7,185     (55,472     3,868       52,156       118,601  
  

 

 

   

 

 

   

 

 

   

 

 

   

 

 

   

 

 

 

Expenses

            

Interest expense

     119,862       79,867       25,740       16,814       70,963       68,138  

Professional services

     5,033       350       —         —         350       —    

Provision for credit losses

     13,843       19,092       4,774       —         14,318       —    

Other expenses

     20,259       17,214       7,627       3,287       12,875       12,679  
  

 

 

   

 

 

   

 

 

   

 

 

   

 

 

   

 

 

 

Total expenses

     158,997       116,523       38,141       20,101       98,506       80,817  
  

 

 

   

 

 

   

 

 

   

 

 

   

 

 

   

 

 

 

Operating income (loss)

   $ (248,038   $ (123,708   $ (93,613   $ (16,233   $ (46,350   $ 37,784  
  

 

 

   

 

 

   

 

 

   

 

 

   

 

 

   

 

 

 

Certain prior year items have been reclassified to conform with current year presentation.

Year Ended March 31, 2023 and 2022

Investment income (loss), net decreased $56.6 million for the year ended March 31, 2023, compared to the year ended March 31, 2022, driven by changes in the NAV of investments in alternative assets held by certain of the Customer ExAlt Trusts. Investment loss was $54.0 million for the year ended March 31, 2023, which was driven by $37.3 million of downward adjustments to our relative share of the respective fund’s NAV based on updated financial information received from the funds’ investment manager or sponsor, $12.9 million of downward quoted market price adjustments, and $2.9 million of downward adjustments related to foreign currency impacts on investments denominated in currencies other than the U.S. dollar. Investment income was $2.6 million for the year ended March 31, 2022, which represents an increase in the NAV of the alternative assets held by certain Customer ExAlt Trusts.

Loss on financial instruments increased $19.9 million for the year ended March 31, 2023, compared to the year ended March 31, 2022, driven by the changes in fair value of the financial instruments held during the period. Loss on financial instruments, net for the year ended March 31, 2023 included a $50.1 million decrease in the fair value of our investment in GWG Holdings’ equity securities partially offset by a $4.6 million decrease in the fair value of a derivative liability and a $10.5 million upward adjustment to private equity securities. Loss on financial instruments, net for the year ended March 31, 2022 represented a decrease in the fair value of our investment in GWG Holdings’ equity securities.

Interest income for the year ended March 31, 2022, primarily represented interest income earned on the investment in debt securities, which moved to nonaccrual on December 31, 2021.

Interest expense increased $40.0 million for the year ended March 31, 2023, compared to the year ended March 31, 2022, which reflects an increase in contractual interest on the ExAlt Loans, driven by the origination of new liquidity transactions and the compounding effects of paid-in-kind interest, combined with $7.9 million of interest expense recognized on the Customer ExAlt Trust loan payable, which was recognized as a result of the loan participation transaction entered into on March 24, 2022.

 

136


Table of Contents

Professional services increased $4.7 million for the year ended March 31, 2023, compared to the year ended March 31, 2022, which represented increases in general professional expenses such as legal, audit, consulting, and other professional fees.

Provision for credit losses decreased $5.2 million for the year ended March 31, 2023, compared to the year ended March 31, 2022, driven by a decrease of $6.5 million in credit losses on the investments in L Bonds held by the Customer ExAlt Trusts, partially offset by $1.2 million in bad debt expense on aged receivables taken during the year ended March 31, 2023.

Other expenses increased $3.0 million for the year ended March 31, 2023, compared to the year ended March 31, 2022, due to an increase in trust administration fees and other expenses principally driven by an increase in the NAV of the alternative assets held by the Customer ExAlt Trusts.

Three Months Ended March 31, 2022 and 2021

Investment income (loss), net decreased $12.9 million for the three months ended March 31, 2022, compared to the same period of 2021, driven by changes in the NAV of investments in alternative assets held by certain of the Customer ExAlt Trusts. Investment loss was $10.8 million for the three months ended March 31, 2022, which represented a decrease in the fair value of the alternative assets held by certain Customer ExAlt Trusts. Investment income was $2.2 million for the three months ended March 31, 2021, which represents an increase in the fair value of the alternative assets held by certain Customer ExAlt Trusts.

Loss on financial instruments increased $44.7 million for the three months ended March 31, 2022, compared to the same period of 2021, driven by the changes in fair value of the financial instruments held during the period. Loss on financial instruments, net for the three months ended March 31, 2022 represented a $44.7 million decrease in the fair value of the public equity securities held by the Customer ExAlt Trusts. The decline in market price from December 31, 2021 to March 31, 2022, was due to a variety of factors, including principally declines in the securities of GWG Holdings due to GWG Holdings’ pending reorganization under Chapter 11 of the Bankruptcy Code. The fair value of our investments in public equity securities did not change during the three months ended March 31, 2021.

Interest income for the three months ended March 31, 2021, represented interest income earned on the investment in debt securities which were consideration received as part of the Collateral Swap on September 30, 2020. No interest was recognized for the three months ended March 31, 2022 on these debt securities due to credit deterioration of the issuer, namely GWG Holdings’ pending reorganization under Chapter 11 of the Bankruptcy Code.

Interest expense increased $8.9 million for the three months ended March 31, 2022, compared to the same period in 2021, which reflects an increase in contractual interest on the ExAlt Loans, driven by the origination of new liquidity transactions and the compounding effects of paid-in-kind interest, combined with $1.0 million of interest expense recognized on the Customer ExAlt Trust loan payable, which was recognized as a result of the loan participation transaction entered into on March 24, 2022.

Provision for credit losses was $4.8 million for the three months ended March 31, 2022, which represents the credit related loss on the investments in GWG L Bonds held by the Customer ExAlt Trusts.

Other expenses increased $4.3 million for the three months ended March 31, 2022, compared to the same period in 2021, due to an increase in trust administration fees and other expenses principally driven by an increase in the NAV of the alternative assets held by the Customer ExAlt Trusts.

Years Ended December 31, 2021 and 2020

Investment income decreased $117.1 million for the year ended December 31, 2021, compared to the same period of 2020, driven by changes in the NAV of investments in alternative assets held by certain of the

 

137


Table of Contents

Customer ExAlt Trusts. Investment income was $15.5 million during the year ended December 31, 2021, which represented an increase in fair value of the alternative assets held by certain of the Customer ExAlt Trusts. Investment income was $132.6 million during the year ended December 31, 2020, and included a $61.7 million increase in fair value of repurchase options issued by certain of the Customer ExAlt Trusts partially offset by a $17.6 million decrease in the fair value of the alternative assets held by certain of the Customer ExAlt Trusts. Additionally, a gain of $88.5 million was recognized during the year ended December 31, 2020, in investment income related to the Collateral Swap on September 30, 2020.

Gain (loss) on financial instruments, net increased $45.4 million for the year ended December 31, 2021, compared to the same period of 2020, driven by the changes in fair value of the financial instruments held during the period. Gain on financial instruments, net for the year ended December 31, 2021, represented an increase in the fair value of public equity securities. Loss on financial instruments, net for the year ended December 31, 2020, represents a $15.8 million decrease in the fair value of public equity securities, which was received as part of the Collateral Swap on September 30, 2020.

Interest income increased $5.3 million for the year ended December 31, 2021 compared to 2020, due to a full year of interest income earned in 2021 on the investment in L Bonds compared to one quarter of interest income earned in 2020. The debt securities were consideration received as part of the Collateral Swap on September 30, 2020.

Interest expense increased $2.8 million during the year ended December 31, 2021, compared to 2020, primarily driven by the origination of new liquidity transactions and the compounding of interest. This increase was partially offset by the settlement of the Promissory Note on September 30, 2020, which contributed $4.7 million of interest expense during the year ended December 31, 2020.

CORPORATE AND OTHER

Results of Operations — Three Months Ended September 30, 2023 Compared to the Three Months Ended September 30, 2022, and the Six Months Ended September 30, 2023 Compared to the Six Months Ended September 30, 2022 (Unaudited)

 

(in thousands)    Three Months Ended
September 30,
     Six Months Ended
September 30,
 
     2023      2022      2023      2022  

Revenues

           

Loss on financial instruments, net

   $ (900    $ (4,646    $ (2,557    $ (5,882

Interest income

     112        87        220        167  

Trust services and administration revenues

     (95      —          —          —    

Other income

     —          86        —          86  
  

 

 

    

 

 

    

 

 

    

 

 

 

Total revenues

     (883      (4,473      (2,337      (5,629
  

 

 

    

 

 

    

 

 

    

 

 

 

Expenses

           

Employee compensation and benefits

     13,371        8,417        46,141        17,321  

Interest expense (including amortization of deferred financing costs)

     1,200        851        2,352        1,508  

Professional services

     5,420        10,223        13,399        16,299  

Provision for credit losses

     —          (10      —          6,174  

Other expenses

     4,360        5,795        10,084        11,574  
  

 

 

    

 

 

    

 

 

    

 

 

 

Total expenses

     24,351        25,276        71,976        52,876  
  

 

 

    

 

 

    

 

 

    

 

 

 

Operating loss

   $ (25,234    $ (29,749    $ (74,313    $ (58,505
  

 

 

    

 

 

    

 

 

    

 

 

 

 

138


Table of Contents

Three Months Ended September 30, 2023 and 2022

Loss on financial instruments, net decreased $3.7 million for the three months ended September 30, 2023, compared to the same period of 2022, driven by the changes in fair value of the financial instruments held during the period. Loss on financial instruments, net for the three months ended September 30, 2023, included a $0.7 million decrease to the fair value of put options held, $0.4 million decrease in the fair value of our interests in the GWG Wind Down Trust, partially offset by a $0.2 million decrease in the fair value of a warrant liability. Loss on financial instruments, net for the three months ended September 30, 2022, included a $5.6 million decrease to the fair value of public equity securities, which consisted of shares of GWG Holdings, partially offset by a $1.0 million increase in the fair value of put options held. The fair value was calculated using quoted market prices at each period end. The decline in market price for public equity securities was due to a variety of factors, including principally declines in the securities of GWG Holdings.

Employee compensation and benefits increased $5.0 million for the three months ended September 30, 2023, compared to the same period in 2022. The increase was driven by a $5.8 million increase in equity-based compensation, partially offset by a $0.8 million decrease in payroll and other benefit-related costs due to a lower headcount in 2023 as compared to 2022 primarily due to the employees furloughed in 2023. The increase in equity based compensation was driven by $3.4 million recognized upon vesting of awards previously subject to a performance condition, which was satisfied by Ben’s public listing in June 2023.

Professional services decreased $4.8 million during the three months ended September 30, 2023, compared to the same period in 2022, primarily due to a decrease in legal fees combined with a decrease in other professional fees.

Other expenses decreased $1.4 million during the three months ended September 30, 2023, compared to the same period in 2022, primarily driven by a decrease in other insurance and taxes.

Six Months Ended September 30, 2023 and 2022

Loss on financial instruments, net decreased $3.3 million for the six months ended September 30, 2023, compared to the same period of 2022, driven by the changes in fair value of the financial instruments held during the period. Loss on financial instruments, net for the six months ended September 30, 2023, includes a $3.0 million decrease to the fair value of put options held, $0.8 million decrease in the fair value of public equity securities, which consisted of shares of GWG Holdings, $0.4 million decrease in the fair value of our interest in the GWG Wind Down Trust, partially offset by a $1.7 million decrease in the fair value of a warrant liability. Loss on investments in securities and options for the six months ended September 30, 2022, included a $8.6 million decrease to the fair value of public equity securities, which consisted of shares of GWG Holdings, partially offset by a $2.7 million net increase to the fair value of put options held. The fair value was calculated using quoted market prices at each period end. The decline in market price for public equity securities was due to a variety of factors, including principally declines in the securities of GWG Holdings.

Employee compensation and benefits increased $28.8 million for the six months ended September 30, 2023, compared to the same period in 2022. The increase was driven by a $29.3 million increase in equity-based compensation partially offset by a $0.4 million decrease in payroll and other benefit-related costs. The increase in equity based compensation was driven by $11.4 million recognized upon vesting of awards previously subject to a performance condition, which was satisfied by Ben’s public listing in June 2023 and $15.0 million recognized as a result of transactions completed as part of the BCG Recapitalization.

Interest expense, including amortization of deferred financing costs, increased $0.8 million for the six months ended September 30, 2023, compared to the same period in 2022. The increase in interest expense was primarily due an increase of $0.8 million in interest expense on other borrowings.

 

139


Table of Contents

Professional services decreased $2.9 million during the six months ended September 30, 2023, compared to the same period in 2022, primarily due to a decrease in legal fees, recruiting expenses, and other professional fees.

Provision for credit losses was nil for the six months ended September 30, 2023, compared to $6.2 million for the same period of 2022. The prior period provision primarily represented additional allowances recorded against receivables under the Shared Services Agreement with GWG Holdings.

Other expenses decreased $1.5 million for the six months ended September 30, 2023, compared to the same period in 2022, primarily driven by a $0.9 million decrease in other insurance and taxes combined with a $0.7 million prior year write-off of internal software.

Results of Operations — Year Ended March 31, 2023 Compared to the Year Ended March 31, 2022, Three Months Ended March 31, 2022 Compared to the Three Months Ended March 31, 2021, and the Year Ended December 31, 2021 Compared to the Year Ended December 31, 2020

 

(in thousands)    Year Ended
March 31,
    Three Months Ended
March 31,
    Year Ended
December 31,
 
     2023     2022     2022     2021     2021     2020  
           (unaudited)           (unaudited)              

Revenues

            

Gain (loss) on financial instrument, net

   $ (16,336   $ (6,845   $ (11,350   $ (2,180   $ 2,325     $ (14,832

Interest income

     358       202       73       160       288       285  

Other income

     86       4       2       —         2       36,267  
  

 

 

   

 

 

   

 

 

   

 

 

   

 

 

   

 

 

 

Total revenues

     (15,892     (6,639     (11,275     (2,020     2,615       21,720  
  

 

 

   

 

 

   

 

 

   

 

 

   

 

 

   

 

 

 

Expenses

            

Employee compensation and benefits

     34,781       37,187       7,408       8,553       38,164       120,451  

Interest expense (including amortization of deferred financing costs)

     3,621       13,766       526       4,880       14,645       16,380  

Professional services

     28,522       13,369       4,088       3,648       12,799       14,199  

Provision for credit losses

     6,737       9,046       4,609       —         4,437       —    

Other expenses

     23,292       12,565       3,701       1,723       10,561       6,845  
  

 

 

   

 

 

   

 

 

   

 

 

   

 

 

   

 

 

 

Total expenses

     96,953       85,933       20,332       18,804       80,606       157,875  
  

 

 

   

 

 

   

 

 

   

 

 

   

 

 

   

 

 

 

Operating loss

   $ (112,845   $ (92,572   $ (31,607   $ (20,824   $ (77,991   $ (136,155
  

 

 

   

 

 

   

 

 

   

 

 

   

 

 

   

 

 

 

Certain prior year items have been reclassified to conform with current year presentation.

Year Ended March 31, 2023 and 2022

Loss on financial instruments, net increased $9.5 million for the year ended March 31, 2023, compared to the year ended March 31, 2022, driven by the changes in fair value of the financial instruments held during the period. Loss on financial instruments, net for the year ended March 31, 2023, includes a $12.9 million decrease in the fair value of public equity securities, which consisted of shares of GWG Holdings, in addition to a $3.5 million decrease in the fair value of put options held. Loss on investments in securities and options for the year ended March 31, 2022, included a $3.9 million decrease in the fair value of public equity securities combined with a $3.0 million decrease in the fair value of put options held. The fair value of shares of GWG Holdings was calculated using quoted market prices at each period end.

Employee compensation and benefits decreased $2.4 million for the year ended March 31, 2023, compared to the year ended March 31, 2022. The decrease was driven by a $10.9 million decrease in equity-based compensation

 

140


Table of Contents

related to the Equity Incentive Plans partially offset by a $8.5 million increase in payroll and other benefit-related costs attributable to higher employee headcount and average salaries.

Interest expense, including amortization of deferred financing costs, decreased $10.1 million for the year ended March 31, 2023, compared to the year ended March 31, 2022. The decrease was primarily due to the settlement of the Commercial Loan Agreement in November 2021, which contributed $11.7 million to interest expense during the year ended March 31, 2022, and was partially offset by an increase of $1.5 million in interest expense on other borrowings.

Professional services increased $15.2 million during the year ended March 31, 2023, compared to the year ended March 31, 2022, primarily due to an increase in legal fees of $11.1 million combined with increases in other professional fees due to costs associated with public relations and consulting fees for technical accounting matters.

Provision for credit losses was $6.7 million for the year ended March 31, 2023, compared to $9.0 million for the year ended March 31, 2022. The decrease primarily represents fewer allowances recorded against receivables under the Shared Services Agreement with GWG Holdings for the comparable periods.

Other expenses increased $10.7 million for the year ended March 31, 2023, compared to the year ended March 31, 2022, primarily driven by the recognition of $4.4 million more in lease and direct operating expense related to the Aircraft Sublease (as defined below) combined with a $5.3 million increase in other insurance and taxes and a $1.3 million increase in depreciation and amortization expenses, partially offset by a $1.0 million TEFFI application fee incurred during the second quarter of calendar year 2021.

Three Months Ended March 31, 2022 and 2021

Loss on financial instruments increased $9.2 million for the three months ended March 31, 2022, compared to the same period of 2021, driven by the changes in fair value of the financial instruments held during the period. Loss on financial instrument, net for the three months ended March 31, 2022 represents a $11.4 million decrease in the fair value of the public equity securities, which consisted of shares of GWG Holdings. The decline in market price from December 31, 2021 to March 31, 2022, was due to a variety of factors, including principally declines in the securities of GWG Holdings due to GWG Holdings’ pending reorganization under Chapter 11 of the Bankruptcy Code. No put options were held during the three months ended March 31, 2022. Loss on financial instruments, net for the three months ended March 31, 2021 represented a $2.1 million decrease in the fair value of put options held. The fair value of our investments in public equity securities did not change during the three months ended March 31, 2021.

Employee compensation and benefits decreased $1.1 million for the three months ended March 31, 2022, compared to the same period of 2021. The decrease was driven by a decrease in equity-based compensation related to the Equity Incentive Plans, partially offset by an increase in payroll and other benefit-related costs.

Interest expense, including amortization of deferred financing costs, decreased $4.4 million for the three months ended March 31, 2022, compared to the same period of 2021. The decrease in interest expense was due to the settlement of the Commercial Loan Agreement in November 2021, which contributed $4.4 million to interest expense during the three months ended March 31, 2021.

Professional services increased $0.4 million for the three months ended March 31, 2022, compared to the same period of 2021, which was primarily driven by an increase in legal fees partially offset by decreases in consulting fees and audit fees.

Other expenses increased $2.0 million for the three months ended March 31, 2022, compared to the same period in 2021, primarily driven by the recognition of $1.7 million in lease and direct operating expense related to the Aircraft Sublease combined with increased depreciation and amortization expenses.

 

141


Table of Contents

Years Ended December 31, 2021 and 2020

Gain (loss) on financial instruments, net increased $17.2 million for the year ended December 31, 2021, compared to the same period of 2020, driven by the changes in fair value of the financial instruments held during the period. Gain on financial instrument, net for the year ended December 31, 2021, included a $7.5 million increase in the fair value of public equity securities, which consisted of shares of GWG Holdings, partially offset by a $5.2 million decrease in the fair value of put options. Loss on financial instruments, net for the year ended December 31, 2020, included a $7.1 million decrease in the fair value of public equity securities combined with a $7.8 million decrease in the fair value of put options. The investment in the put options was entered into during third quarter of 2020.

Other income was $36.3 million for the year ended December 31, 2020, which represented income recognized as a result of the forfeiture of vested equity-based compensation related to one former director.

Employee compensation and benefits decreased $82.3 million during the year ended December 31, 2021, compared to the same period of 2020. The decrease was driven by a $84.7 million decrease in equity-based compensation related to the Equity Incentive Plans, partially offset by a $2.4 million increase in payroll and other benefit related costs principally related to an increase in headcount. Equity based compensation decreased due to the full vesting of some awards upon grant during the first quarter of 2020 compared to predominately service-based vesting during 2021.

Interest expense, including amortization of deferred financing costs, decreased $1.7 million during the year ended December 31, 2021, compared to 2020. The decrease in interest expense was primarily due to the November 2021 settlement of the Commercial Loan Agreement, which averaged approximately $1.5 million in interest and amortization of deferred financing costs per month.

Professional services decreased $1.4 million during the year ended December 31, 2021, compared to 2020, which was primarily driven by a decrease in consulting fees.

Other expenses increased $3.7 million during the year ended December 31, 2021, compared to 2020, primarily driven by the $1.0 million TEFFI application fee incurred during the second quarter of calendar year 2021, increases in computer and software expenses, and depreciation and amortization.

Supplemental Unaudited Presentation of Non-GAAP Financial Information

Adjusted revenue and adjusted operating income (loss) are non-GAAP financial measures. We present these non-GAAP financial measures because we believe it helps investors understand underlying trends in our business and facilitates an understanding of our operating performance from period to period because it facilitates a comparison of our recurring core business operating results. These non-GAAP financial measures are intended as a supplemental measure of our performance that is neither required by, nor presented in accordance with, U.S. GAAP. Our presentation of these measures should not be construed as an inference that our future results will be unaffected by unusual or non-recurring items. Our computation of these non-GAAP financial measures may not be comparable to other similarly titled measures computed by other companies, because all companies may not calculate such items in the same way.

We define adjusted revenue as revenue adjusted to exclude the effect of mark-to-market adjustments on related party equity securities that were acquired both prior to and during the Collateral Swap, which on August 1, 2023, became interests in the GWG Wind Down Trust, and excludes the effect of interest income on related party available-for-sale debt securities, which on August 1, 2023, became interests in the GWG Wind Down Trust, and income from the forfeiture of vested share-based compensation awards.

We define adjusted operating income (loss) as operating income (loss), adjusted to exclude the effect of the adjustments to revenue as described above, credit losses on related party available-for-sale debt securities that were acquired in the Collateral Swap, which on August 1, 2023, became interests in the GWG Wind Down Trust,

 

142


Table of Contents

and receivables from a related party that filed for bankruptcy, non-cash asset impairment, share-based compensation expense, audit fee normalization, and legal, professional services, and public relations costs related to the GWG Holdings bankruptcy, lawsuits, a defunct product offering, and certain employee matters, including fees incurred in arbitration with a former director.

These non-GAAP financial measures are not a measure of performance or liquidity calculated in accordance with U.S. GAAP. They are unaudited and should not be considered an alternative to, or more meaningful than, revenue or operating income (loss) as an indicator of our operating performance. Uses of cash flows that are not reflected in adjusted operating income (loss) include capital expenditures, interest payments, debt principal repayments, and other expenses, which can be significant. As a result, adjusted operating income (loss) should not be considered as a measure of our liquidity.

Because of these limitations, adjusted revenue and adjusted operating income (loss) should not be considered in isolation or as a substitute for performance measures calculated in accordance with U.S. GAAP. We compensate for these limitations by relying primarily on our U.S. GAAP results and using adjusted revenue and adjusted operating income (loss) on a supplemental basis. You should review the reconciliation of revenue to adjusted revenue and operating income (loss) to adjusted operating income (loss) set forth below and not rely on any single financial measure to evaluate our business.

The following tables set forth a reconciliation of adjusted revenue to revenue and adjusted operating income (loss) to operating income (loss), the most directly comparable U.S. GAAP measures, using data derived from our consolidated financial statements for the periods indicated:

 

(in thousands)   Three Months Ended September 30, 2023  
    Ben Liquidity     Ben Custody     Customer
ExAlt Trusts
    Corporate/
Other
    Consolidating
Eliminations
    Consolidated  

Total revenues

  $ 13,022     $ 6,490     $ (41,886   $ (883   $ (19,504   $ (42,761

Mark to market adjustment on interests in the GWG Wind Down Trust

    —         —         41,523       437       —         41,960  
 

 

 

   

 

 

   

 

 

   

 

 

   

 

 

   

 

 

 

Adjusted revenues

  $ 13,022     $ 6,490     $ (363   $ (446   $ (19,504   $ (801
 

 

 

   

 

 

   

 

 

   

 

 

   

 

 

   

 

 

 

Operating income (loss)

  $ (272,091   $ (80,847   $ (78,275   $ (25,234   $ 74,683     $ (381,764

Mark to market adjustment on interests in the GWG Wind Down Trust

    —         —         41,523       437       —         41,960  

Intersegment reversal of provision for credit losses on collateral comprised of interests in the GWG Wind Down Trust

    47,141       —         —         —         (47,141     —    

Provision for credit losses related to formerly held available-for-sale debt securities of related party

    —         —         —         —         —         —    

Provision for credit losses related to receivables from related party

    —         —         —         —         —         —    

Goodwill impairment

    220,212       86,472       —         —         —         306,684  

Share-based compensation expense

    —         —         —         8,503       —         8,503  

Legal and professional fees(1)

    —         —         —         3,447       —         3,447  

Defunct product offering costs

    —         —         —         —         —         —    
 

 

 

   

 

 

   

 

 

   

 

 

   

 

 

   

 

 

 

Adjusted operating income (loss)

  $ (4,738   $ 5,625     $ (36,752   $ (12,847   $ 27,542     $ (21,170
 

 

 

   

 

 

   

 

 

   

 

 

   

 

 

   

 

 

 

 

(1)

Includes legal and professional fees related to GWG Holdings bankruptcy, lawsuits, public relations, and employee matters.

 

143


Table of Contents
(in thousands)    Three Months Ended September 30, 2022  
     Ben Liquidity     Ben Custody      Customer
ExAlt Trusts
    Corporate/
Other
    Consolidating
Eliminations
    Consolidated  

Total revenues

   $ 10,894     $ 7,775      $ (33,480   $ (4,473   $ (18,661   $ (37,945

Mark to market adjustment on equity security of related party

     —         —          22,134       5,625       —         27,759  
  

 

 

   

 

 

    

 

 

   

 

 

   

 

 

   

 

 

 

Adjusted revenues

   $ 10,894     $ 7,775      $ (11,346   $ 1,152     $ (18,661   $ (10,186
  

 

 

   

 

 

    

 

 

   

 

 

   

 

 

   

 

 

 

Operating income (loss)

   $ 24,211     $ 6,274      $ (70,059   $ (29,749   $ (3,677   $ (73,000

Mark to market adjustment on equity security of related party

     —         —          22,134       5,625       —         27,759  

Intersegment reversal of provision for loan losses on collateral comprised of related party equity securities

     (25,604     —          —         —         25,604       —    

Provision for credit losses related to available-for-sale debt securities of related party

     —         —          —         13       —         13  

Provision for credit losses related to receivables from related party

     —         —          —         (23     —         (23

Goodwill impairment

     —         —          —         —         —         —    

Share-based compensation expense

     —         —          —         2,737       —         2,737  

Legal and professional fees(1)

     —         —          —         4,820       —         4,820  

Defunct product offering costs

     —         —          —         3,745       —         3,745  
  

 

 

   

 

 

    

 

 

   

 

 

   

 

 

   

 

 

 

Adjusted operating income (loss)

   $ (1,393   $ 6,274      $ (47,925   $ (12,832   $ 21,927     $ (33,949
  

 

 

   

 

 

    

 

 

   

 

 

   

 

 

   

 

 

 

 

(1)

Includes legal and professional fees related to initial uplist to Nasdaq, GWG Holdings bankruptcy, lawsuits, public relations and employee matters.

 

144


Table of Contents
(in thousands)    Six Months Ended September 30, 2023  
     Ben Liquidity     Ben Custody     Customer
ExAlt Trusts
    Corporate/
Other
    Consolidating
Eliminations
    Consolidated  

Total revenues

   $ 25,028     $ 13,065     $ (43,182   $ (2,337   $ (38,078   $ (45,504

Mark to market adjustment interests in the GWG Wind Down Trust

     —         —         44,367       1,159       —         45,526  
  

 

 

   

 

 

   

 

 

   

 

 

   

 

 

   

 

 

 

Adjusted Revenues

   $ 25,028     $ 13,065     $ 1,185     $ (1,178   $ (38,078   $ 22  
  

 

 

   

 

 

   

 

 

   

 

 

   

 

 

   

 

 

 

Operating income (loss)

   $ (1,175,119   $ (270,844   $ (116,687   $ (74,313   $ 99,229     $ (1,537,734

Mark to market adjustment interests in the GWG Wind Down Trust

     —         —         44,367       1,159       —         45,526  

Intersegment provision for credit losses on collateral comprised of interests in the GWG Down Trust

     39,610       —         —         —         (39,610     —    

Provision for credit losses related to formerly held available-for-sale debt securities of related party

     —         —         —         —         —         —    

Provision for credit losses related to receivables from related party

     —         —         —         —         —         —    

Goodwill impairment

     1,121,212       281,777       —         —         —         1,402,989  

Share-based compensation expense

     —         —         —         35,504       —         35,504  

Legal and professional fees(1)

     —         —         —         8,025       —         8,025  

Defunct product offering costs

     —         —         —         —         —         —    
  

 

 

   

 

 

   

 

 

   

 

 

   

 

 

   

 

 

 

Adjusted operating income (loss)

   $ (14,297   $ 10,933     $ (72,320   $ (29,625   $ 59,619     $ (45,690
  

 

 

   

 

 

   

 

 

   

 

 

   

 

 

   

 

 

 

 

(1)

Includes legal and professional fees related to GWG Holdings bankruptcy, lawsuits, public relations, and employee matters.

 

145


Table of Contents
(in thousands)    Six Months Ended September 30, 2022  
     Ben Liquidity     Ben Custody      Customer
ExAlt Trusts
    Corporate/
Other
    Consolidating
Eliminations
    Consolidated  

Total revenues

   $ 25,205     $ 15,064      $ (69,377   $ (5,629   $ (40,254   $ (74,991

Mark to market adjustment on equity security of related party

     —         —          33,939       8,625       —         42,564  
  

 

 

   

 

 

    

 

 

   

 

 

   

 

 

   

 

 

 

Adjusted Revenues

   $ 25,205     $ 15,064      $ (35,438   $ 2,996     $ (40,254   $ (32,427
  

 

 

   

 

 

    

 

 

   

 

 

   

 

 

   

 

 

 

Operating income (loss)

   $ (8,640   $ 12,437      $ (150,231   $ (58,505   $ 45,988     $ (158,951

Mark to market adjustment on equity security of related party

     —         —          33,939       8,625       —         42,564  

Intersegment provision for loan losses on collateral comprised of related party equity securities

     16,716       —          —         —         (16,716     —    

Provision for credit losses related to available-for-sale debt securities of related party

     —         —          12,607       14       —         12,621  

Provision for credit losses related to receivables from related party

     —         —          —         6,160       —         6,160  

Goodwill impairment

     —         —          —         —         —         —    

Share-based compensation expense

     —         —          —         6,244       —         6,244  

Legal and professional fees(1)

     —         —          —         6,477       —         6,477  

Defunct product offering costs

     —         —          —         3,814       —         3,814  
  

 

 

   

 

 

    

 

 

   

 

 

   

 

 

   

 

 

 

Adjusted operating income (loss)

   $ 8,076     $ 12,437      $ (103,685   $ (27,171   $ 29,272     $ (81,071
  

 

 

   

 

 

    

 

 

   

 

 

   

 

 

   

 

 

 

 

(1)

Includes legal and professional fees related to initial uplist to Nasdaq, GWG Holdings bankruptcy, lawsuits, public relations, and employee matters.

 

146


Table of Contents
(in thousands)    Year Ended March 31, 2023  
     Ben Liquidity     Ben Custody      Customer
ExAlt Trusts
    Corporate/
Other
    Consolidating
Eliminations
    Consolidated  

Total revenues

   $ 50,819     $ 29,042      $ (89,041   $ (15,892   $ (79,831   $ (104,903

Mark to market adjustment on equity security of related party

     —         —          50,661       12,875       —         63,536  

Interest income on related party available-for-sale debt security

     —         —          —         —         —         —    

Share-based compensation income

     —         —          —         —         —         —    
  

 

 

   

 

 

    

 

 

   

 

 

   

 

 

   

 

 

 

Adjusted revenues

   $ 50,819     $ 29,042      $ (38,380   $ (3,017   $ (79,831   $ (41,367
  

 

 

   

 

 

    

 

 

   

 

 

   

 

 

   

 

 

 

Operating income (loss)

   $ (46,512   $ 24,046      $ (248,038   $ (112,845   $ 130,177     $ (253,172

Mark to market adjustment on equity security of related party

     —         —          50,661       12,875       —         63,536  

Interest income on related party available-for-sale debt security

     —         —          —         —         —         —    

Share-based compensation income

     —         —          —         —         —         —    

Intersegment provision for loan losses on collateral comprised of related party equity securities

     56,205       —          —         —         (56,205     —    

Provision for credit losses related to available-for-sale debt securities of related party

     —         —          12,607       14       —         12,621  

Provision for credit losses related to receivables from related party

     —         —          —         6,723       —         6,723  

Share-based compensation expense

     —         —          —         10,085       —         10,085  

Interest expense on Commercial Loan Agreement

     —         —          —         —         —         —    

Interest expense on Promissory Note

     —         —          —         —         —         —    

Legal and professional fees(1)

     —         —          —         12,521       —         12,521  

Defunct product offering costs

     —         —          —         3,814       —         3,814  

Audit fee normalization

     —         —          —         —         —         —    
  

 

 

   

 

 

    

 

 

   

 

 

   

 

 

   

 

 

 

Adjusted operating income (loss)

   $ 9,693     $ 24,046      $ (184,770   $ (66,813   $ 73,972     $ (143,872
  

 

 

   

 

 

    

 

 

   

 

 

   

 

 

   

 

 

 

 

(1)

Includes legal and professional fees related to GWG Holdings bankruptcy, lawsuits, public relations, and employee matters.

 

147


Table of Contents
(in thousands)    Year Ended March 31, 2022  
     Ben
Liquidity
    Ben
Custody
     Customer
ExAlt
Trusts
    Corporate/
Other
    Consolidating
Eliminations
    Consolidated  

Total revenues

   $ 56,827     $ 23,878      $ (7,185   $ (6,639   $ (80,552   $ (13,671

Mark to market adjustment on equity security of related party

     —         —          15,150       3,850       —         19,000  

Interest income on related party available-for-sale debt security

     —         —          (5,332     —         —         (5,332

Share-based compensation income

     —         —          —         —         —         —    
  

 

 

   

 

 

    

 

 

   

 

 

   

 

 

   

 

 

 

Adjusted revenues

   $ 56,827     $ 23,878      $ 2,633     $ (2,789   $ (80,552   $ (3
  

 

 

   

 

 

    

 

 

   

 

 

   

 

 

   

 

 

 

Operating income (loss)

   $ (2,211   $ 19,791      $ (123,708   $ (92,572   $ 50,983     $ (147,717

Mark to market adjustment on equity security of related party

     —         —          15,150       3,850       —         19,000  

Interest income on related party available-for-sale debt security

     —         —          (5,332     —         —         (5,332

Share-based compensation income

     —         —          —         —         —         —    

Intersegment reversal of provision for loan losses on collateral comprised of related party equity securities

     35,635       —          —         —         (35,635     —    

Provision for credit losses related to available-for-sale debt securities of related party

     —         —          18,500       169       —         18,669  

Provision for credit losses related to receivables from related party

     —         —          592       8,877       —         9,469  

Share-based compensation expense

     —         —          —         20,975       —         20,975  

Interest expense on Commercial Loan Agreement

     —         —          —         11,694       —         11,694  

Interest expense on Promissory Note

     —         —          —         —         —         —    

Legal and professional fees(1)

     —         —          —         2,504       —         2,504  

Defunct product offering costs

     —         —          —         1,001       —         1,001  

Audit fee normalization(2)

     —         —          —         (173     —         (173
  

 

 

   

 

 

    

 

 

   

 

 

   

 

 

   

 

 

 

Adjusted operating income (loss)

   $ 33,424     $ 19,791      $ (94,798   $ (43,675   $ 15,348     $ (69,910
  

 

 

   

 

 

    

 

 

   

 

 

   

 

 

   

 

 

 

 

(1)

Includes legal and professional fees related to initial registration initiatives, GWG Holdings bankruptcy, lawsuits, public relations, and employee matters.

(2)

Represents adjustment to increase our recognized audit fees for the respective period. Actual audit fees were less than expected due to delays in the timing of our audit.

 

148


Table of Contents
(in thousands)    Three Months Ended March 31, 2022  
     Ben Liquidity     Ben Custody      Customer
ExAlt Trusts
    Corporate/
Other
    Consolidating
Eliminations
    Consolidated  

Total revenues

   $ 17,911     $ 8,416      $ (55,472   $ (11,275   $ (26,198   $ (66,618

Mark to market adjustment on equity security of related party

     —         —          44,661       11,350       —         56,011  

Interest income on related party available-for-sale debt security

     —         —          —         —         —         —    

Share-based compensation income

     —         —          —         —         —         —    
  

 

 

   

 

 

    

 

 

   

 

 

   

 

 

   

 

 

 

Adjusted revenues

   $ 17,911     $ 8,416      $ (10,811   $ 75     $ (26,198   $ (10,607
  

 

 

   

 

 

    

 

 

   

 

 

   

 

 

   

 

 

 

Operating income (loss)

   $ (20,299   $ 7,301      $ (93,613   $ (31,607   $ 38,384     $ (99,834

Mark to market adjustment on equity security of related party

     —         —          44,661       11,350       —         56,011  

Interest income on related party available-for-sale debt security

     —         —          —         —         —         —    

Share-based compensation income

     —         —          —         —         —         —    

Intersegment provision for loan losses on collateral comprised of related party equity securities

     37,628       —          —         —         (37,628     —    

Provision for credit losses related to available-for-sale debt securities of related party

     —         —          4,774       169       —         4,943  

Provision for credit losses related to receivables from related party

     —         —          —         4,440       —         4,440  

Share-based compensation expense

     —         —          —         2,828       —         2,828  

Interest expense on Commercial Loan Agreement

     —         —          —         —         —         —    

Interest expense on Promissory Note

     —         —          —         —         —         —    

Legal and professional fees(1)

     —         —          —         1,766       —         1,766  

Defunct product offering costs

     —         —          —         148       —         148  

Audit fee normalization

     —         —          —         —         —         —    
  

 

 

   

 

 

    

 

 

   

 

 

   

 

 

   

 

 

 

Adjusted operating income (loss)

   $ 17,329     $ 7,301      $ (44,178   $ (10,906   $ 756     $ (29,698
  

 

 

   

 

 

    

 

 

   

 

 

   

 

 

   

 

 

 

 

(1)

Includes legal and professional fees related to initial registration initiatives, GWG Holdings bankruptcy, lawsuits, public relations, and employee matters.

 

149


Table of Contents
(in thousands)    Three Months Ended March 31, 2021  
     Ben Liquidity      Ben Custody      Customer
ExAlt Trusts
    Corporate/
Other
    Consolidating
Eliminations
    Consolidated  

Total revenues

   $ 17,428      $ 4,828      $ 3,868     $ (2,020   $ (21,740   $ 2,364  

Mark to market adjustment on equity security of related party

     —          —          —         —         —         —    

Interest income on related party available-for-sale debt security

     —          —          (1,777     —         —         (1,777

Share-based compensation income

     —          —          —         —         —         —    
  

 

 

    

 

 

    

 

 

   

 

 

   

 

 

   

 

 

 

Adjusted revenues

   $ 17,428      $ 4,828      $ 2,091     $ (2,020   $ (21,740   $ 587  
  

 

 

    

 

 

    

 

 

   

 

 

   

 

 

   

 

 

 

Operating income (loss)

   $ 6,679      $ 3,833      $ (16,233   $ (20,824   $ 3,308     $ (23,237

Mark to market adjustment on equity security of related party

     —          —          —         —         —         —    

Interest income on related party available-for-sale debt security

     —          —          (1,777     —         —         (1,777

Share-based compensation income

     —          —          —         —         —         —    

Intersegment provision for loan losses on collateral comprised of related party equity securities

     2,378        —          —         —         (2,378     —    

Provision for credit losses related to available-for-sale debt securities of related party

     —          —          —         —         —         —    

Provision for credit losses related to receivables from related party

     —          —          —         —         —         —    

Interest expense on Commercial Loan Agreement

     —          —          —         3,953       —         3,953  

Interest expense on Promissory Note

     —          —          —         —         —         —    

Legal and professional fees

     —          —          —         —         —         —    

Share-based compensation expense

     —          —          —         5,007       —         5,007  

Defunct product offering costs

     —          —          —         188       —         188  

Audit fee normalization(1)

     —          —          —         (58     —         (58
  

 

 

    

 

 

    

 

 

   

 

 

   

 

 

   

 

 

 

Adjusted operating income (loss)

   $ 9,057      $ 3,833      $ (18,010   $ (11,734   $ 930     $ (15,924
  

 

 

    

 

 

    

 

 

   

 

 

   

 

 

   

 

 

 

 

(1)

Represents adjustment to increase our recognized audit fees for the respective period. Actual audit fees were less than expected due to delays in the timing of our audit.

 

150


Table of Contents
(in thousands)   Year Ended December 31, 2021  
    Ben Liquidity     Ben Custody     Customer
ExAlt Trusts
    Corporate/
Other
    Consolidating
Eliminations
    Consolidated  

Total revenues

  $ 56,439     $ 20,288     $ 52,156     $ 2,615     $ (76,187   $ 55,311  

Mark to market adjustment on equity security of related party

    —         —         (29,512     (7,500     —         (37,012

Interest income on related party available-for-sale debt security

    —         —         (7,110     —         —         (7,110

Share-based compensation income

    —         —         —         —         —         —    
 

 

 

   

 

 

   

 

 

   

 

 

   

 

 

   

 

 

 

Adjusted revenues

  $ 56,439     $ 20,288     $ 15,534     $ (4,885   $ (76,187   $ 11,189  
 

 

 

   

 

 

   

 

 

   

 

 

   

 

 

   

 

 

 

Operating income (loss)

  $ 21,191     $ 16,193     $ (46,350   $ (77,991   $ 15,837     $ (71,120

Mark to market adjustment on equity security of related party

    —         —         (29,512     (7,500     —         (37,012

Interest income on related party available-for-sale debt security

    —         —         (7,110     —         —         (7,110

Share-based compensation income

    —         —         —         —         —         —    

Intersegment provision for loan losses on collateral comprised of related party equity securities

    1,048       —         —         —         (1,048     —    

Provision for credit losses related to available-for-sale debt securities of related party

    —         —         13,726       —         —         13,726  

Provision for credit losses related to receivables from related party

    —         —         592       4,437       —         5,029  

Share-based compensation expense

    —         —         —         23,153       —         23,153  

Interest expense on Commercial Loan Agreement

    —         —         —         14,644       —         14,644  

Interest expense on Promissory Note

    —         —         —         —         —         —    

Legal and professional fees(1)

    —         —         —         737       —         737  

Defunct product offering costs

    —         —         —         1,041       —         1,041  

Audit fee normalization(2)

    —         —         —         (230     —         (230
 

 

 

   

 

 

   

 

 

   

 

 

   

 

 

   

 

 

 

Adjusted operating income (loss)

  $ 22,239     $ 16,193     $ (68,654   $ (41,709   $ 14,789     $ (57,142
 

 

 

   

 

 

   

 

 

   

 

 

   

 

 

   

 

 

 

 

(1)

Includes legal and professional fees related to GWG Holdings regulatory matters and internal employee matters.

(2)

Represents adjustment to increase our recognized audit fees for the respective period. Actual audit fees were less than expected due to delays in the timing of our audit.

 

151


Table of Contents
(in thousands)   Year Ended December 31, 2020  
    Ben Liquidity     Ben Custody     Customer
ExAlt Trusts
    Corporate/
Other
    Consolidating
Eliminations
    Consolidated  

Total revenues

  $ 51,819     $ 19,409     $ 118,601     $ 21,720     $ (71,220   $ 140,329  

Mark to market adjustment on equity security of related party

    —         —         (69,232     7,075       —         (62,157

Interest income on related party available-for-sale debt security

    —         —         (1,777     —         —         (1,777

Share-based compensation income

    —         —         —         (36,267     —         (36,267
 

 

 

   

 

 

   

 

 

   

 

 

   

 

 

   

 

 

 

Adjusted revenues

  $ 51,819     $ 19,409     $ 47,592     $ (7,472   $ (71,220   $ 40,128  
 

 

 

   

 

 

   

 

 

   

 

 

   

 

 

   

 

 

 

Operating income (loss)

  $ 25,238     $ 15,922     $ 37,784     $ (136,155   $ 9,798     $ (47,413

Mark to market adjustment on equity security of related party

    —         —         (69,232     7,075       —         (62,157

Interest income on related party available-for-sale debt security

    —         —         (1,777     —         —         (1,777

Share-based compensation income

    —         —         —         (36,267     —         (36,267

Intersegment provision for loan losses on collateral comprised of related party equity securities

    647       —         —         —         (647     —    

Provision for credit losses related to available-for-sale debt securities of related party

    —         —         —         —         —         —    

Provision for credit losses related to receivables from related party

    —         —         —         —         —         —    

Share-based compensation expense

    —         —         —         107,808       —         107,808  

Interest expense on Commercial Loan Agreement

    —         —         —         16,378       —         16,378  

Interest expense on Promissory Note

    —         —         4,675       —         —         4,675  

Legal and professional fees(1)

    —         —         —         2,336       —         2,336  

Defunct product offering costs

    —         —         —         —         —         —    

Audit fee normalization(2)

    —         —         —         97       —         97  
 

 

 

   

 

 

   

 

 

   

 

 

   

 

 

   

 

 

 

Adjusted operating income (loss)

  $ 25,885     $ 15,922     $ (28,550   $ (38,728   $ 9,151     $ (16,320
 

 

 

   

 

 

   

 

 

   

 

 

   

 

 

   

 

 

 

 

(1)

Includes legal and professional fees related to internal employee matters and technical accounting consulting services related to the consolidation of the Customer ExAlt Trusts.

(2)

Represents adjustment to decrease our recognized audit fees for the respective period. Actual audit fees were more than expected due to onboarding of a new auditor.

 

152


Table of Contents

Financial Condition

Ben Liquidity’s Loan Portfolio and Customer ExAlt Trusts’ Investment in Alternative Assets

Our primary operations currently consist of offering our liquidity and trust administration services to our customers, primarily through certain of our operating subsidiaries, Ben Liquidity and Ben Custody, respectively. Ben Liquidity offers simple, rapid and cost-effective liquidity products to its customers using a proprietary financing and trusts structure, the Customer ExAlt Trusts, which facilitate the exchange of a customer’s alternative assets for consideration using a unique financing structure, the ExAlt PlanTM. In ExAlt PlanTM financings, a subsidiary of Ben Liquidity, BFF, makes ExAlt Loans to certain of the Customer ExAlt Trusts, which in turn employ a portion of the loan proceeds to acquire and deliver agreed upon consideration to the customer, in exchange for their alternative assets. Ben Liquidity generates interest and fee income earned in connection with such ExAlt Loans to certain of the Customer ExAlt Trusts, which are collateralized by the cash flows from the exchanged alternative assets, or the “Collateral.” The Collateral held by the Customer ExAlt Trusts supports the repayment of the loans plus any related interest and fees. In the event that an ExAlt Loan’s principal balances to zero dollars ($0), any remaining Collateral supporting such ExAlt Loan effectively cross-collateralizes other ExAlt Loans, as any such excess cash flows must be applied to pay off the outstanding balances of other ExAlt Loans pursuant to the terms of the trust agreements governing certain of the ExAlt Trusts. Ben Custody provides full-service trust and custody administration services to the trustees of certain of the Customer ExAlt Trusts, including BFF, which own the exchanged alternative asset following a liquidity transaction for fees payable quarterly.

As of September 30, 2023, Ben Liquidity’s loan portfolio consisted of ExAlt Loans to the Customer ExAlt Trusts with an aggregate principal amount outstanding of $552.0 million, including accrued interest that has been capitalized on the ExAlt Loans. Ben Liquidity’s ExAlt Loans are structured as loans with a maturity date of 12 years that bear contractual interest at a variable rate or fixed rate that compounds monthly. The ExAlt Loans made prior to December 31, 2020 have a variable interest rate established off of a base rate of 14%, and ExAlt Loans made on or after December 31, 2020 have a variable interest rate established off a base rate of 10% or a fixed rate of 5%. Ben Liquidity may make ExAlt Loans in the future with a variable interest rate established off of different base rates. Since the Customer ExAlt Trusts are consolidated, the ExAlt Loans and related interest and fee income earned by Ben Liquidity and Ben Custody from the Customer ExAlt Trusts are eliminated in the presentation of our consolidated financial statements; however, such amounts directly impact the income (loss) allocable to Ben’s or BCH’s equity holders.

The Customer ExAlt Trusts’ investments are the source of the Collateral supporting the ExAlt Loans plus any related interest and fees. These investments, either through direct ownership or through beneficial interests, consist primarily of limited partnership interests in various alternative assets, including private equity funds. These alternative investments are recorded at fair value using NAV as a practical expedient. Changes in the fair value (i.e., NAV) of these alternative investments are recorded in investment income (loss), net in our consolidated statements of operations. The Customer ExAlt Trusts’ investments in alternative assets and investments in equity and debt securities provide the economic value creating the Collateral to the ExAlt Loans made in connection with each liquidity transaction.

The underlying interests in alternative assets are primarily limited partnership interests. The transfer of the investments in private equity funds generally requires the consent of the corresponding private equity fund manager, and the transfer of certain fund investments is subject to rights of first refusal or other preemptive rights, potentially further limiting the ExAlt PlanTM from transferring an investment in a private equity fund. Distributions from funds are received as the underlying investments are liquidated. Timing of liquidation is currently unknown. As of September 30, 2023, $5.9 million in NAV of the Customer ExAlt Trusts’ interests in alternative assets was redeemable, with no restrictions apart from the notice period.

The Customer ExAlt Trusts held interests in alternative assets with a NAV of $363.3 million, $385.9 million, $524.9 million, $551.7 million, and $219.2 million as of September 30, 2023, March 31, 2023, March 31, 2022,

 

153


Table of Contents

December 31, 2021, and December 31, 2020, respectively. As of September 30, 2023, the Customer ExAlt Trusts’ portfolio had exposure to 247 professionally managed alternative investment funds, comprised of 896 underlying investments, 92 percent of which are investments in private companies. Additionally, the Customer ExAlt Trusts directly hold investments in debt and equity securities. The aggregate value of these investments was $94.2 million, $106.0 million, $135.0 million, $181.8 million, and $166.2 million as of September 30, 2023, March 31, 2023, March 31, 2022, December 31, 2021, and December 31, 2020, respectively.

The following sections provide more detailed information for Ben Liquidity’s loan portfolio and related allowance for credit losses and the Customer ExAlt Trusts’ investments in alternative assets and other equity and debt securities.

Ben Liquidity

Loans Receivable

The following table provides the carrying value of the loan portfolio by collateral type and classification (in thousands):

 

     September 30,
2023
    March 31,
2023
    March 31,
2022
    December 31,
2021
    December 31,
2020
 

Loans collateralized by interests in alternative assets

   $ 343,353     $ 330,484     $ 324,170     $ 387,699     $ 133,190  

Loans collateralized by debt and equity securities

     208,645       165,405       143,002       135,470       111,255  
  

 

 

   

 

 

   

 

 

   

 

 

   

 

 

 

Total loans receivable

   $ 551,998     $ 495,889     $ 467,172     $ 523,169     $ 244,445  

Allowance for loan losses

     (260,217     (129,129     (48,380     (14,259     (5,378
  

 

 

   

 

 

   

 

 

   

 

 

   

 

 

 

Total loans receivable, net

   $ 291,781     $ 366,760     $ 418,792     $ 508,910     $ 239,067  
  

 

 

   

 

 

   

 

 

   

 

 

   

 

 

 

The following table provides certain information concerning our loan portfolio by collateral type and maturity as of September 30, 2023 (dollars in thousands):

 

     Original
Principal
     Interest
Accrued
     Aggregate
Payments
    Outstanding
Balance(1)
     Allowance      Carrying
Value
 

Loans collateralized by interests in alternative assets

                

After 5 Years Within 10 Years

   $ 414,379      $ 222,937      $ (346,944   $ 156,819      $ 69,995      $ 86,824  

After 10 Years

     196,333        42,440        (52,238     186,534        44,205        142,329  

Loans collateralized by debt and equity securities

                

After 5 Years Within 10 Years

     172,729        131,763        (16,894     158,299        145,805        12,494  

After 10 Years

     48,529        1,879        (63     50,346        212        50,134  
  

 

 

    

 

 

    

 

 

   

 

 

    

 

 

    

 

 

 

Total

   $ 831,970      $ 399,019      $ (416,139   $ 551,998      $ 260,217      $ 291,781  
  

 

 

    

 

 

    

 

 

   

 

 

    

 

 

    

 

 

 

 

(1)

This balance includes $262.9 million in unamortized discounts as of September 30, 2023.

Loan to Value Ratio

The loan to value ratio is calculated as the carrying value of loans receivable after any allowance for credit losses over the Collateral Value of the loan portfolio. The value of the Collateral (the “Collateral Value”) is defined as the mutual beneficial interest of the respective Customer ExAlt Trust, which we refer to as the “Collective Trust” that is owned by the Customer ExAlt Trust, which we refer to as the “Funding Trust,” that borrows from Ben

 

154


Table of Contents

Liquidity’s subsidiary, BFF. The Collateral Value is derived from the expected cash flows from the various alternative assets held by other trusts included within the Customer ExAlt Trust structure. The Collateral is valued using industry standard valuation models which includes assumptions related to (i) equity market risk premiums, (ii) alternative asset beta to public equities, (iii) NAVs, (iv) volatilities, (v) distribution rates, and (vi) market discount rates. The fair value of the mutual beneficial interests collateralizing the loan portfolio as of September 30, 2023, March 31, 2023, March 31, 2022, December 31, 2021, and December 31, 2020, was $334.7 million, $483.8 million, $619.8 million, and $342.7 million, respectively.

The loan to value ratio for the entire loan portfolio was 0.87, 0.93, 0.87, 0.82, and 0.70 as of September 30, 2023, March 31, 2023, March 31, 2022, December 31, 2021, and December 31, 2020, respectively. The decrease in the loan to value ratio from March 31, 2023 to September 30, 2023 was driven by an increase in the allowance for credit losses, which is a result of the adoption of CECL (defined below), effective April 1, 2023 combined with new originations.

Allowance for Credit Losses

The ExAlt Loans’ allowance for credit losses is an input to the allocation of income (loss) to Ben’s or BCH’s equity holders.

On April 1, 2023, we adopted Accounting Standards Update 2016-13, Financial Instruments, Credit Losses (Topic 326) (“CECL”), which requires an estimate of the credit losses expected over the life of a loan (or pool of loans). It replaced the incurred loss approach’s threshold that required the recognition of a credit loss when it was probable that a loss event was incurred. The allowance for credit losses is a valuation account that is deducted from, or added to, the loans’ amortized cost basis to present the net, lifetime amount expected to be collected on the loans.

Management estimates the allowance using relevant available information from internal and external sources related to past events, current conditions, and reasonable and supportable economic forecasts. Historical credit loss experience provides the basis for the estimation of expected credit losses. Ben currently does not have adequate historical loss data to provide a basis for the long-term loss information associated with its loans. As such, Ben uses alternative, long-term historical average credit loss data from Preqin in establishing the loss history as a proxy.

Adjustments to historical loss information are made for differences in current loan-specific risk characteristics such as differences in credit concentrations, collateral values and underwriting standards as well as changes in economic conditions or other relevant factors. Management judgment is required at each point in the measurement process.

Ben uses the discounted cash flow (DCF) method to estimate expected credit losses for the loan portfolio. Ben generates cash flow projections at the loan level wherein payment expectations are adjusted for changes in market risk premiums, risk free rate, NAV growth rate, and discount rate. The inputs are based on historical data from Preqin and adjusted, if necessary, based on the reasonable and supportable forecast of economic conditions. To adjust, management utilizes externally developed forward-looking macroeconomic factors as indicators of future expected cash flows: S&P500 Index data and US 3-Month Treasury. The economic forecasts are applied over the cashflow projection period.

The combination of adjustments for credit expectations (default and loss) and timing expectations (prepayment, curtailment, and time to recovery) produces an expected cash flow stream at the instrument level. Instrument effective yield is calculated, net of the impacts of prepayment assumptions, and the instrument expected cash flows are then discounted at that effective yield to produce an instrument-level net present value of expected cash flows (NPV). An allowance for credit loss is established for the difference between the instrument’s NPV and amortized cost basis.

 

155


Table of Contents

The DCF model also considers the need to qualitatively adjust expected loss estimates for information not already captured in the quantitative loss estimation process. Qualitative considerations include limitations inherent in the quantitative model; trends experienced in nonperforming loans; changes in value of underlying collateral; changes in underwriting policies and procedures; nature and composition of loans; portfolio concentrations that may affect loss experience across one or more components or the portfolio; and the effect of external factors such as competition, legal and regulatory requirements. These qualitative factor adjustments may increase or decrease Ben’s estimate of expected credit losses so that the allowance for credit loss is reflective of the estimate of lifetime losses that exist in the loan portfolio at the balance sheet date.

Prior to the adoption of ASU 2016-13, the allowance for credit losses was a valuation allowance for probable incurred credit losses in the loan portfolio. Management’s determination of the allowance was based upon an evaluation of the loan portfolio, impaired loans, economic conditions, volume, growth and composition of the collateral to the loan portfolio, and other risks inherent in the portfolio. Management individually reviewed all ExAlt Loans due to the low volume and non-homogenous nature of the current portfolio. Management relied heavily on statistical analysis, current NAV or fair value of the investments, and distribution performance of the underlying alternative asset and industry trends related to alternative asset investments to estimate losses. Management evaluated the adequacy of the allowance by reviewing relevant internal and external factors that affect credit quality. The cash flows generated from the alternative asset interests or other types of investments held by the Customer ExAlt Trusts supporting the collateral are the sole source of repayment of the ExAlt Loans and related interest. Ben recognized any charge-off in the period in which it is confirmed. Therefore, impaired ExAlt Loans were written down to their estimated net present value.

The following table provides the ExAlt Loans’ allowance for credit losses by collateral type and by classification (in thousands):

 

     September 30,
2023
     March 31,
2023
     March 31,
2022
     December 31,
2021
     December 31,
2020
 

Loans collateralized by interests in alternative assets

   $ 114,200      $ 32,632      $ 9,275      $ 12,739      $ 4,687  

Loans collateralized by interest in debt and equity securities

     146,017        96,497        39,105        1,520        691  
  

 

 

    

 

 

    

 

 

    

 

 

    

 

 

 

Total allowance for credit losses

   $ 260,217      $ 129,129      $ 48,380      $ 14,259      $ 5,378  
  

 

 

    

 

 

    

 

 

    

 

 

    

 

 

 

The following tables provide a rollforward of the ExAlt Loans’ allowance for credit losses by collateral type (in thousands):

 

     Three Months Ended
September 30, 2023
     Three Months Ended
September 30, 2022
 
(unaudited)    Alternative
Assets
     Debt & Equity
Securities
     Alternative
Assets
     Debt & Equity
Securities
 

Beginning balance

   $ 101,051      $ 98,664      $ 9,355      $ 82,127  

Provision for (reversal of) credit losses

     13,149        47,353        8,462        (25,532
  

 

 

    

 

 

    

 

 

    

 

 

 

Ending balance

   $ 114,200      $ 146,017      $ 17,817      $ 56,595  
  

 

 

    

 

 

    

 

 

    

 

 

 

 

     Six Months Ended
September 30, 2023
     Six Months Ended
September 30, 2022
 
(unaudited)    Alternative
Assets
     Debt & Equity
Securities
     Alternative
Assets
     Debt & Equity
Securities
 

Beginning balance

   $ 32,632      $ 96,497      $ 9,275      $ 39,105  

Impact of the adoption of CECL

     52,554        8,536        —          —    

Provision for credit losses

     29,014        40,984        8,542        17,490  
  

 

 

    

 

 

    

 

 

    

 

 

 

Ending balance

   $ 114,200      $ 146,017      $ 17,817      $ 56,595  
  

 

 

    

 

 

    

 

 

    

 

 

 

 

156


Table of Contents
     Year Ended March 31, 2023      Year Ended March 31, 2022  
     Alternative
Assets
     Debt & Equity
Securities
     Alternative
Assets
     Debt & Equity
Securities
 
                   (unaudited)  

Beginning balance

   $ 9,275      $ 39,105      $ 7,432      $ 3,104  

Provision for loan losses

     23,357        57,392        1,843        36,001  
  

 

 

    

 

 

    

 

 

    

 

 

 

Ending balance

   $ 32,632      $ 96,497      $ 9,275      $ 39,105  
  

 

 

    

 

 

    

 

 

    

 

 

 

 

     Three Months Ended
March 31, 2022
     Three Months Ended
March 31, 2021
 
     Alternative
Assets
     Debt & Equity
Securities
     Alternative
Assets
     Debt & Equity
Securities
 
                   (unaudited)  

Beginning balance

   $ 12,739      $ 1,520      $ 4,687      $ 691  

Provision for (reversal of) loan losses

     (3,464      37,585        2,745        2,413  
  

 

 

    

 

 

    

 

 

    

 

 

 

Ending balance

   $ 9,275      $ 39,105      $ 7,432      $ 3,104  
  

 

 

    

 

 

    

 

 

    

 

 

 

 

     Year Ended
December 31, 2021
     Year Ended
December 31, 2020
 
     Alternative
Assets
     Debt & Equity
Securities
     Alternative
Assets
     Debt & Equity
Securities
 

Beginning balance

   $ 4,687      $ 691      $ —        $ —    

Provision for loan losses

     8,052        829        4,687        691  
  

 

 

    

 

 

    

 

 

    

 

 

 

Ending balance

   $ 12,739      $ 1,520      $ 4,687      $ 691  
  

 

 

    

 

 

    

 

 

    

 

 

 

Credit Quality

The following tables presents certain credit quality metrics (in thousands):

 

     September 30,
2023
    March 31,
2023
    March 31,
2022
    December 31,
2021
    December 31,
2020
 

Loans collateralized by alternative assets

          

Period-end loans

   $ 343,353     $ 330,484     $ 324,170     $ 387,699     $ 133,190  

Nonperforming loans(1)

   $ 37,257     $ 37,237     $ 10,573     $ 10,672     $ 6,317  

Allowance for credit losses(1)(3)

   $ 114,200     $ 32,632     $ 9,275     $ 12,739     $ 4,687  

Allowance/loans

     33.26     9.87     2.86     3.29     3.52

Nonperforming loans/loans

     10.85     11.27     3.26     2.75     4.74

Allowance to nonperforming loans

     3.07x       0.88x       0.88x       1.19x       0.74x  

Loans collateralized by debt and equity securities

          

Period-end loans

   $ 208,645     $ 165,405     $ 143,002     $ 135,470     $ 111,255  

Nonperforming loans(2)(4)

   $ 146,284     $ 146,379     $ 13,860     $ 13,761     $ —    

Allowance for credit losses(2)(3)

   $ 146,017     $ 96,497     $ 39,105     $ 1,520     $ 691  

Allowance/loans

     69.98     58.34     27.35     1.12     0.62

Nonperforming loans/loans

     70.11     88.50     9.69     10.16     —  

Allowance to nonperforming loans

     1.00x       0.66x       2.82x       0.11x       0.00x  

 

157


Table of Contents
     September 30,
2023
    March 31,
2023
    March 31,
2022
    December 31,
2021
    December 31,
2020
 

Consolidated

          

Period-end loans

   $ 551,998     $ 495,889     $ 467,172     $ 523,169     $ 244,445  

Nonperforming loans(1)(2)(4)

   $ 183,541     $ 183,616     $ 24,433     $ 24,433     $ 6,317  

Allowance for credit losses(1)(2)(3)

   $ 260,217     $ 129,129     $ 48,380     $ 14,259     $ 5,378  

Allowance/loans

     47.14     26.04     10.36     2.73     2.20

Nonperforming loans/loans

     33.25     37.03     5.23     4.67     2.58

Allowance to nonperforming loans

     1.42x       0.70x       1.98x       0.58x       0.85x  

 

(1)

The increase from March 31, 2022 to March 31, 2023 was primarily driven by the deterioration in values of the underlying funds whose cash flows collateralize an ExAlt Loan.

(2)

The increase from March 31, 2022 to March 31, 2023 was primarily driven by the deterioration in value of the GWG Holdings’ common stock and L Bonds, which collateralize certain of the ExAlt Loans.

(3)

The increase from March 31, 2023 to September 30, 2023 was primarily driven by the CECL adoption impact combined with a decline in the collateral value.

(4)

The nonperforming loans collateralized by interests in GWG or the GWG Wind Down Trust was $145.9 million as of September 30, 2023 and March 31, 2023.

Customer ExAlt Trusts — Alternative Asset Portfolio

The portfolio of alternative assets held by the Customer ExAlt Trusts covers the following industry sectors and geographic regions for the periods shown below (dollar amounts in thousands):

 

    September 30, 2023     March 31, 2023     March 31, 2022     December 31, 2021     December 31, 2020  
Industry Sector   Value     Percent
of Total
    Value     Percent
of Total
    Value     Percent
of Total
    Value     Percent
of Total
    Value     Percent
of Total
 

Software and Services

  $ 53,176       14.6   $ 54,944       14.2   $ 91,507       17.4   $ 112,601       20.4   $ 21,623       9.9

Food and Staples Retailing

    41,738       11.5       38,210       9.9       33,817       6.4       27,653       5.0       24,450       11.2  

Diversified Financials

    40,791       11.2       52,544       13.6       88,418       16.8       92,683       16.8       28,462       13.0  

Capital Goods

    28,123       7.7       27,707       7.2       32,049       6.1       32,160       5.8       10,152       4.6  

Utilities

    27,413       7.5       28,043       7.3       29,865       5.7       22,636       4.1       20,742       9.5  

Energy

    27,242       7.5       26,721       6.9       29,238       5.6       30,338       5.5       1,658       0.8  

Health Care Equipment and Services

    23,094       6.4       23,626       6.1       28,361       5.4       29,600       5.4       14,682       6.7  

Semiconductors and Semiconductor Equipment

    15,965       4.4       17,935       4.6       22,589       4.3       31,221       5.7       21,271       9.7  

Not Applicable (e.g., Escrow, Earnouts)

    8,015       2.2       11,667       3.0       14,641       2.8       4,394       0.8       18,138       8.3  

Telecommunication Services

    3,753       1.0       5,634       1.5       28,910       5.5       30,695       5.6       27,401       12.5  

Other(1)

    94,022       26.0       98,820       25.7       125,532       24.0       137,741       24.9       30,626       13.8  
 

 

 

   

 

 

   

 

 

   

 

 

   

 

 

   

 

 

   

 

 

   

 

 

   

 

 

   

 

 

 

Total

  $ 363,332       100.0   $ 385,851       100.0   $ 524,927       100.0   $ 551,722       100.0   $ 219,205       100.0
 

 

 

   

 

 

   

 

 

   

 

 

   

 

 

   

 

 

   

 

 

   

 

 

   

 

 

   

 

 

 

 

(1)

Industries in this category each comprise less than 5 percent. Telecommunication Services, Semiconductors and Semiconductor Equipment, and Not Applicable (e.g., Escrow, Earnouts) are shown separately as they each comprised greater than 5 percent in prior periods.

 

158


Table of Contents
    September 30, 2023     March 31, 2023     March 31, 2022     December 31, 2021     December 31, 2020  
Geography   Value     Percent
of Total
    Value     Percent
of Total
    Value     Percent
of Total
    Value     Percent
of Total
    Value     Percent
of Total
 

North America

  $ 223,714       61.6   $ 239,951       62.2   $ 326,039       62.1   $ 349,855       63.4   $ 92,879       42.4

Asia

    56,721       15.6       62,016       16.1       88,183       16.8       104,100       18.9       43,728       19.9  

South America

    44,625       12.3       41,423       10.7       39,406       7.5       32,607       5.9       25,255       11.5  

Europe

    36,654       10.1       38,874       10.1       66,790       12.7       59,408       10.8       57,343       26.2  

Africa

    1,618       0.4       3,587       0.9       4,509       0.9       5,752       1.0       —         —    
 

 

 

   

 

 

   

 

 

   

 

 

   

 

 

   

 

 

   

 

 

   

 

 

   

 

 

   

 

 

 

Total

  $ 363,332       100.0   $ 385,851       100.0   $ 524,927       100.0   $ 551,722       100.0   $ 219,205       100.0
 

 

 

   

 

 

   

 

 

   

 

 

   

 

 

   

 

 

   

 

 

   

 

 

   

 

 

   

 

 

 

Certain prior year items have been reclassified to conform with current year presentation.

Assets in the portfolio consist primarily of interests in alternative investment vehicles (also referred to as “funds”) that are managed by a group of U.S. and non-U.S. based alternative asset management firms that invest in a variety of financial markets and utilize a variety of investment strategies. The vintages of the funds in the portfolio as of September 30, 2023 ranged from 1993 to 2023.

As Ben Liquidity originates additional ExAlt Loans, it monitors the diversity of the portfolio of alternative assets held by the Customer ExAlt Trusts through the use of concentration guidelines. These guidelines were established, and are periodically updated, through a data driven approach based on asset type, fund manager, vintage of fund, industry segment and geography to manage portfolio risk. Ben Liquidity refers to these guidelines when making decisions about new financing opportunities; however, these guidelines do not restrict Ben Liquidity from entering into financing opportunities that would result in Ben Liquidity having exposure outside of its concentration guidelines. In addition, changes to the portfolio of alternative assets held by the Customer ExAlt Trusts may lag changes to the concentration guidelines. As such, the portfolio of alternative assets held by the Customer ExAlt Trusts may, at any given time, have exposures that are outside of Ben Liquidity’s concentration guidelines to reflect, among other things, attractive financing opportunities, limited availability of assets, or other business reasons. Given our operating history of relatively few transactions at significant NAV, the portfolio as of September 30, 2023 had exposure to certain alternative investment vehicles and investments in private companies that were outside of those guidelines.

Classifications by industry sector, exposure type and geography reflect classification of investments held in funds or companies held directly in the portfolio. Investments reflect the assets listed by the general partner of a fund as held by the fund and have a positive or negative NAV. Typical assets include portfolio companies, limited partnership interests in other funds, and net other assets, which are a fund’s cash and other current assets minus liabilities. The underlying interests in alternative assets are primarily limited partnership interests, and the limited partnership agreements governing those interests generally include restrictions on disclosure of fund-level information, including fund names and company names in the funds.

Industry sector is based on Global Industry Classification Standard (GICS®) Level 2 classification (also known as “Industry Group”) of companies held in the portfolio by funds or directly, subject to certain adjustments by us. “Other” classification is not a GICS® classification. “Other” classification reflects companies in the GICS® classification categories of Consumer Durables & Apparel, Materials, Commercial & Professional Services, Food, Beverage & Tobacco, Pharmaceuticals, Biotechnology & Life Sciences, Banks, Household & Personal Products, Retailing, Real Estate and Technology Hardware & Equipment. “N/A” includes investments assets that we have determined do not have an applicable GICS® Level 2 classification, such as Net Other Assets and investments that are not operating companies.

Geography reflects classifications determined by us based on each underlying investment.

 

159


Table of Contents

Cash Flow

The following table presents a summary of cash flows from operating, investing and financing activities for periods presented below (dollars in thousands):

 

    Six Months Ended
September 30,
    Year Ended
March 31,
    Three Months Ended
March 31,
    Year Ended
December 31,
 
    2023     2022     2023     2022     2022     2021     2021     2020  
    (Unaudited)           (Unaudited)           (Unaudited)              

Net cash used in operating activities

  $ (27,356   $ (60,388   $ (95,118   $ (50,614   $ (11,332   $ (17,721   $ (57,003   $ (54,010

Net cash provided by (used in) investing activities

    25,740       19,171       63,017       51,777       11,490       4,304       44,591       (5,980

Net cash provided by (used in) financing activities

    (5,515     (13,203     (34,459     57,193       55,626       13,288       14,855       43,858  
 

 

 

   

 

 

   

 

 

   

 

 

   

 

 

   

 

 

   

 

 

   

 

 

 

Net increase (decrease) in cash and cash equivalents, and restricted cash

  $ (7,131   $ (54,420   $ (66,560   $ 58,356     $ 55,784     $ (129   $ 2,443     $ (16,132
 

 

 

   

 

 

   

 

 

   

 

 

   

 

 

   

 

 

   

 

 

   

 

 

 

Six Months Ended September 30, 2023 and 2022

Net cash used in operating activities was $27.4 million for the six months ended September 30, 2023, largely driven by working capital requirements, including employee compensation and benefits and professional services. Net cash provided by investing activities was $25.7 million for the six months ended September 30, 2023, primarily driven by $26.3 million of distributions received as return of investments in alternative assets and $1.0 million in proceeds received from the sale of put options, slightly offset by $1.0 million in purchases of premises and equipment. Net cash used in financing activities was $5.5 million for the six months ended September 30, 2023, largely driven by debt payments, redemptions of preferred equity securities, payments of deferred equity costs, and the net impact of the de-SPAC merger transaction.

Net cash used in operating activities was $60.4 million for the six months ended September 30, 2022, largely driven by working capital requirements, including employee compensation and benefits, professional services, and cash paid for interest. Net cash provided by investing activities was $19.2 million for the six months ended September 30, 2022, primarily driven by $27.5 million of distributions received as return of investments in alternative assets offset by the purchase of put options and premises and equipment. Net cash used in financing activities was $13.2 million for the six months ended September 30, 2022, largely driven by debt payments, redemptions of preferred equity securities, and payments of employee taxes on restricted equity units issued under the Equity Incentive Plans.

Years Ended March 31, 2023 and March 31, 2022

Net cash used in operating activities was $95.1 million for the year ended March 31, 2023, largely driven by working capital requirements, including employee compensation and benefits, professional services, and cash paid for interest. Net cash provided by investing activities was $63.0 million for the year ended March 31, 2023, primarily driven by $72.6 million of distributions received as return of investments in alternative assets combined with proceeds from sale of public equity securities slightly offset by purchases of put options and premises and equipment. Net cash used in financing activities was $34.5 million for the year ended March 31, 2023, largely driven by debt payments, redemptions of preferred equity securities, payments of deferred equity costs, and payments of employee taxes on restricted equity units issued under the Equity Incentive Plans.

 

160


Table of Contents

Net cash used in operating activities was $50.6 million for the year ended March 31, 2022, largely driven by working capital requirements, including employee compensation and benefits, professional services, and cash paid for interest. Net cash provided by investing activities was $51.8 million for the year ended March 31, 2022, primarily driven by $55.2 million of distributions received as return of investments in alternative assets combined with proceeds from sale of put options slightly offset by purchases of premises and equipment and purchases of debt securities. Net cash provided by financing activities was $57.2 million for the year ended March 31, 2022, largely driven by proceeds from the loan participation transaction combined with proceeds from debt due to related parties, partially offset by the redemption of BCH Preferred C-0 Unit Accounts, principal debt payments, and payments of deferred financing costs.

Three Months Ended March 31, 2022 and 2021

Net cash used in operating activities was $11.3 million for the three months ended March 31, 2022, largely driven by working capital requirements, including employee compensation and benefits, professional services, and cash paid for interest. Net cash provided by investing activities was $11.5 million for the three months ended March 31, 2022, primarily driven by $13.3 million of distributions received as return of investments in alternative assets partially offset by purchases of premises and equipment and purchases of debt securities. Net cash provided by financing activities was $55.6 million for the three months ended March 31, 2022, largely driven by proceeds from the loan participation transaction, offset by principal debt payments and the payment of deferred financing costs for debt.

Net cash used in operating activities was $17.7 million for the three months ended March 31, 2021, largely driven by working capital requirements, including employee compensation and benefits, professional services, and cash paid for interest. Net cash provided by investing activities was $4.3 million for the three months ended March 31, 2021, primarily driven by $9.5 million of distributions received as return of investments in alternative assets partially offset by purchases of investments in alternative assets and purchases of premises and equipment. Net cash provided by financing activities was $13.3 million for the three months ended March 31, 2021, largely driven by the issuance of preferred equity partially offset by payments of employee taxes on restricted equity units issued under the Equity Incentive Plans.

Years Ended December 31, 2021 and 2020

Net cash used in operating activities was $57.0 million for the year ended December 31, 2021, largely driven by working capital requirements, including employee compensation and benefits, professional services, and cash paid for interest. Net cash provided by investing activities was $44.6 million for the year ended December 31, 2021, primarily driven by $51.4 million of distributions received as return of investments in alternative assets, partially offset by the purchases of premises and equipment and investments in alternative assets held by the Customer ExAlt Trusts. Net cash provided by financing activities was $14.9 million for the year ended December 31, 2021, largely driven by proceeds from debt due to related parties, partially offset by the payment of deferred financing costs and tax distributions to noncontrolling interests.

Net cash used in operating activities was $54.0 million for the year ended December 31, 2020, largely driven by professional services associated with our growth objectives. Net cash used by investing activities was $6.0 million for the year ended December 31, 2020, primarily driven by the purchase of put options partially offset by $20.4 million of distributions received as return of investments in alternative assets. Net cash provided by financing activities was $43.9 million for the year ended December 31, 2020, largely driven by the issuance of preferred equity partially offset by principal payments on debt due to related parties.

Liquidity and Capital Resources

As of September 30, 2023, March 31, 2023, March 31, 2022, December 31, 2021, and December 31, 2020, we had $2.4 million, $8.7 million, $70.6 million, $13.7 million, and $12.5 million, respectively, in combined available unrestricted cash and cash equivalents.

 

161


Table of Contents

Our business is capital intensive, and we generated net losses for the six months ended September 30, 2023, the year ended March 31, 2023, the three months ended March 31, 2022, and the years ended December 31, 2021, and 2020, of $1.5 billion, $252.1 million, $100.9 million, $105.1 million and $50.9 million, respectively.

We have historically financed our business through a combination of cash distributions from the Customer ExAlt Trusts’ alternative asset portfolio, receipt of fees for performing trust services, dividends and interest on investments, debt offerings, and equity offerings, including those between us and our former parent company, GWG Holdings, and sales of loans extended to the Customer ExAlt Trusts. We have traditionally used proceeds from these sources for cash obligations arising from our initial capitalization and formative transactions, funding liquidity transactions and potential unfunded capital commitments, working capital, debt service payments, and costs associated with potential future products. BFF is also required to maintain sufficient regulatory capital due to its Kansas charter, though such amount is not significant.

The ability of Ben, BCH, and our operating subsidiaries to access the cash distributions from the Customer ExAlt Trusts’ alternative asset portfolio is limited by the terms of the ExAlt Loans from Ben Liquidity to the Customer ExAlt Trusts. Historically, Ben Liquidity has elected to capitalize interest that accrues on the ExAlt Loans and only receives payments on the ExAlt Loans, at the discretion of the applicable trustee, following the Customer ExAlt Trusts’ receipt of cash distributions on their alternative asset portfolio. The trustee of the Customer ExAlt Trusts intends to make principal payments on the ExAlt Loans out of the proceeds of the distributions from the alternative assets. To the extent the Customer ExAlt Trusts do not receive distributions, such as if the managers of the professionally managed funds comprising the alternative assets determine to delay distributions or transactions that would result in the distributions to its limited partners, the Customer ExAlt Trusts’ ability to repay the ExAlt Loans, and therefore, Ben Liquidity’s ability to receive principal and interest payments in cash may be adversely impacted. During the six months ended September 30, 2023, largely as a result of macro-economic conditions, the Customer ExAlt Trusts continued to receive fewer distributions from their alternative assets than was originally anticipated, which adversely impacted the Customer ExAlt Trusts’ ability to repay the ExAlt Loans and our liquidity. Such conditions are expected to continue throughout the remainder of fiscal year 2024.

We expect to satisfy our obligations and fund our operations for the next twelve months through anticipated operating cash flows, proceeds on ExAlt Loan payments and fee income derived from distributions on investments held by the Customer ExAlt Trusts or other investments held by Ben, potentially refinancing some or all of the existing borrowings due prior to their maturity, with either our current lender or other lenders, and through the implementation of measures designed to reduce corporate overhead, including through the use of furloughs, potential workforce reductions and other expense reductions. We also intend to raise capital through equity or debt investments in us by third parties. As further discussed above in the section titled, “Recent Developments,” on June 27, 2023, we entered into the SEPA with Yorkville, whereby we have the right, but not the obligation, to sell to Yorkville up to $250.0 million of shares of the Company’s Class A common stock. As more fully described below in the section titled, “Recent Debt Financings”, on October 19, 2023, we entered into a three-year $25.0 million term loan with HH-BDH LLC, which was fully drawn upon closing and, the proceeds of which will be used to repay certain outstanding obligations, fund development of our products, and provide additional working capital. The HH-BDH Credit Agreement contains certain financial maintenance covenants, including a debt service coverage ratio. If any of these limitations were to materially impede the flow of cash to us, our ability to service and repay our debt and pay dividends would be materially and adversely affected.

After deducting fees and direct expenses, the net proceeds from the Term Loan under the HH-BDH Credit Agreement were $23.4 million. We used or intend to use approximately $15.0 million for payments on our existing obligations, including $2.5 million as payments owed under the A&R Bradley Capital Agreement (as defined herein), with the remainder of the net proceeds being reserved for future working capital requirements. On November 7, 2023, we were reimbursed by our D&O insurance carrier a total of $3.5 million, which includes, among others, certain expenses paid from the proceeds under the HH-BDH Credit Agreement. Notwithstanding the receipt of the proceedings of the borrowings made under the HH-BDH Credit Agreement, to the extent the

 

162


Table of Contents

Company continues to receive cash distributions that are less than previously projected amounts from its alternative assets, the Company expects to require additional capital to fund and grow its operations.

We may not be able to refinance our indebtedness or obtain additional financing on terms favorable to the Company, or at all. To the extent that Ben or its subsidiaries raise additional capital through the future sale of equity or debt, the ownership interest of our existing equity holders may be diluted. The terms of these future equity or debt securities may include liquidation or other preferences that adversely affect the rights of our existing equity unitholders or involve negative covenants that restrict Ben’s ability to take specific actions, such as incurring additional debt or making additional investments in growing the operations of the Company. If Ben defaults on these borrowings, then the Company will be required to either (i) sell participation or other interests in our loans or other of our assets or (ii) to raise additional capital through the sale of equity and the ownership interest of our equity holders may be diluted. Further, given the number of shares of Class A common stock eligible for resale as a result of various registration statements we have filed with the SEC as well as the shares of Class A common stock under the Forward Purchase Agreement, our stock price may be further depressed as a result of significant sales of our securities, which could adversely affect our ability to raise equity capital on favorable terms or at all. In addition, because the $11.50 exercise price per share of the Warrants substantially exceeds the current trading price per share of our Class A common stock ($0.4388 per share as of December 19, 2023), there is no assurance that the Warrants will be in the money prior to their expiration and it is unlikely that the Warrant holders will be able to exercise such Warrants in the near future, if at all. Accordingly, we are unlikely to receive any proceeds from the exercise of the Warrants in the near future, if at all, and the Warrants may not provide any additional capital. In considering our capital requirements and sources of liquidity, we have not assumed or relied on the receipt of proceeds from the exercise of Warrants. As a result of the foregoing, we may require additional capital resources to execute strategic initiatives to grow our business.

We expect to utilize our cash flows to continue to invest in our business, including new product initiatives and growth strategies, including any potential acquisitions, and, if determined by our Board, pay dividends to our equity holders, including guaranteed payments on certain of BCH’s preferred equity securities, and fund tax distributions for certain noncontrolling interest holders. Our ability to fund these capital needs will depend on our ongoing ability to generate cash from operations and potentially via the capital markets. We believe that our future cash from operations, access to financing through the SEPA, and together with our access to funds on hand, will provide adequate resources to fund our operating and financing needs for at least the next twelve months. We are continuing to evaluate the impact of the ongoing Russia-Ukraine conflict, the Israel-Hamas conflict, and other items, such as inflation and rising interest rates, and assess the impact on financial markets and our business. The Company’s future results may be adversely affected by slowdowns in fundraising activity and the pace of new liquidity transactions with our customers.

Capital expenditures have historically not been material and we do not anticipate making material capital expenditures through the remainder of fiscal year 2024.

Equity Issuances

On December 1, 2022, Ben Liquidity entered into agreements to finance liquidity transactions with respect to alternative assets with a NAV of approximately $5.3 million as of the date of the financing agreement. Pursuant to such transactions, the Customer ExAlt Trusts agreed to acquire the alternative assets, and in exchange for the alternative assets, the customers agreed to receive units at a price of $10.00 of NAV per unit (calculated as of December 1, 2022), with each unit consisting of (i) one share of Class A common stock and (ii) one-fourth (1/4) of a warrant to purchase one share of Class A common stock at an exercise price of $11.50 per share. Such transactions closed in connection with the closing of the Business Combination, and the Company issued the investor 530,000 shares of Class A common stock and 132,500 Warrants.

On June 8, 2023, we issued 202,484 shares of Class A common stock to ACE Portal, Inc. in exchange for its BCH Class S Ordinary Units. Furthermore, we issued 202,058 shares of Class A common stock to an unrelated

 

163


Table of Contents

individual in exchange for his BCH Class S Ordinary Units. Such BCH Class S Ordinary Units held by ACE Portal, Inc. and such individual converted into shares of Class A common stock on a one-to-one basis pursuant to the terms of the Exchange Agreement and the BCH LPA.

On June 27, 2023, we issued 274,500 shares of our Class A common stock to Maxim Group LLC pursuant to a Settlement and Release Agreement dated June 7, 2023, entered into in connection with the Business Combination.

On July 10, 2023, we issued 456,204 shares of Class A common stock to Yorkville pursuant to the SEPA.

On August 22, 2023, we issued 2,917,807 shares of Class A common stock at a price per share of $2.29 in connection with the July 26, 2023 liquidity transaction mentioned above.

On October 3, 2023, 3,768,995 shares of Series B-1 Preferred Stock converted into 13,805,841 shares of Class A common stock.

On each of October 2, 2023 and October 4, 2023, Yorkville purchased 20,000 and 500,000 shares of Class A common stock for $2.39 and $1.27 per share, respectively, pursuant to the terms of the SEPA. Such issuances were in reliance upon the exemption provided in Section 4(a)(2) of the Securities Act and Rule 506(b) promulgated thereunder.

Conversion of BCH Preferred Series C-1

Pursuant to the UPA, on July 10, 2023, the BCH Preferred C-1 Unit Accounts automatically converted into 44,040,761 shares of Class A common stock at approximately $4.66 per share, which represents the volume-weighted average trading price of the Class A common stock for the 20 trading days following the closing of the Business Combination.

Unit Purchase Agreement

On July 15, 2020, the Company entered into a Preferred Series C Unit Purchase Agreement (“UPA”) with GWG Holdings.

Pursuant to the UPA, and provided it has adequate liquidity, GWG Holdings agreed to make capital contributions from time to time to BCH in exchange for BCH’s issuance of BCH Preferred C-1 Unit Accounts during a purchasing period commencing on the date of the UPA and continuing until the earlier of (i) the occurrence of a Change of Control Event (as defined in the UPA) and (ii) the mutual agreement of the parties (the “Purchasing Period”). Following the Amendments, BCG ceased to be a consolidated subsidiary of GWG Holdings. As a result, the Purchasing Period under the UPA terminated.

During the years ended December 31, 2021 and 2020, BCH issued $14.8 million and $130.2 million, respectively of BCH Preferred C-1 Unit Accounts to GWG Holdings related to this agreement for cash consideration of equal value. No additional issuances of the BCH Preferred C-1 Unit Accounts are expected to occur under the UPA.

Option Agreement Conversion

Effective August 11, 2020, as a result of the Exchange Agreement entered into by the parties on December 31, 2019, and the mutual agreement of the parties, the Option Agreement between Ben and GWG Holdings was exercised under the provisions of the Option Agreement. As such, GWG Holdings received $57.5 million of BCG Common Units at a price per unit equal to $12.50.

 

164


Table of Contents

Promissory Note Repayment

On September 30, 2020, GWG Holdings, GWG Life, and the LiquidTrust Borrowers agreed to the repayment of the Promissory Note, and any related accrued interest for Ben’s issuance of BCH Preferred C-1 Unit Accounts with a capital account balance of $75.0 million to the LiquidTrust Borrowers. The Company determined the fair value of the BCH Preferred C-1 Unit Accounts was $71.2 million as of September 30, 2020. The carrying value of the Promissory Note on September 30, 2020, with accrued and unpaid interest thereon, was $65.1 million. The difference between the fair value of the BCH Preferred C-1 Unit Accounts and the carrying value of the settled debt was settled between equity holders. Additionally, as a result of the change in ownership while Ben retained a controlling interest in BCH, a rebalancing of the noncontrolling interests was performed in accordance with ASC 810-10, which resulted in a $3.2 million net increase to noncontrolling interest.

Conversion of BCH Preferred Series C-1

On November 23, 2021, GWG Holdings converted $14.8 million of its BCH Preferred C-1 Unit Accounts into an equal amount of BCH Preferred Series C Subclass 0 Unit Accounts (“BCH Preferred C-0 Unit Accounts”). The Company and GWG Holdings entered into a Unit Account Redemption Agreement, effective December 1, 2021, whereby the Company redeemed GWG Holdings’ entire $14.8 million BCH Preferred C-0 Unit Accounts for an equal amount of cash. In exchange for such payment, GWG Holdings agreed to pay BCH an early redemption fee in the amount of $1.0 million.

Pursuant to the UPA, on July 10, 2023, the BCH Preferred C-1 Unit Accounts automatically converted into 44,040,761 shares of Class A common stock at approximately $4.66 per share, which represents the volume-weighted average trading price of the Class A common stock for the 20 trading days following the closing of the Business Combination.

Decoupling Transactions

As discussed above, on November 29, 2021, the Amendments to the organizational documents of BCG, BCH, and Ben Management became effective. The Amendments primarily reflect the creation of the following securities, (i) BCH Preferred B-2 Unit Accounts (with a corresponding security to be issued by BCH to BCG), which Ben issued in connection with its 2021 and 2022 product offerings, and (ii) BCH FLP-3 Unit Accounts.

The Amendments to the BCH limited partnership agreement reflect, among other things, (1) eliminating the mandatory redemption rights of the holders of BCH Preferred Series A-1 Unit Accounts should a public listing occur prior to December 31, 2030, (2) modifying the terms of the BCH Preferred Series A-0 Unit Accounts to provide for a quarterly guaranteed payment and certain conversion and redemption rights, and (3) GWG Holdings converting its capital account balance of $319.0 million in BCH Preferred Series A-1 Unit Accounts to BCG Preferred B-2 Unit Accounts, which were a preferential class of equity in Ben with enhanced conversion rights, that automatically converted to common stock in Beneficient in connection with the closing of the Transaction and the public listing of the Class A common stock. The conversion of BCH Preferred Series A-1 Unit Accounts to BCG Preferred B-2 Unit Accounts resulted in the issuance of $319.0 million of BCG Preferred B-2 Unit Accounts.

As part of the amendments to the BCH limited partnership agreement taking effect, 20% of the current outstanding capital accounts of BCH Preferred Series A-1 Unit Accounts, with the exception of the capital accounts held by GWG Holdings, were automatically converted into BCH Preferred A-0 Unit Accounts. This resulted in the issuance of $251.7 million of BCH Preferred A-0 Unit Accounts.

In addition, on November 26, 2021, GWG Holdings and BCG executed a payoff letter for the Commercial Loan Agreement pursuant to which BCG repaid the entire outstanding principal balance of the Commercial Loan Agreement of $202.3 million, plus accrued interest of $5.8 million, by issuing to GWG Life 19,250,795 BCG Common Units.

 

165


Table of Contents

Liquidity Transactions

On December 7, 2021, the Customer ExAlt Trusts acquired alternative assets with an aggregate NAV of approximately $352 million in exchange for BCG’s issuance of BCG Preferred B-2 Unit Accounts with an initial capital account balance of approximately $352 million. To facilitate such transaction, Ben Liquidity made a loan to the Customer ExAlt Trusts in an aggregate principal amount of $246 million. In addition, Ben granted to certain of the purchasers of such securities certain registration rights and, if the initial registration statement under such registration rights has not been declared effective by June 30, 2023, the right to put any then outstanding BCG Preferred B-2 Unit Accounts to Ben for an amount equal to the corresponding capital account balance as of the date of exercise of such put right, subject to certain limitations. All of such BCG Preferred B-2 Unit Accounts converted to Class A common stock in connection with the closing of the Transaction and the public listing of the Class A common stock, and as a result, the put right is no longer effective. Additionally, all BCG Preferred B-2 Unit Accounts automatically converted to Class A common stock upon such public listing.

During the year ended March 31, 2023, the Customer ExAlt Trusts acquired alternative assets with an aggregate NAV of approximately $12.0 million in exchange for BCG’s issuance of BCG Preferred B-2 Unit Accounts with an initial capital account balance of $12.0 million. To facilitate such transaction, Ben Liquidity made a loan to the Customer ExAlt Trusts in an aggregate principal amount of $8.4 million.

The BCG Preferred B-2 Unit Accounts automatically converted to Class A common stock in connection with the closing of the Transaction and the public listing of the Class A common stock.

Issuance of BCG Preferred B-2 Unit Accounts

On September 1, 2022, the Company satisfied the contingent consideration liability (see “—Contingent Consideration Payable” section below) in full by issuing $20.1 million of BCG Preferred B-2 Unit Accounts, which converted to Class A common stock in connection with the closing of the Transaction and the public listing of the Class A common stock.

Amended Credit Agreements

On May 15, 2020, Ben, through its subsidiary, executed a term sheet with HCLP Nominees, L.L.C (“HCLP” or the “lender”), to amend its First Lien Credit Agreement and Second Lien Credit Agreement dated September 1, 2017 and December 28, 2018, respectively. The resulting Second Amended and Restated First Lien Credit Agreement and Second Amended and Restated Second Lien Credit Agreement (collectively, the “Second A&R Agreements”) were executed on August 13, 2020. Prior to the execution of the Second A&R Agreements, other amendments extended the June 30, 2020 maturity dates of both loans to August 13, 2020, while Ben and the lender finalized the Second A&R Agreements. The Second Amended and Restated Credit Agreement is referred to herein as the “First Lien Credit Agreement” and the Second Amended and Restated Second Lien Credit Agreement is referred to herein as the “Second Lien Credit Agreement.” Additional agreements were entered into on June 10, 2020, and on June 19, 2020, consistent with the term sheet, whereby Ben agreed to repay $25.0 million of the then outstanding principal balance due under the First Lien Credit Agreement and pay an extension fee of 2.5% of the outstanding aggregate principal balance of both loans, calculated after the $25.0 million repayment, on July 15, 2020. A total of $28.6 million was paid on July 15, 2020, which included the $25.0 million principal payment, related accrued interest thereon, and the extension fee described above.

As part of Ben’s formative transactions in 2017, the First Lien Credit Agreement proceeds were loaned by HCLP to a subsidiary of Ben. Ben’s subsidiary then loaned the amount on to the Customer Trusts so that the Customer Trusts could acquire investments in alternative assets purchased from the 2017-18 Exchange Trusts. The balance of this related party debt at the time of Ben’s September 1, 2017 commencement of Ben’s commercial operations reduced the balance of the preferred equity held by Ben’s founders.

The Second A&R Agreements extended the maturity date of both loans to April 10, 2021, and increased the interest rate on each loan to 1-month LIBOR plus 8.0%, with a maximum interest rate of 9.5%. Prior to the

 

166


Table of Contents

amendments described below, the loans were payable in three installments of $25.0 million on each of September 10, 2020, December 10, 2020, and March 10, 2021, with the remaining balance payable on April 10, 2021. On March 10, 2021, and again on June 28, 2021, Ben executed an amendment to, among other items, extend the maturity date to May 30, 2022, as more fully described below.

On March 10, 2021, Ben executed Amendment No. 1 to the Second Amended and Restated Credit Agreement and Amendment No. 1 to the Second Amended and Restated Second Lien Credit Agreement with its lender. The amendments extend the maturity date of both loans to May 30, 2022. Prior to the amendments described below, the loans were payable in three installments of $5.0 million on each of September 10, 2021, December 10, 2021, and March 10, 2022, with the remaining balance payable on May 30, 2022. The amendments also provide for the payment of an extension fee equal to 1.5% of the amount outstanding under the credit agreements, which was added to the outstanding amount under the credit agreements as provided for in the amendments.

On June 28, 2021, Ben executed Amendment No. 2 to the Second Amended and Restated Credit Agreement and Amendment No. 2 to the Second Amended and Restated Second Lien Credit Agreement with its lender. The amendments removed certain terms related to obligations owed by GWG and certain of its subsidiaries. Further, Ben executed the Amendment No. 3 to the Second Amended and Restated Credit Agreement and Amendment No. 3 to the Second Amended and Restated Second Lien Credit Agreement with its lender, effective as of July 15, 2021, pursuant to which the parties agreed to change the first installment payment date from September 10, 2021 to December 10, 2021. Both the first and second installment payments were to be paid on December 10, 2021.

On December 1, 2021, Ben executed a binding term sheet with HCLP to amend the Second A&R Agreements. Pursuant to the term sheet, HCLP agreed to return up to $20 million of principal and interest payments (the “Returned Amount”) previously made by BCG to HCLP pursuant to the Second A&R Agreements and the parties agreed to combine the First Lien Credit Agreement and Second Lien Credit Agreement, as amended, into one senior credit agreement. The Returned Amount would be applied to, and increase the outstanding principal balance of, the First Lien Credit Agreement. HCLP paid $17.95 million in cash to BCG on December 1, 2021, and the remainder of the Returned Amount is available for return to BCG at its discretion. BCH used a portion of such payment to redeem GWG’s entire Preferred C.0 Unit Accounts as described in “—Unit Purchase Agreement with GWG.” BCG agreed to pay HCLP an amendment fee of $1 million as well as HCLP’s legal fees incurred in connection with the amendment.

On March 24, 2022 (the “Consent Effective Date”), HCLP, BCH and BCG entered into a consent with respect to the Second A&R Agreements, pursuant to which (i) HCLP consented to BFF’s entrance into that certain Participation Interest Purchase Agreement, dated as of March 24, 2022, pursuant to which a third-party purchased from BFF for an aggregate purchase price of $72.5 million a 100% participation interest in a $72.5 million loan made by BFF to The EP-00117 Funding Trust, a common law trust formed under Texas law; (ii) HCLP’s security interests in the collateral that supported the repayment of the loan participation was terminated and released; and (iii) the collateral that supported the repayment of the loan participation ceased to count as collateral for purposes of the Second A&R Agreements.

In addition, on the Consent Effective Date, HCLP, BCH and BCG entered into those certain Consent and Amendment No. 4 to the Second Amended and Restated Credit Agreement and Consent and Amendment No. 4 to the Second Amended and Restated Second Lien Credit Agreement (collectively, “Amendments No. 4”) with its lender, pursuant to which HCLP consented to the transfer of certain loans to wholly owned subsidiaries of BCH and consented to all accrued interest and unpaid interest for the period beginning as of July 15, 2021 (the “Interest Consent Date”) through the Consent Effective Date being paid on the Consent Effective Date. HCLP, BCH and BCG also agreed, pursuant to the Amendments No. 4, to make the following amendments to the Second A&R Agreements: (i) defer the payment of all accrued and unpaid interest from the Interest Consent Date to the Consent Effective Date; (ii) amend the interest rate specifically for the period beginning on the Interest Consent Date and ending on the Consent Effective Date to be 10.5% per annum; (iii) extend the final maturity

 

167


Table of Contents

date of the loan from May 30, 2022 to August 31, 2023; (iv) change the principal payments of the Second A&R Agreements to consist of $5 million payments on each of May 10, 2022, December 10, 2022 and April 10, 2023, with the outstanding balance to be due on August 31, 2023, so long as each such payment does not cause BCG to incur a going concern qualification; and (v) amending the occurrence of an event of default to require notice (written or oral) from HCLP on almost all potential defaults listed under the Second A&R Agreements. Ben agreed to pay fees totaling approximately 6.5% of the outstanding principal before giving effect to the amendments.

In connection with the term sheet executed on December 1, 2021 and Consents and Amendments No. 4 to the Second A&R Agreements, Ben recorded a $19.5 million loss on extinguishment of debt during the year ended December 31, 2021, which is reflected in the loss on extinguishment of debt line item on the consolidated statements of comprehensive income (loss). Through March 31, 2022, all required principal and interest payments due under the Second A&R Agreements have been paid.

On February 15, 2023, Ben executed those certain Amendment No. 5 to Second Amended and Restated Credit Agreement and Consent and Amendment No. 5 to Second Amended and Restated Second Lien Credit Agreement with HCLP, pursuant to which, as required by Amendments No. 4, certain Ben subsidiaries became subsidiary guarantors and entered into those certain Amended and Restated Security and Pledge Agreement (First Lien) and Amended and Restated Security and Pledge Agreement (Second Lien), that certain first lien Guaranty and that certain second lien Guaranty.

On June 5, 2023, BCH, entered into those certain Consent and Amendment No. 6 to Second Amended and Restated Credit Agreement, which amended the First Lien Credit Agreement, and Consent and Amendment No. 6 to Second Amended and Restated Second Lien Credit Agreement (collectively, the “Sixth Amendments”), which amended the Second Lien Credit Agreement, each among BCH, HCLP and the other parties thereto. Among other things, the Sixth Amendments (i) allowed for the consummation of the Transactions pursuant to the Business Combination Agreement, and effective as June 7, 2023, (ii) amended the definition of “Change of Control” (as defined therein), and (iii) provided that Beneficient will be the “Parent” thereunder.

On July 12, 2023, BCH, entered into (a) that certain Amendment No. 7 to the First Lien Amendment, which amended the First Lien Credit Agreement, and (b) that certain Amendment No. 7 to Second Lien Amendment (together with the First Lien Amendment, the “Seventh Amendments”), which amended the Second Lien Credit Agreement, each among BCH, HCLP and the other parties thereto. Among other things, the Seventh Amendments (i) modified the interest rate to a fixed rate of 9.5% (ii) extended the maturity dates of the First Lien Amendment and the Second Lien Amendment to September 15, 2024 and September 15, 2027, respectively, and (iii) agreed to installment payments on the First Lien Amendment of $5.0 million on each of March 29th, June 28th, September 29th, and December 29th of each year for so long as the obligations remain outstanding, and so long as such payments do not cause a going concern. No payments will be made on the Second Lien Amendment until the obligations on the First Lien Amendment have been fully satisfied. Ben agreed to pay fees totaling approximately $0.1 million.

In connection with the Second A&R Agreements, BHI, a Related Entity (as defined below) that owns a majority of the BCH Class S Ordinary Units, BCH Class S Preferred Units, Class S Preferred Units of BCH (“BCH Class S Preferred Units”), BCH Preferred A-0 Unit Accounts, Preferred Series A Subclass 1 Unit Accounts of BCH (“BCH Preferred A-1 Unit Accounts”), Subclass 1 FLP Unit Accounts of BCH (“BCH FLP-1 Unit Accounts”) and Subclass 3 FLP Unit Accounts of BCH (“BCH FLP-3 Unit Accounts”), will grant certain tax-related concessions to HCLP as may be mutually agreed upon between the parties. In exchange for the tax-related concessions, 5% of BCH Preferred A-1 Unit Accounts held by BHI, which will be held by HCLP, may convert to BCH Preferred A-0 Unit Accounts. In addition, recipients of a grant of BCH Preferred A-1 Unit Accounts from BHI will have the right to put an amount of BCH Preferred A-1 Unit Accounts to Ben equal to any associated tax liability stemming from any such grant; provided that the aggregated associated tax liability shall not relate to more than $30.0 million of grants of BCH Preferred A-1 Unit Accounts from BHI; and

 

168


Table of Contents

provided further, that such put right could not be exercised prior to July 1, 2021. A liability of $3.8 million was recorded for the put right as of March 31, 2022 and December 31, 2021 related to the grants of BCH Preferred A-1 Unit Accounts to a director in 2022. No such liability existed as of September 30, 2023 or March 31, 2023 as the liability was settled for cash during June 2022.

The Second A&R Agreements and ancillary documents contain covenants that (i) prevent Ben from issuing any securities senior to the BCH Preferred A-0 Unit Accounts or BCH Preferred A-1 Unit Accounts; (ii) prevent Ben from incurring additional debt or borrowings greater than $10.0 million, other than trade payable, while the loans are outstanding; and (iii) prevent, without the written consent of the lender, GWG from selling, transferring, or otherwise disposing of any BCH Preferred A-1 Unit Accounts held as of May 15, 2020, other than to its subsidiary GWG DLP Funding V, LLC. As of September 30, 2023, the Company was in compliance with all covenants.

In connection with the amendments to the Second A&R Agreements, Ben agreed to pay extension fees on a percentage of the amount outstanding under the credit agreements as of the date of the respective amendment. During the year ended March 31, 2023, the three months ended March 31, 2022 and years ended December 31, 2021 and 2020, Ben paid nil, $8.6 million, $1.1 million, and $3.2 million, respectively, in deferred financing costs to HCLP, a Related Entity. During the three and six months ended September 30, 2023 and 2022, no deferred financing costs were paid to the lender. Through September 30, 2023, all required principal and interest payments due under the Second A&R Agreements have been paid. The parties to the Second A&R Agreements no longer plan to combine the First Lien Credit Agreement and Second Lien Credit Agreement, as amended, into one senior credit agreement.

Ben may be required to pay an additional extension fee to extend the maturity dates of the Second A&R Agreements beyond September 15, 2024 and September 15, 2027.

Recent Debt Financing

On October 19, 2023, Beneficient Financing, L.L.C. (the “Borrower”), a wholly owned subsidiary the Company, and BCH, as guarantor (the “Guarantor” and together with the Borrower, the “Loan Parties”), entered into a Credit and Guaranty Agreement (the “HH-BDH Credit Agreement”) with HH-BDH LLC (the “Lender”), as administrative agent. All capitalized terms used but not defined herein shall have the meanings ascribed to them in the HH-BDH Credit Agreement.

The Lender’s sole member is Hicks Holdings. The managing member of Hicks Holdings is Mr. Thomas O. Hicks, a member of the Company’s Board of Directors. The Lender will receive customary fees and expenses in its capacity as a lender and as the administrative agent under the HH-BDH Credit Agreement, as further described below. Hicks Holdings and Mr. Hicks may be deemed to have a direct or indirect material financial interest with respect to the transactions contemplated by the HH-BDH Credit Agreement, as described below. The Lender funded the amounts under the HH-BDH Credit Agreement with the proceeds of a third-party financing (the “Financing”).

The HH-BDH Credit Agreement provides for a three-year term loan in the aggregate principal amount of $25.0 million (the “Term Loan”), which was fully drawn on closing.

Borrowings under the HH-BDH Credit Agreement bear interest, at the Company’s option, calculated according to a base rate, adjusted term SOFR rate, or adjusted daily simple SOFR rate, plus an applicable margin, subject to a Maximum Rate determined by applicable law in the State of New York. The Company elected the adjusted daily simple SOFR rate with a margin of 6.5% for the first two years and 5.5% for the third year. Accrued and unpaid interest is payable monthly, upon prepayment, and at maturity. The Term Loan will mature on October 19, 2026, and all outstanding principal amounts and accrued and unpaid interest thereon shall be due and payable on such date.

 

169


Table of Contents

Inflation

Changes in inflation do not necessarily correlate with changes in interest rates. We presently do not foresee any material impact of inflation on our results of operations in the periods presented in our consolidated financial statements.

Unfunded Capital Commitments

The Customer ExAlt Trusts had $58.2 million, $61.1 million, $69.1 million, $71.4 million, and $35.6 million of potential gross capital commitments as of September 30, 2023, March 31, 2023, March 31, 2022, December 31, 2021, and December 31, 2020, respectively, representing potential limited partner capital funding commitments on the interests in alternative asset funds. The trust holding the interest in the limited partnership for the alternative asset fund is required to fund these limited partner capital commitments per the terms of the limited partnership agreement. Capital funding commitment reserves are maintained by the associated trusts within the ExAlt PlanTM created at the origination of each trust for up to $0.1 million. To the extent that the associated Customer ExAlt Trust cannot pay the capital funding commitment, Ben is obligated to lend sufficient funds to meet the commitment. Any amounts advanced by Ben to the Customer ExAlt Trusts for these limited partner capital funding commitments above the associated capital funding commitment reserves held by the associated Customer ExAlt Trusts are added to the ExAlt Loan balance between Ben and the Customer ExAlt Trusts and are expected to be recouped through the cash distributions from the alternative asset fund that collateralizes such ExAlt Loan.

Capital commitments generally originate from limited partner agreements having fixed or expiring expiration dates. The total limited partner capital funding commitment amounts may not necessarily represent future cash requirements. The majority, or 88%, of our portfolio with an unfunded commitment has a vintage of 2012 and prior. As the vintages continue to age, a cash requirement becomes less likely. We consider the creditworthiness of the investment on a case-by-case basis. As of September 30, 2023, March 31, 2023, March 31, 2022, December 31, 2021, and December 31, 2020, there were no reserves for losses on unused commitments to fund potential limited partner capital funding commitments.

Unfunded Commitments

The Company had $1.1 million of unfunded commitments on liquidity solution transactions as of December 31, 2020 related to liquidity transactions in process as of that date. There were no reserves for unfunded commitments as of December 31, 2020, and all amounts in process were fully funded in the first quarter of 2021.

Contingent Consideration Payable

In connection with the $352.6 million acquisition of alternative assets by the Customer ExAlt Trusts on December 7, 2021, the Company had a contingent obligation to issue additional BCG Preferred B-2 Unit Accounts based on the updated NAV of such acquired alternative assets as of December 31, 2021 as determined by the underlying fund general partners and/or investment managers. As of March 31, 2022 and December 31, 2021, the Company recorded a $20.2 million liability, which is the value of the additional BCG Preferred B-2 Unit Accounts that would be issued based on the updated NAV, using information that existed as of the date of the statement of financial condition but made available to the Company after the aforementioned periods and prior to the issuance of these consolidated financial statements. The obligation was satisfied in full on September 1, 2022.

Dependence on Related Party Transactions

In the ordinary course of business, we depend on certain transactions with related parties. For example, as discussed above, Ben, through its subsidiaries, is a party to the Second A&R Agreements with HCLP. HCLP is

 

170


Table of Contents

an indirect subsidiary of Highland Consolidated, L.P. Ben’s CEO is a beneficiary and trust investment advisor of the trusts that control, and are the partners of, Highland Consolidated, L.P. As of September 30, 2023, we had approximately $100.0 million (including an unamortized premium thereon) of debt outstanding derived from BCH’s secured loans with HCLP.

Additionally, effective October 19, 2023, Ben, through its subsidiaries, is a party to the $25.0 million HH-BDH Credit Agreement with HH-BDH LLC. HH-BDH LLC’s sole member is Hicks Holdings whose managing member is a member of our Board of Directors.

Furthermore, Ben and BCH are parties to a Services Agreement with Bradley Capital Company, L.L.C. (“Bradley Capital”) and Beneficient Management Counselors, L.L.C. effective June 1, 2017 and effective as of January 1, 2022, the parties entered into the First Amended and Restated Services Agreement. Bradley Capital is an entity associated with Ben’s CEO. D During the six months ended September 30, 2023, year ended March 31, 2023, three months ended March 31, 2022 and the years ended December 31, 2021 and December 31, 2020, Ben recognized expenses totaling $1.4 million, $2.6 million, $0.6 million, $4.1 million, and $3.8 million related to this services agreement, respectively. As of September 30, 2023 and March 31, 2023, $4.9 million and $3.6 million, respectively, was owed to Bradley Capital related to the Services Agreement.

Additionally, prior to 2022, we historically relied on investments from GWG Holdings, Ben’s former parent company. As of March 31, 2023, GWG Holdings and its subsidiaries held approximately 98% of the Common Units of BCG, a $319 million capital account balance of Preferred B-2 Units of BCG and BCH Preferred C-1 Unit Accounts with a capital account balance of $205.2 million. In connection with the closing of the Transaction and the public listing of the Class A common stock, such BCG Common Units and BCG Preferred B-2 Unit Accounts converted into an aggregate of 125,710,725 shares of Class A common stock or approximately 66% of the outstanding Class A common stock as of June 8, 2023. On July 10, 2023, the BCH Preferred C-1 converted into 44,040,761 shares of Class A common stock at approximately $4.66 per share. As of September 30, 2023, the GWG Wind Down Trust held approximately 70% of the Class A common stock.

For more information on our transactions with related parties, see the footnote titled “—Related Parties” in the notes to the consolidated financial statements.

Critical Accounting Estimates

The preparation of our consolidated financial statements in accordance with the accounting principles generally accepted in the U.S. GAAP requires us to make significant judgments, estimates, and assumptions that affect the reported amounts of assets and liabilities at the date of the financial statements and the reported amounts of revenues and expenses during the reporting period. We base our judgments, estimates, and assumptions on historical experience and on various other factors believed to be reasonable under the circumstances. Actual results could differ materially from these estimates. We evaluate our judgments, estimates, and assumptions on a regular basis and make changes accordingly.

Material estimates that are particularly susceptible to change, in the near term, relate to the fair value determination of investments in alternative assets held by the Customer ExAlt Trusts, the fair value determination of equity in connection with modifications to the equity securities of BCG and BCH, the determination of the allowance for loan losses as an input to the allocation of income (loss) to Ben’s and BCH’s equity holders, evaluation of potential impairment of goodwill and other intangibles, and determining grant date fair value for share-based compensation awards. A description of the estimates that involve a significant level of estimation uncertainty and that we believe have had or are reasonably likely to have a material impact on the financial condition and results of operations of our Company is set forth below.

Valuation of Investments in Alternative Assets

Investments in alternative assets represent the ownership interests in alternative assets and, along with other investments held by the Customer ExAlt Trusts, constitute the source of Collateral for the ExAlt Loans. These

 

171


Table of Contents

investments are predominately private equity funds and are held by the Customer ExAlt Trusts, either through direct ownership or a beneficial interest. We have elected to use NAV as a practical expedient to measure the fair value of these investments, as permitted by ASC Topic 820, Fair Value Measurement. These investments are valued based on the most recent available information, which typically has a delay due to the timing of financial information received from the individual investments. Accordingly, in determining the value of the investment, we may consider whether adjustments to the NAV are necessary in certain circumstances in which management is aware of material events that affect the value of the investments during the intervening period.

Due to the nature of our strategy, our portfolio includes illiquid investments that are privately held. Valuations of privately held investments are inherently uncertain, may fluctuate over short periods of time and may be based on estimates. The determination of fair value may differ materially from the values that would have been used if a ready market for these investments existed. Our NAV could be materially affected if the determinations regarding the fair value of our investments were materially higher or lower than the values that we ultimately realize upon the disposal of such investments.

Valuation of Equity

In connection with the limited partnership agreements of BCG and BCH and related modifications to equity securities issued as described in Note 13 to the audited consolidated financial statements, certain of the Company’s equity securities, including noncontrolling interests, were measured at fair value as of December 1, 2021. To determine the fair value of the equity securities, the Company used a linear interpolation method between two valuation dates, which were each valued using third-party market transactions involving the Company’s equity securities. The total enterprise value was then allocated to the various classes of equity based on the various attributes of each class of equity security.

The following table provides information regarding the significant unobservable inputs utilized in determining the fair value of the non-recurring measurement as of December 1, 2021:

 

(Dollars in thousands)

     

Equity Class

   Fair Value at
December 1, 2021
  

Valuation
Technique

  

Unobservable
Input

   Target  
BCH Preferred Series A-0 Unit Accounts    $249,907    Interpolation    Discount rate      28.26%  
   Preferred rate of return      6.00%  

 

  

 

  

 

  

 

  

 

 

 
BCH Preferred Series A-1 Unit Accounts    $961,801    Interpolation    Discount rate      29.26%  
   Preferred rate of return      5.78%  
   Growth rate      4.00%  

 

  

 

  

 

  

 

  

 

 

 
BCH Preferred B-2 Unit Accounts    $358,515    Interpolation    Discount rate      29.30%  
   Preferred rate of return      5.09%  
   Growth rate      4.00%  

As a result of the modifications, each of the above listed equity securities were recorded at their respective fair values, which resulted in a net deemed dividend of $32.0 million from extinguishment for accounting purposes of redeemable noncontrolling interests and preferred equity during the year ended December 31, 2021 as a result of modifications to the terms of these equity securities. There were no other valuations of equity performed during any of the periods presented herein.

Income Allocation

The consolidated financial statements reflect the assets, liabilities, revenues, expenses, investment income and cash flows of Ben, including the Customer ExAlt Trusts that hold the collateral for the ExAlt Loans, on a gross

 

172


Table of Contents

basis, and a portion of the economic interests of certain of the Customer ExAlt Trusts, held by the residual beneficiaries, are attributed to noncontrolling interests in the accompanying consolidated financial statements. Interest income earned by Ben Liquidity and certain fees earned by Ben Custody from the Customer ExAlt Trusts are eliminated solely for financial reporting purposes in consolidation. However, because the eliminated amounts are earned from, and funded by, noncontrolling interests, equity holders of BCG’s or BCH’s attributable share of the net income from the Customer ExAlt Trusts is increased by the amounts eliminated. Accordingly, the elimination in consolidation of interest income and certain fee revenue has no effect on net income (loss) attributable to Ben, BCH or to Ben’s and BCH’s equity holders.

For purposes of income allocation to equity holders of Ben or BCH, interest income is generally comprised of contractual interest, interest recognized on certain of the ExAlt Loans through the effective yield method, and an amortized discount that is recognized ratably over the life of the ExAlt Loan. Contractual interest income is a computed variable rate that compounds monthly. Upfront fees are deferred upon receipt and are recognized ratably over the period of benefit, which is generally consistent with estimated expected life of LiquidTrusts (typically seven to ten years). Fees are recognized monthly based upon the NAV at the beginning of the quarter (in advance) plus any remaining unfunded capital commitments and the applicable fee rate of the account as outlined in the agreement.

As a result of the change-of-control event on December 31, 2019 for which Ben elected pushdown accounting and the resulting valuation performed under ASC 805, Ben’s existing loan portfolio composed of ExAlt Loans made to the Customer ExAlt Trusts was evaluated as of December 31, 2019 for credit deterioration based on the intentions of all parties that the income allocations provisions of Ben operate under U.S. GAAP as if the Customer ExAlt Trusts were not consolidated for financial reporting purposes. Further, as required under ASC 805, each loan between Ben and the Customer ExAlt Trusts was evaluated and classified as either PCI or non-purchased credit impaired (“non-PCI”). For PCI loans, expected cash flows as of the date of valuation in excess of the fair value of loans are recorded as interest income over the life of the loans using a level yield method if the timing and amount of the future cash flows is reasonably estimable. Subsequently, increases in cash flows over those expected at the acquisition date are recognized prospectively as interest income. Decreases in expected cash flows due to credit deterioration are recognized by recording an allowance for loan loss. For non-PCI loans, the difference between the fair value and unpaid principal balance of the loan as of the date of valuation is amortized or accreted to interest income over the contractual life of the loans using the effective interest method. In the event of prepayment, the remaining unamortized amount is recognized in interest income, which is eliminated upon the consolidation of the Customer ExAlt Trusts solely for financial reporting purposes.

Allowances for Credit Losses

The allowance for credit losses related to the ExAlt Loans, which is eliminated in consolidation, is an input to Ben’s and BCH’s allocation of income to equity holders of Ben and BCH.

On April 1, 2023, we adopted Accounting Standards Update 2016-13, Financial Instruments, Credit Losses (Topic 326) (“CECL”), which requires an estimate of the credit losses expected over the life of a loan (or pool of loans). It replaced the incurred loss approach’s threshold that required the recognition of a credit loss when it was probable that a loss event was incurred. The allowance for credit losses is a valuation account that is deducted from, or added to, the loans’ amortized cost basis to present the net, lifetime amount expected to be collected on the loans. Credit losses are charged off against the allowance when management believes a loan balance is confirmed to be uncollectible. Expected recoveries do not exceed the aggregate of amounts previously charged off and expected to be charged off. Portfolio segment is defined as the level at which an entity develops and documents a systematic methodology to determine its allowance for credit losses. Management analyzes the loans individually as the loans do not have similar risk characteristics.

Management estimates the allowance using relevant available information from internal and external sources related to past events, current conditions, and reasonable and supportable economic forecasts. Historical credit

 

173


Table of Contents

loss experience provides the basis for the estimation of expected credit losses. Ben currently does not have adequate historical loss data to provide a basis for the long-term loss information associated with its loans. As such, Ben uses alternative, long-term historical average credit loss data from Preqin in establishing the loss history as a proxy.

Adjustments to historical loss information are made for differences in current loan-specific risk characteristics such as differences in credit concentrations, collateral values and underwriting standards as well as changes in economic conditions or other relevant factors. Management judgment is required at each point in the measurement process.

Ben uses the discounted cash flow (DCF) method to estimate expected credit losses for the loan portfolio. Ben generates cash flow projections at the loan level wherein payment expectations are adjusted for changes in market risk premiums, risk free rate, NAV growth rate, and discount rate. The inputs are based on historical data from Preqin and adjusted, if necessary, based on the reasonable and supportable forecast of economic conditions. To adjust, management utilizes externally developed forward-looking macroeconomic factors as indicators of future expected cash flows: S&P500 Index data and US 3-Month Treasury. The economic forecasts are applied over the cashflow projection period.

The combination of adjustments for credit expectations (default and loss) and timing expectations (prepayment, curtailment, and time to recovery) produces an expected cash flow stream at the instrument level. Instrument effective yield is calculated, net of the impacts of prepayment assumptions, and the instrument expected cash flows are then discounted at that effective yield to produce an instrument-level net present value of expected cash flows (NPV). An allowance for credit loss is established for the difference between the instrument’s NPV and amortized cost basis.

The DCF model also considers the need to qualitatively adjust expected loss estimates for information not already captured in the quantitative loss estimation process. Qualitative considerations include limitations inherent in the quantitative model; trends experienced in nonperforming loans; changes in value of underlying collateral; changes in underwriting policies and procedures; nature and composition of loans; portfolio concentrations that may affect loss experience across one or more components or the portfolio; and the effect of external factors such as competition, legal and regulatory requirements. These qualitative factor adjustments may increase or decrease Ben’s estimate of expected credit losses so that the allowance for credit loss is reflective of the estimate of lifetime losses that exist in the loan portfolio at the balance sheet date.

The September 30, 2023, allowance for credit losses calculation incorporated a reasonable and supportable forecast period to account for economic conditions utilized in the measurement. The quantitative model utilized an economic forecast sourced from reputable third-parties that reflected a US Equity market growth rate of 4.7% and Treasury rate of 3.4% during the forecast period. Key assumptions utilized in the CECL calculation include net asset value of the underlying collateral, reasonable and supportable forecast period, and discounted cash flow inputs including economic forecast data. Key assumptions are reviewed and approved on a quarterly basis.

For purposes of determining income allocations to Ben’s and BCH’s equity holders, interest income is adjusted for any allowance for credit losses, which was approximately $70.0 million and $26.0 million for the six months ended September 30, 2023 and 2022, respectively.

Allowances for Loan Losses

Prior to the adoption of CECL, the allowance for loan losses was a valuation allowance for probable incurred credit losses in the loan portfolio. Management’s determination of the allowance was based upon an evaluation of the loan portfolio, impaired loans, economic conditions, volume, growth and composition of the collateral to the loan portfolio, and other risks inherent in the portfolio. Management individually reviewed all ExAlt Loans due to the low volume and non-homogenous nature of the current portfolio. Management relied heavily on

 

174


Table of Contents

statistical analysis, current NAV and distribution performance of the underlying alternative asset and industry trends related to alternative asset investments to estimate losses. Management evaluated the adequacy of the allowance by reviewing relevant internal and external factors that affect credit quality. The cash flows generated from the alternative asset interests supporting the Collateral are the sole source of repayment of the ExAlt Loans and related interest. Ben recognized any charge-off in the period in which it was confirmed. Therefore, impaired ExAlt Loans were written down to their estimated net present value.

Interest income for purposes of determining income allocations to Ben’s and BCH’s equity holders is adjusted for any allowance for loan losses, which was approximately $80.7 million for the year ended March 31, 2023, $34.1 million for the three months ended March 31, 2022, and $8.9 million and $5.4 million for the years ended December 31, 2021, and 2020, respectively.

Goodwill and Identifiable Intangible Assets

Goodwill and other identifiable intangible assets are initially recorded at their estimated fair values at the date of acquisition. The majority of our goodwill was derived from the 2019 change-of-control event with GWG Holdings, in which we elected push down accounting resulting in Ben recording $2.4 billion of goodwill on December 31, 2019. Goodwill and other intangible assets having an indefinite useful life are not amortized for financial statement purposes. In the event that facts and circumstances indicate that the goodwill or other identifiable intangible assets may be impaired, an interim impairment test would be required. If the estimated fair value is less than the carrying value, we will recognize an impairment charge for the amount by which the carrying amount exceeds the reporting unit’s fair value; however, any loss recognized will not exceed the total amount of goodwill allocated to that reporting unit. Intangible assets with finite lives are amortized over their useful lives.

The Company conducted the annual impairment test for the years ended December 31, 2021 and 2020 on October 1 of each fiscal year. The Company conducted the annual impairment test for the three months ended March 31, 2022 and year ended March 31, 2023 on January 1. Conducting the annual impairment test on January 1 was considered a change in accounting principle for the three months ended March 31, 2022, as the impairment test for the years ended December 31, 2021 and 2020 were for the twelve-month periods. The change of impairment to January 1 date better aligns with the Company’s new fiscal year end.

For 2021, the three months ended March 31, 2022, and 2023, the Company used a linear interpolation method to estimate the enterprise value between two valuation dates, which were each valued using third-party market transactions involving the Company’s equity securities. The significant assumptions used in these two approaches include growth rates and the weighted-average cost of capital used to discount future cash flows. The Company believes that the linear interpolation methodology provides the most reasonable basis for the valuation of its enterprise value because the Company did not identify any significant events that occurred during the intervening periods that would have caused a material change in fair value.

Prior to 2023, the Company had one reporting unit. As previously mentioned, Ben filed a Registration Statement on Form S-4 on December 9, 2022, which initiated the requirement for Ben to comply with segment reporting and thus allocate its goodwill to its reporting units based on their relative fair values. As such, for 2023, the Company allocated the total enterprise value to each of its reporting units. This allocation involved the use of multiple assumptions, including estimated discounted cash flows and other estimates that may change over time. For example, a key assumption in determining the allocation of Ben’s overall enterprise value to each of our reporting units involves the use of forecasted free cash flows generated by our business over the next five years and includes assumptions regarding expected growth of new service offerings and products. While our assumption reflects management’s best estimates of future performance, predicting the rate of growth attributable to newly launched products results in increased estimation uncertainty.

For 2020, two valuation approaches were used in the assessment. The income approach, comprised of the discounted cash flow method, and the market approach, comprised of the guideline public company method were

 

175


Table of Contents

completed. Significant assumptions utilized in the discount cash flow method include management operating forecasts and the discount rate. Significant assumptions used in the guideline public company method include management revenue forecasts.

For year ended March 31, 2023, the three months ended March 31, 2022 and the twelve months ended December 31, 2021, and 2020, the annual goodwill impairment analysis did not result in any impairment charges, either at a reporting unit or consolidated level, since the results of the annual test indicated that the estimated fair values of $3.3 billion, $3.1 billion, $2.5 billion, and $2.8 billion exceeded their carrying values by approximately $606.5 million or 22.2%, $165.2 million or 5.7%, $85.4 million or 3.6%, and $468.1 million or 19.8%, respectively.

Goodwill is tested for impairment between annual tests whenever events or circumstances make it more likely than not that the fair value of a reporting unit has fallen below its carrying value. Subsequent to the public listing on June 8, 2023, and through September 30, 2023, the Company has experienced a significant sustained decline in the price of its Class A common stock and its related market capitalization. We believe that these factors indicated that the fair value of our reporting units had more likely than not fallen below their carrying values as of June 30, 2023 and September 30, 2023. As such, management performed an interim impairment test of goodwill as of June 30, 2023 and September 30, 2023, which resulted in $1.1 billion and $306.7 million, respectively, of impairment at the Ben Liquidity and Ben Custody reporting unit.

The Company computed the fair value of each reporting unit by computing the overall enterprise value of the Company by valuing its various equity instruments, primarily based on the Class A common stock price per share. The overall enterprise value was allocated to each reporting unit using the discounted cash flow method to estimate the relative value of each reporting unit based on their future cash flows using a multi-year forecast, and a terminal value calculated using a long-term growth rate that was informed based on our industry, analyst reports of a public company peer set, current and expected future economic conditions and management expectations. The discount rate used to discount these future cash flows was determined using a capital asset pricing model based on the market value of equity of a public company peer set, adjusted for risk characteristics and expectations specific to the reporting unit, combined with an assessment of the cost of debt.

The discount rates used for each reporting unit in the June 30, 2023 impairment analysis ranged from 24.8% to 25.6%, and the Company applied a terminal year long-term growth rate of 3.0% for each reporting unit.

The discount rates used for each reporting unit in the September 30, 2023 impairment analysis ranged from 25.3% to 26.2%, and the Company applied a terminal year long-term growth rate of 3.0% for each reporting unit. Subsequent to the impairment, there was no excess of reporting unit fair value over carrying value for Ben Liquidity or Ben Custody. One reporting unit (Ben Markets) had a negative carrying amount of net assets as of June 30, 2023 and September 30, 2023 and goodwill of approximately $9.9 million.

Management continues to closely monitor the results of the reporting units and comparisons to the key assumptions used in our fair value estimate, in addition to operational initiatives and macroeconomic conditions, which may impact the results of the reporting units. The performance of the reporting units and the potential for future developments in the global economic environment, introduces a heightened risk for additional impairment. If management determines that the reporting units cannot achieve the growth assumptions noted above, or if there is continued deterioration in the market due to macroeconomic conditions, some or all of the remaining recorded goodwill could be subject to further impairment. While management cannot predict if or when additional future goodwill impairments may occur, additional goodwill impairments could have material adverse effects on the Company’s financial condition, operating income, net assets, and/or the Company’s cost of, or access to, capital.

There could be further significant sustained declines in the Company’s common stock, which may result in a recognition of further goodwill impairment that could be material to the consolidated financial statements.

 

176


Table of Contents

Equity-Based Compensation

We measure and recognize compensation expense for all equity-based payments at fair value on the grant date over the requisite service period using various methods to determine the grant date fair value of the awards.

The fair value of the Beneficient Management Partners, L.P. (“BMP”) equity units is determined on the grant date using a probability-weighted discounted cash flow analysis. This fair value measurement is based on significant inputs not observable in the market and thus represents a Level 3 measurement within the fair value hierarchy. The resultant probability-weighted cash flows are then discounted using a rate that reflects the uncertainty surrounding the expected outcomes, which we believe is appropriate and representative of a market participant assumption, and for lack of marketability given the underlying units of the awards are not publicly traded.

The table below summarizes the key inputs used in the valuation of the BMP Equity Units (as defined below) granted during each of the periods presented below:

 

    Range of Targets  

Unobservable Inputs

  Year Ended
March 31,
2023
    Three Months
Ended

March 31, 2022
    Year Ended
December 31,
2021
    Year Ended
December 31,
2020
 

Expected term in years

    4       4       4       4  

Discount rate

    32.1     32.1     32.1     27.8

Discount for lack of marketability

    23.1     23.1     23.1     19.4

Long-term growth rate (after discrete projection period)

    2.5     2.5     2.5     2.5

The expected term represents the average estimated time that a recipient will be an employee of Ben and thus eligible to participate fully in the BMP Equity Incentive Plan. The discount rate is based on a modified capital asset pricing model, which includes certain observable market inputs and other data for an identified group of comparable public companies. The discount for lack of marketability is based on a Finnerty put-option model, which similarly includes certain observable market inputs and other data for an identified group of comparable public companies. The long-term growth rate is the estimated growth rate of the earnings related to BMP Equity Units that is applied to the years subsequent to Ben’s discrete cash flow periods.

The fair value of our restricted equity units (“REUs”) was determined for substantially all of the awards granted in 2020, by using the valuation techniques consistent with those utilized to determine the acquisition date equity values arising from GWG Holdings obtaining a controlling financial interest in Ben. These valuation techniques relied upon the OPM Backsolve approach under the market method. For the REUs granted in the second half of 2020, which is a de minimis amount of the total number of REUs granted in 2020, and for periods thereafter as presented herein, we utilized valuation techniques consisting of the income approach and market approach.

 

177


Table of Contents

BUSINESS

Overview

Ben is on a mission to democratize the global $13.81 trillion alternative asset investment market. Investments in alternative assets are inherently illiquid, and an investor’s investment capital is typically locked-up for ten or more years. While there are over 3,400 U.S. companies and investment managers2 dedicated to allocating investors into alternative asset investments today, we are not aware of any other company solely focused on financing investors out of them. We provide a solution to meet this unmet demand.

We are a technology-enabled financial services holding company that provides simple, rapid, and cost-effective liquidity solutions and related trust, custody and administrative services to participants in the alternative asset industry. We utilize our unique end-to-end online platform, AltAccess, to address the substantially unmet demand from our Customers seeking an early exit from their alternative asset investments. We finance liquidity transactions for our Customers through our subsidiary, BFF, a Kansas-regulated trust company operating as a TEFFI, under TEFFI Act using a proprietary trust structure that we implement for our Customers.

Our primary business of financing liquidity is supported by a suite of complementary fiduciary and other financial products and services designed to address many of the challenges alternative asset market participants face in connection with their ownership, management, and transfer of alternative assets. Our operating subsidiaries employ our patent-pending structures, systems and methodologies to support our liquidity products and other services in a seamless, efficient manner. In support of those core liquidity products and services, we provide trust, custody and administrative services. We plan to expand to these complementary offerings to offer novel insurance products and services designed to cover risks attendant to owning, managing and transferring alternative assets.

We believe that the market for alternative asset liquidity — which we assume currently represents $200 billion in annual demand3 and is expected to continue to increase — has been slow to innovate and caters almost exclusively to large institutional investors (such market is referred to herein generally as the “Secondary Market”). In contrast to the current Secondary Market, we have engineered Ben to focus on the unmet needs of

 

1 

Source: Preqin, all private capital AUM as of December 31, 2022.

2 

Number of U.S.-based private markets investors estimated as all SEC-registered advisers that have filed a Form PDF to report private funds multiplied by the concentration (by percentage of NAV) of U.S.-based advisers’ main office location. U.S. Securities and Exchange Commission Division of Investment Management Analytics Office “Private Fund Statistics: First Calendar Quarter 2023” (October 16, 2023), Table 2, at p. 4 & Table 12 at p. 14.

3 

Based on data from Preqin, a widely accepted commercial private equity database and Ben’s own proprietary assumptions and calculations of MHNW and STMI alternative AUM and turnover, which use data from Spectrum Group, Setter Capital, Capgemini, Preqin, With Intelligence, and Credit Suisse. MHNW refers to investors with a net worth of $5,000,000 to $30,000,000; provided, however, that when certain sources on which the Company relies categorize the net worth of investors using different names and numerical ranges, the Company has assumed that such source’s category most similar to investors with a net worth of $5,000,000 to $30,000,000 meets its definition of MHNW.

 

178


Table of Contents

the emerging segment of the liquidity demand market comprised of MHNW investors, SMTI investors, FAMOs and GPs, which we assume to be an addressable market of approximately $61 billion4, 5.

Central to our business model is a belief that it is possible to provide MHNW individuals and STMI Customers with a simple, rapid and cost-effective experience through technological innovation and ingenuity. Existing competitors deliver complex, heavily negotiated transactions that involve significant time and cost. The complexity and cost of these existing approaches render it impractical for smaller holders of alternative assets to achieve liquidity on acceptable terms.

Our business model leverages our differentiating structure and unique competitive advantages to generate diversified revenue streams through our business line operating subsidiaries (each a “Ben Business Unit” and collectively, the “Ben Business Units”). Our liquidity, custody, trustee and trust administration services are delivered to our Customers through our digital platform, AltAccess. AltAccess serves as the centralizing hub of our business and is an interactive, secure online entry point through which our Customers receive end-to-end delivery of liquidity and our other products and services.

We built Ben from the ground up as a scalable, technology-enabled financial services company to address what we estimate to be $61 billion in emerging demand for liquidity for alternative assets held by MHNW individuals, STMI investors, FAMOs, and GPs. This management team has worked together for years and is grounded by our core values of trailblazing, trust and teamwork. We are led by Brad K. Heppner, our founder and CEO, a 30+ year industry-veteran who has previously founded successful alternative investment companies, including The Crossroads Group, L.P. (a pioneering alternative asset fund-of-funds), and Capital Analytics (an administrative and data analytics platform for the administration of alternative assets). Our leadership team includes other industry veterans with broad fiduciary, investing and operating experience in relevant industries. We also benefit from the guidance of a world-class Board with deep experience in financial markets, including former Dallas and Atlanta Federal Reserve Presidents Richard W. Fisher and Dennis P. Lockhart.

Elimination of Fee and Interest Income in Consolidation

Certain of our operating subsidiary products and services involve or are offered to certain of the Customer ExAlt Trusts, which are consolidated subsidiaries of BCG solely for financial reporting purposes, and therefore transactions between our operating subsidiaries and the Customer ExAlt Trusts are eliminated in the presentation of our consolidated financial statements.

As a result, Ben’s primary tangible assets reflected on our consolidated statements of financial condition are investments, mainly comprised of alternative assets, held by the Customer ExAlt Trusts and the primary sources of revenue reflected on our consolidated statements of comprehensive income (loss) are investment income (loss), net, which represents changes in the net asset value of these investments held by the Customer ExAlt Trusts, and gain (loss) on financial instruments, net, which represents changes in fair value of equity securities, debt securities, a derivative liability, and put options, primarily held by the Customer ExAlt Trusts. Such investment income (loss), net, and gain (loss) on financial instruments that are held by the Customer ExAlt Trusts, including debt and equity securities issued by GWG Holdings, is included in the net income (loss)

 

4 

Data from Preqin, a widely accepted commercial private equity database and Ben’s own proprietary assumptions and calculations of MHNW and STMI alternatives AUM and turnover, which use data from Spectrum Group, Setter Capital, Capgemini, KKR, RBC-Campden, Cerulli, Goldman Sachs, Preqin, With Intelligence, and Credit Suisse.

5 

This estimate relies on certain of our assumptions regarding the U.S. market, including, but not limited to, the amount of wealth held by MHNW investors, the amount of MHNW wealth allocated to alternative assets, the size of the private equity market, the share of the private equity market held by MHNW investors, the share of the private equity market held by STMI investors, the share of STMI assets in hedge fund assets, the value of STMI investors’ alternative assets, the turnover rate for alternative assets in the secondary market, and the secondary market demand.

 

179


Table of Contents

allocated to noncontrolling interests—Customer ExAlt Trusts in the consolidated statement of comprehensive income (loss). The revenues and expenses recognized in these line items for the activities of the Customer ExAlt Trusts do not directly impact net income (loss) attributable to BCG’s or BCH’s equity holders.

Instead, the interest and fee income earned by Ben Liquidity and Ben Custody (each as described below) from the Customer ExAlt Trusts, which are eliminated in the presentation of our consolidated financial statements, directly impact the share of net income (loss) attributable to BCG’s equity holders and BCH’s equity holders. First, such eliminated amounts are earned from, and funded by, the Customer ExAlt Trusts, which are a noncontrolling interest. As a result, the eliminated amounts earned by Ben Liquidity and Ben Custody from the Customer ExAlt Trusts serve to increase the attributable share of net income (loss) to BCG and BCH equity holders. Second, the terms of the BCH limited partnership agreement provide that certain BCH income constituting the Excluded Amounts (as defined in the BCH Eighth Amended and Restated Limited Partnership Agreement (as amended, the “BCH Eighth A&R LPA”), are allocated to certain BCH equity holders that are noncontrolling interests. Excluded Amounts are directly impacted by the interest and/or fee income earned by Ben Liquidity and Ben Custody from the Customer ExAlt Trusts, which are eliminated in the presentation of our consolidated financial statements.

Additionally, Ben Liquidity’s provision for loan losses is eliminated in the presentation of our consolidated financial statements but directly impacts the net income (loss) attributable to the various equity securities of BCG and BCH. Likewise, the amounts expensed by the Customer ExAlt Trusts for interest and fees owed to Ben’s operating subsidiaries are eliminated in the presentation of our consolidated financial statements but are recognized for purposes of the allocation of net income (loss) attributable to the beneficial owners of the Customer ExAlt Trusts. For additional information, see the sections titled “Management’s Discussion and Analysis of Financial Condition and Results of Operations—Overview,” “Management’s Discussion and Analysis of Financial Condition and Results of Operations—Basis of Presentation” and Note 3,Understanding our Financial Statements and the Impact to the Common Unitholder,” to the consolidated financial statements included in this prospectus.

Business Lines

Ben Liquidity, which delivers our liquidity products and services through ExAlt Plan transactions, is our primary Ben Business Unit pursuant to which each of the other Ben Business Units is engaged to provide complementary products and services necessary to effect liquidity transactions and other matters in connection therewith. Our other principal Ben Business Units are Ben Custody and Ben Markets.

 

LOGO    As our primary business line, Ben Liquidity, through its TEFFI chartered trust company subsidiary, BFF, offers Ben’s alternative asset liquidity and fiduciary financing products and services. Through AltAccess, Customers are able to quickly make an alternative asset liquidity request and product selection, which launches BFF’s underwriting and risk processes culminating in a qualification determination, proposed fiduciary financing terms based on regulatory guidelines and internal policies and procedures, and, upon Customer acceptance, online transaction document execution and liquidity delivery. Ben AltAccess serves as the online access point through which Customers access information relating to their custody account, alternative asset holdings, and our suite of products and services.
LOGO    Ben Custody addresses the administrative, regulatory and other burdens of holding alternative assets by offering bespoke full-service custody and trust administration services to trustees of the Customer ExAlt Trusts and alternative asset custodial account administration and related services to Customers and others. Ben Data was recently launched and plans to provide to the Customer ExAlt Trusts certain data collection, evaluation, and analytics products and services.

 

180


Table of Contents
LOGO    Ben Markets provides broker-dealer services through its FINRA member, SEC-registered broker-dealer subsidiary and transfer agent services through its SEC-registered transfer agent subsidiary, each in connection with offerings of our liquidity products. Operational efficiencies created by having an “in-house” broker-dealer are expected to allow us to streamline our ExAlt Plan liquidity transactions, have an affiliate that is knowledgeable about our business and specializes in our product offerings, to benefit from broker-dealer derived revenue and reduce certain transaction and other third-party costs.

Following receipt of regulatory approval, our Ben Business Units are expected to include an additional business line, Ben Insurance Services.

 

LOGO    Ben Insurance Services plans to provide insurance products and services to certain “affiliates” (as defined in the Kansas Captive Insurance Act), including the Customer ExAlt Trusts and other trusts for which BFF serves as the trustee or custodian, to cover risks attendant to ownership, management and transfer of alternative assets and financings related to alternative asset transactions. Ben Insurance Services has filed an application for an insurance charter from the Commissioner of Insurance of the State of Kansas. Subject to the approval of such application, Ben expects to begin transacting business as a “captive insurer” under the Kansas Captive Insurance Act promptly upon receipt of a charter.

The following table provides additional information concerning the Ben Business Units:

 

 

LOGO

 

(1)

Currently provides its products and services to the Customer ExAlt Trust and Customers in connection with liquidity transactions and Customer custody accounts.

(2)

In conducting its trustee, custodial, and other authorized operations, BFF is regulated by the OSBC. Only BFF, our subsidiary, is regulated by the OSBC. The OSBC does not regulate the entirety of Beneficient.

(3)

Currently offers its products and services to the Customer ExAlt Trusts and plans to offer additional products and services to Customers and others in the future.

(4)

In conducting its fiduciary lending, and other authorized operations, BFF is regulated by the OSBC. Only BFF, our subsidiary, is regulated by the OSBC. The OSBC does not regulate the entirety of Beneficient.

(5)

Ben Insurance Services is not yet operational and requires regulatory approval to become operational.

(6)

Filed application for an insurance charter under the laws of the state of Kansas to operate as a Kansas E-Commerce Fidfin Insurance Company.

(7)

If issued an insurance charter, the authorized activities would be regulated by the Kansas Insurance Department.

(8)

Currently provides broker-dealer and transfer agent services.

 

181


Table of Contents
(9)

In conducting its authorized activities, AltAccess Securities is regulated by FINRA.

(10)

In conducting its transfer agent business and other authorized activities Beneficient Transfer and Clearing Company is regulated by the SEC.

AltAccess

Ben AltAccess is the central hub through which we interface with Customers. The AltAccess platform provides for the secure, online, end-to-end delivery of each of the Ben Business Units’ products and services. Customers using AltAccess can upload documents, work through tasks and complete their transactions with standardized transaction agreements at no additional cost or hidden fees. To our knowledge, AltAccess is the first and only online portal designed specifically for Customers to access a range of liquidity solutions along with all the complementary products and services that address critical needs related to the ownership, management, and transfer of their alternative assets.

AltAccess facilitates our delivery of liquidity solutions by providing our Customers with the opportunity to choose the timing and method of their exit from alternative asset investments rather than wait for the expiration of their alternative asset lock-up. Additionally, because Ben acts as the principal in liquidity transactions, AltAccess is able to quickly and efficiently deliver liquidity directly to our Customers from our balance sheet, without requiring the involvement of third-party financiers, intermediaries, agents, brokers or other middlemen.

We have obtained a copyright from the U.S. Patent Office pertaining to the software coding of AltAccess. Further, our AltAccess platform has earned the AT&T NetBond® Certification for Cybersecurity, and was subject to a SOC 2 Type 2 examination, in which it received an unmodified attestation opinion from an independent third party for the year ended March 31, 2023.

 

LOGO

In order to effectively deliver our products and services to our Customers in an intuitive and efficient manner, AltAccess leverages an array of proprietary digital technologies, quantitative methods, and systems that work symbiotically. For example, we use a combination of statistical methods leveraging machine learning and artificial intelligence algorithms in connection with our underwriting and risk processes to review certain key alternative asset valuations, investment information, and limited partnership agreement terms (e.g., net asset values, net asset value as of dates, commitment periods, permitted investments and expenses). The combination of such quantitative methods and machine learning algorithms can produce results in a standardized format for internal review in a fraction of the time required through manual processes. These systems and quantitative processes have been built to support increases in transaction growth as we scale the business and enhance the efficiency and effectiveness through which we deliver our products and services.

Our structure is intended to provide our Customers with liquidity in as little as 30 days — and within two to three days for certain qualifying assets for which we have current underwriting data. Our transaction process is substantially different than currently available market capabilities, which we believe to be too complex, slow and

 

182


Table of Contents

cost-prohibitive for our Customers. We believe our simple, rapid and cost-effective Customer digital experience provides us with a significant competitive advantage in the marketplace for alternative asset liquidity.

LOGO

ExAlt Plan Exchange

Central to our ability to transact online is our patent-pending ExAlt Plan liquidity products, which are designed to facilitate the delivery of liquidity to our Customers when exiting alternatives (which is the basis for the term “ExAlt”). The ExAlt Plan is our unique fiduciary financing structure that is effected through specialized Customer ExAlt Trusts, which are the vehicles through which AltAccess delivers simple, rapid and cost-effective liquidity. The ExAlt Plan provides Customers with liquidity solutions that are designed to be able to be offered as either taxable or non-taxable transactions to the Customer.

Our ExAlt Plan is designed to provide financing for a range of flexible solutions for MHNW and STMI alternative asset investors by the following core liquidity products: (i) The Ben ExchangeTrust, (ii) The Ben InterchangeTrust and (iii) The Ben LiquidTrust®. Collectively, these offerings empower our Customers to select the type and nature of the consideration they receive in exchange for their alternative assets (each, an “ExAlt Plan Exchange”):

 

   

The Ben ExchangeTrust offers consideration consisting of our equity or debt securities.

 

   

The Ben InterchangeTrust offers consideration consisting of a mix of cash from our balance sheet plus our equity or debt securities.

 

   

The Ben LiquidTrust® offers consideration consisting of cash from our balance sheet.

 

183


Table of Contents

Subject to our extensive proprietary underwriting and risk management processes, we provide liquidity with respect to interests in most types of professionally-managed alternative assets, including funds that pursue a wide range of strategies, including but not limited to:

 

LOGO

Through the ExAlt Plan Exchange, Ben Liquidity is able to deliver our ExAlt Plan liquidity products to Customers efficiently and quickly through the use of customized trust vehicles, the Customer ExAlt Trusts, that facilitate the exchange of our Customer’s alternative assets for consideration. Each ExAlt Plan Exchange commences when a Customer seeking liquidity selects a liquidity product offering, and includes, among other items, the Customer’s execution of a standardized short form agreement. Once executed, Ben Liquidity finances the transaction by making an ExAlt Loan to certain of the Customer ExAlt Trusts, which, in turn, use the loan proceeds to deliver the agreed upon consideration to the Customer in exchange for their alternative assets, pay all fees, expenses and distributions incurred in connection with the transaction. In connection with closing of the transaction, Ben Custody is engaged to serve as administrator of the Customer ExAlt Trusts to provide full service administrative services attendant to the ongoing custody and administrative needs of the Customer ExAlt Trusts with respect to their ownership of the exchanged alternative asset and obligations created under the ExAlt Plan.

The following diagram depicts the process for ExAlt Plan Exchange transactions beginning December 7, 2021:

 

LOGO

 

(1)

Interest and fee revenue received by Ben Liquidity and Ben Custody and interest and fee expense of the Customer ExAlt Trusts are eliminated in the presentation of our consolidated financial statements but directly impact the income (loss) allocable to BCG’s and BCH’s equity holders.

 

184


Table of Contents

The Customer ExAlt Trusts are beneficially owned by certain charities in Kansas (or, for loans prior to December 7, 2021, by certain charities in Texas) (each a “Charity” and collectively, the “Charities”). In accordance with the terms of the applicable trust and other agreements and, for loans originated after December 7, 2021, the TEFFI Act, such Charities are entitled to receive $0.025 of every $1.00 earned on ownership of exchanged alternative assets. For loans originated prior to December 7, 2021, such Charities are entitled to receive $0.05 of every $1.00 in payments to Ben Liquidity on the ExAlt Loans.

Each ExAlt Plan Exchange transaction creates (i) an ExAlt Loan that is collateralized by and intended to be repaid from cash flows generated from the exchanged alternative asset; and (ii) an ExAlt Trust customer for Ben Custody, which provides for the ongoing custody and administration of the Customer ExAlt Trusts for the duration of the life of the trusts in return for an annual fee equal to a percentage of the combined net asset value and unfunded commitment of the exchanged alternative asset, payable quarterly.

Our Business Model

Ben Liquidity currently generates revenue through monthly interest income and transaction fees earned from the Customer ExAlt Trusts in connection with providing its liquidity products to Customers. Ben Custody generates revenue through transaction fees and quarterly fee income earned by providing full-service trust administration services to the trustees of the Customer ExAlt Trusts, which have BFF appointed as their trustee following the issuance of BFF’s charter. The transaction and quarterly trust administration fees are based on a percentage of the net asset value and unfunded capital commitment of the alternative assets exchanged in connection with our liquidity transactions, and the interest income is based on a percentage of the balance of the loan made from Ben Liquidity to the Customer ExAlt Trusts. While the amounts earned by Ben Liquidity and Ben Custody are eliminated in the presentation of our consolidated financial statements, these amounts directly impact the allocation of income (loss) to BCG’s or BCH’s equity holders. Likewise, while Ben Liquidity’s provision for loan losses is eliminated in the presentation of our consolidated financial statements, such amount directly impacts the allocation of income (loss) to the various equity securities. Additionally, the amounts expensed by the Customer ExAlt Trusts for interest and fees owed to Ben’s operating subsidiaries impact the allocation of income (loss) to the beneficial owners of the Customer ExAlt Trusts.

 

LOGO

 

(1)

For Customer ExAlt Trusts formed prior to December 7, 2021, certain Charities in Texas are the ultimate beneficial owner.

 

185


Table of Contents

AltAccess is set up to generate platform fees for the use of the platform in connection with the delivery of our products and services. Subject to the approval by the Kansas Insurance Commissioner of Ben Insurance Services’ captive insurance application and the commencement of operations, Ben Insurance Services plans to generate insurance premium income by providing insurance services to certain affiliates (as defined under the Kansas Captive Insurance Laws), including the Customer ExAlt Trusts and other trusts for which BFF serves as the trustee or custodian, to cover risks attendant to the ownership, management and transfer of alternative assets and the financings related to alternative asset purchases. Such fees are eliminated in the presentation of our consolidated financial statements but directly impact the allocation of income (loss) to BCG’s or BCH’s equity holders.

We believe that the growth of our core liquidity business will enhance our ability to offer other unique and differentiated products and services previously unavailable to participants in the alternative assets marketplace and creating additional revenue opportunities. In fact, each ExAlt Plan Exchange transaction drives synergies that would potentially lead to the engagement of each of our current and potential future business lines. The following tables describe the revenue types expected to be generated from ExAlt Plan Exchanges under our model for ExAlt Plan transactions once our planned Ben Business Units are operational:

 

LOGO

 

(1)

Ben Insurance is not operational and requires regulatory approval prior to becoming operational.

Such fees and expenses related to an ExAlt Plan Exchange transaction and the repayment of the corresponding ExAlt Plan Loan are paid by the income the Customer ExAlt Trusts earn on the distributions from the corresponding alternative asset. As required under the TEFFI Act, for all ExAlt Loans originated on or after December 7, 2021, 2.5% of all distributions received by an ExAlt Trust from the corresponding alternative asset must be distributed to the Charities. For ExAlt Loans originated prior to December 7, 2021, the applicable ExAlt Trust documents or other agreements provide that 5.0% of the payments to Ben Liquidity on the ExAlt Loans must be distributed to the Charities. All transaction-related fees are embedded into the pricing offered for the exchange of the alternative asset, allowing such Customer to avoid out-of-pocket payment of fees.

As an additional funding source, Ben Liquidity has sold, and expects to continue to sell in the future, participation interests in certain ExAlt Loans (each such loan a “Participation ExAlt Loan”) to Customers or other third parties in exchange for cash.

As we build our customer base through Ben Liquidity’s fiduciary financing and liquidity operations, we believe that there will be significant opportunities to offer adjacent products and services in a non-captive fashion to future Customers, bringing our digital customer experience to products and services in these areas as well. Along

 

186


Table of Contents

the way, we intend to build the infrastructure to become a digital superhighway for the custodying, financing, insuring, transferring and assigning of all forms of alternative assets for use by the 14.5 million U.S. households6 we expect7 to hold these assets in the future.8

Loan Portfolio and ExAlt Loan Collateral Portfolio

ExAlt Plan liquidity transactions are effected in part by ExAlt Loans that Ben Liquidity makes to certain of the Customer ExAlt Trusts, which, in turn, use the loan proceeds for the Customer ExAlt Trusts’ acquisition of a Customers’ alternative assets. ExAlt Loans are supported and primarily collateralized by the cash flows (net of the qualified charitable distributions and certain fees and expenses) received by the Customer ExAlt Trusts from their acquired interests in alternative assets, which primarily include direct and indirect interests (through various investment vehicles, including, limited partnership interests and private and public equity and debt securities, which include our and our affiliates’ securities) in professionally-managed private funds. The Customer ExAlt Trusts effect the qualified charitable distributions, pursuant to which 2.5% of such cash flows for loans originated on or after December 7, 2021 and 5.0% percent of the payments to Ben Liquidity on the ExAlt Loans for loans originated before December 7, 2021, is distributed to the Charities or Economic Growth Zones.

In aggregate, as of September 30, 2023, Ben Liquidity has closed liquidity financings resulting in its loan portfolio, which is comprised of loans with aggregate original loan balances of approximately $904.5 million (which included $72.5 million in original principal loan balance that was subsequently sold to Participant (as defined below) pursuant to the Participation Agreement (as defined below)), backed primarily by Collateral generated from alternative assets with an aggregate net asset value of approximately $1.2 billion at the time of their initial issuance (which includes approximately $103.6 million of Collateral supporting the repayment of the Initial Participation ExAlt Loan (as defined below)). In aggregate, through September 30, 2023, Ben Liquidity has earned stated interest income in the amount of approximately $399.0 million from the ExAlt Loans issued in connection with the liquidity financings resulting in the ExAlt Loans comprising the loan portfolio. Stated interest earned represents accrued but unpaid interest that is capitalized on the principal of the ExAlt Loans and is eliminated in the presentation of our consolidated financial statements but directly impacts the allocation of income (loss) to BCG’s and BCH’s equity holders. The Collateral for the ExAlt Loans in the loan portfolio has resulted in a collateral portfolio primarily comprised of a portion of the cash flows received through the Customer ExAlt Trusts from a diverse portfolio of direct and indirect interests (through various investment vehicles, including, limited partnership interests and private and public equity and debt securities, which include our and our affiliates’ securities) in professionally managed private funds. We refer to the interests underlying the cash flows comprising the Collateral as the “ExAlt Loan Collateral Portfolio.”

Ben Liquidity’s loan portfolio consisted of loans to the Customer ExAlt Trusts with a carrying value (including capitalized interest) of $291.8 million as of September 30, 2023. The ExAlt Loan Collateral Portfolio consisted of interests in professionally managed funds and other investments held by the Customer ExAlt Trusts with an aggregate value of $457.5 million as of September 30, 2023, including interests in alternative assets with a NAV of $363.3 million and investments in debt and equity securities as of $94.2 million. As of September 30, 2023,

 

6 

Calculated as sum of total 2022 Ultra High Net Worth (“UHNW”) U.S. households and 2022 Millionaire U.S. households per CEG Insights “Wealth Market Sizing” (2023), at p. 2-3.

7 

Ben Internal expectation based on industry expert observations, commentary, and projections. For instance, McKinsey highlights the changing LP base towards the inclusion of retail investors, “Beyond growing institutional investor allocations to private equity, new sources of capital are helping to fuel growth. For example, GPs have been ramping up fundraising efforts with retail investors.” McKinsey Global Private Markets Review 2021 (2021), at pg. 20.

8 

CEG Insights defines UHNW investors as individuals with $5 million to $25 million net worth, not including primary residence.

 

187


Table of Contents

the vintages of the funds in the ExAlt Loan Collateral Portfolio ranged from 1993 to 2023.9 Through such funds, the liquidity financings had aggregate exposure to 272 funds10 comprised of 896 underlying investments.11 Such funds are managed by a group of unaffiliated U.S. and non-U.S. based alternative asset management firms that invest in a variety of financial markets and utilize a variety of investment strategies. Directly held investments in debt and equity securities, primarily represents those of our former parent and its subsidiaries and also includes in-kind distributions to the Customer ExAlt Trusts. The aggregate value of these investments was $94.2 million as of September 30, 2023.

As of September 30, 2023, the charts below present the relative exposure of Ben Liquidity’s loan portfolio by certain characteristics (percentages determined by aggregate loan portfolio principal balance, which includes the exposure to interests in certain of our former affiliates’ equity and debt securities and other investments in debt and equity securities composing part of the ExAlt Loan Collateral Portfolio):

 

 

LOGO

 

As of September 30, 2023. Represents the characteristics of professionally managed funds and investments in the Collateral portfolio, which is comprised of a diverse portfolio of direct and indirect interests (through various investment vehicles, including, limited partnership interests and private and public equity and debt securities, which include our and our affiliates’ or our former affiliates’ securities), primarily in third-party, professionally managed private funds and investments. Loan balances used to calculate the percentages reported in the pie charts are loan balances net of allowance for loan losses, and as of September 30, 2023, the total allowance for loan losses was $260.2 million, for a total gross loan balance of $551.2 million and a loan balance net of allowance for loan losses of $292 million.

 

(1)

Industry sector based on GICS® Level 2 classification. “Other” classification reflects companies in the GICS classifications categories of Automobiles & Components, Banks, Consumer Services, Household & Personal Products, Insurance, Tech Hardware & Equipment, Real Estate, Media & Entertainment, Transportation, Retailing, Pharmaceuticals, Biotechnology & Life Sciences. N/A includes investments assets that Ben management has determined do not have an applicable GICS® Level 2 classification, such as Net Other Assets, Escrows and Earnouts.

(2)

Geography reflects classifications determined by our management, based on each underlying investment.

(3)

Investment Strategy Type reflects classifications based on each company’s current investment strategy stage as determined by our management.

(4)

Included in the 92% classified as “Private” is approximately 7% (of the total) that are limited partnership interests in other funds where further detail on the underlying holdings of these funds is not available.

 

9 

As of September 30, 2023, such funds comprise 95% of the Collateral, with the remainder being comprised of indirect interests in certain of our and our affiliates’ equity and debt securities.

10 

Includes limited partnership interests in funds held directly in the Collateral and funds held indirectly in the Collateral through other entities, including special purpose vehicles and other funds.

11 

Investments reflect the assets listed by the general partner of a fund as held by the fund and have a positive or negative net asset value. Typical assets include portfolio companies, limited partnership interests in other funds, and net other assets, which are a fund’s cash and other current assets minus liabilities.

 

188


Table of Contents

As of September 30, 2023, the charts below present certain characteristics of the professionally-managed private funds composing part of the ExAlt Loan Collateral Portfolio (percentages determined by net asset value and excludes interests in certain of our former parent’s and its subsidiaries’ equity and debt securities composing part of the collateral of the Fiduciary Loans):12

 

 

LOGO

 

As of September 30, 2023. Represents the characteristics of the third-party, professionally managed funds and investments in the Collateral. Excludes interests in certain of our and our affiliates or former affiliates’ equity and debt securities. The Collateral for the ExAlt Plan Loans in the loan portfolio is comprised of a diverse portfolio of direct and indirect interests (through various investment vehicles, including, limited partnership interests and private and public equity and debt securities, which include our and our affiliates’ securities), primarily in third-party, professionally managed private funds and investments. As of September 30, 2023, such third-party, professionally managed private fund and investments comprise 95% of the Collateral, with the remainder being comprised of indirect interests in certain of our and our affiliates or our former affiliates’ equity and debt securities. The vintages of these funds and investments in the Collateral portfolio ranged from 1993 to 2023.

 

(1)

Industry sector based on GICS® Level 2 classification. “Other” classification reflects companies in the GICS® classifications categories of Automobiles & Components, Media & Entertainment, Consumer Services, Insurance, Tech Hardware & Equipment, Real Estate, Pharmaceuticals, Biotechnology & Life Sciences, and Transportation. N/A includes investments assets that Ben management has determined do not have an applicable GICS® Level 2 classification, such as net other assets, and investments that are not operating companies.

(2)

Geography reflects classifications determined by our management, based on each underlying investment. Investments reflect the assets listed by the general partner of a fund as held by the fund and have a positive or negative net asset value. Typical assets include portfolio companies, limited partnership interests in other funds, and net other assets, which are a fund’s cash and other current assets minus liabilities.

(3)

Investment Strategy Type reflects classifications based on each company’s current investment strategy stage as determined by our management.

(4)

Included in the 93% classified as “Private” is 7% (of the total) that are limited partnership interests in other funds where further detail on the underlying holdings of these funds is not available.

 

12 

The data presented in the graphic includes third-party information regarding the net asset value of private funds composing part of the ExAlt Loan Collateral Portfolio. Generally, Ben leverages the most recently-received net asset value report from each respective investment manager, which may be adjusted for certain cash and non-cash items including capital calls, distributions, updated material events, and currency valuation adjustments. Ben is not affiliated with, and has no control over, any portfolio investment manager, including with respect to the timing, accuracy and completeness of their reporting of financial and other data.

 

189


Table of Contents
(5)

Includes limited partnership interests in funds held directly in the collateral portfolio and funds held indirectly in the collateral portfolio through other entities, including special purpose vehicles and other funds.

(6)

Investments reflect the assets listed by the general partner of a fund as held by the fund and have a positive or negative net asset value. Typical assets include portfolio companies, limited partnership interests in other funds, and net other assets, which are a fund’s cash and other current assets minus liabilities.

Ben Liquidity’s ExAlt Loans are structured as loans with a maturity date of 12 years that bear contractual interest at a variable rate, that compounds monthly. The ExAlt Loans made prior to December 31, 2020 have a variable interest rate established off a base rate of 14%, and ExAlt Loans made from December 31, 2020, but prior to July 1, 2023, have a variable interest rate established off a base rate of 10%. ExAlt Loans made after July 1, 2023 have a fixed interest rate of 5%. Ben Liquidity may make ExAlt Loans in the future with a different fixed interest rate with a variable interest rate established off different base rates.

Ben has continuing engagements supporting its internal work, including independent collateral value and loan review processes performed by a major accounting firm and a national certified public accounting (“CPA”) and advisory firm. Ben Liquidity obtains loan balance testing and loan review performed by a national CPA and advisory firm, whereby such firm tests and validates the balances of all loans and conducts loan review testing following the selection process (which includes evaluating whether Ben Liquidity’s loan files have adequate supporting information as required by Ben Liquidity’s policies, whether underwriting standards meet policy requirements, the existence and completeness of legal documentation related to the loans, control testing for loans reviewed, including accrued interest and application of loan payments, and, as applicable, whether the ratings assigned to the loans match the policy definitions). ExAlt Loans are selected for review on an annual basis depending on factors such as the ages, sizes, and due dates of the loans.

The primary source of repayment for the ExAlt Loans is the Collateral. In the event that an ExAlt Loan’s principal balance is paid down to zero dollars ($0), any remaining Collateral supporting such ExAlt Loan effectively cross-collateralizes other ExAlt Loans, as any such excess cash flows must be applied to pay off the outstanding balances of other ExAlt Loans pursuant to the terms of the trust agreements governing certain of the Customer ExAlt Trusts. The ExAlt Loans also include a commitment to fund additional amounts required to pay ordinary course third-party expenses incurred in connection with the administration of the alternative assets and to fund capital calls. The interest income recognized by Ben Liquidity as unpaid interest is capitalized on the ExAlt Loans, and when combined with the amortized transaction fees and trust administration fees charged by Ben Liquidity and Ben Custody, are generally expected to provide annual revenue at a rate of approximately 7% to 14% of the balance of each ExAlt Loan. Such revenue is eliminated in the presentation of our consolidated financial statements but directly impacts the allocation of income (loss) to BCG’s and BCH’s equity holders. See “— Business of Beneficient — ExAlt Plan Exchange” for additional detail regarding fees charged by the Ben Business Units.

Initial ExAlt Loan Participation

Ben Liquidity has previously sold, and may in the future continue to offer and sell to Customers or other third parties, Participation ExAlt Loans in exchange for cash. Ben Liquidity successfully sold its first Participation ExAlt Loan in the first calendar quarter of 2022. Future Participation ExAlt Loans may have terms and conditions different than the Initial Participation ExAlt Loan described below. The sale of the loan allows Ben to retain transaction, custody and other non-interest fees.

BFF, as lender, and a third party (“Participant”), entered into a Participation Interest Purchase Agreement, dated as of March 24, 2022 (the “Participation Agreement”), pursuant to which Participant purchased from BFF for an aggregate purchase price of $72.5 million a 100% participation interest (the “Participation Interest”) in a $72.5 million loan (the “Initial Participation ExAlt Loan”) made by BFF to The EP-00117 Funding Trust, a common law trust formed under Texas law (“Borrower”). The purchase price was paid in cash by Participant to BFF on March 25, 2022.

 

190


Table of Contents

Following the closing of the sale of the Participation Interest, BFF paid to Participant a credit in the amount of $7.9 million representing the payment that would have been made on the Initial Participation ExAlt Loan as of March 24, 2022 had the Participation Agreement been effective on December 7, 2021. Pursuant to the Participation Agreement, the Initial Participation ExAlt Loan generally ranks pari passu with a loan (the “Ben Loan”) made by BFF to Borrower on December 7, 2021 in the original principal amount of $246.8 million, subject to certain terms and conditions set forth in the Participation Agreement. Concurrently with the closing of the purchase and sale of the Participation Interest, Borrower applied 100% of the proceeds of the Initial Participation ExAlt Loan to the repayment of the Ben Loan.

The Ben Loan and the Initial Participation ExAlt Loan are secured by a pledge (the “Pledge”) by the Borrower of its right to receive distributions, and the distributions the Borrower actually receives (in each case excluding amounts required to be distributed by Borrower as a qualified charitable distribution), with respect to Borrower’s interest in an associated ExAlt Trust holding the right to receive cash ultimately distributed from alternative assets originally acquired in connection with the Ben Loan (the “Acquired Assets”) in accordance with terms and conditions of the trust agreements of each associated ExAlt Trust. Each ExAlt Trust associated with the Borrower executed certain consents pursuant to which it agreed to distribute 100% of the proceeds it receives on the Acquired Assets to its associated ExAlt Trust beneficial owner, and ultimately to Borrower. Pursuant to that certain Guaranty, dated as of March 24, 2022 (the “Guaranty”), by certain special purpose vehicles formed in connection with the Ben Loan for the purpose of owning the Acquired Assets and which are wholly owned, indirectly, by the Borrower (the “Acquired Assets Holding Vehicles”) in favor of Participant, the Acquired Alternative Asset Holding Vehicles have guaranteed to Participant the payment and performance of all contractual obligations (but not the financial obligations) of the Acquired Asset Holding Vehicles, each ExAlt Trust associated with the Borrower, and the Borrower under their respective trust agreements and all obligations of lender under the Participation Agreement, subject to certain terms and conditions set forth in the Guaranty.

Each ExAlt Trust associated with the Borrower and the Acquired Asset Holding Vehicles has made certain additional representations, warranties and covenants pursuant to certain trust consents or the Guaranty (as applicable), which include, among other things, limitations on the right of such trusts or the Acquired Asset Holding Vehicles to incur or guarantee indebtedness for borrowed money, business activities, and assets, liabilities and investments.

Immediately prior to the Transfer Date (as defined below), the percentage of the Acquired Assets allocated to supporting the repayment of the Initial Participation ExAlt Loan amounted to approximately 27.8% (the “Participation Allocation”). Pursuant to a series of distribution and transfer transactions consummated on October 18, 2023 (the “Transfer Date”), the applicable ExAlt Trusts distributed, transferred and assigned to a subsidiary of Participant the Participation Allocation of the Acquired Assets (net of amounts otherwise required to be distributed as a qualified charitable distribution) (the “Transfer”). As a consequence of, and pursuant to the definitive documents setting forth the terms of, the Transfer, all obligations owed under the Initial Participation ExAlt Loan have been repaid, terminated and discharged in full and the Participation Interest has been satisfied in full and no longer remains outstanding.

Market Opportunity

Beneficient’s business is designed to provide secondary liquidity solutions for alternative asset investors; and in particular, for the sub-segments of investors which are currently most underserved. We believe our addressable markets are rapidly growing, while also lacking dedicated service providers to adequately support the trends underlying the secular expansion. We seek to address this underserved market by utilizing our competitive advantages of our proprietary, patent-pending technology, our ability to use our own balance sheet capital to provide secondary liquidity solutions and lower our cost of capital through our public listing, our statutory status as a trust company under the TEFFI Act, and our regulated status.

 

191


Table of Contents

Our addressable market for liquidity and other services within the alternative investment market is large, underserved and growing.

The global alternative investment market is estimated to consist of more than $12 trillion of assets under management.13 Of this market, approximately $8.3 trillion14 of assets are held by U.S.-based investors. We currently estimate that of this, our current focus markets of MHNW investors comprise approximately $1.3 trillion15 and that U.S.-based STMI investors also comprise approximately $1.4 trillion.16

As the total alternative investment market has grown, so too has the need for secondary liquidity. Transaction volume in the U.S. secondary liquidity market was approximately $102 billion17 in 2022, growing from approximately $25 billion18 in 2012 at a compound annual growth rate of 15.1% during the 10-year period. We believe that most all of the volume in secondary liquidity transactions is driven by the largest and most well-resourced investor classes — large institutional investors and ultra-high net worth investors — due to their ability to access legacy secondary liquidity solutions. MHNW individual investors and U.S.-based STMI investors, which combined hold approximately $2.7 trillion of assets, have been virtually shut out from the secondary liquidity market due to a lack of cost efficient, transparent, and seamless technology-enabled solutions.

MHNW individual investors face needs for secondary liquidity which are non-existent in the institutional market. The need for liquidity among MHNW individual investors stems from, among other things, life events, estate and tax planning, risk management, the desire to pursue other financial opportunities or investments, retirement and liability protection objectives.

Additionally, given that 84%19 of MHNW individual investors are self-made and are most likely private business owners, these investors may need or welcome the opportunity for liquidity to help support their own businesses, either if facing financial distress or if presented with attractive growth opportunities that require capital. Similar to MHNW individual investors, we believe that STMI investors holding mature alternative assets have historically faced challenges in accessing the market for secondary liquidity. This is mostly due to traditional liquidity service providers being unwilling or unable to service potential clients in this market segment in a profitable manner given STMI investors holding alternative assets generally do not seek transactions that are sufficiently large for legacy solutions to generate adequate profitability. This is partially due to the antiquated process utilized by legacy solutions providers.

 

13 

Based on global private capital AUM data exported from Preqin, excluding funds of funds and secondaries to avoid double counting.

14 

Estimated based on (i) historical North American private capital AUM data from Preqin (excludes hedge funds) and historical North America hedge fund AUM data from With Intelligence; (ii) market segment data including the percentage of hedge fund assets held by individuals (CitiBusiness Advisory), the percentage of private capital assets held by family offices and wealthy individuals (Preqin, Private Equity Spotlight, February 2016), the percentage of total global assets held by small, mid- and ultra-high net worth individuals (Capgemini and Credit Suisse); and (iii) assets held by North American high net worth individuals, including the percentage of such assets held by MHNW investors (Capgemini). Includes the following assumptions of Ben: (i) calculations of market segmentation based on estimates from third-party sources described above; (ii) large institutions hold 80% of the total institutional AUM; (iii) the percentage of MHNW wealth allocated to alternative assets is 22.4% (based on a range of estimates from CapGemini, KKR, RBC-Campden, Cerulli, and Goldman Sachs); and (iv) MHNW and UHNW alternative asset AUM may be understated, and large institution and STMI alternative asset AUM may be proportionally overstated and, therefore, require adjustment.

15 

Id.

16 

Id.

17 

Setter Capital Volume Report FY 2022.

18 

Coller Capital Private Equity Secondary Market Report 2017.

19 

Wealth-X Very High Net Worth Handbook 2021.

 

192


Table of Contents

Based on the pace of historical alternative secondary liquidity transactions overall, we estimate that MHNW individual investors and STMI investors in total could seek liquidity between 2 and 3%20 of their aggregate outstanding alternative investment holdings each year if they were provided with greater access to attractive secondary liquidity solutions. As a result, we estimate the annual market demand for liquidity by MHNW individual investors and STMI could exceed $60 billion.

Competitive Strengths

We have built a new and innovative technology-enabled financial services company to address the unmet needs of a growing segment of a rapidly expanding alternative investment market. We estimate that the total market for liquidity in this asset class stands at $200 billion, with $61 billion of current estimated liquidity demand going underserved today.

To address this market, we believe that we have the following competitive advantages that give us an early mover advantage in the market:

 

LOGO

Together, these five competitive advantages create a powerful value proposition for our Customers and an early mover advantage for us. These advantages are the result of significant investment and years of hard work. We have also built a portfolio of products, marketing operations, a corporate culture and team to leverage these advantages on behalf of our Customers.

 

20 

Estimate based on the turnover rate of large institutional investors, calculated based on global private AUM by vintage (excluding funds of funds and secondaries) reported by Preqin and the total secondary market volume reported in the Setter Capital Volume Report, FY 2022. Ben assumes (i) that MHNW investors would seek approximately two times the turnover rate of large institutional investors and (ii) that STMI investors would seek approximately one-and-a-half times the turnover rate of large institutional investors.

 

193


Table of Contents

Technology

We believe that we are the only liquidity and financial services provider serving alternative asset investors in the market with a technological solution for sourcing, processing and completing transactions online. Our structure, facilitated by our end-to-end, tech-enabled, Customer-facing technology and applications, is intended to provide our Customers with liquidity in as little as 30 days — and within two to three days for certain qualifying assets. Our rapid transaction process stands in stark contrast to the current market capabilities, which we believe continue to rely on complex transactions with no centralized platform for workflow and customer service. The complexity and cost of these existing approaches can render it impractical for smaller holders of alternative assets to achieve liquidity on acceptable terms.

Central to our business model and disruptive strategy to address the unserved market for MHNW individuals and STMI is the belief that despite the enormous complexity that exists in the alternative investment market, it is possible to provide Customers with a simple, rapid and cost-effective experience through technological innovation and ingenuity. Existing competitors rely on complex transactions with no centralized platform for workflow and customer service. Their transactions are typically heavily negotiated transactions involving a significant amount of personal interaction and volumes of complex and difficult to understand papers. Through AltAccess, and the technological infrastructure underpinning AltAccess, we seek to provide our Customers with the opportunity to access our capital and achieve liquidity out of their alternative assets via an online portal in as little as 30 days — and within two to three days for certain qualifying assets. Customers using AltAccess can upload documents, work through tasks and complete their liquidity transactions with standardized transaction agreements at no additional cost or hidden fees to our Customers.

 

LOGO

 

(1)

Under development and not in the market.

Our liquidity products are designed to facilitate the delivery of, at a Customer’s election, cash, equity securities or debt securities, or a combination of cash and equity or debt securities.

 

194


Table of Contents

The foundation of the technologies and systems built into AltAccess includes those covered non-provisional patent applications we filed and that are pending with the USPTO. We developed these patent-pending digital technologies to facilitate underwriting financings, managing risk and simplifying the closing process:

Proprietary Tech: Ben’s Copyright & Patent-Pending Portfolio

 

LOGO

Our patent-pending technologies and unique business model give us the ability to offer a simple, rapid and cost-effective customer experience.

Public Listing

On June 8, 2023, our Class A common stock began trading on the Nasdaq Global Market, and our Warrants (excluding the GRID Warrants), began trading on the Nasdaq Capital Market. We anticipate an acceleration in the growth in demand for our core products and the public listing differentiates us from our competitors. Accessing public capital can bolster our balance sheet, which serves as the source of funding — cash, equity and debt instruments — for our full suite of liquidity products. With DTC eligibility, our securities could be held at custodial firms and transferred between brokerage accounts electronically, providing greater liquidity for our Customers. Further, using our publicly listed securities as part of the funding for our liquidity products reduces our cost of capital, which in turn could allow us to offer more attractive pricing on our liquidity products to our Customers.

Statutory

We commenced our core liquidity operations through Ben Liquidity in September 2017. Since day one, we sought to become regulated as a trust company so our Customers could have additional confidence in transactions they conduct with Ben as a result of regulatory oversight. On December 31, 2021, our subsidiary, BFF, received a charter from the State of Kansas under a new set of industry regulations enacted within the State of Kansas through the TEFFI Act, which was signed into law on April 21, 2021. The TEFFI Act allows for the chartering and creation of Kansas trust companies with fiduciary powers similar to those permitted to national banks under the authority of the Comptroller of the Currency, referred to under Kansas law as TEFFIs, which — in each case in their capacity as fiduciaries — may provide financings with respect to alternative assets held in Kansas trusts (referred to as “fidfin trusts” under the TEFFI Act) and provide qualified custodial and trustee services. As such, through its charter, BFF is authorized to exercise fiduciary powers similar to those permitted to national banks under the authority of the Comptroller of the Currency, including as lender and custodian and trustee of, and with respect to, fidfin trusts holding alternative assets.

 

195


Table of Contents

As a result of the issuance of the operating charter, we believe that we have a significant competitive advantage under the TEFFI Act, which aims to position Kansas as the preferred low-tax jurisdiction in the United States for TEFFIs that will operate as specialized trust companies chartered in Kansas offering alternative asset financial products and services. Trust companies chartered under the TEFFI Act must operate as financial fiduciaries in the financial technology space — FidFinTech — offering liquidity solutions and trust and custody services under a consolidated and unified regulatory framework, a first for our industry. Pursuant to the provisions of the TEFFI Act, BFF is expected to be the only company permitted to offer such services under the TEFFI Act through 2023. We strongly believe operating as a regulated trust company will enhance our overall value proposition by bringing, among other benefits, the comfort of our oversight by regulators to our Customers who rely on us to deliver timely liquidity and related financial products and services.

Critically, we believe that Ben is the first company with the ability to provide liquidity to alternative asset investors through a regulated trust company. We act as a principal using our own balance sheet to provide liquidity solutions to our Customers, while competing firms typically act as intermediaries brokering transactions between parties or funds representing other people’s money. This differentiation can provide us with three significant cost advantages: lower cost of capital, lower execution costs and lower holding costs, thus allowing us to offer our Customers cost-effective liquidity solutions. BFF’s role as a regulated Kansas TEFFI using our own balance sheet to facilitate liquidity solutions also allows us to form direct relationships with each of our Customers, which incentivizes us to prioritize the customer experience and deploy our capital in ways that enhance our balance sheet. We believe this alignment of interests will be critical and will fuel our ability to grow our core liquidity products and expand into adjacent products and services.

Prior to the TEFFI Act, there was no single jurisdiction in the United States that we believe allowed the alternative asset industry to operate at full efficiency. Regulations in states such as Delaware, Wyoming and Nevada have enacted certain operating provisions, but we believe the TEFFI Act includes specific elements that create a holistic framework for companies providing liquidity in the alternative investment market. The new law in Kansas addresses this issue and creates a “home” for this multi-trillion-dollar industry and is designed to be business friendly, promote regulator cooperation and offer tax incentives for companies who move assets to Kansas under the new legislation.

Regulatory

We believe that the multiple layers of regulatory oversight built into our business model will instill confidence in our Customers in their dealings with us. Our regulated business lines help to deliver a suite of products and services in an environment of safety, soundness and security. Our regulators currently include: (1) the SEC, (2) FINRA, and (3) the OSBC, as a regulator of BFF. Only BFF, our subsidiary, is regulated by the OSBC. The OSBC does not regulate the entirety of Beneficient.

 

LOGO

 

196


Table of Contents

Leadership

Our management team has worked together for years and is grounded by our core values of trailblazing, trust and teamwork. We are led by Brad K. Heppner, our founder and CEO, a 30+ year industry-veteran who has previously founded successful alternative investment companies, including The Crossroads Group, L.P. (a pioneering alternative asset fund-of-funds), and Capital Analytics (an administrative and data analytics platform for the administration of alternative assets). Our leadership team includes other industry veterans with broad fiduciary, investing and operating experience in relevant industries. We also benefit from the guidance of a world-class Board with deep experience in financial markets, including former Dallas and Atlanta Federal Reserve Presidents Richard W. Fisher and Dennis P. Lockhart.

Our Strategic Growth Initiatives

Continue our Technological Innovation

We intend to continue pursuing growth through technological innovation. We expect to use a blended approach of proprietary and third-party enterprise applications to provide a robust and scalable systems infrastructure to support underwriting, risk management, compliance and audit functions, as well as client development and timely reporting functions. Our technology systems and infrastructure have been, and are expected to be, developed focusing primarily on the following:

 

   

Scale. Technology that is scaled to support the expansion of our products, with a focus on solutions that seek to enable straight-through processing.

 

   

Customization. Custom proprietary software solutions that may be leveraged along with widely used industry solutions that can be configured or customized for our business processes.

 

   

Security. IT infrastructure that supports the alignment of technology with security.

Expansion into Complementary Lines of Business

Ben Liquidity is our core business and is supported by the services offered by Ben Custody and Ben Markets. As our business matures, we intend to explore and carefully consider expansion of our product offerings to include other complementary products and services that are critical to the alternative investment market and represent adjacent growth opportunities in a highly fragmented, competitive landscape.

In particular, Ben Custody plans to offer additional products and services to Customers other than the Customer ExAlt Trusts in the future. These additional products and services may include consolidating Customers’ alternative assets into a secure custody account, custodying electronic data or physical securities certificates, and providing specialized trust administrative services for MHNW and STMI investors. Ben Data plans to provide the Customer ExAlt Trusts with certain data collection, evaluation, and analytics products and services. We anticipate expanding Ben Data to offer these products and services to third parties.

In addition, Ben Insurance Services has filed an application for an insurance charter from the Commissioner of Insurance of the State of Kansas. Subject to the approval of such application, Ben expects to begin transacting business as a captive insurer under the Kansas Captive Insurance Act. Upon receipt of a charter, Ben may begin offering the following types of insurance policies to affiliates and the Customer ExAlt Trusts: (i) Fiduciary Guardian insurance policy designed to insure against risks of loss related to asset manager malfeasance and contractual indemnification and exculpation obligations; (ii) surety insurance policy intended to insure against risks of loss attendant to the transfer of alternative assets; (iii) representation and warranty insurance policy intended to insure against risk of loss related to certain representations and warranties made in connection with liquidity transactions; and (iv) credit risk insurance policy intended to insurance against losses related to certain loan default.

As we build our Customer base through our liquidity and financing operations, we believe that there are significant opportunities to offer adjacent products and services to these same Customers. In doing so, we would

 

197


Table of Contents

hope to build the pipes to become a digital superhighway for the financing, transferring and assigning of all forms of alternative assets for use by the 14.5 million U.S. households21 we expect22 to hold these assets in the future.

Competition

We may encounter significant competition from numerous companies in the products and services we provide and seek to develop in the alternative assets industry. Several companies, including secondary funds and other intermediaries, provide liquidity offerings to large institutional investors and ultra high-net worth investors, and they may decide to target the same target market as us. Many of these competitors may have greater resources and significantly lower costs of funds than we do because, for example, they may have access to insured deposits or greater access to the capital markets. They may also have greater market share in the markets in which we operate.

In addition, should we enter new markets, we would expect to experience significant competition from incumbent market participants. Our ability to compete in these markets will depend on our ability to deliver value-added products and services to the Customers we serve. These factors could also adversely affect our business, results of operations and financial condition and our ability to implement our growth strategies.

Government Supervision and Regulatory Authority

Overview. We currently are and may become further subject to extensive regulation under federal, state and international law. These laws and regulations affect the operation and performance of us and our subsidiaries. In many cases, the applicable regulatory authorities have broad enforcement powers including the power to impose substantial fines and other penalties for violations of laws and regulations. Further, these regulations impose reporting and information collections obligations. We may incur significant costs relating to compliance with these laws and regulations. The following discussion summarizes the material elements of the regulatory framework that applies, or that we expect will apply, to us and our subsidiaries. References to the applicable statutes and regulations are brief summaries thereof, do not purport to be complete, and are qualified in their entirety by reference to such statutes and regulations. We cannot predict whether or in what form any proposed regulation or statute will be adopted or the extent to which our business may be affected by any new regulation or statute.

Our subsidiary, BFF, has been granted an operational TEFFI charter from the State of Kansas. We intend to carry on much of our business through our TEFFI. As a result of the issuance of an operating charter under the TEFFI Act to BFF on December 31, 2021, BFF has become subject to further regulation by the OSBC, including new rules and regulations that it would be expected to adopt as a part of the conclusion of the pilot program. Only BFF, our subsidiary, is regulated by the OSBC. The OSBC does not regulate the entirety of Beneficient. Such regulations could prove to be burdensome on our business and could adversely impact our financial condition and results of operations. AltAccess Securities is registered as a securities broker-dealer with the SEC, FINRA, and certain states as determined by its business. We further are seeking to obtain a license to offer insurance products, which would also result in further regulation.

 

21 

Calculated as sum of total 2022 UHNW U.S. households and 2022 Millionaire U.S. households per CEG Insights’ “Wealth Market Sizing” (2023), at p. 2-3. CEG Insights defines UHNW investors as those with $5 million to $25 million net worth, not including primary residence.

22 

Ben Internal expectation based on industry expert observations, commentary, and projections. For instance, McKinsey highlights the changing LP base towards the inclusion of retail investors, “Beyond growing institutional investor allocations to private equity, new sources of capital are helping to fuel growth. For example, GPs have been ramping up fundraising efforts with retail investors.” McKinsey Global Private Markets Review 2021 (2021), at pg. 20.

 

198


Table of Contents

In April 2021, the Kansas Legislature adopted, and the governor of Kansas signed into law, a bill that would allow for the chartering and creation of Kansas TEFFIs that provide fiduciary financing, custodian and trustee services to participants in the alternative assets market, as well as the establishment of alternative asset trusts. This legislation became effective on July 1, 2021 and designates Ben as the pilot TEFFI; however, we were not authorized to operate under the pilot program until December 31, 2021, at which time the charter was issued to BFF.

On March 28, 2022, we completed the acquisition of MHT Securities, L.P. (“MHTS”), an SEC-registered broker-dealer and FINRA member, and on May 3, 2022, FINRA issued its full approval of the change in ownership of MHTS for the remaining change in ownership of MHTS to Ben Markets Management Holdings, L.P. and Ben Markets Corporate Holdings, L.L.C. MHTS’s name has since been changed to AltAccess Securities Company, L.P. As of the date of this prospectus, Beneficient Capital Markets, L.L.C. (“BCM”) has not completed its New Member Application with FINRA as a broker-dealer, is not SEC-registered and has not been admitted as a FINRA member.

In addition, as of the date of this prospectus, Ben Insurance Services is not operational. We have filed for an insurance charter from the Commissioner of Insurance for the State of Kansas as a result of the recent adoption of legislative amendments concerning captive insurers in the State of Kansas. While PEN Indemnity Insurance Company, LTD. (“Pen”), has been registered and licensed as a Class 3 insurer under the Bermuda Insurance Act of 1978, we have not sought approval from the Bermuda authorities for Pen to become operational.

Data Privacy Laws. We will collect, store, share, transfer, use and otherwise process personal data as part of our business. Privacy laws and regulations impose stringent data protection requirements on our businesses and grant residents in certain jurisdictions various rights with regard to personal information relating to them. Laws in all 50 states and other jurisdictions require businesses to provide notice to customers whose personally identifiable information has been disclosed as a result of a data breach. These privacy and notification laws are not consistent, as certain laws may be more stringent or broader in scope, or offer greater individual rights, with respect to sensitive and personal information than other laws, and such laws may differ from each other. These privacy laws and regulations may be updated to impose additional requirements, and new laws may go into effect.

Impact of Current Laws and Regulations. The cumulative effect of the laws and regulations described in this filing, while providing certain benefits, could add significantly to the cost of our operations and thus could have a negative impact on our profitability. There has also been an expansion in recent years of financial service providers, some of which may not be subject to the examination, oversight, and other rules and regulations to which we are subject. Those providers, because they may not be so highly regulated, may have a competitive advantage over us and may continue to draw large amounts of funds away from our business, with a continuing adverse effect on the regulated financial industry in general.

Future Legislation and Regulatory Reform. From time to time, various legislative and regulatory initiatives are introduced in Congress and state legislatures. New regulations and statutes are regularly proposed that contain wide-ranging proposals for altering the structures, regulations and competitive relationships of financial institutions operating in the United States. We cannot predict whether or in what form any proposed regulation or statute will be adopted or the extent to which our business may be affected by any new regulation or statute. Future legislation, regulation and policies, and the effects of that legislation and regulation and those policies, may have a significant influence on our operations and activities, financial condition, results of operations, growth plans or future prospects and the overall growth and distribution of our products and services. Such legislation, regulation and policies have had a significant effect on the operations and activities, financial condition, results of operations, growth plans and future prospects of financial institutions in the past and are expected to continue to do so.

 

199


Table of Contents

Legal and Regulatory Requirements Applicable to Kansas State Trust Companies

Overview. In April 2021, the Kansas Legislature adopted, and the governor of Kansas signed into law, the TEFFI Act, that allows for the chartering and creation of Kansas TEFFIs with fiduciary powers similar to those permitted to national banks under the authority of the Comptroller of the Currency that provide fiduciary financing, custodian and trustee services to participants in the alternative assets market as well as the establishment of alternative asset trusts. The legislation became effective on July 1, 2021 and designates Beneficient as the pilot TEFFI.

In accordance with the above-described legislation, effective December 31, 2021, the State of Kansas issued an operating TEFFI charter to BFF. As a result of BFF’s receipt of the operating Kansas TEFFI charter, Ben’s liquidity transactions through BFF and their associated documents and agreements are subject to periodic review by the OSBC to ensure that we have complied with our fiduciary duties to our customers. In the future, BFF may become subject to further regulation by the OSBC, including new rules and regulations. Only BFF, our subsidiary, is regulated by the OSBC. The OSBC does not regulate the entirety of Beneficient. Such regulations could prove to be burdensome on our business and could adversely impact our financial condition and results of operations.

Under the TEFFI Act, a “Technology-Enabled Fiduciary Financial Institution” or “fiduciary financial institution” means any limited liability company, limited partnership, or corporation that:

 

   

is organized to perform any one or more of the activities and services authorized by the TEFFI Act;

 

   

has been authorized to conduct business as a fiduciary financial institution under the Kansas Banking Code;

 

   

has made, committed to make, or caused to be made a qualified investment for its principal offices within a Kansas economic growth zone; and

 

   

has committed to conduct any fiduciary financial (“fidfin”) transactions in accordance with the TEFFI Act, including the distributions required therein.

Capital Requirements. The TEFFI Act defines “capital” to mean the total of the aggregate par value of a TEFFI’s outstanding membership units, its surplus, and its undivided profits. The TEFFI Act provides the required capital for a TEFFI must be at least $250,000 when:

 

   

the TEFFI does not accept deposits, other than alternative asset custody accounts;

 

   

the TEFFI maintains no third-party debt except debts owed to the members of the fiduciary financial institution or its affiliates; and

 

   

the TEFFI has secured an agreement from its members whereby such members agree to contribute additional capital to the TEFFI if needed to ensure its safety and soundness.

A TEFFI that fails to satisfy the above-described capital requirements is subject to the capitalization requirements of Section 9-901a of the Kansas Banking Code, as generally applicable to non-TEFFI trust companies. Kansas law provides that the capital of a TEFFI shall be divided, with 60% of the amount as aggregate par value of outstanding membership units, 30% as surplus, and 10% as undivided profits.

Distributions. Pursuant to requirements of the TEFFI Act, each TEFFI must commit to structure fidfin transactions to ensure that qualified charitable distributions are made each calendar year in an aggregate amount equal to at least 2.5% of the TEFFI’s transactions originated during the taxable year.

Management and Control. The TEFFI Act requires the business of any TEFFI to be managed and controlled by such fiduciary financial institution’s board of directors. The TEFFI Act provides this board must consist of not fewer than 5 nor more than 25 members who are elected by the members at any regular annual meeting. The

 

200


Table of Contents

TEFFI Act specifies at least one director must be a resident of Kansas. The TEFFI Act also provides provisions pertaining to holding meetings that cannot occur on the date specified in the operating agreement or bylaws and meeting notice requirements. The TEFFI Act requires annual meetings of fiduciary financial institutions to be held in Kansas. The TEFFI Act permits any other meetings of such institution’s management or directors, including a meeting required by Section 9-1116 of the Kansas Banking Code (quarterly meetings), to be held in any location determined by the fiduciary financial institution’s officers or directors.

Privacy. The TEFFI Act establishes privacy protections for those establishing a fidfin trust or alternative asset custody account, in court proceedings, upon petition of the acting trustee, custodian, trustor, or any beneficiary. Upon the filing, documents would be sealed and not be part of the public record, except that the petition would be available.

Impact of Additional State and Federal Rules and Regulations applicable to TEFFIs. The TEFFI Act requires the OSBC to promulgate such rules and regulations as are necessary to administer the TEFFI Act. Only BFF, our subsidiary, is regulated by the OSBC. The OSBC does not regulate the entirety of Beneficient. In addition, due to the relatively unique nature of TEFFIs, it is not yet clear whether or to what extent existing federal regulations that are applicable to more traditional non-depository trust companies may be determined to be applicable to TEFFIs. Future state and potentially federal rulemaking is expected to provide more clarity regarding the supervision and regulation process for TEFFIs, and may include additional regulatory requirements or obligations that are not described in this prospectus. We cannot predict whether or in what form any proposed regulation will be adopted or the extent to which our business may be affected by any new regulation or governmental agency interpretation. Those regulations or interpretations may have a significant influence on our operations and activities, financial condition, results of operations, growth plans or future prospects and the overall growth and distribution of our products and services.

Legal and Regulatory Requirements Applicable to Kansas Captive Insurers

Overview. As a result of the recent adoption of legislative amendments concerning captive insurers in the State of Kansas, Ben Insurance Services filed an application for an insurance charter from the Commissioner of Insurance of the State of Kansas. Subject to the approval of such application, Ben expects to begin transacting business as a captive insurer in Kansas promptly upon receipt of such charter. Accordingly, upon receipt of such charter, Ben Insurance Services will become subject to extensive regulation and supervision by the Kansas Insurance Department.

Generally, Kansas law provides the Kansas Insurance Department with broad authority to oversee the operations of a captive insurer, including powers over matters such as licensure, standards of solvency, investments, methods of accounting, form and content of financial statements, reinsurance, minimum capital and surplus requirements, dividends and other distributions to shareholders, payment of premium taxes, periodic examinations and annual and other report filings. Also, under certain circumstances, transactions among affiliates, including reinsurance agreements or arrangements, as well as certain third-party transactions, require prior regulatory approval from, or prior notice to and non-disapproval by, the Kansas Insurance Department. Certain insurance regulatory requirements are highlighted below.

In addition, increased federal or state regulatory scrutiny could lead to new legal precedents, new regulations, new practices or regulatory actions or investigations which could impact Ben Insurance Services, including with respect to its financial condition or operations.

Current Regulatory Background. Upon receipt of approval of its charter, Ben Insurance Services would be primarily governed by Article 40 of the Kansas Insurance Code (the “Kansas Captive Insurance Laws”). The Kansas Insurance Department, in deciding whether to grant Ben Insurance Services’ request for a charter, has broad discretion to determine whether Ben Insurance Services meets the applicable requirements of the Kansas Captive Insurance Laws, including whether Ben Insurance Services will have adequate premiums, assets and

 

201


Table of Contents

capital and surplus levels relative to the risks to be insured or reinsured. Further, the Kansas Insurance Department has the authority to impose other conditions to licensure in order to ensure that a captive insurer has the adequate ability to meet its obligations. A failure to meet any conditions imposed by the Kansas Insurance Department could result in a disapproval of Ben Insurance Services’ request for a charter, which would mean that Ben Insurance Services could not operate as a captive insurer in Kansas until any concerns that the Kansas Insurance Department may have are resolved.

Should the Kansas Insurance Department approve an application of Ben Insurance Services to become a Kansas captive insurer, Ben Insurance Services would need to comply with the terms of any approval order and any other conditions imposed by the Kansas Insurance Department in connection with such approval. The Kansas Captive Insurance Laws permit the Kansas Insurance Department to impose additional conditions or requirements, from time to time, on the captive insurers that it regulates, in addition to broad powers to supervise, investigate and intervene in the affairs of such companies.

Amendments to Kansas Captive Insurance Laws. In 2022, the Kansas Legislature adopted, and the governor of Kansas signed into law, certain amendments to the Kansas Captive Insurance Laws (“the TEFFI Captive Amendments”). The TEFFI Captive Amendments created a new subcategory of Kansas captive insurer called a “technology-enabled fiduciary financial institution insurance company” or “TEFFI insurance company.” Under the TEFFI Captive Amendments, a TEFFI insurance company is permitted to provide contracts of suretyship or credit insurance where the obligee under the contract of suretyship or the insured under the contract of credit insurance, as the case may be, is:

 

   

an affiliated TEFFI;

 

   

an affiliated fidfin trust; or

 

   

any other affiliated company.

In addition, a TEFFI insurance company is permitted to insure affiliated companies that are investors in an investment fund against liability, loss or damage resulting from owning an interest in an investment fund from any of the following risks:

 

   

fraud, theft or conversion of assets by a manager of an investment fund;

 

   

the obligation of an investor in an investment fund to indemnify or exculpate a manager of such investment fund;

 

   

any obligation of an affiliated technology-enabled fiduciary financial institution, affiliated fidfin trust or affiliated company to indemnify or exculpate an affiliated company or an investment fund in which any affiliated fidfin trust is an investor, or of which an affiliated fidfin trust is an affiliated company or of which any affiliated fidfin trust is a manager;

 

   

the inability of an investor to recover damages from a manager of such investment fund as a result of exculpation provisions in the governing documents of such investment fund;

 

   

breach of representations or warranties made by a transferor, assignor or investor in an investment fund in connection with a transfer or assignment of an interest in an investment fund; or

 

   

breach of an obligation of a transferor, assignor or investor in an investment fund to pass through to the transferee, assignee or substitute investor in an investment fund any and all economic benefits of a transferred or assigned interest in an investment fund.

The TEFFI Captive Amendments also permit TEFFI insurance companies to issue “payment-in-kind policies” to qualified policyholders, under which the TEFFI insurance company would have the option, in its sole discretion, to make claim payments, in whole or in part, in cash or in the form of in-kind assets rather than cash pursuant to schedules attached to the policy and agreed to in writing by the qualified policyholder.

 

202


Table of Contents

As noted above, Ben Insurance Services has applied for a certificate of authority as a TEFFI insurance company.

Credit for Reinsurance. Except for certain mandated provisions that must be included in order for a ceding insurer to obtain credit for reinsurance ceded, the terms and conditions of reinsurance agreements generally are not subject to regulation by any governmental authority, including the Kansas Insurance Department. This contrasts with primary insurance policies issued by licensed insurers, the rates and terms of which are regulated under Kansas law by the Kansas Insurance Department.

Certain provisions of the Dodd-Frank Act, provide that only the state in which a ceding insurer is domiciled may regulate the financial statement credit for reinsurance taken by that ceding insurer. A ceding insurer ordinarily will enter into a reinsurance agreement only if it can obtain credit for the reinsurance ceded on its U.S. statutory-basis financial statements. In general, credit for reinsurance is allowed in the following circumstances: if the reinsurer is licensed in the state in which the ceding insurer is domiciled; if the reinsurer is an “accredited” or otherwise approved reinsurer in the state in which the ceding insurer is domiciled; in some instances, if the reinsurer (a) is domiciled in a state that is deemed to have substantially similar credit for reinsurance standards as the state in which the ceding insurer is domiciled and (b) meets certain financial requirements; or if none of the above applies, to the extent that the reinsurance obligations of the reinsurer are collateralized appropriately, typically through the posting of a letter of credit for the benefit of the ceding insurer or the deposit of assets into a trust fund established for the benefit of the ceding insurer.

Should the Kansas Insurance Department approve the application of Ben Insurance Services to become a Kansas captive insurer, Ben Insurance Services will be domiciled in Kansas for credit for reinsurance purposes.

Kansas Holding Company Act. Kansas primarily regulates insurance holding company systems through Article 33 of the Kansas Insurance Code (the “Kansas Holding Company Act”). The Kansas Holding Company Act and related regulations generally provide that each insurance company in an insurance holding company system that is domiciled in Kansas is required to register with the Kansas Insurance Department and furnish information concerning the operations of companies within the holding company system that may materially affect the operations, management or financial condition of the insurers within the system. All transactions within a holding company system affecting insurers must be fair and reasonable. Notice to the Kansas Insurance Department is required prior to the consummation of certain material transactions between a Kansas-domiciled insurer and any entity in its holding company system. In addition, certain of such transactions cannot be consummated without the Kansas Insurance Department’s prior approval, or its non-disapproval after receiving the required prior notice.

The Kansas Holding Company Act generally applies to captive insurers, though in many respects the requirements of the Kansas Captive Insurance Laws supersede requirements that would otherwise be imposed by the Kansas Holding Company Act, particularly with respect to changes of control of captive insurers.

Regulation of Dividends and Similar Payments from Captive Insurers. The ability of a captive insurer to pay dividends or make other distributions to its owners is subject to prior approval from the Kansas Insurance Department. For insurers generally, Kansas law only imposes prior regulatory approval on the payment of dividends or other distributions above a specified level, but in the case of captive insurers the Kansas Captive Insurance Laws require prior regulatory approval for any distribution or dividend by a captive insurer. Such dividends or distributions may be subject to applicable withholding or other taxes.

Financial Regulation Accreditation Standards Program. The National Association of Insurance Commissioners (the “NAIC”), a standard-setting and regulatory support organization governed by the insurance commissioners of all 50 U.S. states, U.S. territories and the District of Columbia, has instituted its Financial Regulation Accreditation Standards Program, (“FRASP”), in response to federal initiatives to regulate the business of insurance. FRASP provides a set of standards designed to establish effective state regulation of the financial condition of insurance companies, including captive insurers. Under FRASP, a state must adopt certain laws and

 

203


Table of Contents

regulations, institute required regulatory practices and procedures, and have adequate personnel to enforce such items in order to become an “accredited” state. If a state is not accredited, other states may not accept certain financial examination reports of insurers prepared solely by the regulatory agency in such unaccredited state. Kansas is an accredited state.

Effect of Certain Federal Laws. A number of federal laws affect and apply to the insurance industry, including various privacy laws and the economic and trade sanctions implemented by the Office of Foreign Assets Control (“OFAC”). OFAC maintains and enforces economic sanctions against certain foreign countries and groups and prohibits U.S. persons from engaging in certain transactions with certain persons or entities. OFAC has imposed civil penalties on persons, including insurance and reinsurance companies, arising from violations of its economic sanctions program.

Legislative and Regulatory Proposals. From time to time, various regulatory and legislative changes have been, and will be, proposed in the insurance and reinsurance industry. Among the proposals that have been considered is the possible introduction of federal regulation in addition to, or in lieu of, the current system of state regulation of insurers and the NAIC. In addition, there are a variety of proposals being considered by various state legislatures. An ongoing area of work at the NAIC is the consideration of enhanced methods of group supervision. It is not possible to predict the future impact of any potential state or federal laws or regulations on Ben Insurance Services’ capital and operations, and such laws or regulations could materially adversely affect Ben Insurance Services’ business.

Legal and Regulatory Requirements Applicable to Broker-Dealers

AltAccess Securities is registered as a securities broker-dealer with the SEC, FINRA, and certain states as determined by its business operations. On March 26, 2021, BCM filed a Form BD with the SEC to commence its application for broker-dealer registration. If approved by the SEC and FINRA, and admitted as a FINRA member, BCM will conduct its activities attendant to offering Ben’s products and services and will become subject to the various rules and regulations governing broker-dealers.

Much of the regulation of broker-dealers has been delegated by the SEC to self-regulatory organizations such as FINRA. FINRA adopts rules (which are subject to approval by the SEC) for governing its members and the industry. Broker-dealers are also subject to federal securities laws and SEC rules, as well as the laws and rules of the states in which a broker-dealer conducts business. The laws and regulations to which broker-dealers are subject cover all aspects of its securities business, including, but not limited to, sales and trading practices, net capital requirements, record keeping and reporting procedures, relationships and conflicts with customers, restrictions on new business lines without regulatory approval, restrictions on cash withdrawals and distributions, investment banking activities, experience and training requirements for certain employees, and the conduct and supervision of registered persons, officers and employees. Broker-dealers are also subject to privacy, disaster recovery and anti-money laundering laws and regulations.

The principal purpose of regulation, oversight and discipline of broker-dealers is the protection of customers and the securities markets rather than protection of creditors and stockholders of broker-dealers. Additional legislation, changes in rules promulgated by the SEC, securities exchanges, self-regulatory organizations such as FINRA or states, or changes in the interpretation or enforcement of existing laws and rules, often directly affect the method of operation and profitability of broker-dealers. These governmental and self-regulatory organizations may conduct routine examinations, for-cause examinations, investigations and administrative and enforcement proceedings that can result in censure, fine, profit disgorgement, monetary penalties, suspension, revocation of registration or expulsion of broker-dealers, their registered persons, officers or employees.

Changing Regulatory Environment. The regulatory environment in which AltAccess Securities operates is subject to frequent change. Our business, financial condition and operating results may be adversely affected as a result of new or revised legislation or regulations imposed by the U.S. Congress, the SEC, FINRA or other U.S.

 

204


Table of Contents

and state governmental and regulatory authorities. The business, financial condition and operating results of AltAccess Securities also may be adversely affected by changes in the interpretation and enforcement of existing laws and rules by these governmental and regulatory authorities. In the current era of heightened regulation of financial institutions, including broker-dealers, AltAccess Securities can expect to incur increasing compliance costs, along with the industry as a whole.

Regulation Best Interest (“Regulation BI”) and Form CRS Relationship Summary. Effective beginning June 2020, the SEC elevated the standard of care for broker-dealers from the current “suitability” requirement to a “best interest” standard when making a recommendation of any securities transaction, or investment strategy involving securities, to a retail customer. The “best interest” standard requires a broker-dealer to make recommendations to retail customers without putting its financial interests ahead of the interests of a retail customer. In connection with Regulation BI, the SEC also adopted a related form called a Form CRS Relationship Summary (“Form CRS”), which requires broker-dealers to deliver to retail investors a succinct, plain English summary about the relationship and services provided by the firm and the required standard of conduct associated with the relationship and services. In connection with adopting Regulation BI, the SEC added new record-making and recordkeeping rules. While the SEC and FINRA have provided some guidance regarding Regulation BI, including findings from certain exams, the interpretation and enforcement of such new regulations carry uncertainties and AltAccess Securities compliance with Regulation BI may result in increased compliance costs and potential future liability if the SEC or FINRA disagree with how AltAccess Securities has interpreted or implemented compliance with Regulation BI.

1940 Act Considerations

The 1940 Act, defines an “investment company” as an issuer that is engaged in the business of investing, reinvesting, owning, holding or trading in securities and owns investment securities having a value exceeding 40 percent of the issuer’s unconsolidated assets, excluding cash items and securities issued by the federal government. While we believe that a reasonable investor would conclude that we are not engaged primarily in investing in securities based on our business plan, since our subsidiary, BFF, received an operating trust company charter from the State of Kansas as a fiduciary financial institution within the State of Kansas, we currently fall under the Section 3(c)(3) exemption under the 1940 Act applicable to banks and insurance companies.

Intellectual Property

We protect the intellectual property associated with our liquidity products, trust services, Ben Markets portal, and other aspects of our business described in the “Business Lines” section above through trademarks, copyrights, domain names, and patents.

As of December 20, 2023, we own 15 trademark registrations in the United States for our BEN house mark and for several sub-brands related to our business. These registrations will continue in force as long as we file the necessary maintenance documents required by the USPTO. It is our customary practice to maintain all registrations for marks that remain in use. We also own 16 active trademark applications in the United States that we are currently prosecuting through the trademark office towards registration.

As of December 20, 2023, we own three copyright registrations in the United States for our proprietary software platforms.

We also have registered domain names for websites that we use in our business, including the domain name <trustben.com>.

As of December 20, 2023, we have 8 pending non-provisional U.S. utility patent applications on certain of our systems and processes underlying our liquidity products and trust services. These U.S. utility patent applications

 

205


Table of Contents

are pending and cover the liquidity structure, underwriting, and risk assessment and reduction aspects of our business. If granted, each U.S. utility patent will have a limited duration of twenty years from its respective non-provisional application filing date.

Human Capital Management

Total Compensation and Rewards

We seek to provide competitive compensation and benefits, which is intended to include market-based pay that is competitive for our industry. We offer a full complement of health and welfare benefits such as health, dental, vision, life insurance and AD&D. A 401(k)-retirement plan is also offered. In addition, we promote equity ownership for our employees through various programs, including the Beneficient 2023 Long Term Incentive Plan (the “2023 Incentive Plan”). The Beneficient Company Group, L.P. 2018 Equity Incentive Plan (the “2018 Equity Incentive Plan” or the “2018 Plan”), which was assumed by Beneficient in connection with the Conversion and the BMP Equity Incentive Plan (the “BMP Equity Incentive Plan”), as amended from time to time.

Workforce Culture

We focus on building a workforce that is responsive to customer needs, attentive to being efficient and cost conscious for our financial stakeholders, and innovative in seeking to create new products and services in the industry. We recruit from a variety of channels to search for diverse talent and seek to build a culture reflective of our core values of teamwork, trust and trailblazing. We actively support equal opportunity employment and provide a working environment of equity and inclusion for all employees.

Properties

Our principal executive office is located at 325 N. Saint Paul Street, Suite 4850, Dallas, Texas 75201. The lease for the 325 N. Saint Paul Street office space is a month-to-month lease. We currently do not own any real property.

Employees

We employed approximately 89 employees as of December 20, 2023. On July 11, 2023, the Board approved certain measures to reduce the operating expenses of the Company with a view toward focusing resources on areas of current business needs. As part of this plan, we furloughed approximately 30 employees, representing approximately 20% of our workforce as of July 11, 2023. Effective November 3, 2023, the Board approved additional measures to reduce the operating expenses of the Company, including the termination of the previously furloughed employees and the layoff of an additional 15 employees, representing approximately an additional 10% of our workforce as of November 3, 2023. None of our employees are party to any collective bargaining agreements or members or labor unions.

Legal Proceedings

On February 18, 2022, Shirin Bayati and Mojan Kamalvand, on behalf of themselves and of all others similarly situated, filed a class action lawsuit in the United States District Court for Northern District of Texas against GWG, its former President and Chief Executive Officer, Murray Holland, its former Chief Financial Officer, Timothy Evans, and certain past and present members of the board of directors of GWG and Ben (Roy Bailey, Peter T. Cangany, Jr., David Chavenson, Brad K. Heppner, Thomas O. Hicks, Dennis P. Lockhart, Bruce W. Schnitzer, and David H. de Weese). The suit alleges that the defendants violated Sections 11, 12, and 15 of the Securities Act of 1933 by issuing materially misleading statements in a June 3, 2020 registration statement. On April 20, 2022, GWG filed for bankruptcy protection in the Southern District of Texas. On April 21, 2022, the district court ordered all

 

206


Table of Contents

parties to submit statements by May 5, 2022 on whether the automatic stay in bankruptcy extends to the non-debtor defendants. On April 25, 2022, Movants Thomas Horton and Frank Moore filed a Motion for Appointment as Lead Plaintiff and Approval of Their Selection of Lead Counsel. On May 2, 2022, a notice of voluntary dismissal without prejudice was filed, dismissing defendants Peter T. Cangany, Jr., Brad K. Heppner, Thomas O. Hicks, Dennis P. Lockhart, and Bruce W. Schnitzer. On May 12, 2022, the district court extended the bankruptcy stay to all non-debtor defendants, although it permitted a limited modification or lifting of the stay to allow the court to consider the pending lead plaintiff motion. On June 1, 2022, the Bankruptcy Court entered an order modifying the automatic stay in order to allow the Court to appoint lead plaintiffs. The next day, the Court lifted the stay in accordance with the Bankruptcy Court order. On August 5, 2022, the district court entered an order appointing Thomas Horton and Frank Moore as lead plaintiffs for the putative class. On May 26, 2023, Thomas Horton and Frank Moore, on behalf of themselves and all others similarly situated, filed a second class action lawsuit against the Company, Brad K. Heppner, Peter T. Cangany, Jr., Thomas O. Hicks, Dennis P. Lockhart, Bruce W. Schnitzer, and Whitley Penn LLP, alleging Securities Act violations arising out of the Offering.

On August 16, 2023, Thomas Horton and Frank Moore, in their capacities as the Lead Plaintiffs in the Bayati Action, filed a notice regarding the confirmation of the Debtors’ Chapter 11 plan in the GWG bankruptcy, a motion seeking to lift the bankruptcy stay and a motion to consolidate the Bayati and Horton Actions. On September 12, 2023, the court entered an order consolidating the Bayati and Horton Actions. The court ordered that the consolidated action shall bear the caption In re GWG Holdings, Inc. Securities Litigation. The court lifted the bankruptcy stay and ordered the Lead Plaintiffs to file a new consolidated complaint within 20 days.

On October 2, 2023, the Lead Plaintiffs filed a Consolidated Class Action Complaint against the Company, Brad K. Heppner, Peter T. Cangany, Jr., Thomas O. Hicks, Dennis P. Lockhart, Bruce W. Schnitzer, Murray T. Holland, Timothy L. Evans, David H. de Weese, Roy W. Bailey, David F. Chavenson, and Whitley Penn LLP, alleging Securities Act violations arising out of the Offering. The complaint alleges that the individual defendants violated Sections 11, 12(a)(2), and 15 of the Securities Act, and further alleges that the Company violated Section 15 of the Securities Act. The Company and the Ben Individual Defendants filed a motion to dismiss the complaint on November 7, 2023. The remaining defendants have not yet responded to the complaint, as the deadlines to respond still extend to January 2024. The Company and the Ben Individual Defendants intend to vigorously defend themselves in the litigation.

On February 18, 2022, Paul Capital Advisors filed a lawsuit against MHT Financial, L.L.C., BCG, and two Trust Advisors, Murray Holland (part-owner of MHT and former Chairman, President and CEO of GWG) and James Turvey (an employee of BCG). While BCG was named as a defendant, PCA did not assert claims against or seek relief from BCG but instead only sought the removal and replacement of the Trust Advisors. The lawsuit concerns a series of transactions that utilized a trust structure with MHT as the sole beneficiary. Through this trust structure, PCA sold illiquid investments with a net asset value of approximately $500 million to MHT and certain trusts (the “Trusts”) in exchange for a contractual right from MHT to receive proceeds derived from an auction of BCG securities held in the Trusts. Ultimately, GWG won with a winning bid comprised of cash, GWG common stock, and GWG L-Bonds. While the cash consideration has been paid to PCA, the GWG stock and GWG L-Bonds remain in the Trusts until they are liquidated. The original complaint asserted one cause of action: that the Trust Advisors had breached their purported fiduciary duties to PCA. The sole relief PCA sought was the removal and replacement of the Trust Advisors. On March 14, 2022, the defendants moved to dismiss the original complaint, disputing in their briefs filed March 28, 2022 that PCA is a beneficiary of any kind to the Trusts and therefore not owed fiduciary duties by the Trust Advisors, and that PCA has no right to remove and replace the Trust Advisors. Further, BCG sought to dismiss the original complaint on the grounds that no claims were asserted against BCG and no relief was sought from it.

On April 18, 2022, PCA amended its original complaint. The amended complaint asserted six new causes of action arising out of the same series of transactions, including: (1) purported breaches of contract against BCG, MHT, and the Trust Advisors; (2) purported fraud by BCG and MHT pertaining to the execution of the Second Amendment to the CVR Contract; and (3) promissory estoppel against MHT, BCG, and the Trust Advisors. The amended

 

207


Table of Contents

complaint also sought additional relief in the form of (1) damages “in an amount to be proven at trial” and (2) an order granting rescission of an amendment to one of the transaction agreements or a holding declaring it invalid.

On April 18, 2022, Mr. Holland and Mr. Turvey resigned as Trust Advisors to the Trusts that were the subject matter of the complaint.

On April 19, 2022, MHT, as the sole beneficiary of the Trusts, appointed Dr. John Stahl as the new Trust Advisor.

On April 28, 2022, the Court found that PCA’s original cause of action to remove Mr. Holland and Mr. Turvey as Trust Advisors was moot.

On May 6, 2022, PCA amended its complaint to request that Dr. Stahl be removed as Trust Advisor.

On August 17, 2022, the Court of Chancery issued a memorandum opinion that dismissed PCA’s claim under the first count, which requested Dr. Stahl’s removal, after finding that PCA is not a beneficiary of the Trusts, and, therefore, has no standing to request the removal of any Trust Advisor. In addition, because the Court held that PCA is not a beneficiary of the Trusts, the parties have agreed that the claim for breach of fiduciary duty against the Trust Advisors should be dismissed.

On October 3, 2022, the Court entered an order dismissing count I of PCA’s complaint in accordance with its memorandum opinion and count II in light of the parties’ agreement that it should also be dismissed.

On November 1, 2022, defendants filed their opening briefs in support of their motions to dismiss the remaining counts. On December 20, 2022, PCA filed its answering brief in opposition to defendants’ motions to dismiss the remaining counts. On January 24, 2023, defendants filed their reply briefs. Oral argument on the motions to dismiss was held on May 8, 2023. On August 29, 2023, the Court issued a letter opinion that denied defendants’ motions to dismiss with respect to most of the remaining counts, explaining that the Court was unwilling to determine the parties’ rights under the various agreements at the pleadings stage and that discovery may make these issues ripe for summary judgment. The Court did, however, grant defendants’ motions to dismiss as to one of PCA’s promissory estoppel claims and its claim for equitable fraud. On October 25, 2023, defendants filed their respective answers to PCA’s second amended complaint.

Defendants continue to believe PCA’s claims are baseless and intend to vigorously defend against each and every cause of action asserted against them in the second amended complaint. Due to the inherent uncertainties of litigation, we cannot accurately predict the ultimate outcome of this matter. Given the uncertainty of litigation and the preliminary stage of this claim, we are currently unable to estimate the probability of the outcome of these actions or the range of reasonably possible losses, if any, or the impact on our results of operations, financial condition or cash flows.

Additionally, on December 16, 2022, a former member of the Board of Directors of Beneficient Management, LLC initiated a private arbitration in the International Court of Arbitration of the International Chamber of Commerce, challenging the termination of certain equity awards under two incentive plans by the administrator of the incentive plans. The claimant seeks total damages of $36.3 million plus attorney’s fees and punitive damages. A hearing took place on August 23, 2023, and the arbitrator notified the parties that the record was officially closed. On December 14, 2023, the parties received notice that a draft award had been submitted by the arbitrator, and the International Court of Arbitration of the International Chamber of Commerce will review the draft award at one of its next sessions. The Company denies the claims asserted in the arbitration. Given the uncertainties attendant to litigation, the Company cannot accurately predict the ultimate outcome of this matter or the range of reasonably possible losses.

Furthermore, on March 30, 2023, David Scura and Clifford Day, on behalf of themselves and all others similarly situated, filed a class action lawsuit in the United States District Court for Northern District of Texas against Ben, certain members of its Board (Brad K. Heppner, Peter T. Cangany, Jr., Richard W. Fisher, Thomas O. Hicks, Dennis P. Lockhart, and Bruce W. Schnitzer), certain past members of the board of directors of GWG (Jon R.

 

208


Table of Contents

Sabes and Steven F. Sabes), FOXO and Emerson. The suit alleges that the defendants defrauded GWG investors in connection with the sale of GWG’s L Bonds and preferred stock, and it asserts claims on behalf of a putative class consisting of all persons and entities who purchased or otherwise acquired GWG’s L Bonds or preferred stock of GWG between December 23, 2017 and April 20, 2022. The suit alleges that (i) BCG, the individual defendants, and FOXO violated Sections 10(b) of the Exchange Act and SEC Rule 10b-5 promulgated thereunder, (ii) that the individual defendants violated Section 20(a) of the Exchange Act and (iii) that Emerson violated Section 15(c)(1)(A) of the Exchange Act. On May 3, 2023, Thomas Horton and Frank Moore, in their capacities as the lead plaintiffs in the Bayati Action, filed a motion to lift the automatic stay in the Chapter 11 Cases in order to file a motion in the Northern District of Texas seeking to consolidate the Bayati and Scura Actions under the Private Securities Litigation Reform Act. On June 8, 2023, the plaintiffs in the Scura Action filed a voluntary notice of dismissal without prejudice.

On June 29, 2023, the Company received a “Wells Notice” from the Staff of the SEC’s Division of Enforcement, stating that the Staff has made a preliminary determination to recommend that the SEC file a civil enforcement action against the Company alleging violations of certain provisions of the Securities Act and the Exchange Act. The Staff’s allegations appear to relate to, among other things, the Company’s association with an amendment to the debt coverage ratio calculation approved by certain holders of GWG issued debt in 2019 under an indenture and related disclosures by GWG, the December 31, 2019 valuation of the Company’s goodwill by a third-party valuation agent, potential contractual rights concerning an amendment to the Company’s governing documents and other items in the historical disclosures of GWG.

A Wells Notice is not a formal allegation or a finding of wrongdoing, but is a preliminary determination by the Staff to recommend to the SEC that a civil enforcement action or administrative proceeding be brought against the recipient. The Company maintains that our actions were appropriate and intends to vigorously defend this matter. The Company has made a Wells submission to the SEC demonstrating why an action against the Company would be unfounded. We intend to engage in further dialogue with the SEC Staff and contest any allegations of wrongdoing. Additionally, Mr. Heppner has communicated to the Company that he intends to vigorously defend himself. Individually, Mr. Heppner also made a Wells submission, and he intends to engage in further dialogue with the SEC and contest any allegations of wrongdoing.

The proposed action may seek remedies that include an injunction, cease-and-desist order, disgorgement, pre-judgment interest, and civil money penalties. The Company understands that other parties, including Brad K. Heppner, also received Wells Notices related to the investigation of GWG. If the SEC were to authorize an action against us, it could seek an order enjoining the Company from engaging in future violations of certain provisions of the federal securities laws, imposing civil monetary penalties, and/or providing for other equitable relief within the SEC’s authority. Additionally, in the event we or Mr. Heppner are found to have violated federal securities laws, we may be unable to utilize Regulation D or Regulation A under the Securities Act to raise additional capital on a basis exempt from the registration requirements of the Securities Act, which would require us to use the Section 4(a)(2) exemption for our securities offerings and could have a material adverse effect on our business. Furthermore, if we are unable to utilize Regulation D or Regulation A due to such a “bad actor” disqualification, the investment documents for certain alternative assets held by the Customer ExAlt Trusts may also prohibit BFF from serving as trustee of the Customer ExAlt Trusts, and the impacted Customer ExAlt Trusts may need to replace BFF as their trustee, which could adversely affect our business, financial condition and results of operations. The results of the Wells Notice process and any corresponding enforcement action, including the costs, timing and other potential consequences of responding and complying therewith, are unknown at this time.

This litigation can subject us to substantial costs and divert resources and the attention of management from our business. If these claims are successful, our business could be seriously harmed. Even if the claims do not result in protracted litigation or are resolved in our favor, the time and resources needed to resolve such claims could divert our management’s resources and adversely affect our business. In addition, from time to time, we may be subject to various legal proceedings and claims that arise in the ordinary course of our business activities. Regardless of the

 

209


Table of Contents

outcome of such ordinary course of business legal proceedings, such litigation can have a material adverse impact on us because of defense and settlement costs, diversion of management resources, and other factors. For more information, see the section titled “— Risk Factors.”

The Company has entered into indemnification agreements with its current executive officers and directors and has certain obligations to indemnify its current directors and executive officers. As a result, the Company is currently incurring legal fees on behalf of these persons in relation to these pending and unresolved matters. On November 7, 2023, we were reimbursed by our D&O insurance carrier a total of $3.5 million, which includes, among others, certain expenses paid from the proceeds under the HH-BDH Credit Agreement. Additional reimbursements from our D&O insurance carrier are expected.

A description of the legal proceedings can also be found in Note 20, Commitments and Contingencies, to the consolidated financial statements included in this prospectus.

 

210


Table of Contents

DIRECTORS, EXECUTIVE OFFICERS AND CORPORATE GOVERNANCE

The following table sets forth information about our directors and officers as of December 20, 2023.

 

Name

  

Age

  

Positions

Executive Officers

     

Brad K. Heppner

   57    Chief Executive Officer, Chairman of the Board

James G. Silk

   54    Executive Vice President, Chief Legal Officer and Director

Derek L. Fletcher

   55    President of BFF, Chief Fiduciary Officer and Director

Greg Ezell

   48    Chief Financial Officer

Jeff Welday

   53    Global Head of Originations & Distribution

Maria S. Rutledge

   47    Chief Technology Officer

Scott Wilson

   43    Chief Underwriting Officer

Directors

     

Peter T. Cangany, Jr.

   66    Director

Richard W. Fisher

   74    Director

Thomas O. Hicks

   77    Director

Dennis P. Lockhart

   76    Director

Bruce W. Schnitzer

   79    Director

Emily B. Hill

   55    Director

The biographies of the above-identified individuals are set forth below:

Brad K. Heppner Chief Executive Officer and Chairman of the Board

Mr. Heppner has acquired or founded ten operating companies principally in the financial services, investment and insurance sectors, each with a common business purpose of providing highly specialized solutions for alternative asset owners. Mr. Heppner founded Heritage Highland in 1996 as a family business to organize, acquire and own as controlling or sole shareholder these operating companies. In 2003, Mr. Heppner organized Highland Consolidated Business Holdings, L.P. which is the predecessor-in-interest to Ben and changed its name to The Beneficient Company Group, L.P. on October 23, 2015. Mr. Heppner has successfully completed realizations from seven of the ten Heritage Highland companies through mergers and transactions with Fortune 50 companies or institutionally backed management teams. In 2003, Mr. Heppner merged The Crossroads Group, a multi-billion-dollar alternative asset manager, with Lehman Brothers, now Neuberger Berman. Among the companies Mr. Heppner founded and sold is Capital Analytics, the third oldest alternative asset administration company in the United States, which is now owned by Mitsubishi Union Financial Group. Currently, Mr. Heppner serves as CEO of The Beneficient Company Group, L.P. and Chairman of Ben Management’s board of directors, and as Chief Executive Officer and Chairman for all Heritage Highland companies, positions he has held since its organization in 1996. Previously, he was a senior consultant at Bain & Company where he focused on private equity financed companies between 1994 and 1996. Mr. Heppner served as director of investments for the $3.3 billion John D. and Catherine T. MacArthur Foundation in Chicago from 1989 to 1993 after beginning his career in New York City at Goldman, Sachs & Co. as an analyst. Through companies held by Heritage Highland, Mr. Heppner has been a fiduciary for over 250 institutions and served on numerous corporate boards and advisory committees.

Mr. Heppner earned his MBA from the J.L. Kellogg Graduate School of Management at Northwestern University and is an honors magna cum laude graduate and Most Distinguished Alumnus of Southern Methodist University, where he received a BS, BBA and BA, and where he serves on the advisory board of the Edwin L. Cox School of Business.

We believe Mr. Heppner is qualified to serve on our Board due to, among other things, the leadership skills, strategic vision and depth of experience he brings as our Chief Executive Officer. Additionally,

 

211


Table of Contents

Mr. Heppner has over 30 years of experience working in the alternative asset industry and in various financial institutions.

James G. Silk — Executive Vice President, Chief Legal Officer and Director

Mr. Silk has over 25 years of experience, primarily in the alternative asset investment space. Prior to joining Ben, Mr. Silk was a Partner in the Asset Management Group at Willkie Farr & Gallagher LLP in Washington D.C. Before joining Willkie Farr, Mr. Silk was an attorney at Shearman & Sterling. During his career, Mr. Silk has advised customers on a variety of transactional and regulatory matters across the alternative asset space and has extensive experience consulting on investment advisor launches, registrations, operational issues and dozens of successful asset management M&A transactions. Mr. Silk has also counseled many of the industry’s largest and most recognizable public and private asset management firms — including Goldman Sachs, Deutsche Bank, Credit Suisse, Ares Capital, KKR, Brookfield, Bank of America Merrill Lynch and Morgan Stanley—on a wide variety of legal, compliance and regulatory issues.

Mr. Silk received a BS in commerce from the University of Virginia and his JD from St. John’s University School of Law.

We believe Mr. Silk is qualified to serve on our Board due to, among other things, his depth of experience in alternative asset management and financial services and his knowledge of capital markets transactions and securities regulation.

Derek L. Fletcher — President of BFF, Chief Fiduciary Officer and Director

Mr. Fletcher has over 27 years of experience, primarily in the trust, estate, wealth transfer and fiduciary services industries. In addition to his roles as Chief Fiduciary Officer and Director, Mr. Fletcher serves as the President of BFF, a subsidiary of the Company. Mr. Fletcher previously served as a Wealth Strategist and WPS Market Director for U.S. Trust, Bank of America Private Wealth Management. Before joining U.S. Trust, Mr. Fletcher was a shareholder with the Winstead law firm, practicing in the area of estate planning, probate and trust law. He is a Certified Public Accountant; a Fellow of the American College of Trust and Estate Counsel and is Board Certified in Estate Planning and Probate Law by the Texas Board of Legal Specialization. Mr. Fletcher is former Chairman of the Estate and Gift Tax Committee for the American Bar Association’s Tax Section, former Chairman of the Dallas Bar Association’s Probate, Trusts and Estate Section, a former member of the Board of Governors for the Dallas Estate Planning Council, and former Chairman of the Synergy Summit (a unified think tank comprised of eight professional organizations representing more than 200,000 professionals).

Mr. Fletcher received his BBA in Accounting from Texas Tech University and his JD from the University of Texas School of Law.

We believe Mr. Fletcher is qualified to serve on our Board due to, among other things, his extensive expertise in sophisticated wealth and estate planning structuring and fiduciary advisory services.

Jeff Welday — Global Head of Originations & Distribution

Mr. Welday has more than 25 years of experience selling and marketing private market and traditional asset management products and vehicles. Prior to joining Beneficient, Mr. Welday was an Executive Vice President at Invesco. While at Invesco Mr. Welday was responsible for leading national sales and national accounts for the U.S. retail business of the $1.5 trillion global investment management firm. In this role, Mr. Welday was responsible for divisions distributing Invesco’s complete solution suite which encompassed alternative investments, institutional funds, separately managed accounts, unit investment trusts and exchange traded funds. Mr. Welday was also a Managing Director at Morgan Stanley and spent 13 years within its wealth and investment management divisions. While at Morgan Stanley Mr. Welday was responsible for leading sales teams

 

212


Table of Contents

for Morgan Stanley’s alternative investments business including private equity funds as well as hedge fund of funds and private equity fund of funds. Prior to joining Morgan Stanley Mr. Welday began his career through a Management Training Program with Chase Manhattan Bank, now J.P. Morgan Chase. Mr. Welday has also served on the Money Management Institute’s Board of Governors. Mr. Welday has a BBA from Baylor University and CIMA from The Wharton School, University of Pennsylvania, is a Registered Representative of Emerson Equity LLC and holds series 65, 63, 7, 51, and 24 FINRA licenses.

Greg Ezell Chief Financial Officer

Mr. Ezell has more than 20 years of accounting and finance experience, including his time at Ben. Prior to joining Ben, Mr. Ezell most recently served as the Chief Financial Officer of Genesis Pure, Inc. where he was responsible for all accounting, finance, treasury, tax, and human resource functions. Prior to that, Mr. Ezell served as the corporate controller at Homeward Residential, Inc., a residential mortgage lending and servicing institution. Mr. Ezell started his professional career at KPMG LLP in the audit practice where he was an audit senior manager serving primarily public companies in the real estate, technology, manufacturing and private equity industries.

Mr. Ezell received a BBA from Henderson State University and he holds an active Certified Public Accountant license in the state of Texas and is a Chartered Financial Analyst.

Scott W. Wilson Chief Underwriting Officer

Mr. Wilson has over 15 years of experience, primarily in the alternative asset investment space. Previously, Mr. Wilson was a Managing Director at Highland Capital Management, L.P., based in Dallas. During his tenure, Mr. Wilson was responsible for investments totaling over $1 billion in investment value, and his responsibilities included leadership of all elements of the private equity investment process, including origination, sourcing, due diligence and financial modeling, creating and delivering investment committee presentations, sector research, transaction negotiations and structuring, ongoing management and monitoring, identifying exit time, and running sale processes. Mr. Wilson was also responsible for Highland’s own internal strategy, with projects including reviewing potential acquisitions of financial services companies, redesigning its talent management processes, and restructuring its institutional and retail sales and marketing team and processes. While at Highland, Mr. Wilson served on the Board of Directors of Cornerstone Healthcare Group, Tandem Hospital Partners, CCS Medical, American HomePatient, Epocal, and Romacorp. Previously, Mr. Wilson worked for McKinsey & Company in their Atlanta location. As an Engagement Manager, he led McKinsey and customer teams focusing on sales and marketing improvements and new growth and organization strategies. He was also responsible for the internal training program for McKinsey’s five Southern office locations.

Mr. Wilson received an MBA with honors in Strategic Management from The Wharton School of the University of Pennsylvania, and graduated summa cum laude with a BS in Economics, also from The Wharton School.

Maria S. Rutledge Chief Technology Officer

Ms. Rutledge has over 20 years of Information Technology and Information Security expertise. Prior to joining Ben, Mrs. Rutledge served as Executive Director & Chief of Staff of Information Technology Business Services for MUFG (Mitsubishi UFJ Financial Group) where she was responsible for all technology related functions including strategy, delivery, security, audit, and compliance. Prior to that, Mrs. Rutledge has served similar roles focused on Information Technology in various industries including Financial Services, Retail, Energy, and Telecommunications.

Ms. Rutledge received a Master’s of Science in Information Services, an MBA in International Management, and a Bachelor’s degree in Political Science, all from the University of Texas at Dallas.

 

213


Table of Contents

Peter T. Cangany Jr. — Director

Mr. Cangany, Jr. retired as a partner with Ernst & Young LLP (“EY”) in 2017, having served in such capacity since 1993. Mr. Cangany specialized in the audits of companies involved in several sectors of the financial services industry, including insurance companies and investment management firms with a focus on public companies. He held senior positions with the leadership of EY throughout his years as a partner, including location and sector leadership responsibilities. Mr. Cangany also currently serves as Chair of the Board of Trustees of Franklin College of Indiana. Mr. Cangany brings extensive knowledge of financial reporting and accounting issues faced by companies in the financial services industry, as well as experience with early-stage growth businesses, strategic planning, and corporate governance from nearly 40 years of serving clients.

Mr. Cangany earned a B.A. in Accounting from Franklin College and an M.B.A. from Texas A&M University. He is also a Certified Public Accountant.

We believe Mr. Cangany is qualified to serve on our Board due to, among other things, his expertise related to financial reporting and other complex accounting matters and his experience working with insurance entities.

Richard W. Fisher Director

A resident of Texas, Mr. Fisher is presently on the Boards of Directors of Warner Brothers Discovery, Inc. and Tenet Healthcare Corporation and has previously served on the Boards of Directors of AT&T Inc., PepsiCo Inc., EDS and Stolt-Nielsen Limited. Mr. Fisher also serves as a Senior Adviser to Barclays PLC, a British bank, and as Senior Contributing Editor to CNBC. From 2005 to 2015 Mr. Fisher served as President and CEO of the Federal Reserve Bank of Dallas. From 2001 to 2005 Mr. Fisher was Managing Partner and Vice Chair of Kissinger McLarty Associates. From 1997 to 2001 Mr. Fisher was Deputy United States Trade Representative with the rank of Ambassador. From 1987 to 1997 Mr. Fisher was Managing Partner of Fisher Capital Management, an SEC registered investment advisory firm that he founded. From 1978 to 1987 Mr. Fisher was Senior Manager of Brown Brothers Harriman & Co., a private bank. From 1977 to 1979 Mr. Fisher was Assistant to the Secretary of the Treasury. Mr. Fisher’s speaking engagements are managed by Washington Speakers Bureau.

Mr. Fisher attended the U.S. Naval Academy and Oxford University and graduated from Harvard University with a BA in Economics and received his MBA from the Graduate School of Business at Stanford University.

We believe Mr. Fisher is qualified to serve on our Board due to, among other things, his extensive knowledge of financial matters and expertise in banking, international markets, and regulatory frameworks.

Thomas O. Hicks Director

Mr. Hicks is a pioneer in the private equity industry in the United States. From 1984 to 1988 he was Co-Founder and Co-Chairman of Hicks & Haas which compiled a highly successful track record of acquisitions, including Dr Pepper, Seven Up, A&W Root Beer, Sybron, and Thermadyne. He later founded numerous private equity funds for his firm, Hicks, Muse, Tate and Furst, which raised over $12 billion in funds. His funds have invested billions of dollars of equity in businesses in the United States, Europe, and Latin America. Mr. Hicks retired from Hicks Muse in 2004, and now manages his own family office private equity firm, Hicks Holdings, LLC. Mr. Hicks was a Director of Carpenter Technology Corporation until September 2014. Mr. Hicks is also the manager and indirect, majority owner of HSG Sports Group Holdings LLC, which, through subsidiaries, including HSG Sports Group LLC and others, formerly owned interests in professional sports franchises, including the Texas Rangers major league professional baseball club and Dallas Stars professional ice hockey team. From March 2007 to October 2010, Mr. Hicks owned 50 percent of LFC Holdings, which owned 100 percent of Liverpool Football Club, an English Premier League soccer club. On May 24, 2010, the Texas Rangers filed a voluntary petition for Chapter 11 bankruptcy protection. On September 15, 2011, the Dallas Stars filed a voluntary petition for Chapter 11 bankruptcy protection. Additional proceedings were

 

214


Table of Contents

filed by or against other entities related to the Texas Rangers and the Dallas Stars, and Mr. Hicks in his individual capacity, in connection with the foregoing. Both the Texas Rangers and the Dallas Stars were sold to new owners in connection with their respective Chapter 11 bankruptcy cases. Upon sale of the teams, all claims against Mr. Hicks were withdrawn.

Mr. Hicks has a B.B.A. from the University of Texas—Austin and an MBA from the University of Southern California.

We believe Mr. Hicks is qualified to serve on our Board due to, among other things, his over 30 years of experience in the private equity industry, international transactions, and complex business arrangements.

Dennis P. Lockhart — Director

Mr. Lockhart’s career includes time in the private sector, academia, and government. Mr. Lockhart formerly served as President and CEO of the Federal Reserve Bank of Atlanta. In addition, he served on the Federal Reserve’s chief monetary policy body, the Federal Open Market Committee. Within the Federal Reserve System, Mr. Lockhart chaired the Conference of Presidents for his final two years and earlier chaired the Information Technology Oversight Committee. Before becoming a central banker, Mr. Lockhart was a member of the faculty of Georgetown University’s Walsh School of Foreign Service where he chaired the Master’s program’s concentrations in global commerce and finance and international business-government relations. Mr. Lockhart was an adjunct professor at Johns Hopkins University’s School of Advanced International Studies. Prior to his academia career, he was a managing partner of a boutique private investment firm with activity in Africa and Latin America and president of Heller International Group, a financial firm. At the start of his career, Mr. Lockhart held various positions, both international and domestic, with Citicorp/Citibank (now Citigroup).

Mr. Lockhart earned a B.A. in political science and economics from Stanford University, and his M.A. in international economics and U.S. foreign policy from the Johns Hopkins University School of Advanced International Studies. Mr. Lockhart also served as an officer in the U.S. Marine Corps Reserve.

We believe Mr. Lockhart is qualified to serve on our Board due to, among other things, his finance and economic policy experience, including monetary policy and economic regulation, as well as his experience in the financial services industries.

Bruce W. Schnitzer — Director

Mr. Schnitzer has been a successful private equity investor since 1985 and Chairman of Wand Partners (“Wand”), a private equity firm specialized in insurance and other specialty financial services, since 1987. Wand has sponsored and invested in eighteen platform businesses, thirteen of which span the insurance industry and fifteen of which are now fully realized. From 1977 to 1985, Mr. Schnitzer was a senior executive with Marsh & McLennan, where he served as President and CEO of Marsh, Inc. (the world-wide insurance broker) and as Chief Financial Officer of Marsh & McLennan Companies, Inc. (NYSE-MMC). Prior to joining Marsh & McLennan, Mr. Schnitzer was a Vice President and head of Mergers & Acquisitions at Morgan Guaranty Trust Company (J.P. Morgan) — 1967-76. Mr. Schnitzer more recently served on the board of directors of ProSight Global, Inc. (NYSE-PROS) from 2010 to 2021, and GWG (NASDAQ-GWGHQ) from 2019 to 2021. Mr. Schnitzer currently serves as chair of the board of directors of several private financial services businesses in which Wand is involved. Mr. Schnitzer has served in numerous non-profit roles, including Chairman of The Institute of Human Origins, Director of The Litchfield Land Trust, and Director, President and Treasurer of Scherr-Thoss Foundation.

Mr. Schnitzer graduated from the University of Texas, Austin in 1966 (B.B.A.) and received an M.B.A. from the University of Texas, Austin in 1967.

 

215


Table of Contents

We believe Mr. Schnitzer is qualified to serve on our Board due to, among other things, his extensive private equity investment and related business experience, knowledge of insurance and other specialty financial services as well as his extensive experience as a director, chair and committee chair of privately and publicly-owned financial services businesses.

Emily B. Hill Director

Ms. Hill established Bowersock Capital Partners in 2020. Prior to founding Bowersock Capital Partners, Ms. Hill spent eighteen years at Morgan Stanley, where she was Executive Director, Senior Portfolio Manager, and Family Wealth Director. In 2017, she was named to Working Mother’s inaugural list of “Top 200 Wealth Advisors” and to the FORBES inaugural list of America’s “Top 200 Women Wealth Advisors.” She was named by FORBES as one of America’s Top Women Wealth Advisors from 2018-2020 and a Best-in-State Wealth Advisor from 2017-2020; 2022. She was named by Working Mother magazine as a Top Wealth Advisor from 2018-2020. In 2019, Kansas Governor Laura Kelly appointed her to the board of the Kansas Public Employees Retirement System (KPERS), a $25 billion pension fund. In 2021, she was appointed chair of the KPERS Investment Committee. She has appeared on Bloomberg, CNBC, and Yahoo Finance, and is periodically quoted in the financial press, including in Barron’s and Institutional Investor.

Ms. Hill received a B.A. from Dartmouth College, an M.A. from the London School of Economics and a Ph.D and a M.Phil from Yale University.

We believe Ms. Hill is qualified to serve on our Board due to, among other things, her decades of experience and knowledge of retail financial services and the investment management industry.

Family Relationships

There are no family relationships between our Board and our executive officers.

Board of Directors

Our Board consists of nine (9) members. Beginning at the first annual meeting of stockholders in 2024, the directors whose terms expire at such annual meeting and any subsequent annual meeting will be elected to hold office for a one-year term expiring at the next annual meeting of stockholders and until such director’s successor shall have been elected and qualified.

Arrangements for Election of Directors

Pursuant to the terms of the Stockholders Agreement, entered into on June 6, 2023, by and among, the Company, BHI, Hicks Holdings and Mr. Schnitzer, Class A Directors are elected by holders of Class A common stock and Class B common stock, voting together as a single class, with holders of Class B common stock being entitled to 10 votes per share with respect to all matters on which stockholders are entitled to vote. Furthermore, pursuant to the Stockholders Agreement, for so long as the Class B Threshold is met, the Class B Holders will have the right to designate 51% of the directors (rounded up to the nearest director), or initially five Class B Directors, to the Board as follows: (i) provided that Class B Holder 1 or its Permitted Transferee continues to hold (A) at least twenty-five percent (25%) of the number of shares of Class B common stock held by Class B Holder 1 on the effective date of the Stockholders Agreement, or (ii) if the condition in preceding clause (A) is not satisfied, the aggregate capital account balances with respect to the limited partner interests in BCH held by Class B Holder 1 is an amount that is at least twenty percent (20%) of the aggregate capital account balances of the limited partner interests in BCH held by Class B Holder 1 on the effective date of the Stockholders Agreement (the condition in either clause (A) or clause (B) being referred to as the “Class B Holder 1 Threshold”), three individuals designated by Class B Holder 1, who shall initially be Brad K. Heppner, James G. Silk and Derek L. Fletcher (ii) provided that Class B Holder 2 or its Permitted Transferee continues to hold (A) at least twenty-five percent

 

216


Table of Contents

(25%) of the number of shares of Class B common stock held by Class B Holder 2 on the effective date of the Stockholders Agreement, or (iii) if the condition in preceding clause (A) is not satisfied, the aggregate capital account balances with respect to the limited partner interests in BCH held by Class B Holder 2 is an amount that is at least twenty percent (20%) of the aggregate capital account balances of the limited partner interests in BCH held by Class B Holder 2 on the effective date of the Stockholders Agreement (the condition in either clause (A) or clause (B) being referred to as the “Class B Holder 2 Threshold”), one individual designated by Class B Holder 2, who shall initially be Thomas Hicks (provided, however, that if Thomas Hicks declines to serve as a director, then the director designated by Class B Holder 2 will be Mack Hicks; provided, further, that if Mack Hicks declines to serve as a director, then Class B Holder 1 shall designate such director) and (iv) provided that Class B Holder 3 or its Permitted Transferee continues to hold (A) at least twenty-five percent (25%) of the number of shares of Class B common stock held by Class B Holder 3 on the effective date of the Stockholders Agreement, or (v) if the condition in preceding clause (A) is not satisfied, the aggregate capital account balances with respect to the limited partner interests in BCH held by Class B Holder 3 is an amount that is at least twenty percent (20%) of the aggregate capital account balances of the limited partner interests in BCH held by Class B Holder 3 on the effective date of the Stockholders Agreement (the condition in either clause (A) or clause (B) being referred to as the “Class B Holder 3 Threshold”), one individual designated by Class B Holder 3, who shall initially be Bruce W. Schnitzer (provided, however, that if Bruce W. Schnitzer declines to serve as a director, then the director designated by Class B Holder 3 will be Eliza Schnitzer; provided, further, that if Eliza Schnitzer declines to serve as a director, then Class B Holder 1 shall designate such director).

The Stockholders Agreement also provides that, in the event that Class B Holder 2 or Class B Holder 3 ceases to satisfy the Class B Holder 2 Threshold or the Class B Holder 3 Threshold, respectively, then the number of directors that Class B Holder 2 or Class B Holder 3, as applicable, has the right to designate pursuant will be reduced to zero, Class B Holder 2 or Class B Holder 3, as applicable, will cause the director designated by such Class B Holder to resign and Class B Holder 1 will have the right to designate the director to fill the resulting vacancy. In the event that the Board determines to increase or decrease the total number of directors serving on the Board, the Class B Holders and Beneficient will agree to work together in good faith to promptly amend the Stockholders Agreement to determine the effect of such increase or decrease on the designation rights of the Class B Holders. The Stockholders Agreement also provides that, for so long as the Class B Threshold is met, the majority of the Class B Directors will have the right to designate the chairperson and vice chairperson of the Board. In the event that a vacancy is created at any time by the death, disability, retirement, removal or resignation of a Class B Director, the applicable designating Class B Holder will have the right to designate a replacement to fill such vacancy.

Under the terms of the Stockholders Agreement, the following directors are the initial Class B Directors: Brad Heppner, Bruce W. Schnitzer, Thomas O. Hicks, James G. Silk and Derek L. Fletcher. Furthermore, the following directors are the initial Class A Directors: Peter T. Cangany, Jr., Emily B. Hill, Dennis P. Lockhart and Richard W. Fisher.

Controlled Company Status

Pursuant to the Stockholders Agreement, holders of Class B common stock have the right to elect a majority of Beneficient’s directors. As a result, Beneficient is a “controlled company” within the meaning Nasdaq rules and may elect not to comply with certain corporate governance standards.

Director Independence

Under the Nasdaq Listing Rules, a majority of the members of the Board of a Nasdaq-listed company must satisfy Nasdaq’s criteria for “independence.” As a “controlled company,” Beneficient is largely exempted from such requirements. Based upon information requested from and provided by each director concerning his or her background, employment and affiliations, including family relationships, our Board has determined that Peter T.

 

217


Table of Contents

Cangany, Jr., Emily B. Hill and Dennis P. Lockhart are “independent” as defined under the rules of Nasdaq. In making such determinations, our Board considered the relationships that each such non-employee director has with Beneficient and all other facts and circumstances our Board deemed relevant in determining independence, including the beneficial ownership of our capital stock by each non-employee director and any institutional stockholder with which he or she is affiliated.

Committees of the Board of Directors

Our Board has eight (8) standing committees: an Audit Committee, a Compensation Committee, a Nominating Committee, a Community Reinvestment Committee, an Executive Committee, an Enterprise Risk Committee, a Credit Committee and a Pricing Committee, each of which has the composition and responsibilities described below. The Board also established a Section 16 Committee comprised of two or more non-employee directors that are authorized to approve grants of equity awards to our executive officers for purposes of Section 16 of the Exchange Act. From time to time, the Board may establish other committees to facilitate the management of our business.

Audit Committee

The Audit Committee’s primary responsibilities include, among other things:

 

   

overseeing management’s establishment and maintenance of adequate systems of internal accounting and financial controls;

 

   

the effectiveness of our legal and regulatory compliance programs;

 

   

overseeing our financial reporting process, including the filing of financial reports; and

 

   

selecting independent auditors, evaluating their independence and performance and approving audit fees and services performed by them.

The Audit Committee has three members: Peter T. Cangany, Jr., Emily B. Hill and Dennis P. Lockhart, all of whom are independent as defined by Nasdaq rules. Our Board has adopted a written charter for the Audit Committee, which is available on Beneficient’s corporate website, www.trustben.com under “Shareholders: Governance.” The Board has determined that Peter T. Cangany, Jr., is an “audit committee financial expert” as defined by applicable SEC rules.

Compensation Committee

The Compensation Committee’s responsibilities include, among other things:

 

   

ensuring that our executive compensation programs are appropriately competitive, supporting organizational objectives and stockholder interests and emphasizing pay-for-performance linkage;

 

   

evaluating and approving compensation and setting performance criteria for compensation programs for our chief executive officer and other executive officers; and

 

   

overseeing the implementation and administration of our compensation plans.

The Compensation Committee has three members, one of which is designated by Class A Directors and two are designated by Class B Directors. The members of our Compensation Committee are Thomas O. Hicks, Richard W. Fisher and Bruce W. Schnitzer. Our Board has adopted a written charter for the Compensation Committee, which is available on Beneficient’s corporate website, www.trustben.com under “Shareholders: Governance.” None of our executive officers serve as a member of the Board or Compensation Committee, or other committee serving an equivalent function, of any entity that has one or more executive officers who serve as members of the Board or a committee of the Board.

 

218


Table of Contents

The Board established a Section 16 Committee that is comprised of two or more non-employee directors that are authorized to approve grants of equity awards to our executive officers for purposes of Section 16 of the Exchange Act.

Nominating Committee

The Nominating Committee’s responsibilities include, among other things:

 

   

recommending Class A Director nominees for our Board and its committees;

 

   

recommending the size and composition of our Board and its committees;

 

   

reviewing our corporate governance guidelines and proposed amendments to our Charter and Bylaws; and

 

   

reviewing and making recommendations to address stockholder proposals.

The Nominating Committee has three members, one of which is designated by Class A Directors and two are designated by Class B Directors. The members of our Nominating Committee are Brad K. Heppner, Thomas O. Hicks and James G. Silk. Our Board has adopted a written charter for the Nominating Committee, which is available on Beneficient’s corporate website, www.trustben.com under “Shareholders: Governance.”

Community Reinvestment Committee

The Community Reinvestment Committee’s responsibilities include, among other things:

 

   

establishing, overseeing, reviewing and evaluating our enterprise-wide community reinvestment strategy and funding guidelines;

 

   

adopting annual budgetary appropriations relating to our community reinvestment and charitable contributions; and

 

   

making any other determination relating to our charitable contributions or any other use or involvement of a charity in our business.

The Community Reinvestment Committee has four members, two of which are designated by Class A Directors and two are designated by Class B Directors. The members of our Community Reinvestment Committee are Richard W. Fisher, Emily B. Hill, Derek Fletcher and Aurelia Heppner. Ms. Heppner is not a director of the Company but serves as a non-board member on the Community Reinvestment Committee as permitted under Nevada law. Ms. Heppner is the spouse of the Company’s Chief Executive Officer, Brad K. Heppner. Our Board has adopted a written charter for the Community Reinvestment Committee, which is available on Beneficient’s corporate website, www.trustben.com under “Shareholders: Governance.”

Executive Committee

The Executive Committee’s responsibilities include, among other things, exercising all of the powers and authority of our Board to act in matters as directed by the Board or in any other matter in the discretion of the Executive Committee, relating to our management and business and affairs, to the fullest extent permitted by law.

The Executive Committee has four members, two of which are designated by Class A Directors and two are designated by Class B Directors. The members of our Executive Committee are Brad K. Heppner, Thomas O. Hicks, Bruce W. Schnitzer and James G. Silk.

 

219


Table of Contents

Enterprise Risk Committee

The Enterprise Risk Committee’s responsibilities include, among other things:

 

   

reviewing the implementation, management and overall effectiveness of the enterprise risk framework across Beneficient, including the impact, results and management actions related to firm-wide assessments; and

 

   

reviewing and discussing the areas of material risk to our operations and financial results and the steps management has taken to monitor and control such risks.

The Enterprise Risk Committee has five members. The members of our Enterprise Risk Committee are Brad K. Heppner, Thomas O. Hicks, Richard W. Fisher, Bruce W. Schnitzer and Peter T. Cangany, Jr. Our Board has adopted a written charter for the Enterprise Risk Committee, which is available on Beneficient’s corporate website, www.trustben.com under “Shareholders: Governance.”

Credit Committee

The Credit Committee’s responsibilities include, among other things:

 

   

making determinations, and direct management’s activities, regarding the top tier risk items associated with the loan portfolio including credit risk, market risk, liquidity risk, risk-adjusted pricing and assets and currency hedging;

 

   

reviewing and discussing with management the loan portfolio’s top tier risk assessment and management’s process for the identification, evaluation and mitigation of top tier risks; and

 

   

establishing certain risk limits, tolerances and assumptions as well as receiving reports from management as to the adherence to established limits, and when in breach, actions taken to rectify the breach.

The Credit Committee has four members. The members of our Credit Committee are Brad K. Heppner, Richard W. Fisher, Dennis P. Lockhart and Emily B. Hill. Our Board has adopted a written charter for the Credit Committee, which is available on Beneficient’s corporate website, www.trustben.com under “Shareholders: Governance.”

Pricing Committee

The Pricing Committee’s responsibilities include, among other things, the ability to set the timing and terms of the offering of our securities including the amount, price and terms of the security and the identity of the purchaser, provided that the issuance must be in the ordinary course of business and shall not exceed $5 million per issuance. The Pricing Committee is only permitted to approve the issuance of securities duly authorized by the full Board. The members of our Pricing Committee are James G. Silk and Derek Fletcher.

Code of Business Conduct and Ethics for Employees, Executive Officers, and Directors

Our Board has adopted a code of business conduct and ethics, or “Code of Ethics,” which applies to all of our directors, officers and employees, including our principal executive officer, principal financial officer, principal accounting officer and persons performing similar functions. The Code of Ethics is available on our website at www.trustben.com under “Shareholders: Governance.” If we amend or grant any waiver from a provision of our Code of Ethics that applies to any of our executive officers, we will publicly disclose such amendment or waiver on our website and as required by applicable law.

Insider Trading Policy

Our Board has adopted an insider trading policy governing the purchase, sale and/or other dispositions of its securities by directors, officers and certain employees that is reasonably designed to promote compliance with insider trading laws, rules and regulations. Our insider trading policy is available on Beneficient’s corporate website, www.trustben.com under “Shareholders: Governance.”

 

220


Table of Contents

Whistleblower Policy

Our Board has adopted a whistleblower policy to provide employees with a confidential and anonymous, method for reporting concerns about the conduct of the Company or employees free from retaliation. Our whistleblower policy is available on Beneficient’s corporate website, www.trustben.com under “Shareholders: Governance.”

Clawback Policy

Our Board has adopted a clawback policy, which provides that in the event the Company is required to prepare an accounting restatement due to noncompliance with any financial reporting requirements under the securities laws or otherwise erroneous data or the Company determines there has been a significant misconduct that causes financial or reputational harm, the Company shall recover a portion or all of any incentive compensation. Our clawback policy is available on Beneficient’s corporate website, www.trustben.com under “Shareholders: Governance.”

 

221


Table of Contents

EXECUTIVE COMPENSATION

Beneficient is an “emerging growth company,” as defined in the JOBS Act and is also a “smaller reporting company” under SEC rules. As such, we have opted to comply with the scaled executive compensation disclosure rules applicable to emerging growth companies and smaller reporting companies, which provide certain exemptions from various reporting requirements that are applicable to other public companies. This section provides an overview of the compensation awarded to, earned by, or paid to each individual who served as Beneficient’s principal executive officer during the twelve months ended December 31, 2021 (the “FY 2021 Period”), the three-month transition period ended March 31, 2022 (the “TP 2022 Period”) and the fiscal year ended March 31, 2023 (the “FY 2023 Period”), and our next two most highly compensated executive officers in respect of their service to Beneficient during such periods. We refer to these individuals as our named executive officers, or NEOs. Our NEOs for the FY 2021 Period, the TP 2022 Period and FY 2023 Period are as follows:

 

   

Brad K. Heppner, Chief Executive Officer and Chairman of the Board;

 

   

James G. Silk, Executive Vice President, Chief Legal Officer and Director; and

 

   

Derek Fletcher, President of BFF, Chief Fiduciary Officer and Director.

Agreements previously executed by BCG have become, unless otherwise provided, obligations of the Company as a result of the Conversion.

Executive Compensation Program Overview

Our compensation program has two primary objectives: (1) to attract, motivate and retain our employees and (2) to align their interests with those of our stockholders.

Our employees. Our business is dependent on our employees, including but not limited to our named executive officers. Among other things, we depend on their ability, where applicable, to lead our business, and provide other critical services, and we cannot compete without their continued employment with us. Therefore, it is important that our key employees are compensated in a manner that motivates them to excel consistently and encourages them to remain with Beneficient.

Alignment of interests. Each of our named executive officers has received certain equity awards as a form of long-term incentive compensation, which we believe serves to align the interests of our employees with those of our equity holders.

Historical Context of Executive Compensation

Effective in June 2017 and July 2017, BCG entered into the Bradley Capital Agreement and the BHI Services Agreement, each of which is defined and described in “— Narrative Disclosure to Summary Compensation Table.” Such agreements were executed in accordance with the terms of a Recapitalization Agreement dated August 1, 2017, by and among BCG and several related parties in contemplation of the commencement of our commercial operations. For additional information, see “— Certain Relationships and Related Party Transactions — Relationships with Other Parties.” Pursuant to the Bradley Capital Agreement (as amended and restated), and the BHI Services Agreement, we are obligated to pay certain costs that are reported as compensation to Mr. Heppner in the Summary Compensation Table in footnotes (4), (5) and (6) thereto. At the time such agreements were entered, BHI, a Related Entity to Mr. Heppner, held substantially all our outstanding equity and estimates of the current and future costs of those arrangements were incorporated in the valuation of the Company as part of the May 2018 change in control of BCG. The Amended and Restated Agreement of Limited Partnership of BCG dated September 1, 2017 included a provision stating that each person who acquired an interest in BCG approved, ratified and confirmed the execution and delivery of certain related party agreements described therein, including the Recapitalization Agreement, were acknowledged by GWG in connection with its initial transaction with BCG.

 

222


Table of Contents

Summary Compensation Table

The “Summary Compensation Table” below summarizes the total compensation paid to or earned by each of the named executive officers of BCG for the FY 2021 Period, the TP 2022 Period and the FY 2023 Period.

 

Name and Principal Position*

   Period      Salary
($)
     Bonus
($)
    Stock
Awards
($)
    All Other
Compensation
($)
    Total
($)
 

Brad K. Heppner(1)

Chief Executive Officer

     2023      $ 225,000      $ 50,000 (2)    $ 542,888 (3)    $ 4,361,573 (4)    $ 5,179,461  
     2022        56,250        —         —         912,849 (5)      969,099  
     2021        225,000        —         —         6,075,057 (6)      6,300,057  

James G. Silk

Executive Vice President and Chief Legal Officer

     2023        750,000        937,500 (7)      225,000 (8)      26,111 (9)      1,938,611  
     2022        187,000        312,500 (7)      —         10,000 (10)      509,500  
     2021        750,000        1,250,000       1,062 (11)      41,116 (12)      2,042,178  

Derek L. Fletcher

President of BFF and Chief Fiduciary Officer

     2023        565,000        25,000 (13)      169,500 (14)      30,663 (15)      790,163  
     2022        141,250        —         —         8,000 (16)      149,250  
     2021        565,000        565,000       5,835 (17)      43,614 (18)      1,179,449  

 

*

Mr. Heppner is Ben’s founder and Chairman of the Board. Messrs. Silk and Fletcher also serve as members of the Board.

(1)

Amounts do not include certain equity interests and other returns received by BHI, a Related Entity, as each of these additional amounts represent returns on founder’s equity interests originally received in connection with the formation and recapitalization of BCG and its subsidiaries and are not considered to be compensation, consistent with their treatment in the Company’s audited financial statements. See “— Narrative Disclosure to Summary Compensation Table — Beneficient Company Holdings, L.P. Interests.”

(2)

Consists of bonus amounts determined as of the date of our Annual Report on Form 10-K filed with the SEC on July 13, 2023 (the “Annual Report”). Final aggregate bonus amounts with respect to the FY 2023 Period have not yet been determined.

(3)

Reflects 43,431 BCG restricted equity units awarded to Mr. Heppner pursuant to a restricted equity unit award agreement dated as of April 1, 2022, pursuant to which Mr. Heppner received a grant of 43,431 restricted equity units with a grant date fair value computed in accordance with FASB Accounting Standards Codification (“ASC”) Topic 718, Compensation — Stock Compensation (“FASB ASC Topic 718”) of $542,888.

(4)

Consists of:

(i) total fees of $2,610,167 with respect to the FY 2023 Period paid to Bradley Capital (as defined below), a Related Entity, for services provided and $67,601 with respect to the FY 2023 Period for Bradley Capital and other Related Entities’ use of Company office space and resources all in accordance with the terms and pursuant to the Bradley Capital Agreement (as defined below). See “— Historical Context of Executive Compensation” above; (ii) total legal, tax and other expenses of $228,974 with respect to the FY 2023 Period accrued but unreimbursed expenses on behalf of Bradley Capital, a Related Entity, for services provided pursuant to the Bradley Capital Agreement. See “— Historical Context of Executive Compensation” above;

(iii) on certain occasions when Mr. Heppner was traveling for business on the aircraft subleased by a subsidiary of BCG, Mr. Heppner’s spouse and/or other family members accompanied him. While his spouse and/or other family members may benefit from such travel, we consider the incremental costs of such travel to be nominal because the aircraft would have been used for such business travel, and the basic cost of such trip would have been incurred, whether or not Mr. Heppner’s spouse and/or other family members accompanied him on the trip and, as a result, no additional amount is reflected in the Summary Compensation Table. Pursuant to the Contribution Agreement (as defined below), BHI, a Related Entity, agrees to reimburse BCH for the quarterly rental paid or accrued by BCH with respect to the aircraft and additional expenses up to $250,000 per year conditioned upon BCH’s timely payment of the Guaranteed

 

223


Table of Contents

Series A-0 Payment to BHI. See “— Narrative Disclosure to Summary Compensation Table — Bradley Capital Company, L.L.C.”;

(iv) $1,227,183 with respect to the FY 2023 Period for the use by the Related Entity Trust (as defined below) of our “platinum level” trust administration services product plan and tax and legal expenses of approximately $191,068 with respect to the FY 2023 Period paid on behalf of BHI and other Related Entities pursuant to the terms of the BHI Services Agreement (as defined below). See “— Historical Context of Executive Compensation”;

(v) $8,000 of club dues; and

(vi) Company-paid premiums in the amount of $20,919 for supplemental medical coverage and Company contributions in the amount of $7,211 to a 401(k) plan for the benefit of Mr. Heppner.

(5)

Consists of:

(i) total fees of $616,848 with respect to the TP 2022 Period paid to Bradley Capital, a Related Entity, for services provided and $14,000 with respect to the TP 2022 Period for Bradley Capital and other Related Entities’ use of Company office space and resources all in accordance with the terms and pursuant to the Bradley Capital Agreement. See “— Historical Context of Executive Compensation” above;

(ii) total legal, tax and other expenses of $46,000 with respect to the TP 2022 Period paid on behalf of Bradley Capital, a Related Entity, for services provided pursuant to the Bradley Capital Agreement. See “— Historical Context of Executive Compensation” above;

(iii) on certain occasions when Mr. Heppner was traveling for business on the aircraft subleased by a subsidiary of BCG, Mr. Heppner’s spouse and/or other family members accompanied him. While his spouse and/ or other family members may benefit from such travel, we consider the incremental costs of such travel to be nominal because the aircraft would have been used for such business travel, and the basic cost of such trip would have been incurred, whether or not Mr. Heppner’s spouse and/or other family members accompanied him on the trip and, as a result, no additional amount is reflected in the Summary Compensation Table. Pursuant to the Contribution Agreement, BHI, a Related Entity, agrees to reimburse BCH for the quarterly rental paid or accrued by BCH with respect to the aircraft and additional expenses up to $250,000 per year conditioned upon BCH’s timely payment of the Guaranteed Series A-0 Payment to BHI. See “— Narrative Disclosure to Summary Compensation Table — Bradley Capital Company, L.L.C.”;

(iv) $209,000 with respect to the TP 2022 Period for the use by the Related Entity Trust of our “platinum level” trust administration services product plan and tax and legal expenses of approximately $18,000 with respect to the TP 2022 Period paid on behalf of BHI and other Related Entities pursuant to the terms of the BHI Services Agreement. See “— Historical Context of Executive Compensation”;

(v) $2,000 of club dues with respect to the TP 2022 Period; and

(vi) Company-paid premiums in the amount of $5,000 for supplemental medical coverage and Company contributions in the amount of $2,000 to a 401(k) plan for the benefit of Mr. Heppner.

(6)

Consists of:

(i) total fees of $2,365,836 with respect to the FY 2021 Period, paid to Bradley Capital, a Related Entity, for services provided and $56,000 with respect to the FY 2021 Period for Bradley Capital and other Related Entities’ use of Company office space and resources all in accordance with the terms and pursuant to the Bradley Capital Agreement. See “— Historical Context of Executive Compensation”;

(ii) total legal, tax and other expenses of $335,000 with respect to the FY 2021 Period paid on behalf of Bradley Capital, a Related Entity, for services provided pursuant to the Bradley Capital Agreement. See “— Historical Context of Executive Compensation”;

(iii) $2.25 million for Mr. Heppner’s non-business use of an aircraft, of which $2.1 million was determined based on actual fixed and variable flight costs paid by the Company, which, pursuant to the Bradley Capital Agreement, was reimbursed by the Company to Mr. Heppner. An additional $151,221 was calculated based on the personal travel flight hours multiplied by an estimate of the fixed aircraft operating costs and the hourly aircraft operating costs (including variable fuel charges, landing fees and pilot incidental costs). On certain occasions when Mr. Heppner was traveling for business on the aircraft, Mr. Heppner’s spouse and/or other family members accompanied him. While his spouse and/or other family members may have benefited from such travel, we consider the incremental costs of such travel to be nominal because the aircraft would have been used for such business travel, and the basic costs of such trip would have been incurred, whether

 

224


Table of Contents

or not Mr. Heppner’s spouse and/or other family members accompanied him on the trip, and, as a result, no additional amount is reflected in the Summary Compensation Table;

(iv) $1 million with respect to the FY 2021 Period for the Related Entity Trust’s use of our “platinum level” trust administration services product plan and tax and legal expenses of $30,000 with respect to the FY 2021 Period paid on behalf of BHI and other Related Entities pursuant to the terms of the BHI Services Agreement. See “— Historical Context of Executive Compensation”;

(v) $10,000 of club dues with respect to the FY 2021 Period; and

(vi) Company-paid premiums in the amount of $21,000 for supplemental medical coverage and Company contributions in the amount of $6,000 to a 401(k) plan for the benefit of Mr. Heppner.

(7)

Consists of bonus amounts determined as of the date of our Annual Report. Final aggregate bonus amounts with respect to the FY 2023 Period have not yet been determined. Bonus amounts denoted for Mr. Silk for the TP 2022 Period and FY 2023 Period are based on contractual amounts from his employment agreement and have not been paid as of the date of the filing of the Form 10-K.

(8)

Reflects 18,000 BCG restricted equity, units awarded to Mr. Silk pursuant to a restricted equity unit award agreement dated as of April 1, 2022, pursuant to which Mr. Silk received a grant of 18,000 restricted equity units with a grant date fair value computed in accordance with FASB Topic 718 of $225,000.

(9)

Consists of:

(i) Company-paid premiums in the amount of $20,919 for supplemental medical coverage and Company contributions in the amount of $5,192 to a 401(k) plan for the benefit of Mr. Silk with respect to the FY 2023 Period; and

(ii) on certain occasions when Mr. Silk was traveling for business on the aircraft subleased by a subsidiary of BCG, Mr. Silk’s spouse accompanied him. While his spouse may have benefited from such travel, we consider the incremental costs of such travel to be nominal because the aircraft would have been used for such business travel, and the basic costs of such trip would have been incurred, whether or not Mr. Silk’s spouse accompanied him on the trip, and, as a result, no additional amount is reflected in the Summary Compensation Table.

(10)

Consists of:

(i) Company-paid premiums in the amount of $5,000 for supplemental medical coverage and Company contributions in the amount of $5,000 to a 401(k) plan for the benefit of Mr. Silk with respect to the TP 2022 Period; and

(ii) on certain occasions when Mr. Silk was traveling for business on the aircraft subleased by a subsidiary of BCG, Mr. Silk’s spouse accompanied him. While his spouse may have benefited from such travel, we consider the incremental costs of such travel to be nominal because the aircraft would have been used for such business travel, and the basic costs of such trip would have been incurred, whether or not Mr. Silk’s spouse accompanied him on the trip, and, as a result, no additional amount is reflected in the Summary Compensation Table.

(11)

$3,178 of income allocations made with respect to the FY 2021 Period to Mr. Silk, as a participant in the BMP Equity Incentive Plan. Such amount was offset by an associated tax distribution of $2,116 to Mr. Silk for the FY 2021 Period, which is included in All Other Compensation as described in note (12)(ii). See “—Certain Relationships and Related Party Transactions — Beneficient Company Holdings, L.P. Interests — BCH FLP-2 Unit Accounts.”

(12)

Consists of:

(i) Company-paid premiums in the amount of $21,000 for supplemental medical coverage and Company contributions in the amount of $18,000 to a 401(k) plan for the benefit of Mr. Silk with respect to the FY 2021 Period;

(ii) tax distributions of $2,116 in connection with income allocated with respect to the FY 2021 Period and paid during 2022 to Mr. Silk, as a participant in the BMP Equity Incentive Plan; and

(iii) on certain occasions when Mr. Silk was traveling for business on an aircraft, the use of which was subject to the terms of the Bradley Capital Agreement, Mr. Silk’s spouse accompanied him. While his spouse may have benefited from such travel, we consider the incremental costs of such travel to be nominal because the aircraft would have been used for such business travel, and the basic costs of such trip

 

225


Table of Contents

would have been incurred, whether or not Mr. Silk’s spouse accompanied him on the trip, and, as a result, no additional amount is reflected in the Summary Compensation Table.

(13)

Consists of bonus amounts determined as of the date of our Annual Report. Final aggregate bonus amounts with respect to the FY 2023 Period have not yet been determined.

(14)

Reflects 13,560 BCG restricted equity units awarded to Mr. Fletcher pursuant to restricted equity unit award agreement dated as of April 1, 2022, pursuant to which Mr. Fletcher received a grant of 13,560 restricted equity units with a grant date fair value computed in accordance with FASB Topic 718 of $169,500.

(15)

Consists of:

(i) Company-paid premiums in the amount of $17,163 for supplemental medical coverage and Company contributions in the amount of $13,500 to a 401(k) plan for the benefit of Mr. Fletcher with respect to the FY 2023 Period; and

(ii) on certain occasions when Mr. Fletcher was traveling for business on the aircraft subleased by a subsidiary of BCG, Mr. Fletcher’s spouse accompanied him. While his spouse may have benefited from such travel, we consider the incremental costs of such travel to be nominal because the aircraft would have been used for such business travel, and the basic costs of such trip would have been incurred, whether or not Mr. Fletcher’s spouse accompanied him on the trip, and, as a result, no additional amount is reflected in the Summary Compensation Table.

(16)

Consists of:

(i) Company-paid premiums in the amount of $5,000 for supplemental medical coverage and Company contributions in the amount of $3,000 to a 401(k) plan for the benefit of Mr. Fletcher with respect to the TP 2022 Period; and

(ii) on certain occasions when Mr. Fletcher was traveling for business on the aircraft subleased by a subsidiary of BCG, Mr. Fletcher’s spouse accompanied him. While his spouse may have benefited from such travel, we consider the incremental costs of such travel to be nominal because the aircraft would have been used for such business travel, and the basic costs of such trip would have been incurred, whether or not Mr. Fletcher’s spouse accompanied him on the trip, and, as a result, no additional amount is reflected in the Summary Compensation Table.

(17)

$17,449 of income allocations made with respect to the FY 2021 Period to Mr. Fletcher, as a participant in the BMP Equity Incentive Plan. Such amount was offset by an associated tax distribution of $11,614 to Mr. Fletcher for the FY 2021 Period, which is included in All Other Compensation as described in note (18)(ii). See “— Certain Relationships and Related Party Transactions — Beneficient Company Holdings, L.P. Interests — BCH FLP-2 Unit Accounts.”

(18)

Consists of:

(i) Company-paid premiums in the amount of $19,000 for supplemental medical coverage and Company contributions in the amount of $13,000 to a 401(k) plan for the benefit of Mr. Fletcher with respect to the FY 2021 Period;

(ii) tax distributions of approximately $11,614 in connection with income allocated with respect to the FY 2021 Period and paid during 2022 to Mr. Fletcher, as a participant in the BMP Equity Incentive Plan; and

(iii) on certain occasions when Mr. Fletcher was traveling for business on an aircraft, the use of which was subject to the terms of the Bradley Capital Agreement, Mr. Fletcher’s spouse accompanied him. While his spouse may have benefited from such travel, we consider the incremental costs of such travel to be nominal because the aircraft would have been used for such business travel, and the basic costs of such trip would have been incurred, whether or not Mr. Fletcher’s spouse accompanied him on the trip, and, as a result, no additional amount is reflected in the Summary Compensation Table.

Narrative Disclosure to Summary Compensation Table

A “Related Entity” or “Related Entities” include certain trusts that are directly or indirectly controlled by, or operate for the benefit of, Mr. Heppner or his family, and those entities directly or indirectly held by, or that are under common control with, such trusts, and in which he and his family members are among classes of economic beneficiaries, whether or not Mr. Heppner is entitled to economic distributions from such trusts. Mr. Heppner is a beneficiary of the trust that is the sole shareholder of BHI (such trust, the “Related Entity Trust”).

 

226


Table of Contents

Bradley Capital Company, L.L.C.

BCG and BCH entered into a services agreement with Bradley Capital Company, L.L.C., an entity ultimately owned by The Highland Business Holdings Trust, of which Mr. Heppner is the trustee, and Mr. Heppner and his family are the beneficiaries, (“Bradley Capital”), originally effective June 1, 2017 (the “Bradley Capital Agreement”), which was subsequently amended and restated effective January 1, 2022 (the “A&R Bradley Capital Agreement”), pursuant to which Bradley Capital provides certain executive and other services to BCG in exchange for fees and other consideration as described above. In addition, effective January 1, 2022, The Beneficient Company Group (USA), L.L.C. (“Beneficient USA”), a subsidiary of BCH, as sublessee, Bradley Capital, as sublessor, and BCH, solely as it relates to the guarantee it makes to Bradley Capital as set forth therein, entered into an Aircraft Sublease Agreement (the “2022 Aircraft Sublease”) pursuant to which BCH subleases the aircraft described therein. In conjunction with the execution of the 2022 Aircraft Sublease, BHI, BCH and BCG entered into a Contribution Agreement effective as of January 1, 2022 (the “2022 Contribution Agreement”). Pursuant to the 2022 Contribution Agreement, BHI, a Related Entity, agrees to reimburse to BCH the quarterly rental paid or accrued by BCH under the Aircraft Sublease and additional expenses of up to $250,000 per year, subject to certain conditions, including BCH’s timely payment of the Guaranteed Series A-0 Payment to BHI for the respective quarter in which such contribution is to be paid (whether or not waived in accordance with the terms of the Eighth A&R BCH LPA). On January 1, 2023, the 2022 Aircraft Sublease expired pursuant to its terms. Also on January 1, 2023, Beneficient USA, Bradley Capital and BCH entered into a replacement sublease agreement (the “2023 Aircraft Sublease”) on substantially the same terms as the 2022 Aircraft Sublease that will expire on January 1, 2024. On January 1, 2023, in connection with the execution of the 2023 Aircraft Sublease, BHI, BCH and BCG entered into an Amended and Restated Contribution Agreement on substantially the same terms as the 2022 Contribution Agreement to incorporate both the 2022 Aircraft Sublease and the 2023 Aircraft Sublease.

In connection with the consummation of the Business Combination, on June 7, 2023, the Bradley Capital Agreement was replaced by the Second Amended and Restated Bradley Capital Agreement (the “Second A&R Bradley Capital Agreement”) with the Company as a party. The Second A&R Bradley Capital Agreement is substantially similar to the previous Bradley Capital Agreement, subject to certain changes as follows. The Executive Committee (as defined in the Second A&R Bradley Capital Agreement) reference now refers to the Executive Committee of the Board, and the Second A&R Bradley Capital Agreement expressly states that it shall in no way limit the authority of Board to appoint and remove officers of the Company, including its chief executive officer. The term of the Second A&R Bradley Capital Agreement extends through December 31, 2023, with an annual one-year renewal provision thereafter. The termination provision was revised so that the agreement may be terminated upon the approval of all members of the Executive Committee, excluding Brad K. Heppner if he is then serving on the Executive Committee. The base fee was increased to $460,000 per quarter and the supplemental fee was increased to $180,000 per quarter, with each fee remaining subject to an annual inflation adjustment. In addition, revisions were made to the limitation of liability and indemnification provisions to reflect the applicability of the corporation laws of Nevada to Beneficient.

See “— Historical Context of Executive Compensation” above and the section titled “— Certain Relationships and Related Party Transactions — Relationship with Bradley Capital Company, L.L.C.” for details.

Beneficient Holdings, Inc.

BHI is owned by The Highland Business Holdings Trust of which Mr. Heppner is the trustee, and Mr. Heppner and his family are the beneficiaries. Mr. Heppner indirectly holds certain interests in our business through BHI, a Related Entity, which is a holder of the following equity interests in BCH: BCH Class S Ordinary Units, BCH Class S Preferred Units, BCH Preferred A-1 Unit Accounts, BCH Preferred A-0 Unit Accounts, FLP-1 Unit Accounts and FLP-3 Unit Accounts. The equity interests represent founder’s interests originally received by BHI in connection with the formation and recapitalization of Ben. Through his participation in the value of his founder’s equity interests of BCH held by BHI, Mr. Heppner receives financial benefits from our business which

 

227


Table of Contents

include, but are not limited to, certain income allocations, preferred returns, issuances of additional securities, cash distributions and other payments, including those described above. BHI’s interest in the equity interests of BCH are subject to certain transfer restrictions. In addition, a Company subsidiary, The Beneficient Company Group (USA), L.L.C. (“Ben USA”) entered into a services agreement with BHI, effective as of July 1, 2017 (the “BHI Services Agreement”) pursuant to which BHI pays an annual fee of $30,000 to Ben USA in exchange for the provision of certain trust administration and other services to be provided to the Related Entity Trust and the Related Entities. See “— Historical Context of Executive Compensation” above and the section titled “— Certain Relationships and Related Party Transactions — Relationship with Beneficient Holdings, Inc.” for details.

Beneficient Company Holdings, L.P. Interests

Mr. Heppner, indirectly through BHI, owns significant limited partner interests in BCH. These interests have been issued in connection with numerous formative and recapitalization transactions and the receipt of these interests, and any additional equity interests issued as a return thereon or allocations or payments received by BHI in connection therewith, are not considered compensation, consistent with their treatment in the Company’s audited financial statements. As such, these returns on such interests, comprised of income allocations, preferred returns, issuances of additional limited partner interests, cash distributions and other payments, are not reflected in the Summary Compensation Table above. Such amounts may be significant and are considered by the Company’s Board in establishing the annual employee compensation for Mr. Heppner. As part of the May 2018 change of control of Ben, BCG obtained a valuation of the enterprise and its classes of equity as required by FASB ASC Topic 805, Business Combinations (“FASB ASC Topic 805”), due to the application of pushdown accounting. This valuation incorporated, among other things, estimates of current and future costs arising from related party contracts, including the Bradley Capital Agreement and the BHI Services Agreement. Each class of the Company’s equity was then recorded at its fair value as set forth in valuation analysis, with the capital account balances of the preferred equity held by Ben’s founders, including BHI, reduced for, among other things, (i) the balance of outstanding debt of Ben, including related party debt, and (ii) any decrease in the value of Ben, up to the entire founders’ preferred equity amount outstanding, including decreases arising from the present value of the estimated costs of the related party contracts, including estimated costs related to private travel under the terms of the Bradley Capital Agreement.

During the TP 2022 Period, BHI received approximately $13.5 million of an accrued, but unpaid, quarterly return on BCH Preferred A-1 Unit Accounts, approximately $16,000 of an accrued, but unpaid, quarterly return on BCH Class S Preferred Units and approximately $3.1 million of accrued, but unpaid, guaranteed payments with respect to BCH Preferred A-0 Unit Accounts. During the FY 2021 Period, BHI received approximately $19.2 million of an accrued, but unpaid, quarterly return on BCH Preferred A-1 Unit Accounts, approximately $45,000 of an accrued, but unpaid, quarterly return on BCH Class S Preferred Units, approximately $1.0 million of accrued, but unpaid, guaranteed payments with respect to BCH Preferred A-0 Unit Accounts, approximately $22,800 of distributions on BCH FLP-3 Unit Accounts and 24,905 BCH Class S Ordinary Units at a per unit price of $15.00 and 21,372 BCH Class S Preferred Units at a per unit price of $17.48, as holder of BCH FLP-1 Unit Accounts. During the FY 2023 Period, BHI received $46.2 million of an accrued, but unpaid, quarterly return on BCH Preferred A-1 Unit Accounts, approximately $51,000 of an accrued, but unpaid, quarterly return on BCH Class S Preferred Units, approximately $12.9 million of accrued, but unpaid, guaranteed payments with respect to BCH Preferred A-0 Unit Accounts, and approximately $933,000 of distributions on BCH FLP-3 Unit Accounts. See “— Certain Relationships and Related Party Transactions — Beneficient Company Holdings, L.P. Interests” for additional information.

BCH FLP-2 Unit Accounts

BMP holds BCH FLP-2 Unit Accounts in connection with the BMP Equity Incentive Plan. BMP is owned by the directors, officers and employees of Ben and certain former employees of Ben. Mr. Heppner does not hold an interest in BMP, although BHI may occasionally hold the forfeited interests of a former employee in BMP. BHI

 

228


Table of Contents

does not currently hold any such forfeited interests. As the holder of BCH FLP-2 Unit Accounts, BMP is entitled to quarterly issuances of an equal amount of BCH Class S Ordinary Units and BCH Class S Preferred Units that in aggregate is equal to the income allocated to BCH FLP-2 Unit Accounts pursuant to the Eighth A&R BCH LPA. BCH FLP-2 Unit Accounts are allocated income equal to 49.5% of: (1) fifteen percent (15%) of the profits from financing activities of BCH and its subsidiaries, exclusive of profits from other activities such as fees or reimbursement of expenses in connection with trustee or custodial services and insurance and insurance-related activities (this will generally include revenues from Ben Liquidity subsidiaries), and (2) the Excess EBITDA Margin, which generally relates to the fee-generating businesses of Beneficient, exclusive of financing activity revenues. The Excess EBITDA Margin for an applicable entity is equal to the lesser of (i) 50% of the revenues of BCH and its tax pass-through subsidiaries, excluding revenues from financing activities, and (ii) an amount of revenues that will cause the EBITDA of such entity divided by the gross revenues of such entity to equal 20% (this will generally include the subsidiaries of Ben Custody and Ben Insurance Services). BCH FLP-2 Unit Accounts are also entitled to receive annual tax distributions. As the holder of the BCH FLP-2 Unit Accounts, upon its allocation of income of BCH in accordance with the above terms, BMP receives additional limited partner interests in BCH while retaining such BCH FLP-2 Unit Accounts. For the FY 2021 Period, BMP received 21,412 BCH Class S Ordinary Units based on a per unit price of $15.00 and 20,948 Class S Preferred Units based on a per unit price of $17.48 in connection with certain income allocations, as holder of the BCH FLP-2 Unit Accounts. There were no units received by BMP for the TP 2022 Period or FY 2023 Period.

In addition, pursuant to the terms of the BCH Eighth A&R LPA, adopted June 7, 2023, BMP, as the holder of the BCH FLP-2 Unit Accounts, will also receive an allocation of a portion of any upward carrying value adjustment as calculated pursuant to Internal Revenue Code Section 704(b). In the event of an upward carrying value adjustment, the BCH FLP-1 Unit Accounts (50.5%) and the BCH FLP-2 Unit Accounts (49.5%) are entitled to first be allocated gains associated with such carrying value adjustment equal to 15% of the value of the capital accounts of all Class A Units and Class S Units, calculated based on the post-adjusted capital accounts of the then outstanding Class A Units and Class S Units. Immediately following any such allocation, the amount allocated is converted in BCH Class S Ordinary Units at the unit price, which prior to the effectiveness of the Business Combination was determined by dividing the sum of the capital accounts for the BCH Class A Units and BCH Class S Units by the aggregate number of such units, and, following the effectiveness of the Business Combination, the closing price of a share of the Class A common stock on the primary exchange on which such shares are listed. Such provision results in BMP, as the holder of the BCH FLP-2 Unit Accounts, receiving additional limited partner interests as a result of any upward adjustment of the carrying value of the assets of BCH while retaining such BCH FLP-2 Unit Accounts. Adjustments to the carrying value of the BCH assets are likely to occur upon certain events, such as the acquisition of additional limited partner interests in BCH for more than a de minimis capital contribution. As a result of the consummation of the Business Combination, an adjustment to the carrying value of BCH’s assets of approximately $321.9 million occurred. The number of BCH Class S Ordinary Units that may be issued as a result of the carrying value adjustment in connection with the consummation of the Business Combination will be limited by the Compensation Policy (as defined herein) which became effective upon the consummation of the Business Combination. As of September 30, 2023, there has been no allocation of the carrying value adjustment among the holders of the FLP-1 Unit Accounts and the FLP-2 Unit Accounts and no issuance of any BCH Class S Ordinary Units as a result of such adjustment.

Employment Agreement with James G. Silk

On December 31, 2019, BCG entered into an employment agreement with Mr. Silk, effective as of January 1, 2020, pursuant to which Mr. Silk will serve as Executive Vice President and Chief Legal Officer. Pursuant to the agreement, with respect to calendar years 2020, 2021, and 2022, Mr. Silk is entitled to receive a minimum base salary of $750,000 and a minimum bonus of $1,250,000. Compensation to Mr. Silk following calendar year 2022 is at the discretion of BCG.

In addition, Mr. Silk was granted 56,250 restricted equity units under the 2018 Equity Incentive Plan which vest as follows: 20% on date of grant, 20% on each of first three anniversaries of January 1, 2020 subject to Mr. Silk’s

 

229


Table of Contents

continued employment. Mr. Silk was also awarded a one-time grant of 56,250 Class A Units and 56,250 Class B Units under the BMP Equity Incentive Plan, which vest as follows: 20% on January 1, 2020, and 20% on each anniversary of January 1, 2020, subject to Mr. Silk’s continued employment through each vesting date.

Pursuant to his employment agreement, Mr. Silk is entitled to vacation time and reimbursement of reasonable travel and other business expenses. In connection with his employment agreement, Mr. Silk agreed to confidentiality, noncompetition, non-disparagement and intellectual property protection provisions.

Additionally, under the employment agreement, in the event that Mr. Silk’s employment is terminated for any reason, he is entitled to receive: (i) any unpaid portion of the salary prorated through the date of the termination; (ii) reimbursement for any unreimbursed business expenses incurred through the date of termination; and (iii) all other payments, benefits, or fringe benefits, if any, to which Mr. Silk is entitled under the terms of any applicable compensation arrangement or benefit, equity, or fringe benefit plan or program or grant. Additionally, if Mr. Silk’s employment is terminated without “cause” or his resignation is for “good reason” (as such terms are defined in the employment agreement), he will receive the following severance benefits: (i) had such termination or resignation occurred on or before the second anniversary of January 1, 2020, $2,000,000.00, paid in equal monthly installments over twelve months; (ii) had such termination or resignation occurred after the second anniversary of January 1, 2020 and on or before the third anniversary of January 1, 2020, an amount equal to (A) $750,000 plus (B) $1,250,000 (prorated to reflect any partial-year period of active employment), paid in equal monthly installments over twelve months; (iii) had such termination or resignation occurred on or before the third anniversary of January 1, 2020 and to the extent permitted by applicable law and if timely elected, Mr. Silk is entitled to receive reimbursements on a monthly basis for the cost of such continued coverage under the Consolidated Omnibus Budget Reconciliation Act of 1985, as amended, or other equivalent law (“COBRA”) until the earlier of (X) the date he is no longer entitled to continuation coverage under COBRA or (Y) 12 months of continued coverage; (iv) if such termination or resignation occurs after the third anniversary of January 1, 2020, an amount equal to Mr. Silk’s annualized base salary as of the date of such termination or resignation, paid in equal monthly installments over twelve months; and (v) If Mr. Silk has not been paid the Minimum Bonus for the year preceding the year in which such termination or resignation occurs, an amount equal to the Minimum Bonus paid at the time when annual bonuses are paid generally. The payment of any such severance is subject to Mr. Silk’s execution of a release agreement.

Director Agreement with James G. Silk

On December 31, 2019, BCG entered into a director agreement with Mr. Silk, effective as of January 1, 2020, pursuant to which Mr. Silk would be appointed as a director of Ben Management and a trustee of The Beneficient Company Trust. The term of appointment was three years, unless sooner terminated in accordance with the terms of the director agreement. Mr. Silk agreed to serve without compensation except as provided in the director agreement. Pursuant to the director agreement, BHI agreed to transfer to Mr. Silk a portion of BHI’s Preferred A-1 Unit Accounts. Effective as of April 1, 2022, BHI assigned to Mr. Silk BCH Preferred A-1 Unit Accounts with a grant date of December 31, 2021 and having a capital account balance of $5.7 million (the “BHI Initial Grant”). The BHI Initial Grant is subject to forfeiture at a declining rate of 20% per year beginning from March 4, 2020, the date Mr. Silk was appointed as a director of Ben Management, through March 4, 2024, after which the BHI Initial Grant is no longer subject to forfeiture. Effective as of April 3, 2022, BHI assigned to Mr. Silk additional BCH Preferred A-1 Unit Accounts with a grant date of December 31, 2021 and having a capital account balance of $3.8 million (the “BHI Tax Grant,” and together with the BHI Initial Grant, the “BHI Grants”). In order to provide Mr. Silk with cash to cover the tax liability arising from the BHI Grants, BCH and Mr. Silk entered into a Unit Account Redemption Agreement, effective as of April 3, 2022, pursuant to which BCH purchased and redeemed from Mr. Silk all of the BCH Preferred A-1 Unit Accounts included in the BHI Tax Grant for a purchase price of $3.8 million, in cash, on June 1, 2022. In connection with his director agreement, Mr. Silk agreed to confidentiality and intellectual property protection provisions. In connection with the closing of the Business Combination, on June 6, 2023, BCG terminated the director agreement with Mr. Silk, although he continues to serve as a director of Beneficient.

 

230


Table of Contents

Director Agreement with Derek Fletcher

On July 21, 2020, BCG entered into a director agreement with Mr. Fletcher, effective as of March 4, 2020, pursuant to which Mr. Fletcher was appointed as a director of Ben Management and a trustee of The Beneficient Company Trust. The term of appointment was three years, unless sooner terminated in accordance with the terms of the director agreement. Mr. Fletcher agreed to serve without compensation except as provided in the director agreement. In connection with his director agreement, Mr. Fletcher agreed to confidentiality and intellectual property protection provisions. In connection with the closing of the Business Combination, on June 6, 2023, BCG terminated the director agreement with Mr. Fletcher, although he continues to serve as a director of Beneficient.

Other Employment Arrangements

We do not have a formal employment agreement with Mr. Heppner. Mr. Heppner receives a base salary as determined by the compensation committee of Ben Management. For the FY 2021 Period, Mr. Heppner received a base salary of $225,000, which continues to be applicable, on an annual basis, through the FY 2023 Period. In establishing his salary, the compensation committee took into consideration the fees payable under the Bradley Capital Agreement and the equity interests indirectly held by Mr. Heppner, as a founder of Ben and the financial benefits derived from such interests. In establishing Mr. Heppner’s salary for the FY 2021 Period, the compensation committee sought to establish a minimum salary that would allow Mr. Heppner to maximize the benefits available under the Company’s 401(k) plan and the also enable Mr. Heppner and his qualified dependents to participate in the Company’s insurance and other benefits programs.

Other than Mr. Fletcher’s director agreement, we do not have a formal employment agreement with Mr. Fletcher. Mr. Fletcher receives a base salary and bonus as determined by the compensation committee of Ben Management. For the FY 2021 Period, Mr. Fletcher received a bonus of $565,000 and a base salary of $565,000, which continues to be applicable, on an annual basis, through the FY 2023 Period.

From time to time, we have granted equity awards in the form of restricted equity units (“REUs”) pursuant to the 2018 Equity Incentive Plan (as described below) and BMP Units (as defined below) pursuant to the BMP Equity Incentive Plan to our named executive officers, which are generally subject to vesting based on each of our named executive officer’s continued service with us and will vest 20% on the award date, and 20% on each anniversary of the named executive officer’s date of hire. Each of our named executive officers currently holds REUs and BMP Units that were granted under our 2018 Equity Incentive Plan or the BMP Equity Incentive Plan. Awards under the BMP Equity Incentive Plan are subject to confidentiality, noncompetition and non-solicitation provisions. On April 24, 2019, Mr. Heppner was awarded 1,153,742 REUs, and on April 25, 2019, Mr. Heppner was awarded an additional 15,000 REUs, and both such awards have fully vested. On January 1, 2020, Mr. Silk was awarded 56,000 REUs, of which 80% are currently vested, with 20% scheduled to vest on January 6, 2024. On January 1, 2020, Mr. Fletcher was awarded 200,000 REUs and 308,817 BMP Units, which have fully vested. No awards of REUs or BMP Units were made to our named executive officers during the FY 2021 Period and the TP 2022 Period. On April 1, 2022, Mr. Heppner was awarded an additional 43,431 REUs, Mr. Silk was awarded an additional 18,000 REUs, and Mr. Fletcher was awarded an additional 13,560 REUs, which vests as follows: 20% on the grant date, 20% on the first anniversary of the grant date, 20% on the second anniversary of the grant date, 20% on the third anniversary of the grant date, and 20% on the fourth anniversary of the grant date; provided, however, that such vesting is subject to the completion of an “Initial Listing Event” (as defined in the 2018 Equity Incentive Plan), which occurred upon consummation of the Avalon Merger (the “FY 2023 Period Vesting Schedule”). To the extent a vesting date occurred prior to the Initial Listing Event, such vesting was delayed and only occurred on the Initial Listing Event (“FY 2023 Period Vesting Criteria”).

 

231


Table of Contents

2023 Fiscal Year Outstanding Equity Awards at Fiscal Year-End Table

The following table lists the outstanding equity awards held by each of Messrs. Heppner, Silk and Fletcher as of March 31, 2023.

 

     Stock Awards  

Name

   Number of
shares or units of
stock that have
not vested
    Market value of
shares or units of
stock that have
not vested
    Equity incentive
plan awards:
Number of
unearned shares,
units or other
rights that have
not vested
     Equity incentive
plan awards:
Market or
payout value of
unearned shares,
units or other
rights that have
not vested
 

Brad K. Heppner

     43,431 (1)    $ 542,888 (2)      —          —    

James G. Silk

     18,000 (3)    $ 225,000 (4)      —          —    
     11,250 (5)    $ 140,625 (6)      —          —    
     11,250 (7)    $ 120,038 (8)      —          —    
     11,250 (9)    $ —   (10)      —          —    

Derek L. Fletcher

     13,560 (11)    $ 169,500 (12)      —          —    

 

(1)

Consists of restricted equity units granted pursuant to the 2018 Equity Incentive Plan on April 1, 2022, subject to the FY 2023 Period Vesting Schedule and the FY 2023 Period Vesting Criteria.

(2)

Amount shown reflects the value of the restricted equity units granted pursuant to the 2018 Equity Incentive Plan based on a price per unit of $12.50.

(3)

Consists of restricted equity units granted pursuant to the 2018 Equity Incentive Plan on April 1, 2022, subject to the FY 2023 Period Vesting Schedule and the FY 2023 Period Vesting Criteria.

(4)

Amount shown reflects the value of the restricted equity units granted pursuant to the 2018 Equity Incentive Plan based on a price per unit of $12.50.

(5)

Consists of restricted equity units granted pursuant to the 2018 Equity Incentive Plan on January 6, 2020, subject to time-based vesting conditions, of which 20% vested on the date of grant and the remaining equity units vesting at 20% per year for four years on each anniversary of the grant date.

(6)

Amount shown reflects the value of the restricted equity units granted pursuant to the 2018 Equity Incentive Plan based on a price per unit of $12.50.

(7)

Consists of BMP Class A Units (as defined below) granted pursuant to the BMP Equity Incentive Plan on January 6, 2020, subject to time-based vesting conditions, of which 20% vested on January 6, 2020, and the remaining BMP Class A Units vesting 20% per year for four years on each anniversary of January 6, 2020.

(8)

Amount shown reflects the value of the BMP Class A Units granted pursuant to the BMP Equity Incentive Plan based on a price per unit of $10.67.

(9)

Consists of BMP Class B Units (as defined below) granted pursuant to the BMP Equity Incentive Plan on January 6, 2020, subject to time-based vesting conditions, of which 20% vested on January 6, 2020, and the remaining BMP Class B Units vesting 20% per year for four years on each anniversary of January 6, 2020.

(10)

Amount shown reflects the value of the BMP Class B Units granted pursuant to the BMP Equity Incentive Plan based on a price per unit of $0.

(11)

Consists of restricted equity units granted pursuant to the 2018 Equity Incentive Plan on April 1, 2022, subject to the FY 2023 Period Vesting Schedule and the FY 2023 Period Vesting Criteria.

(12)

Amount shown reflects the value of the restricted equity units granted pursuant to the 2018 Equity Incentive Plan based on a price per unit of $12.50.

Payments to our Founder and Chief Executive Officer

The following table sets forth certain information regarding (i) payments of cash made or that have accrued to Mr. Heppner and (ii) issuances of equity and accruals to capital accounts and hypothetical capital accounts on equity interests held by certain entities in which Mr. Heppner has a financial interest. Disclosure covers (i) payments made in connection with Mr. Heppner’s compensation as Chief Executive Officer of the Company during the twelve months ended December 31, 2021 (“FY 2021 Period”), the three month transition period ended March 31, 2022 (“TP 2022 Period”) and the fiscal year ended March 31, 2023 (“FY 2023 Period”) as disclosed in

 

232


Table of Contents

Executive Compensation”, (ii) payments made in connection with certain related party transactions in which Mr. Heppner has a financial interest for the twelve months ended December 31, 2020 (“FY 2020 Period”), the FY 2021 Period, the TP 2022 Period and the FY 2023 Period, and the three months ended June 30, 2023 (“Q1 2024 Period”) and the six months ended September 30, 2023 (“Q2 2024 Period”) as disclosed in “Certain Relationships and Related Party Transactions,” and (iii) certain other arrangements under which amounts may be payable in later periods.

For ease of reference, the table below presents information regarding compensation and related party transactions disclosures within one table, however Item 402 of Regulation S-K does not require disclosure of executive compensation paid to Mr. Heppner during the FY 2020 Period, the Q1 2024 Period or the Q2 2024 Period but Item 404 of Regulation S-K does require disclosure of related party transactions for such additional periods. As this disclosure is prepared in conformity with the periods required by Regulation S-K, for compensation matters, the rows for the FY 2020 Period, the Q1 2024 Period and the Q2 2024 Period have been grayed out in the tabular disclosure below, as applicable, but this should not be construed as Mr. Heppner not receiving compensation in the FY 2020 Period, the Q1 2024 Period or the Q2 2024 Period. Mr. Heppner has received payments during these time periods, but such information is not required to be disclosed by SEC rules.

 

Executive Compensation

 

Type

  

Explanation

   Amount Paid or Accrued  
   Period    Dollar Amount ($)  

Salary1

   We provide Mr. Heppner cash compensation in the form of a base salary. For additional information on Mr. Heppner’s salary, see the section titled “Executive Compensation-Summary Compensation Table.”    Q2 2024

Q1 2024

FY 2023

TP 2022

FY 2021

FY 2020

  

 

 

 

225,000
56,250
225,000

 

 
 
 

Bonus

   From time to time, we provide Mr. Heppner cash compensation in the form of a bonus. For additional information on bonuses awarded to Mr. Heppner, see the section titled “Executive Compensation-Summary Compensation Table.”    Q2 2024

Q1 2024

FY 2023

TP 2022

FY 2021

FY 2020

  

 

 

 

 

50,000

—  

—  

 

2 

 

 

Stock Awards

   From time to time, we have granted equity awards in the form of restricted equity units (REUs) pursuant to the 2018 Equity Incentive Plan to Mr. Heppner and may grant future equity awards to Mr. Heppner under the 2023 Incentive Plan. For additional information on Mr. Heppner’s stock awards, see the section titled “Executive Compensation-2023 Fiscal Year Outstanding Equity Awards at Fiscal Year-End Table.”    Q2 2024

Q1 2024

FY 2023

TP 2022

FY 2021

FY 2020

  

 

 

 

 

542,888

—  

—  

 

3

 

 

 

*

Such amount does not represent cash actually paid.

1 

Amounts do not include certain equity interests and other returns received by BHI, a Related Entity, as each of these additional amounts represent returns on founder’s equity interests originally received in connection with the formation and recapitalization of BCG and its subsidiaries and are not considered to be compensation, consistent with their treatment in the Company’s audited financial statements. See “- Narrative Disclosure to Summary Compensation Table—Beneficient Company Holdings, L.P. Interests.”

2 

Consists of bonus amounts determined as of the date of our Annual Report. Final aggregate bonus amounts with respect to the FY 2023 Period have not yet been determined.

3 

Reflects 43,431 BCG restricted equity units awarded to Mr. Heppner pursuant to a restricted equity unit award agreement dated as of April 1, 2022, pursuant to which Mr. Heppner received a grant of 43,431 restricted equity units with a grant date fair value computed in accordance with FASB ASC Topic 718 of $542,888.

 

233


Table of Contents

Executive Compensation

 

Type

  

Explanation

   Amount Paid or Accrued  
   Period    Dollar Amount ($)  

All Other Compensation4, 5

   We provide certain benefits and perquisites to Mr. Heppner including supplemental medical coverage, a 401(K) plan and payment of country club dues. For additional information on perquisites provided to Mr. Heppner, see the section titled “Executive Compensation-Summary Compensation Table.”    Q2 2024

Q1 2024

FY 2023

TP 2022

FY 2021

FY 2020

  

 

 

 

1,454,381

236,000

1,017,000

 

 

 

 

Bradley Capital Agreement6

   Pursuant to the Bradley Capital Agreement, we make payments to Bradley Capital for certain executive-level services provided and for the use of office space and other resources and non-business use of an aircraft. Bradley Capital is an entity ultimately owned by The Highland Business Holdings Trust, of which Mr. Heppner is the trustee, and Mr. Heppner and his family are the beneficiaries. Additionally, we pay certain legal, tax and other expenses on behalf of Bradley Capital under the terms of the Bradley Capital Agreement. For additional information on the Bradley Capital Agreement, see the sections titled “Executive Compensation-Narrative Disclosure to the Summary Compensation Table” and “Certain Relationships and Related Party Transactions-Relationships with Other Parties.” A copy of the Second Amended and Restated Bradley Capital Agreement is included as Exhibit 10.18.2 to the registration statement of which this prospectus forms a part.    Q2 2024

Q1 2024

FY 2023

TP 2022
FY 2021
FY 2020

  

 

 

 

2,906,742
676,848
5,056,836

 

 
 
 

 

4 

Amounts shown exclude certain payments made pursuant to the Bradley Capital Agreement, which are addressed below, and are not the same as reflected in the Summary Compensation Table.

5 

On October 20, 2023, the Company paid legal fees of approximately $2.4 million on behalf of Mr. Heppner as indemnification from the proceeds under the HH-BDH Credit Agreement. On November 7, 2023, the Company was reimbursed by its D&O insurance carrier a total of $3.5 million, which included, among others, the legal fees paid by the Company on behalf of Mr. Heppner.

6 

As of September 30, 2023, June 30, 2023 and March 31, 2023, $4.9 million, $4.6 million, $3.6 million, respectively, was owed and unpaid to Bradley Capital under the terms of the Bradley Capital Agreement. On October 20, 2023, a payment of approximately $2.5 million of past amounts owed and unpaid was made to Bradley Capital under the terms of the Bradley Capital Agreement from proceeds under the HH-BDH Credit Agreement.

 

234


Table of Contents

Related Party Transactions

 

Type

  

Explanation

   Amount Paid or Accrued  
   Period    Dollar Amount ($)  

HCLP Loan Agreement7

   Pursuant to the HCLP Loan Agreement, we make payments to HCLP on our secured loans from HCLP, primarily in the form of principal and interest payments. The majority of HCLP is indirectly owned by The Highland Investment Holdings Trust, of which Mr. Heppner and his family are the beneficiaries. Mr. Heppner is a trustee of this trust but does not possess any discretionary authority with respect to the management, distribution or administration of the trust’s current assets (including HCLP). As of September 30, 2023, we had approximately $100.0 million (including an unamortized premium thereon) of debt outstanding derived from our secured loans with HCLP in principal amount. We have in the past, and we may in the future, pay fees to HCLP to extend the maturity date of our secured loans. For additional information on the HCLP Loan Agreement, see the section titled “Certain Relationships and Related Party Transactions, and Director Independence-Relationships with Other Parties.” Copies of the HCLP Loan Agreement and amendments thereto are included as Exhibits 10.15.1 through 10.15.14 and 10.16.1 through 10.16.15 to the registration statement of which this prospectus forms a part.    Q2 2024

Q1 2024

FY 2023

TP 2022

FY 2021

FY 2020

    


 
—  

—  
8,724,253

15,445,131

3,173,329

91,407,648

 

 
8 

9 

10 

11 

 

 

Through December 20, 2023, approximately $2.1 million of additional interest has accrued to principal since September 30, 2023 but has not been paid.

7 

On October 20, 2023, the Company paid legal fees of $559,753 on behalf of HCLP pursuant to the indemnification obligations under the HCLP Loan Agreement from the proceeds under the HH-BDH Credit Agreement.

8 

Amount represents monthly interest payments made during the FY 2023 Period.

9 

Amount includes (i) $8,627,759 paid in extension and amendments fees and (ii) $6,817,372 paid in monthly interest payments during the TP 2022 Period.

10 

Amount includes (i) $100,000 in extension and amendment fees and (ii) $3,073,329 paid in monthly interest payments during the FY 2021 Period.

11 

Amount (i) includes a tax distribution of $5,591,757, (ii) $75,000,000 in principal payments, (iii) $7,608,914 paid in monthly interest payments and (iv) $3,206,977 of extension and amendment fees during the FY 2020 Period.

 

235


Table of Contents

Related Party Transactions

 

Type

  

Explanation

   Amount Paid or Accrued  
   Period    Dollar Amount ($)  

Aircraft Sublease

   Pursuant to the Aircraft Sublease, which were effective January 1, 2022 and January 1, 2023, Bradley Capital subleases an aircraft, without a crew, to Beneficient USA for up to three hundred (300) hours of use. Beneficient USA pays certain quarterly rental fees plus direct operating expenses, and Bradley Capital pays the fixed and variable costs of operating the aircraft. For additional information on the Aircraft Sublease, see the sections titled “Executive Compensation-Narrative Disclosure to the Summary Compensation Table” and “Certain Relationships and Related Party Transactions-Relationships with Other Parties.”    Q2 2024

Q1 2024

FY 2023

TP 2022

FY 2021

FY 2020

    

 
2,900,0000

1,350,000

5,400,000

1,350,000

—  

—  

12

13

14

15* 

 

 

Relationship with The Heppner Endowment for Research Organizations, L.L.C. and Research Ranch Operating Company, L.L.C.    HERO and RROC are indirectly owned by The Highland Investment Holdings Trust, The Highland Great Plains Trust and The Highland Partner Holdings Trust. Mr. Heppner is a permissible beneficiary of The Highland Investment Holdings Trust and The Highland Partner Holdings Trust, but he is not a beneficiary of The Highland Golden Plains Trust. Mr. Heppner’s family members are potential beneficiaries of each of these three trusts. The Charitable Accounts (as defined herein) have historically received proceeds from certain trusts settled and funded by our customers in support of their charitable initiatives, but HERO does not receive any proceeds from trusts settled and funded by customers of Ben. We have certain outstanding payables to RROC and the Charitable Accounts as described in the section titled “Certain Relationships and Related Party Transactions, and Director Independence-Relationships with Other Parties.” We do not anticipate engaging in further transactions with these entities.    Q2 2024

Q1 2024

FY 2023

TP 2022

FY 2021

FY 2020

    

 
—  

—  

—  

—  

—  

—  

16 

17 

18 

19 

20 

21 

 

12 

Amount was expensed during the period but has not been paid.

13 

Amount was expensed during the period but has not been paid.

14 

Amount was expensed during the period but has not been paid.

15 

Amount was expensed during the period but has not been paid.

16 

Ben had outstanding payables of $2.1 million to charitable entities to which HERO serves as an advisor. However, Mr. Heppner does not have final decision-making authority on the ultimate use of these amounts.

17 

Ben had outstanding payables of $2.1 million to charitable entities to which HERO serves as an advisor. However, Mr. Heppner does not have final decision-making authority on the ultimate use of these amounts.

18 

Ben had outstanding payables of $2.1 million to charitable entities to which HERO serves as an advisor. However, Mr. Heppner does not have final decision-making authority on the ultimate use of these amounts.

19 

Ben had outstanding payables of $2.1 million to charitable entities to which HERO serves as an advisor. However, Mr. Heppner does not have final decision-making authority on the ultimate use of these amounts.

20 

Ben had outstanding payables of $2.1 million to charitable entities to which HERO serves as an advisor. However, Mr. Heppner does not have final decision-making authority on the ultimate use of these amounts.

21 

Ben had outstanding payables of $2.1 million to charitable entities to which HERO serves as an advisor. However, Mr. Heppner does not have final decision-making authority on the ultimate use of these amounts.

 

236


Table of Contents

Equity Securities Structurally Senior to our Common Stock

Type

  

Explanation

   Amount Paid or Accrued
   Period    Dollar Amount ($)

BCH Preferred A-0

Unit Accounts

   As of September 30, 2023, BHI held BCH Preferred A-0 Unit Accounts with an estimated capital account balance of $206,262,822. Additionally, as of September 30, 2023, BHI is owed quarterly guaranteed payments of approximately $23,801,520. BHI is directly owned by The Highland Business Holdings Trust, of which Mr. Heppner is the trustee, and Mr. Heppner and his family are the beneficiaries. As a holder of the BCH Preferred A-0 Unit Accounts, BHI is entitled to receive quarterly guaranteed cash payments equal to 1.50% per fiscal quarter (or 6.0% per annum) of its BCH Preferred A-0 Unit Accounts capital account balance on an annual basis, subject to the terms of an agreement to defer delivery of such payments until November 15, 2024. BHI has accrued such quarterly guaranteed cash payments, but such amounts remain unpaid as of the date of this prospectus. See “Description of Securities-Limited Partner Interests in BCH”, “Executive Compensation-Narrative Disclosure to the Summary Compensation Table” and “Certain Relationships and Related Party Transactions-Beneficient Company Holdings, L.P. Interests” for additional information on payments made to BHI as a holder of BCH Preferred A-0 Unit Accounts.    Q2 2024

Q1 2024

FY 2023

TP 2022

FY 2021

FY 2020

   3,399,96522*

3,349,72023*

12,900,00024*

3,100,00025*

1,000,00026*

—  

 

22 

Represents amount of Guaranteed Payment accrued, but unpaid, for the period.

23 

Represents amount of Guaranteed Payment accrued, but unpaid, for the period.

24 

Represents amount of Guaranteed Payment accrued, but unpaid, for the period.

25 

Represents amount of Guaranteed Payment accrued, but unpaid, for the period.

26 

Represents amount of Guaranteed Payment accrued, but unpaid, for the period.

 

237


Table of Contents

Equity Securities Structurally Senior to our Common Stock

 

Type

  

Explanation

   Amount Paid or Accrued  
   Period    Dollar Amount ($)  

BCH Preferred A-1

Unit Accounts

   As of September 30, 2023, BHI held BCH Preferred A-1 Unit Accounts with an estimated capital account balance of $644,062,834 and an estimated hypothetical capital account of $750,822,096 million. BHI is directly owned by The Highland Business Holdings Trust, of which Mr. Heppner is the trustee, and Mr. Heppner and his family are the beneficiaries. As a holder of the BCH Preferred A-1 Unit Accounts, BHI is entitled to (i) a quarterly preferred return equal to the hypothetical capital account balance of such BCH Preferred A-1 Unit Accounts multiplied by the most recent 90-Day Average Secured Overnight Financing Rate as published by the Federal Reserve Bank of New York prior to each fiscal quarter plus 0.5% (2.0% per annum) and allocable by a corresponding increase to the BCH Preferred A-1 Unit Accounts capital account, subject to an agreement to waive and defer the accrual of such payments until December 31, 2024, (ii) tax distributions for any period in which there is an allocation of income related to the quarterly preferred return and (iii) allocations from sale proceeds of BCH in an amount up to their hypothetical BCH Preferred A-1 Unit Accounts capital account. See “Description of Securities-Limited Partner Interests in BCH”,Executive Compensation-Narrative Disclosure to the Summary Compensation Table” and “Certain Relationships and Related Party Transactions, and Director Independence-Beneficient Company Holdings, L.P. Interests” for additional information on payments made to BHI as a holder of BCH Preferred A-1 Unit Accounts.    Q2 2024
Q1 2024
FY 2023
TP 2022
FY 2021
FY 2020
    

 
—  

7,845,252

46,245,923

13,469,951

19,198,137

—  

 

27

28

29

30

 

 

27 

Represents amount of the Accrued Quarterly Preferred Series A-1 Return accrued, but unpaid, for the period.

28 

Represents amount of the Accrued Quarterly Preferred Series A-1 Return accrued, but unpaid, for the period.

29 

Represents amount of the Accrued Quarterly Preferred Series A-1 Return accrued, but unpaid, for the period.

30 

Represents amount of the Accrued Quarterly Preferred Series A-1 Return accrued, but unpaid, for the period.

 

238


Table of Contents

Equity Securities Structurally Senior to our Common Stock

 

Type

  

Explanation

   Amount Paid or Accrued  
   Period    Dollar Amount ($)  

BCH Class S Ordinary Units

   As of September 30, 2023, BHI held BCH Class S Ordinary Units with an estimated capital account balance of $11,530,297. BHI is directly owned by The Highland Business Holdings Trust, of which Mr. Heppner is the trustee, and Mr. Heppner and his family are the beneficiaries. Following certain allocations of income to the BCH Class S Ordinary Units, the capital account balance associated with such BCH Class S Ordinary Units shall be reduced to zero and, in exchange, BHI is entitled to an equal number of BCH Class S Ordinary Units and BCH Class S Preferred Units equal to the amount of the reduction in the capital account divided by the closing price of the Class A common stock on the date of such exchange. See “Description of Securities—Limited Partner Interests in BCH”, “Executive Compensation—Narrative Disclosure to the Summary Compensation Table” and “Certain Relationships and Related Party Transactions—Beneficient Company Holdings, L.P. Interests” for additional information on limited partner interests issued to BHI as a holder of BCH Class S Ordinary Units.    Q2 2024

Q1 2024

FY 2023

TP 2022

FY 2021

FY 2020

    

—  

—  

—  

—  

—  

—  

 

 

 

 

 

 

 

239


Table of Contents

Equity Securities Structurally Senior to our Common Stock

 

Type

  

Explanation

   Amount Paid or Accrued  
   Period    Dollar Amount ($)  

BCH Class S Preferred Units

   As of September 30, 2023, BHI held BCH Class S Preferred Units with an estimated capital account balance of $310,650 and an estimated hypothetical capital account of $429,204. BHI is directly owned by The Highland Business Holdings Trust, of which Mr. Heppner is the trustee, and Mr. Heppner and his family are the beneficiaries. Holders of the BCH Class S Preferred Units are entitled to receive (i) a quarterly preferred return (the “Quarterly Class S Preferred Unit Return”) equal to the hypothetical capital account balance of such BCH Class S Preferred Units multiplied by the base rate and allocable by a corresponding increase to the BCH Class S Preferred Unit capital account, subject to an agreement to waive and defer the accrual of such payments until December 31, 2024 and (ii) allocations of sale proceeds of BCH in an amount up to their hypothetical BCH Class S Preferred Unit capital account, thereby increasing such holder’s BCH Class S Preferred Unit capital account and resulting distributions. See “Description of Securities-Limited Partner Interests in BCH”, Executive Compensation-Narrative Disclosure to the Summary Compensation Table” and “Certain Relationships and Related Party Transactions-Beneficient Company Holdings, L.P. Interests” for additional information on payments made to BHI as a holder of BCH Class S Preferred Units.    Q2 2024

Q1 2024

FY 2023

TP 2022

FY 2021

FY 2020

    

 
—  

6,905

16,000

16,000

45,000

—  

 

31

32

33

34

 

 

31 

Represents amount of the Accrued Quarterly Class S Preferred Return accrued, but unpaid, for the period.

32 

Represents amount of the Accrued Quarterly Class S Preferred Return accrued, but unpaid, for the period.

33 

Represents amount of the Accrued Quarterly Class S Preferred Return accrued, but unpaid, for the period.

34 

Represents amount of the Accrued Quarterly Class S Preferred Return accrued, but unpaid, for the period.

 

240


Table of Contents

Equity Securities Structurally Senior to our Common Stock

 

Type

  

Explanation

   Amount Paid or Accrued  
   Period    Dollar Amount ($)  

BCH FLP-1 Unit Accounts

   As of September 30, 2023, BHI held BCH FLP-1 Unit Accounts Units with an estimated capital account balance of $0.00 as amounts allocated are converted to BCH Class S Ordinary and/or BCH Class S Preferred Units as described below. BHI is directly owned by The Highland Business Holdings Trust, of which Mr. Heppner is the trustee, and Mr. Heppner and his family are the beneficiaries. As a holder of the BCH FLP-1 Unit Accounts, BHI is entitled to receive (i) quarterly issuances of an equal amount of BCH Class S Ordinary Units and BCH Class S Preferred Units that in aggregate is equal to the income allocated to BCH FLP-1 Unit Accounts pursuant to the Eighth A&R BCH LPA, which is 50.5% of (1) 15% of profits from financing activities of BCH and (2) Excess EBITDA Margin, which generally relates to the fee-generating businesses of Ben, (ii) upon its allocation of income of BCH in accordance with the Eighth A&R BCH LPA, additional BCH Class S Ordinary Units and BCH Class S Preferred Units, (iii) an allocation of a portion of any upward carrying value adjustment as calculated pursuant to Internal Revenue Code Section 704(b) and (iv) annual tax distributions. See “Description of Securities-Limited Partner Interests in BCH”, Executive Compensation-Narrative Disclosure to the Summary Compensation Table” and “Certain Relationships and Related Party Transactions-Beneficient Company Holdings, L.P. Interests” for additional information on payments made and limited partner interests issued to BHI as a holder of BCH FLP-1 Unit Accounts.    Q2 2024

Q1 2024

FY 2023

TP 2022

FY 2021

FY 2020

    

 
—  

162,562,450

—  

—  

—  

—  

 

35

 

 

36 

 

 

35 

Represents a portion of the upward adjustment of the carrying value of the assets of BCH resulting from the Business Combination that may be allocable to BHI as the holder of the BCH FLP-1 Unit Accounts. It is anticipated that this would result in the issuance to BHI of 50.50% of the approximately 32.1 million Class S Ordinary Units issuable as a result of the carrying value adjustment. However, due to the limitations of the Compensation Policy (as defined below), the number of Class S Ordinary Units issuable in the FY 2023 Period is limited. As of September 30, 2023, there has been no allocation of the carrying value adjustment among the holders of the FLP-1 Unit Accounts and the FLP-2 Unit Accounts and no issuance of any BCH Class S Ordinary Units as a result of such adjustment. See “Certain Relationships and Related Party Transactions – Beneficient Company Holdings, L.P. Interests – BCH FLP-1 Unit Accounts” for additional information.

36 

For the FY 2021 Period, BHI received 24,905 BCH Class S Ordinary Units and 21,372 BCH Class S Preferred Units in connection with certain income allocations as a holder of the BCH FLP-1 Unit Accounts.

 

241


Table of Contents

Equity Securities Structurally Senior to our Common Stock

 

Type

  

Explanation

   Amount Paid or Accrued  
   Period    Dollar Amount ($)  

BCH FLP-2 Unit Accounts

   As of September 30, 2023, BMP held BCH FLP-2 Unit Accounts Units with an estimated capital account balance of $0.00. BMP is owned by certain of the directors, officers and employees of Ben and a limited number of former employees. BHI is directly owned by The Highland Business Holdings Trust, of which Mr. Heppner is the trustee, and Mr. Heppner and his family are the beneficiaries. Mr. Heppner does not hold an interest in BMP. When an employee forfeits their interest in BMP, BHI holds such interests until they are reissued to a participant. As a result, BHI may occasionally hold the forfeited interests of a former employee in BMP. However, BHI does not currently hold any such forfeited interests. As the holder of BCH FLP-2 Unit Accounts, BMP is entitled to receive (i) quarterly issuances of an equal amount of BCH Class S Ordinary Units and BCH Class S Preferred Units that in aggregate is equal to the income allocated to BCH FLP-2 Unit Accounts pursuant to the Eighth A&R BCH LPA, which is 49.5% of (1) 15% of profits from financing activities of BCH and (2) Excess EBITDA Margin (as defined herein), which generally relates to the fee-generating businesses of Ben, (ii) annual tax distributions, (iii) upon its allocation of income of BCH in accordance with the Eighth A&R BCH LPA, additional BCH Class S Ordinary Units and BCH Class S Preferred Units and (iv) an allocation of a portion of any upward carrying value adjustment as calculated pursuant to Internal Revenue Code Section 704(b). See “Description of Securities- Limited Partner Interests in BCH, “Executive Compensation- Narrative Disclosure to the Summary Compensation Table” and “Certain Relationships and Related Party Transactions, and Director Independence-Beneficient Company Holdings, L.P. Interests” for additional information on payments made and limited partner interests issued to BMP as a holder of the BCH FLP-2 Unit Accounts.    Q2 2024

Q1 2024

FY 2023

TP 2022

FY 2021

FY 2020

    

—  

—  

—  

—  

—  

—  

 

 

 

 

 

 

 

242


Table of Contents

Equity Securities Structurally Senior to our Common Stock

 

Type

  

Explanation

   Amount Paid or Accrued  
   Period    Dollar Amount ($)  

BCH FLP-3 Unit Accounts

   As of September 30, 2023, BHI held BCH FLP-3 Unit Accounts Units with an estimated capital account balance of $930,000. The BCH FLP-3 Unit Accounts are designed to have a capital account of $0.00 as allocations are typically payable in cash upon issuance. However, as of September 30, 2023, the Company owed BHI $930,000 in cash distributions in connection with a previous allocation resulting in a capital account balance of $930,000. BHI is directly owned by The Highland Business Holdings Trust, of which Mr. Heppner is the trustee, and Mr. Heppner and his family are the beneficiaries. As the holder of BCH FLP-3 Unit Accounts, BHI is entitled to receive quarterly tax and other distributions equal to 100% of the amount of the profit allocated to BHI’s BCH FLP-3 Unit Accounts capital balance. BCH FLP-3 Unit Accounts are allocated profits from financing activities of Ben equal to the lesser of 5% of quarterly net financing revenues and 10% of the average annualized stated interest (to the extent constituting net financing revenues) of the quarterly average of new ExAlt Loans issued during the previous 12 months. See “Description of Securities-Limited Partner Interests in BCH”, “Certain Relationships and Related Party Transactions, and Director Independence-Beneficient Company Holdings, L.P. Interests” for additional information on payments made to BHI as a holder of BCH FLP-3 Unit Accounts.    Q2 2024

Q1 2024

FY 2023

TP 2022

FY 2021

FY 2020

    

—  

—  

900,000

—  

22,800

—  

 

 

 

 

Compensation Policy

The Company’s Board adopted a compensation policy (the “Compensation Policy”) effective as of June 7, 2023. Pursuant to the Compensation Policy, the aggregate value of all compensation (to be defined in the Compensation Policy) paid or granted by the Company or its subsidiaries to all individuals for service as an employee in any fiscal year during the term of the Compensation Policy may not exceed sixty percent (60%) of the gross revenues of the Company and its subsidiaries (exclusive of any trust or special purpose vehicle that is considered a subsidiary solely because it is consolidated) for the immediately preceding fiscal year (the “Annual Compensation Cap”). If the gross revenues for the initial six-month period of any fiscal year, on an annualized basis, would exceed the gross revenue for the immediately preceding fiscal year, the Annual Compensation Cap shall be sixty percent (60%) of the annualized gross revenues for such fiscal year. Notwithstanding the Annual Compensation Cap, an amount equal to (i) the aggregate value of all salaries, bonuses and benefits paid or provided to all employees during any fiscal year, and (ii) equity-based compensation attributable to any fiscal year for awards granted in previous years may exceed the Annual Compensation Cap and be paid. If the total compensation that would be paid or awarded in any fiscal year in the absence of the Annual Compensation Cap would exceed the applicable Annual Compensation Cap, the amount of such excess will not be paid in such fiscal year but may be carried forward and paid, at the discretion of the Company’s Compensation Policy in subsequent years, subject to the applicable Annual Compensation Cap for such subsequent year.

 

243


Table of Contents

The compensation subject to the Compensation Policy includes base salaries, bonuses, equity-based compensation (generally, awards under equity-based compensation plans) and certain allocations of profits and upward adjustments of carrying values by BCH to individuals who are also employees of the Company and its subsidiaries. The Annual Compensation Cap shall not be applicable to payments or distributions payable, directly or indirectly, to any employee from any entity that is not the Company or a subsidiary of the Company including, without limitation, Bradley Capital Company, L.L.C. The terms of the Compensation Policy commenced on the consummation of the Business Combination on June 7, 2023, and continues through December 31, 2025, and will automatically renew for successive twelve (12) month periods unless the board elects not to renew any initial or renewal term.

The Compensation Policy may only be amended (including an increase in the amount of the Annual Compensation Cap), and the Board may elect not to renew and extend any initial or renewal term, in each case, with the consent of the majority of the Company’s Board and, for so long as the holders of the Class B common stock have the right to elect a majority of the Company’s Board, a majority of the members of the Company’s Board elected by holders of the Class A common stock.

Employee Benefit Plans

We believe our ability to grant equity-based awards is a valuable compensation tool that enables us to attract, retain, and motivate our employees, consultants, and directors by aligning their financial interests with those of our equity holders. The principal features of our current equity incentive plans are summarized below. Our compensation committee, or our Board in place of the compensation committee, has authority to administer these plans. These summaries are qualified in their entirety by reference to the actual text of the plans, which are filed as exhibits to this registration statement of which this prospectus forms a part.

Equity Incentive Plans

2018 Equity Incentive Plan

On September 25, 2018, the board of directors of BCG’s general partner adopted the 2018 Equity Incentive Plan. The 2018 Equity Incentive Plan authorizes the award of options, unit appreciation rights, common units of BCG (the “BCG Common Units”), restricted BCG Common Units, deferred restricted BCG Common Units, phantom restricted BCG Common Units, or other BCG Common Unit-based awards. In connection with the Conversion, the Company assumed the 2018 Equity Incentive Plan, and any awards granted pursuant to the 2018 Equity Incentive Plan are to be settled in Class A common stock. Effective June 7, 2023, no further awards are to made pursuant to the 2018 Equity Incentive Plan.

Awards are generally subject to service-based vesting over a multi-year period from the recipient’s date of hire, though some awards fully vest upon the grant date. While providing services to the Company, if applicable, certain of these awards are subject to minimum retained ownership rules requiring the award recipient to continuously hold Class A common stock or equivalents equal to at least 15% of their cumulatively granted awards that have the minimum retained ownership requirement.

Adjustments. In the event of an extraordinary split, recapitalization, recapitalization, rights offering, split-up or spin-off or any other event that constitutes an “equity restructuring” (as defined under FASB ASC Topic 718) with respect to Class A common stock, the Board will adjust the terms of the awards in the manner determined appropriate or desirable by the Board.

Mergers, reorganizations and other corporate transactions. In the event of any reorganization, merger, consolidation, combination, repurchase or exchange of Class A common stock, issuance of warrants or other rights to purchase Class A common stock or other securities of the Company, or other similar corporate transaction or event that affects the BCG Common Units such that an adjustment is determined by the Board in

 

244


Table of Contents

its discretion to be appropriate or desirable, the Board in its sole discretion and without liability to any person will make such substitution or adjustment, if any, as it deems to be equitable.

Change in control. In the event of a change in control, the Board may accelerate, vest or cause any restrictions to lapse with respect to all or any portion of an award; cancel such awards for fair value; provided that any options or unit appreciation right having an exercise price per Class A common stock that is greater than the per share consideration to be paid in the change in control transaction to a holder of a Class A common stock can be cancelled without payment of any consideration therefor; provide for the issuance of substitute awards that will substantially preserve the otherwise applicable terms of any affected awards; or provide that options shall be exercisable for a period of at least 15 days prior to the change in control and that, upon the occurrence of the change in control, such options shall terminate and be of no further force and effect.

Effect of Termination of Employment. In the event of a termination of employment for cause, all vested and unvested equity awards under the 2018 Equity Incentive Plan are forfeited. In the event of a termination of employment for any other reason, the portion of the award scheduled to vest on the next vesting date will vest and all unvested equity awards under the 2018 Equity Incentive Plan are forfeited.

Nontransferability of Awards. Unless otherwise determined or approved by the Board, an award is not transferable or assignable by the participant otherwise than by will or by the laws of descent and distribution.

Amendments or Termination. The Board may amend, alter or discontinue the 2018 Equity Incentive Plan or any outstanding award, but no amendment, alteration or discontinuation is to be made, without the consent of a participant, if such action would materially diminish any of the rights of the participant under any award theretofore granted to such participant.

International Participants. With respect to participants who reside or work outside the United States of America, the Board may, in its sole discretion, amend the terms of the awards with respect to such Participants in order to conform such terms with the requirements of local law or to obtain more favorable tax or other treatment for a participant or the Company.

BMP Equity Incentive Plan

The Board of Directors of BCG’s general partner, Ben Management adopted the BMP Equity Incentive Plan on April 25, 2019. Under the BMP Equity Incentive Plan, certain of our directors and employees are eligible to receive equity units in BMP, an entity affiliated with the Board of Directors BCG’s general partner, in return for their services to BCG. The BMP equity units eligible to be awarded to employees are comprised of BMP’s Class A Units (the “BMP Class A Units”) and/or BMP’s Class B Units (the “BMP Class B Units”) (collectively, the “BMP Equity Units”). All awards are classified in equity upon issuance.

Vesting. Awards will generally be subject to service-based vesting over a four-year period from the recipient’s date of hire, though some awards fully vest upon grant date. Expense recognized for these awards is specially allocated to certain holders of redeemable noncontrolling interests. While providing services to the Company, if applicable, certain of these awards are subject to minimum retained ownership rules requiring the award recipient to continuously hold BMP Equity Units equivalents equal to at least 25% of their cumulatively granted awards that have the minimum retained ownership requirement. The awards are generally non-transferable. Awards under the BMP Equity Incentive Plan that vest ultimately dilute our common unitholders.

Minimum Retained Ownership. While employed by us, unless waived in whole or in part, each of our named executive officers is required to hold at least 25% of the cumulative amount of BMP units granted pursuant to the BMP Equity Incentive Plan that have satisfied the service-based vesting condition during the duration of their employment with the Company.

 

245


Table of Contents

Conversion. Holders of BMP Class A Units may elect quarterly to convert BCH Class S Preferred Units attributable to such holder’s vested BMP Class A Units to BCH Class S Ordinary Units and/or to exchange BCH Class S Ordinary Units attributable to vested BMP Class A Units for shares of Class A common stock (or the equivalent amount in cash based on the fair market value of the Class A common stock). Holders of BMP Class B units may convert such Class B Units only on termination of employment.

Redemption upon Termination of Employment. In the event of a termination of employment for cause, all vested and unvested BMP Equity Units are forfeited. In the event of a termination of employment for any other reason, (i) a holder of BMP Class A Units will continue to participate in such units at a decreasing rate over five years, during which time, such holder’s Class A Units are converted to shares of Class A common stock and, at such holder’s election, distributed to such holder and (ii) Class B Units are exchanged, at the holder’s election for shares of Class A common stock.

2023 Incentive Plan

On June 6, 2023, Company’s Board adopted the 2023 Incentive Plan. Under the 2023 Incentive Plan, subject to certain adjustments, the aggregate number of shares of Class A common stock issuable under the 2023 Incentive Plan in respect of awards is equal to 15% of the aggregate number of shares issued and outstanding or then issuable upon the conversion of outstanding securities of the Company or its subsidiaries determined as of the Effective Date, of which 100% of the available shares may be delivered pursuant to incentive stock options. Notwithstanding the foregoing, on the first trading date of each calendar quarter, the number of shares of Class A common stock available under the 2023 Incentive Plan is to be increased so that the total number of shares issuable under the 2023 Incentive Plan is to be equal to the lesser of (i) 200,000,000 shares, and (ii) 15% of the total number of shares issued and outstanding or then issuable upon the conversion of outstanding securities of the Company or its subsidiaries, as determined as of the Adjustment Date (as defined in the 2023 Incentive Plan), provided that no such adjustment will have any effect on the ISO Limit (as defined in the 2023 Incentive Plan), except for any adjustments summarized therein. Beneficient’s Compensation Policy, which became effective upon the consummation of the Business Combination, will limit the number of awards that can be made each year pursuant to the 2023 Incentive Plan.

Purpose. The purpose of the 2023 Incentive Plan is to provide an incentive for key employees, non-employee directors and certain contractors of Beneficient or its subsidiaries to remain in the service of Beneficient or its subsidiaries, to extend to them the opportunity to acquire a proprietary interest in Beneficient so that they will apply their best efforts for the benefit of Beneficient and to aid Beneficient in attracting able persons to enter the service of Beneficient and its subsidiaries.

Effective Date and Expiration. The 2023 Incentive Plan was ratified and adopted by the Board on June 6, 2023. Unless sooner terminated by the Board, the 2023 Incentive Plan will terminate and expire on the tenth anniversary of the effective date. No award may be made under the 2023 Incentive Plan after its expiration date, but awards made prior thereto may extend beyond that date.

Share Authorization. Subject to certain adjustments, the aggregate number of shares of our Class A common stock expected to be issuable under the 2023 Incentive Plan in respect of awards will be equal to 15% of the aggregate number of shares issued and outstanding or then issuable upon the conversion of outstanding securities of the Company or its subsidiaries determined as of the effective date, of which 100% of the available shares may be delivered pursuant to incentive stock options (the “ISO Limit”). Notwithstanding the foregoing, on the first trading date of each calendar quarter (the “Adjustment Date”), the number of shares of Class A common stock available under the 2023 Incentive Plan shall be increased so that the total number of shares issuable under the 2023 Incentive Plan shall be equal to the lesser of (i) 200,000,000 shares, and (ii) 15% of the total number of shares issued and outstanding or then issuable upon the conversion of outstanding securities of the Company or its subsidiaries, as determined as of the Adjustment Date, provided that no such adjustment shall have any effect on the ISO Limit, except for any adjustments summarized below.

 

246


Table of Contents

Shares to be issued may be made available from authorized but unissued Class A common stock, Class A common stock held by Beneficient in its treasury, or Class A common stock purchased by Beneficient on the open market or otherwise. During the term of the 2023 Incentive Plan, Beneficient will at all times reserve and keep enough our Class A common stock available to satisfy the requirements of the 2023 Incentive Plan. If an award under the 2023 Incentive Plan is cancelled, forfeited or expires, in whole or in part, the shares subject to such forfeited, expired or cancelled award may again be awarded under the 2023 Incentive Plan.

Awards that may be satisfied either by the issuance of Class A common stock or by cash or other consideration shall be counted against the maximum number of shares of Class A common stock that may be issued under the 2023 Incentive Plan only during the period that the award is outstanding or to the extent the award is ultimately satisfied by the issuance of Class A common stock. Shares of Class A common stock otherwise deliverable pursuant to an award that are withheld upon exercise or vesting of an award for purposes of paying the exercise price or tax withholdings shall be treated as delivered to the participant and shall be counted against the maximum number of available shares. Awards will not reduce the number of shares of Class A common stock that may be issued, however, if the settlement of the award will not require the issuance of common stock. Only shares forfeited back to Beneficient, shares cancelled on account of termination, or expiration or lapse of an award, shall again be available for grant of incentive stock options under the 2023 Incentive Plan, but shall not increase the maximum number of shares described above as the maximum number of shares of Class A common stock that may be delivered pursuant to incentive stock options.

Administration. The 2023 Incentive Plan is administered by the Audit Committee of the Board with respect to the Company’s directors and executive officers, and the Compensation Committee administers the 2023 Incentive Plan for all other persons. Membership on the Audit Committee shall be limited to “non-employee directors” in accordance with Rule 16b-3under the Securities Exchange Act of 1934, as amended. The Audit Committee may delegate certain duties to one or more officers of Beneficient as provided in the 2023 Incentive Plan. The Audit Committee will, with respect to directors and executive officers, and the Compensation Committee with respect to all other persons, determine the persons to whom awards are to be made, determine the type, size and terms of awards, interpret the 2023 Incentive Plan, establish and revise rules and regulations relating to the 2023 Incentive Plan and make any other determinations that it believes necessary for the administration of the 2023 Incentive Plan.

Eligibility. Employees (including any employee who is also a director or an officer), contractors, and non-employee directors of Beneficient or its subsidiaries whose judgment, initiative and efforts contributed to or may be expected to contribute to the successful performance of Beneficient are eligible to participate in the 2023 Incentive Plan. As of May 11, 2023, Beneficient (including its subsidiaries) had approximately 152 employees and six non-employee directors. The Audit Committee will, with respect to directors and executive officers, and the Compensation Committee with respect to all other persons, determine who will participate in the 2023 Incentive Plan in order to attract, reward and retain top performers and key management.

Financial Effect of Awards. Beneficient will receive no monetary consideration for the granting of awards under the 2023 Incentive Plan, unless otherwise provided when granting restricted stock or restricted stock units. Beneficient will receive no monetary consideration other than the option price for Class A common stock issued to participants upon the exercise of their stock options, and Beneficient will receive no monetary consideration upon the exercise of stock appreciation rights.

Stock Options. The Committee may grant either incentive stock options qualifying under Section 422 of the Code or non-qualified stock options, provided that only employees of Beneficient and its subsidiaries (excluding subsidiaries that are not corporations) are eligible to receive incentive stock options. Stock options may not be granted with an option price less than 100% of the fair market value of a common share on the date the stock option is granted. If an incentive stock option is granted to an employee who owns or is deemed to own more than 10% of the combined voting power of all classes of stock of Beneficient (or any parent or subsidiary), the option price shall be at least 110% of the fair market value of a common share on the date of grant. The

 

247


Table of Contents

Committee will determine the terms of each stock option at the time of grant, including without limitation, the methods by or forms in which shares will be delivered to participants. The maximum term of each option, the times at which each option will be exercisable, and provisions requiring forfeiture of unexercised options at or following termination of employment or service generally are fixed by the Committee, except that the Committee may not grant stock options with a term exceeding 10 years or, in the case of an incentive stock option granted to an employee who owns or is deemed to own more than 10% of the combined voting power of all classes of our Class A common stock (or of any parent or subsidiary), five years.

Recipients of stock options may pay the option exercise price (i) in cash, check, bank draft or money order payable to the order of Beneficient, (ii) by delivering to Class A common stock (including restricted stock) already owned by the participant having a fair market value equal to the aggregate option exercise price, provided that the participant has not acquired such stock within six months prior to the date of exercise, (iii) by delivering to Beneficient or its designated agent an executed irrevocable option exercise form together with irrevocable instructions from the participant to a broker or dealer, reasonably acceptable to the Beneficient, to sell certain of Class A common stock purchased upon the exercise of the option or to pledge such shares to the broker as collateral for a loan from the broker and to deliver to Beneficient the amount of sale or loan proceeds necessary to pay the purchase price, (iv) by requesting Beneficient to withhold the number of shares otherwise deliverable upon exercise of the stock option by the number of shares of Class A common stock having an aggregate fair market value equal to the aggregate exercise price at the time of exercise (i.e., a cashless net exercise), or (v) by any other form of valid consideration that is acceptable to the Committee in its sole discretion.

Stock Appreciation Rights. The Committee is authorized to grant stock appreciation rights (“SARs”) as a stand-alone award (or freestanding SARs), or in conjunction with stock options granted under the 2023 Incentive Plan (or tandem SARs). A SAR is the right to receive an amount equal to the excess of the fair market value of a common share on the date of exercise over the exercise price. The exercise price may be equal to or greater than the fair market value of a common share on the date of grant. The Committee, in its sole discretion, may place a ceiling on the amount payable on the exercise of a SAR, but any such limitation shall be specified at the time the SAR is granted. A SAR granted in tandem with a stock option will require the holder, upon exercise, to surrender the related stock option with respect to the number of shares as to which the SAR is exercised. The Committee will determine the terms of each SAR at the time of the grant, including without limitation, the methods by or forms in which the value will be delivered to participants (whether made in common stock, in cash or in a combination of both). The maximum term of each SAR, the times at which each SAR will be exercisable, and provisions requiring forfeiture of unexercised SARs at or following termination of employment or service generally are fixed by the Committee, except that no freestanding SAR may have a term exceeding 10 years and no tandem SAR may have a term exceeding the term of the option granted in conjunction with the tandem SAR.

Restricted Stock and Restricted Stock Units. The Committee is authorized to grant restricted stock and restricted stock units. Restricted stock consists of shares that are transferred or sold by Beneficient to a participant, but are subject to substantial risk of forfeiture and to restrictions on their sale or other transfer by the participant. Restricted stock units are the right to receive Class A common stock at a future date in accordance with the terms of such grant upon the attainment of certain conditions specified by the Committee, which include substantial risk of forfeiture and restrictions on their sale or other transfer by the participant. The Committee determines the eligible participants to whom, and the time or times at which, grants of restricted stock or restricted stock units will be made, the number of shares or units to be granted, the price to be paid, if any, the time or times within which the shares covered by such grants will be subject to forfeiture, the time or times at which the restrictions will terminate, and all other terms and conditions of the grants. Restrictions or conditions could include, but are not limited to, the attainment of performance goals (as described below), continuous service with the Beneficient, the passage of time or other restrictions or conditions.

Performance Awards. The Committee may grant performance awards payable in cash, common stock, or a combination thereof at the end of a specified performance period. Payment will be contingent upon achieving

 

248


Table of Contents

pre-established performance goals (as described below) by the end of the performance period. The Committee will determine the length of the performance period, the maximum payment value of an award, and the minimum performance goals required before payment will be made, so long as such provisions are not inconsistent with the terms of the 2023 Incentive Plan, and to the extent an award is subject to Section 409A of the Code, are in compliance with the applicable requirements of Section 409A of the Code and any applicable regulations or guidance. With respect to a performance award, if the Committee determines in its sole discretion that the established performance measures or objectives are no longer suitable because of a change in Beneficient’s business, operations, corporate structure, or for other reasons that the Committee deems satisfactory, the Committee may modify the performance measures or objectives and/or the performance period.

Vesting of Awards; Forfeiture; Assignment. The Committee, in its sole discretion, may establish the vesting terms applicable to an award, subject in any case to the terms of the 2023 Incentive Plan. The Committee may impose on any award, at the time of grant or thereafter, such additional terms and conditions as the Committee determines, including terms requiring forfeiture of awards in the event of a participant’s termination of service. The Committee will specify the circumstances under which performance awards may be forfeited in the event of a termination of service by a participant prior to the end of a performance period or settlement of awards. Except as otherwise established by the Committee in the award agreement setting forth the terms, restricted stock will be forfeited upon a participant’s termination of service during the applicable restriction period.

Welfare and other benefits

We provide health, dental, vision, life, and disability insurance benefits to our named executive officers, on the same terms and conditions as provided to all other eligible employees.

We also sponsor a broad-based 401(k) plan intended to provide eligible employees with an opportunity to defer compensation up to certain annual limits. As a tax-qualified retirement plan, contributions (if any) made by us are deductible by us when made, and contributions and earnings on those amounts are generally not taxable to the employees until withdrawn or distributed from the 401(k) plan. Our named executive officers are eligible to participate in our employee benefit plans, including our 401(k) plan, on the same basis as our other employees.

Director Compensation

The following table sets forth the cash and non-cash compensation awarded to or earned by each non-employee who served as a member of the board of directors of Ben Management during the fiscal year ended March 31, 2023.

 

Director’s Name    Fees Earned
or Paid in
Cash
($)
    Equity
Awards
($)
    All Other
Compensation
($)
    Total
($)
 

Peter T. Cangany, Jr.

   $ 185,000 (1)    $ 150,000 (2)    $ 25,000 (3)    $ 360,000  

Richard W. Fisher

     300,000 (4)      150,000 (5)      —         450,000  

Thomas O. Hicks

     300,000 (6)      150,000 (7)      —         450,000  

Emily B. Hill

     165,000 (8)      —   (9)      25,000 (3)      190,000  

Dennis P. Lockhart

     175,000 (10)      150,000 (11)      25,000 (3)      350,000  

Bruce W. Schnitzer

     300,000 (12)      150,000 (13)              450,000  

 

(1)

Represents aggregate cash compensation paid to Mr. Cangany for his service as a director, the chair of the Audit Committee and a member of the Enterprise Risk Committee.

(2)

Represents 12,000 BCG restricted equity units awarded to Mr. Cangany pursuant to a restricted equity unit award agreement dated as of April 1, 2022, pursuant to which Mr. Cangany received a grant of 12,000 restricted equity units with a grant date fair value computed in accordance with FASB ASC Topic 718, of $150,000. Each restricted equity unit entitles the holder thereof to receive one of the Company’s common

 

249


Table of Contents
  units upon vesting in accordance with the FY 2023 Period Vesting Schedule and subject to the FY 2023 Period Vesting Criteria. If upon the Initial Listing Event the fair market value of the Class A common stock subject to such award is less than $150,000, Mr. Cangany will be granted additional restricted equity units such that the total fair market value of the Class A common stock subject to the initial grant and such additional grant equals $150,000. Any such additional restricted equity units will be subject to the terms and conditions of the initial grant. As of March 31, 2023, Mr. Cangany held (i) 12,000 unvested restricted equity units, and (ii) 10,000 unvested Class A Units and 10,000 unvested Class B Units in BMP.
(3)

Represents annual health and wellness allowance for Independent Directors.

(4)

Represents aggregate cash consideration paid to Mr. Fisher for his service as a director.

(5)

Represents 12,000 BCG restricted equity units awarded to Mr. Fisher pursuant to a restricted equity unit award agreement dated as of April 1, 2022, pursuant to which Mr. Fisher received a grant of 12,000 restricted equity units with a grant date fair value computed in accordance with FASB ASC Topic 718, of $150,000. Each restricted equity unit entitles the holder thereof to receive one of the Company’s common units upon vesting in accordance with the FY 2023 Period Vesting Schedule and subject to the FY 2023 Period Vesting Criteria. If upon the Initial Listing Event the fair market value of the Class A common stock subject to such award is less than $150,000, Mr. Fisher will be granted additional restricted equity units such that the total fair market value of the Class A common stock subject to the initial grant and such additional grant equals $150,000. Any such additional restricted equity units will be subject to the terms and conditions of the initial grant. As of March 31, 2023, Mr. Fisher held 12,000 unvested restricted equity units.

(6)

Represents aggregate cash consideration paid to Mr. Hicks for his service as a director and a member of the Executive Committee.

(7)

Represents 12,000 BCG restricted equity units awarded to Mr. Hicks pursuant to a restricted equity unit award agreement dated as of April 1, 2022, pursuant to which Mr. Hicks received a grant of 12,000 restricted equity units with a grant date fair value computed in accordance with FASB ASC Topic 718, of $150,000. Each restricted equity unit entitles the holder thereof to receive one of the Company’s common units upon vesting in accordance with the FY 2023 Period Vesting Schedule and subject to the FY 2023 Period Vesting Criteria. If upon the Initial Listing Event the fair market value of the Class A common stock subject to such award is less than $150,000, Mr. Hicks will be granted additional restricted equity units such that the total fair market value of the Class A common stock subject to the initial grant and such additional grant equals $150,000. Any such additional restricted equity units will be subject to the terms and conditions of the initial grant. As of March 31, 2023, Mr. Hicks held 527,000 unvested restricted equity units the vesting of which is subject to the completion of a liquidity event, which will be satisfied by the consummation of the Avalon Merger.

(8)

Represents aggregate cash consideration paid to Ms. Hill for her service as a director, a member of the Audit Committee and a member of the Community Reinvestment Committee.

(9)

As of March 31, 2023, Ms. Hill held (i) 40,000 unvested restricted equity units, and (ii) 24,000 unvested Class A Units and 24,000 unvested Class B Units in BMP.

(10)

Represents aggregate cash compensation paid to Mr. Lockhart for his service as a director, chair of the Credit Committee and a member of the Audit Committee.

(11)

Represents 12,000 BCG restricted equity units awarded to Mr. Lockhart pursuant to a restricted equity unit award agreement dated as of April 1, 2022, pursuant to which Mr. Lockhart received a grant of 12,000 restricted equity units with a grant date fair value computed in accordance with FASB ASC Topic 718, of $150,000. Each restricted equity unit entitles the holder thereof to receive one of the Company’s common units upon vesting in accordance with the FY 2023 Period Vesting Schedule and subject to the FY 2023 Period Vesting Criteria. If upon the Initial Listing Event the fair market value of the Class A common stock subject to such award is less than $150,000, Mr. Lockhart will be granted additional restricted equity units such that the total fair market value of the Class A common stock subject to the initial grant and such additional grant equals $150,000. Any such additional restricted equity units will be subject to the terms and conditions of the initial grant. As of March 31, 2023, Mr. Lockhart held (i) 12,000 unvested restricted equity units, and (ii) 10,000 unvested Class A Units and 10,000 unvested Class B Units in BMP.

(12)

Represents aggregate cash consideration paid to Mr. Schnitzer for his service as a director and a member of the Executive Committee.

 

250


Table of Contents
(13)

Represents 12,000 BCG restricted equity units awarded to Mr. Schnitzer pursuant to a restricted equity unit award agreement dated as of April 1, 2022, pursuant to which Mr. Schnitzer received a grant of 12,000 restricted equity units with a grant date fair value computed in accordance with FASB ASC Topic 718, of $150,000. Each restricted equity unit entitles the holder thereof to receive one of the Company’s common units upon vesting in accordance with the FY 2023 Period Vesting Schedule and subject to the FY 2023 Period Vesting Criteria. If upon the Initial Listing Event the fair market value of the Class A common stock subject to such award is less than $150,000, Mr. Schnitzer will be granted additional restricted equity units such that the total fair market value of the Class A common stock subject to the initial grant and such additional grant equals $150,000. Any such additional restricted equity units will be subject to the terms and conditions of the initial grant. As of March 31, 2023, Mr. Schnitzer held 12,000 unvested restricted equity units.

Narrative Disclosure to Director Compensation Table

Director Fees

The annual fees for the fiscal year ended March 31, 2023 paid to the non-employee directors of Ben Management are as follows:

 

   

annual cash retainer for each of Mr. Fisher, Mr. Hicks and Mr. Schnitzer (the “Senior Directors”) of $300,000;

 

   

annual cash retainer for directors who are not Senior Directors of $150,000;

 

   

an additional annual cash retainer of $25,000 to the chair of the Audit Committee;

 

   

an additional annual cash retainer of $10,000 to a non-chair member of the Audit Committee;

 

   

an additional cash retainer of $15,000 to the chair of the Credit Committee;

 

   

an additional cash retainer of $10,000 to a member of the Enterprise Risk Committee; and

 

   

an additional cash retainer of $5,000 to a member of the Community Reinvestment Committee.

In addition, directors who are not Senior Directors receive an Annual Health and Wellness Allowance of $25,000.

Director Agreements

On September 13, 2017, BCG entered into a director agreement with Mr. Hicks, which became effective upon the occurrence of a certain transaction described therein, pursuant to which (i) Mr. Hicks receives base compensation of $300,000 per year, and (ii) Mr. Hicks was granted an award of restricted equity units with a fair market value of $1,000,000 on the date of grant. Mr. Hicks was also granted an award of 13.5% of the participating interests available for issuance pursuant to the Beneficient Management Partners, L.P. 2017 Equity Incentive Plan. Mr. Hicks’ agreement has an initial term of seven (7) years, subject to earlier termination as provided therein. In the event the initial term is terminated before it expires due to a removal or because Mr. Hicks is not re-elected or re-appointed, in each case without cause (as defined in the agreement), the annual compensation fee will continue to be paid through the end of the initial term. In connection with his director agreement, Mr. Hicks agreed to confidentiality, intellectual property protection and non-competition provisions. On June 7, 2023, we entered into a consulting agreement with Mr. Hicks to replace and supersede his director agreement, the terms of which are described below (the “Hicks Consulting Agreement”).

On September 17, 2017, BCG entered into a director agreement with Mr. Fisher, which became effective upon the occurrence of a certain transaction described therein, pursuant to which (i) Mr. Fisher receives base compensation of $300,000 per year and (ii) Mr. Fisher was granted an award of restricted equity units with a fair market value of $1,000,000 on the date of grant. Mr. Fisher was also granted an award of 13.5% of the

 

251


Table of Contents

participating interests available for issuance pursuant to the Beneficient Management Partners, L.P. 2017 Equity Incentive Plan. Mr. Fisher’s agreement has an initial term of seven (7) years, subject to earlier termination as provided therein. In the event the initial term is terminated before it expires due to a removal or because Mr. Fisher is not re-elected or re-appointed, in each case without cause (as defined in the agreement), the annual compensation fee will continue to be paid through the end of the initial term. In connection with his director agreement, Mr. Fisher agreed to confidentiality, intellectual property protection and non-competition provisions. On June 7, 2023, we entered into a consulting agreement with Mr. Fisher to replace and supersede his director agreement, the terms of which are described below (the “Fisher Consulting Agreement”).

On September 18, 2017, BCG entered into a director agreement with Mr. Schnitzer, which became effective upon the occurrence of a certain transaction described therein, pursuant to which (i) Mr. Schnitzer receives base compensation of $300,000 per year, and (ii) Mr. Schnitzer was granted an award of restricted equity units with a fair market value of $1,000,000 on the date of grant. Mr. Schnitzer was also granted an award of 13.5% of the participating interests available for issuance pursuant to the Beneficient Management Partners, L.P. 2017 Equity Incentive Plan. Mr. Schnitzer’s agreement has an initial term of seven (7) years, subject to earlier termination as provided therein. In the event the initial term is terminated before it expires due to a removal or because Mr. Schnitzer is not re-elected or re-appointed, in each case without cause (as defined in the agreement), the annual compensation fee will continue to be paid through the end of the initial term. In connection with his director agreement, Mr. Schnitzer agreed to confidentiality, intellectual property protection and non-competition provisions. On June 7, 2023, we entered into a consulting agreement with Mr. Schnitzer to replace and supersede his director agreement, the terms of which are described below (the “Schnitzer Consulting Agreement” and together with the Hicks Consulting Agreement and the Fisher Consulting Agreement, the “Consulting Agreements”).

On March 31, 2022, BCG entered into a director agreement with Ms. Hill, effective as of March 31, 2022, pursuant to which (i) Ms. Hill receives base compensation of $150,000 per year, (ii) Ms. Hill was granted an award of restricted equity units with a fair market value of $500,000 on the date of grant and (iii) Ms. Hill will be granted, for a period of three years, an annual award of restricted equity units with a fair market value of $150,000 on the date of grant, provided that Ms. Hill is serving as a director of the Company as of January 1 of each such year. Ms. Hill was also granted an award of 40,000 Class A Units and 40,000 Class B Units pursuant to the Beneficient Management Partners, L.P. 2017 Equity Incentive Plan. Ms. Hill’s agreement has an initial term of three (3) years, subject to earlier termination as provided therein. In the event the initial term is terminated before it expires due to a removal or because Ms. Hill is not re-elected or re-appointed, in each case without cause (as defined in the agreement), the annual compensation fee will continue to be paid through the end of the initial term. In connection with her director agreement, Ms. Hill agreed to confidentiality, intellectual property protection and non-competition provisions. On June 6, 2023, BCG terminated the director agreement with Ms. Hill, although she continues to serve as a director of Beneficient.

Our policy is to not pay director compensation to directors who are also our employees.

The Company has entered into Indemnification Agreements (the “Indemnification Agreements”) with each of its current directors and executive officers (collectively, the “Indemnitees”). The Indemnification Agreements generally provide that the Company is to indemnify the Indemnitees to the fullest extent permitted by applicable law, subject to certain exceptions, against expenses, judgments, fines and other amounts actually and reasonably incurred in connection with their service as a director or officer and also provide for rights to advancement of expenses and contribution.

Consulting Agreements

On June 6, 2023, BCG terminated the existing director agreements for Messrs. Hicks, Fisher, Fletcher, Silk and Schnitzer and Ms. Hill. In addition, in connection with the closing of the Business Combination, on June 7, 2023, each of Messrs. Hicks, Fisher and Schnitzer entered into Consulting Agreements with Beneficient to replace and

 

252


Table of Contents

supersede their respective existing director agreements as described above. Pursuant to the consulting agreements, Messrs. Hicks, Fisher and Schnitzer agreed to mentor, advise and support Beneficient and its related entities regarding its business of providing services, insurance, liquidity and financing for alternative asset holders and each receive an annual cash fee of $150,000 per year. Such consulting fee is in addition to the annual cash retainer each of Messrs. Hicks, Fisher and Schnitzer receive under the director compensation program. The Consulting Agreements acknowledge the continuing effectiveness of certain provisions in the director agreements regarding equity awards previously awarded to Messrs. Hicks, Fisher and Schnitzer under the director agreements as described above.

The Consulting Agreements have an initial term of one (1) year and automatically renew for successive one (1) year terms unless sooner terminated in accordance with their terms. In the event the initial or any renewal term is terminated before it expires due to a removal or because Messrs. Hicks, Fisher and Schnitzer is not re-elected or re- appointed, in each case without cause (as defined in the Consulting Agreements), the annual consulting fee will continue to be paid through the end of the initial or renewal term, as applicable. In connection with the Consulting Agreements, Messrs. Hicks, Fisher and Schnitzer agreed to confidentiality and intellectual property protection provisions.

Director Expenses

Non-employee directors are eligible to use an aircraft, the use of which was subject to the terms of the Bradley Capital Agreement, for personal purposes when the aircraft is not being used on business-related trips. Any such personal use of the Company aircraft may result in the non-employee director recognizing income for tax purposes, and the Company does not reimburse the non-employee directors for any taxes incurred in connection with such personal use.

Director Compensation Policy

Our Board has adopted a non-employee director compensation program, pursuant to which each non-employee director will receive an annual cash retainer of $150,000. In addition, the chair of the Audit Committee receives an additional annual fee of $15,000. Furthermore, the chair of the Credit Committee receives an additional fee of $15,000. Furthermore, non-employee directors who are members of the Credit Committee, the Community Reinvestment Committee, the Audit Committee and the Enterprise Risk Committee receive an additional annual cash retainer of $15,000, $5,000, $35,000 and $10,000, respectively. Non-employee directors also receive equity compensation pursuant to the non-employee director compensation program in the amount of $150,000. In setting compensation for the members of the Board, the Board considers the significant time commitment and the skills and experience level necessary for directors to fulfill their duties.

Compensation Committee Interlocks and Insider Participation

None of our directors who serve as a member of our Compensation Committee is, or has at any time during the past year been, one of our officers or employees. Thomas O. Hicks, Richard W. Fisher and Bruce W. Schnitzer are members of our Compensation Committee. Each of Messrs. Hicks, Fisher and Schnitzer is party to a consulting agreement with Beneficient. Pursuant to the Consulting Agreements, each of Messrs. Hicks, Fisher and Schnitzer agreed to mentor, advise and support Beneficient and its related entities regarding its business of providing services, insurance, liquidity and financing for alternative asset holders and each receive an annual cash fee of $150,000 per year.

None of our executive officers currently serves, or in the past year has served, as a member of the board of directors or Compensation Committee of any other entity that has one or more executive officers serving on our Board or compensation committee.

 

253


Table of Contents

CERTAIN RELATIONSHIPS AND RELATED PARTY TRANSACTIONS

The following will describe and summarize numerous transactions among Ben and its predecessor BCG and related parties and provides a history and background concerning such transactions and the related development of Ben. Agreements previously executed by BCG, unless otherwise provided, became obligations of Company as a result of the Conversion.

Initial Capitalization and Organizational Transactions

In preparation for the commencement of commercial operations, on August 1, 2017, BCG and several of its subsidiaries, including BCH, and affiliated parties entered into a Recapitalization Agreement (“Recapitalization Agreement”). Pursuant to the Recapitalization Agreement, numerous transactions were completed in order to restructure the organization of Ben and such restructuring established the foundation for Ben’s organizational structure.

Pursuant to the Recapitalization Agreement, Ben Management, which is the general partner of BCG, was formed. In addition, Ben Management formed PEN Insurance Management, LLC (which is now known as PEN Indemnity Management, L.L.C.) with Ben Management acting as its managing member. As of September 30, 2023, PEN Indemnity Management, L.L.C. is the general partner of Private Equity National Indemnity Holdings, L.P., the owner of Ben’s insurance subsidiary, PEN Indemnity Insurance Company, Ltd.

As part of the recapitalization, BCG transferred to BCH all of BCG’s limited partnership interests in The PEN Indemnity Insurance Company, L.P. and Beneficient Management Holdings, L.P. BCG also conveyed its limited partner interests in BMP to BHI. BMP is the sponsor of the BMP Equity Incentive Plan, which holds the BCH FLP-2 Unit Accounts discussed in “—BCH FLP Unit Accounts.” BMP also converted part of its general partner interest in The PEN Indemnity Insurance Company, L.P. to a limited partnership and conveyed such limited partnership interest to BCH and the remaining general partner interest to PEN Insurance Management, LLC.

As part of the recapitalization, the parties also entered into certain services agreements, which are the predecessor agreements for the First Amended and Restated Services Agreement with Bradley Capital Company, L.L.C., discussed below in “—Relationships with Other Parties—Relationship with Bradley Capital Company, L.L.C.,” and the Services Agreement with BHI, discussed below in “—Relationships with Other Parties—Relationship with Beneficient Holdings, Inc.”

Ben commenced commercial operations on September 1, 2017, when Ben and MHT Financial, L.L.C. (“MHT Financial”) entered into agreements to provide liquidity in exchange for the economic rights to several portfolios of alternative assets (collectively, the “Initial Transactions”). In December 2017 and January 2018, Ben and MHT Financial entered into additional agreements to provide liquidity in exchange for the economic rights to additional portfolios of alternative assets (collectively, the “Second Transactions”). The primary closing condition of the Initial and Second Transactions consisted of MHT Financial entering into a Purchase and Sale Agreement with owners of alternative asset funds (family offices, fund-of-funds, and institutions, collectively the “Sellers”) to acquire the portfolios of alternative assets (the “Initial Exchange Portfolio” for the Initial Transactions and the “Second Exchange Portfolio” for the Second Transactions) and the subsequent placement of the Initial and Second Exchange Portfolios by MHT Financial into the custody of certain constituent trusts of the ExAlt Plan (“Founding ExAlt Plan”) in exchange for BCG Common Units of Ben of a like value issued to certain other constituent trusts of the Founding ExAlt Plan (“2017-18 Exchange Trusts”) of which MHT Financial was named the beneficiary and which are not consolidated subsidiaries of BCG. The Initial Transactions and the Second Transactions resulted in an aggregate of $565.0 million in liquidity being extended to the Founding ExAlt Plan in return for the right to the cash flows from the related exchange portfolios totaling NAV of $733.8 million in alternative assets.

Through September 30, 2023, Ben’s originations of liquidity transactions to the Customer ExAlt Trusts have primarily been limited to the Initial and Second Transactions described above, the acquisition of $373 million of

 

254


Table of Contents

alternative assets acquired from an unrelated party in exchange for the issuance of BCG Preferred B-2 Unit Accounts in liquidity transactions that closed on and after December 7, 2021 and the acquisition of alternative assets with a NAV of approximately $37,689,946 from GRID in exchange for the issuance of 3,768,995 shares of Series B-1 preferred stock and 942,249 GRID Warrants. The Initial and Second Transactions were transacted with a limited number of family offices, fund-of-funds and institutions.

Transaction with GWG and GWG Life, LLC

GWG is Beneficient’s former parent company. Following GWG’s emergence from bankruptcy, shares of Class A common stock held by GWG and its subsidiaries were transferred to the GWG Wind Down Trust in accordance with the Second Amended Plan. As of September 30, 2023, the GWG Wind Down Trust held approximately 66.0% of the outstanding Class A common stock. On January 12, 2018, Ben entered into a Master Exchange Agreement, as amended from time to time (the “MEA”), with GWG, GWG Life, LLC, a Delaware limited liability company and wholly-owned subsidiary of GWG (“GWG Life” and, collectively with GWG, the “GWG Parties”), and the 2017-18 Exchange Trusts. The 2017-18 Exchange Trusts agreed to transfer the Common Units they held in BCG to the GWG Parties and receive assets, including GWG’s common stock and GWG Life debt.

Under the MEA, on December 28, 2018 (the “Final Closing Date”), Ben completed a series of strategic exchanges of assets among GWG, GWG Life, and the 2017-18 Exchange Trusts (the “Exchange Transaction”). As a result of the Exchange Transaction, a number of securities were exchanged between the parties, including the following securities as of the Final Closing Date: the 2017-18 Exchange Trusts acquired GWG L Bonds due 2023 in the aggregate principal amount of $366.9 million; the 2017-18 Exchange Trusts acquired 27,013,516 shares of GWG common stock; GWG acquired 40,505,279 BCG Common Units; and GWG acquired the right to obtain additional BCG Common Units pursuant to an option issued by Ben (the “Option Agreement”). In addition, in connection with the Exchange Transaction, BCG, as borrower, entered into a commercial loan agreement (the “Commercial Loan Agreement”) with GWG Life, as lender, providing for a loan in a principal amount of $192.5 million as of the Final Closing Date (the “Commercial Loan”).

Ben and the GWG Parties subsequently terminated the MEA. In addition, effective November 29, 2021, BCG repaid the entire outstanding principal balance of the Commercial Loan Agreement, plus accrued interest by issuing to GWG Life 19,250,795 BCG Common Units.

Registration Rights Agreement

On August 10, 2018, BCG and GWG entered into the Registration Rights Agreement related to the BCG Common Units providing GWG with certain customary registration rights with respect to the BCG Common Units received pursuant to the MEA. Pursuant to this Registration Rights Agreement, GWG is entitled to certain customary demand registration, shelf takedown and piggyback registration rights with respect to the BCG Common Units, subject to certain customary limitations (including with respect to minimum offering size and a maximum number of demands and underwritten shelf takedowns within certain periods). The agreement remains in effect until the earlier of the date GWG is permitted to sell all registrable securities under Rule 144 or until the registrable securities are sold. On August 1, 2023, the Company, GWG, the GWG Wind Down Trust and Jeffrey Stein entered into a registration rights agreement assignment and joinder (the “Assignment Agreement”), pursuant to which GWG assigned its rights under the GWG Registration Rights Agreement to (i) the GWG Wind Down Trust with respect to the Class A common stock transferred to the GWG Wind Down Trust and (i) Mr. Stein with respect to Class A common stock transferred to Mr. Stein.

Option Agreement Conversion

Effective August 11, 2020, as a result of the Exchange Agreement entered into by the parties on December 31, 2019 discussed below, and the mutual agreement of the parties, the Option Agreement between Ben and GWG was automatically exercised under the provisions of the Option Agreement. As such, GWG received $57.5 million of BCG Common Units at a price per unit equal to $12.50. The exercise of the Option Agreement decreased other liabilities and increased BCG Common Units outstanding.

 

255


Table of Contents

Collateral Swap

On September 30, 2020, certain of the Customer ExAlt Trusts (collectively, the “Participating Customer ExAlt Trusts”), at the sole direction of the independent trustee of each such trust, with the intention of protecting the value of certain assets of the Participating Customer ExAlt Trusts underlying part of the collateral portfolio, the Participating Customer ExAlt Trusts entered into that certain Contribution and Exchange Agreement with certain of the 2017-18 Exchange Trusts, (collectively, the “Participating Exchange Trusts”), each of which entered into such agreement at the direction of its applicable trust advisor and by and through its applicable corporate trustee (the “Contribution and Exchange Agreement”). Under the Contribution and Exchange Agreement, the Participating Exchange Trusts agreed to exchange 9,837,264 shares of GWG’s common stock valued at $84.6 million, 543,874 shares of BCG Common Units valued at $6.8 million, and GWG’s L Bonds due 2023 in the aggregate principal amount of $94.8 million to the Participating Customer ExAlt Trusts for $94.3 million in NAV of the alternative asset investments held by the Participating Customer ExAlt Trusts. This transaction (the “Collateral Swap”) resulted in the Participating Customer ExAlt Trusts recognizing an additional $84.6 million of investment in public equity securities of a related party, $94.8 million of debt securities of a related party, $3.4 million of treasury shares of BCG’s Common Units, and gain of $88.5 million, which was recorded in investment income.

Transaction with GWG Controlling Shareholders

On April 15, 2019, BCG, among others, entered into a Purchase and Contribution Agreement (the “Purchase and Contribution Agreement”) with Jon R. Sabes, GWG’s Chief Executive Officer and a director, and Steven F. Sabes, GWG’s Executive Vice President and a director. Pursuant to the Purchase and Contribution Agreement, which closed on April 26, 2019 (the “Purchase and Contribution Agreement Closing”), Messrs. Jon and Steven Sabes sold and transferred all of the shares of GWG’s common stock held directly and indirectly by them and their immediate family members (approximately 12% of GWG’s outstanding common stock in the aggregate). Specifically, Messrs. Jon and Steven Sabes (i) sold in aggregate 2,500,000 shares of GWG’s common stock to Beneficient Capital Company, L.L.C. (“BCC”), a subsidiary of BCH, for $25.0 million in return for a payable ultimately settled in cash on December 31, 2019, and (ii) contributed their remaining 1,452,155 shares of GWG’s common stock to a limited liability company (“SPV”) owned by BHI, a Related Entity (defined below), Hicks Holdings, an entity held by Thomas O. Hicks, a director on the Board, in exchange for certain equity interests in the SPV. BHI is owned by The Highland Business Holdings Trust of which Ben’s CEO, Brad K. Heppner, is the trustee, and Mr. Heppner and his family are the beneficiaries. BHI currently holds approximately 92.74% of the Series B Preferred interests in the SPV and Hicks Holdings is the managing member of the SPV and currently holds approximately 5.57% of the Series B preferred interests in the SPV. “Related Entity” or “Related Entities” include certain trusts that are directly or indirectly controlled by Ben’s CEO, Brad K. Heppner, and those entities directly or indirectly held by such trusts, and in which he and his family members are among classes of economic beneficiaries whether or not our CEO and founder is entitled to economic distributions from such trusts.

BCC and the SPV executed and delivered a Consent and Joinder (as defined below) to the Security Agreement (as defined below). Certain other transactions occurred pursuant to the Purchase and Contribution Agreement and in connection with the Purchase and Contribution Agreement Closing.

On April 26, 2019, and in connection with the Purchase and Contribution Agreement Closing, BCC and the SPV executed and delivered a Consent and Joinder (the “Consent and Joinder”) to the Amended and Restated Pledge and Security Agreement dated October 23, 2017 by and among GWG, GWG Life, Messrs. Jon and Steven Sabes and the Bank of Utah (the “Security Agreement”). Pursuant to the Consent and Joinder, Messrs. Jon and Steven Sabes assigned their rights and delegated their obligations under the Security Agreement to BCC and the SPV, and BCC and the SPV became substitute grantors under the Security Agreement such that the shares of GWG’s common stock acquired by BCC and the SPV pursuant to the Purchase and Contribution Agreement continued to be pledged as collateral security for GWG’s obligations owing in respect of the L Bonds issued under that certain amended and restated indenture, dated as of October 23, 2017, subsequently amended on March 27, 2018 and supplemented by a Supplemental Indenture dated as of August 10, 2018, as so amended and supplemented, and as it may be amended or supplemented from time to time hereafter.

 

256


Table of Contents

Transaction with GWG Life, and certain trusts included in the ExAlt Plan

On May 31, 2019, certain trusts included in the ExAlt Plan identified below (the “LiquidTrust Borrowers”) executed a Promissory Note (the “Promissory Note”) payable to GWG Life (acting through a then constituted special committee of the board of directors of GWG) for a principal amount of $65.0 million that matures on June 30, 2023. The Liquid Trust Borrowers included LT-1 Liquid Trust, LT-2 Liquid Trust, LT-5 Liquid Trust, LT-7 Liquid Trust, LT-8 Liquid Trust, and LT-9 Liquid Trust. The liquid trusts, including the Liquid Trust Borrowers, form an integral part of the ExAlt Plan and are consolidated subsidiaries of Ben. An initial advance in the principal amount of $50.0 million was funded on June 3, 2019, and a second advance in the principal amount of $15.0 million was funded on November 27, 2019. The proceeds from the Promissory Note were used by the LiquidTrust Borrowers to purchase senior beneficial interests held by certain other trusts of the ExAlt Plan (the “Customer Trusts”). The aforementioned trusts utilized the proceeds to repay loan amounts owed by certain of the Customer Trusts to BCC, a subsidiary of BCG. In accordance with the timeline of the Promissory Note, the LiquidTrust Borrowers purchased senior beneficial interests of $60.0 million prior to December 31, 2019. The remaining purchase of senior beneficial interests occurred during January 2020. All proceeds from the Promissory Note have been utilized by the ExAlt Plan to repay loan amounts owed to BCC by certain of the Customer Trusts. Ben utilized the proceeds from the loan repayments to BCC to provide working capital to BCG and its subsidiaries and to pay other liabilities.

LiquidTrust Promissory Note Repayment

On September 30, 2020, GWG, GWG Life (which, collectively with GWG, acting through a then constituted special committee of the board of directors of GWG), and the LiquidTrust Borrowers agreed to the repayment of the Promissory Note and any related accrued interest for a $75.0 million BCH Preferred C-1 Unit Account of BCH that Ben issued to the LiquidTrust Borrowers. BCG determined the fair value of the BCH Preferred C-1 unit account was $71.2 million as of September 30, 2020. The carrying value of the Promissory Note on September 30, 2020, with accrued and unpaid interest thereon, was $65.1 million. Accordingly, the difference between the fair value of the BCH Preferred C-1 Unit Account and the carrying value of the settled debt was settled between the equity holders.

As part of the agreement, if Ben did not receive a trust company charter as of the one-year anniversary of the definitive agreement, or if no trust company charter filing was pending or in the process of being refiled, GWG Life would receive an additional $5.0 million of Preferred C interests in BCH. On July 1, 2021, Ben’s subsidiary, BFF, received a Kansas non-operational trust company charter and effective December 31, 2021, the State of Kansas issued to BFF a fully-operational trust company charter under the Kansas’ TEFFI Act and regulated by the OSBC. Only BFF, our subsidiary, is regulated by the OSBC. The OSBC does not regulate the entirety of Beneficient.

Strategic Transactions with GWG

On December 31, 2019, BCG, BCH, Ben Management, and GWG (acting through a then constituted special committee of the board of directors of GWG) entered into a Preferred Series A Unit Account and Common Unit Investment Agreement (the “Investment Agreement”). Pursuant to the Investment Agreement, BCG and BCH received an aggregate amount of $79.0 million from GWG in return for 666,667 BCG Common Units and Preferred A-1 Unit Accounts of BCH.

In connection with the Investment Agreement, GWG acquired, on December 31, 2019, the right to appoint a majority of the Board of Directors of Ben Management, the general partner of BCG, which in turn is the general partner of BCH. Due to this change-of-control event, BCG became a consolidated subsidiary of GWG; therefore, the results of operations for BCG and its subsidiaries being reported in GWG’s financial statements on a consolidated basis beginning on the transaction date of December 31, 2019.

 

257


Table of Contents

Following the transaction, and as agreed in the Investment Agreement, GWG had an initial capital account balance for the BCH Preferred A-1 Unit Accounts of $319.0 million. As a result, BCG recognized a deemed dividend of $250.0 million, which represents the difference between the redemption value and the carrying value of the BCH Preferred A-1 Unit Accounts, as of December 31, 2019. The parties to the Investment Agreement agreed that the aggregate capital accounts of all holders of the BCH Preferred A-1 Unit Accounts after giving effect to the investment by GWG, including the deemed dividend, is $1.6 billion.

Unit Purchase Agreement with GWG

On July 15, 2020, BCG and BCH entered into the Preferred Series C Unit Purchase Agreement (“UPA”) to purchase Series C Unit Accounts of BCH (“BCH Preferred Series C Unit Accounts”) with GWG (acting through a then constituted special committee of the board of directors of GWG). Pursuant to the UPA, GWG agreed to make capital contributions from time to time to BCH in exchange for Preferred Series C Unit Accounts of BCH during a purchasing period commencing on the date of the UPA and continuing until November 29, 2021, when BCG ceased to be a consolidated subsidiary of GWG.

At any time following July 15, 2020, all or some of the BCH Preferred Series C Unit Accounts purchased under the UPA may be exchanged for BCG Common Units at the option of GWG; provided that, if GWG exchanges less than all of the BCG Preferred Series C Unit Accounts purchased under the UPA, then, immediately after giving effect to such exchange, GWG shall be required to continue to hold BCH Preferred Series C Unit Accounts with a capital account that is at least $10 million. The exchange price for such BCG Common Units shall be determined by third-party valuation agents selected by Ben and GWG. However, if prior to any such optional exchange the BCG Common Units (or shares of Class A common stock following the Conversion) are listed on a national securities exchange, the BCH Preferred Series C Unit Accounts purchased under the UPA will be exchanged for BCG Common Units, or shares of Class A common stock, at the lower of (i) the volume-weighted average of the Common Units for the 20 trading days following the listing of the Common Units on a national securities exchange, and (ii) $12.75 (which, following the conversion of every four BCG Class A Units into five Class A common stock, would be reduced to $10.20 per share of Class A common stock).

During the years ended December 31, 2021 and December 31, 2020, BCH issued $14.8 million and $130.2 million, respectively, of BCH Preferred C-1 Unit Accounts related to this agreement for cash consideration of equal value.

On November 23, 2021, GWG converted $14.8 million of its BCH Preferred C-1 Unit Accounts to an equal amount of BCH Preferred C-0 Unit Accounts. On December 1, 2021, BCH redeemed GWG’s entire BCH Preferred C-0 Unit Accounts for $14.8 million in cash. In exchange for such payment, GWG agreed to pay BCH an early redemption fee in the amount of $1 million, which such fee has yet to be paid. On July 10, 2023, the remaining BCH Preferred C-1 converted into 44,040,761 shares of Class A common stock at approximately $4.66 per share.

GWG Decoupling Transaction

On November 12, 2021, amendments to the organizational documents of BCG, BCH, and Ben Management were approved by the board of directors of Ben Management and GWG (the “Amendments”). On November 29, 2021, the Amendments became effective. These Amendments are part of, and effectuate, the series of transactions (the “Decoupling Transactions”), which resulted in, among other things, (i) GWG converting its capital account balance of $319 million in the BCH Preferred A-1 Unit Accounts to an equal amount of BCH Preferred B-2 Unit Accounts issued by BCG; (ii) GWG no longer having certain voting rights or the right to nominate or appoint members of the Board of Directors of Ben Management; and (iii) BCG no longer being a consolidated subsidiary of GWG and therefore operating as a wholly independent and separate company.

 

 

258


Table of Contents

Shared Services Agreement with GWG

On May 27, 2020, Ben and GWG (acting through a then constituted special committee of the board of directors of GWG) entered into a shared services agreement effective as of January 1, 2020 (the “Shared Services Agreement”). Pursuant to the Shared Services Agreement, GWG agreed to pay a quarterly fee to Ben for the provision of accounting and finance, general and administrative, human resources, sales administration and marketing, underwriting and risk management, information technology and legal services for GWG and its direct or wholly-owned subsidiaries. The total service fee for each quarter is determined in good faith by Ben on the final day of such quarter in accordance with the cost allocation methodology maintained on Ben’s books and records (which provides that, to the extent the Services are eligible for the “services cost method,” as defined in Treasury Regulation § 1.482-9(b), the Service Fee shall be equal to the total costs incurred by Ben during each quarter in connection with BEN’s provision of the Services to GWG or its direct or indirect wholly-owned subsidiaries; and that the Service Fee for Services that are not eligible for the services cost method shall be determined by reference to the “cost of services plus method,” as defined in Treasury Regulation § 1.482-9I).

The term of the Shared Services Agreement has an initial term of one year from the Effective Date and shall renew automatically for successive one-year terms, unless either party gives the other party written notice of termination at least six (6) months prior to the end of the then-current term (provided that either party may terminate the Shared Services Agreement upon sixty days’ prior written notice in the event GWG no longer has the right to appoint a majority of the board of directors of the general partner of Ben). Due to the filing by GWG for reorganization under the Chapter 11 Bankruptcy Code in April 2022, neither party has been authorized to terminate the Shared Services Agreement. During the six months ended September 30, 2023, the three months ended June 30, 2023, year ended March 31, 2023, the three months ended March 31, 2022 and years ended December 31, 2021 and December 31, 2020, GWG paid $0.1 million, $1.4 million, $0.4 million, nil, $8.0 million, and $3.9 million, respectively, to Ben under the Shared Services Agreement. As of September 30, 2023, June 30, 2023, March 31, 2023, March 31, 2022, December 31, 2021 and December 31, 2020, Ben has an outstanding gross receivable related to this Shared Services Agreement of $0.1 million, $17.0 million, $17.8 million, $8.9 million, $4.4 million and $2.3 million, respectively. The allowance for these receivables as of September 30, 2023 and March 31, 2023 was nil and $15.6 million, respectively. The reserve amount pertains to amounts owed by GWG Holdings at the time of their bankruptcy filing. On August 1, 2023, the Shared Services Agreement was terminated. As a result of the termination of the Shared Services Agreement, receivables and related allowance of $15.6 million were written off during the three months ended September 30, 2023.

Relationships with Other Parties

First and Second Lien Credit Agreements with HCLP

On May 15, 2020, Ben, through its BCC subsidiary, executed a term sheet with its lender, HCLP, a Related Entity, to amend its First Lien Credit Agreement and Second Lien Credit Agreement dated September 1, 2017 and December 28, 2018, respectively. The majority of HCLP is indirectly owned by The Highland Investment Holdings Trust, of which Mr. Heppner and his family are the beneficiaries. Mr. Heppner is a trustee but does not possess any discretionary authority with respect to the management, distribution or administration of the trust’s current assets (including HCLP). The resulting Second Amended and Restated First Lien Credit Agreement and Second Amended and Restated Second Lien Credit Agreement (collectively, the “Second A&R Agreements”) were executed on August 13, 2020. Prior to the execution of the Second A&R Agreements, other amendments extended the June 30, 2020 maturity dates of both loans to August 13, 2020, while Ben and the lender finalized the Second A&R Agreements. The Second Amended and Restated Credit Agreement is referred to herein as the “First Lien Credit Agreement” and the Second Amended and Restated Second Lien Credit Agreement is referred to herein as the “Second Lien Credit Agreement.” Additional agreements were entered into on June 10, 2020, and on June 19, 2020, consistent with the term sheet, whereby Ben agreed to repay $25.0 million of the then outstanding principal balance due under the First Lien Credit Agreement and pay an extension fee of 2.5% of the outstanding aggregate principal balance of both loans, calculated after the $25.0 million repayment, on July 15,

 

259


Table of Contents

2020. A total of $28.6 million was paid on July 15, 2020, which included the $25.0 million principal payment, related accrued interest thereon, and the extension fee described above.

As part of Ben’s formative transactions in 2017, the First Lien Credit Agreement proceeds were loaned by HCLP to a subsidiary of Ben. Ben’s subsidiary then loaned the amount on to the Customer Trusts so that the Customer Trusts could acquire investments in alternative assets purchased from the 2017-18 Exchange Trusts. The balance of this related party debt at the time of Ben’s September 1, 2017 commencement of Ben’s commercial operations reduced the balance of the preferred equity held by Ben’s founders.

The Second A&R Agreements extended the maturity date of both loans to April 10, 2021, and increased the interest rate on each loan to 1-month LIBOR plus 8.0%, with a maximum interest rate of 9.5%. On March 10, 2021, and again on June 28, 2021, Ben executed an amendment to, among other items, extend the maturity date to May 30, 2022, as more fully described below.

On March 10, 2021, Ben executed Amendment No. 1 to the Second Amended and Restated Credit Agreement and Amendment No. 1 to the Second Amended and Restated Second Lien Credit Agreement with its lender. The amendments extended the maturity date of both loans to May 30, 2022. The amendments also provide for the payment of an extension fee equal to 1.5% of the amount outstanding under the credit agreements, which was added to the outstanding amount under the credit agreements as provided for in the amendments.

On June 28, 2021, Ben executed Amendment No. 2 to the Second Amended and Restated Credit Agreement and Amendment No. 2 to the Second Amended and Restated Second Lien Credit Agreement with its lender. The amendments removed certain terms related to obligations owed by GWG and certain of its subsidiaries. Further, Ben executed the Amendment No. 3 to the Second Amended and Restated Credit Agreement and Amendment No. 3 to the Second Amended and Restated Second Lien Credit Agreement with its lender, effective as of July 15, 2021, pursuant to which the parties agreed to change the first installment payment date from September 10, 2021 to December 10, 2021. Both the first and second installment payments were to be paid on December 10, 2021.

On December 1, 2021, Ben executed a binding term sheet with HCLP to amend the Second A&R Agreements. Pursuant to the term sheet, HCLP agreed to return up to $20 million of principal and interest payments (the “Returned Amount”) previously made by BCG to HCLP pursuant to the Second A&R Agreements and the parties agreed to combine the First Lien Credit Agreement and Second Lien Credit Agreement, as amended, into one senior credit agreement. The Returned Amount would be applied to, and increase the outstanding principal balance of, the First Lien Credit Agreement. HCLP paid $17.95 million in cash to BCG on December 1, 2021, and the remainder of the Returned Amount is available for return to BCG at its discretion. BCH used a portion of such payment to redeem GWG’s entire BCH Preferred C-0 Unit Accounts as described in “-Unit Purchase Agreement with GWG.” BCG agreed to pay HCLP an amendment fee of $1 million as well as HCLP’s legal fees incurred in connection with the amendment.

On March 24, 2022 (the “Consent Effective Date”), HCLP, BCH and BCG entered into a consent with respect to the Second A&R Agreements, pursuant to which (i) HCLP consented to BFF’s entrance into that certain Participation Interest Purchase Agreement, dated as of March 24, 2022, pursuant to which a third-party purchased from BFF for an aggregate purchase price of $72,500,000 a 100% participation interest in a $72,500,000 loan made by BFF to The EP-00117 Funding Trust, a common law trust formed under Texas law; (ii) HCLP’s security interests in the collateral that supported the repayment of the loan participation was terminated and released; and (iii) the collateral that supported the repayment of the loan participation ceased to count as collateral for purposes of the Second A&R Agreements.

In addition, on the Consent Effective Date, HCLP, BCH and BCG entered into those certain Consent and Amendment No. 4 to the Second Amended and Restated Credit Agreement and Consent and Amendment No. 4 to the Second Amended and Restated Second Lien Credit Agreement (collectively, “Amendments No. 4”) with

 

260


Table of Contents

its lender, pursuant to which HCLP consented to the transfer of certain loans to wholly owned subsidiaries of BCH and consented to all accrued interest and unpaid interest for the period beginning as of July 15, 2021 (the “Interest Consent Date”) through the Consent Effective Date being paid on the Consent Effective Date. HCLP, BCH and BCG also agreed, pursuant to the Amendments No. 4, to make the following amendments to the Second A&R Agreements: (i) defer the payment of all accrued and unpaid interest from the Interest Consent Date to the Consent Effective Date; (ii) amend the interest rate specifically for the period beginning on the Interest Consent Date and ending on the Consent Effective Date to be 10.5% per annum; (iii) extend the final maturity date of the loan from May 30, 2022 to August 31, 2023; (iv) change the principal payments of the Second A&R Agreements to consist of $5 million payments on each of May 10, 2022, August 10, 2022, December 10, 2022 and April 10, 2023, with the outstanding balance to be due on August 31, 2023, so long as each such payment does not cause BCG to incur a going concern qualification; and (v) amending the occurrence of an event of default to require notice (written or oral) from HCLP on almost all potential defaults listed under the Second A&R Agreements. Ben agreed to pay fees totaling approximately 6.5% of the outstanding principal before giving effect to the amendments.

In connection with the term sheet executed on December 1, 2021 and Consents and Amendments No. 4 to the Second A&R Agreements, Ben recorded a $19.5 million loss on extinguishment of debt during the year ended December 31, 2021, which is reflected in the loss on extinguishment of debt line item on the consolidated statements of comprehensive loss. Through September 30, 2023, all required principal and interest payments due under the Second A&R Agreements have been paid.

On February 15, 2023, Ben executed those certain Amendment No. 5 to Second Amended and Restated Credit Agreement and Consent and Amendment No. 5 to Second Amended and Restated Second Lien Credit Agreement with HCLP, pursuant to which, as required by Amendments No. 4, certain Ben subsidiaries became subsidiary guarantors and entered into those certain Amended and Restated Security and Pledge Agreement (First Lien) and Amended and Restated Security and Pledge Agreement (Second Lien), that certain first lien Guaranty and that certain second lien Guaranty.

On June 5, 2023, Ben executed (a) that certain Consent and Amendment No. 6 to Second Amended and Restated Credit Agreement (the “First Lien Amendment”), which amended the Second Amended and Restated Credit Agreement dated as of August 13, 2020, among BCH, HCLP and the other parties thereto, and (b) that certain Consent and Amendment No. 6 to Second Amended and Restated Second Lien Credit Agreement (the “Second Lien Amendment,” and together with the First Lien Amendment, the “Amendments”), which amended the Second Amended and Restated Second Lien Credit Agreement dated as of August 13, 2020 among BCH, HCLP and the other parties thereto. Among other things, the Amendments (i) allow for the consummation of the Transactions pursuant to the Business Combination Agreement, and (ii) effective as of the closing of the Business Combination (c) amend the definition of “Change of Control” (as defined therein), and (d) provide that Beneficient will be the “Parent” thereunder.

On July 12, 2023, BCH, entered into (a) that certain Amendment No. 7 to the First Lien Amendment, which amended the First Lien Credit Agreement, and (b) that certain Amendment No. 7 to Second Lien Amendment (together with the First Lien Amendment, the “Seventh Amendments”), which amended the Second Lien Credit Agreement, each among BCH, HCLP and the other parties thereto. Among other things, the Seventh Amendments (i) modified the interest rate to a fixed rate of 9.5% (ii) extended the maturity dates of the First Lien Amendment and the Second Lien Amendment to September 15, 2024 and September 15, 2027, respectively, and (iii) agreed to installment payments on the First Lien Amendment of $5.0 million on each of March 29th, June 28th, September 29th, and December 29th of each year for so long as the obligations remain outstanding, and so long as such payments do not cause a going concern. No payments will be made on the Second Lien Amendment until the obligations on the First Lien Amendment have been fully satisfied. Ben agreed to pay fees totaling approximately $0.1 million.

 

261


Table of Contents

In connection with the Second A&R Agreements, BHI, a Related Entity that owns a majority of the Class S Ordinary Units, Class S Preferred Units, Preferred A-0 Unit Accounts, Preferred A-1 Unit Accounts, BCH FLP-1 Unit Accounts issued by BCH, and BCH FLP-3 Unit Accounts issued by BCH, will grant certain tax-related concessions to HCLP as may be mutually agreed upon between the parties. BHI is directly owned by The Highland Business Holdings Trust, of which Mr. Heppner is the trustee, and Mr. Heppner and his family are the beneficiaries. In exchange for the tax-related concessions, 5% of BCH Preferred A-1 Unit Accounts held by BHI, which will be held by HCLP, may convert to BCH Preferred A-0 Unit Accounts. In addition, recipients of a grant of BCH Preferred A-1 Unit Accounts from BHI will have the right to put an amount of BCH Preferred A-1 Unit Accounts to Ben equal to any associated tax liability stemming from any such grant; provided that the aggregated associated tax liability shall not relate to more than $30.0 million of grants of BCH Preferred A-1 Unit Accounts from BHI; and provided further, that such put right could not be exercised prior to July 1, 2021. A liability of $3.8 million was recorded for the put right as of March 31, 2022 and December 31, 2021 related to the grants of BCH Preferred A-1 Unit Accounts to a director in 2022. No such liability existed as of September 30, 2023 as the liability was settled for cash during June 2022.

The Second A&R Agreements and ancillary documents contain covenants that (i) prevent Ben from issuing any securities senior to the BCH Preferred A-0 Unit Accounts or BCH Preferred A-1 Unit Accounts; (ii) prevent Ben from incurring additional debt or borrowings greater than $10.0 million, other than trade payable, while the loans are outstanding; and (iii) prevent, without the written consent of the lender, GWG from selling, transferring, or otherwise disposing of any BCH Preferred A-1 Unit Accounts held as of May 15, 2020, other than to its subsidiary GWG DLP Funding V, LLC. As of September 30, 2023, the Company was in compliance with all covenants.

In connection with the amendments to the Second A&R Agreements, Ben agreed to pay extension fees on a percentage of the amount outstanding under the credit agreements as of the date of the respective amendment. During the year ended March 31, 2023, the three months ended March 31, 2022, and years ended December 31, 2021 and 2020, Ben paid nil, $8.6 million, $1.1 million, and $3.2 million, respectively, in deferred financing costs to HCLP, a Related Entity. There were no deferred financing costs paid during the three months ended June 30, 2023 or the six months ended September 30, 2023. The parties to the Second A&R Agreements no longer plan to combine the First Lien Credit Agreement and Second Lien Credit Agreement, as amended, into one senior credit agreement. On October 20, 2023, the Company paid legal fees of $559,753 on behalf of HCLP pursuant to the indemnification obligations under the HCLP Loan Agreement from the proceeds under the HH-BDH Credit Agreement.

HCLP is an indirect subsidiary of Highland Consolidated, L.P. Ben’s CEO is a beneficiary and trustee of the trusts that control, and are the partners of, Highland Consolidated, L.P. However, as trustee, Ben’s CEO does not possess any discretionary authority with respect to the management, distribution or administration of the trust’s current assets (including HCLP and Highland Consolidated, L.P.). Further, an indirect parent entity of HCLP has previously had loans outstanding to Related Entities. As of September 30, 2023, June 30, 2023 and March 31, 2023, Highland Consolidated, L.P. had outstanding loans in the principal amount of $12.3 million, $12.7 million and $14.0 million, respectively, with a Related Entity. Ben was not a party to these loans, nor has it secured or guaranteed the loans.

Relationship with Beneficient Management Counselors, L.L.C.

Ben Management was the general partner of BCG and is governed by a board of directors. As part of the Decoupling Transaction, effective November 29, 2021, the limited liability company agreement of Ben Management was amended and GWG’s right to appoint a majority of the nine (9) members of the board of directors of Ben Management was deleted. Beneficient Management Counselors, L.L.C. (“BMC”), wholly- owned by a Related Entity, now has the right to appoint 49% of the members of the board of directors of Ben Management. The remaining directors are now appointed by the Nominating Committee of the board of directors, which is comprised of four (4) members, two (2) of whom are appointed by the full board of directors.

 

262


Table of Contents

Relationship with Bradley Capital Company, L.L.C.

Services Agreement. BCG was the general partner of BCH and together they entered into the Bradley Capital Agreement and BMC effective June 1, 2017 and effective as of January 1, 2022, the parties entered into the First Amended and Restated Services Agreement. Bradley Capital is an entity ultimately owned by The Highland Business Holdings Trust, of which Mr. Heppner is the trustee, and Mr. Heppner and his family are the beneficiaries. Under the Bradley Capital Agreement, Bradley Capital is entitled to a current base fee of $404,132 per quarter for executive-level services provided by an executive of Bradley Capital, who is currently designated as Brad K. Heppner, our CEO and Chairman of Ben Management’s board of directors, together with a current supplemental fee of $160,979 per quarter for administrative and financial analysis, with both the base fee and the supplemental fee subject to an annual inflation adjustment. The base fee may be increased by the provider up to two times the initial base fee per quarter to cover increases in the cost of providing the services, or in the event of an expansion of the scope of the services with the approval of the Executive Committee of the board of Ben Management, of which our CEO and Chairman of Ben Management’s board of directors is a member and Chairman. The Bradley Capital Agreement also includes a payment from Ben of $150,000 per year, paid quarterly, to cover on-going employee costs for retired and/or departed employees of predecessor entities prior to September 1, 2017, which on-going costs were assumed by Bradley Capital, as well as a further payment to Bradley Capital in respect of the cost of health and retirement benefits for current employees of Bradley Capital all of which are reimbursed by Ben. The Bradley Capital Agreement requires Ben to reimburse Bradley Capital or its affiliates for taxes, fees, and expenses, including legal fees and related costs, relating to the contributions by affiliates of Bradley Capital of equity or debt interests in Ben to public charitable trusts in connection with the 2017-18 Exchange Trusts, as well as the contribution of beneficial interests in client trusts administered by Ben. It further requires that Ben indemnify and hold Bradley Capital harmless against any and all losses, damages, costs, fees and any other expenses incurred by Bradley Capital as air travel expenses incurred by Ben prior to the effective date of the Bradley Capital Agreement in connection with the operation of the aircraft identified in the Aircraft Sublease (as defined below). Additionally, Ben provides office space and access to needed technology systems and telephone services. Payments by Ben to Bradley Capital and its affiliates are guaranteed and subject to enforcement by the state courts in Delaware in the event of default. The Bradley Capital Agreement extends through December 31, 2022, with an annual one-year renewal provision thereafter. The Bradley Capital Agreement may be terminated by the mutual agreement of the parties, by the unanimous approval of the Executive Committee of the board of Ben Management, of which our CEO and Chairman of Ben Management’s board of directors is a member and Chairman, or without such approval if a designated Related Entity no longer holds the lesser of $10.0 million of Ben’s securities or 1% of the aggregate fair market value of Ben on both December 31, 2022, or any applicable extension date, and the date of termination. As part of the May 2018 change of control of Ben, BCG obtained a valuation of the enterprise and its classes of equity as required by FASB ASC Topic 805 due to the application of pushdown accounting. This valuation incorporated, among other things, estimates of current and future costs arising from related party contracts, including the Bradley Capital Agreement and the BHI Services Agreement (defined below). Each class of the Company’s equity was then recorded at its fair value as set forth in valuation analysis, with the preferred equity held by Ben’s founders reduced for, among other things, (i) the balance of outstanding debt of Ben, including related party debt, and (ii) any decrease in the value of Ben, up to the entire founders’ preferred equity amount outstanding, including decreases arising from the present value of the estimated costs of the related party contracts, including estimated costs related to private travel under the terms of the Bradley Capital Agreement. During the year ended March 31, 2023, the three months ended March 31, 2022 and the years ended December 31, 2021 and December 31, 2020, Ben recognized expenses totaling $2.6 million, $0.6 million, $4.1 million, and $3.8 million related to this services agreement, respectively. Additionally, during the six months ended September 30, 2023 and the three months ended June 30, 2023, the Company recognized expenses totaling $1.4 million and $0.7 million, respectively, related to the Second A&R Bradley Capital Agreement. As of September 30, 2023, June 30, 2023 and March 31, 2023, $4.9 million, $4.3 million and $3.6 million, respectively, was owed to Bradley Capital related to the Services Agreement. On October 20, 2023, a payment of approximately $2.5 million of past amounts owed and unpaid was made to Bradley Capital pursuant to the Second A&R Bradley Capital Agreement out of proceeds from the HH-BDH Credit Agreement.

 

263


Table of Contents

On June 7, 2023, the Bradley Capital Agreement, was replaced by the Second A&R Bradley Capital Agreement) with the Company as a party. The Second A&R Bradley Capital Agreement is substantially similar to the previous Bradley Capital Agreement, subject to certain changes as follows. The Executive Committee (as defined in the Second A&R Bradley Capital Agreement) reference now refers to the Executive Committee of the Board, and the Second A&R Bradley Capital Agreement expressly states that it shall in no way limit the authority of Board to appoint and remove officers of the Company, including its chief executive officer. The term of the Second A&R Bradley Capital Agreement extends through December 31, 2023, with an annual one-year renewal provision thereafter. The termination provision was revised so that the agreement may be terminated upon the approval of all members of the Executive Committee, excluding Brad K. Heppner if he is then serving on the Executive Committee. The base fee was increased to $460,000 per quarter and the supplemental fee was increased to $180,000 per quarter, with each fee remaining subject to an annual inflation adjustment. In addition, revisions were made to the limitation of liability and indemnification provisions to reflect the applicability of the corporation laws of Nevada to Beneficient.

Aircraft Sublease. Effective January 1, 2022, Beneficient USA, a subsidiary of BCH, as sublessee, Bradley Capital, as sublessor, and BCH, solely as it relates to the guarantee it makes to Bradley Capital as set forth therein, entered into the 2022 Aircraft Sublease. On January 1, 2023, the 2022 Aircraft Sublease expired pursuant to its terms. Also on January 1, 2023, Beneficient USA, Bradley Capital and BCH entered into the 2023 Aircraft Sublease on substantially the same terms as the 2022 Aircraft Sublease that will expire on January 1, 2024. Pursuant to the Aircraft Sublease, Bradley Capital subleases the aircraft described therein, without a crew, to Beneficient USA for up to three hundred (300) hours of use. Beneficient USA is required to pay a quarterly rental of $1,350,000 plus direct operating expenses, and Bradley Capital is required to pay the fixed and variable costs of operating the aircraft. The term of the Aircraft Sublease is one (1) year and may be terminated by either party upon three (3) days prior written notice and will automatically terminate upon the sale or similar disposition of the aircraft or the termination of the underlying lease agreement. Beneficient USA is also required to provide its own pilot(s) and crew, and Beneficient USA has entered into a separate Flight Crew Services Agreement with an unrelated third-party to provide the qualified flight crew. Pursuant to the Flight Crew Services Agreement, Beneficient USA agrees to pay the flight crew fees and agrees to reimburse all flight crew incidental fees (such as travel, meals and lodging) and all fuel and incidental costs for flights. Bradley Capital, a Related Entity, has also entered into a similar Flight Crew Services Agreement that is applicable for any use of the aircraft other than by Ben pursuant to the Aircraft Sublease, such as personal use of the aircraft by Mr. Heppner and his family, the costs of such personal use and related fees and expenses are not paid for by Ben.

Additionally, BCH agrees to unconditionally guarantee, for the benefit of Bradley Capital, all of the obligations of Beneficient USA to Bradley Capital under the Aircraft Sublease. During the year ended March 31, 2023, and the three months ended March 31, 2022, BCH expensed $6.1 million and $1.7 million, respectively, in lease and direct operating expenses related to this agreement. During the six months ended September 30, 2023 and the three months ended June 30, 2023, BCH expensed $2.9 million and $1.4 million, respectively, in lease and direct operating expenses related to this agreement. No amounts were paid during the year ended March 31, 2023, the three months ended June 30, 2023 or the six months ended September 30, 2023, under the Aircraft Sublease.

Contribution Agreement. In conjunction with the execution of the Aircraft Sublease, BHI, BCH and BCG entered into the 2022 Contribution Agreement. On January 1, 2023, in connection with the execution of the 2023 Aircraft Sublease, BHI, BCH and BCG entered into an Amended and Restated Contribution Agreement on substantially the same terms as the 2022 Contribution Agreement to incorporate both the 2022 Aircraft Sublease and the 2023 Aircraft Sublease. Pursuant to the Contribution Agreement, BHI agrees to pay to BCH, on the last business day of each calendar quarter, any amounts paid or accrued by BCH during the quarter for the use of an aircraft under the Aircraft Sublease, or any similar lease or sublease, which would include the quarterly rental under the Aircraft Sublease. In addition, BHI agrees to pay to BCH any amounts paid or accrued related to fixed monthly or quarterly costs incurred in connection with such aircraft lease or sublease in an amount not to exceed $250,000 per year. This additional payment would cover flight crew costs, fuel and related costs. Each contribution is conditioned upon (i) the effectiveness of the Aircraft Sublease, (ii) the effectiveness of the Guaranty (as defined

 

264


Table of Contents

below), and (iii) BCH’s timely payment of the Guaranteed Series A-0 Payment to BHI for the respective quarter in which such contribution is to be paid (whether or not waived in accordance with the terms of the BCH Eighth A&R LPA); provided, that if a Guaranteed Series A-0 Payment is not timely paid, or is only paid in part, for any given quarter such payment is required under the BCH Eighth A&R LPA (whether or not waived in accordance with the terms of the BCH Eighth A&R LPA), then any contributions contemplated under the Contribution Agreement for such quarter will not be owed; provided, further, that in the event such Guaranteed Series A-0 Payment is subsequently paid in full, then any previously unfunded contributions for the applicable quarter under the Contribution Agreement will become due and payable on the last business day of the calendar quarter in which such Guaranteed Series A-0 Payment is paid in full. All payments made by BHI to BCH pursuant to the Contribution Agreement shall be treated as capital contributions, as defined in the BCH LPA, by BHI to BCH, and shall be added to BHI’s sub-capital account related to its BCH Class S Ordinary Units. BCH further agrees to specially allocate to BHI’s sub-capital account related to its BCH Class S Ordinary Units any deductions derived from amounts paid or accrued by BCH for use of the aircraft to the extent such expenditures are offset by the contributions made by BHI pursuant to the Contribution Agreement.

BCH and the holders of the BCH Preferred A-0 Unit Accounts entered into an agreement to defer the Guaranteed Series A-0 Payment to November 15, 2024; provided that the Guaranteed Series A-0 Payment may be made prior to November 15, 2024 if the Audit Committee of the Board of Directors of Ben Management determines that making such payment, in part or in full, would not cause Ben to incur a going concern. The guaranteed payment accrual totaled $29.1 million, $25.0 million and $20.9 million as of September 30, 2023, June 30, 2023 and March 31, 2023, respectively. As of September 30, 2023, no payments have been made under the Contribution Agreement.

Guaranty. In conjunction with the execution of the Bradley Capital Agreement and the Aircraft Sublease, Bradley Capital and BCH entered into (the Guaranty. Pursuant to the Guaranty, BCH provides an irrevocable and unconditional guaranty in favor of Bradley Capital guaranteeing the complete and timely payment of any and all amounts up to $20 million due from Bradley Capital to a lender under any financing arrangement with Bradley Capital, the proceeds of which were used the acquisition of the aircraft under the Aircraft Sublease or any other aircraft acquired by Bradley Capital in connection with Bradley Capital’s obligations under the Bradley Capital Agreement. In the event BCH is required to pay any obligations under the Guaranty, a portion of the lessor of the aircraft (or any successor entity owned by Bradley Capital, or if such entity does not exist, the aircraft) equal to the fraction that the amount paid by BCH bears to the purchase price of the aircraft shall be conveyed to BCH. No guaranty payments have been required from BCH under the Guaranty through December 31, 2022. In connection with the Guaranty, on December 8, 2022, BCH and Bradley Capital entered into that certain letter agreement pursuant to which BCH and Bradley Capital agreed that, in connection with the Business Combination Agreement and the filing of the registration statement on Form S-4 that BCG initially filed with the SEC on December 9, 2022 (as amended, the “Form S-4”), Bradley Capital will not seek to enforce the Guaranty or any obligations of BCH thereunder nor will Bradley Capital utilize the Guaranty in any manner to facilitate obtaining any financing as contemplated by the Guaranty during the period of time from December 9, 2022 until such date that the Company’s Registration Statement on Form S-4 (Registration No. 333-268741) is withdrawn.

Relationship with Beneficient Holdings, Inc.

Beneficient USA, a subsidiary of BCH, entered into with BHI, a Related Entity, the BHI Services Agreement. BHI pays an annual fee of $30,000 to Ben for the provision of trust administration services for Related Entities and all trusts affiliated with its family trustee as that term is defined in the governing documents for a Related Entity. Beneficient USA also is required to provide any other services requested by BHI, subject to any restrictions in the operating agreement of BHI, at cost. The term of the BHI Services Agreement extends for the longer of (i) five years past the expiration or termination of the Bradley Capital Agreement, or (ii) seven years after the family trustee of the Related Entity is no longer a primary beneficiary of any trust affiliated with the family trustee. During the years ended December 31, 2021 and December 31, 2020, and the three months ended March 31, 2022, the twelve months ended March 31, 2023, the three months ended June 30, 2023 and the six months ended September 30, 2023, the income recognized by Ben related to this services agreement was immaterial.

 

265


Table of Contents

As of September 30, 2023, BHI owns the majority of the BCH Class S Ordinary Units, BCH Class S Preferred Units, BCH Preferred A-0 Unit Accounts, BCH Preferred A-1 Unit Accounts, BCH FLP-1 Unit Accounts and the BCH FLP-3 Unit Accounts. Additionally, Ben, through its subsidiary, BCC, was the obligor of $72.0 million from BHI that was subsequently contributed to a subsidiary of HCLP on April 4, 2019, through the Second Lien Credit Agreement issued in December 2018 as discussed above. There were no interest payments made during 2019 to BHI prior to the assignment on April 1, 2019. BHI expects to receive tax distributions from HCLP arising from the repayment of the Second Lien Credit Agreement to cover any tax liability associated with the contribution of the Second Lien Credit Agreement to HCLP. Additionally, if HCLP is liquidated while the Second Lien Credit Agreement is still outstanding, the Second Lien Credit Agreement with transfer back to BHI.

Administrative Services Agreement between Constitution Private Capital Company, L.L.C. (“Constitution”) and Beneficient USA.

Constitution is an entity owned 50.5% by BHI and 49.5% by BMP. Constitution Private Advisors was founded in 1986, was acquired by Highland Consolidated, L.P. in 1996 and is currently a wholly-owned subsidiary of Constitution. BMP is owned by the directors, officers and employees of Ben and certain former employees of Ben. Mr. Heppner does not hold an interest in BMP although BHI may occasionally hold the forfeited interests of a former employee in BMP. BHI does not currently hold any such forfeited interests. Additionally, Highland Consolidated, L.P., an entity majority owned by The Highland Investment Holdings Trust, retains a residual interest in Constitution associated with the investments and assets held prior to BHI and BMP ownership of Constitution. The residual interest held by Highland Consolidated, L.P. is associated with three private equity fund-of-funds, which are currently managed by Constitution. Effective January 1, 2017, Constitution entered into an Administrative Services Agreement (the “ASA”) with Beneficient USA, which is wholly owned by Ben Custody and a subsidiary of BCH, whereby Beneficient USA provides personnel to administer the portfolio assets advised by Constitution. Under the ASA, Constitution pays to Beneficient USA a monthly fee equal to .01% of the month-end net assets of its portfolio. The ASA automatically renews on an annual basis and may be terminated at any time by Constitution. Beneficient USA may only terminate the ASA in the event of a breach by Constitution. For the years ended December 31, 2021 and December 31, 2020, the three months ended March 31, 2022, the three months ended June 30, 2023, the six months ended September 30, 2023, and the year ended March 31, 2023, the income recognized by Beneficient USA related to this services agreement was immaterial.

Preferred Liquidity Provider Agreement with Constitution.

Prior to December 31, 2018, GWG and Constitution had a mutual understanding to enter into an agreement that was formalized in May 2019 as outlined below. BCC entered into an agreement with Constitution (the “Preferred Liquidity Provider Agreement”) under which at Constitution’s option, BCC will provide liquidity to alternative asset funds sponsored by Constitution at an advance rate of not less than 82% of NAV, to the extent such funds meet certain specified qualifications. For a fund to qualify for the liquidity option, it must, among other things, hold investments that were approved or deemed approved by BCC at the time a fund makes such investments. BCC is required to provide liquidity in any combination, at its discretion, of cash, U.S. exchange traded funds registered under the Investment Company Act of 1940, or securities traded on a national securities exchange. BCC’s obligation under the Preferred Liquidity Provider Agreement is guaranteed by Ben and BCH. The Preferred Liquidity Provider Agreement may be terminated solely by mutual consent of Ben and Constitution. Ben and Constitution have not contracted for any liquidity under this agreement through September 30, 2023.

Relationship with The Heppner Endowment for Research Organizations, L.L.C. (“HERO”) and Research Ranch Operating Company, L.L.C. (“RROC”)

HERO and RROC are indirectly owned by The Highland Investment Holdings Trust, The Highland Great Plains Trust and The Highland Partner Holdings Trust Mr. Heppner is a permissible beneficiary of The Highland Investment Holdings Trust and The Highland Partner Holdings Trust, but he is not a beneficiary of The Highland Golden Plains Trust. Mr. Heppner’s family members are potential beneficiaries of each of these three trusts.

 

266


Table of Contents

HERO was created to (i) to serve as an advisor to National Philanthropic Trust (“NPT”), an unrelated third-party charitable organization, regarding the disbursement of grants to qualifying organizations, and (ii) to serve as an advisor to NPT regarding the administration of charitable contributions made for the benefit of such qualifying organizations. Although HERO advised on these matters, NPT possessed all final decision-making authority on charitable contributions and complete control over the proceeds received by the charitable organizations. The charitable accounts administered by NPT (“Charitable Accounts”), the beneficiaries of which have historically been multiple Texas universities, have historically received proceeds from certain trusts settled and funded by customers of Ben, in support of their charitable initiatives. HERO does not receive any proceeds from trusts settled and funded by customers of Ben.

RROC’s purpose is to provide funding and operational support for the research activities conducted by the qualified charities. The funding received by RROC, from proceeds of trusts settled and funded by customers of Ben, may be used, in RROC’s discretion, to (i) provide appropriate facilities and properties for the charitable organizations to utilize as part of their charitable initiatives (those properties and facilities being owned by a Related Entity), and (ii) provide fee revenue to RROC. RROC is granted such rights and authority pursuant to trust instruments entered into between a customer and subsidiaries of Ben as well as an agreement with NPT. Ben’s subsidiaries provide financing to the Customer ExAlt Trusts and Ben is paid as an agent of the trustees for administrative services it provides to the trusts. Ben has certain outstanding payables, including accrued interest, to RROC and the Charitable Accounts (for the benefit of the Texas universities as discussed above) of approximately $2.1 million at each of September 30, 2023, June 30, 2023 and March 31, 2023, respectively. During the year ended March 31, 2023, Ben paid $0.8 million to the Funding Trusts in accordance with their respective trust agreements to pay down Funding Trust liabilities. Such payment was not made to any entity associated with Mr. Heppner. There were no payments made during the six months ended September 30, 2023, three months ended June 30, 2023, the three months ended March 31, 2022 and the years ended December 31, 2021 and 2020. Due to changes in the Customer ExAlt Trust agreements, no incremental amounts are expected to be allocated to RROC or the Charitable Accounts other than those amounts already provided by certain prior trust agreements. During the year ended March 31, 2023, the trust advisor to certain of the Customer ExAlt Trusts reassigned the beneficial interest held at NPT to the Kansas TEFFI Economic Growth Trust.

Beneficient Heartland Foundation, Inc.; Initial Charitable Initiative

In connection with each of Ben’s liquidity transactions following the adoption of the TEFFI legislation and BFF’s receipt of a fully-operational trust company charter under the Kansas TEFFI Act, pursuant to Section 28 of the TEFFI Act, a “Qualified Distribution” is made for the benefit of certain economic growth zones and rural communities in the State of Kansas (each, a “Charitable Distribution”). In January 2022, Ben announced its initial $15.9 million Charitable Distribution. The Charitable Distribution was allocated as follows: $2.7 million of cash for the benefit of, and to be received by, the Kansas Department of Commerce to be used at the department’s discretion for development projects and the promotion and growth of the TEFFI industry in Kansas; $6.3 million of cash and assets for the benefit of public charities dedicated to economic development within Mr. Heppner’s hometown of Hesston, Kansas, and surrounding Harvey County, Kansas, as outlined in the TEFFI Act; and $6.9 million in cash and assets to the Beneficient Heartland Foundation, Inc. (“BHF”) as described below. Mr. Heppner’s hometown is Hesston, Kansas and certain of his family members continue to live and/or work in Hesston and other areas of Harvey County, Kansas and may be considered to be indirect beneficiaries of the portions of the initial Charitable Distribution provided to Hesston and Harvey County and to BHF.

On January 20, 2022, BHF was formed as a Kansas nonprofit corporation to receive economic growth contributions pursuant to the TEFFI legislation. BHF is governed by a 13-member board of directors, nine of whom are community leaders within the Hesston, Kansas community and four of whom are Ben employees or individuals otherwise affiliated with Ben. BHF is organized and operated exclusively for charitable and educational purposes within the meaning of Section 501(c)(3) of the Internal Revenue Code. Its purpose is to provide grants and other support to benefit growth, development and expansion of opportunities in rural Kansas communities with populations of 5,000 residents or less, including job and income growth, main street

 

267


Table of Contents

revitalization, educational facility improvements, construction and development, healthcare facility enhancements, senior facility improvements, and support for post-secondary institutions. BHF has the exclusive decision-making authority over all of the economic growth contributions it receives.

BFF is the sole member of BHF and has the right to appoint eleven members of BHF board of directors. The remaining two board members are appointed by BMC. Pursuant to the requirements of the Internal Revenue Code, BFF’s governing documents prohibit any of BHF’s assets or earnings from inuring to the benefit of BFF, BMC, or any director, officer or other private individual.

The Kansas TEFFI Economic Growth Trust

The Kansas Economic Growth Trust (the “EGT”) is a common law trust formed on December 7, 2021 by and between an individual as independent trustee, Ben Custody as administrator, and BCH as advisor. The purpose of the EGT is to receive the proceeds of the Customer ExAlt Trusts that are allocable to the Charitable Beneficiaries and to allocate such proceeds between the Kansas Department of Commerce and qualified charitable organizations (including BHI) in accordance with the requirements of the TEFFI legislation. The proceeds received by the EGT are dedicated exclusively to charitable purposes and the trust agreement prohibits any of the EGT’s assets or earnings from inuring to the benefit of Ben Custody, BCH, any director, officer or other private individual. As noted above, Ben Custody provides administrative and accounting services to the EGT, and BCH serves as advisor to the trustee with respect to the administration and distribution of the trust. Neither Ben Custody nor BCH charges a fee for these services.

Ben has an outstanding payable to EGT of nil, nominal and $0.1 million as of September 30, 2023, June 30, 2023 and March 31, 2023, respectively. Ben paid $0.3 million and $0.7 million during the three and six months ended September 30, 2023. Additionally, during the year ended March 31, 2023, Ben sold certain entities that held Kansas properties to the EGT in exchange for a $1.4 million promissory note receivable.

Relationship between Ben and Hicks Holdings Operating LLC

Hicks Holdings Operating LLC (“Hicks Holdings”), an entity associated with Thomas O. Hicks, one of Ben’s current directors, is one of the owners and serves as the manager of a limited liability company (“SPV”). BHI, a Related Entity, also has ownership in the SPV. The SPV holds BCH Preferred A-0 Unit Accounts and BCH Preferred A-1 Unit Accounts among its investment holdings.

Hicks Holdings also owns directly BCH Preferred A-0 Unit Accounts, BCH Preferred A-1 Unit Accounts and BCH Class S Ordinary Units. Hicks Holdings was granted its BCH Preferred A-1 Unit Accounts and BCH Class S Ordinary Units as compensation for services provided in 2018. Hicks Holdings was granted its BCH Preferred A-0 Unit Accounts when a portion of the existing BCH Preferred A-1 Unit Accounts converted to BCH Preferred A-0 Unit Accounts in 2021.

The total balance as of September 30, 2023, June 30, 2023, March 31, 2023, March 31, 2022, December 31, 2021, and December 31, 2020 was $56.9 million, $58.8 million, $72.6 million, $75.7 million, $80.2 million, and $80.4 million, respectively.

From time to time, we enter into discussions with related parties regarding the facilitation of debt and equity financing. On October 19, 2023, Beneficient Financing, BCH and HH-BDH entered into the HH-BDH Credit Agreement. HH-BDH’s sole member is Hicks Holdings, and Hicks Holdings’ sole member is Mr. Hicks. Hicks Holdings and Mr. Hicks may be deemed to have a direct or indirect material financial interest with respect to the transactions contemplated by the HH-BDH Credit Agreement, as described below. HH-BDH funded the amounts under the HH-BDH Credit Agreement with the proceeds of the Financing. Hicks Holdings will receive the following fees and payments in connection with the Term Loan:

 

   

A non-refundable fee in an amount equal to 1.0% of the aggregate commitments under the Term Loan on the Closing Date;

 

268


Table of Contents
   

On each Payment Date, from and including: (1) from the Closing Date until the second anniversary of the Closing Date, an interest payment at an interest rate equal to 3.0% per annum; and (2) from the second anniversary of the Closing Date until the loans are repaid in full, interest payments at an interest rate equal to 2.0% per annum (which interest is in addition to the HH-BDH’s receipt of interest payments as described herein);

 

   

If any amounts under the HH-BDH Credit Agreement are prepaid prior to the scheduled Make Whole Date, including by reason of acceleration, a make-whole payment equal to the product of the principal amounts being repaid and the applicable interest rate plus 3.0% and the number of calendar days between the date of such prepayment and the scheduled Make Whole Date, divided by 360; and

 

   

Certain fees, payments and expenses incurred by Hicks Holdings in connection with the Financing.

Furthermore, in connection with the HH-BDH Credit Agreement and the Financing, on October 19, 2023, BCH, Ben LLC and Hicks Holdings entered into the Letter Agreement. In connection with the Financing, Hicks Holdings agreed to assign to the HH-BDH all of its rights, title and interest in and to the following partnership interests of BCH: BCH Preferred A-0 Unit Accounts with a capital account balance of $15,320,238 as of June 30, 2023, BCH Preferred A-1 Unit Accounts with a capital account balance of $48,059,237 as of June 30, 2023, 48 BCH Class S Preferred Units and 291,163 Class S Ordinary Units held by HH-BDH. Hicks Holdings’ membership interest in HH-BDH and the Pledged Guarantor Interests serve as collateral for the Financing.

Pursuant to the terms of the Letter Agreement, the parties thereto agreed that if HH-BDH and/or BCH default under the HH-BDH Credit Agreement and such default results in a foreclosure on, or other forfeiture of, the Pledged Equity Interests, BCH will promptly issue to Hicks Holdings, BCH Preferred A-0 Unit Accounts with a capital account balance of $15,320,238, BCH Preferred A-1 Unit Accounts with a capital account balance of $48,059,237, 48 BCH Class S Preferred Units and 291,163 BCH Class S Ordinary Units (subject to a tax gross-up as provided in the Letter Agreement), or, in the discretion of Hicks Holdings, equivalent securities of equal fair market value to the value of the security interests at the time of the applicable foreclosure or other loss; provided, however that, if less than all Pledged Equity Interests have been foreclosed on or forfeited, the foregoing capital account balances and numbers of units comprising the Replacement Equity Interests shall be reduced on a class-by-class and subclass-by-subclass basis, as applicable, to the extent necessary to ensure that Hicks Holdings and its affiliates do not receive additional value relative to the value held by Hicks Holdings and its affiliates immediately prior to the foreclosure or forfeiture. Furthermore, Ben LLC shall cause a Ben LLC Unit to be issued for each Class A Unit issued to Hicks Holdings pursuant to the Letter Agreement. Additionally, BCH agreed to indemnify Hicks Holdings and its affiliates and hold each of them harmless against any and all losses which may arise directly or indirectly in connection with, among other things, the HH-BDH Credit Agreement, the Term Loan, the Financing and the HH-BDH Pledge.

Services provided by representatives of Ben and the trusts associated with the loans

An independent individual currently serves as trustee for the LT 1 through 29 Liquid Trusts, The LT1A through LT29A Funding Trusts, and The Collective Collateral Trust I, The Collective Collateral Trust II, The Collective Collateral Trust III, The Collective Collateral Trust IV, The Collective Collateral Trust V, The Collective Collateral Trust VI, The Collective Collateral Trust VII, and The Collective Collateral Trust VII in the associated ExAlt Plan that are created at origination for each of our loans. Additionally, Beneficient Fiduciary Financial, L.L.C., a subsidiary of Beneficient, is the trustee of the EP-00100 through EP00121 Liquid Trusts, the EP-00100 through EP-00121 Funding Trusts, The Collective Collateral Trust and The Participation Collective Collateral Trust. Ben earns administration fees (for providing administrative services to the trustee) and interest income from these trusts. Previously, James Turvey, an employee of Ben and another individual who is not related to Ben served as co-trustees for these trusts. The employee received no compensation for his services as co-trustee.

 

269


Table of Contents

Related Party Transactions in connection with the Business Combination

Conversion and Exchange Agreements

On June 6, 2023, immediately prior to the Conversion, BCG was recapitalized (“the BCG Recapitalization”) as follows: (i) the limited partnership agreement of BCG was amended to create one new subclass of BCG common units, the BCG Class B Common Units, and the existing common units were renamed the BCG Class A Common Units; and (ii) certain holders of the BCH Preferred A-1 Unit Accounts, including Messrs. Fisher, Schnitzer, Hicks Holdings and BHI, entered into the BCG Conversion and Exchange Agreements with BCG and BCH, pursuant to which they converted certain BCH Preferred A-1 Unit Accounts to BCH Class S Ordinary Units, which BCH Class S Ordinary Units were contributed to BCG in exchange for BCG Class A Common Units and/or BCG Class B Common Units. Pursuant to the Conversion, the BCG Class A Common Units converted into 1.25 shares of Class A common stock, and the BCG Class B Common Units converted into 1.25 shares of Class B common stock. Additionally, the Class B common stock is convertible into Class A common stock on a one-for-one basis at the election of the holder thereof and is entitled to 10 votes per share in all matters on which stockholders of Beneficient generally are entitled to vote.

Pursuant to the Conversion, each BCG Class A Common Unit converted into 1.25 shares of Class A common stock, each BCG Class B Common Unit converted into 1.25 shares of Class B common stock, and the BCG Preferred B-2 Unit Accounts converted into shares of Class A common stock at a rate based on a 20% discount to the $10.00 valuation of the Class A common stock (or $8.00). As a result, in the Conversion, we issued 86,116,884 shares of Class A common stock with respect to the BCG Class A Common Units, 19,140,451 shares of Class B common stock with respect to the BCG Class B Common Units and 94,050,534 shares of Class A common stock with respect to the BCG Preferred B-2 Unit Accounts.

On June 7, 2023, and in connection with the consummation of the Business Combination, Beneficient, Ben LLC and BCH entered into that certain Exchange Agreement (the “BCH Exchange Agreement”), pursuant to which BCH Class S Ordinary Units may be exchanged, on a one-for-one basis, for Class A common stock upon the election of the holder of such BCH Class S Ordinary Units. The holder of such BCH Class S Ordinary Units must provide not less than sixty-one (61) days prior notice (“Notice”) of the exchange to both the Beneficient and Ben LLC, which shall occur on the later of (A) the expiration of such sixty-one (61) day Notice period, unless waived by Beneficient; (B) the third business day after the date of the earnings release by the Beneficient covering the fiscal quarter in which the Notice is provided; or (C) the first day following the earnings release by the Beneficient covering the fiscal quarter in which the Notice is provided that directors and executive officers of the Issuer are permitted to trade under the applicable policies of Beneficient relating to trading by directors and executive officers.

The BCH Exchange Agreement also provides that Beneficient shall have the right to refuse to honor any request for an exchange under the following circumstances: (i) if any such exchange is not permitted under the terms of any insider trading policy of Beneficient applicable to the employees and directors of Beneficient or its subsidiaries, (ii) at any time or during any period if Beneficient, BCH or Ben LLC determine, based on the advice of counsel (including advice provided by counsel employed by Beneficient, BCH or Ben LLC), that there may be material non-public information that may affect the trading price per share of Class A common stock at such time or during such period, (iii) if such exchange would be prohibited under applicable law or regulation, or (iv) to the extent such exchange would not be permitted under the terms and provisions of BCH Eighth A&R LPA.

Stockholders Agreement

In connection with the consummation of the Transactions, the Company, BHI, Hicks Holdings and Mr. Schnitzer, entered into the Stockholders Agreement, which became effective in connection with the consummation of the Business Combination on June 7, 2023.

Pursuant to the Stockholders Agreement, the Class B Holders shall have the right to elect at least five directors to the Company’s Board, and the Board will be required to establish and maintain (i) a compensation committee,

 

270


Table of Contents

(ii) a nominating committee, (iii) an executive committee and (iv) a community reinvestment committee (collectively, the “Board Committees”). The Stockholders Agreement also provides that each of the Board Committees will be comprised of no more of four members, and at least two (2) members shall be Class B Directors designated by the majority of the Class B Directors and the remaining members shall be designated by the directors elected by holders of Class A common stock and Class B common stock, voting together as a single class. The majority of the Class B Directors also have the right to designate the chair of each of the Board Committees.

Consulting Agreements

In connection with the closing of the Business Combination (the “Closing”), the Company entered into consulting agreements with each of Messrs. Hicks, Schnitzer and Fisher to replace and supersede their respective director agreements. Pursuant to the Consulting Agreements, each of Messrs. Hicks, Schnitzer and Fisher agreed to mentor, advise and support Beneficient and its related entities regarding its business of providing services, insurance, liquidity and financing for alternative asset holders and will each receive an annual cash fee of $150,000 per year. Such consulting fee will be in addition to the annual cash retainer Messrs. Hicks, Schnitzer and Fisher receive under the director compensation program. The Consulting Agreements acknowledge the continuing effectiveness of certain provisions in the director agreements regarding equity awards previously awarded to Messrs. Hicks, Schnitzer and Fisher under their respective previous director agreements. The Consulting Agreements have an initial term of one (1) year and will automatically renew for successive one (1) year terms unless sooner terminated in accordance with their terms. In the event the initial or any renewal term is terminated before it expires due to a removal or because Messrs. Hicks, Schnitzer and Fisher is not re-elected or re-appointed, in each case without cause (as defined in the Consulting Agreements), the annual consulting fee will continue to be paid through the end of the initial or renewal term, as applicable. In connection with the Consulting Agreements, Messrs. Hicks, Schnitzer and Fisher agreed to confidentiality and intellectual property protection provisions.

Registration Rights Agreement

In connection with the consummation of the Transactions, the Company, Avalon Acquisition Holdings, LLC (the “Avalon Sponsor”) and the directors and executive officers of the Company, and other direct and indirect holders of BCH entered into a Registration Rights Agreement (the “Ben Legacy Holder Registration Rights Agreement”) containing certain registration rights for their Class A common stock and the shares of Class A common stock underlying the Class B common stock. Under the Ben Legacy Holder Registration Rights Agreement, as soon as it is permitted to do so, the Company shall file a shelf registration statement to register the resale of certain shares of Class A common stock and maintain its effectiveness until all registrable securities have been sold or may be sold in a single transaction pursuant to Rule 144 without volume limitation or current public information. Holders of registrable securities shall be entitled to demand and piggyback registration rights, subject to certain conditions set forth in the Ben Legacy Holder Registration Rights Agreement.

Beneficient Legacy Lock-Up Agreements

The Company and certain executive officers of BCG and directors of the general partner of BCG who became holders of Class A common stock as a result of the Business Combination entered into a lock-up agreement (“Beneficient Legacy Lock-Up Agreement”), dated June 7, 2023, pursuant to which each such holder agreed not to transfer Class A common stock or securities convertible into Class A common stock held or subsequently acquired by such holder for the applicable lock-up period. For such holders, the applicable lock-up period began as of the Closing and ends on earlier of (x) six (6) months of the date of the Closing, (y) the date after the 150th day following the Closing on which the closing price of the Class A common stock equals or exceeds $18.00 per share (as adjusted for share splits, share capitalizations, share consolidations, subdivisions, share dividends, reorganizations, recapitalizations and the like) for any twenty (20) trading days within any thirty (30) trading day period commencing at least 150 days after the Closing, and (z) the date after the Closing on which the Company

 

271


Table of Contents

consummates a liquidation, merger, share exchange, reorganization or other similar transaction with an unaffiliated third party that results in all of the Company’s shareholders having the right to exchange their equity holdings in Company for cash, securities or other property; provided that 250 shares of Class A common stock shall be free from lock-up for each holder.

Beneficient Company Holdings, L.P. Interests

Many of our officers, directors and significant equity holders hold, either directly or indirectly, limited partner interests in BCH, and such interests are reflected within the noncontrolling interests in our financial statements. These equity interests in BCH have generally resulted from prior transactions involving the formation or recapitalization of the Company and its subsidiaries and constitute a significant ongoing economic interest in the Company as well as a source of significant economic value and income to the holders of these limited partner interests. Through their participation in the value of these equity interests in BCH, these related parties receive financial benefits from our businesses that include, but are not limited to, certain income allocations, preferred returns, issuances of additional limited partner interests, cash distributions and other payments. The following will describe certain of the rights and preferences of these limited partner interests in BCH and the benefits to our related parties who are holders, either directly or indirectly, of the limited partner interests in BCH.

BCH Preferred A-0 Unit Accounts

Holders of the BCH Preferred A-0 Unit Accounts, which include as of September 30, 2023, BHI, which is owned by The Highland Business Holdings Trust, of which Mr. Heppner is the trustee, and Mr. Heppner and his family are the beneficiaries, and Messrs. Fisher, Hicks (through Hicks Holdings, LLC), Schnitzer and Silk, who were directors of Ben Management and are currently directors of Beneficient, are entitled to quarterly guaranteed cash payments (the “Guaranteed Payments”) equal to 1.50% per fiscal quarter (or 6.0% per annum) of their then respective BCH Preferred A-0 Unit Accounts capital account balance on an annual basis. BCH’s obligation to make such Guaranteed Payment is not subject to available cash and has priority over all other distributions made by BCH. The Guaranteed Payments are not made payable in connection with an allocation of income but are a required cash payment recorded as an expense for BCH. BHI and the other holders of the BCH Preferred A-0 Unit Accounts entered into an agreement to defer the delivery of Guaranteed Payments until November 15, 2024; provided that, the right to such deferred Guaranteed Payments continue to accrue on a quarterly basis and that Guaranteed Payments may be made prior to November 15, 2024 if the Audit Committee of the general partner of BCG determines that making such payment, in part or in full, would not cause the Company to incur a going concern. For the twelve month period ended December 31, 2021 (the “FY 2021 Period”), the three month transition period ended March 31, 2022 (the “TP 2022 Period”), the year ended March 31, 2023 (the “FY 2023 Period”), the three months ended June 30, 2023 (the “Q1 2024 Period”) and the six months ended September 30, 2023 (the “Q2 2024 Period”). Guaranteed Payments in the following respective approximate amounts were accrued, but not paid, to such related party holders of the BCH Preferred A-0 Unit Accounts: BHI-FY 2021 Period, $1 million, TP 2022 Period, $3.1 million, FY 2023 Period, $12.9 million, the Q1 2024 Period, $3,349,720 and the Q2 2024 Period, $3,399,966; Mr. Fisher-FY 2021 Period, $6,000, TP 2022 Period, $17,000, FY 2023 Period, $71,630, the Q1 2024 Period, $18,584 and the Q2 2024 Period, $18,863; Mr. Hicks-FY 2021 Period, $76,601, TP 2022 Period, $230,954, FY 2023 Period, $958,982, the Q1 2024 Period, $248,803 and the Q2 2024 Period, $252,535; Mr. Schnitzer-FY 2021 Period, $6,000, TP 2022 Period, $17,000, FY 2023 Period, $71,630, the Q1 2024 Period $18,584 and the Q2 2024 Period, $18,863; and Mr. Silk-FY 2021 Period, $0, TP 2022 Period, $0 and FY 2023 Period, $70,220, the Q1 2024 Period, $18,218 and the Q2 2024 Period, $18,492. As of September 30, 2023, the aggregate approximate amount of the accrued but unpaid Guaranteed Payments for each of the related party holders of the BCH Preferred A-0 Unit Accounts were as follows: BHI, $23.8 million; Mr. Fisher, $132,049; Mr. Hicks, $1.8 million; Mr. Schnitzer, $132,049; and Mr. Silk, $106,930.

BCH Preferred A-1 Unit Accounts

Holders of the BCH Preferred A-1 Unit Accounts, which as of September 30, 2023 include, BHI, which is owned by The Highland Business Holdings Trust, of which Mr. Heppner is the trustee, and Mr. Heppner and his family are the beneficiaries and Messrs. Fisher, Hicks, Schnitzer and Silk, who were directors of Ben Management and

 

272


Table of Contents

are directors of Beneficient, are entitled to a quarterly preferred return (the “Quarterly Preferred Series A-1 Return”) equal to the hypothetical capital account balance of such BCH Preferred A-1 Unit Accounts multiplied by a rate, which we refer to as the base rate (as described below), and allocable by a corresponding increase to the BCH Preferred A-1 Unit Accounts capital account.

Pursuant to the terms of the previous BCH Seventh A&R LPA, the Quarterly Preferred Series A-1 Return is only allocable to the capital account for any quarterly period to the extent of the amount of income available to be allocated with respect to BCH Preferred A-1 Unit Accounts; provided that, amounts not allocated to the capital account during a given quarterly period as a result of insufficient income are added pro rata to a hypothetical BCH Preferred A-1 Unit Accounts capital account for each holder of the BCH Preferred A-1 Unit Accounts and become allocable to the capital account in the next quarterly period of which sufficient income is available for allocation with respect to BCH Preferred A-1 Unit Accounts (with respect to the aggregate amounts so accrued as of any given date, such amount, the “Accrued Quarterly Preferred Series A-1 Return”). Holders of the BCH Preferred A-1 Unit Accounts are entitled to receive, following the allocation of certain excluded amounts pursuant to Section 5.04(c) of the BCH LPA and certain other required allocations pursuant to Section 5.04(a) of the BCH LPA, allocations until the Quarterly Preferred Series A-1 Return and any Accrued Quarterly Preferred Series A-1 Return have been allocated. The hypothetical BCH Preferred A-1 Unit Accounts capital account is used for purposes of calculating the Quarterly Preferred Series A-1 Return and, as a result, increases in the hypothetical BCH Preferred A-1 Unit Accounts capital account result in increased Quarterly Preferred Series A-1 Returns in the future. Holders of the BCH Preferred A-1 Unit Accounts are also entitled to receive allocations of sale proceeds of BCH in an amount up to their hypothetical BCH Preferred A-1 Unit Accounts capital account, thereby increasing such holder’s BCH Preferred A-1 Unit Accounts capital account and resulting distributions.

As a result, the hypothetical BCH Preferred A-1 Unit Accounts capital balance represents a significant implicit value to any holder of the BCH Preferred A-1 Unit Accounts. On April 26, 2019, the BCH LPA was amended to provide a rate cap with respect to the Quarterly Preferred Series A-1 Return (the “Preferred Series A-1 Rate Cap”). On November 12, 2021, the BCH LPA was amended to remove the Preferred Series A-1 Rate Cap. This amendment added a feature that reduces the hypothetical capital account used to calculate quarter preferred returns by any amount that was allocated as a GAAP deemed dividend pursuant to Section 5.05(i) of the BCH LPA.

For the FY 2021 Period, the TP 2022 Period, the FY 2023 Period, the Q1 2024 Period and the Q2 2024 Period, the following approximate amounts of the Accrued Quarterly Preferred Series A-1 Returns accrued to each of the related party holders of the BCH Preferred A-1 Unit Accounts: BHI-FY 2021 Period, $19.2 million, TP 2022 Period, $13.5 million, FY 2023 Period, $46.2 million, the Q1 2024 Period, $7.8 million and the Q2 2024 Period, $0; Mr. Fisher-FY 2021 Period, $105,000, TP 2022 Period, $74,000, the FY 2023 Period, $257,754, the Q1 2024 Period, $43,726 and the Q2 2024 Period, $0; Mr. Hicks-FY 2021 Period, $1.4 million, TP 2022 Period, $0.99 million, FY 2023 Period, the Q1 2024 Period, $585,404 and the Q2 2024 Period, $0; Mr. Schnitzer - FY 2021 Period, $105,000, TP 2022 Period, $74,000, FY 2023 Period, $257,754, the Q1 2024 Period, $43,726 and the Q2 2024 Period, $0; Mr. Silk-FY 2021 Period, $0, TP 2022 Period, $0, the FY 2023 Period, $257,754, the Q1 2024 Period, $43,726 and the Q2 2024 Period, $0. As of September 30, 2023, the estimated capital account balance determined in accordance with Section 704 of the Internal Revenue Code and the estimated hypothetical capital account balance for the BCH Preferred A-1 Unit Accounts for each of the related party holders of the BCH Preferred A-1 Unit Accounts were approximately as follows: BHI—capital account $664.0 million and hypothetical capital account of $750.8 million; Mr. Fisher—capital account of $2.9 million and hypothetical capital account of $3.3 million; Mr. Hicks—capital account of $48.1 million and hypothetical capital account of $54.5 million; Mr. Schnitzer—capital account of $2.9 million and hypothetical capital account of $3.3 million; and Mr. Silk—capital account $4.6 million and hypothetical capital account of $4.9 million.

The aggregate hypothetical BCH Preferred A-1 Unit Accounts capital balance for BHI and Messrs. Fisher, Hicks and Schnitzer would have been higher but for the previous Preferred Series A-1 Rate Cap. With respect to any quarterly period for which there is an allocation of income to the BCH Preferred Series A-1 Unit Accounts associated with either the Quarterly Preferred Series A-1 Return or the Accrued Quarterly Preferred Series A-1 Return, BCH is required to make a tax distribution in cash to BCH Preferred A-1 Unit Account holders, including BHI.

 

273


Table of Contents

In connection with the consummation of the Business Combination, the holders of the BCH Preferred A-1 Unit Accounts agreed to significantly reduce the BCH Preferred A-1 Unit Accounts return rate and also agreed to waive and defer the accrual of the preferred return as described above. Commencing with the effectiveness of the BCH Eighth A&R LPA, on June 7, 2023, in connection with the consummation of the Business Combination, the base rate shall be the most recent 90-Day Average Secured Overnight Financing Rate as published by the Federal Reserve Bank of New York prior to each fiscal quarter plus 0.5% (2.0% per annum); provided, that the Quarterly Preferred Series A-1 Return shall be waived and shall not accrue during the period from the effective date of the BCH Eighth A&R LPA until December 31, 2024, except to the extent of allocations of income to the holders of the BCH Preferred A-1 Unit Accounts, in which event distributions may be requested by the holders of the BCH Preferred A-1 Unit Accounts, and if not requested, such amounts shall be accrued. In addition, until January 1, 2025, the hypothetical BCH Preferred A-1 Unit Accounts capital account will only be increased to the extent there are allocations of income during such period. The agreement to waive and not accrue the Quarterly Preferred Series A-1 Return from the effective date of the BCH Eighth A&R LPA until December 31, 2024 does not affect or waive any Quarterly Preferred Series A-1 Returns or hypothetical BCH Preferred A-1 Unit Accounts capital account already accrued as of the effective date. BCH Preferred A-1 Unit Accounts have the redemption and conversion features and rights as described in “Description of Securities—BCH Preferred A-1 Unit Accounts.”

BCH Class S Ordinary Units

As of September 30, 2023, the holders of the BCH Class S Ordinary Units include BHI, which is owned by The Highland Business Holdings Trust, of which Mr. Heppner is the trustee, and Mr. Heppner and his family are the beneficiaries, Mr. Hicks, and BMP, which holds such BCH Class S Ordinary Units in connection with the BMP Equity Incentive Plan. Following certain allocations of income to the BCH Class S Units, the capital account balance associated with such BCH Class S Units shall be reduced to zero and, in exchange, the holders shall be issued an equal number of BCH Class S Ordinary Units and BCH Class S Preferred Units equal to the amount of the reduction in the capital account divided by a price, which we refer to as the unit price, that will equal to the closing price of the Class A common stock on the primary exchange on which the shares of Class A common stock are listed on the date of such exchange or, if the Class A common stock is not listed on a national securities exchange, the closing price on the date of such exchange as quoted on the automated quotation system on which the Class A common stock is quoted. Such provisions result in the holders of the BCH Class S Ordinary Units receiving additional limited partner interests in BCH as a result of the allocation of income of BCH while retaining the BCH Class S Units. In addition, BCH Class S Ordinary Units have the distribution and exchange features and rights as described in “Description of Securities—BCH Class S Ordinary Units.”

BCH Class S Preferred Units

As of September 30, 2023, holders of the BCH Class S Preferred Units include BHI, which is owned by The Highland Business Holdings Trust, of which Mr. Heppner is the trustee, and Mr. Heppner and his family are the beneficiaries, Mr. Hicks, and BMP, which holds such BCH Class S Preferred Units in connection with the BMP Equity Incentive Plan. Holders of the BCH Class S Preferred Units are entitled to a quarterly preferred return (the “Quarterly Class S Preferred Unit Return”) equal to the hypothetical capital account balance of such BCH Class S Preferred Units multiplied by the base rate and allocable by a corresponding increase to the BCH Class S Preferred Unit capital account. Pursuant to the terms of the previous BCH Seventh A&R LPA, the Quarterly Class S Preferred Unit Return is only allocable to the capital account for any quarterly period to the extent of the amount of income available to be allocated with respect to BCH Class S Preferred Units; provided that, amounts not allocated to the capital account during a given quarterly period as a result of insufficient income are added pro rata to a hypothetical BCH Class S Preferred Unit capital account for each holder and become allocable to the capital account in the next quarterly period of which sufficient income is available for allocation with respect to BCH Class S Preferred Units (with respect to the aggregate amounts so accrued as of any given date, such amount, the “Accrued Quarterly Class S Preferred Unit Return”). Holders of the BCH Class S Preferred Units are entitled to receive, following the allocation of certain excluded amounts pursuant to Section 5.04(c) of the BCH LPA and certain other required allocations pursuant to

 

274


Table of Contents

Section 5.04(a) of the BCH LPA, allocations until the Quarterly Class S Preferred Unit Return and any Accrued Quarterly Class S Preferred Unit Return have been allocated. The hypothetical BCH Class S Preferred Unit capital account is used for purposes of calculating the Quarterly Class S Preferred Unit Return and, as a result, increases in the hypothetical BCH Class S Preferred Unit capital account result in increased returns in the future. Holders of the BCH Class S Preferred Units are also entitled to receive allocations of sale proceeds of BCH in an amount up to their hypothetical BCH Class S Preferred Unit capital account, thereby increasing such holder’s BCH Class S Preferred Unit capital account and resulting distributions. As a result, the hypothetical BCH Class S Preferred Unit capital balance represents a significant implicit value to any holder of the BCH Class S Preferred Units.

For the FY 2021 Period, the TP 2022 Period, the FY 2023 Period, the Q1 2024 Period and the Q2 2024 Period, the following approximate amounts of the Accrued Quarterly Class S Preferred Returns accrued to each of the related party holders of the BCH Class S Preferred Units: BHI-FY 2021 Period, $45,000, TP 2022 Period, $16,000, the FY 2023 Period, the Q1 2024 Period, $6,905 and the Q2 2024 Period, $0; Mr. Hicks-FY 2021 Period, $50, TP 2022 Period, $14, the FY 2023 Period, the Q1 2024 Period, $6 and the Q2 2024 Period, $0; and BMP-FY 2021 Period, $43,000, TP 2022 Period, $16,000, the FY 2023 Period, $49,000, the Q1 2024 Period, $6,755 and the Q2 2024 Period, $0. As of September 30, 2023, the estimated capital account balance determined in accordance with Section 704 of the Internal Revenue Code and the estimated hypothetical capital account balance for BCH Class S Preferred Units for each of the related party holders of the BCH Class S Preferred Units were approximately as follows: BHI-capital account of $310,650 and hypothetical capital account of $429,204, Mr. Hicks-capital account of $480 and hypothetical capital account of $595 and BMP-capital account of $269,200 and hypothetical capital account of $384,232.

In connection with the consummation of the Business Combination, the holders of the BCH Class S Preferred Units agreed to significantly reduce the BCH Class S Preferred Units return rate and also agreed to waive and defer the accrual of the preferred return described above. Commencing with the effectiveness of the BCH Eighth A&R LPA on June 7, 2023, in connection with the consummation of the Business Combination, the base rate shall be reduced to the base rate described for the BCH Preferred A-1 Unit Accounts described above; provided that the Quarterly Class S Preferred Unit Return shall be waived and shall not accrue during the period from the effective date of the BCH Eighth A&R LPA until December 31, 2024 except to the extent of allocations of income to the holders of the BCH Class S Preferred Units. In addition, until January 1, 2025, the hypothetical BCH Class S Preferred Units capital account will only be increased to the extent there are allocations of income during such period. The agreement to waive and not accrue the Quarterly Class S Preferred Unit Return from the effective date of the BCH Eighth A&R LPA until December 31, 2024 does not affect or waive any Quarterly Class S Preferred Unit Returns or hypothetical BCH Class S Preferred Unit Accounts capital account already accrued as of the effective date. The BCH Class S Preferred Units have the distribution and conversion features and right as described in “Description of Securities—BCH Class S Preferred Units.”

BCH Preferred C-1 Unit Accounts

As the holder of the BCH Preferred C-1 Unit Accounts, GWG is entitled to a quarterly preferred return (the “Quarterly Preferred Series C-1 Return”) equal to the hypothetical capital account balance of such BCH Preferred C-1 Unit Accounts multiplied by a rate equal to a fraction (i) the numerator of which is (A) the positive percentage rate change, if any, to the seasonally adjusted Consumer Price Index for All Urban Consumers covering the period including the calculation date, plus (B) 0.75 percent (0.5 percent prior to the consummation of the Business Combination), and (ii) the denominator of which is 1 minus the highest effective marginal combined U.S. federal, state and local income for a fiscal year for an individual in New York, New York (taking into account (a) the non-deductibility of expenses subject to the limitations described in Sections 67(a) and 68 of the Internal Revenue Code of 1986 and (b) the character (e.g., long-term or short-term capital gain or ordinary or exempt income) of the applicable income, but not taking into account the deductibility of state and local income taxes for U.S. federal income tax purposes). Such Quarterly Preferred Series C-1 Return is allocable by a corresponding increase to the BCH Preferred C-1 Unit Accounts capital account. Pursuant to the terms of the previous BCH Seventh A&R LPA, which continue to be applicable under the BCH Eighth A&R LPA, the

 

275


Table of Contents

Quarterly Preferred Series C-1 Return is only allocable to the capital account for any quarterly period to the extent of the amount of income available to be allocated with respect to BCH Preferred C-1 Unit Accounts; provided that, amounts not allocated to the capital account during a given quarterly period as a result of insufficient income are added pro rata to a hypothetical BCH Preferred C-1 Unit Accounts capital account for GWG, as the holder of the BCH Preferred C-1 Unit Accounts and become allocable to the capital account in the next quarterly period of which sufficient income is available for allocation with respect to BCH Preferred C-1 Unit Accounts (with respect to the aggregate amounts so accrued as of any given date, such amount, the “Accrued Quarterly Preferred Series C-1 Return”). GWG, as the holder of the BCH Preferred C-1 Unit Accounts is entitled to receive, following the allocation of certain excluded amounts pursuant to Section 5.04(c) of the BCH LPA and certain other required allocations pursuant to Section 5.04(a) of the BCH LPA, allocations until the Quarterly Preferred Series C-1 Return and any Accrued Quarterly Preferred Series C-1 Return have been allocated. The hypothetical BCH Preferred C-1 Unit Accounts capital account is used for purposes of calculating the Quarterly Preferred Series C-1 Return and, as a result, increases in the hypothetical BCH Preferred C-1 Unit Accounts capital account result in increased Quarterly Preferred Series C-1 Returns in the future. GWG, as the holder of the BCH Preferred C-1 Unit Accounts is also entitled to receive allocations of sale proceeds of BCH in an amount up to their hypothetical BCH Preferred C-1 Unit Accounts capital account, thereby increasing GWG’s BCH Preferred C-1 Unit Accounts capital account and resulting distributions. As a result, the hypothetical BCH Preferred C-1 Unit Accounts capital balance represents a significant implicit value to GWG, as the holder of the BCH Preferred C-1 Unit Accounts. For the FY 2021 Period, the TP 2022 Period and the FY 2023 Period, the following approximate amounts of the Accrued Quarterly Preferred Series C-1 Returns accrued to GWG, as the holder of the BCH Preferred C-1 Unit Accounts: FY 2021 Period $4 million, TP 2022 Period, $3.4 million and the FY 2023 Period, $12.0 million. As of March 31, 2023, the estimated capital account balance determined in accordance with Section 704 of the Internal Revenue Code and the estimated hypothetical capital account balance for the BCH Preferred C-1 Unit Accounts for GWG, as the holder of the BCH Preferred C-1 Unit Accounts were approximately as follows: capital account $205 million and hypothetical capital account $225 million. With respect to any quarterly period for which there is an allocation of income to the BCH Preferred Series C-1 Unit Accounts associated with either the Quarterly Preferred Series C-1 Return or the Accrued Quarterly Preferred Series C-1 Return, BCH is required to make a tax distribution in cash to GWG, as the holder of the BCH Preferred C-1 Unit Accounts. On July 10, 2023, the BCH Preferred C-1 converted into 44,040,761 shares of Class A common stock at approximately $4.66 per share.

BCH FLP Unit Accounts

The BCH FLP Unit Accounts are subdivided into the BCH FLP-1 Unit Accounts BCH FLP-2 Unit Accounts and BCH FLP-3 Unit Accounts. As of September 30, 2023, BHI, which is owned by The Highland Business Holdings Trust, of which Mr. Heppner is the trustee, and Mr. Heppner and his family are the beneficiaries, holds all of the BCH FLP-1 Unit Accounts and BMP, which is owned by directors and employees of Ben, holds the limited partner interests in the BCH FLP-2 Unit Accounts. As discussed below, BCH issued the BCH FLP-3 Unit Accounts to BHI. BHI is directly owned by The Highland Business Holdings Trust, of which Mr. Heppner is the trustee, and Mr. Heppner and his family are the beneficiaries. Such BCH FLP-3 Unit Accounts are entitled to certain distributions as described below and elsewhere in this prospectus.

BCH FLP-1 Unit Accounts

As the holder of BCH FLP-1 Unit Accounts, BHI is entitled to quarterly issuances of an equal amount of BCH Class S Ordinary Units and BCH Class S Preferred Units that in aggregate is equal to the income allocated to BCH FLP-1 Unit Accounts pursuant to the BCH LPA. BCH FLP-1 Unit Accounts are allocated income equal to 50.5% of: (1) fifteen percent (15%) of the profits from financing activities of BCH and its subsidiaries, exclusive of profits from other activities such as fees or reimbursement of expenses in connection with trustee or custodial services and insurance and insurance-related activities (this will generally include revenues from Ben Liquidity subsidiaries), and (2) the Excess EBITDA Margin, which generally relates to the fee-generating businesses of Beneficient, exclusive of financing activity revenues. The Excess EBITDA Margin for an applicable entity is

 

276


Table of Contents

equal to the lesser of (i) 50% of the revenues of BCH and its tax pass-through subsidiaries, excluding revenues from financing activities, and (ii) an amount of revenues that will cause the EBITDA of such entity divided by the gross revenues of such entity to equal 20% (this will generally include the subsidiaries of Ben Custody and Ben Insurance Services). BCH FLP-1 Unit Accounts are also entitled to receive annual tax distributions. Such provisions result in BHI, as the holder of the BCH FLP-1 Unit Accounts, receiving additional limited partner interests in BCH as a result of the allocation of income of BCH while retaining such BCH FLP-1 Unit Accounts. For the FY 2021 Period, BHI received 24,905 BCH Class S Ordinary Units at a price per unit of $15 and 21,372 Class S Preferred Units at a price per unit of $17.48 in connection with certain income allocations as a holder of the BCH FLP-1 Unit Accounts. For the Q2 2024 Period, the Q1 2024 Period, TP 2022 Period and the FY 2023 Period, BHI did not receive any BCH S Ordinary Units or BCH S Preferred Units in connection with certain income allocations as a holder of the BCH FLP-1 Units Accounts.

In addition, BCH FLP-1 Unit Accounts are entitled to the allocation of a portion of any upward carrying value adjustment as calculated pursuant to Internal Revenue Code Section 704(b). Commencing with the effectiveness of the BCH Eighth A&R LPA on June 7, 2023, BMP, as the holder of the BCH FLP-2 Unit Accounts, will also receive an allocation of a portion of any upward carrying value adjustment as calculated pursuant to Internal Revenue Code Section 704(b). In the event of an upward carrying value adjustment, the BCH FLP-1 Unit Accounts (50.5%) and the FLP-2 Unit Accounts (49.5%) are entitled to first be allocated gains associated with such carrying value adjustment equal to 15% of the value of the capital accounts of all Class A Units and Class S Units, calculated based on the post-adjusted capital accounts of the then outstanding Class A Units and Class S Units. Immediately following any such allocation, the amount allocated is converted in BCH Class S Ordinary Units at the unit price, which is determined by the closing price of a share of the Class A common stock on the primary exchange on which such shares are listed. The consummation of the Business Combination resulted in an upward adjustment of the carrying value of the assets of BCH allocable to the FLP-1 and FLP-2 Unit Accounts of approximately $321.9 million. Pursuant to the terms of the BCH Eighth A&R LPA, which became effective upon the consummation of the Business Combination on June 7, 2023, approximately 32.1 million Class S Ordinary Units would be issuable as a result of the carrying value adjustment. However, due to the limitations of the Compensation Policy which became effective upon the consummation of the Business Combination, the number of Class S Ordinary Units that may be issued in 2023 in connection with the consummation of the Business Combination is limited; however, any such Class S Ordinary Units that may not be issued in 2023 may be issued in subsequent years in accordance with the Compensation Policy. For additional information, see the section in this prospectus titled “—Executive Compensation—Compensation Policy.” Subject to the limitation of the Compensation Policy, it is anticipated that 1.51 million BCH Class S Ordinary Units with a capital account balance of $15.15 million will be issued to BHI and 1.49 million BCH Class S Ordinary Units with a capital account balance of $14.85 million will be issued to BMP as a result of an adjustment to the carrying value adjustment. As of September 30, 2023, there has been no allocation of the carrying value adjustment among the holders of the FLP-1 Unit Accounts and the FLP-2 Unit Accounts and no issuance of any BCH Class S Ordinary Units as a result of such adjustment.

BCH FLP-2 Unit Accounts

BMP is the sponsor of the BMP Equity Incentive Plan and holds the BCH FLP-2 Unit Accounts. As the holder of BCH FLP-2 Unit Accounts, BMP is entitled to quarterly issuances of an equal amount of BCH Class S Ordinary Units and BCH Class S Preferred Units that in aggregate is equal to the income allocated to BCH FLP-2 Unit Accounts pursuant to the BCH LPA. BCH FLP-2 Unit Accounts are allocated income equal to 50.5% of: (1) fifteen percent (15%) of the profits from financing activities of BCH and its subsidiaries, exclusive of profits from other activities such as fees or reimbursement of expenses in connection with trustee or custodial services and insurance and insurance-related activities (this will generally include revenues from Ben Liquidity subsidiaries), and (2) the Excess EBITDA Margin, which generally relates to the fee-generating businesses of Beneficient, exclusive of financing activity revenues. The Excess EBITDA Margin for an applicable entity is equal to the lesser of (i) 50% of the revenues of BCH and its tax pass-through subsidiaries, excluding revenues from financing activities, and (ii) an amount of revenues that will cause the EBITDA of such entity divided by

 

277


Table of Contents

the gross revenues of such entity to equal 20% (this will generally include the subsidiaries of Ben Custody and Ben Insurance Services). BCH FLP-2 Unit Accounts are also entitled to receive annual tax distributions. Such provisions result in BHI, as the holder of the BCH FLP-2 Unit Accounts, receiving additional limited partner interests in BCH as a result of the allocation of income of BCH while retaining such BCH FLP-2 Unit Accounts For the FY 2021 Period, BMP received 24,412 BCH Class S Ordinary Units at a price per unit $15 and 20,948 Class S Preferred Units at a per unit price of $17.48 in connection with certain income allocations as a holder of the BCH FLP-2 Unit Accounts. For the Q2 2024 Period, the Q1 2024 Period, TP 2022 Period and the FY 2023 Period, BMP did not receive any BCH S Ordinary Units or BCH S Preferred Units in connection with certain income allocations as a holder of the BCH FLP-2 Units Accounts.

In addition, commencing with the effectiveness of the BCH Eighth A&R LPA on June 7, 2023, BMP, as the holder of the BCH FLP-2 Unit Accounts, will also receive an allocation of a portion of any upward carrying value adjustment as calculated pursuant to Internal Revenue Code Section 704(b). In the event of an upward carrying value adjustment, the BCH FLP-1 Unit Accounts (50.5%) and the FLP-2 Unit Accounts (49.5%) are entitled to first be allocated gains associated with such carrying value adjustment equal to 15% of the value of the capital accounts of all Class A Units and Class S Units, calculated based on the post-adjusted capital accounts of the then outstanding Class A Units and Class S Units. Immediately following any such allocation, the amount allocated is converted in BCH Class S Ordinary Units at the unit price, which is determined by the closing price of a share of the Class A common stock on the primary exchange on which such shares are listed. The consummation of the Business Combination resulted in an upward adjustment of the carrying value of the assets of BCH allocable to the FLP-1 and FLP-2 Unit Accounts of approximately $321.9 million. Pursuant to the terms of the BCH Eighth A&R LPA, which became effective on June 7, 2023, approximately 32.1 million Class S Ordinary Units would be issuable as a result of the carrying value adjustment. However, due to the limitations of the Compensation Policy to be effective upon the consummation of the Business Combination, the number of Class S Ordinary Units that may be issued in 2023 in connection with the consummation of the Business Combination is limited; however, any such Class S Ordinary Units that may not be issued in 2023 may be issued in subsequent years in accordance with the Compensation Policy. For additional information, see the section in this prospectus titled “-Executive Compensation—Compensation Policy.” Subject to the limitation of the Compensation Policy, it is anticipated that 1.51 million BCH Class S Ordinary Units with a capital account balance of $15.15 million will be issued to BHI and 1.49 million BCH Class S Ordinary Units with a capital account balance of $14.85 million will be issued to BMP as a result of an adjustment to the carrying value adjustment. As of September 30, 2023, there has been no allocation of the carrying value adjustment among the holders of the FLP-1 Unit Accounts and the FLP-2 Unit Accounts and no issuance of any BCH Class S Ordinary Units as a result of such adjustment.

BCH FLP-3 Unit Accounts

As the holder of BCH FLP-3 Unit Accounts, BHI is entitled to quarterly tax and other distributions equal to 100% of the amount of profit allocated to BHI’s BCH FLP-3 Unit Accounts capital account. BCH’s obligations to make such distributions are not subject to available cash. BCH FLP-3 Unit Accounts are allocated profits from net financing revenues on a quarterly basis equal to the lesser of (i) 5% of the quarterly net financing revenues, or (ii) 10% of the average annualized stated interest (to the extent constituting net financing revenue) of the quarterly average of new ExAlt Loans issued by any subsidiaries of Beneficient during the previous twelve fiscal quarters. For the FY 2021 Period, distributions of $22,800 were made to BHI, as holder of the BCH FLP-3 Unit Accounts. For the TP 2022 Period, distributions of $0 were made to BHI, as holder of the BCH FLP-3 Unit Accounts. For the FY 2023 Period, distributions of $0.9 million were made to BHI, as holder of the BCH FLP-3 Unit Accounts. For both the Q2 2024 Period and the Q1 2024 Period, no distributions were made to BHI, as holder of the BCH FLP-3 Unit Accounts.

Redemption of certain BCH Preferred A-1 Unit Accounts held by Mr. Silk. BHI, Mr. Silk and BCG entered into that certain Limited Partnership Interest Assignment Agreement, effective as of April 1, 2022, whereby BHI assigned Mr. Silk BCH Preferred A-1 Unit Accounts having an account balance of $5,721,658 (the “BHI Initial

 

278


Table of Contents

Grant”). Further, effective as of April 3, 2022, BHI, Mr. Silk and BCG entered into another Limited Partnership Interest Assignment Agreement, whereby BHI assigned Mr. Silk BCH Preferred A-1 Unit Accounts having an account balance of $3,793,342 (the “BHI Tax Grant,” and together with the BHI Initial Grant, the “BHI Grants”). In order to provide Mr. Silk with cash to cover any tax liability arising from the BHI Grants, BCH and Mr. Silk entered into that certain Unit Account Redemption Agreement, effective as of April 3, 2022, whereby BCH agreed to, without further action or condition, purchase and redeem on June 1, 2022 from Mr. Silk all of the BCH Preferred A-1 Unit Accounts granted to Mr. Silk pursuant to the BHI Tax Grant for a purchase price of $3,793,342, in cash. On April 2, 2022, $1,144,331.60 of Mr. Silk’s BCH Preferred A-1 Unit Accounts were converted into BCH Preferred A-0 Unit Accounts.

Conversion of certain BCH Preferred A-1 Unit Accounts into BCH Preferred A-0 Unit Accounts

Pursuant to conversion letters by and among BCG, BCH and the respective holder of BCH Preferred A-1 Unit Accounts identified in the table below, BCG, as the general partner of BCH, and the respective holder of BCH Preferred A-1 Unit Accounts converted a certain amount of the capital account balance of the BCH Preferred A-1 Unit Accounts held by such holder into an equal amount of capital account balance of BCH Preferred A-0 Unit Accounts. Such conversions were effective as of December 1, 2021 for all such holders other than Mr. Silk, whose conversion was effective as of April 2, 2022. The respective holders of BCH Preferred A-1 Unit Accounts and the conversion amounts are estimated in the table below as of September 30, 2023.

 

(Dollars in thousands)

 

Holder(1)

   BCH Preferred A-1  Unit
Accounts—Pre-Conversion
Capital Account Balance
     BCH Preferred A-0 Unit
Accounts—Capital Account
Balance Upon Conversion
     BCH Preferred A-1 Unit
Accounts—Capital Account
Balance Immediately
Following Conversion
 

AltiVerse Capital Markets, L.L.C

   $ 114,433      $ 22,887      $ 91,547  

Beneficient Holdings, Inc.

   $ 1,027,520      $ 206,263      $ 821,258  

Bruce W. Schnitzer

   $ 5,722      $ 1,144      $ 4,577  

Hicks Holdings Operating, LLC

   $ 76,602      $ 15,320      $ 61,281  

James G. Silk

   $ 5,722      $ 1,144      $ 4,577  

MHT Financial, L.L.C.

   $ 24,468      $ 4,894      $ 19,575  

Richard W. Fisher

   $ 5,722      $ 1,144      $ 4,577  

 

(1)

The table is based upon estimated capital account balances as of September 30, 2023 as determined pursuant to Section 704 of the Internal Revenue Code, and such estimates are subject to adjustment. The estimated amounts are based on a deemed liquidation value of $1.68 billion. As a result of the consummation of the Business Combination, an adjustment to the carrying value of BCH’s assets of $321.9 million occurred. As of September 30, 2023, there has been no allocation of the carrying value adjustment among the holders of the FLP-1 Unit Accounts and the FLP-2 Unit Accounts and no issuance of any BCH Class S Ordinary Units as a result of such adjustment. Pursuant to the BCH LPA, approximately 32,190,584 Class S Ordinary Units would be issuable as a result of the carrying value adjustment. However, due to the Company’s Compensation Policy (as defined herein), the number of Class S Ordinary Units that may be issued in 2023 or any subsequent year in connection with the consummation of the Business Combination will be limited and require approval of the board of directors; provided that any such Class S Ordinary Units that may not be issued in 2023 may be issued in subsequent years in accordance with the Compensation Policy.

 

279


Table of Contents

In connection with the BCG Recapitalization, the following table provides additional information on the securities contributed and exchanged by each of BHI, Bruce W. Schnitzer and Hicks Holdings. As discussed above, in the Conversion, each BCG Class A Common Unit converted into 1.25 shares of Class A common stock and each BCG Class B Common Unit converted into 1.25 shares of Class B common stock.

 

Name    Converted Capital
Account Balance of
BCH Preferred A-1
Units Accounts
     BCH Class S
Ordinary Units
Received
     BCG Class B Units
Received
     Class B
Shares
Received
 

BHI

   $ 177,194,830        14,175,586        14,175,586        17,719,483  

Bruce W. Schnitzer

   $ 987,605        79,008        79,008        98,761  

Hicks Holdings Operating, LLC

   $ 13,222,077        1,057,766        1,057,766        1,322,208  
  

 

 

    

 

 

    

 

 

    

 

 

 

Total

   $ 191,404,512        15,312,360        15,312,360        19,140,452  
  

 

 

    

 

 

    

 

 

    

 

 

 

The following table provides additional information on the securities contributed and exchanged by each of Bruce W. Schnitzer and Richard W. Fisher.

 

Name    Converted Capital
Account Balance of
BCH Preferred A-1
Unit Accounts
     BCH Class S
Ordinary Units
Received
     BCG Class A Units
Received
     Class A
Shares
Received
 

Bruce W. Schnitzer

   $ 734,053        658,724        658,724        823,405  

Richard W. Fisher

   $ 1,721,658        737,733        737,733        922,166  
  

 

 

    

 

 

    

 

 

    

 

 

 

Total

   $ 2,455,711        1,396,457        1,396,457        1,745,571  
  

 

 

    

 

 

    

 

 

    

 

 

 

Payments to our Founder and Chief Executive Officer

The following table sets forth certain information regarding (i) payments of cash made or that have accrued to Mr. Heppner and (ii) issuances of equity and accruals to capital accounts and hypothetical capital accounts on equity interests held by certain entities in which Mr. Heppner has a financial interest. Disclosure covers (i) payments made in connection with Mr. Heppner’s compensation as Chief Executive Officer of the Company during the twelve months ended December 31, 2021 (“FY 2021 Period”), the three month transition period ended March 31, 2022 (“TP 2022 Period”) and the fiscal year ended March 31, 2023 (“FY 2023 Period”) as disclosed in “Executive Compensation”, (ii) payments made in connection with certain related party transactions in which Mr. Heppner has a financial interest for the twelve months ended December 31, 2020 (“FY 2020 Period”), the FY 2021 Period, the TP 2022 Period and the FY 2023 Period, and the three months ended June 30, 2023 (“Q1 2024 Period”) and the six months ended September 30, 2023 (“Q2 2024 Period”) as disclosed in “Certain Relationships and Related Party Transactions,” and (iii) certain other arrangements under which amounts may be payable in later periods.

For ease of reference, the table below presents information regarding compensation and related party transactions disclosures within one table, however Item 402 of Regulation S-K does not require disclosure of executive compensation paid to Mr. Heppner during the FY 2020 Period, the Q1 2024 Period or the Q2 2024 Period but Item 404 of Regulation S-K does require disclosure of related party transactions for such additional periods. As this disclosure is prepared in conformity with the periods required by Regulation S-K, for compensation matters, the rows for the FY 2020 Period, the Q1 2024 Period and the Q2 2024 Period have been grayed out in the tabular disclosure below, as applicable, but this should not be construed as Mr. Heppner not receiving compensation in

 

280


Table of Contents

the FY 2020 Period, the Q1 2024 Period or the Q2 2024 Period. Mr. Heppner has received payments during these time periods, but such information is not required to be disclosed by SEC rules.

 

Executive Compensation

 

Type

  

Explanation

   Amount Paid or Accrued  
   Period    Dollar Amount ($)  

Salary1

   We provide Mr. Heppner cash compensation in the form of a base salary. For additional information on Mr. Heppner’s salary, see the section titled “Executive Compensation-Summary Compensation Table.”    Q2 2024

Q1 2024

FY 2023

TP 2022

FY 2021

FY 2020

  

 

 

 

225,000
56,250
225,000

 

 
 
 

 

1 

Amounts do not include certain equity interests and other returns received by BHI, a Related Entity, as each of these additional amounts represent returns on founder’s equity interests originally received in connection with the formation and recapitalization of BCG and its subsidiaries and are not considered to be compensation, consistent with their treatment in the Company’s audited financial statements. See “- Narrative Disclosure to Summary Compensation Table—Beneficient Company Holdings, L.P. Interests.”

 

Executive Compensation

 

Type

  

Explanation

   Amount Paid or Accrued  
   Period    Dollar Amount ($)  

Bonus

   From time to time, we provide Mr. Heppner cash compensation in the form of a bonus. For additional information on bonuses awarded to Mr. Heppner, see the section titled “Executive Compensation-Summary Compensation Table.”    Q2 2024

Q1 2024

FY 2023

TP 2022

FY 2021

FY 2020

  

 

 

 

 

50,000

—  

—  

 

2 

 

 

Stock Awards

   From time to time, we have granted equity awards in the form of restricted equity units (REUs) pursuant to the 2018 Equity Incentive Plan to Mr. Heppner and may grant future equity awards to Mr. Heppner under the 2023 Incentive Plan. For additional information on Mr. Heppner’s stock awards, see the section titled “Executive Compensation-2023 Fiscal Year Outstanding Equity Awards at Fiscal Year-End Table.”    Q2 2024

Q1 2024

FY 2023

TP 2022

FY 2021

FY 2020

  

 

 

 

 

542,888

—  

—  

 

3

 

 

All Other Compensation4, 5

   We provide certain benefits and perquisites to Mr. Heppner including supplemental medical coverage, a 401(K) plan and payment of country club dues. For additional information on perquisites provided to Mr. Heppner, see the section titled “Executive Compensation-Summary Compensation Table.”    Q2 2024

Q1 2024

FY 2023

TP 2022

FY 2021

FY 2020

  

 

 

 

1,454,381

236,000

1,017,000

 

 

 

 

 

*

Such amount does not represent cash actually paid.

2 

Consists of bonus amounts determined as of the date of our Annual Report. Final aggregate bonus amounts with respect to the FY 2023 Period have not yet been determined.

3 

Reflects 43,431 BCG restricted equity units awarded to Mr. Heppner pursuant to a restricted equity unit award agreement dated as of April 1, 2022, pursuant to which Mr. Heppner received a grant of 43,431 restricted equity units with a grant date fair value computed in accordance with FASB ASC Topic 718 of $542,888.

 

281


Table of Contents
4 

Amounts shown exclude certain payments made pursuant to the Bradley Capital Agreement, which are addressed below, and are not the same as reflected in the Summary Compensation Table.

5 

On October 20, 2023, the Company paid legal fees of approximately $2.4 million on behalf of Mr. Heppner as indemnification from the proceeds under the HH-BDH Credit Agreement. On November 7, 2023, the Company was reimbursed by its D&O insurance carrier a total of $3.5 million, which included, among others, the legal fees paid by the Company on behalf of Mr. Heppner.

 

Executive Compensation

 

Type

  

Explanation

   Amount Paid or Accrued  
   Period    Dollar Amount ($)  

Bradley Capital Agreement6

   Pursuant to the Bradley Capital Agreement, we make payments to Bradley Capital for certain executive-level services provided and for the use of office space and other resources and non-business use of an aircraft. Bradley Capital is an entity ultimately owned by The Highland Business Holdings Trust, of which Mr. Heppner is the trustee, and Mr. Heppner and his family are the beneficiaries. Additionally, we pay certain legal, tax and other expenses on behalf of Bradley Capital under the terms of the Bradley Capital Agreement. For additional information on the Bradley Capital Agreement, see the sections titled “Executive Compensation-Narrative Disclosure to the Summary Compensation Table” and “Certain Relationships and Related Party Transactions-Relationships with Other Parties.” A copy of the Second Amended and Restated Bradley Capital Agreement is included as Exhibit 10.18.2 to the registration statement of which this prospectus forms a part.    Q2 2024

Q1 2024

FY 2023

TP 2022
FY 2021
FY 2020

  

 

 

 

2,906,742
676,848
5,056,836

 

 
 
 

 

6 

As of September 30, 2023, June 30, 2023 and March 31, 2023, $4.9 million, $4.6 million, $3.6 million, respectively, was owed and unpaid to Bradley Capital under the terms of the Bradley Capital Agreement. On October 20, 2023, a payment of approximately $2.5 million of past amounts owed and unpaid was made to Bradley Capital under the terms of the Bradley Capital Agreement from proceeds under the HH-BDH Credit Agreement.

 

282


Table of Contents

Related Party Transactions

 

Type

  

Explanation

   Amount Paid or Accrued  
   Period    Dollar Amount ($)  

HCLP Loan Agreement7

   Pursuant to the HCLP Loan Agreement, we make payments to HCLP on our secured loans from HCLP, primarily in the form of principal and interest payments. The majority of HCLP is indirectly owned by The Highland Investment Holdings Trust, of which Mr. Heppner and his family are the beneficiaries. Mr. Heppner is a trustee of this trust but does not possess any discretionary authority with respect to the management, distribution or administration of the trust’s current assets (including HCLP). As of September 30, 2023, we had approximately $100.0 million (including an unamortized premium thereon) of debt outstanding derived from our secured loans with HCLP in principal amount. We have in the past, and we may in the future, pay fees to HCLP to extend the maturity date of our secured loans. For additional information on the HCLP Loan Agreement, see the section titled “Certain Relationships and Related Party Transactions, and Director Independence-Relationships with Other Parties.” Copies of the HCLP Loan Agreement and amendments thereto are included as Exhibits 10.15.1 through 10.15.14 and 10.16.1 through 10.16.15 to the registration statement of which this prospectus forms a part.    Q2 2024

Q1 2024

FY 2023

TP 2022

FY 2021

FY 2020

    


 
—  

—  
8,724,253

15,445,131

3,173,329

91,407,648

 

 
8 

9 

10 

11 

 

 

Through December 20, 2023, approximately $2.1 million of additional interest has accrued to principal since September 30, 2023 but has not been paid.

7 

On October 20, 2023, the Company paid legal fees of $559,753 on behalf of HCLP pursuant to the indemnification obligations under the HCLP Loan Agreement from the proceeds under the HH-BDH Credit Agreement.

8 

Amount represents monthly interest payments made during the FY 2023 Period.

9 

Amount includes (i) $8,627,759 paid in extension and amendments fees and (ii) $6,817,372 paid in monthly interest payments during the TP 2022 Period.

10 

Amount includes (i) $100,000 in extension and amendment fees and (ii) $3,073,329 paid in monthly interest payments during the FY 2021 Period.

11 

Amount (i) includes a tax distribution of $5,591,757, (ii) $75,000,000 in principal payments, (iii) $7,608,914 paid in monthly interest payments and (iv) $3,206,977 of extension and amendment fees during the FY 2020 Period.

 

283


Table of Contents

Related Party Transactions

 

Type

  

Explanation

   Amount Paid or Accrued  
   Period    Dollar Amount ($)  

Aircraft Sublease

   Pursuant to the Aircraft Sublease, which were effective January 1, 2022 and January 1, 2023, Bradley Capital subleases an aircraft, without a crew, to Beneficient USA for up to three hundred (300) hours of use. Beneficient USA pays certain quarterly rental fees plus direct operating expenses, and Bradley Capital pays the fixed and variable costs of operating the aircraft. For additional information on the Aircraft Sublease, see the sections titled “Executive Compensation-Narrative Disclosure to the Summary Compensation Table” and “Certain Relationships and Related Party Transactions-Relationships with Other Parties.”    Q2 2024

Q1 2024

FY 2023

TP 2022

FY 2021

FY 2020

    

 
2,900,0000

1,350,000

5,400,000

1,350,000

—  

—  

12

13

14

15* 

 

 

Relationship with The Heppner Endowment for Research Organizations, L.L.C. and Research Ranch Operating Company, L.L.C.    HERO and RROC are indirectly owned by The Highland Investment Holdings Trust, The Highland Great Plains Trust and The Highland Partner Holdings Trust. Mr. Heppner is a permissible beneficiary of The Highland Investment Holdings Trust and The Highland Partner Holdings Trust, but he is not a beneficiary of The Highland Golden Plains Trust. Mr. Heppner’s family members are potential beneficiaries of each of these three trusts. The Charitable Accounts (as defined herein) have historically received proceeds from certain trusts settled and funded by our customers in support of their charitable initiatives, but HERO does not receive any proceeds from trusts settled and funded by customers of Ben. We have certain outstanding payables to RROC and the Charitable Accounts as described in the section titled “Certain Relationships and Related Party Transactions, and Director Independence-Relationships with Other Parties.” We do not anticipate engaging in further transactions with these entities.    Q2 2024

Q1 2024

FY 2023

TP 2022

FY 2021

FY 2020

    

 
—  

—  

—  

—  

—  

—  

16 

17 

18 

19 

20 

21 

 

12 

Amount was expensed during the period but has not been paid.

13 

Amount was expensed during the period but has not been paid.

14 

Amount was expensed during the period but has not been paid.

15 

Amount was expensed during the period but has not been paid.

16 

Ben had outstanding payables of $2.1 million to charitable entities to which HERO serves as an advisor. However, Mr. Heppner does not have final decision-making authority on the ultimate use of these amounts.

17 

Ben had outstanding payables of $2.1 million to charitable entities to which HERO serves as an advisor. However, Mr. Heppner does not have final decision-making authority on the ultimate use of these amounts.

18 

Ben had outstanding payables of $2.1 million to charitable entities to which HERO serves as an advisor. However, Mr. Heppner does not have final decision-making authority on the ultimate use of these amounts.

19 

Ben had outstanding payables of $2.1 million to charitable entities to which HERO serves as an advisor. However, Mr. Heppner does not have final decision-making authority on the ultimate use of these amounts.

20 

Ben had outstanding payables of $2.1 million to charitable entities to which HERO serves as an advisor. However, Mr. Heppner does not have final decision-making authority on the ultimate use of these amounts.

21 

Ben had outstanding payables of $2.1 million to charitable entities to which HERO serves as an advisor. However, Mr. Heppner does not have final decision-making authority on the ultimate use of these amounts.

 

284


Table of Contents

Equity Securities Structurally Senior to our Common Stock

 

Type

  

Explanation

   Amount Paid or Accrued  
   Period    Dollar Amount ($)  

BCH Preferred A-0

Unit Accounts

   As of September 30, 2023, BHI held BCH Preferred A-0 Unit Accounts with an estimated capital account balance of $206,262,822. Additionally, as of September 30, 2023, BHI is owed quarterly guaranteed payments of approximately $23,801,520. BHI is directly owned by The Highland Business Holdings Trust, of which Mr. Heppner is the trustee, and Mr. Heppner and his family are the beneficiaries. As a holder of the BCH Preferred A-0 Unit Accounts, BHI is entitled to receive quarterly guaranteed cash payments equal to 1.50% per fiscal quarter (or 6.0% per annum) of its BCH Preferred A-0 Unit Accounts capital account balance on an annual basis, subject to the terms of an agreement to defer delivery of such payments until November 15, 2024. BHI has accrued such quarterly guaranteed cash payments, but such amounts remain unpaid as of the date of this prospectus. See “Description of Securities-Limited Partner Interests in BCH”, “Executive Compensation-Narrative Disclosure to the Summary Compensation Table” and “Certain Relationships and Related Party Transactions-Beneficient Company Holdings, L.P. Interests” for additional information on payments made to BHI as a holder of BCH Preferred A-0 Unit Accounts.    Q2 2024

Q1 2024

FY 2023

TP 2022

FY 2021

FY 2020

    

 
3,399,965

3,349,720

12,900,000

3,100,000

1,000,000

—  

22

23

24

25

26

 

 

22 

Represents amount of Guaranteed Payment accrued, but unpaid, for the period.

23 

Represents amount of Guaranteed Payment accrued, but unpaid, for the period.

24 

Represents amount of Guaranteed Payment accrued, but unpaid, for the period.

25 

Represents amount of Guaranteed Payment accrued, but unpaid, for the period.

26 

Represents amount of Guaranteed Payment accrued, but unpaid, for the period.

 

285


Table of Contents

Equity Securities Structurally Senior to our Common Stock

 

Type

  

Explanation

   Amount Paid or Accrued  
   Period    Dollar Amount ($)  

BCH Preferred A-1

Unit Accounts

   As of September 30, 2023, BHI held BCH Preferred A-1 Unit Accounts with an estimated capital account balance of $644,062,834 and an estimated hypothetical capital account of $750,822,096 million. BHI is directly owned by The Highland Business Holdings Trust, of which Mr. Heppner is the trustee, and Mr. Heppner and his family are the beneficiaries. As a holder of the BCH Preferred A-1 Unit Accounts, BHI is entitled to (i) a quarterly preferred return equal to the hypothetical capital account balance of such BCH Preferred A-1 Unit Accounts multiplied by the most recent 90-Day Average Secured Overnight Financing Rate as published by the Federal Reserve Bank of New York prior to each fiscal quarter plus 0.5% (2.0% per annum) and allocable by a corresponding increase to the BCH Preferred A-1 Unit Accounts capital account, subject to an agreement to waive and defer the accrual of such payments until December 31, 2024, (ii) tax distributions for any period in which there is an allocation of income related to the quarterly preferred return and (iii) allocations from sale proceeds of BCH in an amount up to their hypothetical BCH Preferred A-1 Unit Accounts capital account. See “Description of Securities-Limited Partner Interests in BCH”,Executive Compensation-Narrative Disclosure to the Summary Compensation Table” and “Certain Relationships and Related Party Transactions, and Director Independence-Beneficient Company Holdings, L.P. Interests” for additional information on payments made to BHI as a holder of BCH Preferred A-1 Unit Accounts.    Q2 2024
Q1 2024
FY 2023
TP 2022
FY 2021
FY 2020
    

 
—  

7,845,252

46,245,923

13,469,951

19,198,137

—  

 

27

28

29

30

 

 

27 

Represents amount of the Accrued Quarterly Preferred Series A-1 Return accrued, but unpaid, for the period.

28 

Represents amount of the Accrued Quarterly Preferred Series A-1 Return accrued, but unpaid, for the period.

29 

Represents amount of the Accrued Quarterly Preferred Series A-1 Return accrued, but unpaid, for the period.

30 

Represents amount of the Accrued Quarterly Preferred Series A-1 Return accrued, but unpaid, for the period.

 

286


Table of Contents

Equity Securities Structurally Senior to our Common Stock

 

Type

  

Explanation

   Amount Paid or Accrued  
   Period    Dollar Amount ($)  

BCH Class S Ordinary Units

   As of September 30, 2023, BHI held BCH Class S Ordinary Units with an estimated capital account balance of $11,530,297. BHI is directly owned by The Highland Business Holdings Trust, of which Mr. Heppner is the trustee, and Mr. Heppner and his family are the beneficiaries. Following certain allocations of income to the BCH Class S Ordinary Units, the capital account balance associated with such BCH Class S Ordinary Units shall be reduced to zero and, in exchange, BHI is entitled to an equal number of BCH Class S Ordinary Units and BCH Class S Preferred Units equal to the amount of the reduction in the capital account divided by the closing price of the Class A common stock on the date of such exchange. See “Description of Securities—Limited Partner Interests in BCH”, “Executive Compensation—Narrative Disclosure to the Summary Compensation Table” and “Certain Relationships and Related Party Transactions—Beneficient Company Holdings, L.P. Interests” for additional information on limited partner interests issued to BHI as a holder of BCH Class S Ordinary Units.    Q2 2024

Q1 2024

FY 2023

TP 2022

FY 2021

FY 2020

    

—  

—  

—  

—  

—  

—  

 

 

 

 

 

 

 

287


Table of Contents

Equity Securities Structurally Senior to our Common Stock

 

Type

  

Explanation

   Amount Paid or Accrued  
   Period    Dollar Amount ($)  

BCH Class S Preferred Units

   As of September 30, 2023, BHI held BCH Class S Preferred Units with an estimated capital account balance of $310,650 and an estimated hypothetical capital account of $429,204. BHI is directly owned by The Highland Business Holdings Trust, of which Mr. Heppner is the trustee, and Mr. Heppner and his family are the beneficiaries. Holders of the BCH Class S Preferred Units are entitled to receive (i) a quarterly preferred return (the “Quarterly Class S Preferred Unit Return”) equal to the hypothetical capital account balance of such BCH Class S Preferred Units multiplied by the base rate and allocable by a corresponding increase to the BCH Class S Preferred Unit capital account, subject to an agreement to waive and defer the accrual of such payments until December 31, 2024 and (ii) allocations of sale proceeds of BCH in an amount up to their hypothetical BCH Class S Preferred Unit capital account, thereby increasing such holder’s BCH Class S Preferred Unit capital account and resulting distributions. See “Description of Securities-Limited Partner Interests in BCH”, Executive Compensation-Narrative Disclosure to the Summary Compensation Table” and “Certain Relationships and Related Party Transactions-Beneficient Company Holdings, L.P. Interests” for additional information on payments made to BHI as a holder of BCH Class S Preferred Units.    Q2 2024

Q1 2024

FY 2023

TP 2022

FY 2021

FY 2020

    

 
—  

6,905

16,000

16,000

45,000

—  

 

31

32

33

34

 

 

31 

Represents amount of the Accrued Quarterly Class S Preferred Return accrued, but unpaid, for the period.

32 

Represents amount of the Accrued Quarterly Class S Preferred Return accrued, but unpaid, for the period.

33 

Represents amount of the Accrued Quarterly Class S Preferred Return accrued, but unpaid, for the period.

34 

Represents amount of the Accrued Quarterly Class S Preferred Return accrued, but unpaid, for the period.

 

288


Table of Contents

Equity Securities Structurally Senior to our Common Stock

 

Type

  

Explanation

   Amount Paid or Accrued  
   Period    Dollar Amount ($)  

BCH FLP-1 Unit Accounts

   As of September 30, 2023, BHI held BCH FLP-1 Unit Accounts Units with an estimated capital account balance of $0.00 as amounts allocated are converted to BCH Class S Ordinary and/or BCH Class S Preferred Units as described below. BHI is directly owned by The Highland Business Holdings Trust, of which Mr. Heppner is the trustee, and Mr. Heppner and his family are the beneficiaries. As a holder of the BCH FLP-1 Unit Accounts, BHI is entitled to receive (i) quarterly issuances of an equal amount of BCH Class S Ordinary Units and BCH Class S Preferred Units that in aggregate is equal to the income allocated to BCH FLP-1 Unit Accounts pursuant to the Eighth A&R BCH LPA, which is 50.5% of (1) 15% of profits from financing activities of BCH and (2) Excess EBITDA Margin, which generally relates to the fee-generating businesses of Ben, (ii) upon its allocation of income of BCH in accordance with the Eighth A&R BCH LPA, additional BCH Class S Ordinary Units and BCH Class S Preferred Units, (iii) an allocation of a portion of any upward carrying value adjustment as calculated pursuant to Internal Revenue Code Section 704(b) and (iv) annual tax distributions. See “Description of Securities-Limited Partner Interests in BCH”, Executive Compensation-Narrative Disclosure to the Summary Compensation Table” and “Certain Relationships and Related Party Transactions-Beneficient Company Holdings, L.P. Interests” for additional information on payments made and limited partner interests issued to BHI as a holder of BCH FLP-1 Unit Accounts.    Q2 2024

Q1 2024

FY 2023

TP 2022

FY 2021

FY 2020

    

 
—  

162,562,550

—  

—  

—  

—  

 

35

 

 

36 

 

 

35 

Represents a portion of the upward adjustment of the carrying value of the assets of BCH resulting from the Business Combination that may be allocable to BHI as the holder of the BCH FLP-1 Unit Accounts. It is anticipated that this would result in the issuance to BHI of 50.50% of the approximately 32.1million Class S Ordinary Units issuable as a result of the carrying value adjustment. However, due to the limitations of the Compensation Policy (as defined below), the number of Class S Ordinary Units issuable in the FY 2023 Period is limited. As of September 30, 2023, there has been no allocation of the carrying value adjustment among the holders of the FLP-1 Unit Accounts and the FLP-2 Unit Accounts and no issuance of any BCH Class S Ordinary Units as a result of such adjustment. See “Certain Relationships and Related Party Transactions – Beneficient Company Holdings, L.P. Interests – BCH FLP-1 Unit Accounts” for additional information.

36 

For the FY 2021 Period, BHI received 24,905 BCH Class S Ordinary Units and 21,372 BCH Class S Preferred Units in connection with certain income allocations as a holder of the BCH FLP-1 Unit Accounts.

 

289


Table of Contents

Equity Securities Structurally Senior to our Common Stock

 

Type

  

Explanation

   Amount Paid or Accrued  
   Period    Dollar Amount ($)  

BCH FLP-2 Unit Accounts

   As of September 30, 2023, BMP held BCH FLP-2 Unit Accounts Units with an estimated capital account balance of $0.00. BMP is owned by certain of the directors, officers and employees of Ben and a limited number of former employees. BHI is directly owned by The Highland Business Holdings Trust, of which Mr. Heppner is the trustee, and Mr. Heppner and his family are the beneficiaries. Mr. Heppner does not hold an interest in BMP. When an employee forfeits their interest in BMP, BHI holds such interests until they are reissued to a participant. As a result, BHI may occasionally hold the forfeited interests of a former employee in BMP. However, BHI does not currently hold any such forfeited interests. As the holder of BCH FLP-2 Unit Accounts, BMP is entitled to receive (i) quarterly issuances of an equal amount of BCH Class S Ordinary Units and BCH Class S Preferred Units that in aggregate is equal to the income allocated to BCH FLP-2 Unit Accounts pursuant to the Eighth A&R BCH LPA, which is 49.5% of (1) 15% of profits from financing activities of BCH and (2) Excess EBITDA Margin (as defined herein), which generally relates to the fee-generating businesses of Ben, (ii) annual tax distributions, (iii) upon its allocation of income of BCH in accordance with the Eighth A&R BCH LPA, additional BCH Class S Ordinary Units and BCH Class S Preferred Units and (iv) an allocation of a portion of any upward carrying value adjustment as calculated pursuant to Internal Revenue Code Section 704(b). See “Description of Securities- Limited Partner Interests in BCH, “Executive Compensation- Narrative Disclosure to the Summary Compensation Table” and “Certain Relationships and Related Party Transactions, and Director Independence-Beneficient Company Holdings, L.P. Interests” for additional information on payments made and limited partner interests issued to BMP as a holder of the BCH FLP-2 Unit Accounts.    Q2 2024

Q1 2024

FY 2023

TP 2022

FY 2021

FY 2020

    

—  

—  

—  

—  

—  

—  

 

 

 

 

 

 

 

290


Table of Contents

Equity Securities Structurally Senior to our Common Stock

 

Type

  

Explanation

   Amount Paid or Accrued  
   Period    Dollar Amount ($)  

BCH FLP-3 Unit Accounts

   As of September 30, 2023, BHI held BCH FLP-3 Unit Accounts Units with an estimated capital account balance of $930,000. The BCH FLP-3 Unit Accounts are designed to have a capital account of $0.00 as allocations are typically payable in cash upon issuance. However, as of September 30, 2023, the Company owed BHI $930,000 in cash distributions in connection with a previous allocation resulting in a capital account balance of $930,000. BHI is directly owned by The Highland Business Holdings Trust, of which Mr. Heppner is the trustee, and Mr. Heppner and his family are the beneficiaries. As the holder of BCH FLP-3 Unit Accounts, BHI is entitled to receive quarterly tax and other distributions equal to 100% of the amount of the profit allocated to BHI’s BCH FLP-3 Unit Accounts capital balance. BCH FLP-3 Unit Accounts are allocated profits from financing activities of Ben equal to the lesser of 5% of quarterly net financing revenues and 10% of the average annualized stated interest (to the extent constituting net financing revenues) of the quarterly average of new ExAlt Loans issued during the previous 12 months. See “Description of Securities-Limited Partner Interests in BCH”, “Certain Relationships and Related Party Transactions, and Director Independence-Beneficient Company Holdings, L.P. Interests” for additional information on payments made to BHI as a holder of BCH FLP-3 Unit Accounts.    Q2 2024

Q1 2024

FY 2023

TP 2022

FY 2021

FY 2020

    

—  

—  

900,000

—  

22,800

—  

 

 

 

 

Certain Other Relationships

Relationship with AltAccess Securities

The following information is not disclosed pursuant to Item 404 of Regulation S-K but is included to provide investors with additional information regarding AltAccess Securities. AltAccess Securities is an affiliate of the Company. Certain employees of the Company or its affiliates are registered persons of AltAccess Securities. When the Company uses AltAccess Securities as its broker-dealer to conduct its transactions, the Company’s use of AltAccess Securities creates various conflicts of interest and incentives as set forth herein, which may be in conflict with the best interests of customers of AltAccess Securities. Because of these relationships, transactions between AltAccess Securities and the Company are generally not arm’s-length and the Company has an incentive to use AltAccess Securities and its registered persons instead of other unaffiliated third parties. Through its ownership of AltAccess Securities, the Company, its owners, and employees receiving profit participation, equity incentives or similar benefits (including our Chief Executive Officer and other employees) indirectly benefit from and/or share in the revenue earned by AltAccess Securities. Certain allocations based upon the revenues of AltAccess Securities are made pursuant to the BCH Eighth A&R LPA to BHI, as a result of its ownership of the BCH FLP-1 Unit Accounts, and to BMP, as a result of its ownership of the BCH FLP-2 Unit Accounts. For additional information on the BCH FLP-1 Unit Accounts and the BCH FLP-2 Unit Accounts, please see the section titled “Description of Securities” and the terms of the BCH Eighth A&R LPA, a copy of which is included as Exhibit 10.5 to the registration statement of which this prospectus forms a part.

 

291


Table of Contents

Policies and Procedures for Related Party Transactions

On June 6, 2023, the Company adopted a new written related party transaction policy effective upon the consummation of the Business Combination. The policy provides that officers, directors, holders of more than 5% of any class of the Company’s voting securities, and any member of the immediate family of and any entity affiliated with any of the foregoing persons, will not be permitted to enter into a related-party transaction with the Company without the prior consent of the audit committee, or other independent members of the Company’s Board in the event it is inappropriate for the audit committee to review such transaction due to a conflict of interest, except for certain preapproved transactions. Any request for the Company to enter into a transaction with an executive officer, director, principal shareholder, or any of their immediate family members or affiliates, in which the amount involved exceeds $120,000, must first be presented to the Company’s audit committee for review, consideration, and approval. In approving or rejecting the proposed transactions, the audit committee will take into account all of the relevant facts and circumstances available. All of the transactions described in this section were entered into prior to the adoption of this policy or were approved by the audit committee in accordance with the related party transactions policy.

 

292


Table of Contents

SECURITY OWNERSHIP OF CERTAIN BENEFICIAL OWNERS AND MANAGEMENT AND RELATED STOCKHOLDER MATTERS

The following table sets forth, as of December 20, 2023, the number of shares of common stock beneficially owned by (i) each person who is known by us to be the beneficial owner of more than five percent of our issued and outstanding shares of common stock (ii) each of our officers and directors; and (iii) all of our officers and directors as a group. There were 257,209,584 shares of Class A common stock and 19,140,451 shares of Class B common stock outstanding.

Beneficial ownership is determined according to the rules and regulations of the SEC. A person is a “beneficial owner” of a security if that person has or shares “voting power,” which includes the power to vote or to direct the voting of the security, or “investment power,” which includes the power to dispose of or to direct the disposition of the security or has the right to acquire such powers within 60 days.

Unless otherwise indicated in the footnotes to the following table and subject to applicable community property laws, we believe that all persons named in the table below have, or may be deemed to have, sole voting and investment power with respect to all Beneficient common stock to be beneficially owned by them. Additionally, the following table does not reflect record or beneficial ownership of any (i) Class A common stock issuable upon exercise of the Warrants and (ii) certain equity incentive awards that are subject to vesting conditions that have not yet been satisfied. However, shares that a person has the right to acquire within 60 days of December 20, 2023 are deemed issued and outstanding for purposes of computing the percentage ownership of the person holding such rights, but are not deemed issued and outstanding for purposes of computing the percentage ownership of any other person, except with respect to the percentage ownership of all directors and executive officers as a group.

 

293


Table of Contents

The following table does not include shares of Class A common stock that may be issued in exchange for interests in BCH, some of which convert into Class A common stock based upon their capital account balance calculated in accordance with Section 704 of the Internal Revenue Code. Except as otherwise noted below, the address for persons or entities listed in the table is c/o Beneficient, 325 N. Saint Paul St., Suite 4850, Dallas, Texas 75201.

 

    Class B Common Stock     Class A Common Stock  
Name of Beneficial Owner(1)   Number of
Shares of
Class B
common stock
Beneficially
Owned(2)
    Percentage of
Outstanding
Class B
common stock
    Number of
Shares of
Class A
Common Stock
Beneficially
Owned(2)
    Percentage of
Outstanding
Class A
common stock
    Percentage of
Total Voting
Power of Class A
and Class B
common stock(3)
 

Named Executive Officers and Directors

         

Brad K. Heppner

    17,719,483 (4)      92.6     1,095,205 (6)      *       39.7

James G. Silk

    —         —         58,359 (7)      *       *  

Derek L. Fletcher

    —         —         191,738 (8)      *       *  

Peter T. Cangany, Jr.

    —         —         50,625 (9)      *       *  

Richard W. Fisher

    —         —         1,033,729 (10)      *       *  

Thomas O. Hicks

    1,322,208 (5)      6.9     93,420 (11)      *       3.0

Dennis P. Lockhart

    —         —         50,625 (12)      *       *  

Bruce W. Schnitzer

    98,760       *       934,968 (13)      *       *  

Emily B. Hill

    —         —         12,500 (14)      *       *  

All directors and executive officers of Beneficient as a group (13 individuals)

    19,140,451       100     4,013,199       1.5     43.5

Other 5% Holders

         

Hatteras Investment Partners, LP(15)

    —         —         40,098,642       15.6     8.9

GWG Wind Down Trust(16)

    —         —         169,654,521       66.0     37.8

The GRID Holding Co., LLC(17)

    —         —         13,805,841       5.4     3.1

 

*

Indicates, as applicable, (i) less than one percent of Beneficient total voting power of Class A common stock outstanding and Class B common stock and (ii) less than one percent ownership of Class A common stock and Class B common stock.

1)

For purposes of this table, a person or group of persons is deemed to have beneficial ownership of any shares of Beneficient common stock that such person has the right to acquire within 60 days of December 20, 2023. For purposes of computing the percentage of outstanding shares of Beneficient common stock held by each person or group of persons named above, any shares of Beneficient common stock that such person or persons have the right to acquire within 60 days of the date of December 20, 2023 is deemed to be outstanding but is not deemed to be outstanding for the purpose of computing the percentage ownership of any other person.

2)

Class B common stock will be convertible at any time by the holder into shares of Class A common stock on a one-for-one basis, such that each holder of Class B common stock beneficially owns an equivalent number of shares of Class A common stock. The number of shares of Class A common stock beneficially owned does not give effect to any such conversion of Class B common stock.

3)

Percentage of total voting power represents voting power with respect to all shares of our Class A common stock and Class B common stock, as a single class. Each holder of Class B common stock is entitled to 10 votes per share of Class B common stock and each holder of Class A common stock is entitled to one vote per share of Class A common stock on all matters submitted to our stockholders for a vote. The Class A common stock and Class B common stock vote together as a single class on all matters submitted to a vote of our stockholders, except as may otherwise be required by law and the election of Class B Directors.

 

294


Table of Contents
4)

Represents shares of Class B common stock held by BHI. BHI is an entity held by The Highland Business Holdings Trust of which Mr. Heppner is a beneficiary and a trustee and, in such capacity, has the sole power to vote and direct the disposition of such shares. Therefore, such shares are deemed to be beneficially owned by Mr. Heppner and The Highland Business Holdings Trust.

5)

Represents shares of Class B common stock held by Hicks Holdings. Mr. Hicks is the sole member of Hicks Holdings, and he has the power to vote and direct the disposition of such shares.

6)

Represents 1,095,205 shares of Class A common stock issuable to Mr. Heppner upon settlement of outstanding restricted equity units in connection with the closing of the Business Combination Closing out of 1,197,173 vested restricted equity units held by Mr. Heppner.

7)

Represents 58,359 shares of Class A common stock issuable to Mr. Silk upon settlement of outstanding restricted equity units in connection with the Closing out of 74,250 vested restricted equity units held by Mr. Silk.

8)

Represents 191,738 shares of Class A common stock issuable to Mr. Fletcher upon settlement of outstanding restricted equity units in connection with the Closing out of 213,560 vested restricted equity units held by Mr. Fletcher

9)

Represents 50,625 shares of Class A common stock issuable to Mr. Cangany upon settlement of outstanding restricted equity units in connection with the Closing out of 62,000 vested restricted equity units held by Mr. Cangany.

10)

Represents (i) 111,563 shares of Class A common stock issuable to Mr. Fisher upon settlement of outstanding restricted equity units in connection with the Closing out of 127,000 vested restricted equity units held by Mr. Fisher and (ii) 922,166 shares of Class A common stock.

11)

Represents (i) 66,250 shares of Class A common stock issuable to Mr. Hicks upon settlement of outstanding restricted equity units in connection with the Closing out of 135,937 vested restricted equity units held by Mr. Hicks and (ii) 27,170 shares of Class A common stock.

12)

Represents 50,625 shares of Class A common stock issuable to Mr. Lockhart upon settlement of outstanding restricted equity units in connection with the Closing out of 62,000 vested restricted equity units held by Mr. Lockhart.

13)

Represents (i) 111,563 shares of Class A common stock issuable upon settlement of outstanding restricted equity units in connection with the Closing out of 127,000 vested restricted equity units held by Mr. Schnitzer and (ii) 823,405 shares of Class A common stock.

14)

Represents 12,500 shares of Class A common stock issuable to Ms. Hill upon settlement of outstanding restricted equity units in connection with the Closing out of 40,000 vested restricted equity units held by Ms. Hill.

15)

Hatteras Master Fund, LP, Hatteras Evergreen Private Equity Funds, LLC, Hatteras Global Private Equity Partners Institutional, LLC, Hatteras GPEP Fund, LP and Hatteras GPEP Fund II, GP (the “Hatteras Entities”) are the beneficial owners of 40,098,642 shares of Class A common stock. Hatteras Investment Partners, LP is the investment manager of Hatteras Master Fund, LP and, as such, has sole investment discretion and voting authority over these securities and may be deemed to be the beneficial owner of these securities. The principal address of the Hatteras Entities is c/o Hatteras Investment Partners, 8510 Colonnade Center Drive, Suite 150, Raleigh, North Carolina 27615.

16)

Based on the information contained in the Schedule 13D/A filed by the GWG Wind Down Trust with the SEC on October 27, 2023. Promptly following the emergence of GWG and certain of its affiliates from proceedings under Chapter 11 of Title 11 of the United States Bankruptcy Code in the Bankruptcy Court for the Southern District of Texas, the shares of Class A common stock held by GWG, GWG Life USA, LLC and GWG Life, LLC (collectively, the “GWG Entities”) were transferred to GWG Wind Down Trust, a common law trust created under the laws of the state of Texas, in accordance with the terms of the Second Amended Plan. Elizabeth C. Freeman is the sole trustee of GWG Wind Down Trust with sole voting and dispositive power over the Class A common stock held by GWG Wind Down Trust. The principal address of GWG Wind Down Trust is PO Box 61209, 700 Smith St., Houston, TX 77208.

17)

The principal address of GRID Holding Co. is 7349 N. Via Paseo Del Sur, Suite 515, Scottsdale, Arizona 85258.

 

295


Table of Contents

Certain BCH Non-Controlling Interests

The following table sets forth information regarding the capitalization of BCH, with the equity values in BCH based upon the estimated capital account balances as determined pursuant to Section 704 of the Internal Revenue Code, as of September 30, 2023. These capital account balances are estimated based on a deemed liquidation value of approximately $1.68 billion as of September 30, 2023 and an assumed conversion price of $2.29 per share of Class A common stock. As a result of the consummation of the Business Combination, an adjustment to the carrying value of BCH’s assets of $321.9 million occurred. As of September 30, 2023, there has been no allocation of the carrying value adjustment among the holders of the FLP-1 Unit Accounts and the FLP-2 Unit Accounts and no issuance of any BCH Class S Ordinary Units as a result of such adjustment. Pursuant to the BCH LPA, approximately 32,190,584 Class S Ordinary Units would be issuable as a result of the carrying value adjustment. However, due to the Company’s Compensation Policy (as defined herein), the number of Class S Ordinary Units that may be issued in 2023 or any subsequent year in connection with the consummation of the Business Combination will be limited and require approval of the board of directors; provided that any such Class S Ordinary Units that may not be issued in 2023 may be issued in subsequent years in accordance with the Compensation Policy.

None of the BCH securities identified in the table below are included in the beneficial ownership table reported above as they are not exchangeable for Class A common stock within 60 days of September 30, 2023, due to exchange limitations set forth in the Eighth Amended and Restated Limited Partnership Agreement of Beneficient Company Holdings, L.P. and the Exchange Agreement, dated June 7, 2023, by and between the Company, BCH and Beneficient Company Group, L.L.C.

 

     As of September 30, 2023(1)  
(Dollars in thousands)    Hypothetical
Capital Account

Balance
     Capital Account
Balance
 

BCH Equity Securities:

     

Class A Units held by Beneficient

   $ —        $ 600,035  

Class S Ordinary Units

     —          12,271  

Class S Preferred Units

     815        581  

Preferred Series A Subclass 0

     —          252,796  

Preferred Series A Subclass 1

     919,645        813,532  
  

 

 

    

 

 

 

Subtotal BCH Equity

   $ 920,460      $ 1,679,215  
  

 

 

    

 

 

 

 

(1)

The table is based upon estimated capital account balances as of September 30, 2023 as determined pursuant to Section 704 of the Internal Revenue Code, and such estimates are subject to adjustment. The estimated amounts are based on a deemed liquidation value of approximately $1.68 billion.

 

296


Table of Contents

Securities Authorized for Issuance Under Equity Compensation Plans

Equity Compensation Plan Information

The following table provides information as of June 7, 2023 about compensation plans under which shares of Class A common stock may be issued to employees, executive officers or members of our Board upon the exercise of options, warrants or rights under all of our existing equity compensation plans. Such information is presented as of June 7, 2023, rather than as of the year ended March 31, 2023 because June 7, 2023 is the date the Company completed the Business Combination. The Company believes that presenting the information as of such date is more informative to the Company’s stockholders.

 

Plan Category

   Number of
Securities to
be Issued
Upon
Exercise of
Outstanding
Options,
Warrants,
and Rights
    Weighted-
Average
Exercise
Price of
Outstanding
Options,
Warrants
and Rights
     Number of
Securities
Remaining Available
for Future Issuance
Under Equity
Compensation Plans
(Excluding
Securities Reflected
in the First Column)
 

Equity compensation plans approved by security holders

     —       $ —          52,962,964 (1) 

Equity compensation plans not approved by security holders

     8,128,775 (2)      —          —   (3) 
  

 

 

   

 

 

    

 

 

 

Total

     8,128,775       —          N/A (4) 
  

 

 

   

 

 

    

 

 

 

 

(1)

Represents shares of Class A common stock available for issuance under the 2023 Incentive Plan, which permits the issuance of incentive stock options, nonqualified stock options, shares of restricted stock, stock appreciation rights, restricted stock units, performance awards, dividend equivalent rights and other awards. As described below, no additional awards may be issued under the 2018 Plan. See the description of the 2023 Incentive Plan below for a description of the formula for calculating the number of securities available for issuance under the 2023 Incentive Plan. As of June 7, 2023, no awards have been granted under the 2023 Incentive Plan.

(2)

Represents shares of Class A common stock issuable (i) upon settlement of outstanding restricted equity units awarded under the 2018 Equity Incentive Plan, and (ii) pursuant to outstanding awards under the BMP Equity Incentive Plan.

(3)

The weighted-average exercise price does not reflect the shares that will be issued in connection with the restricted equity units under the 2018 Equity Incentive Plan.

(4)

As described below, no additional awards may be issued under the 2018 Equity Incentive Plan. No more than the available authorized shares of the Class A common stock, less the number of issued shares and the shares reserved for issuance, as provided in the BCH Exchange Agreement (as defined herein), can be issued under the BMP Equity Incentive Plan.

Plans Not Approved by Security Holders

2018 Equity Incentive Plan

On September 25, 2018, the Board of Directors of BCG’s general partner adopted the 2018 Equity Incentive Plan. The 2018 Equity Incentive Plan authorizes the award of options, unit appreciation rights, BCG Common Units, restricted BCG Common Units, deferred restricted BCG Common Units, phantom restricted BCG Common Units, or other BCG Common Unit-based awards. Effective as of the Conversion, the Company assumed obligations under the outstanding restricted equity units under the 2018 Equity Incentive Plan and agreed to issue shares of Class A common stock upon settlement of such outstanding restricted equity units. Settled awards under the 2018 Equity Incentive Plan dilute our common stockholders. The total number of BCG Common Units that were issuable under the 2018 Equity Incentive Plan was equivalent to 15% of the number of fully diluted BCG Common Units outstanding, subject to annual adjustment. All awards are classified in equity

 

297


Table of Contents

upon issuance. Following the Business Combination, no additional awards may be issued under the 2018 Equity Incentive Plan and all outstanding awards are settleable at a ratio of 1.25 shares of the Class A common stock for each restricted equity unit.

BMP Equity Incentive Plan

The Board of Directors of BCG’s general partner, Ben Management, adopted the BMP Equity Incentive Plan on April 25, 2019. Under the BMP Equity Incentive Plan, certain of our directors and employees are eligible to receive equity units in BMP, an entity affiliated with the Board of Directors BCG’s general partner, in return for their services to the Company and its subsidiaries. The BMP Equity Units eligible to be awarded to employees are comprised of BMP’s Class A Units and/or BMP’s Class B Units. All awards are classified in equity upon issuance. Awards will generally be subject to service-based vesting over a four-year period from the recipient’s date of hire, though some awards fully vest upon grant date. Expense recognized for these awards is specially allocated to certain holders of redeemable noncontrolling interests. While providing services to the Company or its subsidiaries, if applicable, certain of these awards are subject to minimum retained ownership rules requiring the award recipient to continuously hold BMP Equity Units equivalents equal to at least 25% of their cumulatively granted awards that have the minimum retained ownership requirement. The awards are generally non-transferable. Awards under the BMP Equity Incentive Plan that vest ultimately dilute our common stockholders.

While employed by us, unless waived in whole or in part, each of our named executive officers is required to hold at least 25% of the cumulative amount of BMP Equity Units granted pursuant to the BMP Equity Incentive Plan that have satisfied the service-based vesting condition during the duration of his employment with the firm. Holders of BMP Class A Units may elect quarterly to convert BCH Class S Preferred Units attributable to such holder’s vested BMP Class A Units to BCH Class S Ordinary Units and/or to exchange BCH Class S Ordinary Units attributable to vested BMP Class A Units for shares of Class A common stock. Holders of Class B Units may convert such Class B Units only on termination of employment. In the event of a termination of employment for cause, all vested and unvested BMP Equity Units are forfeited. In the event of a termination of employment for any other reason, (i) a holder of BMP Class A Units will continue to participate in such units at a decreasing rate over five years, during which time, such holder’s Class A Units are converted to shares of Class A common stock and, at such holder’s election, distributed to such holder and (ii) Class B Units are exchanged, at the holder’s election for shares of Class A common stock.

Plans Approved by Security Holders

2023 Incentive Plan

On June 6, 2023, Company’s Board adopted the 2023 Incentive Plan, which was approved by the Company’s stockholders. Under the 2023 Incentive Plan, subject to certain adjustments, the aggregate number of shares of Class A common stock expected to be issuable under the 2023 Incentive Plan in respect of awards will be equal to 15% of the aggregate number of shares issued and outstanding or then issuable upon the conversion of outstanding securities of the Company or its subsidiaries determined as of the date the 2023 Incentive Plan was adopted, of which 100% of the available shares may be delivered pursuant to incentive stock options. Notwithstanding the foregoing, on the first trading date of each calendar quarter, the number of shares of Class A common stock available under the 2023 Incentive Plan is to be increased so that the total number of shares issuable under the 2023 Incentive Plan is to be equal to the lesser of (i) 200,000,000 shares, and (ii) 15% of the total number of shares issued and outstanding or then issuable upon the conversion of outstanding securities of the Company or its subsidiaries, as determined as of the such first trading date, provided that no such adjustment shall have any effect on the ISO Limit, except for any adjustments summarized therein. Beneficient’s Compensation Policy, which became effective upon the consummation of the Business Combination, will limit the number of awards that can be made each year pursuant to the 2023 Incentive Plan.

 

298


Table of Contents

DESCRIPTION OF SECURITIES

The following description summarizes certain important terms of the capital stock of Beneficient, including the provisions included in our Charter, Bylaws, certain registration rights agreements and the Amendment to Warrant Agreement, dated June 7, 2023 (the “Warrant Agreement”), by and among (i) Avalon, (ii) Beneficient and (iii) Continental Stock Transfer & Trust Company, a New York limited purpose trust company, as warrant agent (the “Warrant Agent”). This description is not complete and is qualified by reference to the full text of our Charter, Bylaws, and the Warrant Agreement, which are also included as exhibits to the Registration Statement on Form S-1, along with the applicable provisions of the NRS.

General

Our authorized capital stock consists of 1,500,000,000 shares of our Class A common stock, 20,000,000 shares of Class B common stock and 250,000,000 shares of preferred stock, of which 50,000,000 are designated as Series A preferred stock pursuant to a certificate of designation and 3,768,995 are designated as shares of series B-1 preferred stock pursuant to a certificate of designation.

Common Stock

Voting

Each holder of our Class A common stock is entitled to one vote per each share of Class A common stock held of record by such holder on all matters on which stockholders generally are entitled to vote, and each holder of our Class B common stock is entitled to 10 votes per share on all matters on which stockholders generally are entitled to vote. Holders of shares of Common Stock vote as a single class, except for certain matters for which only holders of Class B common stock are entitled to vote. Pursuant to a Stockholders Agreement, dated June 6, 2023, by and among Beneficient, BHI, Hicks Holdings, and Bruce W. Schnitzer (“Schnitzer”) the Class B Holders agreed to vote their shares as specified therein with respect to the Class B Directors, and Beneficient agreed to not take certain actions without the consent of the Class B common stock.

Dividends

Subject to preferences that may apply to any outstanding shares of preferred stock, holders of Common Stock are entitled to receive ratably any dividends that our Board may declare out of funds legally available for that purpose on a non-cumulative basis; provided, however, that in the case of any dividends in Common Stock, holders of Class A common stock are entitled only to receive Class A common stock and holders of Class B common stock are entitled only to receive Class B common stock. In no event will the shares of either Class A common stock or Class B common stock be split, divided, or combined unless the outstanding shares of the other class are proportionally split, divided or combined.

Liquidation or Dissolution

In the event of our liquidation, dissolution, distribution of assets or winding up, holders of Common Stock are entitled to share ratably in all assets remaining after payment of liabilities and the Liquidation Preference (as defined herein) of any outstanding shares of preferred stock, including shares of Series A preferred stock.

Conversion and Transferability

Shares of Class A common stock are not convertible into any other shares of our capital stock. Shares of Class B common stock are convertible into shares of Class A common stock at any time at the option of the holder or upon any transfer, except for certain transfers described in our Charter. Common Stock (including Common Stock obtained from the conversion of Series A preferred stock) held by parties to lock-up agreements are subject to contractual transfer restrictions.

 

299


Table of Contents

Other Provisions

Holders of Common Stock have no preemptive or subscription rights. There are no redemption or sinking fund provisions applicable to shares of Common Stock. The rights, preferences and privileges of the holders of Common Stock are subject to, and may be adversely affected by, the rights of the holders of Series A preferred stock and shares of any other series of preferred stock that we may designate and issue in the future.

Preferred Stock

Under the terms of our Charter, our Board are authorized, subject to limitations prescribed by the NRS and by our Charter, to issue up to 250,000,000 shares of preferred stock in one or more series without further action by the holders of Common Stock, and 50,000,000 shares of preferred stock are designated as shares of Series A preferred stock pursuant to a certificate of designation and 3,768,995 shares of preferred stock are designated as shares of Series B-1 preferred stock pursuant to a certificate of designation. Our Board has the discretion, subject to limitations prescribed by the NRS, our Charter and the Stockholders Agreement, to determine the rights, preferences, privileges and restrictions, including voting rights, dividend rights, conversion rights, redemption privileges and liquidation preferences, of each series of preferred stock. The rights, preferences, privileges and restrictions of Series A preferred stock are described below.

Series A Preferred Stock

Maturity

Subject to the redemption and conversion rights described below, shares of Series A preferred stock are perpetual securities.

Priority

Shares of Series A preferred stock rank, with respect to dividend rights and/or distribution rights upon the liquidation, winding up or dissolution, as applicable, of Beneficient: (i) senior to shares of Common Stock and each other class or series of capital stock of Beneficient, the terms of which do not expressly provide that such class or series ranks senior or on parity to shares of Series A preferred stock as to dividend rights or distribution rights upon Beneficient’s liquidation, winding up or dissolution; (ii) on parity with any class or series of capital stock of Beneficient, the terms of which expressly provide that such class or series ranks on parity with shares of Series A preferred stock as to dividend rights and distribution rights upon Beneficient’s liquidation, winding-up or dissolution; and (iii) junior to each class or series of capital stock of Beneficient, the terms of which expressly provide that such class or series ranks senior to shares of Series A preferred stock as to dividend rights or distribution rights upon Beneficient’s liquidation, winding-up or dissolution.

Voting

Holders of Series A preferred stock are not entitled to vote on any matter, expect as required by law.

Dividends

Holders of Series A preferred stock are entitled to receive ratably any dividends that our Board declares and pays on the Common Stock, on an as-converted basis, when paid to holders of Common Stock. Beneficient may, subject to customary restrictions, but is not required to, declare or pay any dividends solely on shares of Series A preferred stock.

Liquidation or Dissolution

The initial liquidation preference of Series A preferred stock is $0.001 per share, plus any declared but unpaid dividends (the “Liquidation Preference”). In the event of our liquidation, dissolution or winding up, holders of

 

300


Table of Contents

Series A preferred stock are entitled to receive, per share of Series A preferred stock, the Liquidation Preference or, prior to the Series A Preferred Stock Conversion Date (as defined herein), if a greater amount, the amount such holder would have received had their shares of Series A preferred stock converted into Class A common stock immediately prior to such liquidation event.

Conversion, Transferability and Exchange

Each share of Series A preferred stock that is then issued and outstanding is convertible, at the option of the holder thereof, into one-fourth (1/4) of a share of Class A common stock on, and only on, the later of (i) 90 days after the effective time of the Avalon Merger (the “Avalon Merger Effective Time”) and (ii) 30 days after a registration statement under the Securities Act has been declared effective with respect to the issuance of Class A common stock and Series A preferred stock upon the exercise of the Public Warrants (the “Series A Preferred Stock Conversion Date”); provided that prior to the Series A Preferred Stock Conversion Date, if at the time a share of Series A preferred stock is issued, the Series A preferred stock is not listed on Nasdaq, then such shares of Series A preferred stock shall automatically and immediately upon issuance convert into shares of Class A common stock at the Conversion Rate. Each holder of Series A preferred stock shall be deemed to have elected to convert such shares under such optional conversion right from Series A preferred stock into Class A common stock unless they have delivered written notice addressed to investor relations of Beneficient two business days prior to the Series A Preferred Stock Conversion Date, stating that they do not wish to elect to participate in such optional conversion.

In the event of specified extraordinary transactions, as a result of which shares of Class A common stock would be converted into, or exchanged for, stock, other securities or other property or assets (including cash or any combination thereof), each share of Series A preferred stock outstanding immediately prior to such event will, without the consent of the holders of Series A preferred stock, become convertible into the kind of stock, other securities or other property or assets that such holder would have been entitled to receive if such holder had converted its shares of Series A preferred stock into shares of Class A common stock immediately prior to such event.

The equity-holders parties to the lock-up agreements are subject to contractual transfer restrictions with respect to their shares of Series A preferred stock and any shares of Class A common stock into which their shares of Series A preferred stock are converted.

Redemption

At any time after the Series A Preferred Stock Conversion Date, Beneficient may redeem, ratably, in whole or, from time to time in part, the shares of Series A preferred stock of any holder then outstanding at the Liquidation Preference in cash. Holders of shares of Series A preferred stock do not have the right to require Beneficient to redeem their shares of Series A preferred stock under any circumstances.

Sinking Fund

Shares of Series A preferred stock are not subject to or entitled to the operation of a retirement or sinking fund.

Series B-1 Preferred Stock

Maturity

Subject to the redemption and conversion rights described below, shares of Series B-1 preferred stock are perpetual securities.

Priority

Shares of Series B-1 preferred stock rank, with respect to dividend rights and/or distribution rights upon the liquidation, winding up or dissolution, as applicable, of Beneficient: (i) senior to shares of Common Stock and

 

301


Table of Contents

each other class or series of capital stock of Beneficient, the terms of which do not expressly provide that such class or series ranks senior or on parity to shares of Series A preferred stock as to dividend rights or distribution rights upon Beneficient’s liquidation, winding up or dissolution; (ii) on parity with any class or series of capital stock of Beneficient, the terms of which expressly provide that such class or series ranks on parity with shares of Series B-1 preferred stock as to dividend rights and distribution rights upon Beneficient’s liquidation, winding-up or dissolution; and (iii) junior to each class or series of capital stock of Beneficient, the terms of which expressly provide that such class or series ranks senior to shares of Series B-1 preferred stock as to dividend rights or distribution rights upon Beneficient’s liquidation, winding-up or dissolution.

Voting

Holders of Series B-1 preferred stock are not entitled to vote on any matter, expect as required by law.

Dividends

Holders of Series B-1 preferred stock are entitled to receive ratably any dividends that our Board declares and pays on the Common Stock, on an as-converted basis, when paid to holders of Common Stock. Beneficient may, subject to customary restrictions, but is not required to, declare or pay any dividends solely on shares of Series B-1 preferred stock.

Liquidation or Dissolution

The initial liquidation preference of Series B-1 preferred stock is $10.00 per share, plus any declared but unpaid dividends (the “B-1 Liquidation Preference”). In the event of our liquidation, dissolution or winding up, holders of Series B-1 preferred stock are entitled to receive, per share of Series B-1 preferred stock, the B-1 Liquidation Preference the amount such holder would have received had their shares of Series B-1 preferred stock converted into Class A common stock immediately prior to such liquidation event.

Transferability and Exchange

In the event of specified extraordinary transactions, as a result of which shares of Class A common stock would be converted into, or exchanged for, stock, other securities or other property or assets (including cash or any combination thereof), each share of Series B-1 preferred stock outstanding immediately prior to such event will, without the consent of the holders of Series B-1 preferred stock, become convertible into the kind of stock, other securities or other property or assets that such holder would have been entitled to receive if such holder had converted its shares of Series B-1 preferred stock into shares of Class A common stock immediately prior to such event.

Optional Conversion

The conversion price at issuance was $5.46 (the “Conversion Price”). Each share of Series B-1 preferred stock is convertible at the option of the holder thereof upon two business days’ written notice to the Company into a number of shares of Class A common stock that is equal to $10.00 divided by Conversion Price then in effect as of the date of such notice (the “B-1 Conversion Rate”). The Conversion Price shall be subject to reset on each date (each such date, a “Reset Date”) that is 30, 60, 90, 120 and 180 calendar days following the date of issuance of the Series B-1 Preferred Stock (the “Original Issue Date”). On the relevant Reset Date, if the five day trailing volume weighted average priced of the Class A common stock as of the Reset Date (the “Prevailing Market Price”) is less than the initial Conversion Price, the Conversion Price shall be adjusted on such Reset Date (taking into account any adjustments to the Conversion Price which may have occurred prior to the relevant Reset Date) to the Prevailing Market Price, provided that in no event shall the reset Conversion Price be lower than 50% of the initial Conversion Price, subject to customary adjustments for stock dividends, splits or combinations, reorganizations, recapitalizations or similar transactions.

 

302


Table of Contents

Mandatory Conversion

Each outstanding share of Series B-1 preferred stock will automatically convert into a number of shares of Class A common stock (the “Mandatory Conversion”) at the B-1 Conversion Rate then in effect on the date that is the earliest to occur of: (a) 210 calendar days after the Original Issue Date, if either the Company has filed all annual reports on Form 10-K and quarterly reports on Form 10-Q that are then required to have been filed by the United States Securities and Exchange Commission under Exchange Act, or a resale registration statement with respect to the shares of Class A common stock underlying the Series B-1 preferred stock (the “Resale Registration Statement”) has become effective and is in full force and effect at the time of such Mandatory Conversion, (b) if the conditions of clause (a) are not met on the date that is 210 calendar days following the Original Issue Date, the first date thereafter on which any shares of Series B-1 preferred stock may be resold pursuant to Rule 144 under the Securities Act or the Resale Registration Statement has become effective and (c) the one year anniversary of the Original Issue Date. The Series B-1 preferred stock shall not convert into Class A common stock to the extent such conversion would cause a holder to exceed 9.99% (the “Beneficial Ownership Limitation”) of the number of shares of the Class A common stock outstanding immediately after giving effect to the issuance of shares of Class A common stock issuable upon conversion of Series B-1 preferred stock held by the applicable holder, and to the extent a conversion would cause a holder to exceed the Beneficial Ownership Limitation, the conversion of the portion of such conversion that would exceed the Beneficial Ownership Limitation shall be delayed until the first day the conversion of such portion would not cause the holder to exceed the Beneficial Ownership Limitation. Further, to the extent any such share of Series B-1 preferred stock has not otherwise automatically converted into shares of Class A common stock, the Conversion Price for such shares shall be subject to additional resets on each date that is 240, 270, 300, 330 and 360 calendar days following the Original Issue Date.

Sinking Fund

Shares of Series B-1 preferred stock are not subject to or entitled to the operation of a retirement or sinking fund.

Anti-Takeover Effects of Various Provisions of Nevada Law, Our Charter and Our Bylaws

Provisions of the NRS and our Charter and Bylaws could make it more difficult to acquire Beneficient by means of a tender offer, a proxy contest or otherwise, or to remove incumbent officers and directors. These provisions, which are summarized below, may discourage certain types of coercive takeover practices and takeover bids that our Board may consider inadequate and to encourage persons seeking to acquire control of Beneficient to first negotiate with our Board. We believe that the benefits of increased protection of our ability to negotiate with the proponent of an unfriendly or unsolicited proposal to acquire or restructure it outweigh the disadvantages of discouraging takeover or acquisition proposals because, among other things, negotiation of these proposals could result in an improvement of their terms.

Anti-Takeover Effects of Provisions of Nevada State Law

We may be, or in the future we may become, subject to Nevada’s control share laws. A corporation is subject to Nevada’s control share law if it has more than 200 stockholders, at least 100 of whom are stockholders of record and residents of Nevada, and if the corporation does business in Nevada, including through an affiliated corporation. This control share law may have the effect of discouraging corporate takeovers.

The control share law focuses on the acquisition of a “controlling interest,” which means the ownership of outstanding voting shares that would be sufficient, but for the operation of the control share law, to enable the acquiring person to exercise the following proportions of the voting power of the corporation in the election of directors: (i) one-fifth or more but less than one-third; (ii) one-third or more but less than a majority; or (iii) a

 

303


Table of Contents

majority or more. The ability to exercise this voting power may be direct or indirect, as well as individual or in association with others.

The effect of the control share law is that an acquiring person, and those acting in association with that person, will obtain only such voting rights in the control shares as are conferred by a resolution of the stockholders of the corporation, approved at a special or annual meeting of stockholders. The control share law contemplates that voting rights will be considered only once by the other stockholders. Thus, there is no authority to take away voting rights from the control shares of an acquiring person once those rights have been approved. If the stockholders do not grant voting rights to the control shares acquired by an acquiring person, those shares do not become permanent non-voting shares. The acquiring person is free to sell the shares to others. If the buyer or buyers of those shares themselves do not acquire a controlling interest, the shares are not governed by the control share law.

If control shares are accorded full voting rights and the acquiring person has acquired control shares with a majority or more of the voting power, a stockholder of record, other than the acquiring person, who did not vote in favor of approval of voting rights, is entitled to demand fair value for such stockholder’s shares.

In addition to the control share law, Nevada has a business combination law, which prohibits certain business combinations between Nevada publicly traded corporations and “interested stockholders” for two years after the interested stockholder first becomes an interested stockholder, unless the corporation’s board of directors approves the combination in advance. For purposes of Nevada law, an interested stockholder is any person who is: (i) the beneficial owner, directly or indirectly, of 10% or more of the voting power of the outstanding voting shares of the corporation, or (ii) an affiliate or associate of the corporation and at any time within the previous two years was the beneficial owner, directly or indirectly, of 10% or more of the voting power of the then-outstanding shares of the corporation. The definition of “business combination” contained in the statute is sufficiently broad to cover virtually any kind of transaction that would allow a potential acquirer to use the corporation’s assets to finance the acquisition or otherwise to benefit its own interests rather than the interests of the corporation and its other stockholders.

The effect of Nevada’s business combination law is to potentially discourage parties interested in taking control of the Company from doing so if it cannot obtain the approval of our Board.

Class A Director Election and Class B Director Designation Rights

Our Charter provides that, if on the record date for notice of any meeting of stockholders of the Company at which directors are to be elected by the holders of Common Stock, (i) the aggregate number of outstanding shares of Class B common stock is at least twenty-five percent (25%) of the number of shares of Class B common stock outstanding on the date of the Charter, or (ii) if the condition in preceding clause (i) is not satisfied, the aggregate capital account balances with respect to the limited partner interests in BCH, held by the Class B Holders is an amount that is at least twenty percent (20%) of the aggregate capital account balances such limited partner interests on the date of the Charter (the condition in either clause (i) or clause (ii) being referred to as the “Class B Threshold”), then, the (i) holders of shares of Class B common stock, voting as a separate class, are entitled to elect that number of directors that constitutes 51% (rounded up to the nearest whole number) of the total number of authorized directors and (ii) holders of shares of Common Stock, voting as a single class, are entitled to elect all remaining directors that are not otherwise entitled to be elected by a series of preferred stock, but in no event shall they not be entitled to elect at least one director. Accordingly, so long as the Class B Threshold is met, holders of shares of Class A common stock only have the ability, voting together with the holders of the Class B common stock as a single class (with each holder of the Class B common stock having 10 votes per share of the Class B common stock), to vote on the election of a minority of the Board. Accordingly, these provisions could discourage a third party from initiating a proxy contest, making a tender offer or otherwise attempting to gain control of Beneficient. If, on the applicable record date, the Class B Threshold is not met, then

 

304


Table of Contents

holders of Common Stock will vote together as a single class with respect to the election of all directors, with each holder of the Class B common stock having 10 votes per share of Class B common stock.

Removal of Directors

Subject to the terms and conditions of the Stockholders Agreement, if the Class B Threshold is met, (i) a Class A Director (as defined herein) may be removed from office at any time by an affirmative vote of the stockholders representing not less than two-thirds of the voting power of the outstanding Common Stock that is entitled to vote at an annual or special meeting, voting together as a single class, and (ii) a Class B Director may be removed from office at any time by an affirmative vote of the stockholders representing not less than two-thirds of the voting power of the outstanding Class B common stock that is entitled to vote at an annual or special meeting, voting as a separate class. If the Class B Threshold is not met, then any director may be removed by an affirmative vote of the stockholders representing not less than two-thirds of the voting power of the outstanding Common Stock that is entitled to vote at an annual or special meeting.

Amendments to Charter and Bylaws

Our Charter provides that they may be amended, altered, changed or repealed in any manner provided by statute, provided that specified amendments require the affirmative vote or consent of the holders of two-thirds of the voting power of our capital stock eligible to vote in the election of directors, and other specified amendments that affect the rights of holders of Class B common stock require the affirmative vote of the holders of Class B common stock eligible to vote in the election of directors if the Class B Threshold is met. Our Charter also provides that our Bylaws may be adopted, amended, altered or repealed by our stockholders upon the approval of at a majority of the voting power entitled to vote thereon. Additionally, our Charter provides that our Bylaws may be adopted, amended, altered or repealed by our Board.

Size of Board and Vacancies

Our Charter provides that the number of directors on our Board are fixed exclusively by our Board, provided that the Board shall initially consist of nine (9) directors. Subject to the rights of the holders of Class B common stock, any newly created directorship that results from an increase in the number of directors or any vacancy that results from the death, disability, resignation, disqualification or removal of any director or from any other cause will be filled solely by the affirmative majority vote of the directors then in office, or by a sole remaining director, and will not be filled by the stockholders; provided, however, that any vacancy in the office of a Class B Director shall be filled solely by the holders of Class B common stock, voting as a separate class, or, in the absence of a stockholder vote, by a vote of the remaining Class B Directors; provided further, that if (i) any increase in the number of directors results in the Class B Directors representing less than 51% (rounded up to the nearest whole number) of the directors, and (ii) at the time of such increase, the Class B Threshold is met, then the newly created directorship resulting from such increase will be filled by the holders of the Class B common stock, voting as a separate class, or, in the absence of a stockholder vote, by a vote of the remaining Class B Directors.

Furthermore, our Charter provides that directors have one vote per director on all matters brought before our Board; provided, however, that in the event of a vacancy in the office of a Class B Director, each Class B Director has the number of votes per Class B Director equal to (i) the total number of Class B Director seats divided by (ii) the number of Class B Director seats that are not then vacant.

Special Stockholder Meetings

Our Charter provides that only the chairman of the Board, our chief executive officer or our president upon the direction of the Board pursuant to a resolution adopted by a majority of the Board may call special meetings of stockholders, and stockholders may not call special stockholder meetings.

 

305


Table of Contents

Stockholder Action by Written Consent

Our Charter provides that stockholder action must take place at the annual or a special meeting of Beneficient stockholders, and no action shall be taken by stockholders by written consent; provided, however, that if the Class B Threshold is met, then any action required or permitted to be taken by the holders of Class B common stock may be effected by an action by written consent in lieu of a meeting with the approval of the holders of outstanding Class B common stock having not less than the minimum voting power that would be necessary to authorize or take such action at a meeting at which all shares of Class B common stock entitled to vote thereon were present and voted.

Requirements for Advance Notification of Stockholder Nominations and Proposals

Our Bylaws establish advance notice procedures with respect to stockholder proposals and nominations of candidates for election as directors designated by holders of Class A common stock and Class B common stock, voting together as a single class (the “Class A Directors”). Additionally, our Bylaws require that candidates nominated by stockholders for election as a Class A Director disclose their qualifications and make customary representations, including that (i) they are not a party to any undisclosed voting commitment, any voting commitment that could interfere with their ability to fulfill their fiduciary duties as a director, should they be elected, or any undisclosed agreement pursuant to which they would receive compensation, reimbursement or indemnification in connection with their service as a director and (ii) they will be in compliance, should they be elected, with our Bylaws, our Code of Business Conduct and Ethics and any other publicly available policies and guidelines applicable to our directors.

No Cumulative Voting

The NRS provides that stockholders will not have the right to cumulate votes in the election of directors unless the company’s articles of incorporation provides otherwise. Our Charter does not provide for cumulative voting.

Undesignated Preferred Stock

The authority that our Board possess to issue shares of preferred stock could potentially be used to discourage attempts by third parties to obtain control of Beneficient through a merger, tender offer, proxy contest or otherwise by making such attempts more difficult or more costly. Our Board may be able to issue shares of preferred stock with voting rights or conversion rights that, if exercised, could adversely affect the voting power of the holders of Common Stock.

Limitations on Liability, Indemnification of Officers and Directors and Insurance

Elimination of Liability of Directors

The NRS authorizes corporations to limit or eliminate the personal liability of directors and officers to corporations and their stockholders and creditors for damages as a result of any act or failure to act in their capacity as a director or officer, and our Charter includes such an exculpation provision. Our Charter provides that, to the fullest extent permitted by the NRS, no director or officer will be personally liable to us, our stockholders or our creditors for any damages as a result of any act or failure to act in his or her capacity as a director or officer. While our Charter provides directors with protection from awards for monetary damages for breaches of their duty of care, it does not eliminate this duty. Accordingly, our Charter has no effect on the availability of equitable remedies such as an injunction or rescission based on a director’s breach of his or her duty of care.

Indemnification of Directors, Officers and Employees

Our Charter and Bylaws require us to indemnify any director, officer, employee or agent of Beneficient who was or is a party to, or is threatened to be made a party to, or is otherwise involved in, any proceeding, by reason of

 

306


Table of Contents

the fact that he or she is or was a director, officer, employee or agent of Beneficient or is or was serving at the request of Beneficient as a director, officer, employee or agent of, or in any other capacity for, another corporation, partnership, joint venture, limited liability company, trust, or other enterprise, to the fullest extent permitted under Nevada law, against all expense, liability and loss (including attorneys’ fees, judgments, fines, taxes, penalties and amounts paid or to be paid in settlement) reasonably incurred or suffered by such person in connection with such proceeding if the person acted in good faith and in a manner reasonably believed to be in or not opposed to the best interests of Beneficient and, with respect to any criminal action or proceeding, had no reasonable cause to believe his or her conduct was unlawful.

We are authorized under our Bylaws to purchase and maintain insurance to protect Beneficient and any current or former director, officer, employee or agent of Beneficient or another corporation, partnership, joint venture, trust or other enterprise against any expense, liability or loss, whether or not Beneficient would have the power to indemnify such person against such expense, liability or loss under the NRS.

We have entered into an indemnification agreement with each of our directors and officers. The Indemnification Agreements provide that we will indemnify each indemnitee to the fullest extent permitted by the NRS from and against all loss and liability suffered and expenses, judgments, fines and amounts paid in settlement incurred in connection with defending, investigating or settling any threatened, pending, or completed action, suit or proceeding related to the indemnitee’s service with Beneficient. Additionally, we have agreed to advance to the indemnitee expenses incurred in connection therewith.

The limitation of liability and indemnification provisions in these Indemnification Agreements and our Charter and Bylaws may discourage stockholders from bringing a lawsuit against our directors for breach of fiduciary duty. These provisions also may reduce the likelihood of derivative litigation against our directors and officers, even though such an action, if successful, might otherwise benefit us and our stockholders. In addition, your investment in Beneficient’s securities may be adversely affected to the extent we pay the costs of settlement and damage awards under these indemnification provisions.

Exclusive Forum

Our Charter provides that, unless we consent in writing to the selection of an alternative forum, the Eighth Judicial District Court of Clark County, Nevada, will, to the fullest extent permitted by law, be the sole and exclusive forum for any or all actions, suits, proceedings, whether civil, administrative or investigative or that asserts any claim or counterclaim, (i) brought in the name or right of Beneficient or on its behalf, (ii) asserting a claim for breach of any fiduciary duty owed by any director, officer, employee or agent of Beneficient to Beneficient or Beneficient’s stockholders, (iii) arising or asserting a claim pursuant to any provision of NRS Chapters 78 or 92A or any provision of the Charter or the Bylaws, (iv) to interpret, apply, enforce or determine the validity of the Charter or the Bylaws or (v) asserting a claim governed by the internal affairs doctrine. In the event that the Eighth Judicial District Court of Clark County, Nevada does not have jurisdiction over any such action, then any other state district court located in the State of Nevada will be the exclusive forum for such action. In the event that no state district court in the State of Nevada has jurisdiction over any such action, then a federal court located within the State of Nevada will be the exclusive forum for such action.

Our Charter also provides that its exclusive forum provisions will not apply to suits brought to enforce a duty or liability created by the Exchange Act or any other claim for which federal courts have exclusive jurisdiction. Additionally, the Charter provides that, unless we consent in writing to the selection of an alternative forum, the federal district courts will be the exclusive forum for the resolution of any complaint asserting a cause of action arising under the Securities Act against Beneficient or any of Beneficient’s directors, officers, other employees or agents. There is uncertainty as to whether a court would enforce this provision with respect to claims under the Securities Act.

 

307


Table of Contents

Corporate Opportunity Waiver

Our Charter acknowledges that we may have overlapping directors and officers with other entities that compete with our businesses and that we may engage in material business transactions with such entities. In the Charter, we will renounce our rights to certain business opportunities, and the Charter provides that no director or officer will breach their fiduciary duty and therefore be liable to us or our stockholders by reason of the fact that any such individual directs a corporate opportunity to another person or entity instead of to us, or does not refer or communicate information regarding such corporate opportunity to us, unless (i) such opportunity was expressly offered to such person solely in his or her capacity as a director or officer of us or as a director or officer of any of our subsidiaries, and (ii) such opportunity relates to a line of business in which we or any of our subsidiaries is then directly engaged.

Authorized but Unissued Shares

Our authorized but unissued shares of Common Stock and shares of our preferred stock are available for future issuance without stockholder approval. We may use additional shares for a variety of purposes, including future public offerings to raise additional capital, to fund acquisitions and as employee compensation. The existence of authorized but unissued shares of Common Stock and shares of preferred stock could render more difficult or discourage an attempt to obtain control of Beneficient by means of a proxy contest, tender offer, merger or otherwise.

Registration Rights

We have entered into registration rights agreements with several parties as detailed below.

Registration Rights for the Public Warrants

In connection with the assumption of the Avalon Warrants, we have filed a post-effective amendment on Form S-1 to our registration statement on Form S-4 (File No. 333-26874), which was declared effective by the SEC on September 29, 2023. We will use our commercially reasonable efforts to maintain the effectiveness of such registration statement, and a current prospectus relating thereto, until the expiration or redemption of the Public Warrants (excluding the GRID Warrants) in accordance with the provisions of the Warrant Agreement.

Legacy Beneficient Holders Registration Rights Agreement

In connection with the consummation of the Transactions, the Company, the Avalon Sponsor and the directors and executive officers of the Company, and other direct and indirect holders of BCH entered into a the Ben Legacy Holder Registration Rights Agreement containing certain registration rights for their Class A common stock and the shares of Class A common stock underlying the Class B common stock. Under the Ben Legacy Holder Registration Rights Agreement, as soon as it is permitted to do so, the Company shall file a shelf registration statement to register the resale of certain shares of Class A common stock and maintain its effectiveness until all registrable securities have been sold or may be sold in a single transaction pursuant to Rule 144 without volume limitation or current public information. Holders of registrable securities shall be entitled to demand and piggyback registration rights, subject to certain conditions set forth in the Ben Legacy Holder Registration Rights Agreement. The foregoing description of the Ben Legacy Holder Registration Rights Agreement does not purport to be complete and is qualified in its entirety by reference to the full text of the Ben Legacy Holder Registration Rights Agreement.

GWG Registration Rights Agreement

On August 10, 2018, BCG and GWG entered into the Registration Rights Agreement related certain securities held by GWG in BCG, which provided GWG with certain customary registration rights (the “GWG Registration

 

308


Table of Contents

Rights Agreement”). The registrable securities under the GWG Registration Rights Agreement would include the shares of Class A common stock issuable upon the conversion of the certain BCG securities pursuant to the Conversion and the BCH Preferred Series C Subclass 1 Unit Accounts (“the BCH Preferred C-1 Unit Accounts”). Pursuant to the GWG Registration Rights Agreement, GWG is entitled to certain customary demand registration, shelf takedown and piggyback registration rights, subject to certain customary limitations (including with respect to minimum offering size and a maximum number of demands and underwritten shelf takedowns within certain periods). The agreement remains in effect until the earlier of the date GWG is permitted to sell all registrable securities under Rule 144 or until the registrable securities are sold. The foregoing description of the GWG Registration Rights Agreement does not purport to be complete and is qualified in its entirety by reference to the full text of the GWG Registration Rights Agreement. On August 1, 2023, the Company, GWG, the GWG Wind Down Trust and Jeffrey Stein entered into the Assignment Agreement, pursuant to which GWG assigned its rights under the GWG Registration Rights Agreement to (i) the GWG Wind Down Trust with respect to the Class A common stock transferred to the GWG Wind Down Trust and (i) Mr. Stein with respect to Class A common stock transferred to Mr. Stein. Promptly following the emergence of GWG and certain of its affiliates from proceedings under Chapter 11 of Title 11 of the United States Bankruptcy Code in the Bankruptcy Court for the Southern District of Texas, the shares of Class A common stock held by the GWG Entities were transferred to GWG Wind Down Trust in accordance with the terms of the Plan. The Company filed a registration statement on Form S-1 (File No. 333-273322), which was declared effective by the SEC on September 29, 2023, in order to satisfy its obligations under the GWG Registration Rights Agreement.

Hatteras Registration Rights Agreement

On December 7, 2021, BCG entered into the Hatteras Registration Rights Agreement with certain holders party thereto (collectively, “Hatteras” or the “Hatteras Entities”), pursuant to which, Hatteras was provided certain registration rights related to the BCG Preferred B-2 Unit Accounts (the “Hatteras Registration Rights Agreement”). The registrable securities under the Hatteras Registration Rights Agreement would include the shares of Class A common stock issuable upon the conversion of the BCG Preferred B-2 Unit Accounts pursuant to the Conversion. The Hatteras Registration Rights Agreement provides the holders with certain demand registration, shelf takedown and piggyback registration rights with respect to the registrable securities, subject to certain customary limitations (including with respect to the maximum number of securities and a maximum number of demands and underwritten shelf takedowns within certain periods). The Hatteras Registration Rights Agreement remains in effect until the earlier of the seventh anniversary of the closing of the initial issuance of the BCG Preferred B-2 Unit Accounts or, as to the holders party thereto or any permitted transferees of such holders, on such date on which all registrable securities owned by such holders or any permitted transferees of such holders cease to be registrable securities. In connection with the Business Combination, the Company assumed the Hatteras Registration Rights Agreement. The foregoing description of the Hatteras Registration Rights Agreement does not purport to be complete and is qualified in its entirety by reference to the full text of the Hatteras Registration Rights Agreement. The Company filed a registration statement on Form S-1 (File No. 333-273322), which was declared effective by the SEC on September 29, 2023, in order to satisfy its obligations under the Hatteras Registration Rights Agreement.

Recent Financings Registration Rights Agreements

On December 1, 2022, the Company, through its subsidiary, entered into agreements to finance liquidity transactions with respect to alternative assets with a net asset value (“NAV”) of approximately $5.3 million as of the date of the relevant financing agreement (the “Recent Financings”). The Recent Financings closed in connection with the Closing, and the Company issued the investor 530,000 shares of Class A common stock and 132,500 Warrants (the “Recent Financing Units”). In connection with the Recent Financings, the Company granted certain customary registration rights to the investors receiving the securities comprising the Recent Financing Units. The Company filed a registration statement on Form S-1 (File No. 333-273322), which was declared effective by the SEC on September 29, 2023, in order to satisfy its obligations in connection with the Recent Financings.

 

309


Table of Contents

Additionally, on August 1, 2023, Ben Liquidity entered into agreements with GRID to finance liquidity transactions with respect to alternative assets with a NAV of approximately $37,689,946 (calculated as of March 31, 2023). Pursuant to such transactions, the Customer ExAlt Trusts agreed to acquire the alternative assets, and in exchange for the alternative assets, and GRID agreed to receive (i) 3,768,995 shares of Series B-1 preferred stock, with such Series B-1 preferred stock being convertible into shares of Class A common stock, and (ii) 942,249 GRID Warrants to GRID. In connection with such agreements, the Company granted certain customary registration rights to GRID. Pursuant to that certain Stock Purchase Agreement, by and between GRID and the GRID Holding Co. dated August 9, 2023, GRID Holding Co. purchased the Series B-1 preferred stock and GRID Warrants from GRID.

Stockholders Agreement

One June 6, 2023, in connection with the consummation of the Business Combination, the Company and certain Class B Holders entered into the Stockholders Agreement.

Pursuant to the Stockholders Agreement, the Class B Holders shall have the right to elect at least five Class B Directors, and the Board are required to establish and maintain (i) a compensation committee, (ii) a nominating committee, (iii) an executive committee and (iv) a community reinvestment committee (collectively, the “Board Committees”). The Stockholders Agreement also provides that each of the Board Committees will be comprised of no more of four members, and at least two (2) members shall be Class B Directors designated by the majority of the Class B Directors and the remaining members shall be designated by the directors elected by holders of Class A common stock and Class B common stock, voting together as a single class. The majority of the Class B Directors also have the right to designate the chair of each of the Board Committees. The foregoing description of the Stockholders Agreement does not purport to be complete and is qualified in its entirety by reference to the full text of the Stockholders Agreement.

Public Warrants

Each Warrant listed for trading on Nasdaq under the symbol “BENFW” and each GRID Warrant entitles the registered holder to purchase, at an exercise price of $11.50 (subject to adjustment as discussed below), one share of Class A common stock and one share of Series A preferred stock at any time commencing 30 days after the Closing, provided that we have an effective registration statement under the Securities Act covering the shares of the Class A common stock and Series A preferred stock issuable upon exercise of the Public Warrants and a current prospectus relating to them is available (or we permit holders to exercise their Public Warrants on a cashless basis under the circumstances specified in the Warrant Agreement) and such shares are registered, qualified or exempt from registration under the securities, or blue sky, laws of the state of residence of the holder. Each share of Series A preferred stock that is then issued and outstanding is convertible into one-fourth (1/4) of a share of Class A common stock on, and only on, the later of (i) 90 days after the Avalon Merger Effective Time and (ii) 30 days after a registration statement under the Securities Act has been declared effective with respect to the issuance of Class A common stock and Series A preferred stock upon the exercise of such Public Warrants unless the holder of the Series A preferred stock elects to not convert under the optional conversion right.

Pursuant to the Warrant Agreement, a Public Warrant holder may exercise its Public Warrants only for a whole number of shares of Class A common stock and Series A preferred stock. This means only a whole Public Warrant may be exercised at a given time by a Public Warrant holder. The Public Warrants will expire five years after the Closing, at 5:00 p.m., New York City time, or earlier upon redemption or liquidation.

We are not obligated to deliver any Class A common stock or Series A preferred stock pursuant to the exercise of a Public Warrant and will have no obligation to settle such Public Warrant exercise unless a registration statement under the Securities Act with respect to the shares of the Class A common stock and the Series A preferred stock underlying the Public Warrants is then effective and a prospectus relating thereto is current, subject to our satisfying our obligations described below with respect to registration, or a valid exemption from

 

310


Table of Contents

registration is available, including as a result of a notice of redemption described below under “Redemption of Public Warrants when the price per Class A common stock equals or exceeds $10.00”. No Public Warrant will be exercisable and we will not be obligated to issue a share of the Class A common stock or Series A preferred stock upon exercise of a Public Warrant unless the shares of the Class A common stock and Series A preferred stock issuable upon such Public Warrant exercise has been registered, qualified, or deemed to be exempt under the securities laws of the state of residence of the registered holder of the Public Warrants. In the event that the conditions in the two immediately preceding sentences are not satisfied with respect to a Public Warrant, the holder of such Public Warrant will not be entitled to exercise such Public Warrant and such Public Warrant may have no value and expire worthless. In no event will we be required to net cash settle any Public Warrant.

We have filed a registration statement on Form S-1 for the registration under the Securities Act of the shares of Class A common stock and Series A preferred stock issuable upon exercise of the Public Warrants (File No. 333-273322), other than the GRID Warrants, which was declared effective by the SEC on September 29, 2023. We will use our commercially reasonable efforts to maintain the effectiveness of such registration statement, and a current prospectus relating thereto, until the expiration or redemption of the Public Warrants in accordance with the provisions of the Warrant Agreement. If a registration statement covering the issuance of the shares of Class A common stock issuable upon exercise of the Public Warrants is not effective by the 60th business day after the Closing of the initial business combination, Public Warrant holders may, until such time as there is an effective registration statement and during any period when we will have failed to maintain an effective registration statement, exercise Public Warrants on a “cashless basis” in accordance with Section 3(a)(9) of the Securities Act or another exemption. In addition, if shares of Class A common stock are at the time of any exercise of a Public Warrant not listed on a national securities exchange such that they satisfy the definition of a “covered security” under Section 18(b)(1) of the Securities Act, we may, at our option, require holders of our Public Warrants who exercise their Public Warrants to do so on a “cashless basis” in accordance with Section 3(a)(9) of the Securities Act and, in the event we elect to do so, we will not be required to file or maintain in effect a registration statement, but we will use our best efforts to register or qualify the shares under applicable blue sky laws to the extent an exemption is not available. In such event, each holder would pay the exercise price by surrendering each such Public Warrant for that number of shares of Class A common stock equal to the lesser of (A) the quotient obtained by dividing (x) the product of the number of shares of Class A common stock underlying the Public Warrants, multiplied the excess of the “fair market value” less the exercise price of the Public Warrants by (y) the fair market value and (B) 0.361. The “fair market value” shall mean the volume-weighted average price of the shares of Class A common stock for the 10 trading days ending on the trading day prior to the date on which the notice of exercise is received by Continental Stock Transfer & Trust Company.

Redemption of Public Warrants When the Price per Share of Class A Common Stock Equals or Exceeds $18.00

We may redeem the outstanding Public Warrants (except as described herein with respect to the Private Warrants (as defined herein)):

 

   

in whole and not in part;

 

   

at a price of $0.01 per Public Warrant;

 

   

upon not less than 30 days prior written notice of redemption to each Public Warrant holder; and

 

   

if, and only if, the last reported sale price of the shares of Class A common stock for any 20 trading days within a 30-trading day period ending three business days before we send to the notice of redemption to the Public Warrant holders (which we refer to as the “Reference Value”) equals or exceeds $18.00 per share (as adjusted for anti-dilution adjustments to the number of shares issuable upon exercise or the exercise price of a Public Warrant).

If and when the Public Warrants become redeemable by us, we may exercise our redemption right even if we are unable to register or qualify the underlying securities for sale under all applicable state securities laws. However,

 

311


Table of Contents

we will not redeem the Public Warrants unless an effective registration statement under the Securities Act covering the shares of the Class A common stock and Series A preferred stock issuable upon exercise of the Public Warrants is effective and a current prospectus relating to those shares of the Class A common stock and the Series A preferred stock is available throughout the 30-day redemption period.

If the foregoing conditions are satisfied and we issue a notice of redemption of the Public Warrants, each Public Warrant holder will be entitled to exercise his, her, or its Public Warrant prior to the scheduled redemption date. Any such exercise would not be done on a “cashless” basis and would require the exercising Public Warrant holder to pay the exercise price for each Public Warrant being exercised. However, the price of the shares of the Class A common stock may fall below the $18.00 redemption trigger price (as adjusted for anti-dilution adjustments to the number of shares issuable upon exercise or the exercise price of a Public Warrant) as well as the $11.50 (for whole shares) Public Warrant exercise price after the redemption notice is issued.

Redemption of Public Warrants When the Price per Share of Class A Common Stock Equals or Exceeds $10.00

We may redeem the outstanding Public Warrants:

 

   

in whole and not in part;

 

   

at $0.10 per Public Warrant upon a minimum of 30 days’ prior written notice of redemption; provided that holders will be able to exercise their Public Warrants on a cashless basis prior to redemption and receive that number of shares determined by reference to the table below, based on the redemption date and the “fair market value” of the Class A common stock; if, and only if, the Reference Value equals or exceeds $10.00 per share (as adjusted for anti-dilution adjustments to the number of shares issuable upon exercise or the exercise price of a Public Warrant); and

 

   

if the Reference Value is less than $18.00 per share (as adjusted for anti-dilution adjustments to the number of shares issuable upon exercise or the exercise price of a Public Warrant) the Private Warrants must also be concurrently called for redemption on the same terms as the outstanding Public Warrants, as described above.

During the period beginning on the date the notice of redemption is given, holders may elect to exercise their Public Warrants on a cashless basis. The numbers in the table below represent the number of shares of the Class A common stock that a Public Warrant holder will receive upon such cashless exercise in connection with a redemption by us pursuant to this redemption feature, based on the “fair market value” of the Class A common stock on the corresponding redemption date (assuming holders elect to exercise their Public Warrants and such Public Warrants are not redeemed for $0.10 per Public Warrant), determined based on volume-weighted average price of the Class A common stock as reported during the 10 trading days immediately following the date on which the notice of redemption is sent to the holders of Public Warrants, and the number of months that the corresponding redemption date precedes the expiration date of the Public Warrants, each as set forth in the table below. We will provide our Public Warrant holders with the final fair market value no later than one business day after the 10-trading day period described above ends.

 

312


Table of Contents

The stock prices set forth in the column headings of the table below will be adjusted as of any date on which the number of shares issuable upon exercise of a Public Warrant or the exercise price of the Public Warrant is adjusted. If the number of shares issuable upon exercise of a Public Warrant is adjusted, the adjusted stock prices in the column headings will equal the stock prices immediately prior to such adjustment, multiplied by a fraction, the numerator of which is the number of shares deliverable upon exercise of a Public Warrant immediately prior to such adjustment and the denominator of which is the number of shares deliverable upon exercise of a Public Warrant as so adjusted. The number of shares in the table below shall be adjusted in the same manner and at the same time as the number of shares issuable upon exercise of a Public Warrant. If the exercise price of a Public Warrant is adjusted, (a) in the case of an anti-dilution adjustment, the adjusted stock prices in the column headings will equal the unadjusted stock price multiplied by a fraction, the numerator of which is the higher of the (i) the volume-weighted average trading price of Avalon’s Class A common stock during the 20 trading day period starting on the trading day prior to the date on which we completed our initial business combination (such price, the “Market Value”) and (ii) if Avalon issued additional shares of Avalon Class A common stock or equity-linked securities for capital raising purposes in connection with the Closing at an issue price or effective issue price of less than $9.20 per share of Avalon Class A common stock (with such issue price or effective issue price to be determined in good faith by our Board and, in the case of any such issuance to an Avalon Sponsor or its affiliates, without taking into account any shares of Avalon Class B common stock initially issued to the Avalon Sponsor in a private placement prior to its IPO held by an Avalon Sponsor or such affiliates, as applicable, prior to such issuance) and the denominator of which is $10.00 and (b) in the case of an adjustment pursuant to the second paragraph under the heading “Anti-dilution Adjustments” below, the adjusted stock prices in the column headings will equal the unadjusted stock price less the decrease in the exercise price of a Public Warrant pursuant to such exercise price adjustment.

 

Redemption Date

(period to expiration of

Warrants)

   Fair Market Value of Our Class A Common Stock  
     $10.00      $11.00      $12.00      $13.00      $14.00      $15.00      $16.00      $17.00      $18.00  

60 months

     0.261        0.281        0.297        0.311        0.324        0.337        0.348        0.358        0.361  

57 months

     0.257        0.277        0.294        0.310        0.324        0.337        0.348        0.358        0.361  

54 months

     0.252        0.272        0.291        0.307        0.322        0.335        0.347        0.357        0.361  

51 months

     0.246        0.268        0.287        0.304        0.320        0.333        0.346        0.357        0.361  

48 months

     0.241        0.263        0.283        0.301        0.317        0.332        0.344        0.356        0.361  

45 months

     0.235        0.258        0.279        0.298        0.315        0.330        0.343        0.356        0.361  

42 months

     0.228        0.252        0.274        0.294        0.312        0.328        0.342        0.355        0.361  

39 months

     0.221        0.246        0.269        0.290        0.309        0.325        0.340        0.354        0.361  

36 months

     0.213        0.239        0.263        0.285        0.305        0.323        0.339        0.353        0.361  

33 months

     0.205        0.232        0.257        0.280        0.301        0.320        0.337        0.352        0.361  

30 months

     0.196        0.224        0.250        0.274        0.297        0.316        0.335        0.351        0.361  

27 months

     0.185        0.214        0.242        0.268        0.291        0.313        0.332        0.350        0.361  

24 months

     0.173        0.204        0.233        0.260        0.285        0.308        0.329        0.348        0.361  

21 months

     0.161        0.193        0.223        0.252        0.279        0.304        0.326        0.347        0.361  

18 months

     0.146        0.179        0.211        0.242        0.271        0.298        0.322        0.345        0.361  

15 months

     0.130        0.164        0.197        0.230        0.262        0.291        0.317        0.342        0.361  

12 months

     0.111        0.146        0.181        0.216        0.250        0.282        0.312        0.339        0.361  

9 months

     0.090        0.125        0.162        0.199        0.237        0.272        0.305        0.336        0.361  

6 months

     0.065        0.099        0.137        0.178        0.219        0.259        0.296        0.331        0.361  

3 months

     0.034        0.065        0.104        0.150        0.197        0.243        0.286        0.326        0.361  

0 months

     —          —          0.042        0.115        0.179        0.233        0.281        0.323        0.361  

The exact fair market value and redemption date may not be set forth in the table above, in which case, if the fair market value is between two values in the table or the redemption date is between two redemption dates in the table, the number of shares of the Class A common stock to be issued for each Public Warrant exercised will be determined by a straight-line interpolation between the number of shares set forth for the higher and lower fair

 

313


Table of Contents

market values and the earlier and later redemption dates, as applicable, based on a 365 or 366-day year, as applicable.

No fractional shares of the Class A common stock will be issued upon exercise. If, upon exercise, a holder would be entitled to receive a fractional interest in a share, we will round down to the nearest whole number of the number of shares of each of the Class A common stock and Series A preferred stock to be issued to the holder.

Maximum Percentage Procedures

A holder of a Public Warrant may notify us in writing in the event it elects to be subject to a requirement that such holder will not have the right to exercise such Public Warrant, to the extent that after giving effect to such exercise, such person (together with such person’s affiliates), to Continental Stock Transfer & Trust Company’s actual knowledge, would beneficially own in excess of 4.9% or 9.8% (as specified by the holder) of the shares of the Class A common stock issued and outstanding immediately after giving effect to such exercise.

Anti-dilution Adjustments

If the number of outstanding shares of either of the Class A common stock or Series A preferred stock is increased by a stock capitalization or stock dividend payable in shares of the Class A common stock or Series A preferred stock, or by a split-up of common stock or other similar event, then, on the effective date of such stock capitalization or stock dividend, split-up or similar event, the number of shares of the Class A common stock or Series A preferred stock, as applicable, issuable on exercise of each Public Warrant will be increased in proportion to such increase in the outstanding shares of common stock or preferred stock.

In addition, if we, at any time while the Public Warrants are outstanding and unexpired, pay a dividend or make a distribution in cash, securities or other assets to the holders of shares of the Class A common stock or Series A preferred stock on account of such Class A common stock or Series A preferred stock, as applicable, other than (a) as described above or (b) any cash dividends or cash distributions which, when combined on a per share basis with all other cash dividends and cash distributions paid on the shares of the Class A common stock during the 365-day period ending on the date of declaration of such dividend or distribution does not exceed $0.50 (as adjusted to appropriately reflect any other adjustments and excluding cash dividends or cash distributions that resulted in an adjustment to the exercise price or to the number of shares of the Class A common stock issuable on exercise of each Public Warrant) but only with respect to the amount of the aggregate cash dividends or cash distributions equal to or less than $0.50 per share, then the Public Warrant exercise price will be decreased, effective immediately after the effective date of such event, by the amount of cash and/or the fair market value of any securities or other assets paid on each share of the Class A common stock or Series A preferred stock in respect of such event.

If the number of outstanding shares of the Class A common stock or Series A preferred stock, as applicable, is decreased by a consolidation, combination, reverse share split, or reclassification of the Class A common stock or the Series A preferred stock or other similar event, then, on the effective date of such consolidation, combination, reverse share split, reclassification or similar event, the number of shares of the Class A common stock or the Series A preferred stock, as applicable, issuable on exercise of each Public Warrant will be decreased in proportion to such decrease in outstanding shares of the Class A common stock.

In case of any reclassification or reorganization of the outstanding Class A common stock or Series A preferred stock (other than those described above or that solely affects the par value of such Class A common stock), or in the case of any merger or consolidation of us with or into another corporation (other than a consolidation or merger in which we are the continuing corporation and that does not result in any reclassification or reorganization of our outstanding Class A common stock or Series A preferred stock), or in the case of any sale or conveyance to another corporation or entity of the assets or other property of us as an entirety or substantially as an entirety in connection with which we are dissolved, the holders of the Public Warrants will thereafter have

 

314


Table of Contents

the right to purchase and receive, upon the basis and upon the terms and conditions specified in the Public Warrants and in lieu of the shares of the Class A common stock and Series A preferred stock immediately theretofore purchasable and receivable upon the exercise of the rights represented thereby, the kind and amount of the Class A common stock or Series A preferred stock or other securities or property (including cash) receivable upon such reclassification, reorganization, merger or consolidation, or upon a dissolution following any such sale or transfer, that the holder of the Public Warrants would have received if such holder had exercised their Public Warrants immediately prior to such event.

However, if such holders were entitled to exercise a right of election as to the kind or amount of securities, cash or other assets receivable upon such consolidation or merger, then the kind and amount of securities, cash or other assets for which each Public Warrant will become exercisable will be deemed to be the weighted average of the kind and amount received per share by such holders in such consolidation or merger that affirmatively make such election, and if a tender, exchange or redemption offer has been made to and accepted by such holders under circumstances in which, upon completion of such tender or exchange offer, the maker thereof, together with members of any group (within the meaning of Rule 13d-5(b)(1) under the Exchange Act) of which such maker is a part, and together with any affiliate or associate of such maker (within the meaning of Rule 12b-2 under the Exchange Act) and any members of any such group of which any such affiliate or associate is a part, own beneficially (within the meaning of Rule 13d-3 under the Exchange Act) more than 50% of the issued and outstanding Class A common stock, the holder of a Public Warrant will be entitled to receive the highest amount of cash, securities or other property to which such holder would actually have been entitled as a stockholder if such Public Warrant holder had exercised the Public Warrant prior to the expiration of such tender or exchange offer, accepted such offer and all of the Class A common stock held by such holder had been purchased pursuant to such tender or exchange offer, subject to adjustment (from and after the consummation of such tender or exchange offer) as nearly equivalent as possible to the adjustments provided for in the Warrant Agreement.

Additionally, if less than 70% of the consideration receivable by the holders of the Class A common stock in such a transaction is payable in the form of the Class A common stock in the successor entity that is listed for trading on a national securities exchange or is quoted in an established over-the-counter market, or is to be so listed for trading or quoted immediately following such event, and if the registered holder of the Public Warrant properly exercises the Public Warrant within thirty days following public disclosure of such transaction, the Public Warrant exercise price will be reduced as specified in the Warrant Agreement based on the Black-Scholes value (as defined in the Warrant Agreement) of the Public Warrant. The purpose of such exercise price reduction is to provide additional value to holders of the Public Warrants when an extraordinary transaction occurs during the exercise period of the Public Warrants pursuant to which the holders of the Public Warrants otherwise do not receive the full potential value of the Public Warrants.

The Public Warrants are issued in registered form under the Warrant Agreement between Continental Stock Transfer & Trust Company, as Warrant Agent, and us. The Warrant Agreement provides that the terms of the Public Warrants may be amended without the consent of any holder to cure any ambiguity or correct any defective provision but requires the approval by the holders of at least 50% of the then- outstanding Public Warrants to make any change that the parties deem adversely affects the interests of the registered holders.

The Public Warrants may be exercised upon surrender of the Public Warrant certificate on or prior to the expiration date at the offices of the Public Warrant agent, with the exercise form on the reverse side of the Public Warrant certificate completed and executed as indicated, accompanied by full payment of the exercise price (or on a cashless basis, if applicable), by certified or official bank check payable to us, for the number of Public Warrants being exercised. The Public Warrant holders do not have the rights or privileges of holders of common stock and any voting rights until they exercise their Public Warrants and receive Class A common stock. After the issuance of Class A common stock upon exercise of the Public Warrants, each holder will be entitled to one vote for each share held of record on all matters to be voted on by stockholders.

 

315


Table of Contents

Private Warrants

The warrants issued by Avalon in a private placement completed in connection with Avalon’s initial public offering, which were assumed in connection with the closing of the Business Combination (such warrants, the “Private Warrants”), are identical to the Public Warrants except that, so long as they are held by an Avalon Sponsor or their permitted transferees (except as otherwise set forth herein), (i) they are not redeemable by us, (ii) they are exercisable on a cashless basis and (iii) prior to the Preferred Stock Conversion Date, the Private Warrants will not receive Series A preferred stock upon exercise of a Private Warrant.

An Avalon Sponsor, or its permitted transferees, has the option to exercise the Private Warrants on a cashless basis and have certain registration rights. Except as described below, the Private Warrants have terms and provisions that are identical to the Public Warrants. If the Private Warrants are held by holders other than an Avalon Sponsor or its permitted transferees, the Beneficient Private Warrants are redeemable by us in all redemption scenarios and exercisable by the holders on the same basis as the Public Warrants.

If holders of the Private Warrants elect to exercise them on a cashless basis, they would pay the exercise price by surrendering his, her, or its warrants for that number of shares of the Class A common stock equal to the quotient obtained by dividing (x) the product of the number of shares of the Class A common stock underlying the warrants, multiplied by the excess of the “historical fair market value” (defined below) over the exercise price of the warrants by (y) the historical fair market value. For these purposes, the “historical fair market value” shall mean the average last reported sale price of the shares of the Class A common stock for the 10 trading days ending on the third trading day prior to the date on which the notice of warrant exercise is sent to Continental Stock Transfer & Trust Company.

In connection with the Business Combination, the holders of the Private Warrants consented to the amendment to the Private Warrants to waive the right to receive Series A preferred stock upon exercise of a Private Warrant unless such exercise is after the later of (x) 90 days after the Closing Date and (y) 30 days after we have an effective registration statement under the Securities Act with respect to the issuance of shares of Class A common stock and Series A preferred stock upon exercise of the Public Warrants and the Private Warrants.

Description of Securities of Beneficient Company Group, L.L.C and Beneficient Company Holdings, L.P.

The following is a description of (i) the membership interests of Ben LLC, a wholly-owned subsidiary of the Company, and (ii) the common and preferred units of BCH, a non-wholly-owned indirect subsidiary of the Company. This description is not complete and is qualified by reference to the full text of the First Amended and Restated Limited Liability Company Agreement of Beneficient Company Group, L.L.C. (the “Ben A&R LLCA”) and the BCH Eighth A&R LPA.

Beneficient Company Group, L.L.C.

Membership Interests. The membership interests in Ben LLC are subdivided into the managing member interests and the non-managing member interests. The managing member interests are held by the Company, as the sole managing member of Ben LLC. The non-managing member interests represent an interest of a non-managing member in Ben LLC. The only non-managing member interests outstanding are the Class A Units (the “Ben LLC Class A Units”), which are held solely by the Company. In connection with the Closing, Ben LLC issued a Ben LLC Class A Unit to the Company for each share of Class A common stock and Class B common stock that was issued by the Company. Ben LLC may issue additional non-managing member interests from time to time. The Company is the sole holder of the outstanding non-managing members interests and entitled to receive any distributions made by Ben LLC, including any distributions upon Ben LLC’s liquidation.

 

316


Table of Contents

Distributions. The managing member of Ben LLC may authorize distributions by Ben LLC to the holders of non-managing member interests, which, subject to the terms and provisions of any class or series of non-managing member interests subsequently issued by Ben LLC, shall be distributed on a pro rata basis.

Voting. The following is a summary of the vote required by the non-managing members for approval of the matters specified below. Certain matters that require approval may require the approval of the “Outstanding” membership interests, as the term “Outstanding” is defined in the Ben A&R LLCA. In addition, except as expressly provided in the Ben A&R LLCA, non-managing members of Ben LLC shall not have the right to vote on any matter involving Ben LLC.

The non-managing members have no approval right to issue additional units; approve a merger, company sale or dissolution; or the withdrawal or removal of Ben LLC’s managing member. The Ben A&R LLCA may be amended, supplemented, waived or modified by the Company, as Ben LLC’s managing member, without the approval of the non-managing members. However, any amendments that would modify the limited liability of any non-managing member or enlarge the obligations of a non-managing member, or that would materially and adversely affect the rights of any class of membership interests would require the approval of such non-managing members or the holders of not less than a majority of the voting power of the outstanding membership interests of the affected class, as applicable. The non-managing members have no approval right with respect to the transfer of Ben LLC’s managing member interest; provided, that the Ben LLC managing member may not transfer the managing member interest unless (i) the transferee agrees to assume the rights and duties of the managing member, (ii) Ben LLC receives an opinion of counsel that such transfer would not result in the loss of limited liability of any non-managing member, and (iii) such transferee agrees to purchase the general partner or managing member interest held by the Ben LLC managing member, if any, of BCH and the subsidiaries of Ben LLC and BCH.

Liquidation. Any amounts Ben LLC distributes upon the occurrence of Ben LLC’s liquidation will be made, subject to the terms and provisions of any class or series of non-managing member interests subsequently issued by Ben LLC, to the holders of non-managing member interests in accordance with, and to the extent of, the positive balances in their respective capital accounts.

Transfer of Membership Interests. Except as may be provided in an applicable exchange agreement, by and among the Company, Ben LLC and other parties, no holder of a non-managing member interest may transfer any such non-managing member interests without the prior written consent of the Company, as the Managing Member, which consent may be granted or withheld in its sole discretion. Upon the transfer of any non-managing member interests in accordance with the Ben A&R LLCA, the transferee of such non-managing member interests shall be admitted as a non-managing member with respect to the non-managing member interests transferred when such transfer and admission are reflected in the books and records. Each transferee:

 

   

automatically becomes bound by the terms and conditions of the Ben A&R LLCA;

 

   

grants the powers of attorney contained in the Ben A&R LLCA; and

 

   

gives the consents, waivers and approvals contained in the Ben A&R LLCA.

Ben LLC may, at its discretion, treat the nominee holder of membership interests as the absolute owner. In that case, the beneficial holder’s rights are limited solely to those that it has against the nominee holder as a result of any agreement between the beneficial owner and the nominee holder.

Membership interests are securities, and any transfers thereof are subject to the laws governing the transfer of securities in addition to the provisions of the Ben A&R LLCA, which prohibit any transfers of non-managing member interests without the consent of the managing member. In addition to other rights acquired upon transfer, the transferor gives the transferee the right to become a substituted member of Ben LLC with respect to the transferred membership interests.

 

317


Table of Contents

Until a membership interest has been transferred on Ben LLC’s books, Ben LLC and any transfer agent may treat the record holder of the membership interest as the absolute owner for all purposes, except as otherwise required by law or stock exchange regulations.

The Ben A&R LLCA also includes certain additional restrictions on the transfer of the membership interests. No transfer may be made if such transfer would:

 

   

violate the then applicable federal or state securities laws or rules and regulations of the SEC, any state securities commission or any other governmental authority with jurisdiction over such transfer;

 

   

terminate Ben LLC’s existence or qualification under the laws of the State of Delaware; or

 

   

cause Ben LLC to be treated as an association taxable as a corporation or otherwise be taxed as an entity for U.S. federal income tax purposes (to the extent not already so treated or taxed).

Beneficient Company Holdings, L.P.

The Company’s only cash generating assets consist of the interests it owns, indirectly through Ben LLC, in its non-wholly owned subsidiary, BCH. Therefore, the Company’s cash flow and resulting ability to make distribution to its stockholders is completely dependent on the ability of BCH to make distributions to its partners, including Ben LLC, and the terms and provisions of the BCH Eighth A&R LPA. Subject to applicable law and contractual restrictions to which BCH may be subject, the Company controls, as the managing member of Ben LLC, which is the sole general partner of BCH, whether and when BCH makes any distributions. The actual amount of cash that BCH has available for distribution depends on the amount of cash BCH, its subsidiaries and related affiliates generate from their operations. As a result of the Company’s dependence on distributions from BCH, the following is a description of the partnership interests of BCH under the terms of the BCH Eighth A&R LPA, as well as the relative priorities of such partnership interests.

Limited Partner Interests in BCH

The limited partner interests in BCH are comprised of five classes designated as BCH Class A Units, BCH Class S Ordinary Units, BCH Class S Preferred Units, BCH FLP Unit Accounts and BCH Preferred Series Unit Account (as such terms are defined below). The BCH FLP Unit Accounts are subdivided into BCH FLP-1 Unit Accounts, BCH FLP-2 Unit Accounts and the BCH FLP-3 Unit Accounts. The BCH Preferred Series Unit Accounts are further subdivided into the BCH Preferred A-0 Unit Accounts, BCH Preferred A-1 Unit Accounts and the BCH Preferred C-1 Unit Accounts, although the BCH Preferred C-1 Units converted into shares of Class A common stock effective July 10, 2023. The limited partner interests in BCH are entitled to certain allocations, distributions, preferred returns, conversion and other rights and preferences as set forth in the BCH Eighth A&R LPA, which are described in further detail below.

Preferred Returns and Special Allocations

Each of the BCH Preferred A-1 Unit Accounts, BCH Preferred C-1 Unit Accounts (to the extent outstanding) and BCH Class S Preferred Units are entitled to quarterly preferred returns pursuant to the BCH Eighth A&R LPA, subject to a limited waiver and deferral of such return for the BCH Preferred A-1 Unit Accounts and the BCH Class S Preferred Units as provided in the BCH Eighth A&R LPA. Such limited waiver does not affect or waive any accrued quarterly preferred returns or hypothetical capital account balances. To the extent there is not sufficient income to allocate the quarterly preferred return to the respective capital account for these units, the amount of the quarterly preferred return that is not allocated to the capital account will be allocated to a hypothetical capital account for each holder and will become allocable to the holder’s capital account in the next quarterly period in which there is sufficient income to make such allocation, subject to the limited waiver and deferral of such return and any allocations to the hypothetical capital accounts for the BCH Preferred A-1 Unit Accounts and the BCH Class S Preferred Units. The hypothetical capital account balances are used to calculate

 

318


Table of Contents

the amount of the quarterly preferred return. In addition, holders of the BCH Preferred A-1 Unit Accounts, BCH Preferred C-1 Unit Accounts (to the extent outstanding) and BCH Class S Preferred Units are entitled to receive allocations upon a sale of BCH, or more than 40% of its assets, up to the amount of their hypothetical capital account balances, which increases such holder’s capital account balances upon which distributions are made. As a result, these hypothetical capital account balances represent a significant implicit value to the holders of such partnership interests, and the amount of such hypothetical capital account balances have priority over any distributions that may be made with respect to the BCH Class A Units indirectly held by the Company.

Priority of Distributions

The BCH Class A Units held indirectly by the Company are subject to the preferences to other classes of BCH limited partner interests, including the right to receive any distributions from BCH. These classes of BCH limited partner interests that have priority over the BCH Class A Units are primarily held, directly, or indirectly, by the Company’s officers, directors and existing equity holders. The following summarizes the order of priority of distributions from BCH from operations and from a sale of BCH, or at least 40% of the value of its assets.

Distributions From Operations

The BCH Class A Units held by Ben LLC are only entitled to receive with respect to the operations of BCH discretionary distributions as determined by Ben LLC, as the general partner of BCH.

 

   

Funds available for such discretionary distributions are subject to the prior payment of the following obligations that have priority over such discretionary distributions:

 

   

any required distributions to holder of the BCH FLP-3 Unit Accounts;

 

   

any required tax distributions under the BCH Eighth A&R LPA; and

 

   

any redemption of the BCH Preferred A-0 Unit Accounts which may be required by the holders thereof on or after January 1, 2023.

 

   

In addition, such discretionary distributions are subject to certain restrictions and no discretionary distributions, assuming funds are available, may be made until:

 

   

there are no BCH Preferred C-1 Unit Accounts without the consent of a majority in interest of the holders of the BCH Preferred C-1 Unit Accounts, provided, that upon the conversion of the BCH Preferred C-1 Unit Accounts effective July 10, 2023, this limitation is no longer applicable;

 

   

any required guaranteed payment with respect to the BCH Preferred A-0 Unit Accounts have been made; and

 

   

any required distributions to BCH Preferred A-1 Unit Accounts that have been requested pursuant to Section 4.01 of the BCH Eighth A&R LPA have been made.

 

   

Any discretionary distributions made shall be in the following order of priority:

 

   

First, pro rata to the holders of the BCH Preferred A-1 Unit Accounts until the amount of such distributions and tax distributions to such holders equals the sum of all unpaid quarterly returns applicable to the BCH Preferred A-1 Unit Accounts;

 

   

Second, pro rata to the holders of any outstanding BCH Preferred C-1 Unit Accounts until the amount of such distributions and tax distributions to such holders equals the sum of all unpaid quarterly returns applicable to the BCH Preferred C-1 Unit Accounts;

 

   

Third, pro rata to the holders of the BCH Class S Preferred Units until the amount of such distributions and tax distributions to such holders equals the sum of all unpaid quarterly returns applicable to the BCH Class S Preferred Units; and

 

   

Thereafter, pro rata to all holders of the limited partner interests in BCH in accordance with their respective positive capital account balances; provided, that without the consent of the executive committee of the

 

319


Table of Contents
 

Company’s Board, such distributions may not result in the amount of liquid assets of BCH being less than the “Minimum Retained Earnings.” The Minimum Retained Earnings is an amount equal to (i) the sum of the hypothetical capital account balances for the BCH Preferred A-1 Unit Accounts, BCH Preferred C-1 Unit Accounts, and BCH Class S Preferred Units; (ii) the sum of all capital contributions made by the BCH Class A Units, plus (iii) the aggregate amount of carrying value adjustments allocated to the limited partner interests.

Distribution of Sales Proceeds

In the event of a sale of BCH, or more than 40% of the assets, the proceeds of such sale shall be distributed in the following order of priority:

 

   

First, pro rata to the holders of the BCH Preferred A-0 Unit Accounts in an amount equal to the positive capital account attributable to the BCH Preferred A-0 Unit Accounts;

 

   

Second, pro rata and pari passu to the holders of (i) the BCH Preferred A-1 Unit Accounts in an amount equal to the positive capital account attributable to the BCH Preferred A-1 Unit Accounts and (ii) any outstanding BCH Preferred C-1 Unit Accounts in an amount equal to the positive capital account attributable to the BCH Preferred C-1 Unit Accounts;

 

   

Third, pro rata to the holders of the BCH Class S Preferred Units in an amount equal to the positive capital account attributable to the BCH Class S Preferred Units; and

 

   

Thereafter, pro rata to the holders of the BCH Class A Units and the BCH Class S Ordinary Units.

BCH Class A Units

The BCH Class A Units are comprised solely of the BCH Class A Units (“BCH Class A Units”). The BCH Class A Units track the Ben LLC Class A Units. BCH shall issue one BCH Class A Unit for each Ben LLC Class A Unit outstanding. The BCH Class A Units track the Ben LLC Class A Units with respect to profit and loss allocations and are subject to being redeemed or cancelled when a corresponding Ben LLC Class A Unit is redeemed or cancelled. Ben LLC owns one hundred percent (100%) of the outstanding BCH Class A Units.

Distributions. Each BCH Class A Unit is entitled to receive discretionary cash distributions to the extent BCH makes discretionary distributions. Funds available for such discretionary distributions are subject to the prior payment of the following obligations that have priority over such discretionary distribution: (i) any required distributions to holders of the BCH FLP-3 Unit Accounts; (ii) any required tax distributions under the BCH Eighth A&R LPA; and (iii) any redemption of the BCH Preferred A-0 Unit Accounts which may be required by the holders of the BCH Preferred A-0 Unit Accounts on or after January 1, 2023. In addition, BCH may not make any discretionary distributions without the consent of a majority in interest of the holders of the outstanding BCH Preferred Series C-1 Unit Accounts, provided, that upon the conversion of the BCH Preferred C-1 Unit Accounts effective July 10, 2023, this limitation is no longer applicable. Further, no discretionary distributions, assuming funds are available, shall be made until (i) the guaranteed payments to the BCH Preferred A-0 Unit Accounts have been made; and (ii) any required distributions to BCH Preferred A-1 Unit Accounts that have been requested pursuant to Section 4.01 of the BCH Eighth A&R LPA have been made.

Discretionary distributions shall first be made to the holders of the BCH Preferred A-1 Unit Accounts then to the holders of the BCH Preferred C-1 Unit Accounts and then to the holders of the BCH Class S Preferred Units until the amount of such discretionary distributions, and any tax distributions, are equal to their respective unpaid preferred returns, and then to all holders of BCH units, including the BCH Class A Units, pro rata in accordance with their respective positive capital account balances. For additional information, see the section titled “Priority of Distributions Distributions from Operations.”

Voting. The BCH Class A Units have no voting rights, except as provided in the BCH Eighth A&R LPA as set forth below. Unless BCH has received the affirmative vote or consent of the holders of a majority in interest of

 

320


Table of Contents

the outstanding BCH Class A Units voting as a separate class, BCH cannot adopt any amendment to the BCH Eighth A&R LPA that would materially and adversely affect the rights of such class. In addition, the limited partners of BCH shall have the right to vote on any merger, consolidation, combination or conversion of BCH.

Partnership Sale, Liquidation. Upon the occurrence of a Partnership Sale (as defined in the BCH Eighth A&R LPA) involving BCH or the liquidation of BCH, the guaranteed payments (described below) to the BCH Preferred A-0 Unit Accounts shall first be paid. The remaining amounts available for distribution will be made to BCH limited partners in accordance with their respective capital account balances in the order of priority as set forth in the BCH Eighth A&R LPA. For additional information, see the section titled “Priority of Distributions — Distribution of Sales Proceeds.” The holders of certain outstanding BCH units that have priority as to the BCH Class A Units will be specially allocated items of gross income and gain in a manner designed to achieve, in the event of any Partnership Sale or liquidation, a capital account balance equal to such class’s preferred or designated return.

BCH Class S Units

The Class S Units of BCH (the “BCH Class S Units”) are subdivided into the BCH Class S Ordinary Units and the BCH Class S Preferred Units.

BCH Class S Ordinary Units

Distributions. Each BCH Class S Ordinary Unit is entitled to receive discretionary cash distributions to the extent BCH makes discretionary distributions; provided, that, BCH may not make any discretionary distributions without the consent of a majority in interest of the holders of the outstanding BCH Preferred Series C-1 Unit Accounts, provided, further, that upon the conversion of the BCH Preferred C-1 Unit Accounts effective July 10, 2023, this limitation is no longer applicable. Further, no discretionary distributions shall be made until (i) the guaranteed payments to the BCH Preferred A-0 Unit Accounts have been made; (ii) any required distributions to holders of the BCH FLP-3 Unit Accounts have been made; (iii) any required tax distributions under the BCH Eighth A&R LPA have been made; and (iv) any redemption of the BCH Preferred A-0 Unit Accounts which may be required by the holders of the BCH Preferred A-0 Unit Accounts on or after January 1, 2023 have been completed.

Discretionary distributions shall first be made to the holders of the BCH Preferred A-1 Unit Accounts, then to the holders of any outstanding BCH Preferred C-1 Unit Accounts and then to the holders of the BCH Class S Preferred Units until the amount of such discretionary distributions, and any tax distributions, are equal to their respective unpaid preferred returns, and then to the holders of BCH units, including the BCH Class S Ordinary Units, pro rata in accordance with their respective positive capital account balances. For additional information, see the section titled “Priority of Distributions Distribution from Operations.”

Issuance of Additional BCH Class S Units. As of September 30, 2023, the holders of the BCH Class S Ordinary Units include BHI, which is owned by the Highland Business Trust, of which Mr. Heppner is the trustee, and Mr. Heppner and his family are the beneficiaries, Mr. Hicks, and BMP, which holds such BCH Class S Ordinary Units in connection with the BMP Equity Incentive Plan. Following certain allocations of income to the BCH Class S Units, the capital account balance associated with such BCH Class S Units shall be reduced to zero and, in exchange, the holders shall be issued an equal number of BCH Class S Ordinary Units and BCH Class S Preferred Units equal to the amount of the reduction in the capital account divided by a price, which we refer to as the unit price, that will equal to the closing price of the Class A common stock on the primary exchange on which the shares of Class A common stock are listed on the date of such exchange or, if the Class A common stock is not listed on a national securities exchange, the closing price on the date of such exchange as quoted on the automated quotation system on which the Class A common stock is quoted. Such provisions result in the holders of the BCH Class S Ordinary Units receiving additional limited partner interests in BCH as a result of the allocation of income of BCH while retaining the BCH Class S Units.

 

321


Table of Contents

Redemption, Conversion or Exchange. BCH Class S Ordinary Units may be exchanged, in accordance with the terms of the BCH Eighth A&R LPA and an exchange agreement to be executed by and among the Company, BCH and others, on a one-for-one basis, for Class A common stock upon election of a holder of BCH Class S Ordinary Units. Upon such election, each BCH Class S Ordinary Unit shall be exchanged for one share of Class A common stock, each exchanged BCH Class S Ordinary Unit will then be cancelled, and BCH shall issue to Ben LLC a BCH Class A Unit for each BCH Class S Ordinary Unit that is exchanged.

Voting. The BCH Class S Ordinary Units have no voting rights, except as provided in the BCH Eighth A&R LPA as set forth below. Unless BCH has received the affirmative vote or consent of the holders of a majority in interest of the outstanding BCH Class S Units, or the BCH Class S Ordinary Units or BCH Class S Preferred Units, as applicable, voting as a separate class, BCH cannot adopt any amendment to the BCH Eighth A&R LPA that would materially and adversely affect the rights of such class or subclass, as applicable. In addition, the limited partners of BCH shall have the right to vote on any merger, consolidation, combination or conversion of BCH.

Partnership Sale, Dissolution. Upon the occurrence of a Partnership Sale involving BCH or the liquidation of BCH, the guaranteed payments to the BCH Preferred A-0 Unit Accounts shall first be paid. The remaining amounts available for distribution will be made to BCH limited partners in accordance with their respective capital account balances in the order of priority as set forth in the BCH Eighth A&R LPA. For additional information, see the section titled “Priority of Distributions — Distribution of Sale Proceeds.” The holders of certain outstanding BCH units that have priority as to the BCH Class S Ordinary Units will be specially allocated items of gross income and gain in a manner designed to achieve, in the event of any Partnership Sale or liquidation, a capital account balance equal to such class’s preferred or designated return.

BCH Class S Preferred Units

Distributions. Each BCH Class S Preferred Unit is entitled to receive discretionary cash distributions to the extent BCH makes discretionary distributions; provided, that, BCH may not make any discretionary distributions without the consent of a majority in interest of the holders of the BCH Preferred Series C-1 Unit Accounts provided, further, that upon the conversion of the BCH Preferred C-1 Unit Accounts effective July 10, 2023, this limitation is no longer applicable. Further, no discretionary distributions shall be made until (i) the guaranteed payments to the BCH Preferred A-0 Unit Accounts have been made; (ii) any required distributions to holders of the BCH FLP-3 Unit Accounts have been made; (iii) any required tax distributions under the BCH Eighth A&R LPA have been made; and (iv) any redemption of the BCH Preferred A-0 Unit Accounts which may be required by the holders of the BCH Preferred A-0 Unit Accounts on or after January 1, 2023 have been completed.

Discretionary distributions shall first be made to the holders of the BCH Preferred A-1 Unit Accounts and then to the holders of any outstanding BCH Preferred C-1 Unit Accounts until the amount of such discretionary distributions, and any tax distributions, are equal to their respective unpaid preferred return. Discretionary distributions shall then be made to the holders of the BCH Class S Preferred Units until the amount of such discretionary distributions, and any tax distributions, are equal to their total unpaid preferred return. Thereafter, discretionary distributions shall be made to the holders of BCH units pro rata in accordance with their respective positive capital account balances. For additional information, see the section titled “Priority of Distributions — Distributions from Operations.”

Preferred Return and Special Allocations. The BCH Class S Preferred Units are entitled to a quarterly preferred return (the “Quarterly Class S Preferred Unit Return”) equal to the hypothetical capital account balance of such BCH Class S Preferred Unit, multiplied by a rate, which we refer to as the base rate. Under the BCH Eighth A&R LPA, the base rate is the most recent 90-Day Average Secured Overnight Financing Rate as published by the Federal Reserve Bank of New York prior to each fiscal quarter plus 0.5% (2.0% per annum); provided, that the BCH Class S Preferred Unit preferred rate shall be waived and shall not accrue during the period from the effective date of the BCH Eighth A&R LPA until December 31, 2024, except to the extent of allocations of

 

322


Table of Contents

income to the holders of the BCH Class S Preferred Units. In connection with the consummation of the Business Combination, the holders of the BCH Class S Preferred Units agreed to significantly reduce the BCH Class S Preferred Unit return rate and also agreed to waive and defer the accrual of the preferred return as described above. In addition, until January 1, 2025, the hypothetical Class S Preferred Unit capital account will only be increased to the extent there are allocations of income during such period. The agreement to waive and not accrue the Quarterly Class S Preferred Unit Return from the effective date of the BCH Eighth A&R LPA until December 31, 2024 does not affect or waive any Quarterly Class S Preferred Unit Returns or hypothetical BCH Class S Preferred Unit Accounts capital account already accrued as of the effective date.

Subject to the limited waiver and deferral of the preferred return as provided in the BCG Eighth A&R LP, (i) to the extent there is sufficient income, the BCH Class S Preferred quarterly return is allocated to the capital accounts of the holders of the BCH Class S Preferred Units, and (ii) to the extent there is not sufficient income, the portion of the quarterly preferred return that is not allocated to the capital account is allocated to the hypothetical Class S Preferred Units capital account and would become allocable to the holder’s capital account in the next quarterly period in which there is sufficient income to make such allocation (with respect to the aggregate amounts so accrued as of any given date, such amount, the “Accrued Quarterly Class Preferred Unit Return”).

Holders of the BCH Class S Preferred Units are entitled to receive, following the allocation of certain excluded amounts pursuant to Section 5.04(a)(viii) of the BCH Eighth A&R LPA and certain other required allocations pursuant to Section 5.04(f) of the BCH Eighth A&R LPA, allocations until the Quarterly Class S Preferred Unit Return and any Accrued Quarterly Class S Preferred Unit Return have been allocated. The hypothetical BCH Class S Preferred Unit capital account is used for purposes of calculating the Quarterly Class S Preferred Unit Return and, as a result, increases in the hypothetical BCH Class S Preferred Unit capital account result in increased returns in the future. Holders of the BCH Class S Preferred Units are also entitled to receive allocations of sale proceeds of BCH in an amount up to their hypothetical BCH Class S Preferred Unit capital account, thereby increasing such holder’s BCH Class S Preferred Unit capital account and resulting distributions. As a result, the hypothetical BCH Class S Preferred Unit capital account balance represents a significant implicit value to any holder of the BCH Class S Preferred Units.

Issuance of Additional BCH Class S Units. Following certain allocations of income to the BCH Class S Units, the capital account balance associated with such BCH Class S Units shall be reduced to zero and, in exchange, the holder shall be issued an equal number of BCH Class S Ordinary Units and BCH Class S Preferred Units necessary to provide such holder with an additional number of units that, in the aggregate, equal the amount of the reduction in the capital account divided by the unit price on the date of such exchange. On a quarterly basis, the capital account balance associated with the BCH Class S Preferred Units of each holder of such units shall be reduced by the amount of the profit allocated to such holder during such quarter pursuant to the BCH Eighth A&R LPA. In exchange, such holder shall be issued the number of BCH Class S Preferred Units equal to the amount of the reduction in the capital account balance divided by the unit price on the date of such exchange. Such provisions result in the holders of the BCH Class S Preferred Units receiving additional limited partner interests in BCH as a result of allocations of income of BCH while retaining the BCH Class S Units.

Redemption, Conversion or Exchange. BCH Class S Preferred Units may be converted into BCH Class S Ordinary Units on a quarterly basis upon election of the holder. The holder will receive 1.0 BCH Class S Ordinary Unit for every 1.2 BCH Class S Preferred Unit. Each converted BCH Class S Preferred Unit will be cancelled. The BCH Class S Ordinary Units issued upon such conversion may be contemporaneously exchanged for shares of Class A common stock.

Voting. The BCH Class S Preferred Units have no voting rights, except as provided in the BCH Eighth A&R LPA as set forth below. Unless BCH has received the affirmative vote or consent of the holders of a majority in interest of the outstanding BCH Class S Units, or the BCH Class S Ordinary Units or the BCH Class S Preferred Units, as applicable, voting as a separate class, BCH cannot adopt any amendment to the BCH Eighth A&R LPA

 

323


Table of Contents

that would materially and adversely affect the rights of such class or subclass, as applicable. In addition, the limited partners of BCH shall have the right to vote on any merger, consolidation, combination or conversion of BCH.

Partnership Sale, Dissolution. Upon the occurrence of a Partnership Sale involving BCH or the liquidation of BCH, the guaranteed payments to the BCH Preferred A-0 Unit Accounts shall first be paid. The remaining amounts available for distribution will be made to BCH limited partners in accordance with their respective capital account balances in the order of priority as set forth in the BCH Eighth A&R LPA. For additional information, see the section titled “Priority of Distributions Distribution of Sale Proceeds.” The holders of certain outstanding BCH units that have priority as to the BCH Class S Preferred Units, as well as the holders of the BCH Class S Preferred Units, will be specially allocated items of gross income and gain in a manner designed to achieve, in the event of any Partnership Sale or liquidation, a capital account balance equal to such class’s preferred or designated return.

BCH FLP Unit Accounts

Certain members of our management team and our founders have retained certain profits interests and revenue and profit participations, which we collectively refer to as retained interests, that are represented by the BCH FLP Unit Accounts of BCH. The BCH FLP Unit Accounts are subdivided into BCH FLP-1 Unit Accounts, BCH FLP-2 Unit Accounts and BCH FLP-3 Unit Accounts. As of the date of this prospectus, BHI, which is owned by the Highland Business Holdings Trust, of which Mr. Heppner is the trustee, and Mr. Heppner and his family are beneficiaries, which owns a majority of the BCH Class S Units, BCH Preferred A-0 Unit Accounts and BCH Preferred A-1 Unit Accounts, held 100% of the BCH FLP-1 Unit Accounts and 100% of the BCH FLP-3 Unit Accounts and BMP held 100% of the BCH FLP-2 Unit Accounts.

BCH FLP-1 Unit Accounts

Distributions. Each BCH FLP-1 Unit Account is entitled to receive discretionary cash distributions to the extent BCH makes discretionary distributions; provided, that, BCH may not make any discretionary distributions without the consent of a majority in interest of the holders of the BCH Preferred Series C-1 Unit Accounts, provided, further, that upon the conversion of the BCH Preferred C-1 Unit Accounts effective July 10, 2023, this limitation is no longer applicable. Further, no discretionary distributions shall be made until (i) the guaranteed payments to the BCH Preferred A-0 Unit Accounts have been made; (ii) any required distributions to holders of the BCH FLP-3 Unit Accounts have been made; (iii) any required tax distributions under the BCH Eighth A&R LPA have been made; and (iv) any redemption of the BCH Preferred A-0 Unit Accounts which may be required by the holders of the BCH Preferred A-0 Unit Accounts on or after January 1, 2023 have been completed.

Discretionary distributions shall first be made to the holders of the BCH Preferred A-1 Unit Accounts, then to the holders of any outstanding BCH Preferred C-1 Unit Accounts and then to the holders of the BCH Class S Preferred Units until the amount of such discretionary distributions, and any tax distributions, are equal to their respective unpaid preferred returns, and then to all holders of BCH units, including the BCH FLP-1 Unit Accounts, pro rata in accordance with their respective positive capital account balances. For additional information, see the section titled “Priority of Distributions Distributions from Operations.”

Special Allocations, Issuances of Additional BCH Class S Units. In the event of an upward adjustment of the carrying value of any BCH assets and an allocation of the book difference allocation amount (approximately fifteen percent (15%) of the then outstanding capital account balances of the outstanding BCH Class A Units and the BCH Class S Units) among the BCH FLP-1 Unit Accounts and the BCH FLP-2 Unit Accounts, the capital account balance associated with each BCH FLP-1 Unit Account and BCH FLP-2 Unit Account shall be reduced by such allocation. In exchange for such reduction, each holder of the BCH FLP-1 Unit Accounts and the BCH FLP-2 Unit Accounts shall be issued the number of BCH Class S Ordinary Units equal to the amount of the reduction in the capital account balance divided by the unit price on the date of such exchange. Such provision

 

324


Table of Contents

results in BHI, which is owned by the Highland Business Holdings Trust, of which Mr. Heppner and his family are the beneficiaries, as the holder of the BCH FLP-1 Unit Accounts and BMP, as the holder of the BCH FLP-2 Unit Accounts, receiving additional limited partner interests in BCH as a result of any upward adjustment of the carrying value of the assets of BCH while retaining such BCH FLP-1 Units and BCH FLP-2 Units. As a result of the consummation of the Business Combination, an adjustment to the carrying value of BCH’s assets of approximately $321.9 million occurred. Pursuant to the BCH Eighth A&R LPA, approximately 32,190,584 Class S Ordinary Units would be issuable as a result of the carrying value adjustment. However, due to the Company’s Compensation Policy, the number of Class S Ordinary Units that may be issued in 2023 in connection with the consummation of the Business Combination will be limited; provided that any such Class S Ordinary Units that may not be issued in 2023 may be issued in subsequent years in accordance with the Compensation Policy. Subject to the limitation of the Compensation Policy, it is anticipated that as a result of the Business Combination, BHI, as the holder of the BCH FLP-1 Unit Accounts, will receive approximately 1,515,000 BCH Class S Ordinary Units and BMP, as the holder of the BCH FLP-2 Unit Accounts, will receive approximately 1,485,000 BCH Class S Ordinary Units as a result of the carrying value adjustment. As of September 30, 2023, there has been no allocation of the carrying value adjustment among the holders of the FLP-1 Unit Accounts and the FLP-2 Unit Accounts and no issuance of any BCH Class S Ordinary Units as a result of such adjustment.

In addition to the carrying value adjustment relating to the consummation of the Business Combination, the carrying value will also be adjusted in the future upon the occurrence of certain events such as the acquisition of additional limited partner interests for more than a de minimis capital contribution. These events, and the resulting carrying value adjustments, are likely to occur. As a result, additional Class S Ordinary Units will be issuable to the holders of the BCH FLP-1 Unit Accounts and BCH FLP-2 Unit Accounts in the future in an amount that will be equal to approximately fifteen percent (15%) of the then outstanding capital account balances of the outstanding BCH Class A Units and BCH Class S Units.

The BCH FLP-1 Unit Accounts and the BCH FLP-2 Unit Accounts also receive certain allocations, including a special allocation to the retained interests, that result in the issuance of additional BCH Class S Ordinary Units and BCH Class S Preferred Units to the holders of such BCH FLP Unit Accounts. In addition to preferred allocations to BCH FLP-1 Unit Accounts upon a Partnership Sale (as defined in the BCH Eighth A&R LPA) with respect to BCH, the BCH FLP-1 Unit Accounts (receiving 50.5%) and the BCH FLP-2 Unit Accounts (receiving 49.5%) shall be allocated (i) fifteen percent (15%) of the profits and losses from financing activities of BCH and its subsidiaries and (ii) an amount equal to the lesser of (A) fifty percent (50%) of the revenues of BCH and its tax pass-through subsidiaries, excluding financing activities revenues, and (B) that amount of revenues that will cause the profit margin (as defined in the BCH Eighth A&R LPA) to equal twenty percent (20%). After any such allocations, other allocations of profits and losses excluding such special allocations, and allocations of sales proceeds, if a capital account balance associated with a BCH FLP-1 Unit Account or BCH FLP-2 Unit Account is positive, such capital account balance shall be reduced to zero and, in exchange, the holder of such BCH FLP Unit Account shall be issued an equal number of BCH Class S Ordinary Units and BCH Class S Preferred Units necessary to provide such holder with an additional number of units that, in the aggregate, equal the amount of the reduction in the capital account divided by the unit price on the date of such exchange. The allocation provisions may result in positive allocations, and the issuance of additional Class S Units, to the holders of the BCH FLP-1 Unit Accounts and BCH FLP-2 Unit Accounts when the Company is not profitable on a consolidated basis and/or when BCH is not profitable on an unconsolidated basis. Such BCH Class S Units that are issued may not be disposed of by any holder before April 1 of the following year. If the calculation of such allocations on a quarterly basis rather than an annual basis results in an excess allocation to the BCH FLP-1 Unit Accounts and the BCH FLP-2 Unit Accounts, then an equal number of issued BCH Class S Ordinary Units and BCH Class S Preferred Units having a value equal to such excess allocation shall be cancelled on or before March 31 of the following year.

Voting. Without the consent of the limited partners holding a majority of the BCH FLP Unit Accounts, voting as a single class, and, to the extent effecting the BCH FLP-3 Unit Accounts, the consent of the holders of a majority

 

325


Table of Contents

of the BCH FLP-3 Unit Accounts, BCH may not sell, modify the economic rights of, or pledge any interests in any subsidiary in a manner that adversely affects certain special allocations to the BCH FLP Units described above and the special allocations with respect to the BCH FLP-3Unit Accounts described below.

In addition, without the consent of the limited partners holding a majority of the BCH FLP Unit Accounts, voting as a single class, and, to the extent affecting the BCH FLP-3 Unit Accounts, the consent of the holders of a majority of the BCH FLP-3 Unit Accounts, BCH may not take any action or participate in any transaction that would cause BCH to hold, directly or indirectly, less than 100% of the economic interest in The Pen Indemnity Insurance Company, L.P., its subsidiaries and its general partner.

Except for the foregoing required approvals and as provided in the BCH Eighth A&R LPA as set forth below, the BCH FLP Unit Accounts have no voting rights. Unless BCH has received the affirmative vote or consent of the holders of a majority in interest of the outstanding BCH FLP Unit Accounts, or the BCH FLP-2 Unit Accounts, BCH FLP-2 Unit Accounts, or BCH FLP-3 Unit Accounts as applicable, voting as a separate class, BCH cannot adopt any amendment to the BCH Eighth A&R LPA that would materially and adversely affect the rights of such class or subclass, as applicable. In addition, the limited partners of BCH shall have the right to vote on any merger, consolidation, combination or conversion of BCH.

Partnership Sale, Dissolution. The BCH FLP Unit Accounts do not receive distributions upon a Partnership Sale or dissolution. However, prior to any such distribution, the capital account balances of the BCH FLP-1 Unit Accounts and the BCH FLP-2 Unit Accounts will be reduced to zero and the capital account balances of the BCH FLP-1 Unit Accounts and the BCH FLP-2 Unit Accounts will be converted into BCH Class S Ordinary and BCH Class S Preferred Units prior to any such distributions.

BCH FLP-2 Unit Accounts

Distributions. Each BCH FLP-2 Unit Account is entitled to receive discretionary cash distributions to the extent BCH makes discretionary distributions; provided, that, BCH may not make any discretionary distributions without the consent of a majority in interest of the holders of the BCH Preferred Series C-1 Unit Accounts provided, further, that upon the conversion of the BCH Preferred C-1 Unit Accounts effective July 10, 2023, this limitation is no longer applicable. Further, no discretionary distributions shall be made until (i) the guaranteed payments to the BCH Preferred A-0 Unit Accounts have been made; (ii) any required distributions to holders of the BCH FLP-3 Unit Accounts have been made; (iii) any required tax distributions under the BCH Eighth A&R LPA have been made; and (iv) any redemption of the BCH Preferred A-0 Unit Accounts which may be required by the holders of the BCH Preferred A-0 Unit Accounts on or after January 1, 2023 have been completed.

Discretionary distributions shall first be made to the holders of the BCH Preferred A-1 Unit Accounts, then to the holders of any outstanding BCH Preferred C-1 Unit Accounts and then to the holders of the BCH Class S Preferred Units until the amount of such discretionary distributions, and any tax distributions, are equal to their respective unpaid preferred returns, and then to all holders of BCH units, including the BCH FLP-2 Unit Accounts, pro rata in accordance with their respective positive capital account balances. For additional information, see the section titled “Priority of Distributions Distributions from Operations.”

Special Allocations, Issuances of Additional BCH Class S Units. For additional information, see the section titled “BCH FLP-2 Unit Accounts Special Allocations, Issuances of Additional BCH Class S Unit” for a discussion of the special allocations to, and conversion of, the BCH FLP-2 Unit Accounts into BCH Class S Units.

Voting. For additional information, see the section titled “BCH FLP-1 Unit Accounts Voting” for a discussion of the approval and voting rights of the BCH FLP Unit Accounts.

 

326


Table of Contents

Partnership Sale, Dissolution. For additional information, see the section titled “BCH FLP-1 Unit AccountsPartnership Sale, Dissolution” for a discussion of the rights of the BCH FLP Unit Accounts upon a Partnership Sale or dissolution.

BCH FLP-3 Unit Accounts

Special Allocations, Distributions. The BCH FLP-3 Unit Accounts shall be allocated, on a pro rata basis each fiscal quarter, five percent (5%) of the profits and losses from financing activities of BCH and its subsidiaries, with certain exceptions; provided that the amount allocated for any fiscal quarter shall not exceed 10% of the average annualized stated interest of the quarterly average of new loans made by subsidiaries of Beneficient, including Beneficient Fiduciary Financial, L.L.C, to customized trust vehicles that we implement for our customers and through which we provide our customers liquidity for their alternative assets to finance liquidity transactions (the “ExAlt Loans”) issued during the twelve (12) quarters immediately preceding such fiscal quarter. If at the end of each fiscal year the capital account balance of any BCH Subclass 3 Unit Account is positive, BCH shall distribute to the holder of such BCH FLP-3 Unit Account cash in an amount equal to the capital account balance of such applicable BCH FLP-3 Unit Account, and such capital account will be reduced to zero. The allocation provisions may result in positive allocations, and additional distributions, to the holders of the BCH FLP-3 Unit Accounts when the Company is not profitable on a consolidated basis and/or when BCH is not profitable on an unconsolidated basis.

In addition to the foregoing special allocations and distributions, each BCH FLP-3 Unit Account is entitled to receive discretionary cash distributions to the extent BCH makes discretionary distributions; provided, that, BCH may not make any discretionary distributions without the consent of a majority in interest of the holders of the BCH Preferred Series C-1 Unit Accounts, provided, further, that upon the conversion of the BCH Preferred C-1 Unit Accounts effective July 10, 2023, this limitation is no longer applicable. Further, no discretionary distributions shall be made until (i) the guaranteed payments to the BCH Preferred A-0 Unit Accounts have been made, (ii) any required distributions to holders of the BCH FLP-3 Unit Accounts have been made; (iii) any required tax distributions under the BCH Eighth A&R LPA have been made; and (iv) any redemption of the BCH Preferred A-0 Unit Accounts which may be required by the holders of the BCH Preferred A-0 Unit Accounts on or after January 1, 2023 have been completed.

Discretionary distributions shall first be made to the holders of the BCH Preferred A-1 Unit Accounts, then to the holders of the outstanding BCH Preferred C-1 Unit Accounts, and then to the holders of the BCH Class S Preferred Units until the amount of such discretionary distributions, and any tax distributions, are equal to of their respective unpaid preferred returns, and then to all holders of BCH units, including the BCH FLP-3 Unit Accounts, pro rata in accordance with their respective positive capital account balances. For additional information, see the section titled “Priority of Distributions Distributions from Operations.”

Redemption, Conversion or Exchange. The BCH FLP-3 Unit Accounts are not subject to any redemption, conversion or exchange.

Voting. For additional information, see the section titled “BCH FLP-1 Unit Accounts Voting” for a discussion of the approval and voting rights of the BCH FLP Unit Accounts.

Partnership Sale, Dissolution. The BCH FLP-3 Unit Accounts do not receive distributions in connection with a Partnership Sale or dissolution. However, prior to any distribution of sales proceeds from a Partnership Sale, the holder of the BCH FLP-3 Unit Accounts will be entitled to receive any distributions that are payable as described above.

BCH Preferred Series A Unit Accounts

The Preferred Series A Unit Accounts of BCH are subdivided into the BCH Preferred A-0 Unit Accounts and the BCH Preferred A-1 Unit Accounts. Approximately $193,860,223 of BCH Preferred A-1 Unit Accounts were

 

327


Table of Contents

converted and exchanged for shares of Class A common stock and Class B common stock in connection with the Business Combination. A significant percentage of the BCH Preferred A-0 Unit Accounts and the BCH Preferred A-1 Unit Accounts are held by BHI, which is owned by the Highland Business Holdings Trust, of which Mr. Heppner and his family are beneficiaries.

BCH Preferred A-0 Unit Accounts

Distributions. Each BCH Preferred A-0 Unit Account is entitled to receive, on a quarterly basis, a guaranteed payment in an amount equal to the (i) the product of (1) the then current capital account balance of such BCH Preferred A-0 Unit Account, multiplied by (2) 1.5% (or 6.0% per annum), plus (ii) any previously due but unpaid Guaranteed Payments owing to the holder of such BCH Preferred A-0 Unit Account. BCH’s obligation to make such guaranteed payment is not subject to available cash and has priority over all other distributions made by BCH. The guaranteed payments are not made payable in connection with an allocation of income but are a required cash payment recorded as an expense for BCH. On December 1, 2021, BHI and the other holders of the BCH Preferred A-0 Unit Accounts entered into an agreement to defer the delivery of guaranteed payments until August 31, 2023; provided that, the right to such deferred guaranteed payments continue to accrue on a quarterly basis and that guaranteed payments may be made prior to August 31, 2023 if the Audit Committee of the general partner of BCG determines that making such payment, in part or in full, would not cause the Company to incur a going concern.

In addition to the Guaranteed Payments, each BCH Preferred A-0 Unit Account is entitled to receive discretionary cash distributions to the extent BCH makes discretionary distributions; provided, that, BCH may not make any discretionary distributions without the consent of a majority in interest of the holders of the BCH Preferred Series C-1 Unit Accounts, provided, further, that upon the conversion of the BCH Preferred C-1 Unit Accounts effective July 10, 2023, this limitation is no longer applicable. Further, no discretionary distributions shall be made until (i) the guaranteed payments to the BCH Preferred A-0 Unit Accounts have been made, (ii) any required distributions to holders of the BCH FLP-3 Unit Accounts have been made; (iii) any required tax distributions under the BCH Eighth A&R LPA have been made; and (iv) any redemption of the BCH Preferred A-0 Unit Accounts which may be required by the holders of the BCH Preferred A-0 Unit Accounts on or after January 1, 2023 have been completed.

Discretionary distributions shall first be made to the holders of the BCH Preferred A-1 Unit Accounts, then to the holders of the outstanding BCH Preferred C-1 Unit Accounts and then to the holders of the BCH Class S Preferred Units until the amount of such discretionary distributions, and any tax distributions, are equal to their respective unpaid preferred returns, and then to all holders of BCH units, including the BCH Preferred A-0 Unit Accounts, pro rata in accordance with their respective positive capital account balances. For additional information, see the section titled “Priority of Distributions Distributions from Operations.”

Redemption, Conversion or Exchange. At any time on or after January 1, 2023, the capital account balance of BCH Preferred A-0 Unit Accounts may be converted into BCH Class S Ordinary Units at the election of the holder. Upon conversion, the holder shall be issued BCH Class S Ordinary Units in an amount equal to the capital account balance associated with the BCH Preferred A-0 Unit Accounts being converted divided by a price equal to the average of (i) $10.50, and (ii) the volume-weighted average closing price of Class A common stock for the twenty (20) days preceding the applicable exchange date; provided, that from the effectiveness of the BCH Eighth A&R LPA through December 31, 2027, such conversion price shall not be less than $10.50. Such provision results in the holders of the BCH Preferred A-0 Unit Accounts receiving additional limited partner interests in BCH while retaining the BCH Preferred A-0 Unit Accounts.

In addition, at any time on or after January 1, 2023, a holder of BCH Preferred A-0 Unit Accounts may elect to convert, on a quarterly basis, an amount of BCH Preferred A-1 Unit Accounts with a capital account balance up to 12.5% of such holder’s initial capital account balance of the BCH Preferred A-0 Unit Accounts into BCH Preferred A-1 Unit Accounts, provided that in no event shall a holder convert an amount of their BCH Preferred

 

328


Table of Contents

A-1 Unit Accounts, on an aggregate basis, in excess of fifty percent (50%) of the initial capital account balance of such holder’s BCH Preferred A-0 Unit Accounts.

At any time on or after January 1, 2023, holders of BCH Preferred A-0 Unit Accounts may elect, on a quarterly basis, to redeem an amount of BCH Preferred A-0 Unit Accounts with a capital account balance up to 12.5% of such holder’s capital account balance of the BCH Preferred A-0 Unit Accounts; provided that no holder may require the redemption of more than 50% of the capital account balance of the BCH Preferred A-0 Unit Accounts. To the extent there is not sufficient BCH Available Redeeming Cash (as defined in the BCH Eighth A&R LPA) to redeem all applicable BCH Preferred A-0 Unit Accounts, BCH shall continue to redeem such BCH Preferred A-0 Unit Accounts on a quarterly basis until all applicable unit accounts have been redeemed.

Voting. Without the consent of the limited partners holding a majority of the BCH Preferred Series A Units (i) neither BCH nor its subsidiaries shall issue any equity securities or incur or issue any indebtedness that, in any such case, is senior to, or pari passu, with any right of distribution, redemption, or other payment to the Preferred Series A Units, (ii) prior to the conversion of all BCH Preferred Series A Units, BCH may not incur additional long-term indebtedness unless (a) after giving effect to the incurrence of such additional indebtedness, the sum of such additional indebtedness and all other existing indebtedness would not exceed 55% of the net asset value of BCH’s alternative asset financing portfolio plus all cash on hand at the Company, BCH and its subsidiaries, and (b) at the time of incurrence, the aggregate balance of BCH’s (including controlled subsidiaries) indebtedness plus such additional indebtedness does not exceed 40% of the net asset value of the collateral underlying the loan portfolio of BCH and its subsidiaries plus cash on hand at the Company, BCH and its subsidiaries, and (iii) BCH shall not, except as permitted in the BCH Eighth A&R LPA, redeem any other class or series of equity securities until the holders of the BCH Preferred Series A Units have been paid or redeemed an amount based upon their capital account balances, as adjusted pursuant to the BCH Eighth A&R LPA.

Except for the foregoing required approvals and as provided in the BCH Eighth A&R LPA as set forth below, the BCH Preferred Series A Units have no voting rights. Unless BCH has received the affirmative vote or consent of the holders of a majority in interest of the outstanding BCH Preferred Series A Units, or the BCH Preferred A-0 Unit Accounts or BCH Preferred A-1 Unit Accounts, as applicable, voting as a separate class, BCH cannot adopt any amendment to the BCH Eighth A&R LPA that would materially and adversely affect the rights of such class or subclass, as applicable. In addition, the limited partners of BCH shall have the right to vote on any merger, consolidation, combination or conversion of BCH.

Partnership Sale, Dissolution. Upon the occurrence of a Partnership Sale involving BCH or the liquidation of BCH, the guaranteed payments to the BCH Preferred A-0 Unit Accounts shall first be paid. The remaining amounts available for distribution will be made to BCH limited partners in accordance with their respective capital account balances. Distributions shall be made in the order of priority as set forth in the BCH Eighth A&R LPA, with the BCH Preferred A-0 Unit Accounts having the senior priority. For additional information, see the section titled “Priority of Distributions Distribution of Sale Proceeds.” The holders of the BCH Preferred A-0 Unit Accounts will be specially allocated items of gross income and gain in a manner designed to achieve, in the event of any Partnership Sale or liquidation, a capital account balance equal to the BCH Preferred A-0 Unit Accounts’ preferred or designated return.

BCH Preferred A-1 Unit Accounts

Distributions. From and after April 1, 2023, to the extent there is an allocation of profits from operations to the BCH Preferred A-1 Unit Accounts in an amount equal to the quarterly preferred return during any quarter, BHI may make a request for a distribution in the amount of such allocation, subject to available cash and to the guaranteed payment to the BCH Preferred A-0 Unit Accounts.

In addition to the foregoing, each BCH Preferred A-1 Unit Account is entitled to receive discretionary cash distributions to the extent BCH makes discretionary distributions; provided, that, BCH may not make any

 

329


Table of Contents

discretionary distributions without the consent of a majority in interest of the holders of the BCH Preferred Series C-1 Unit Accounts, provided, further, that upon the conversion of the BCH Preferred C-1 Unit Accounts effective July 10, 2023, this limitation is no longer applicable. Further, no discretionary distributions shall be made until (i) the guaranteed payments to the BCH Preferred A-0 Unit Accounts have been made; (ii) any required distributions to holders of the BCH FLP-3 Unit Accounts have been made; (iii) any required tax distributions under the BCH Eighth A&R LPA have been made; and (iv) any redemption of the BCH Preferred A-0 Unit Accounts which may be required by the holders of the BCH Preferred A-0 Unit Accounts on or after January 1, 2023 have been completed. Discretionary distributions shall first be made to the holders of the BCH Preferred A-1 Unit Accounts, until the amount of such discretionary distributions, and any tax distributions, are equal to the BCH Preferred A-1 Unit Accounts’ unpaid preferred returns. Discretionary distributions shall then be made to the holders of any outstanding BCH Preferred C-1 Unit Accounts and then to the holders of the BCH Class S Preferred Units until the amount of such discretionary distributions, and any tax distributions, are equal to their respective unpaid preferred returns. Thereafter, discretionary distributions shall be made to the holders of BCH units pro rata in accordance with their respective positive capital account balances. For additional information, see the section titled “Priority of Distributions Distributions from Operations.”

Preferred Return and Special Allocation

The BCH Preferred A-1 Unit Accounts are entitled to a quarterly preferred return ( the “Quarterly Preferred Series A-1 Return”) equal to the hypothetical capital account balance of such BCH Preferred A-1 Unit Accounts, multiplied by the base rate; provided, that the BCH Preferred A-1 Unit Accounts preferred rate shall be waived and shall not accrue during the period from the effective date of the BCH Eighth A&R LPA until December 31, 2024, except to the extent of allocations of income to the holders of the BCH Preferred A-1 Unit Accounts, in which event distributions may be requested by the holders of the BCH Preferred A-1 Unit Accounts, and if not requested, such amounts shall be accrued. In connection with the consummation of the Business Combination, the holders of the BCH Preferred A-1 Unit Accounts agreed to significantly reduce the BCH Preferred A-1 Unit Accounts return rate and also agreed to waive and defer the accrual of the preferred return as described above. In addition, until January 1, 2025, the hypothetical BCH Preferred A-1 Unit Accounts capital account will only be increased to the extent there are allocations of income during such period. The agreement to waive and not accrue the Quarterly Preferred Series A-1 Return from the effective date of the BCH Eighth A&R LPA until December 31, 2024 does not affect or waive any Quarterly Preferred Series A-1 Returns or hypothetical BCH Preferred A-1 Unit Accounts capital account already accrued as of the effective date.

Subject to the waiver and deferral of the preferred return as provided in the BCH Eighth A&R LPA, (i) to the extent there is sufficient income, the BCH Preferred A-1 Unit Accounts quarterly return is allocated to the capital accounts of the holders of the BCH Preferred A-1 Unit Accounts, and (ii) to the extent there is not sufficient income, the portion of the quarterly preferred return that is not allocated to the capital account is allocated to the hypothetical BCH Preferred A-1 Unit Accounts capital account and would become allocable to the holder’s capital account in the next quarterly period in which there is sufficient income to make such allocation (with respect to the aggregate amounts so accrued as of any given date, such amount, the “Accrued Quarterly Preferred Series A-1 Return”). As stated above, the accrual of the preferred return is waived and deferred under the BCH Eighth A&R LPA. Holders of the BCH Preferred A-1 Unit Accounts are entitled to receive, following the allocation of certain excluded amounts pursuant to Section 5.04(a)(iv) of the BCH Eighth A&R LPA and certain other required allocations pursuant to Section 5.04(f) of the BCH Eighth A&R LPA, allocations until the Quarterly Preferred Series A-1 Return and any Accrued Quarterly Preferred Series A-1 Return have been allocated. The hypothetical BCH Preferred A-1 Unit Accounts capital account is used for purposes of calculating the Quarterly Preferred Series A-1 Return and, as a result, increases in the hypothetical BCH Preferred A-1 Unit Accounts capital account result in increased Quarterly Preferred Series A-1 Returns in the future. Holders of the BCH Preferred A-1 Unit Accounts are also entitled to receive allocations of sale proceeds of BCH in an amount up to their hypothetical BCH Preferred A-1 Unit Accounts capital account, thereby increasing such holder’s BCH Preferred A-1 Unit Accounts capital account and resulting distributions. As a result, the hypothetical BCH

 

330


Table of Contents

Preferred A-1 Unit Accounts capital balance represents a significant implicit value to any holder of the BCH Preferred A-1 Unit Accounts.

Redemption, Conversion and Exchange. From and after January 1, 2025, BCH Preferred A-1 Unit Accounts may be converted into BCH Class S Ordinary Units at the election of the holder, subject to a 20% annual conversion limit through December 31, 2029 as set forth in the BCH Eighth A&R LPA; provided, that if the conversion price for the BCH Preferred A-1 Unit Accounts equals or exceeds $18.00 on December 31 of any such calendar year, the annual conversion limit shall no longer be applicable. Upon conversion, the holder shall be issued BCH Class S Ordinary Units in an amount equal to the capital account balance associated with the BCH Preferred A-1 Unit Accounts being converted divided by a price equal to the average closing price of Class A common stock for the thirty (30) days preceding the applicable exchange date; provided, that from the effectiveness of the BCH Eighth A&R LPA through December 31, 2027, such conversion price shall not be less than $10.50.

Voting. For additional information, see the section titled “BCH Preferred A-0 Unit Accounts Voting” for a description of the voting rights of the BCH Preferred Series A Units.

Partnership Sale, Dissolution. Upon the occurrence of a Partnership Sale involving BCH or the liquidation of BCH, the guaranteed payments to the BCH Preferred A-0 Unit Accounts shall first be paid. The remaining amounts available for distribution will be made to BCH limited partners in accordance with their respective capital account balances. Distributions shall be made in the order of priority as set forth in the BCH Eighth A&R LPA. For additional information, see the section titled “Priority of Distributions Distribution of Sale Proceeds.” The holders of certain outstanding BCH units that have priority as to the BCH Preferred A-1 Unit Accounts, as well as the holders of the BCH Preferred A-1 Unit Accounts, will be specially allocated items of gross income and gain in a manner designed to achieve, in the event of any Partnership Sale or liquidation, a capital account balance equal to such class’s preferred or designated return.

BCH Preferred Series C-1 Unit Accounts

The BCH Preferred Series C Unit Accounts were subdivided into the BCH Preferred C-0 Unit Accounts and the BCH Preferred C-1 Unit Accounts. On December 1, 2021, all outstanding BCH Preferred C-0 Unit Accounts were redeemed and as of the date of this prospectus there are no BCH Preferred C-0 Unit Accounts outstanding, and only BCH Preferred C-1 Unit Accounts are authorized under the BCH Eighth A&R LPA. The BCH Preferred C-1 Unit Accounts outstanding as of March 31, 2023 converted into 44,040,761 shares of Class A common stock effective July 10, 2023, and as of the date of this prospectus, no BCH Preferred C-1 Unit Accounts are outstanding.

 

331


Table of Contents

SELLING SECURITY HOLDERS

This prospectus relates in part to the offer and sale from time to time of up to 17,901,459 shares of our Class A common stock by the stockholders identified in the table below, who we refer to in this prospectus as the “Selling Holders” and their respective transferees, pledgees, donees, assignees or other successors (each also a Selling Holder for purposes of this prospectus) (inclusive of 942,249 shares of Class A common stock issuable upon exercise of the GRID Warrants and 235,562 shares of Class A common stock underlying the 942,249 shares of Series A preferred stock), which represents approximately 6.9% of our total number of shares outstanding as of December 20, 2023, 942,249 GRID Warrants and 942,249 shares of Series A preferred stock underlying the GRID Warrants. The Selling Holders identified below may currently hold or acquire at any time shares of our Class A common stock, Series A preferred stock or Warrants in addition to those registered hereby.

The percent of beneficial ownership for the Selling Holders is based on (i) 257,209,584 shares of Class A common stock and (ii) 19,140,451 shares of Class B common stock outstanding as of December 20, 2023. Beneficial ownership is determined in accordance with the rules of the SEC. These rules generally attribute beneficial ownership of securities to persons who possess sole or shared voting power or investment power with respect to such securities. Except as otherwise indicated, each Selling Holder listed below has sole voting and investment power with respect to the shares of our Class A common stock beneficially owned by it.

Information concerning the Selling Holders may change from time to time and any changed information will be set forth in supplements to this prospectus, if and when necessary. No offer or sale under this prospectus may be made by a stockholder unless that holder is listed in the table below, in any supplement to this prospectus or in an amendment to the related registration statement that has become effective. We will supplement or amend this prospectus if applicable to include additional Selling Holders upon provision of all required information to us and subject to the terms of any relevant agreement between us and the Selling Holders.

The Selling Holders are not obligated to sell any of the shares of our securities offered by this prospectus. Because each Selling Holder identified in the table below may sell some or all of the shares of our securities owned by it that are included in this prospectus, and because there are currently no agreements, arrangements or understandings with respect to the sale of any of such securities, no estimate can be given as to the number of securities covered by this prospectus that will be held by the Selling Holders.

In addition, subject to the registration rights agreements described below, each Selling Holder may sell, transfer or otherwise dispose of, at any time and from time to time, shares of our securities it holds in transactions exempt from the registration requirements of the Securities Act after the date on which the Selling Holders provided the information set forth on the table below. Therefore, for purposes of the following table we have assumed that each Selling Holder will sell all of the Offered Securities beneficially owned by it that are covered by this prospectus and will not acquire any additional shares of Class A common stock, Series A preferred stock or Warrants.

 

332


Table of Contents
        Number of
Shares of
Class A
Common
Stock
Beneficially
Owned
    Maximum
Number of
Shares of
Class A
Common
Stock
Offered
    Shares of
Class A
Common
Stock
Beneficially
Owned After
the
Offered
Shares are
Sold(2)
    Total
Voting
Power of
Class A
and
Class B
Common
Stock
    Warrants     Series A Preferred Stock  

Name of
Selling
Holders

      Number (4)     Percent (1)     Offered     Number     Percent     Percent     Number
Beneficially
Owned
    Percent(3)     Number
Offered
    Percent     Number
Beneficially
Owned
    Percent(7)     Number
Offered
    Percent  

HERO – Research and Analytics, LLC

  (5)     2,917,807       1.1     2,917,807       —         —         *       —         —         —         —         —         —         —         —    

The GRID Holding Co., LLC

  (6)     14,983,652       5.4     14,983,652       —         —         3.1     942,249       3.6     942,249       —         942,249       *       942,249       —    

 

*

Indicates less than one percent.

(1)

The percent of beneficial ownership for the Selling Holders is based on (i) 257,209,584 shares of Class A common stock and (ii) 19,140,451 shares of Class B common stock outstanding.

(2)

Assumes that each Selling Holder (i) will sell all of the shares of Class A common stock and GRID Warrants beneficially owned by it that are covered by this prospectus and (ii) does not acquire beneficial ownership of any additional shares of our Class A common stock or Warrants.

(3)

The percent of beneficial ownership for the GRID Warrants is based on 25,641,998 Warrants outstanding as of December 20, 2023.

(4)

Represents shares of Class A common stock, including the shares of Class A common stock that may be issued upon the exercise of the GRID Warrants held by the Selling Holder. Also represents shares of Series A preferred stock underlying the GRID Warrants and assumes all shares of Series A preferred stock convert into Class A common stock at the Conversion Rate.

(5)

The principal address of HERO – Research & Analytics is Baywater Lane Greensboro, North Carolina 27408.

(6)

Includes (a) 13,805,841 shares of Class A common stock and (b) 1,177,811 shares of Class A common stock issuable upon the exercise of the GRID Warrants (assuming 942,249 shares of Series A preferred stock underlying the GRID Warrants convert into 235,562 shares of Class A common stock). The principal address of GRID Holding Co. is 7349 N. Via Paseo Del Sur, Suite 515, Scottsdale, Arizona 85258.

(7)

As of December 20, 2023, there were no shares of Series A preferred stock outstanding. If at the time a share of Series A preferred stock is issued, the Series A preferred stock is not listed on Nasdaq, then such share of Series A preferred stock automatically and immediately upon issuance converts into a share of Class A common stock at the Conversion Rate.

 

333


Table of Contents

Material Relationships with Selling Holders

HERO – Research & Analytics

On July 26, 2023, Ben Liquidity entered into agreements with HERO – Research & Analytics to finance liquidity transactions with respect to alternative assets with a NAV of approximately $6.7 million (calculated as of March 31, 2023). Pursuant to such transactions, the Customer ExAlt Trusts agreed to acquire the alternative assets, and in exchange for the alternative assets, HERO – Research & Analytics agreed to receive 2,917,807 shares of Class A common stock at a price per share of $2.29. The issuance of such shares was not registered under the Securities Act and were issued in reliance upon the exemption provided in Section 4(a)(2) of the Securities Act and Rule 506(b) promulgated thereunder.

GRID Holding Co.

On August 1, 2023, Ben Liquidity entered into agreements with GRID to finance liquidity transactions with respect to alternative assets with a NAV of approximately $37,689,946 (calculated as of March 31, 2023). Pursuant to such transactions, the Customer ExAlt Trusts agreed to acquire the alternative assets, and in exchange for the alternative assets, and GRID agreed to receive (i) 3,768,995 shares of Series B-1 preferred stock, with such Series B-1 preferred stock being convertible into shares of Class A common stock, and (ii) 942,249 GRID Warrants to GRID. Each share of Series B-1 preferred stock is convertible at the election of the holder into shares of Class A common stock based on an initial conversion price of $5.46 per share, subject to reset on certain dates based on a 5-day VWAP, adjustment and a $2.73 per share floor price. The GRID Warrants are exercisable for an aggregate of 942,249 shares of Class A common stock and 942,249 shares of Series A preferred stock, and the Series A preferred stock is convertible into an aggregate of 235,562 shares of Class A common stock. The issuance of such Series B-1 preferred stock and the GRID Warrants was not registered under the Securities Act and were issued in reliance upon the exemption provided in Section 4(a)(2) of the Securities Act and Rule 506(b) promulgated thereunder. Pursuant to that certain Stock Purchase Agreement, by and between GRID and the GRID Holding Co. dated August 9, 2023, GRID Holding Co. purchased the Series B-1 preferred stock and GRID Warrants from GRID. On September 29, 2023, GRID Holding Co. delivered that certain conversion notice to the Company, and on October 3, 2023, such shares of Series B-1 preferred stock converted into 13,805,841 shares of Class A common stock at a conversion price of $2.73 per share based on a $10.00 stated value per share of Series B-1 preferred stock pursuant to the terms of the Series B-1 certificate of designation. The issuance of the Class A common stock in exchange for the Series B-1 preferred stock was made in reliance on the exemption provided by Section 3(a)(9) of the Securities Act.

 

334


Table of Contents

PURCHASE PRICE PAID BY THE SELLING SECURITY HOLDERS

With respect to the Selling Holders, this prospectus relates to the potential offer and sale from time to time by the Selling Security Holders of Class A common stock and the GRID Warrants. Set forth below is information regarding the price the Selling Security Holders paid for their respective shares of Class A common stock and GRID Warrants.

HERO – Research & Analytics

On July 26, 2023, Ben Liquidity entered into agreements with HERO – Research & Analytics to finance liquidity transactions with respect to alternative assets with a NAV of approximately $6.7 million (calculated as of March 31, 2023). Pursuant to such transactions, the Customer ExAlt Trusts agreed to acquire the alternative assets, and in exchange for the alternative assets, HERO – Research & Analytics agreed to receive 2,917,807 shares of Class A common stock at a price per share of $2.29. The issuance of such shares was not registered under the Securities Act and were issued in reliance upon the exemption provided in Section 4(a)(2) of the Securities Act and Rule 506(b) promulgated thereunder.

GRID Holding Co.

On August 1, 2023, Ben Liquidity entered into agreements with GRID to finance liquidity transactions with respect to alternative assets with a NAV of approximately $37,689,946 (calculated as of March 31, 2023).

Pursuant to such transactions, the Customer ExAlt Trusts agreed to acquire the alternative assets, and in exchange for the alternative assets, and GRID agreed to receive (i) 3,768,995 shares of Series B-1 preferred stock, with such Series B-1 preferred stock being convertible into shares of Class A common stock, and (ii) 942,249 GRID Warrants to GRID. Each share of Series B-1 preferred stock is convertible at the election of the holder into shares of Class A common stock based on an initial conversion price of $5.46 per share, subject to reset on certain dates based on a 5-day VWAP, adjustment and a $2.73 per share floor price. A maximum of 13,805,842 shares of Class A common stock may be issued upon conversion of the Series B-1 preferred stock. The GRID Warrants are exercisable for an aggregate of 942,249 shares of Class A common stock and 942,249 shares of Series A preferred stock, and the Series A preferred stock is convertible into an aggregate of 235,562 shares of Class A common stock. The issuance of such Series B-1 preferred stock and the GRID Warrants was not registered under the Securities Act and were issued in reliance upon the exemption provided in Section 4(a)(2) of the Securities Act and Rule 506(b) promulgated thereunder. Pursuant to that certain Stock Purchase Agreement, by and between GRID and GRID Holding Co. dated August 9, 2023, GRID Holding Co. purchased the Series B-1 preferred stock and GRID Warrants from GRID. On September 29, 2023, GRID Holding Co. delivered that certain conversion notice to the Company, and on October 3, 2023, such shares of Series B-1 preferred stock converted into 13,805,841 shares of Class A common stock at a conversion price of $2.73 per share based on a $10.00 stated value per share of Series B-1 preferred stock pursuant to the terms of the Series B-1 certificate of designation. The issuance of the Class A common stock in exchange for the Series B-1 preferred stock was made in reliance on the exemption provided by Section 3(a)(9) of the Securities Act.

 

335


Table of Contents

The effective average purchase prices for shares of Class A common stock held by HERO – Research & Analytics and GRID Holding Co. are set forth below.

 

          Shares of Class A Common Stock     Warrants  
Name of Selling Holders         Number of
Shares of
Class A
Common

Stock
Offered
          Effective
Average

Purchase
Price

Per
Share ($)
          Gross
Profit

Per
Share
($)
          Aggregate
Gross
Profit

($)
    Number
of

Warrants
Offered
          Effective
Average

Purchase
Price

Per
Warrant

($)
    Gross
Profit

Per
Warrant
($)
    Aggregate
Gross
Profit

($)
 

HERO – Research and Analytics LLC

             2,917,807         2.29         *         *       —           —         —         —    

The GRID Holding Co., LLC

      14,983,652       (1     2.73         *         *       942,249       (2     —         —         —    

 

*

Holder would not recognize a profit as of the date of this prospectus.

(1)

Includes (a) 13,805,841 shares of Class A common stock and (b) 1,177,811 shares of Class A common stock issuable upon the exercise of the GRID Warrants (assuming 942,249 shares of Series A preferred stock underlying the GRID Warrants convert into 235,562 shares of Class A common stock).

(2)

For each share of Series B-1 preferred stock issued to GRID, GRID also received one-fourth (1/4) of one GRID Warrant.

 

336


Table of Contents

PLAN OF DISTRIBUTION

We are registering the offer and sale from time to time by the Selling Holders or their permitted transferees, of up to 17,901,459 shares of our Class A common stock (inclusive of 942,249 shares of Class A common stock issuable upon exercise of the GRID Warrants and 235,562 shares of Class A common stock underlying the 942,249 shares of Series A preferred stock), 942,249 GRID Warrants and 942,249 shares of Series A preferred stock underlying the GRID Warrants.

We will not receive any of the proceeds from the sale of the securities by the Selling Holders. The aggregate proceeds to the Selling Holders will be the purchase price of the securities less any discounts and commissions borne by the Selling Holders.

The securities beneficially owned by the Selling Holders covered by this prospectus may be offered and sold from time to time by the Selling Holders. The term “Selling Holders” includes their permitted transferees who later come to hold any of the Selling Holders’ interest in our securities in accordance with the terms of the agreement(s) governing the registration rights applicable to such Selling Holder’s securities, including donees, pledgees and other transferees or successors in interest selling securities received after the date of this prospectus from a Selling Holder as a gift, pledge, partnership, distribution or other transfer. The Selling Holders will act independently of us in making decisions with respect to the timing, manner and size of each sale. Such sales may be made on one or more exchanges or in the over-the-counter market or otherwise, at prices and under terms then prevailing or at prices related to the then current market price or in negotiated transactions. Each Selling Holder reserves the right to accept and, together with its respective agents, to reject, any proposed purchase of securities to be made directly or through agents. The Selling Holders and any of their permitted transferees may sell their securities offered by this prospectus on any stock exchange, market or trading facility on which the securities are traded or in private transactions. If underwriters are used in the sale, such underwriters will acquire the securities for their own account. These sales may be at a fixed price or varying prices, which may be changed, or at market prices prevailing at the time of sale, at prices relating to prevailing market prices or at negotiated prices. The securities may be offered to the public through underwriting syndicates represented by managing underwriters or by underwriters without a syndicate.

Subject to the limitations set forth in any applicable registration rights agreement, the Selling Holders may use any one or more of the following methods when selling the Offered Securities offered by them pursuant to this prospectus:

 

   

through one or more underwritten offerings on a firm commitment or best efforts basis;

 

   

privately negotiated transactions;

 

   

exchange distributions and/or secondary distributions;

 

   

in distributions to employees, members, limited partners, stockholders or other equityholders of Selling Holders;

 

   

on any national securities exchange or quotation service on which the securities may be listed or quoted at the time of sale, including Nasdaq;

 

   

sales in the over-the-counter market;

 

   

ordinary brokerage transactions and transactions in which the broker solicits purchasers;

 

   

broker-dealers may agree with a Selling Holder to sell a specified number of such stock at a stipulated price per share;

 

   

a block trade (which may involve crosses in which the broker acts as an agent on both sides of the trade) in which the broker or dealer so engaged will attempt to sell the securities as agent but may position and resell a portion of the block as principal to facilitate the transaction;

 

   

purchases by a broker or dealer as principal and resale by such broker or dealer for its own account pursuant to this prospectus;

 

337


Table of Contents
   

through trading plans entered into by a Selling Holder pursuant to Rule 10b5-1 under the Exchange Act that are in place at the time of an offering pursuant to this prospectus and any applicable prospectus supplement hereto that provide for periodic sales of their securities on the basis of parameters described in such trading plans;

 

   

by pledge to secured debts and other obligations;

 

   

delayed delivery arrangements;

 

   

in “at the market” offerings, as defined in Rule 415 under the Securities Act, at negotiated prices, at prices prevailing at the time of sale or at prices related to such prevailing market prices, including sales made directly on a national securities exchange or sales made through a market maker other than on an exchange or other similar offerings through sales agents;

 

   

through the writing or settlement of options or other hedging transactions, whether through an options exchange or otherwise;

 

   

directly to purchasers, including through a specific bidding, auction or other process or in privately negotiated transactions;

 

   

short sales and delivery of shares of our Offered Securities to close out short positions;

 

   

sales by broker-dealers of shares of our Offered Securities that are loaned or pledged to such broker-dealers;

 

   

a combination of any such methods of sale; and

 

   

any other method permitted pursuant to applicable law.

A Selling Holder may also sell our securities under Rule 144 under the Securities Act, if available, or pursuant to other available exemptions from the registration requirements under the Securities Act, rather than under this prospectus. The Selling Holders have the sole and absolute discretion not to accept any purchase offer or make any sale of securities if they deem the purchase price to be unsatisfactory at any particular time.

We will bear all costs, fees and expenses incident to our obligation to register the securities.

We may prepare prospectus supplements for secondary offerings that will disclose the terms of the offering, including the name or names of any underwriters, dealers or agents, the purchase price of the securities, any underwriting discounts and other items constituting compensation to underwriters, dealers or agents.

A Selling Holder may fix a price or prices of our securities at:

 

   

fixed prices;

 

   

market prices prevailing at the time of any sale under this registration statement;

 

   

prices related to market prices;

 

   

varying prices determined at the time of sale; or

 

   

negotiated prices.

A Selling Holder may change the price of the securities offered from time to time.

In addition, a Selling Holder that is an entity may elect to make an in-kind distribution of securities to its members, partners or stockholders pursuant to the registration statement of which this prospectus is a part by delivering a prospectus with a plan of distribution. Such members, partners or stockholders would thereby receive freely tradeable securities pursuant to the distribution through a registration statement. To the extent a distributee is an affiliate of ours (or to the extent otherwise required by law), we may file a prospectus supplement in order to permit the distributees to use the prospectus to resell the securities acquired in the distribution.

 

338


Table of Contents

Subject to the terms of the agreement(s) governing the registration rights applicable to a Selling Holder’s securities, such Selling Holder may transfer securities to one or more “permitted transferees” in accordance with such agreements and, if so transferred, such permitted transferee(s) will be the selling beneficial owner(s) for purposes of this prospectus. Upon being notified by a Selling Holder interest intends to sell our securities, we will, to the extent required, promptly file a supplement to this prospectus to name specifically such person as a Selling Holder.

With respect to a particular offering of the securities held by the Selling Holders, to the extent required, an accompanying prospectus supplement or, if appropriate, a post-effective amendment to the registration statement of which this prospectus is part, will be prepared and will set forth the following information:

 

   

the specific securities to be offered and sold;

 

   

the names of the Selling Holders;

 

   

respective purchase prices and public offering prices, the proceeds to be received from the sale, if any, and other material terms of the offering;

 

   

settlement of short sales entered into after the date of this prospectus;

 

   

the names of any participating agents, broker-dealers or underwriters; and

 

   

any applicable commissions, discounts, concessions and other items constituting compensation from the Selling Holders.

A Selling Holder, or agents designated by it, may directly solicit, from time to time, offers to purchase the securities. Any such agent may be deemed to be an “underwriter” as the term is defined in the Securities Act. Any agents involved in the offer or sale of the securities and any commissions payable by a Selling Holder to these agents will be named and described in any applicable prospectus supplement. The agents may also be our customers or may engage in transactions with or perform services for us in the ordinary course of business.

If any Selling Holder utilizes any underwriters in the sale of the securities in respect of which this prospectus is delivered, we and the Selling Holder will enter into an underwriting agreement with those underwriters at the time of sale to them. We will set forth the names of these underwriters and the terms of the transaction in the prospectus supplement, which will be used by the underwriters to make resales of the securities in respect of which this prospectus is delivered to the public. The underwriters may also be our or the Selling Holder’s customers or may engage in transactions with or perform services for us or any Selling Holder in the ordinary course of business.

If any Selling Holder utilizes a dealer in the sale of the securities in respect of which this prospectus is delivered, the Selling Holder will sell those securities to the dealer, as principal. The dealer may then resell those securities to the public at varying prices to be determined by the dealer at the time of resale. The dealers may also be our or the Selling Holder’s customers or may engage in transactions with, or perform services for us or the Selling Holder in the ordinary course of business.

Offers to purchase securities may be solicited directly by any Selling Holder and the sale thereof may be made by the Selling Holder directly to institutional investors or others, who may be deemed to be underwriters within the meaning of the Securities Act with respect to any resale thereof. The terms of any such sales will be described in any applicable prospectus supplement relating thereto.

We or any Selling Holder may agree to indemnify underwriters, dealers and agents who participate in the distribution of securities against certain liabilities to which they may become subject in connection with the sale of the securities, including liabilities arising under the Securities Act.

The Selling Holders may engage in at the market offerings into an existing trading market in accordance with Rule 415(a)(4) under the Securities Act.

 

339


Table of Contents

In addition, a Selling Holder may enter into derivative transactions with third parties, or sell securities not covered by this prospectus to third parties in privately negotiated transactions. If the applicable prospectus supplement so indicates, in connection with those derivatives, the third parties may sell securities covered by this prospectus and the applicable prospectus supplement, including in short sale transactions. If so, the third party may use the securities pledged by the Selling Holder or borrowed from the Selling Holder or others to settle those sales or to close out any related open borrowings of stock, and may use securities received from us in settlement of those derivatives to close out any related open borrowings of stock. The third party in such sale transactions may be an underwriter and, if not identified in this prospectus, will be named in the applicable prospectus supplement (or a post-effective amendment).

In addition, a Selling Holder may otherwise loan or pledge securities to a financial institution or other third party that in turn may sell the securities short using this prospectus or an applicable amendment to this prospectus or a prospectus supplement. Such financial institution or other third party may transfer its economic short position to investors in our securities or in connection with a concurrent offering of other securities. The Selling Holders also may transfer and donate the securities in other circumstances in which case the transferees, donees, pledgees or other successors in interest will be the selling beneficial owners for purposes of this prospectus.

The specific terms of any lock-up provisions in respect of any given offering will be described in any applicable prospectus supplement.

In compliance with the guidelines of FINRA, the aggregate maximum discount, commission, fees or other items constituting underwriting compensation to be received by any FINRA member or independent broker-dealer will not exceed 8% of the gross proceeds of any offering pursuant to this prospectus and any applicable prospectus supplement.

If at the time of any offering made under this prospectus a member of FINRA participating in the offering has a “conflict of interest” as defined in FINRA Rule 5121 (“Rule 5121”), that offering will be conducted in accordance with the relevant provisions of Rule 5121.

The underwriters, dealers and agents may engage in transactions with us or the Selling Holders, or perform services for us or the Selling Holders, in the ordinary course of business for which they receive compensation.

The Selling Holders and any other persons participating in the sale or distribution of the securities will be subject to applicable provisions of the Securities Act and the Exchange Act, and the rules and regulations thereunder, including, without limitation, Regulation M. These provisions may restrict certain activities of, and limit the timing of purchases and sales of any of the securities by, the Selling Holders or any other person, which limitations may affect the marketability of the securities.

In order to comply with the securities laws of certain states, if applicable, the securities must be sold in such jurisdictions only through registered or licensed brokers or dealers. In addition, in certain states the securities may not be sold unless they have been registered or qualified for sale in the applicable state or an exemption from the registration or qualification requirement is available and is complied with.

We have agreed to indemnify the Selling Holders against certain liabilities, including certain liabilities under the Securities Act, the Exchange Act or other federal or state law. Agents, broker-dealers and underwriters may be entitled to indemnification by us and the Selling Holders against certain civil liabilities, including liabilities under the Securities Act, or to contribution with respect to payments which the agents, broker-dealers or underwriters may be required to make in respect thereof.

We have agreed with certain Selling Holders pursuant to the Registration Rights Agreements to use reasonable best efforts to keep the registration statement of which this prospectus constitutes a part effective until such time as such Selling Holders cease to hold any securities eligible for registration under the Registration Rights Agreements.

 

340


Table of Contents

To the extent required, this prospectus may be amended or supplemented from time to time to describe a specific plan of distribution.

There can be no assurance that the Selling Holders will sell any or all of the shares of our Class A common stock or GRID Warrants registered pursuant to the registration statement, of which this prospectus forms a part.

GRID Warrants

The GRID Warrants (including the Class A common stock issuable upon exercise of the GRID Warrants) are subject to restrictions on transfer, assignment and sale and, in certain circumstances, are subject to redemption. See “Description of Securities — Public Warrants.”

 

341


Table of Contents

LEGAL MATTERS

The validity of the securities offered hereby will be passed upon for us by Haynes and Boone, LLP. Any underwriters or agents will be advised about other issues relating to the offering by counsel to be named in the applicable prospectus supplement.

CHANGE IN ACCOUNTANTS

On March 18, 2021, the Company engaged Grant Thornton LLP (“Grant Thornton”) to audit the Company’s financial statements and internal control over financial reporting as of December 31, 2020 in accordance with auditing standards generally accepted in the United States of America established by the American Institute of Certified Public Accountants. On December 31, 2021, Grant Thornton notified the Company that it was resigning from the engagement prior to the completion of the audits. Grant Thornton did not audit the financial statements or internal control over financial reporting of the Company for any period.

During the period of Grant Thornton’s engagement from March 18, 2021 and through December 31, 2021, there were (i) no disagreements between the Company and Grant Thornton on any matter of accounting principles or practices, financial statement disclosure or auditing scope or procedure which, if not resolved to Grant Thornton’s satisfaction, would have caused Grant Thornton to make reference to the subject matter of the disagreement in connection with its report for such year and (ii) no “reportable events” as defined in Item 304(a)(1)(v) of Regulation S-K for such period and through December 31, 2021, except for the material weakness in the internal control over financial reporting related to the restatement of the historical financial statements of the Company’s former parent as reported in the Annual Report on Form 10-K for the year ended December 31, 2020 of the Company’s former parent.

The Company has provided Grant Thornton with a copy of the disclosure set forth in this Registration Statement on Form S-1 and requested that Grant Thornton furnish the Company with a copy of its letter addressed to the SEC stating whether or not it agrees with the statements made herein and, if not, stating the respects in which it does not agree, as required by SEC rules. A copy of Grant Thornton’s letter, dated December 9, 2022, stating its agreement with the above statements is incorporated by reference as Exhibit 16.1 to this Registration Statement on Form S-1.

On March 16, 2022, the Audit Committee of Beneficient Management, L.L.C., the Company’s former general partner, approved the appointment of Weaver and Tidwell, L.L.P., as the Company’s independent registered public accounting firm, beginning with the audits of the Company’s financial statements for the years ending December 31, 2020 and 2021 and the transition period ending March 31, 2022. Prior to engaging Weaver and Tidwell, L.L.P., neither the Company, nor anyone acting on its behalf, consulted with Weaver and Tidwell, L.L.P. on matters that involved the application of accounting principles to a specified transaction, either completed or proposed, the type of audit opinion that might be rendered on the Company’s financial statements, or any other matter that was the subject of a disagreement as that term is used in Item 304(a)(1)(iv) of Regulation S-K and the related instructions to Item 304 of Regulation S-K or a reportable event as that term is used in Item 304(a)(1)(v) and the related instructions to Item 304 of Regulation S-K.

EXPERTS

The audited consolidated financial statements of Beneficient (f/k/a The Beneficient Company Group, L.P.) and its subsidiaries as of March 31, 2023 and March 31, 2022 and for the three months ended March 31, 2022, and for the years ended March 31, 2023, December 31, 2021, and December 31, 2020 have been audited by Weaver and Tidwell, L.L.P., an independent registered public accounting firm, as set forth in their report thereon, which is incorporated by reference herein. Such consolidated financial statements are incorporated herein by reference in reliance on the report of such firm, given on their authority as experts in auditing and accounting.

 

342


Table of Contents

WHERE YOU CAN FIND ADDITIONAL INFORMATION

We have filed with the SEC a registration statement on Form S-1 under the Securities Act with respect to the shares of Class A common stock and GRID Warrants offered hereby. This prospectus, which constitutes part of the registration statement, does not contain all of the information set forth in the registration statement and the exhibits and schedules thereto. For further information with respect to the Company and its Class A common stock, reference is made to the registration statement and the exhibits and any schedules filed therewith. Statements contained in this prospectus as to the contents of any contract or any other document referred to are not necessarily complete, and in each instance, we refer you to the copy of the contract or other document filed as an exhibit to the registration statement. Each of these statements is qualified in all respects by this reference.

You can read our SEC filings, including the registration statement, over the internet at the SEC’s website at www.sec.gov. We are subject to the information reporting requirements of the Exchange Act and we are required to file reports, proxy statements and other information with the SEC. These reports, proxy statements, and other information are available for inspection and copying at the SEC’s website referred to above. We also maintain a website at https://www.trustben.com, at which you may access these materials free of charge as soon as reasonably practicable after they are electronically filed with, or furnished to, the SEC. Information contained on or accessible through our website is not a part of this prospectus, and the inclusion of our website address in this prospectus is an inactive textual reference only.

 

343


Table of Contents

INDEX TO FINANCIAL STATEMENTS

 

    Page  

Interim Financial Statements for the Three Months and Six Months Ended September 30, 2023

 

Unaudited Consolidated Statements of Financial Condition as of September 30, 2023 and March 31, 2023

    F-2  

Unaudited Consolidated Statements of Income (Loss) for the three and six months ended September 30, 2023 and 2022

    F-3  

Unaudited Consolidated Statements of Changes in Equity for the three and six months ended September 30, 2023 and 2022

    F-4  

Unaudited Consolidated Statements of Cash Flows for the three and six months ended September 30, 2023 and 2022

    F-8  

Notes to Consolidated Financial Statements (Unaudited)

    F-9  
    Page  

Annual Financial Statements for the Year Ended March 31, 2023

 

Report of Weaver and Tidwell, LLP, Independent Registered Public Accounting Firm (PCAOB ID: 410)

    F-71  

Consolidated Statements of Financial Condition as of March  31, 2023 and March 31, 2022

    F-72  

Consolidated Statements of Comprehensive Income (Loss) for the year ended March 31, 2023, the three months ended March 31, 2022, and the years ended December 31, 2021 and 2020

    F-73  

Consolidated Statements of Changes in Equity for the year ended March 31, 2023, the three months ended March 31, 2022, and the years ended December 31, 2021 and 2020

    F-75  

Consolidated Statements of Cash Flows for the year ended March  31, 2023, the three months ended March 31, 2022, and the years ended December 31, 2021 and 2020

    F-78  

Notes to Consolidated Financial Statements

    F-80  

 

F-1


Table of Contents

PART I. FINANCIAL INFORMATION

Item 1 — Financial Statements

BENEFICIENT

CONSOLIDATED STATEMENTS OF FINANCIAL CONDITION

 

    September 30, 2023     March 31, 2023 (1)  
(Dollars and shares in thousands)   (unaudited)        

ASSETS

   

Cash and cash equivalents

  $ 2,394   $ 8,726

Restricted cash

    20     819

Investments, at fair value:

   

Investments held by Customer ExAlt Trusts (related party of $22,266 and $76,154)

    457,548     491,859

Investments held by Ben (related party of $223 and $1,371)

    223     5,362

Other assets, net (related party of $51 and $2,195)

    28,783     32,903

Intangible assets

    3,100     3,100

Goodwill

    964,937     2,367,926
 

 

 

   

 

 

 

Total assets

  $ 1,457,005   $ 2,910,695
 

 

 

   

 

 

 

LIABILITIES, TEMPORARY EQUITY, AND EQUITY

   

Accounts payable and accrued expenses (related party of $14,549 and $10,485)

  $ 104,958   $ 65,724

Other liabilities (related party of nil and $100)

    16,979     14,622

Warrant liability

    956     —    

Customer ExAlt Trusts loan payable, net

    48,660     52,129

Debt due to related party, net

    102,141     99,314
 

 

 

   

 

 

 

Total liabilities

    273,694     231,789
 

 

 

   

 

 

 

Redeemable noncontrolling interests

   

Preferred Series A Subclass 0 Unit Accounts, nonunitized

    251,052     251,052

Preferred Series A Subclass 1 Unit Accounts, nonunitized

    —         699,441
 

 

 

   

 

 

 

Total temporary equity

    251,052     950,493
 

 

 

   

 

 

 

Shareholder’s equity:

   

Preferred stock, par value $0.001 per share, 250,000 shares authorized

   

Series A preferred stock, 0 and 0 shares issued and outstanding as of September 30, 2023 and March 31, 2023

    —         —    

Series B-1 preferred stock, 3,769 and 0 shares issued and outstanding as of September 30, 2023 and March 31, 2023

    4     —    

Class A common stock, par value $0.001 per share, 1,500,000 shares authorized, 242,884 and 180,178 shares issued as of September 30, 2023 and March 31, 2023, respectively, and 242,340 and 179,634 shares outstanding as of September 30, 2023 and March 31, 2023, respectively

    243     180

Class B convertible common stock, par value $0.001 per share, 20,000 shares authorized, 19,140 and 19,140 shares issued and outstanding as of September 30, 2023 and March 31, 2023

    19     19

Additional paid-in capital

    1,842,274     1,579,545

Accumulated deficit

    (1,450,826     —    

Stock receivable

    (20,038     —    

Treasury stock, at cost (544 shares as of September 30, 2023 and March 31, 2023)

    (3,444     (3,444

Accumulated other comprehensive income

    391     9,900

Noncontrolling interests

    563,636     142,213
 

 

 

   

 

 

 

Total equity

    932,259     1,728,413
 

 

 

   

 

 

 

Total liabilities, temporary equity, and equity

  $ 1,457,005   $ 2,910,695
 

 

 

   

 

 

 

 

(1) 

Retroactively adjusted March 31, 2023 for the de-SPAC merger transaction as described in Note 4. Such adjustments are unaudited.

See accompanying notes to consolidated financial statements.

 

F-2


Table of Contents

BENEFICIENT

CONSOLIDATED STATEMENTS OF COMPREHENSIVE INCOME (LOSS)

(UNAUDITED)

 

     Three Months Ended September 30,     Six Months Ended September 30,  
(Dollars in thousands, except per share amounts)            2023                     2022                     2023                     2022          

Revenues

        

Investment income (loss), net

   $ (13   $ (17,099   $ 487   $ (42,216

Loss on financial instruments, net (related party of $(41,960), $(27,759), $(45,526), and $(42,564), respectively)

     (42,775     (21,037     (46,236     (33,058

Interest and dividend income

     114     97     230     182

Trust services and administration revenues (related party of $8, $8, $15, and $15, respectively)

     (87     8     15     15

Other income

     —         86     —         86
  

 

 

   

 

 

   

 

 

   

 

 

 

Total revenues

     (42,761     (37,945     (45,504     (74,991

Operating expenses

        

Employee compensation and benefits

     15,398     10,517     51,221     22,082

Interest expense (related party of $2,093, $749, $2,825, and $1,357, respectively)

     5,114     3,590     8,898     7,209

Professional services

     6,657     14,232     17,030     22,089

Provision (provision credit) for credit losses

     —         (10     —         18,781

Loss on impairment of goodwill

     306,684     —         1,402,989     —    

Other expenses (related party of $2,105, $2,132, $4,221, and $4,330, respectively)

     5,150     6,726     12,092     13,799
  

 

 

   

 

 

   

 

 

   

 

 

 

Total operating expenses

     339,003     35,055     1,492,230     83,960
  

 

 

   

 

 

   

 

 

   

 

 

 

Operating loss

     (381,764     (73,000     (1,537,734     (158,951

Income tax expense

     —         887     —         1,284
  

 

 

   

 

 

   

 

 

   

 

 

 

Net loss

     (381,764     (73,887     (1,537,734     (160,235
  

 

 

   

 

 

   

 

 

   

 

 

 

Less: Net (income) loss attributable to noncontrolling interests - Customer ExAlt Trusts

     3,592     72,843     17,458     101,554

Less: Net (income) loss attributable to noncontrolling interests - Ben

     10,604     (192     41,290     7,344

Less: Noncontrolling interest guaranteed payment

     (4,167     (3,926     (8,272     (7,794
  

 

 

   

 

 

   

 

 

   

 

 

 

Net loss attributable to Beneficient common shareholders

   $ (371,735   $ (5,162   $ (1,487,258   $ (59,131
  

 

 

   

 

 

   

 

 

   

 

 

 

Other comprehensive income (loss):

        

Unrealized gain (loss) on investments in available-for-sale debt securities

     (105     9,505     4,185     7,707
  

 

 

   

 

 

   

 

 

   

 

 

 

Total comprehensive income (loss)

     (371,840     4,343     (1,483,073     (51,424
  

 

 

   

 

 

   

 

 

   

 

 

 

Less: comprehensive gain (loss) attributable to noncontrolling interests

     (105     9,505     4,185     7,707
  

 

 

   

 

 

   

 

 

   

 

 

 

Total comprehensive loss attributable to Beneficient

   $ (371,735   $ (5,162   $ (1,487,258   $ (59,131
  

 

 

   

 

 

   

 

 

   

 

 

 

Net loss per common share - basic and diluted(1)

        

Class A

   $ (1.45   $ (0.03   $ (6.51   $ (0.30

Class B

   $ (1.42   $ (0.03   $ (5.68   $ (0.30

Weighted average common shares outstanding - basic and diluted(1)

        

Class A

     237,741,391       180,178,268       211,618,712       180,178,268  

Class B

     19,140,451       19,140,451       19,140,451       19,140,451  

 

(1) 

Retroactively adjusted the three and six months ended September 30, 2022 for the de-SPAC merger transaction as described in Note 4.

See accompanying notes to consolidated financial statements.

 

F-3


Table of Contents

BENEFICIENT

CONSOLIDATED STATEMENTS OF CHANGES IN EQUITY

(UNAUDITED)

For the three months ended September 30, 2023 and 2022:

 

    Series A
preferred stock
    Series B-1
preferred stock
    Class A
common stock
    Class B
common stock
    APIC     Accumulated
Deficit
    Stock
Receivable
    Treasury
Stock
    Accumulated
Other
Comprehensive
Income (Loss)
    Noncontrolling
interests (Note 10)
    Total equity     Redeemable
noncontrolling
interests
 
(Dollars and units in thousands)   Shares     Amount     Shares     Amount     Shares     Amount     Shares     Amount  

Balance, June 30, 2023

    —       $ —         —       $ —         190,047   $ 190     19,140   $ 19   $ 1,583,041   $ (1,079,091   $ (20,038   $ (3,444   $ 14,190   $ 786,080   $ 1,280,947   $ 251,052
 

 

 

   

 

 

   

 

 

   

 

 

   

 

 

   

 

 

   

 

 

   

 

 

   

 

 

   

 

 

   

 

 

   

 

 

   

 

 

   

 

 

   

 

 

   

 

 

 

Net income (loss)

    —         —         —         —         —         —         —         —         —         (371,735     —         —         —         (14,196     (385,931     4,167

Recognition of share-based compensation cost

    —         —         —         —         —         —         —         —         8,503     —         —         —         —         —         8,503     —    

Payment of employee payroll taxes on restricted equity units

    —         —         —         —         —         —         —         —         (32     —         —         —         —         —         (32     —    

Issuance of shares in connection with recent financings

    —         —         —         —         2,918     3     —         —         6,600     —         —         —         —         (3,193     3,410     —    

Reclass of distributions payable to noncontrolling interest holder

    —         —         —         —         —         —         —         —         —         —         —         —         —         (238     (238     —    

Conversion of Preferred Series C to Class A common stock

    —         —         —         —         44,041     44     —         —         205,715     —         —         —         —         (205,759     —         —    

Unrealized loss on available-for-sale debt securities

    —         —         —         —         —         —         —         —         —         —         —         —         (105     —         (105     —    

Reclassification of realized gain upon transfer from available-for-sale debt security to equity interest

    —         —         —         —         —         —         —         —         —         —         —         —         (13,694     —         (13,694     —    

Preferred Series A.0 Unit Accounts guaranteed payment accrual

    —         —         —         —         —         —         —         —         —         —         —         —         —         —         —         (4,167

Settlement of restricted stock units

    —         —         —         —         5,422     5     —         —         (5     —         —         —         —         —         —         —    

Issuance of common shares to settle liability

    —         —         —         —         456     1     —         —         1,249     —         —         —         —         —         1,250     —    

Issuance of Series B-1 preferred stock in connection with recent financings

    —         —         3,769     4     —         —         —         —         36,703     —         —         —         —         942     37,649     —    

Adjustment to liability assumed at de-SPAC

    —         —         —         —         —         —         —         —         500     —         —         —         —         —         500     —    
 

 

 

   

 

 

   

 

 

   

 

 

   

 

 

   

 

 

   

 

 

   

 

 

   

 

 

   

 

 

   

 

 

   

 

 

   

 

 

   

 

 

   

 

 

   

 

 

 

Balance, September 30, 2023

    —       $ —         3,769   $ 4     242,884   $ 243     19,140   $ 19   $ 1,842,274   $ (1,450,826   $ (20,038   $ (3,444   $ 391   $ 563,636   $ 932,259   $ 251,052
 

 

 

   

 

 

   

 

 

   

 

 

   

 

 

   

 

 

   

 

 

   

 

 

   

 

 

   

 

 

   

 

 

   

 

 

   

 

 

   

 

 

   

 

 

   

 

 

 

See accompanying notes to consolidated financial statements.

 

F-4


Table of Contents

BENEFICIENT

CONSOLIDATED STATEMENTS OF CHANGES IN EQUITY (cont’d) (1)

(UNAUDITED)

 

    Series A
preferred stock
    Series B-1
preferred stock
    Class A
common stock
    Class B
common stock
    APIC     Accumulated
Deficit
    Treasury
Stock
    Accumulated
Other
Comprehensive
Income
    Noncontrolling
interests
    Total equity     Redeemable
noncontrolling
interests
 
(Dollars and units in thousands)   Shares     Amount     Shares     Amount     Shares     Amount     Shares     Amount  

Balance, June 30, 2022

    —       $ —         —       $ —         180,178   $ 180     19,140   $ 19   $ 1,604,607   $ —       $ (3,444   $ (3,124   $ 244,411   $ 1,842,649   $ 981,271
 

 

 

   

 

 

   

 

 

   

 

 

   

 

 

   

 

 

   

 

 

   

 

 

   

 

 

   

 

 

   

 

 

   

 

 

   

 

 

   

 

 

   

 

 

 

Net loss

    —         —         —         —         —         —         —         —         (5,162     —         —         —         (71,453     (76,615     2,728

Recognition of share-based compensation cost

    —         —         —         —         —         —         —         —         2,737     —         —         —         —         2,737     —    

Payment of employee payroll taxes on restricted equity units

    —         —         —         —         —         —         —         —         (32     —         —         —         —         (32     —    

Distribution to noncontrolling interest

    —         —         —         —         —         —         —         —         —         —         —         —         (131     (131     —    

Distributions payable to noncontrolling interest holder

    —         —         —         —         —         —         —         —         —         —         —         —         (14     (14     —    

Non-cash dividend to related party

    —         —         —         —         —         —         —         —         37     —         —         —         —         37     —    

Share-based awards to related party employees

    —         —         —         —         —         —         —         —         (37     —         —         —         —         (37     —    

Unrealized gain on available-for-sale debt securities

    —         —         —         —         —         —         —         —         —         —         —         9,505     —         9,505     —    

Deemed dividend for BCG Preferred Series B.2 Unit Accounts preferred return

    —         —         —         —         —         —         —         —         9,621     —         —         —         —         9,621     (9,621

Preferred Series A.0 Unit Accounts guaranteed payment accrual

    —         —         —         —         —         —         —         —         —         —         —         —         —         —         (3,926

Reclass of allocated income for FLP Subclass 3 to payable

    —         —         —         —         —         —         —         —         —         —         —         —         (933     (933     —    

Redemption of BCG Preferred Series B.2 Unit Accounts

    —         —         —         —         —         —         —         —         (1,393     —         —         —         —         (1,393     —    

Issuance of BCG Preferred Series B.2 Unit Accounts

    —         —         —         —         —         —         —         —         20,100     —         —         —         —         20,100     —    
 

 

 

   

 

 

   

 

 

   

 

 

   

 

 

   

 

 

   

 

 

   

 

 

   

 

 

   

 

 

   

 

 

   

 

 

   

 

 

   

 

 

   

 

 

 

Balance, September 30, 2022

    —       $ —         —       $ —         180,178   $ 180     19,140   $ 19   $ 1,630,478   $ —       $ (3,444   $ 6,381   $ 171,880   $ 1,805,494   $ 970,452
 

 

 

   

 

 

   

 

 

   

 

 

   

 

 

   

 

 

   

 

 

   

 

 

   

 

 

   

 

 

   

 

 

   

 

 

   

 

 

   

 

 

   

 

 

 

 

(1) 

Retroactively adjusted June 30, 2022 and three months ended September 30, 2022 for de-SPAC merger transaction as described in Note 4.

See accompanying notes to consolidated financial statements.

 

F-5


Table of Contents

BENEFICIENT

CONSOLIDATED STATEMENTS OF CHANGES IN EQUITY (cont’d) (1)

(UNAUDITED)

For the six months ended September 30, 2023 and 2022:

 

    Series A
preferred stock
    Series B-1
preferred stock
    Class A
common stock
    Class B
common stock
    APIC     Accumulated
Deficit
    Stock
Receivable
    Treasury
Stock
    Accumulated
Other
Comprehensive
Income (Loss)
    Noncontrolling
interests
(Note 10)
    Total equity     Redeemable
noncontrolling
interests
 
(Dollars and units in thousands)   Shares     Amount     Shares     Amount     Shares     Amount     Shares     Amount  

Balance, March 31, 2023

    —       $ —         —       $ —         180,178   $ 180     19,140   $ 19   $ 1,579,545   $ —       $ —       $ (3,444   $ 9,900   $ 142,213   $ 1,728,413   $ 950,493
 

 

 

   

 

 

   

 

 

   

 

 

   

 

 

   

 

 

   

 

 

   

 

 

   

 

 

   

 

 

   

 

 

   

 

 

   

 

 

   

 

 

   

 

 

   

 

 

 

Net income (loss)

    —         —         —         —         —         —         —         —         (36,432     (1,450,826     —         —         —         (58,748     (1,546,006     8,272

Recognition of share-based compensation cost

    —         —         —         —         —         —         —         —         35,504     —         —         —         —         —         35,504     —    

Payment of employee payroll taxes on restricted equity units

    —         —         —         —         —         —         —         —         (116     —         —         —         —         —         (116     —    

Issuance of common and preferred shares upon closing of de-SPAC transaction, net of issuance costs

    2,749     3     —         —         7,972     8     —         —         (4,301     —         —         —         —         —         (4,290     —    

Conversion of Series A preferred stock to Class A common stock

    (2,749     (3     —         —         688     1     —         —         2     —         —         —         —         —         —         —    

Issuance of shares in connection with recent financings

    —         —         —         —         3,448     4     —         —         11,752     —         —         —         —         (3,060     8,696     —    

Reclass of distributions payable to noncontrolling interest holder

    —         —         —         —         —         —         —         —         —         —         —         —         —         (567     (567     —    

Issuance of shares to settle liability assumed at de-SPAC

    —         —         —         —         275     —         —         —         2,745     —         —         —         —         —         2,745     —    

Non-cash dividend to related party

    —         —         —         —         —         —         —         —         (110     —         —         —         —         —         (110     —    

Share-based awards to related party employees

    —         —         —         —         —         —         —         —         110     —         —         —         —         —         110     —    

Conversion of Class S Ordinary to Class A common stock

    —         —         —         —         404     —         —         —         3,884     —         —         —         —         (3,884     —         —    

Conversion of Preferred Series C to Class A common stock

    —         —         —         —         44,041     44     —         —         205,715     —         —         —         —         (205,759     —         —    

Unrealized gain on available-for-sale debt securities

    —         —         —         —         —         —         —         —         —         —         —         —         4,185     —         4,185     —    

Reclassification of realized gain upon transfer from available-for-sale debt security to equity interest

    —         —         —         —         —         —         —         —         —         —         —         —         (13,694     —         (13,694     —    

Deemed dividend for BCG Preferred Series B.2 Unit Accounts preferred return

    —         —         —         —         —         —         —         —         6,942     —         —         —         —         (6,942     —         —    

Preferred Series A.0 Unit Accounts guaranteed payment accrual

    —         —         —         —         —         —         —         —         —         —         —         —         —         —         —         (8,272

Redemption of BCG Preferred Series B.2 Unit Accounts

    —         —         —         —         —         —         —         —         (1,413     —         —         —         —         —         (1,413     —    

Settlement of restricted stock units

    —         —         —         —         5,422     5     —         —         (5     —         —         —         —         —         —         —    

Issuance of common shares to settle liability

    —         —         —         —         456     1     —         —         1,249     —         —         —         —         —         1,250     —    

Issuance of Series B-1 preferred stock in connection with recent financings

    —         —         3,769     4     —         —         —         —         36,703     —         —         —         —         942     37,649     —    

Stock receivable on prepaid forward purchase

    —         —         —         —         —         —         —         —         —         —         (20,038     —         —         —         (20,038     —    

Adjustment to liability assumed at de-SPAC

    —         —         —         —         —         —         —         —         500     —         —         —         —         —         500     —    

Reclass of BCH Preferred A.1 from temporary to permanent equity

    —         —         —         —         —         —         —         —         —         —         —         —         —         699,441     699,441     (699,441
 

 

 

   

 

 

   

 

 

   

 

 

   

 

 

   

 

 

   

 

 

   

 

 

   

 

 

   

 

 

   

 

 

   

 

 

   

 

 

   

 

 

   

 

 

   

 

 

 

Balance, September 30, 2023

    —       $ —         3,769   $ 4     242,884   $ 243     19,140   $ 19   $ 1,842,274   $ (1,450,826   $ (20,038   $ (3,444   $ 391   $ 563,636   $ 932,259   $ 251,052
 

 

 

   

 

 

   

 

 

   

 

 

   

 

 

   

 

 

   

 

 

   

 

 

   

 

 

   

 

 

   

 

 

   

 

 

   

 

 

   

 

 

   

 

 

   

 

 

 

 

(1) 

Retroactively adjusted March 31, 2023 for de-SPAC merger transaction as described in Note 4.

See accompanying notes to consolidated financial statements.

 

F-6


Table of Contents

BENEFICIENT

CONSOLIDATED STATEMENTS OF CHANGES IN EQUITY (cont’d) (1)

(UNAUDITED)

 

    Series A
preferred stock
    Series B-1
preferred stock
    Class A
common stock
    Class B
common stock
    APIC     Accumulated
Deficit
    Treasury
Stock
    Accumulated
Other
Comprehensive
Income
    Noncontrolling
interests
    Total
equity
    Redeemable
noncontrolling
interests
 
(Dollars and units in thousands)   Shares     Amount     Shares     Amount     Shares     Amount     Shares     Amount  

Balance, March 31, 2022

    —       $ —         —       $ —         180,178   $ 180     19,140   $ 19   $ 1,634,019   $ —       $ (3,444   $ (1,326   $ 277,888   $ 1,907,336   $ 992,238
 

 

 

   

 

 

   

 

 

   

 

 

   

 

 

   

 

 

   

 

 

   

 

 

   

 

 

   

 

 

   

 

 

   

 

 

   

 

 

   

 

 

   

 

 

 

Net loss

    —         —         —         —         —         —         —         —         (59,131     —         —         —         (106,197     (165,328     5,093

Recognition of share-based compensation cost

    —         —         —         —         —         —         —         —         6,244     —         —         —         —         6,244     —    

Payment of employee payroll taxes on restricted equity units

    —         —         —         —         —         —         —         —         (105     —         —         —         (919     (1,024     —    

Noncash issuance of noncontrolling interest

    —         —         —         —         —         —         —         —         11,674     —         —         —         299     11,973     —    

Distribution to noncontrolling interest

    —         —         —         —         —         —         —         —         —         —         —         —         (131     (131     —    

Distributions payable to noncontrolling interest holder

    —         —         —         —         —         —         —         —         —         —         —         —         (557     (557     —    

Issuance of noncontrolling interest

    —         —         —         —         —         —         —         —         —         —         —         —         2,430     2,430     —    

Non-cash dividend to related party

    —         —         —         —         —         —         —         —         37     —         —         —         —         37     —    

Share-based awards to related party employees

    —         —         —         —         —         —         —         —         (37     —         —         —         —         (37     —    

Deemed dividend upon issuance for GAAP to tax basis true-up

    —         —         —         —         —         —         —         —         314     —         —         —         —         314     (314

Unrealized gain on available-for-sale debt securities

    —         —         —         —         —         —         —         —         —         —         —         7,707     —         7,707     —    

Deemed dividend for BCG Preferred Series B.2 Unit Accounts preferred return

    —         —         —         —         —         —         —         —         18,771     —         —         —         —         18,771     (18,771

Preferred Series A.0 Unit Accounts guaranteed payment accrual

    —         —         —         —         —         —         —         —         —         —         —         —         —         —         (7,794

Reclass of allocated income for FLP Subclass 3 to payable

    —         —         —         —         —         —         —         —         —         —         —         —         (933     (933     —    

Equity issuance costs

    —         —         —         —         —         —         —         —         (15     —         —         —         —         (15     —    

Redemption of BCG Preferred Series B.2 Unit Accounts

    —         —         —         —         —         —         —         —         (1,393     —         —         —         —         (1,393     —    

Issuance of BCG Preferred Series B.2 Unit Accounts

    —         —         —         —         —         —         —         —         20,100     —         —         —         —         20,100     —    
 

 

 

   

 

 

   

 

 

   

 

 

   

 

 

   

 

 

   

 

 

   

 

 

   

 

 

   

 

 

   

 

 

   

 

 

   

 

 

   

 

 

   

 

 

 

Balance, September 30, 2022

    —       $ —         —       $ —         180,178   $ 180     19,140   $ 19   $ 1,630,478   $ —       $ (3,444   $ 6,381   $ 171,880   $ 1,805,494   $ 970,452
 

 

 

   

 

 

   

 

 

   

 

 

   

 

 

   

 

 

   

 

 

   

 

 

   

 

 

   

 

 

   

 

 

   

 

 

   

 

 

   

 

 

   

 

 

 

 

(1) 

Retroactively adjusted March 31, 2022 and the six months ended September 30, 2022 for de-SPAC merger transaction as described in Note 4.

See accompanying notes to consolidated financial statements.

 

F-7


Table of Contents

BENEFICIENT

CONSOLIDATED STATEMENTS OF CASH FLOWS

(UNAUDITED)

 

     Six Months Ended September 30,  
(Dollars in thousands)            2023                     2022          

Cash flows from operating activities:

    

Net loss

   $ (1,537,734   $ (160,235

Adjustments to reconcile net loss to net cash used in operating activities:

    

Depreciation and amortization

     1,922     1,649

Net amortization of debt premium and discount (related party of $(1,835) and $(3,063))

     (1,355     (2,542

Loss on impairment of goodwill

     1,402,989     —  

(Gain) loss on financial instruments, net (related party of $45,526 and $42,564)

     46,236     33,058

Return on investments in alternative assets held by Customer ExAlt Trusts

     —       2,000

Investment (income) loss, net

     (487     42,216

Non cash interest expense (related party of $4,763 and $248)

     10,272     5,528

Non cash interest income

     (220     (167

Non cash share-based compensation

     35,504     6,244

Provision for credit losses

     —       18,781

Provision for deferred taxes

     —       1,284

Write-off of deferred financing costs for equity

     —       1,258

Changes in assets and liabilities:

    

Changes in other assets

     (987     (11,603

Changes in accounts payable and accrued expenses

     16,591     2,216

Changes in other liabilities and deferred revenue

     (87     (75
  

 

 

   

 

 

 

Net cash used in operating activities

     (27,356     (60,388
  

 

 

   

 

 

 

Cash flows from investing activities:

    

Return of investments in alternative assets held by Customer ExAlt Trusts

     26,256     27,455

Purchase of investments in alternative assets held by Customer ExAlt Trusts

     (529     —  

Purchase of premises and equipment

     (955     (833

Proceeds from sale of put options by Ben

     968     —    

Purchase of put options by Ben

     —         (7,451
  

 

 

   

 

 

 

Net cash provided by investing activities

     25,740     19,171
  

 

 

   

 

 

 

Cash flows from financing activities:

    

Payments on Customer ExAlt Trust loan payable

     (5,556     (6,112

Redemption of Preferred Series B Subclass 2 Unit Accounts

     (1,413     (1,393

Redemption of Preferred Series A Subclass 1 Unit Accounts

     —         (3,793

Payment of deferred financing costs for equity

     (3,153     —    

Distribution to noncontrolling interest

     —         (131

Payment of employee income taxes on restricted equity units

     (116     (1,024

Proceeds from de-SPAC merger

     24,761     —    

Payment for prepaid forward purchase agreement

     (20,038     —    

Payments on debt due to related parties

     —         (750
  

 

 

   

 

 

 

Net cash used in financing activities

     (5,515     (13,203
  

 

 

   

 

 

 

Net decrease in cash, cash equivalents, and restricted cash

     (7,131     (54,420

Cash, cash equivalents, and restricted cash at beginning of period

     9,545     76,105
  

 

 

   

 

 

 

Cash, cash equivalents, and restricted cash at end of period

   $ 2,414   $ 21,685
  

 

 

   

 

 

 

Refer to Note 18 for supplemental cash flow disclosures, including reconciliation of cash, cash equivalents, and restricted cash used in the consolidated statement of cash flows.

See accompanying notes to consolidated financial statements.

 

F-8


Table of Contents

BENEFICIENT

NOTES TO CONSOLIDATED FINANCIAL STATEMENTS

(UNAUDITED)

 

1.

Overview of the Business

Legal Structure

Beneficient, a Nevada corporation, is a technology-enabled financial services holding company (including its subsidiaries, but excluding its Non-Controlling Interest Holders, collectively, “Ben,” “our,” “the Company,” or “we”) that provides simple, rapid, cost-effective liquidity solutions and trust products and services to participants in the alternative assets industry through its end-to-end online platform, Ben AltAccess. Prior to the conversion described below, Beneficient Management, L.L.C. (“Ben Management”), a Delaware limited liability company, was Ben’s general partner and Ben was controlled by, and the exclusive and complete authority to manage the operations and affairs of Ben was granted to, Ben Management’s Board of Directors.

On June 6, 2023, the Company converted from a Delaware limited partnership to a Nevada corporation and changed its corporate name from “The Beneficient Company Group, L.P.” (“BCG”) to “Beneficient” (the “Conversion”). On June 6, 2023, following the BCG Recapitalization and the Conversion, the Company, as the sole member of Beneficient Company Group, L.L.C. (“Ben LLC”), adopted the First Amended and Restated Limited Liability Company Agreement of Ben LLC (the “Ben LLC A&R LLCA”). The Ben LLC A&R LLCA establishes managing member interests and non-managing members interests, referred to as the Class A Units of Ben LLC. Beneficient is designated as the sole managing member. In addition, certain additional amendments were made that principally focused on the management of Ben LLC by the managing member. After the adoption of the Ben LLC A&R LLCA, Beneficient contributed to Ben LLC all of the BCH limited partnership interests and general partnership interests held by Beneficient (the “Contribution”), and Ben LLC became the general partner of BCH and the holder of 100% of the outstanding Class A Units of BCH.

On June 7, 2023, in accordance with the Business Combination Agreement, dated September 21, 2022 and amended April 18, 2023, with Avalon Acquisition, Inc. (“Avalon”), (the “Business Combination Agreement,” and the transactions contemplated thereby, collectively, the “Business Combination”), the Company completed its previously announced de-SPAC merger transaction (the “Transaction”) with Avalon. On June 8, 2023, Beneficient began trading on the Nasdaq Global Market. See Note 4 for additional disclosures related to the Conversion and Transaction.

BCH is a Delaware limited partnership formed on July 1, 2010. BCH is primarily a holding company that directly or indirectly receives all active and passive income of the Company and allocates that income among the partnership interests issued by BCH. As of September 30, 2023, BCH has issued and outstanding general partnership Subclass 1 Class A Units (“BCH Class A Units”), Class S Ordinary Units, Class S Preferred Units, FLP Unit Accounts (Subclass 1, Subclass 2, and Subclass 3), Preferred Series A Subclass 0 Unit Accounts (“BCH Preferred A.0”), and Preferred Series A Subclass 1 Unit Accounts (“BCH Preferred A.1”).

Business Overview

Ben markets an array of liquidity, trustee, and trust administration products and services to alternative asset investors primarily comprised of mid-to-high net worth (“MHNW”) individual investors (generally those with a net worth of $5.0 million to $30.0 million), small-to-midsize institutional (“STMI”) investors, family offices (“FAMOs”) and fund general partners and sponsors (“GPs” and together with MHNW individuals, STMI investors and FAMOs, “Customers”). Ben provides Customers seeking an early exit from their alternative asset investments a suite of bespoke liquidity solutions for their otherwise illiquid alternative asset investments through a proprietary financing and trust structure, which we implement for our customers (we refer to such trusts collectively as the “Customer ExAlt Trusts”). We plan to offer comprehensive alternative asset trust and custody services, and novel insurance products covering risks attendant to owning, managing and transferring alternative assets, and additional broker-dealer services in connection with our liquidity products and services.

 

F-9


Table of Contents

Ben’s primary operations, which commenced on September 1, 2017, relate to its liquidity and trust administration products and services. Ben offers or plans to offer its products and services through its operating subsidiaries, which include: (i) Ben AltAccess, L.L.C., a Delaware limited liability company (“Ben AltAccess”), which offers an online platform designed to provide a digital experience for Customers seeking liquidity, custody, trust and data services for their alternative assets, (ii) Ben Liquidity, L.L.C., a Delaware limited liability company, and its subsidiaries (collectively, “Ben Liquidity”), which offers liquidity products; (iii) Ben Custody, L.L.C., a Delaware limited liability company, and its subsidiaries (collectively, “Ben Custody”), which provides services for private fund, trustee, and trust administration; (iv) Ben Data, L.L.C., a Delaware limited liability company (“Ben Data”), which provides data analytics and evaluation services, (v) Ben Markets L.L.C., including its subsidiaries (“Ben Markets”), was recently launched and intends to provide broker-dealer services and transfer agency services in connection with offering Ben’s products and services; and (vi) Ben Insurance, L.L.C., including its subsidiaries (“Ben Insurance Services”), which intends to offer insurance products and services covering risks attendant to owning, managing and transferring alternative assets. Ben serves as trustee of certain of the Customer ExAlt Trusts, which operate for the benefit of the Charities (defined below) and Economic Growth Zones (defined below).

Ben Liquidity offers simple, rapid and cost-effective liquidity products to its Customers through the use of the Customer ExAlt Trusts, which facilitate the exchange of a Customer’s alternative assets for consideration using a proprietary financing and trust structure (such structure and related process, the “ExAlt PlanTM”). In ExAlt PlanTM financings, a subsidiary of Ben Liquidity, Beneficient Fiduciary Financial, L.L.C. (“BFF”), a Kansas based trust company that provides fiduciary financing to fidfin trusts, makes fiduciary loans (each, an “ExAlt Loan”) to certain of the Customer ExAlt Trusts, which in turn employ a portion of the loan proceeds to acquire and deliver agreed upon consideration to the Customer, in exchange for their alternative assets. BFF is registered as a chartered Kansas Technology Enabled Fiduciary Financial Institution (“TEFFI”) under the Technology-Enabled Fiduciary Financial Institution Act (the “TEFFI Act”) and regulated by the Kansas Office of the State Bank Commissioner (“OSBC”). Only BFF, our subsidiary, is regulated by the OSBC. The OSBC does not regulate the entirety of Ben. Ben Liquidity generates interest and fee income earned in connection with the ExAlt Loans, which are collateralized by a portion of the cash flows from the exchanged alternative assets, then owned by Customer ExAlt Trusts (the “Collateral”). The ExAlt Loans are eliminated upon consolidation of the Customer ExAlt Trusts solely for financial reporting purposes.

Under the applicable trust and other agreements, certain Texas and Kansas charities are the ultimate beneficiaries of the Customer ExAlt Trusts (which we refer to as “Charities” or “Economic Growth Zones” respectively, and collectively, the “Charitable Beneficiaries”), and their interests are reported as noncontrolling interests in our consolidated financial statements. The TEFFI Act requires that two and a half percent (2.5%) of the cash distributions from alternative assets serving as collateral to Ben Liquidity loans be charitably contributed by certain of the ExAlt Trusts to a designated Kansas Economic Growth Zone. Accordingly, for ExAlt Loans originated on or after December 7, 2021, Economic Growth Zones are paid $0.025 for every $1.00 earned on ownership of exchanged alternative assets. For ExAlt Loans originated prior to December 7, 2021, in accordance with the terms of the applicable trust and other agreements, the Charitable Beneficiaries of the Customer ExAlt Trusts formed prior to such date, are paid $0.05 for every $0.95 paid to the applicable ExAlt Loan lender.

Ben Custody currently provides full-service trust and custody administration services to the trustees (including BFF) of certain of the Customer ExAlt Trusts, which own the exchanged alternative assets following liquidity transactions in exchange for fees payable quarterly.

The Customer ExAlt Trusts’ earnings on its alternative assets supports the repayment of the ExAlt Loans plus any related interest and fees. Since Ben consolidates the Customer ExAlt Trusts, Ben Liquidity’s ExAlt Loans and related interest and fee income and provision for credit losses and Ben Custody’s fee income are eliminated in the presentation of our consolidated financial statements solely for financial reporting purposes; however, such amounts directly impact the allocation of income (loss) to Ben’s or BCH’s equity holders. Likewise, the amounts

 

F-10


Table of Contents

expensed by the Customer ExAlt Trusts for interest and fees owed to Ben’s operating subsidiaries are eliminated in the presentation of our consolidated financial statements, but are recognized for purposes of the allocation of income (loss) to the beneficial owners of the Customer ExAlt Trusts. Refer to Note 3 for additional information.

As discussed further in Note 3, certain of our operating subsidiary products and services involve or are offered to certain of the Customer ExAlt Trusts, which are consolidated subsidiaries of Ben solely for financial reporting purposes, and therefore transactions between our operating subsidiaries and the Customer ExAlt Trusts are eliminated in the presentation of our consolidated financial statements.

Liquidity and Going Concern

As of September 30, 2023, we had unrestricted cash and cash equivalents of $2.4 million. We generated net losses totaling $381.8 million and $73.9 million for the three months ended September 30, 2023 and 2022, respectively. For the six months ended September 30, 2023 and 2022, we generated net losses totaling $1.5 billion and $160.2 million, respectively. As of October 31, 2023, we had unrestricted cash and cash equivalents of approximately $17.4 million. All of these conditions raised substantial doubt about the Company’s ability to continue as a going concern; however, based on management’s plan, as described below, such substantial doubt has been alleviated.

We expect to satisfy our obligations and fund our operations through anticipated operating cash flows, proceeds on ExAlt Loan payments and fee income derived from distributions on investments held by the Customer ExAlt Trusts or other investments held by Ben, potentially refinancing some or all of the existing borrowings due prior to their maturity, with either our current lender or other lenders, and through the implementation of measures designed to reduce corporate overhead, including through the use of furloughs, potential workforce reductions and other expense reductions. We also intend to raise capital through equity or debt investments by third parties. On June 27, 2023, we entered into a Standby Equity Purchase Agreement (the “SEPA”) with YA II PN, Ltd. (“Yorkville”), whereby we have the right, but not the obligation, to sell to Yorkville up to $250.0 million of shares of the Company’s common stock. As more fully described in Note 19, on October 19, 2023, we entered into a three-year $25.0 million term loan with HH-BDH LLC, which was fully drawn upon closing and, the proceeds of which will be used to repay certain outstanding obligations, fund product distribution, and provide additional working capital.

Ben may not be able to refinance our indebtedness or obtain additional financing on terms favorable to the Company, or at all. To the extent that Ben or its subsidiaries raise additional capital through the future sale of equity or debt, the ownership interest of our existing equity holders may be diluted. The terms of these future equity or debt securities may include liquidation or other preferences that adversely affect the rights of our existing equity unitholders or involve negative covenants that restrict Ben’s ability to take specific actions, such as incurring additional debt or making additional investments in growing the operations of the Company. If Ben defaults on these borrowings, then the Company will be required to either i) sell participation or other interests in our loans or other of our assets or ii) to raise additional capital through the sale of equity and the ownership interest of our equity holders may be diluted.

Based on projections of growth in revenue and net income in the coming quarters, the expected additional investments into Ben by third parties, potentially refinancing certain existing borrowings with either our current lender or other lenders, the additional financing source from the SEPA, and expected proceeds from our debt and equity offerings, we believe that we will have sufficient cash resources to finance our operations, satisfy other obligations, and to fund expected lending transactions within one year after the date that the unaudited interim consolidated financial statements are issued. These consolidated financial statements do not include any adjustments relating to the recoverability and classification of recorded asset amounts or the amounts and classification of liabilities that might be necessary should the Company be unable to continue as a going concern for a reasonable period of time.

 

F-11


Table of Contents

Operating Cost Reduction Plan

On July 11, 2023, the Board approved certain measures to reduce the operating expenses of the Company with a view toward focusing resources on areas of current business needs. As part of this plan, we commenced the furlough of approximately 30 employees, representing approximately 20% of our workforce as of July 11, 2023. We also intend to reduce spending with third-party vendors in certain parts of our business as part of the plan to reduce operating expenses.

Effective November 3, 2023, the Board approved additional measures to reduce the operating expenses of the Company, including the termination of the previously furloughed employees and the layoff of an additional 15 employees, representing approximately an additional 10% of our workforce as of November 3, 2023. We also intend to continue to reduce spending with third-party vendors in certain parts of our business as part of the plan to further reduce operating expenses.

 

2.

Summary of Significant Accounting Policies

Basis of Presentation and Principles of Consolidation

The consolidated financial statements of Ben are prepared in conformity with accounting principles generally accepted in the United States of America (“U.S. GAAP”) and include the accounts of Ben, its wholly-owned and majority-owned subsidiaries and, certain variable interest entities (“VIEs”), in which the Company is the primary beneficiary. An enterprise is determined to be the primary beneficiary of a VIE if it holds a controlling financial interest consistent with Financial Accounting Standards Board (“FASB”) Accounting Standards Codification (“ASC”) Topic 810, Consolidation (“ASC 810”), as amended.

The Customer ExAlt Trusts are considered VIEs for which Ben has a variable interest and is considered the primary beneficiary. Thus, Ben is required to consolidate all of the Customer ExAlt Trusts. The entities in which the Customer ExAlt Trusts hold an ownership interest are investment companies (i.e., funds) under ASC 946, Financial Services — Investment Companies (“ASC 946”). Thus, the investments in non-investment companies made by these funds are accounted for in accordance with ASC 946 and are not subject to consolidation or the disclosure requirements of ASC 810. Moreover, further consolidation provisions of ASC 946 are not applicable to Ben since these investment companies do not have an investment in an operating entity that provides services to the investment company or to Ben.

All intercompany accounts and transactions have been eliminated in consolidation, and the portion of income allocated to owners other than the Company is included in “net income (loss) attributable to noncontrolling interests” in the consolidated statements of comprehensive income (loss). With the consolidation of the Customer ExAlt Trusts, interest and fees income and any related receivable charged by Ben Liquidity and Ben Custody to the Customer ExAlt Trusts are eliminated in the presentation of our consolidated financial statements. While these amounts are eliminated solely for financial reporting purposes, such amounts are earned by Ben Liquidity and/or Ben Custody from the Customer ExAlt Trusts and directly impact the income (loss) allocable to Ben’s and BCH’s equity holders, as further discussed in Note 3.

The accompanying unaudited interim consolidated financial statements of the Company do not contain the detail or footnote disclosure concerning accounting policies and other matters that would be included in full fiscal year consolidated financial statements; therefore, they should be read in conjunction with the Company’s audited consolidated financial statements and notes thereto included in the Company’s Annual Report. The consolidated statement of financial condition as of March 31, 2023 is from the Company’s audited financial statements. In the opinion of management, all material adjustments, consisting of normal and recurring adjustments, have been made that were considered necessary to present fairly the financial condition, results of operations and cash flows at the interim date and for the interim periods presented. Operating results for the interim periods disclosed herein are not necessarily indicative of results that may be expected for a full year.

 

F-12


Table of Contents

Initial Recapitalization and Common Unit Conversion

On June 6, 2023, immediately prior to the Conversion, the BCG Recapitalization was as follows: (i) the limited partnership agreement of BCG was amended to create the BCG Class B Common Units, and the existing common units were renamed the “BCG Class A Common Units”; and (ii) certain holders of the BCH Preferred A.1 entered into BCG Conversion and Exchange Agreements with BCG and BCH, pursuant to which they converted certain BCH Preferred A.1 to Class S Ordinary Units, which were then contributed to BCG in exchange for BCG Class A Common Units.

Prior to the conversion on June 6, 2023, when the Company was a Delaware limited partnership, the Company’s equity interests consisted of common units, one series of preferred units, and noncontrolling interests. Pursuant to the Conversion, each BCG Class A Common Unit converted into 1.25 shares of Class A common stock, each BCG Class B Common Unit converted into 1.25 shares of Class B common stock, and the capital account balance of the BCG Preferred B-2 Unit Accounts converted into shares of Class A common stock at a rate based on a 20% discount to the $10.00 valuation of the Class A common stock (or $8.00). As a result, in the Conversion, we issued 86,116,884 shares of Class A common stock with respect to the BCG Class A Common Units, 19,140,451 shares of Class B common stock with respect to the BCG Class B Units and 94,050,534 shares of Class A common stock with respect to the BCG Preferred B-2 Unit Accounts.

For the periods prior to the Closing, the number of outstanding units, weighted average number of outstanding units, loss per common unit, equity-based compensation and other financial amounts previously expressed on the basis of Common Units have been retroactively adjusted on the basis of Common Stock reflecting the common unit conversion ratio, as described above.

Use of Estimates

The preparation of the Company’s consolidated financial statements in conformity with U.S. GAAP requires management to make certain estimates and assumptions that affect the amounts reported in the consolidated financial statements and accompanying notes. These estimates and assumptions are based on information available as of the date of the consolidated financial statements and could differ from actual results. Material estimates that are particularly susceptible to change in the near term relate to the fair value determination of investments in alternative assets held by the Customer ExAlt Trusts, the fair value determination of the investment in debt securities, determination of the allowance for credit losses as an input to the allocation of income (loss) to Ben’s or BCH’s equity holders, evaluation of potential impairment of goodwill and other intangibles, and determining the grant date fair value for certain share-based compensation awards.

Significant accounting policies are detailed in Note 2 to the consolidated financial statements included in the Company’s Annual Report. Other than new policies related to the adoption of ASU 2016-13 as described in Note 3 and those below, there are no new or revised significant accounting policies as of September 30, 2023.

Warrant Liability

The Company accounts for the warrants assumed in the Transaction (as described in Note 4), in accordance with the guidance contained in ASC 815, Derivatives and Hedging, whereby under that provision these warrants do not meet the criteria for equity treatment and must be recorded as a liability. Accordingly, the Company classifies these warrant instruments as a liability at fair value and adjusts the instruments to fair value at each reporting period using quoted market prices. This liability is re-measured at each balance sheet date until the warrants are exercised or expire, and any change in fair value will be recognized in the Company’s consolidated statements of comprehensive income (loss). Such warrant classification is also subject to re-evaluation at each reporting period.

Income Taxes

On June 6, 2023, The Beneficient Company Group, L.P. changed both its regulatory and tax status from a Delaware Limited Partnership to a Nevada Corporation and changed its name from The Beneficient Company

 

F-13


Table of Contents

Group, L.P. to Beneficient. Beneficient made a tax election to be treated as a corporation for US tax purposes effective as of this date.

As a result of this tax election, Beneficient records current tax liabilities or assets through charges or credits to the current tax provision for the estimated taxes payable or refundable for the current year. Deferred tax assets and liabilities are recorded for future tax consequences attributable to differences between the financial statement carrying amounts of assets and liabilities and their respective tax bases. Deferred tax assets and liabilities are measured using enacted tax rates expected to apply to taxable income in the years in which those temporary differences are expected to be recovered or settled. A deferred tax valuation allowance is established if it is more likely than not that all or a portion of the deferred tax assets will not be realized. A tax position that fails to meet a more-likely-than-not recognition threshold will result in either reduction of current or deferred tax assets, and/or recording of current or deferred tax liabilities. Interest and penalties related to income taxes are recorded in the other expense line item of the consolidated statements of comprehensive income (loss).

Prior to the restructuring that resulted in Beneficient becoming a corporation, Beneficient was taxed a Delaware Limited Partnership. In the event the subsequent entity, Beneficient a corporation, is audited by the taxing authority and assessed additional amounts due to the underpayment of tax in previous tax years, management intends to make the push-out election allowed by the U.S. Treasury Department. That election allows Beneficient to notify its partners of their share of imputed underpayment amounts for inclusion in their current tax returns.

Reclassification

Certain prior year amounts have been reclassified for consistency with the current year presentation. Specifically, $0.6 million of other expenses was reclassified to professional services for the three months ended June 30, 2022. This reclassification had no effect on total operating expenses.

Accounting Standards Recently Adopted

On April 1, 2023, we adopted Accounting Standards Update (“ASU”) 2016-13, Financial Instruments – Credit Losses (Topic 326) (“CECL”), along with the subsequently issued guidance amending and clarifying various aspects of ASU 2016-13, using the modified retrospective method as required. In accordance with that method, the comparative period’s information continues to be reported under the relevant accounting guidance in effect for that period. Upon adoption of ASU 2016-13, the incurred loss impairment method was replaced with a new impairment model that reflects current expected lifetime losses for our ExAlt Loans receivables. The adoption of ASU 2016-13 resulted in a cumulative-effect adjustment to decrease opening common units (in the absence of retained earnings or accumulated deficit) prior to the consolidation of the Customer ExAlt Trusts by $61.1 million, resulting from an increase to our allowance for credit losses on ExAlt Loans. There is no impact to the consolidated financial statements as loans receivable and its related allowance for credit losses is eliminated in the presentation of the consolidated financial statements. The adoption of this new guidance did not result in a material impact to our available-for-sale debt securities portfolio or asset classes other than loans receivable.

Accounting Standards Not Yet Adopted

ASU 2020-04, Reference Rate Reform, (Topic 848) was issued in March 2020. The amendments in Topic 848 provide optional expedients and exceptions for applying U.S. GAAP to contracts, hedging relationships, and other transactions affected by reference rate reform if certain criteria are met. Topic 848 can be applied by all entities as of the beginning of the interim period that includes March 12, 2020, or any date thereafter, and entities may elect to apply the amendments prospectively through December 31, 2022. On December 31, 2022, ASU 2022-06, Reference Rate Reform (Topic 848): Deferral of the Sunset Date of Topic 848 was issued, which extends the period of time entities can utilize the reference rate reform relief guidance under ASU 2020-04 from December 31, 2022 to December 31, 2024. We have not utilized the optional expedients and exceptions provided by this standard, and are currently evaluating the impact of this standard on our consolidated financial statements and disclosures.

 

F-14


Table of Contents
3.

Understanding our Financial Statements and the Impact to the Common Shareholder

Ben’s current products and services, which are offered by the Ben Liquidity and Ben Custody business segments, involve or are principally offered to certain of the Customer ExAlt Trusts, which are consolidated VIEs solely for financial reporting purposes, and are not owned directly or indirectly by Ben or BCH equity holders. Transactions involving products and services between Ben’s operating subsidiaries and the Customer ExAlt Trusts are eliminated in the presentation of our consolidated financial statements. Thus, the consolidated financial statements reflect the (i) assets, liabilities, revenues, expenses, investment income and cash flows of Ben, including the Customer ExAlt Trusts, which hold the collateral for the ExAlt Loans, on a gross basis, and (ii) a portion of the economic interests of certain of the Customer ExAlt Trusts held by the residual beneficiaries that are attributed to noncontrolling interests in the accompanying consolidated financial statements.

As a result, Ben’s primary tangible assets reflected on its consolidated statements of financial condition are investments, mainly comprised of alternative assets held by the Customer ExAlt Trusts and the primary sources of revenue reflected on our consolidated statements of comprehensive income (loss) are investment income (loss), net, which represents changes in the net asset value (“NAV”) of these investments held by the Customer ExAlt Trusts, and gain (loss) on financial instruments, net, which represents changes in fair value of equity securities, debt securities, a derivative liability, and put options, primarily held by the Customer ExAlt Trusts. Such investment income (loss), net, and gain (loss) on financial instruments that are held by the Customer ExAlt Trusts is included in the net income (loss) allocated to noncontrolling interests – Customer ExAlt Trusts in the consolidated statement of comprehensive income (loss). The revenues and expenses recognized in these line items for the activities of the Customer ExAlt Trusts do not directly impact net income (loss) attributable to Ben’s or BCH’s equity holders.

Instead, the interest and fee income earned by Ben Liquidity and Ben Custody from the Customer ExAlt Trusts, which are eliminated in the presentation of our consolidated financial statements, directly impact the net income (loss) attributable to Ben’s and BCH’s equity holders. Our Ben Liquidity and Ben Custody business segments, which relate to our current operating subsidiaries, are owned by the Company’s equity holders (including those of BCH), and recognize revenue through (i) interest income on ExAlt Loans made to the Customer ExAlt Trusts in connection with our liquidity transactions for Customers with interest rates between 5.0% and 14.0% per annum charged against the outstanding principal balance of the ExAlt Loan, (ii) fee income billed at closing, but recognized as revenue ratably over the expected life of the alternative asset, for each liquidity transaction with Customers for services including access to and use of the AltAccess Platform, transfer of the alternative assets, and delivery of the consideration to the client, with fee rates of 7.0% of the sum of the NAV and remaining unfunded commitment of the transacted alternative asset, and (iii) recurring fee income recognized each period for providing services including trustee, custody, and trust administration of the Customer ExAlt Trusts while they hold investments, with fee rates of 2.8% per annum of the sum of the NAV and remaining unfunded commitment of the alternative assets held. Ben Liquidity and Ben Custody revenue recognized for the three and six months ended September 30, 2023 and 2022 is as follows:

a.Ben Liquidity recognized $13.0 million and $10.9 million, in interest income during the three months ended September 30, 2023 and 2022, respectively. For the six months ended September 30, 2023 and 2022, Ben Liquidity recognized interest income of $25.0 million and $25.2 million, respectively.

b.Ben Custody recognized $6.5 million and $7.8 million, in trust services and administration revenues during the three months ended September 30, 2023 and 2022, respectively, comprised of both the fee income billed at the closing of the transactions that is being amortized into revenue and the recurring fee income billed during the periods. For the six months ended September 30, 2023 and 2022, Ben Custody recognized trust services and administration revenues of $13.1 million and $15.0 million, respectively.

In addition, the Corporate/Other segment, which also relates to Ben or subsidiaries owned by the holders of equity in the Company (including BCH), may include fee revenue recognized through services provided to Customers or the Customer ExAlt Trusts through business lines not included within Ben Liquidity and Ben Custody.

 

F-15


Table of Contents

Additionally, Ben Liquidity’s provision for credit losses is eliminated in the presentation of our consolidated financial statements but directly impacts the net income (loss) attributable to the various equity securities of Ben and BCH. Likewise, the amounts expensed by the Customer ExAlt Trusts for interest and fees owed to Ben’s operating subsidiaries are eliminated in the presentation of our consolidated financial statements but are recognized for purposes of the allocation of net income (loss) attributable to the beneficial owners of the Customer ExAlt Trusts.

The following table presents a reconciliation of operating income (loss) of our reportable segments, excluding the Customer ExAlt Trusts, to net income (loss) attributable to Beneficient’s common shareholders. This reconciliation serves to provide users of our financial statements an understanding and visual aide of the reportable segments that impact net income (loss) attributable to the common shareholder and reiterates that the consolidation of the Customer ExAlt Trusts has no impact on the net income (loss) attributable to Beneficient’s common shareholders.

 

(in thousands)    Three Months Ended
September 30,
     Six Months Ended
September 30,
 
     2023      2022      2023      2022  

Operating income (loss)

           

Ben Liquidity

   $ (272,091    $ 24,211    $ (1,175,119    $ (8,640

Ben Custody

     (80,847      6,274      (270,844      12,437

Corporate & Other

     (25,234      (29,749      (74,313      (58,505

Less: Income tax expense

     —        887      —        1,284

Less: Net (income) loss attributable to noncontrolling interests - Ben

     10,604      (192      41,290      7,344

Less: Net income attributable to noncontrolling interests - CT

     —        (893      —        (2,689

Less: Noncontrolling interest guaranteed payment

     (4,167      (3,926      (8,272      (7,794
  

 

 

    

 

 

    

 

 

    

 

 

 

Net loss attributable to common shareholders

   $ (371,735    $ (5,162    $ (1,487,258    $ (59,131
  

 

 

    

 

 

    

 

 

    

 

 

 

Significant Accounting Policies - Impacting Allocation of Net Income (Loss) to Beneficient’s Equity Holders

As described above, certain income and expenses involving transactions between Ben and the Customer ExAlt Trusts are eliminated in consolidation for financial reporting purposes; however, the income or expenses are important to determine the net income (loss) allocable to Ben’s and BCH’s equity holders. Significant accounting policies related to the significant income and expense items eliminated in our consolidated financial statements, but impacting the allocation of net income (loss) to Beneficient’s equity holders, are detailed in Note 3 to the consolidated financial statements included in the Company’s Annual Report. Other than new policies related to the adoption of ASU 2016-13 as described below, there are no new or revised significant accounting policies as of September 30, 2023.

Allowances for Credit Losses and related Provision

The ExAlt Loans’ allowance for credit losses is an input to the allocation of income (loss) to Ben’s or BCH’s equity holders.

Ben adopted CECL on April 1, 2023. The CECL approach requires an estimate of the credit losses expected over the life of a loan (or pool of loans). It replaced the incurred loss approach’s threshold that required the recognition of a credit loss when it was probable that a loss event was incurred. The allowance for credit losses is a valuation account that is deducted from, or added to, the loans’ amortized cost basis to present the net, lifetime amount expected to be collected on the loans. Credit losses are charged off against the allowance when

 

F-16


Table of Contents

management believes a loan balance is confirmed to be uncollectible. Expected recoveries do not exceed the aggregate of amounts previously charged off and expected to be charged off. Portfolio segment is defined as the level at which an entity develops and documents a systematic methodology to determine its allowance for credit losses. Management analyzes the loans individually as the loans do not have similar risk characteristics.

Management estimates the allowance using relevant available information from internal and external sources related to past events, current conditions, and reasonable and supportable economic forecasts. Historical credit loss experience provides the basis for the estimation of expected credit losses. Ben currently does not have adequate historical loss data to provide a basis for the long-term loss information associated with its loans. As such, Ben uses alternative, long-term historical average credit loss data from Preqin, a widely accepted commercial private equity database, in establishing the loss history as a proxy.

Adjustments to historical loss information are made for differences in current loan-specific risk characteristics such as differences in credit concentrations, collateral values and underwriting standards as well as changes in economic conditions or other relevant factors. Management judgment is required at each point in the measurement process.

Ben uses the discounted cash flow (DCF) method to estimate expected credit losses for the loan portfolio. Ben generates cash flow projections at the loan level wherein payment expectations are adjusted for changes in market risk premiums, risk free rate, NAV growth rate, and discount rate. The inputs are based on historical data from Preqin and adjusted, if necessary, based on the reasonable and supportable forecast of economic conditions. To adjust, management utilizes externally developed forward-looking macroeconomic factors as indicators of future expected cash flows: S&P500 Index data and US 3-Month Treasury. The economic forecasts are applied over the cashflow projection period.

The combination of adjustments for credit expectations (default and loss) and timing expectations (prepayment, curtailment, and time to recovery) produces an expected cash flow stream at the instrument level. Instrument effective yield is calculated, net of the impacts of prepayment assumptions, and the instrument expected cash flows are then discounted at that effective yield to produce an instrument-level net present value of expected cash flows (NPV). An allowance for credit loss is established for the difference between the instrument’s NPV and amortized cost basis.

The DCF model also considers the need to qualitatively adjust expected loss estimates for information not already captured in the quantitative loss estimation process. Qualitative considerations include limitations inherent in the quantitative model; trends experienced in nonperforming loans; changes in value of underlying collateral; changes in underwriting policies and procedures; nature and composition of loans; portfolio concentrations that may affect loss experience across one or more components or the portfolio; and the effect of external factors such as competition, legal and regulatory requirements. These qualitative factor adjustments may increase or decrease Ben’s estimate of expected credit losses so that the allowance for credit loss is reflective of the estimate of lifetime losses that exist in the loan portfolio at the balance sheet date.

Prior to the adoption of ASU 2016-13, management’s determination of the allowance was based upon an evaluation of the loan portfolio, impaired loans, economic conditions, volume, growth and composition of the collateral to the loan portfolio, and other risks inherent in the portfolio. Currently, management individually reviews all ExAlt Loans due to the low volume and non-homogenous nature of the current portfolio. Management relies heavily on statistical analysis, current NAV and distribution performance of the underlying alternative asset and industry trends related to alternative asset investments to estimate losses. Management evaluates the adequacy of the allowance by reviewing relevant internal and external factors that affect credit quality. The cash flows generated from the alternative asset interests supporting the collateral are the sole source of repayment of the ExAlt Loans and related interest. Ben recognizes any charge-off in the period in which it is determined, at which time impaired ExAlt Loans are written down to their estimated net present value.

 

F-17


Table of Contents

For purposes of determining income allocations to Ben’s and BCH’s equity holders, interest income is adjusted for the ExAlt Loans’ allowance for (release of) credit losses, which was approximately $60.5 million and $(17.1) million, for the three months ended September 30, 2023 and 2022, respectively. ExAlt Loans’ allowance for credit losses, was approximately $70.0 million and $26.0 million, for the six months ended September 30, 2023 and 2022, respectively.

 

4.

De-SPAC Merger Transaction

Forward Purchase Agreement

On June 5, 2023, BCG entered into a Prepaid Forward Purchase Agreement, by and between BCG and RiverNorth SPAC Arbitrage Fund, L.P. (the “Purchaser”), pursuant to which the Purchaser agreed to, among other things, effect certain purchases of shares of Avalon Class A common stock (“Avalon Class A Common Stock”) that would have been redeemed in connection with the special meeting of Avalon’s stockholders (the “Special Meeting”) to approve the transactions contemplated by the Business Combination Agreement (as amended through June 25, 2023, the “Forward Purchase Agreement”).

Pursuant to the Forward Purchase Agreement, Purchaser agreed to purchase shares of Avalon Class A Common Stock (the “AVAC FPA Shares”) at a purchase price per share of $10.588 (for aggregate consideration of $25.0 million from unaffiliated third-parties). The AVAC FPA Shares were redeemed in connection with the Special Meeting and converted into shares of Class A Common Stock, par value $0.001 per share, of Beneficient (“Class A Common Stock”) and Series A Convertible Preferred Stock, par value $0.001 per share, of Beneficient (“Series A Preferred Stock”) upon consummation of the Business Combination. The Series A Preferred Stock converted in accordance with its terms to shares of Class A Common Stock, and Purchaser held an aggregate of 2,956,480 shares of Class A Common Stock following such conversion in respect of the AVAC FPA Shares (such shares of Class A Common Stock, the “FPA Shares”).

The $25.0 million in proceeds (the “Disbursed Amount”) in respect of the FPA Shares was disbursed from the Avalon trust account following the consummation of the Business Combination. Specifically, $5.0 million of the Disbursed Amount was disbursed to Beneficient, with the remaining $20.0 million (the “Reserve Amount”) disbursed to Purchaser to be held by Purchaser until the Maturity Date (as defined below) or until its earlier release per the terms of the Forward Purchase Agreement. Such Reserve Amount is reflected as a Stock Receivable classified in equity on the consolidated statements of financial condition.

The Forward Purchase Agreement provides for two categories of FPA Shares: (i) 1,064,333 FPA Shares categorized as “Purchased Shares” (the “Purchased Shares”) and (ii) the remaining 1,892,147 FPA Shares categorized as “Prepaid Forward Shares” (the “Prepaid Forward Shares”).

If by the 10th anniversary of the close of the Business Combination, Purchaser has received less than $5.0 million, in gross proceeds from, and Purchaser has used good faith efforts to sell, the Purchased Shares, Beneficient has agreed to cause BCH to issue Purchaser an amount of BCH Preferred A-0 Units (or such other senior most preferred security of Beneficient) as consideration for any shortfall amounts less than $5.0 million from the sale of the Purchased Shares. Purchaser has agreed for the first six months following the Business Combination not to sell any Purchased Shares below $5.00 per share or to sell more than 10% of the daily trading volume of the Class A Common Stock if the volume weighted average price of the Class A Common Stock is between $5.00 and $8.00 for any such trading day.

Upon the sales of the Prepaid Forward Shares, the Purchaser will remit $10.588 per share, or such lesser price per share designated by the Company (“Designated Price”) by written notice setting forth the Designated Price and the number Prepaid Forward Shares that may be sold at such price (“Designated Price Notice”) delivered to Purchaser prior to any such sales, to the Company. On June 8, 2025 (“Maturity Date”), any Prepaid Forward Shares not sold by the Purchaser will be returned to the Company and any remaining amounts in respect of the

 

F-18


Table of Contents

Prepaid Forward Shares will be retained by the Purchaser, less any amounts still owed to the Company from sales effected prior to the Maturity Date. The Forward Purchase Agreement permits the Company, in its sole discretion, to lower the Designated Price to a per share amount lower than $10.588 in order to permit the Purchaser to effect additional sales of its Prepaid Forward Shares at a price lower than the prevailing trading price of the Company’s Class A common stock in exchange for the remitting of a portion of the proceeds of any such sales to the Company. The Prepaid Forward Shares include an embedded put option, which is accounted for separately and classified as a liability in the other liabilities line item of the consolidated statements of financial condition. The Prepaid Forward Shares are measured at fair value each reporting period with the change in fair value recognized in the gain (loss) on financial instruments, net line item of the consolidated statements of comprehensive income (loss).

Prior to June 30, 2023, the Purchaser received $5.0 million in gross proceeds from the sale of a portion of the Purchased Shares. No sales of any of the Prepaid Forward Shares have occurred as of September 30, 2023. To the Company’s knowledge, all shares purchased by the Purchaser in connection with the FPA were from unaffiliated third-parties.

Recapitalization of BCG

On June 6, 2023, immediately prior to the Conversion, the BCG Recapitalization occurred as follows: (i) the limited partnership agreement of BCG was amended to create the BCG Class B Common Units, and the existing common units were renamed the “BCG Class A Common Units”, and (ii) certain holders of the BCH Preferred A.1 entered into BCG Conversion and Exchange Agreements with BCG and BCH, pursuant to which they converted certain BCH Preferred A.1 to Class S Ordinary Units, which were then contributed to BCG in exchange for BCG Class A Common Units.

Prior to the Conversion on June 6, 2023, when the Company was a Delaware limited partnership, the Company’s equity interests consisted of common units, one series of preferred units, and noncontrolling interests. Pursuant to the Conversion, each BCG Class A Common Unit converted into 1.25 shares of Class A common stock, each BCG Class B Common Unit converted into 1.25 shares of Class B common stock, and the capital account balance of the BCG Preferred B-2 Unit Accounts converted into shares of Class A common stock at a rate based on a 20% discount to the $10.00 valuation of the Class A common stock (or $8.00). As a result, in the Conversion, we issued 86,116,884 shares of Class A common stock with respect to the BCG Class A Common Units, 19,140,451 shares of Class B common stock with respect to the BCG Class B Units and 94,050,534 shares of Class A common stock with respect to the BCG Preferred B-2 Unit Accounts.

The following table provides additional information on the securities contributed and exchanged by each of BHI, Bruce W. Schnitzer and Hicks Holdings Operating, LLC (dollars and units in thousands):

 

Name

   Converted Capital Account
Balance of BCH Preferred
A.1
     Class S Ordinary Units
Received
     BCG Class B Units
Received
 

BHI

   $ 177,195      14,176      14,176

Bruce W. Schnitzer

     988      79      79

Hicks Holdings Operating, LLC

     13,222      1,058      1,058
  

 

 

    

 

 

    

 

 

 

Total

   $ 191,405      15,313      15,313
  

 

 

    

 

 

    

 

 

 

 

F-19


Table of Contents

The following table provides additional information on the securities contributed and exchanged by each of Bruce W. Schnitzer and Richard W. Fisher (dollars and units in thousands):

 

Name

   Converted Capital Account
Balance of BCH Preferred
A.1
     Class S Ordinary Units
Received
     BCG Class A Units
Received
 

Bruce W. Schnitzer

   $ 734      659      659

Richard W. Fisher

     1,722      738      738
  

 

 

    

 

 

    

 

 

 

Total

   $ 2,456      1,397      1,397
  

 

 

    

 

 

    

 

 

 

As part of the conversion to BCG Class A Units, additional value of approximately $15.0 million was provided to certain holders who are members of our board of directors. The additional value was accounted for as compensation, which resulted in stock-based compensation expense of $15.0 million during the quarter ended June 30, 2023.

Closing of the Transaction

On June 7, 2023, the Company completed its previously announced de-SPAC merger transaction with Avalon. Each share of Avalon common stock issued and outstanding immediately prior to that date automatically converted into one share of Class A common stock and one share of Series A preferred stock of Beneficient. Additionally, each Avalon Warrant automatically converted into a Warrant (defined below).

Accordingly, the Company issued (i) an aggregate of 7,971,864 shares of Class A common stock to the former holders of Class A Common Stock of Avalon, par value $0.0001 per share (“Avalon Class A common stock”), and Class B Common Stock of Avalon, par value $0.0001 per share (“Avalon Class B common stock”), outstanding immediately prior to June 7, 2023, and (ii) an aggregate of 2,796,864 shares of Beneficient Series A preferred stock to non-redeeming Avalon Class A stockholders, and the Avalon Warrants converted into an aggregate of 23,625,000 redeemable Warrants. At closing, $27.9 million of cash remained in the trust account of Avalon. There were $26.1 million in transaction expenses, $20.0 million of which represented the Reserve Amount under the Forward Purchase Agreement, that were either paid by Avalon prior to closing or offset against proceeds received by the Company at closing, resulting in $1.8 million in net proceeds to the Company. Proceeds from the Transaction were used to pay expenses related to the Transaction.

Immediately after the Business Combination, 188,674,282 shares of Class A common stock were issued and outstanding, 19,140,451 shares of Class B common stock were issued and outstanding, 2,796,864 shares of Beneficient Series A preferred stock were issued and outstanding and 23,757,500 Warrants were issued and outstanding. Because the Series A preferred stock is not expected to be publicly listed, the Beneficient Series A preferred stock terms provide that upon its issuance, each share of Series A preferred stock will automatically convert into one-quarter of a share of Class A common stock of Beneficient, or an aggregate of 687,588 additional shares of Class A common stock. Following such conversion, there are 189,379,498 shares of Class A common stock of Beneficient outstanding following the Business Combination.

The Transaction is a capital transaction in substance and not a business combination under ASC 805, Business Combinations (“ASC 805”). As a result, Beneficient is treated as the accounting acquirer and Avalon is treated as the acquired company for financial reporting purposes per ASC 805. Accordingly, for accounting purposes, the Transaction is treated similar to an equity contribution in exchange for the issuance of shares of Common Stock. The financial statements of the combined entity represents a continuation of the financial statements of Beneficient, and the net assets of Avalon have been stated at historical cost, with no goodwill or other intangible assets recorded. The equity and net loss per unit attributable to common equity holders of the Company, prior to the closing, have been retroactively restated as shares reflecting the common unit conversion ratio discussed above.

 

F-20


Table of Contents

The Company and Avalon incurred $21.7 million and $26.1 million, respectively, of expenses related to the Transaction. These expenses consist of underwriting fees, professional services (legal, accounting, advisory, etc.) and other direct expenses associated with the Transaction. Costs incurred by Ben were initially capitalized as incurred in the other assets on the consolidated statements of financial condition. As a result of the transaction, the transaction costs incurred by the Company related to the issuance of shares were recognized in additional paid-in capital as a reduction of proceeds. The expenses incurred by Avalon were either paid by Avalon prior to Closing or netted against proceeds received by the Company at Closing.

Common Stock Warrants

The Company assumed 15,525,000 publicly-traded Avalon Warrants (“Avalon Public Warrants”) and 8,100,000 private placement Avalon Warrants (“Avalon Private Warrants”), which were originally issued by Avalon in connection with its initial public offering and, as a result of the assumption by the Company, became Warrants. The Avalon Public Warrants assumed by Ben are referred to as the “Public Warrants” and the Avalon Private Warrants assumed by Ben are referred to as the “Private Warrants”, and collectively, the “Warrants”. The Warrants are included in derivative warrant liabilities on the Company’s consolidated statements of financial condition. The Warrants entitle the holder to exercise each whole warrant for one share of Class A common stock and one share of Series A preferred stock at an exercise price of $11.50 (each a “Warrant” and collectively, the “Warrants”).

The Public Warrants may only be exercised for a whole number of shares, and will expire on June 7, 2028 (i.e., five years following the Closing), or earlier upon redemption or liquidations. Ben may redeem the outstanding Public Warrants (i) in whole and not in part; (ii) at a price of $0.01 per warrant; (iii) upon not less than 30 days’ prior written notice of redemption to each warrant holder; and (iv) if, and only if, the reported last sale price of the Class A common stock for any 20 trading days within a 30-trading day period ending three business days before Ben sends the notice of redemption to the warrant holders (the “Reference Value”) equals or exceeds $18.00 per share. In addition, we have the ability to redeem the outstanding Warrants at any time after they become exercisable and prior to their expiration, at a price of $0.10 per Public Warrant if, among other things, the Reference Value equals or exceeds $10.00 per share. If and when the Public Warrants become redeemable by Ben, Ben may exercise its redemption right even if Ben is unable to register or qualify the underlying securities for sale under all applicable state securities laws.

During any period when Ben fails to maintain an effective registration statement registering the Class A common stock issuable upon the exercise of the Warrants, Ben is required to permit holders of Warrants to exercise their Warrants on a “cashless basis” in accordance with Section 3(a)(9) of the Securities Act of 1933, as amended, or another exemption.

The Private Warrants, which became transferable, assignable and salable on July 7, 2023 (i.e., 30 days after the Closing), are currently held by the Avalon Sponsor, and are generally identical to the Public Warrants, except they cannot be redeemed by Ben so long as they are held by the Avalon Sponsor or its permitted transferees. An Avalon Sponsor, or its permitted transferees, has the option to exercise the Private Warrants on a cashless basis and have certain registration rights. If the Private Warrants are held by holders other than the Avalon Sponsor or its permitted transferees, the Private Warrants will become redeemable by Ben in all redemption scenarios and exercisable by the holders on the same basis as the Public Warrants.

As of September 30, 2023, there were 24,699,725 Warrants outstanding with a fair value of $1.0 million, as reflected in the derivative warrants line item on the consolidated statements of financial condition. During the three and six months ended September 30, 2023, gains of $0.2 million and $1.7 million, respectively, were recognized in gain (loss) on financial instruments, net in the consolidated statements of comprehensive income (loss). Refer to Note 6 for a reconciliation of the gain (loss) on financial instruments, net for each of the periods presented herein.

 

F-21


Table of Contents
5.

Investments, at Fair Value

Investments held by Ben or held by the Customer ExAlt Trusts are comprised of investments in alternative assets, public debt and equity securities, other equity securities (principally of a related party) and put options. The composition of investments recorded at fair value by holder is included in the table below (in thousands):

 

     September 30, 2023      March 31, 2023  
     Ben      Customer ExAlt
Trusts
     Ben      Customer ExAlt
Trusts
 

Alternative assets

   $ —      $ 363,332    $ —      $ 385,851

Public equity securities and option

     —        4,399      4,742      8,087

Debt securities available-for-sale

     —        3,077      620      76,278

Other equity securities and interests

     223      86,740      —        21,643
  

 

 

    

 

 

    

 

 

    

 

 

 

Total investments, at fair value

   $ 223    $ 457,548    $ 5,362    $ 491,859
  

 

 

    

 

 

    

 

 

    

 

 

 

Investments in Alternative Assets held by the Customer ExAlt Trusts

The investments in alternative assets are held, either through direct ownership or through beneficial interests, by certain of the Customer ExAlt Trusts and consist primarily of limited partnership interests in various alternative investments, including private equity funds. These alternative investments are valued using NAV as a practical expedient. Changes in the NAV of these investments are recorded in investment income (loss), net in our consolidated statements of comprehensive income (loss). The investments in alternative assets provide the economic value that ultimately collateralizes the ExAlt Loans that Ben Liquidity originates with the Customer ExAlt Trusts in liquidity transactions and any associated fees due from the Customer ExAlt Trusts.

The NAV calculation reflects the most current report of NAV and other data received from firm/fund sponsors. If no such report has been received, Ben estimates NAV based upon the last NAV calculation reported by the investment manager and adjusts it for capital calls and distributions made in the intervening time frame. Ben also considers whether adjustments to the NAV are necessary, in certain circumstances, in which management is aware of specific material events, changes in market conditions, and other relevant factors that have affected the value of an investment during the period between the date of the most recent NAV calculation reported by the investment manager or sponsor and the measurement date. Public equity securities known to be owned within an alternative investment fund, based on the most recent information reported by the general partners, are marked to market using quoted market prices on the reporting date.

The underlying interests in alternative assets are primarily limited partnership interests. The transfer of the investments in private equity funds generally requires the consent of the corresponding private equity fund manager, and the transfer of certain fund investments is subject to rights of first refusal or other preemptive rights, potentially further limiting the ExAlt PlanTM from transferring an investment in a private equity fund. The majority (98 percent) of the investments are not subject to redemption with the funds. Distributions from funds are received as the underlying investments are liquidated. Timing of liquidation is currently unknown.

 

F-22


Table of Contents

Portfolio Information

Our portfolio of alternative asset investments, held by certain of the Customer ExAlt Trusts by asset class of each fund as of September 30, 2023 and March 31, 2023, is summarized below (in thousands):

 

     Alternative Investments Portfolio Summary  
     September 30, 2023      March 31, 2023  

Asset Class

   Carrying Value      Unfunded
Commitments
     Carrying Value      Unfunded
Commitments
 

Venture Capital

   $ 160,738    $ 2,860    $ 165,933    $ 2,810

Private Equity

     142,378      45,657      145,073      47,218

Natural Resources

     27,829      4,556      27,756      5,240

Hedge Funds(1)

     13,954      337      24,935      337

Private Real Estate

     10,394      4,325      10,391      4,800

Other(2)

     8,039      510      11,763      730
  

 

 

    

 

 

    

 

 

    

 

 

 

Total

   $ 363,332    $ 58,245    $ 385,851    $ 61,135
  

 

 

    

 

 

    

 

 

    

 

 

 

Certain prior year items have been reclassified to conform with current year presentation.

 

(1) 

As of September 30, 2023, $5.9 million of the investments in this asset class are currently redeemable with no restrictions apart from the notice period. The redemption frequency ranges from weekly to quarterly and the redemption notice period ranges from 2 to 90 days.

(2) 

“Other” includes earnouts, escrow, net other assets, private debt strategies and infrastructure.

As of September 30, 2023, the Customer ExAlt Trusts collectively had exposure to 247 professionally managed alternative asset investment funds, comprised of 896 underlying investments, 92 percent of which are investments in private companies.

Public Equity Securities

Investment in public equity securities primarily represents ownership by both Ben and certain of the Customer ExAlt Trusts in public companies. These investments are carried at fair value, which is determined using quoted market prices. Any realized gains and losses are recorded on a trade-date basis. Realized and unrealized gains and losses are recognized in gain (loss) on financial instruments, net in the consolidated statements of comprehensive income (loss). As of September 30, 2023 and March 31, 2023, the fair value of investments in public equity securities was $4.4 million and $8.8 million, respectively. The balance as of March 31, 2023 included an investment in GWG Holdings’ common stock held by Ben and the Customer ExAlt Trusts of $3.7 million. On August 1, 2023, GWG Holdings’ plan of reorganization was declared effective and the Company’s investment was transferred to equity interests in the GWG Wind Down Trust. The interests in the GWG Wind Down Trust is reflected as an investment in other equity securities. Refer to Note 6 for a reconciliation of the gain (loss) on financial instruments, net for each of the periods presented herein.

Put Options

On April 1, 2022, Ben, through CT Risk Management, L.L.C., made aggregate payments of $5.0 million to purchase additional put options in the S&P 500 Index with an aggregate notional amount of $141.3 million. Half of the notional expires in April 2024, while the other half expires in April 2025. On April 27, 2022, CT Risk Management, L.L.C. sold an equity interest for $2.4 million to the third-party involved in a participation loan transaction described in Note 7 and utilized the proceeds to purchase additional put options similar to the put options purchased on April 1, 2022. These put options were sold in September 2023 for $1.0 million, resulting in a recognized loss of $0.7 million.

 

F-23


Table of Contents

The put options are designed to protect the NAV of the interests in alternative assets, which generate the collateral to certain of the ExAlt Loans in Ben Liquidity’s loan portfolio or the loans related to the participation loan transaction and provide for distributions to the Customer ExAlt Trusts’ ultimate beneficiary, against market risk. The options are carried at fair value, which is determined using quoted market prices. Any realized gains and losses are recorded on a trade-date basis. Realized and unrealized gains and losses are recognized in gain (loss) on financial instruments, net in the consolidated statements of comprehensive income (loss).

As of September 30, 2023 and March 31, 2023, the fair value of the options was nil and $4.0 million, respectively. For the three months ended September 30, 2023 and 2022, Ben has recognized losses of $0.7 million and gains of $1.0 million, respectively, on the put options, of which approximately $0.3 million and $0.7 million, respectively, is attributable to Ben or Ben’s loan portfolio, with the remainder attributable principally to the loan involved in the participation loan transaction. For the six months ended September 30, 2023 and 2022, Ben has recognized losses of $3.0 million and gains of $2.7 million, respectively, on the put options, of which approximately $2.0 million and $2.0 million, respectively, is attributable to Ben or Ben’s loan portfolio, with the remainder attributable principally to the loan involved in the participation loan transaction. Refer to Note 6 for a reconciliation of the gain (loss) on financial instruments, net for each of the periods presented herein.

Debt Securities Available-for-Sale

As of September 30, 2023, investments in debt securities represent ownership in privately held debt securities. Investments in debt securities are classified and accounted for as available-for-sale, with unrealized gains and losses presented as a separate component of equity under the accumulated other comprehensive income (loss) line item.

Prior to August 1, 2023, investments in debt securities also included ownership in corporate debt securities, specifically, L Bonds of GWG Holdings (“L Bonds”) held by certain of the Customer ExAlt Trusts. The L Bonds had a maturity date of August 8, 2023. However, upon the effectiveness of GWG Holdings’ plan of reorganization on August 1, 2023, the investments in L Bonds converted to equity interests in the GWG Wind Down Trust, which are reflected in “other equity securities and interests”.

The amortized cost, estimated fair value, and unrealized gains and losses on investments in debt securities classified as available-for-sale as of September 30, 2023 and March 31, 2023 are summarized as follows:

 

    September 30, 2023  
(Dollars in thousands)   Amortized Cost
Basis
    Gross Unrealized
Gains
    Gross Unrealized
Losses
    Fair Value  

Other debt securities

  $ 2,685   $ 1,452   $ (1,060   $ 3,077
 

 

 

   

 

 

   

 

 

   

 

 

 

Total available-for-sale debt securities

  $ 2,685   $ 1,452   $ (1,060   $ 3,077
 

 

 

   

 

 

   

 

 

   

 

 

 
    March 31, 2023  
(Dollars in thousands)   Amortized Cost
Basis
    Gross Unrealized
Gains
    Gross Unrealized
Losses
    Fair Value  

Corporate debt securities (L Bonds)

  $ 64,313   $ 17,433   $ (7,924   $ 73,822

Other debt securities

    2,685     1,347     (956     3,076
 

 

 

   

 

 

   

 

 

   

 

 

 

Total available-for-sale debt securities

  $ 66,998   $ 18,780   $ (8,880   $ 76,898
 

 

 

   

 

 

   

 

 

   

 

 

 

 

F-24


Table of Contents

The table below indicates the length of time individual debt securities have been in a continuous loss position as of September 30, 2023 and March 31, 2023:

 

     September 30, 2023      March 31, 2023  
(Dollars in thousands)    Fair Value      Unrealized
Losses
     Fair Value      Unrealized
Losses
 

Corporate debt securities (L Bonds):

           

Twelve months or longer

   $ —      $ —      $ 73,822    $ 7,924

Other debt securities:

           

Less than twelve months

     —        —        2,078      956

Twelve months or longer

     2,079      1,060      —        —  
  

 

 

    

 

 

    

 

 

    

 

 

 

Total available-for-sale debt securities with unrealized losses

   $ 2,079    $ 1,060    $ 75,900    $ 8,880
  

 

 

    

 

 

    

 

 

    

 

 

 

The noncredit-related portion of the net unrealized losses of $0.1 million and gains of $4.2 million for the three and six months ended September 30, 2023, respectively, was recognized as a component of accumulated other comprehensive income (loss). The noncredit-related portion of the net unrealized gains of $9.5 million and $7.7 million for the three and six months ended September 30, 2022, respectively, was recognized as a component of accumulated other comprehensive income (loss). Unrealized net gains of $13.7 million related to the Company’s previously classified available-for-sale debt securities were reclassified from accumulated other comprehensive income and recognized within the gain (loss) on financial instructions, net line item of the consolidated statements of comprehensive income(loss) during the three and six months ended September 30, 2023, respectively.

During the three and six months ended September 30, 2023, the Company determined there was no credit-related loss on its investment in debt securities available-for-sale. During the three and six months ended September 30, 2022, the Company determined there was other than temporary impairment of nil and $12.6 million, respectively, on its debt securities available-for-sale, which is recorded in the provision for credit losses on the consolidated statements of comprehensive income (loss). The Company determined these losses were other-than-temporary as it does not expect to recover the entire amortized cost basis of the security.

The following table is a rollforward of credit-related losses recognized in earnings for the periods presented below:

 

(Dollars in thousands)    Three Months Ended
September 30,
     Six Months Ended
September 30,
 
     2023      2022      2023      2022  

Balance, beginning of period

   $ 31,290    $ 31,277    $ 31,290    $ 18,669

Increase in amounts previously recognized

     —        13      —        12,621
  

 

 

    

 

 

    

 

 

    

 

 

 

Balance, end of period

   $ 31,290    $ 31,290    $ 31,290    $ 31,290
  

 

 

    

 

 

    

 

 

    

 

 

 

The contractual maturities of available-for-sale debt securities as of September 30, 2023 and March 31, 2023 are as follows:

 

     September 30, 2023      March 31, 2023  
(Dollars in thousands)    Amortized Cost
Basis
     Fair Value      Amortized Cost
Basis
     Fair Value  

Due in one year or less

   $ 1,687    $ 2,079    $ 66,000    $ 75,900

No fixed maturity

     998      998      998      998
  

 

 

    

 

 

    

 

 

    

 

 

 
   $ 2,685    $ 3,077    $ 66,998    $ 76,898
  

 

 

    

 

 

    

 

 

    

 

 

 

 

F-25


Table of Contents

Other Equity Securities and Interests

Ben and certain of the Customer ExAlt Trusts hold investments in equity securities of private companies with a readily determinable fair value, namely the GWG Wind Down Trust. On August 1, 2023, GWG Holdings’ plan of reorganization was declared effective and our investments in its common stock and L Bonds (previously accounted for as public equity securities and available-for-sale debt securities, respectively) were then transferred to an investment in the GWG Holdings Wind Down Trust. The fair value of these equity interests was $22.5 million and $17.4 million as of September 30, 2023 and August 1, 2023, respectively. Refer to Note 6 for a reconciliation of the gain (loss) on financial instruments, net for each of the periods presented herein.

Additionally, certain of the Customer ExAlt Trusts hold investments in equity securities that do not have a readily determinable fair value. These equity securities are measured at cost, less any impairment, plus or minus changes resulting from observable price changes in orderly transactions for the identical or a similar investment of the same issuer. The value of these equity securities was $64.5 million and $21.6 million as of September 30, 2023 and March 31, 2023, respectively. The increase in value is primarily due to new investments held as of September 30, 2023 that were not held as of March 31, 2023. Refer to Note 6 for a reconciliation of the gain (loss) on financial instruments, net for each of the periods presented herein, which reflects any upward or downward adjustments to these equity securities for the periods presented herein. There were no impairments to these equity securities during the three and six months ended September 30, 2023 and 2022.

 

6.

Fair Value Measurements

Fair value is estimated based on a hierarchy that maximizes the use of observable inputs and minimizes the use of unobservable inputs. Observable inputs are inputs that reflect the assumptions that market participants would use in pricing the asset or liability developed based on market data obtained from sources independent of the reporting entity. Unobservable inputs are inputs that reflect the reporting entity’s own assumptions about the assumptions market participants would use in pricing the asset or liability developed based on the best information available in the circumstances. The fair value hierarchy prioritizes the inputs to valuation techniques into three broad levels whereby the highest priority is given to Level 1 inputs and the lowest to Level 3 inputs.

 

   

Level 1 - Quoted prices for identical instruments in active markets that the reporting entity has the ability to access as of the measurement date.

 

   

Level 2 - Quoted prices for similar instruments in active markets; quoted prices for identical or similar instruments in markets that are not active; and model-derived valuations whose inputs are observable or whose significant value drivers are observable market data.

 

   

Level 3 - Valuations for instruments with inputs that are significant and unobservable, are derived from other valuation methodologies, including option pricing models, discounted cash flow models and similar techniques, and are not based on market exchange, dealer, or broker traded transactions. Level 3 valuations incorporate certain assumptions and projections in determining the fair value assigned to such instruments.

This hierarchy requires the use of observable market data when available. A financial instrument’s categorization within the valuation hierarchy is based upon the lowest level of input that is significant to the fair value measurement. Investments that are valued using NAV as a practical expedient are excluded from this hierarchy.

As of September 30, 2023 and March 31, 2023, the fair value of these investments using the NAV per share practical expedient was $363.3 million and $385.9 million, respectively. During the three months ended September 30, 2023 and 2022, a nominal loss and $17.1 million loss, respectively, were recognized from changes in NAV, which are recorded within the investment income (loss), net, line item of our consolidated statements of comprehensive income (loss). During the six months ended September 30, 2023 and 2022, a $0.5 million gain and $42.2 million loss, respectively, was recognized from changes in NAV, which is recorded within the investment income (loss), net, line item of our consolidated statements of comprehensive income (loss).

 

F-26


Table of Contents

Financial instruments on a recurring basis

The Company’s financial assets and liabilities carried at fair value on a recurring basis, including the level in the fair value hierarchy, on September 30, 2023 and March 31, 2023 are presented below.

 

     As of September 30, 2023  
(Dollars in thousands)    Level 1      Level 2      Level 3      Total  

Assets:

        

Public equity securities

   $ 4,399    $ —      $ —        $ 4,399

Other equity interests

     —          22,489      —          22,489

Debt securities available-for-sale, other

     —          998      2,079      3,077

Liabilities:

        

Warrant liability

     956      —          —          956

Prepaid forward liability

     73      —          —          73

Derivative liability

     —          —          1,932      1,932
     As of March 31, 2023  
(Dollars in thousands)    Level 1      Level 2      Level 3      Total  

Assets:

        

Public equity securities

   $ 8,837    $ —        $ —        $ 8,837

Put options

     3,991      —          —          3,991

Debt securities available-for-sale

        

Corporate debt securities (L Bonds)

     —          73,822      —          73,822

Other debt securities

     —          998      2,078      3,076

Liabilities:

        

Derivative liability

     —          —          3,513      3,513

A reconciliation of gain (loss) on financial instruments, net for each of the periods presented herein is included in the tables below (in thousands):

 

     Three Months Ended
September 30,
     Six Months Ended
September 30,
 
     2023      2022      2023      2022  

Public equity securities:

           

Related party equity securities

   $ (136    $ (27,759    $ (3,702    $ (42,564

Other public equity securities

     (516      505      (736      (9

Put options

     (695      980      (3,023      2,744

Warrant liability

     214      —          1,699      —    

Prepaid forward liability

     19      —          (73      —    

Derivative liability

     163      5,278      1,581      3,803

Other equity securities and interests

           

Related party, with a readily determinable fair value(1)

     (41,824      —          (41,824      —    

Other, without a readily determinable fair value

     —          (41      (158      2,968
  

 

 

    

 

 

    

 

 

    

 

 

 

Gain (loss) on financial instruments, net

   $ (42,775    $ (21,037    $ (46,236    $ (33,058
  

 

 

    

 

 

    

 

 

    

 

 

 

 

(1) 

Includes realized net gains of $13.7 million related to the Company’s previously classified available-for-sale debt securities upon reclassification from accumulated other comprehensive income during the three and six months ended September 30, 2023.

 

F-27


Table of Contents

The following is a description of the valuation methodologies used for financial instruments measured at fair value on a recurring basis:

Investment in other equity securities with a readily determinable fair value

As of September 30, 2023, the fair value of these equity securities is calculated using quoted prices for similar instruments observed in the fixed income market and is classified as a Level 2 investment in the fair value hierarchy.

Investment in debt securities available-for-sale

Corporate debt securities. As of March 31, 2023, the fair value of these debt securities is calculated using quoted spreads for similar instruments observed in the fixed income market and is classified as a Level 2 investment in the fair value hierarchy.

Other debt securities. The fair value of these debt securities is calculated using the market approach adjusted for the recoverability of the security. The following table provides quantitative information about the significant unobservable inputs used in the fair value measure of the Level 3 other debt securities (dollars in thousands):

 

    Fair Value     Valuation Methodology   Unobservable Inputs   Range     Weighted
Average
 

September 30, 2023

  $ 2,079   Market Approach   Enterprise value-to-revenue multiple     0.2x - 18.9x       1.83x  

March 31, 2023

  $ 2,078   Market Approach   Enterprise value-to-revenue multiple     0.2x - 18.9x       1.74x  

The following table reconciles the beginning and ending fair value of our Level 3 other debt securities:

 

(Dollars in thousands)    Three Months Ended
September 30,
     Six Months Ended
September 30,
 
     2023      2022      2023      2022  

Beginning balance

   $ 2,183    $ 2,948    $ 2,078    $ 3,000

Gains (losses) recognized in accumulated other comprehensive income (loss)(1)

     (104      (480      1      (532
  

 

 

    

 

 

    

 

 

    

 

 

 

Ending balance

   $ 2,079    $ 2,468    $ 2,079    $ 2,468
  

 

 

    

 

 

    

 

 

    

 

 

 

 

(1) 

Recorded in unrealized gain (loss) on available-for-sale debt securities.

Derivative liability

The fair value of the contingent interest feature derivative liability, as discussed in Note 7, is estimated using industry standard valuation models. Level 3 inputs were utilized to value the expected future cash flows from the portfolio held by the Customer ExAlt Trust and included the use of present value techniques employing cash flow estimates and incorporated assumptions that marketplace participants would use in estimating fair values. Specifically, the model includes assumptions related to i) equity market risk premiums, ii) alternative asset beta to public equities, iii) NAVs, iv) volatilities, v), distribution rates, and vi) market discount rates. These expected future cash flows were bifurcated between base cash flows and enhanced return cash flows (i.e., the contingent interest) and then the enhanced cash flows were further discounted to arrive at the fair value for the contingent interest feature derivative liability. In instances where reliable market information was not available, management used historical market data proxies and assumptions to determine a reasonable fair value.

 

F-28


Table of Contents

The following table provides quantitative information about the significant unobservable inputs used in the fair value measurement of the Level 3 derivative liability at inception and period end (dollars in thousands):

 

    Fair Value     Valuation Methodology     Unobservable Inputs   Range of Targets

September 30, 2023

  $ 1,932     Discounted cash flow     Alternative asset beta to equity markets   0.42 - 1.67
      Alternative asset market discount rate   0.13
      Distribution rate   0.03 - 0.06
      Equity market risk premiums   0.07
      Net asset value volatilities   0.07 - 0.24
      Enhanced return discount rate   0.12

March 31, 2023

  $ 3,513     Discounted cash flow     Alternative asset beta to equity markets   0.42 - 1.67
      Alternative asset market discount rate   0.10
      Distribution rate   0.03 - 0.06
      Equity market risk premiums   0.07
      Net asset value volatilities   0.09 - 0.84
      Enhanced return discount rate   0.12

The following table reconciles the beginning and ending fair value of our Level 3 derivative liability:

 

     Three Months Ended
September 30,
    

 

     Six Months Ended
September 30,
    

 

 
     2023      2022      2023      2022  

Beginning balance

   $ 2,095    $ 9,583    $ 3,513    $ 8,108

(Gains) losses recognized in earnings(1)

     (163      (5,278      (1,581      (3,803
  

 

 

    

 

 

    

 

 

    

 

 

 

Ending balance

   $ 1,932    $ 4,305    $ 1,932    $ 4,305
  

 

 

    

 

 

    

 

 

    

 

 

 

 

(1) 

Recorded in (Gain) loss on financial instruments, net.

There have been no transfers between levels for any assets or liabilities recorded at fair value on a recurring basis or any changes in the valuation techniques used for measuring the fair value as of September 30, 2023 and March 31, 2023, respectively.

Financial instruments on a non-recurring basis

Equity securities without a readily determinable fair value

Certain of the Customer ExAlt Trusts hold investments in equity securities that do not have a readily determinable fair value. These equity securities are measured at cost, less impairment, plus or minus changes resulting from observable price changes in orderly transactions for an identical or a similar investment of the same issuer. The Company classifies these assets as Level 2 within the fair value hierarchy.

The value of these equity securities was $64.5 million and $21.6 million as of September 30, 2023 and March 31, 2023, respectively. Additionally, as of September 30, 2023, one security has cumulative upward adjustments of $10.8 million based upon observable price changes, including a recent equity offering and stock to stock transactions. During the three and six months ended September 30, 2022, the security received an upward adjustment of nil and $3.3 million, respectively. No such adjustments were made during the three and six months ended September 30, 2023.

Goodwill

During the first and second fiscal quarters of 2024, primarily as a result of a significant, sustained decline in our Class A common stock price and the Company’s related market capitalization, we concluded that it was more

 

F-29


Table of Contents

likely than not that the fair value of our reporting units was below their carrying amount and resulted in us performing an interim impairment assessment. As a result, we wrote the carrying value of the Ben Liquidity and Ben Custody reporting units down to their estimated fair value and recognized a non-cash goodwill impairment charge of $1.1 billion and $306.7 million during the three months ended June 30, 2023, and September 30, 2023, respectively, which is reflected in loss on impairment of goodwill in the consolidated statements of comprehensive income (loss). Prior to the goodwill impairment recorded during the first quarter of 2024, the Company has not previously recorded any impairments of goodwill. As such, the cumulative impairment loss as of September 30, 2023, is $1.4 billion.

The Company computed the fair value of each reporting unit by computing the overall enterprise value of the Company by valuing its various equity instruments, primarily based on the Class A common stock price per share. The overall enterprise value was allocated to each reporting units using the discounted cash flow method to estimate the relative value of each reporting unit based on their future cash flows using a multi-year forecast, and a terminal value calculated using a long-term growth rate that was informed based on our industry, analyst reports of a public company peer set, current and expected future economic conditions and management expectations. The discount rate used to discount these future cash flows was determined using a capital asset pricing model based on the market value of equity of a public company peer set, adjusted for risk characteristics and expectations specific to the reporting unit, combined with an assessment of the cost of debt.

The discount rates used for each reporting unit in the June 30, 2023 impairment analysis ranged from 24.8% to 25.6%, and the Company applied a terminal year long-term growth rate of 3.0% for each reporting unit. Subsequent to the impairment, there was no excess of reporting unit fair value over carrying value for Ben Liquidity or Ben Custody.

The discount rates used for each reporting unit in the September 30, 2023 impairment analysis ranged from 25.3% to 26.2%, and the Company applied a terminal year long-term growth rate of 3.0% for each reporting unit. Subsequent to the impairment, there was no excess of reporting unit fair value over carrying value for Ben Liquidity or Ben Custody as of September 30, 2023. One reporting unit (Ben Markets) had a negative carrying amount of net assets as of June 30, 2023 and September 30, 2023, and goodwill of approximately $9.9 million.

The change in goodwill at each reporting unit was as follows:

 

     March 31, 2023      Impairment      September 30, 2023  

Ben Liquidity

   $ 1,725,880    $ (1,121,212    $ 604,668

Ben Custody

     594,219      (281,777      312,442

Ben Insurance

     37,942      —        37,942

Ben Markets

     9,885      —        9,885
  

 

 

    

 

 

    

 

 

 

Total Goodwill

   $ 2,367,926    $ (1,402,989    $ 964,937
  

 

 

    

 

 

    

 

 

 

There were no other assets or liabilities measured at fair value on a non-recurring basis as of September 30, 2023 and March 31, 2023.

Carrying amounts and estimated fair values

The estimated fair value of financial instruments, whether or not recognized in the consolidated statements of financial condition, for which it is practicable to estimate those values, are disclosed below. These fair value estimates are determined based on relevant market information and information about the financial instruments. Fair value estimates are intended to represent the price at which an asset could be sold or the price at which a liability could be transferred. However, our estimates of many of these fair values are subjective in nature, involve uncertainties and matters of significant judgment and therefore cannot be determined with precision. Changes in assumptions could significantly affect the estimated values. Nonfinancial instruments are excluded from disclosure requirements.

 

F-30


Table of Contents

The carrying amounts and estimated fair values of the Company’s financial instruments not recorded at fair value as of September 30, 2023 and March 31, 2023, were as noted in the table below:

 

    As of September 30, 2023  
(Dollars in thousands)   Level in Fair Value
Hierarchy
    Carrying Amount     Estimated Fair Value  

Financial assets:

 

Cash and cash equivalents

    1     $ 2,394   $ 2,394

Restricted cash

    1       20     20

Financial liabilities:

 

Customer ExAlt Trusts loan payable, net

    2       48,660     54,058

Debt due to related parties

    2       102,141     96,099

Accounts payable and accrued expenses

    1       104,958     104,958

 

    As of March 31, 2023  
(Dollars in thousands)   Level in Fair Value
Hierarchy
    Carrying Amount     Estimated Fair Value  

Financial assets:

 

Cash and cash equivalents

    1     $ 8,726   $ 8,726

Restricted cash

    1       819     819

Financial liabilities:

 

Customer ExAlt Trusts loan payable, net

    2       52,129     56,635

Debt due to related parties

    2       99,314     96,465

Accounts payable and accrued expenses

    1       65,724     65,724

 

7.

Customer ExAlt Trust Loan Payable

On March 24, 2022, Ben Liquidity transferred a $72.5 million ExAlt Loan to a third-party in return for $72.5 million of cash. The loan participation transaction resulted in a third party holding the transferred ExAlt Loan, which was previously eliminated in consolidation against the loan payable issued by a Customer ExAlt Trust for financial reporting purposes. Accordingly, the loan payable issued by the Customer ExAlt Trusts is no longer eliminated upon consolidation for financial reporting purposes and is reflected in the Customer ExAlt Trust loan payable line item on the consolidated statements of financial condition.

The Customer ExAlt Trust loan payable does not have scheduled principal or interest payments due prior to its maturity date of December 7, 2033. Prepayment of the loans, in whole or in part, is permitted without premium or penalty. A pro-rata portion of the cash flows from $352.6 million of alternative assets acquired by the Customer ExAlt Trusts on December 7, 2021 are the sole source of cash flows to be used by the Customer ExAlt Trusts to satisfy its obligations under the terms of the loan agreement. Ben and its subsidiaries have no obligation or other requirements to repay the Customer ExAlt Trust loan payable should the pro-rata cash flows from the $352.6 million of alternative assets associated with the loan be insufficient to pay all contractual obligations owed under the terms of the loan agreement.

The Customer ExAlt Trust loan payable bears interest at 12% per annum. The loan agreement includes a contingent interest feature whereby additional interest could be owed up to a maximum rate of 21% under certain circumstances, dependent principally on the cash flows generated by the pro rata portion of the underlying collateral. As the contingent interest feature is not based on creditworthiness, such feature is not clearly and closely related to the host instrument and is therefore bifurcated and recognized as a derivative liability with a resulting debt discount at inception. The fair value of the contingent interest derivative liability was $1.9 million

 

F-31


Table of Contents

and $3.5 million as of September 30, 2023 and March 31, 2023, respectively, and is recognized as a component of the Customer ExAlt Trust loan payable in the consolidated statements of financial condition. The related net gains of $0.2 million and $1.6 million is reflected in gain (loss) on financial instruments, net in the consolidated statements of comprehensive income (loss) for the three and six months ended September 30, 2023, respectively, compared to net gains of $5.3 million and $3.8 million for the same period of 2022, respectively. The amortization of the debt discount, which is reflected as a component of interest expense in the consolidated statements of comprehensive income (loss), was $0.2 million and $0.5 million for the three and six months ended September 30, 2023, respectively, compared to $0.1 million and $0.5 million for the same period of 2022, respectively.

As of September 30, 2023 and March 31, 2023, the outstanding principal, including interest paid-in-kind, was $51.8 million and $54.2 million, respectively. The balance reflected on the consolidated statements of financial condition as of September 30, 2023 and March 31, 2023, was $48.7 million and $52.1 million, respectively, which includes the fair value of the contingent interest derivative liability of $1.9 million and $3.5 million, respectively, and unamortized debt discount of $5.1 million and $5.6 million, respectively. The unamortized debt discount had a remaining amortization period of approximately 10.19 years and effective interest rate of 13.89% as of September 30, 2023.

 

8.

Debt Due to Related Parties

As of September 30, 2023 and March 31, 2023, the Company’s debt due to related parties consisted of the following:

 

(Dollars in thousands)    September 30, 2023      March 31, 2023  

First Lien Credit Agreement

   $ 22,401    $ 21,350

Second Lien Credit Agreement

     76,900      73,291

Other borrowings

     2,128      2,076

Unamortized debt premiums

     712      2,597
  

 

 

    

 

 

 

Total debt due to related parties

   $ 102,141    $ 99,314
  

 

 

    

 

 

 

First and Second Lien Credit Agreements

On August 13, 2020, Ben, through its subsidiary Beneficient Capital Company II, L.L.C. (formerly known as Beneficient Capital Company, L.L.C.) (“BCC”), executed the Second Amended and Restated First Lien Credit Agreement (“First Lien Credit Agreement”) and the Second Amended and Restated Second Lien Credit Agreement (“Second Lien Credit Agreement”) collectively, (the “Second A&R Agreements”) with its lender, HCLP Nominees, L.L.C (“HCLP” or the “lender”), to amend its First Lien Credit Agreement and Second Lien Credit Agreement dated September 1, 2017 and December 28, 2018, respectively. The Second A&R Agreements have been further amended from time to time to extend the maturity date and defer principal and interest payments, among other things. In connection with the amendments to the Second A&R Agreements, Ben agreed to pay extension fees on a percentage of the amount outstanding under the credit agreements as of the date of the respective amendment. The interest rate on each loan under the Second A&R Agreements is 1-month LIBOR plus 8.0%, with a maximum interest rate of 9.5%.

As part of Ben’s formative transactions in 2017, the First Lien Credit Agreement proceeds were loaned by HCLP to a subsidiary of Ben. Ben’s subsidiary then loaned the amount on to the Customer ExAlt Trusts so that the Customer ExAlt Trusts could acquire investments in alternative assets purchased from certain other constituent trusts of the formative ExAlt PlanTM of which MHT Financial was named the beneficiary (such trusts, the “2017-18 Exchange Trusts”). As discussed in Note 13, the balance of this related party debt at the time of Ben’s September 1, 2017 commencement of Ben’s commercial operations reduced the balance of the preferred equity held by Ben’s founders.

 

F-32


Table of Contents

On March 24, 2022, Ben executed Consents and Amendments No. 4 to the Second A&R Agreements with its lender, which, among other things, (i) deferred the payment of accrued and unpaid interest to March 24, 2022, (ii) evidenced the terms agreed to in the December 1, 2021 term sheet, (iii) extended the maturity date of the loans to August 31, 2023, and (iv) established revised installment payments for each loan of $5.0 million due on May 10, 2022, August 10, 2022, December 10, 2022, and March 10, 2023, so long as each payment does not cause the Company to incur a going concern, and (v) amended the occurrence of an event of default to require notice from HCLP on almost all potential defaults listed under the Second A&R Agreements. In addition, Ben agreed to pay fees totaling approximately 6.5% of the outstanding principal before giving effect to the amendments.

On February 15, 2023, Ben executed those certain Amendment No. 5 to Second Amended and Restated Credit Agreement and Consent and Amendment No. 5 to Second Amended and Restated Second Lien Credit Agreement with HCLP, pursuant to which, as required by Amendments No. 4, certain Ben subsidiaries became subsidiary guarantors and entered into those certain Amended and Restated Security and Pledge Agreement (First Lien) and Amended and Restated Security and Pledge Agreement (Second Lien), that certain first lien Guaranty and that certain second lien Guaranty.

On June 5, 2023, BCH, entered into those certain Consent and Amendment No. 6 to Second Amended and Restated Credit Agreement, which amended the First Lien Credit Agreement, and Consent and Amendment No. 6 to Second Amended and Restated Second Lien Credit Agreement (collectively, the “Sixth Amendments”), which amended the Second Lien Credit Agreement, each among BCH, HCLP and the other parties thereto. Among other things, the Sixth Amendments (i) allowed for the consummation of the Transactions pursuant to the Business Combination Agreement, and effective as June 7, 2023 (ii) amended the definition of “Change of Control” (as defined therein), and (iii) provided that Beneficient will be the “Parent” thereunder.

On July 12, 2023, BCH, entered into (a) that certain Amendment No. 7 to the First Lien Amendment, which amended the First Lien Credit Agreement, and (b) that certain Amendment No. 7 to Second Lien Amendment (together with the First Lien Amendment, the “Seventh Amendments”), which amended the Second Lien Credit Agreement, each among BCH, HCLP and the other parties thereto. Among other things, the Seventh Amendments (i) modified the interest rate to a fixed rate of 9.5% (ii) extended the maturity dates of the First Lien Amendment and the Second Lien Amendment to September 15, 2024 and September 15, 2027, respectively, and (iii) agreed to installment payments on the First Lien Amendment of $5.0 million on each of March 29th, June 28th, September 29th, and December 29th of each year for so long as the obligations remain outstanding, and so long as such payments do not cause a going concern. No payments will be made on the Second Lien Amendment until the obligations on the First Lien Amendment have been fully satisfied. Ben agreed to pay fees totaling approximately $0.1 million. During the three and six months ended September 30, 2023 and 2022, no deferred financing costs were paid to the lender. Through September 30, 2023, all required principal and interest payments due under the Second A&R Agreements have been paid.

In connection with the Second A&R Agreements, Beneficient Holdings, Inc. (“BHI”), which owns a majority of the Class S Ordinary Units, BCH Preferred A.1, and FLP Subclass 1 Unit Accounts issued by BCH, will grant certain tax-related concessions to the Lender as may be mutually agreed upon between the parties. In exchange for the tax-related concessions, 5.0% of BHI’s BCH Preferred A.1, which will be held by the Lender, may convert to BCH Preferred A.0. In addition, recipients of a grant of BCH Preferred A.1 from BHI will have the right to put an amount of BCH Preferred A.1 to Ben equal to any associated tax liability stemming from any such grant; provided that the aggregated associated tax liability shall not relate to more than $30.0 million of grants of BCH Preferred A.1 from BHI. No such liability existed as of September 30, 2023 and March 31, 2023.

The Second A&R Agreements and ancillary documents contain covenants that (i) prevent Ben from issuing any securities senior to the BCH Preferred A.0 or BCH Preferred A.1 Unit Accounts; (ii) prevent Ben from incurring additional debt or borrowings greater than $10.0 million, other than trade payables, while the loans are outstanding; and (iii) prevent, without the written consent of the lender, GWG Holdings from selling,

 

F-33


Table of Contents

transferring, or otherwise disposing of any BCH Preferred A.1 held as of May 15, 2020, other than to its subsidiary GWG DLP Funding V, LLC. As of September 30, 2023, the Company was in compliance with all covenants.

Maturities of principal on the debt due to related parties for the next five fiscal years ending March 31 are as follows:

 

(Dollars in thousands)    Debt Due to Related Parties  

2024

   $ —  

2025

     24,529

2026

     —  

2027

     —  

2028

     76,900

As more fully described in Note 19, on October 19, 2023, we entered into a three-year $25.0 million term loan with HH-BDH LLC, that accrues interest at adjusted daily simple secured overnight financing rate (“SOFR”) + 6.5% for the first two years and adjusted daily simple SOFR + 5.5% for the third year, and matures October 19, 2026.

 

9.

Share-based Compensation

As of September 30, 2023 and March 31, 2023, the Company has outstanding share-based awards under the Beneficient Management Partners, L.P. (“BMP”) Equity Incentive Plan, the Beneficient 2023 Long Term Incentive Plan (the “2023 Incentive Plan”), and BCH Preferred A.1 Unit Accounts, as more fully described below.

BMP Equity Incentive Plan

The Board of Directors of Ben Management, Ben’s general partner prior to the Conversion, adopted the BMP Equity Incentive Plan in 2019. Under the BMP Equity Incentive Plan, certain directors and employees of Ben are eligible to receive equity units in BMP, an entity affiliated with the Board of Directors of Ben Management, in return for their services to Ben. The BMP equity units eligible to be awarded to employees is comprised of BMP’s Class A Units and/or BMP’s Class B Units (collectively, the “BMP Equity Units”).

The BMP Equity Units include awards that fully vest upon grant and awards that are subject to service-based vesting of a four-year period from the date of hire. Expense associated with the vesting of these awards is based on the fair value of the BMP Equity Units on the date of grant. Compensation cost is recognized for the granted awards on a straight-line basis using the graded vesting method, and forfeitures are accounted for at the time that such forfeitures occur. Expense recognized for these awards is specially allocated to certain holders of redeemable noncontrolling interests.

The fair value of the BMP Equity Units was determined on the grant-date using a probability-weighted discounted cash flow analysis. This fair value measurement is based on significant inputs not observable in the market and thus represents a Level 3 measurement within the fair value hierarchy. The resultant probability-weighted cash flows are then discounted using a rate that reflects the uncertainty surrounding the expected outcomes, which the Company believes is appropriate and representative of a market participant assumption, and for lack of marketability given the underlying units of the awards are not publicly traded.

 

F-34


Table of Contents

There were no BMP Equity Units granted during the six months ended September 30, 2023. The table below summarizes the key inputs used in the valuation of the BMP Equity Units granted during the six months ended September 30, 2022:

 

     Range of Targets  

Unobservable Inputs

   Six Months Ended
September 30, 2022
 

Expected term in years

     4  

Discount rate

     32.1

Discount for lack of marketability

     23.1

Long-term growth rate (after discrete projection period)

     2.5

The expected term represents the average estimated time that a recipient will be an employee of Ben and thus eligible to participate fully in the BMP Equity Incentive Plan. The discount rate is based on a modified capital asset pricing model, which includes certain observable market inputs and other data for an identified group of comparable public companies. The discount for lack of marketability is based on a Finnerty put-option model, which similarly includes certain observable market inputs and other data for an identified group of comparable public companies. The long-term growth rate is the estimated growth rate of the earnings related to BMP Equity Units that is applied to the years subsequent to Ben’s discrete cash flow periods.

2018 Ben Equity Incentive Plan

The Ben Equity Incentive Plan was adopted in September 2018 (the “2018 Ben Equity Incentive Plan”). Under the 2018 Ben Equity Incentive Plan, Ben was permitted to grant equity awards in the form of restricted equity units (“REUs”), representing ownership interests in BCG Common Units. Effective as of the Conversion, the Company assumed obligations under the outstanding REUs under the 2018 Equity Incentive Plan and agreed to issue shares of Class A common stock upon settlement of such outstanding REUs. Settled awards under the 2018 Ben Equity Incentive Plan dilute BCG’s Common Unitholders. The total number of BCG Common Units that were issuable under the 2018 Ben Equity Incentive Plan was equivalent to 15% of the number of fully diluted BCG Common Units outstanding, subject to annual adjustment. All awards were classified in equity upon issuance. Following the Business Combination, no additional awards may be issued under the 2018 Equity Incentive Plan and all outstanding awards are settleable at a ratio of 1.25 shares of the Class A common stock for each restricted equity unit.

During the third quarter of 2020, 515,000 units were granted to a senior partner director subject to a performance condition. The performance condition was met upon public listing in June 2023 and expense for vested units was recognized during the three months ended June 30, 2023. The recognition of the remaining compensation cost will be recognized over the remaining vesting period. Total recognized compensation cost related to these awards for the three and six months ended September 30, 2023 is approximately $0.3 million and $5.5 million, respectively. The originally granted units were increased at a rate of one-to-1.25 units, or by 128,750 units, upon public listing and effectiveness of the 2023 Incentive Plan. The remaining unrecognized compensation cost related to these awards is approximately $1.0 million as of September 30, 2023.

Effective April 1, 2022, Ben granted 513,533 REUs to employees and certain directors, which increased at a rate of one to 1.25 units, or by 128,383 units upon public listing and effectiveness of the 2023 Incentive Plan, of which, 65,238 have been forfeited. Effective October 1, 2022, 40,180 REUs were granted to employees, which increased at a rate of one to 1.25 units, or by 10,045 units upon public listing and effectiveness of the 2023 Incentive Plan, of which, 6,550 have been forfeited. The performance condition for these awards was met upon public listing in June 2023 and expense for vested units was recognized during the three months ended June 30, 2023. The recognition of the remaining compensation cost will be recognized over the remaining vesting period.

 

F-35


Table of Contents

Total recognized compensation cost related to these awards for the three and six months ended September 30, 2023 is approximately $3.1 million and $6.0 million, respectively. The remaining unrecognized compensation cost related to these awards is approximately $3.0 million as of September 30, 2023.

2023 Incentive Plan

On June 6, 2023, Company’s board of directors adopted the 2023 Incentive Plan, which was approved by the Company’s stockholders. Under the 2023 Incentive Plan, Ben is permitted to grant equity awards in the form of restricted stock units (“RSUs”). Subject to certain adjustments, the aggregate number of shares of Class A common stock expected to be issuable under the 2023 Incentive Plan in respect of awards will be equal to 15% of the aggregate number of fully diluted shares issued and outstanding, subject to quarterly adjustment. Settled awards under the 2023 Incentive Plan dilute common stockholders. All awards are classified in equity upon issuance.

Awards are generally subject to service-based vesting over a multi-year period from the recipient’s grant date, though some awards may fully vest upon grant date, or be subject to performance conditions. While providing services to Ben, if applicable, certain of these awards are subject to minimum retained ownership rules requiring the award recipient to continuously hold RSUs equal to at least 15% of their cumulatively granted awards.

Preferred Equity

On April 1, 2022, a certain director was assigned BCH Preferred A.1 with a grant date of December 31, 2021 and having an account balance of $5.7 million (the “Initial Grant”). Further, effective as of April 3, 2022, the director was assigned additional BCH Preferred A.1 (the “Additional Grant” and together with the Initial Grant, the “BHI Grants”) with a grant date of December 31, 2021 and having an account balance of $3.8 million. The Initial Grant is subject to a service condition, which requires compensation cost to be recognized over the explicit, substantive service vesting period that extends after the grant date. The Additional Grant was fully vested upon issuance.

In order to provide that certain director with cash to cover any tax liability arising from the BHI Grants, BCH and the director entered into a Unit Account Redemption Agreement, effective as of April 3, 2022, whereby BCH was required to purchase and redeem from that certain director all of the BCH Preferred A.1 granted to the director pursuant to the BHI Tax Grant for a purchase price of $3.8 million, in cash. Such redemption occurred in full on June 10, 2022.

Commissions

Certain of our employees’ commission compensation is in the form of common stock. Such shares granted to employees are subject to service-based vesting conditions over a multi-year period from the recipient’s grant date. Awards granted through June 8, 2023 were also subject to a performance condition, which was met on June 8, 2023 when Ben became publicly listed. The Company recorded $0.3 million and $2.6 million of share-based compensation expense related to these awards during the three and six months ended September 30, 2023, respectively.

 

F-36


Table of Contents

The following table summarizes the award activity, in units, for the BMP and Ben Equity Incentive Plans during the six months ended September 30, 2023:

 

     BMP      RSU  
(units in thousands)    Units      Weighted Average
Grant Date Fair Value
per Unit
     Units      Weighted Average
Grant Date Fair Value
per Unit
 

Balance, March 31, 2023

     438    $ 10.04      1,749    $ 10.00
  

 

 

    

 

 

    

 

 

    

 

 

 

Granted during the period

     —        —        4,060      2.73

Vested during the period

     (147      9.88      (3,060      4.95

Forfeited during the period

     —        —        (98      4.18
  

 

 

    

 

 

    

 

 

    

 

 

 

Balance, September 30, 2023

     291    $ 10.11      2,651    $ 4.91
  

 

 

    

 

 

    

 

 

    

 

 

 

The following table presents the components of share-based compensation expense, included in employee compensation and benefits, recognized in the consolidated statements of comprehensive income (loss) for the three and six months ended September 30, 2023 and 2022:

 

     Three Months Ended
September 30,
     Six Months Ended
September 30,
 
(dollars in thousands)    2023      2022      2023      2022  

BMP equity units

   $ 569    $ 1,198    $ 1,244    $ 2,700

Restricted stock units

     7,318      1,253      16,041      2,686

Preferred equity

     286      286      572      858

Other(1)

     330      —        17,647      —  
  

 

 

    

 

 

    

 

 

    

 

 

 

Total share-based compensation

   $ 8,503    $ 2,737    $ 35,504    $ 6,244
  

 

 

    

 

 

    

 

 

    

 

 

 

 

(1) 

The year-to-date period includes $15.0 million of compensation recognized related to the BCG Recapitalization and $2.6 million recognized for equity based compensation issued to employees for Ben Liquidity transactions.

Unrecognized share-based compensation expense totaled $13.2 million as of September 30, 2023, which we expect to recognize based on scheduled vesting of awards outstanding at September 30, 2023. The following table presents the share-based compensation expense expected to be recognized over the next five fiscal years ending March 31 for awards outstanding as of September 30, 2023:

 

(dollars in thousands)    BMP      RSU      Preferred      Commissions      Total  

Six months ending 2024

   $ 831    $ 2,972    $ 286    $ 328    $ 4,417

2025

     662        3,469        —          191        4,322

2026

     242        2,521        —          60        2,823

2027

     14        1,249        —          —          1,263

2028

     —          355        —          —          355
  

 

 

    

 

 

    

 

 

    

 

 

    

 

 

 

Total

   $ 1,749    $ 10,566    $ 286    $ 579    $ 13,180
  

 

 

    

 

 

    

 

 

    

 

 

    

 

 

 

 

10.

Equity

Below is a description of the outstanding classes of the equity of the Company, including quasi-equity amounts that are required to be reported as temporary equity between the liabilities and equity sections on the consolidated statements of financial condition. The 8th Amended and Restated LPA of BCH (“BCH LPA”) and the articles of incorporation and bylaws of Beneficient, govern the terms of these equity securities, as applicable. The Company’s governing documents authorize the issuance of additional classes of equity. All equity interests of BCH are limited partnership interests.

 

F-37


Table of Contents

Common Stock:

Voting. Each holder of our Class A common stock is entitled to one vote per each share of Class A common stock held of record by such holder on all matters on which stockholders generally are entitled to vote, and each holder of our Class B common stock is entitled to 10 votes per share on all matters on which stockholders generally are entitled to vote. Holders of shares of common stock vote as a single class, except for certain matters for which only holders of Class B common stock are entitled to vote.

Dividends. Subject to preferences that may apply to any outstanding shares of preferred stock, holders of Common Stock are entitled to receive ratably any dividends that our board of directors may declare out of funds legally available for that purpose on a non-cumulative basis; provided, however, that in the case of any dividends in Common Stock, holders of Class A common stock are entitled only to receive Class A common stock and holders of Class B common stock are entitled only to receive Class B common stock. In no event will the shares of either Class A common stock or Class B common stock be split, divided, or combined unless the outstanding shares of the other class are proportionally split, divided or combined.

Conversion. Shares of Class A common stock are not convertible into any other shares of our capital stock. Shares of Class B common stock are convertible into shares of Class A common stock at any time at the option of the holder or upon any transfer, except for certain transfers described in our articles of incorporation.

Standby Equity Purchase Agreement

On June 27, 2023, the Company entered into a Standby Equity Purchase Agreement (the “SEPA”) with YA II PN, Ltd. (“Yorkville”), whereby the Company has the right, but not the obligation, to sell to Yorkville up to $250.0 million of its shares of the Company’s common stock at the Company’s request any time during the 36 months following the execution of the SEPA, subject to certain conditions. The Company expects to use the net proceeds received from this for working capital and general corporate purposes. The Company paid a structuring fee in cash and a commitment fee in an amount equal to $1.3 million by issuing 456,204 shares of Class A common stock in July 2023. There were no shares sold during the six months ended September 30, 2023.

Preferred Stock:

Under the terms of our articles of incorporation, our board of directors are authorized to issue up to 250 million shares of preferred stock in one or more series, and 50 million shares of preferred stock are designated as shares of Series A preferred stock pursuant to a certificate of designation.

Series A Preferred Stock

As of September 30, 2023 and March 31, 2023, there were no shares of Series A preferred stock issued and outstanding, respectively.

Maturity. Subject to the redemption and conversion rights described below, shares of Series A preferred stock are perpetual securities.

Priority. Shares of Series A preferred stock rank senior to shares of Common Stock with respect to dividend rights and/or distribution rights upon the liquidation, winding up or dissolution, as applicable, of Beneficient.

Voting. Holders of Series A preferred stock are not entitled to vote on any matter, expect as required by law.

Dividends. Holders of Series A preferred stock are entitled to receive ratably any dividends that our board of directors declares and pays on the Common Stock, on an as-converted basis, when paid to holders of Common Stock. Beneficient may, subject to customary restrictions, but is not required to, declare or pay any dividends solely on shares of Series A preferred stock.

 

F-38


Table of Contents

Liquidation or Dissolution. The initial liquidation preference of Series A preferred stock is $0.001 per share, plus any declared but unpaid dividends (the “Liquidation Preference”). In the event of our liquidation, dissolution or winding up, holders of Series A preferred stock are entitled to receive, per share of Series A preferred stock, the Liquidation Preference or, prior to the Series A Preferred Stock Conversion Date, if a greater amount, the amount such holder would have received had their shares of Series A preferred stock converted into Class A common stock immediately prior to such liquidation event.

Conversion, Transferability and Exchange. Per the terms of the articles of incorporation, because the Series A preferred stock is not expected to be publicly listed, each share of the Series A preferred stock will automatically convert into one-quarter of a share of Class A common stock.

Redemption. Beneficient may redeem, ratably, in whole or, from time to time in part, the shares of Series A preferred stock of any holder then outstanding at the Liquidation Preference in cash. Holders of shares of Series A preferred stock do not have the right to require Beneficient to redeem their shares of Series A preferred stock under any circumstances.

Series B-1 Preferred Stock:

As of September 30, 2023 and March 31, 2023, there were 3,768,995 and no shares of Series B-1 resettable convertible preferred stock, par value $0.001 per share (“Series B-1 preferred stock”), issued and outstanding, respectively. On October 3, 2023, 3,768,995 shares of Series B-1 preferred stock converted into 13,805,841 shares of Class A common stock at a price per share of approximately $2.73.

Maturity. Subject to the redemption and conversion rights described below, shares of Series B-1 preferred stock are perpetual securities.

Priority. Shares of Series B-1 preferred stock rank, with respect to dividend rights and/or distribution rights upon the liquidation, winding up or dissolution, as applicable, of Beneficient: (i) senior to shares of Common Stock; (ii) pari passu with Series A Preferred Stock; (iii) senior, pari passu or junior with respect to any other series of preferred stock, as set forth in the terms with respect to such preferred stock; and (iv) junior to all existing and future indebtedness of the Beneficient.

Voting. Holders of Series B-1 preferred stock are not entitled to vote on any matter, expect as required by law.

Dividends. Holders of Series B-1 preferred stock are entitled to receive ratably any dividends that our board of directors declares and pays on the Common Stock, on an as-converted basis, when paid to holders of Common Stock. Beneficient may, subject to customary restrictions, but is not required to, declare or pay any dividends solely on shares of Series B-1 preferred stock.

Liquidation or Dissolution. The initial liquidation preference of Series B-1 preferred stock is $10.00 per share, plus any declared but unpaid dividends (the “B-1 Liquidation Preference”). In the event of our liquidation, dissolution or winding up, holders of Series B-1 preferred stock are entitled to receive, per share of Series B-1 preferred stock, the B-1 Liquidation Preference amount such holder would have received had their shares of Series B-1 preferred stock converted into Class A common stock immediately prior to such liquidation event.

Conversion, Transferability and Exchange. In the event of specified extraordinary transactions, as a result of which shares of Class A common stock would be converted into, or exchanged for, stock, other securities or other property or assets (including cash or any combination thereof), each share of Series B-1 preferred stock outstanding immediately prior to such event will, without the consent of the holders of Series B-1 preferred stock, become convertible into the kind of stock, other securities or other property or assets that such holder would have been entitled to receive if such holder had converted its shares of Series B-1 preferred stock into shares of Class A common stock immediately prior to such event.

 

F-39


Table of Contents

Optional Conversion. The conversion price at issuance was $5.46 (the “Conversion Price”). Each share of Series B-1 preferred stock is convertible at the option of the holder thereof into a number of shares of Class A common stock that is equal to $10.00 divided by Conversion Price then in effect as of the date of such notice (the “Conversion Rate”). The Conversion Price shall be subject to reset on each date that is 30, 60, 90, 120 and 180 calendar days following the date of issuance of the Series B-1 preferred stock, subject to adjustment.

Mandatory Conversion. Each outstanding share of Series B-1 preferred stock will automatically convert into a number of shares of Class A common stock (the “Mandatory Conversion”) at the Conversion Rate then in effect on the date that is the earliest to occur of: (a) 210 calendar days after the Original Issue Date, subject to certain conditions, (b) if the conditions of clause (a) are not met on the date that is 210 calendar days following the Original Issue Date, the first date thereafter on which any shares of Series B-1 preferred stock may be resold pursuant to Rule 144 under the Securities Act or the Resale Registration Statement has become effective and (c) the one year anniversary of the Original Issue Date. The Series B-1 preferred stock shall not convert into Class A common stock to the extent such conversion would cause a holder to exceed 9.99% (the “Beneficial Ownership Limitation”) of the number of shares of the Class A common stock outstanding immediately after giving effect to conversion.

Redeemable Noncontrolling Interests:

Preferred Series A Subclass 0 Unit Accounts

The BCH Preferred A.0 receives a quarterly guaranteed payment calculated as 6% of the BCH Preferred A.0’s initial capital account balance on an annual basis, or 1.50% per fiscal quarter. The Preferred A.0 does not receive any allocations of profits, except to recoup losses previously allocated. The guaranteed payment to BCH Preferred A.0 is not subject to available cash and has priority over all other distributions made by BCH. BCH and the holders of the BCH Preferred A.0 entered into an agreement to defer the guaranteed payment to November 15, 2024; provided that such a guaranteed payment may be made prior to November 15, 2024 if the Audit Committee of the Board of Directors, determines that making such payment, in part or in full, would not cause Ben to incur a going concern issue. The guaranteed payment accrual totaled $29.1 million and $20.9 million as of September 30, 2023 and March 31, 2023, respectively, and is included in the accounts payable and accrued expenses line item of the consolidated statements of financial condition.

Additionally, the BCH Preferred A.0 has the ability under the BCH LPA to elect, by a majority of holders of BCH Preferred A.0, to receive a full return of capital senior to any other security if an event causing mandatory returns of capital occurs.

The BCH Preferred A.0 can be converted into Class S Units at the election of the holder, at a price equal to the average of (i) $10.50, and (ii) the volume-weighted average closing price of Class A common stock for the twenty (20) days preceding the applicable exchange date; provided, that from the effectiveness of the BCH LPA through December 31, 2027, such conversion price shall not be less than $10.50.

Finally, a holder of BCH Preferred A.0, subsequent to January 1, 2023, may elect to require a redemption by BCH of up to 12.5% of his or her respective BCH Preferred A.0 Capital Account for any rolling twelve-month period; provided that such holder shall not be permitted to redeem more than 50% of such holder’s BCH Preferred A.0 Capital Account in the aggregate. Subsequent to January 1, 2023, if a holder of BCH Preferred A.0 continues to hold BCH Preferred A.1, such holder may elect on a quarterly basis to convert additional BCH Preferred A.1 held by such holder to BCH Preferred A.0 up to an amount equal to 12.5% of such holder’s initial BCH Preferred A.0 capital account; provided that such holder’s post-conversion capital account balance in respect of all BCH Preferred A.0 held by such holder does not exceed such holder’s initial BCH Preferred A.0 capital account.

The BCH Preferred A.0 Unit Accounts are recorded in the consolidated statements of financial condition in the redeemable noncontrolling interest line item.

 

F-40


Table of Contents

Noncontrolling Interests:

Noncontrolling interests represent the portion of certain consolidated subsidiaries’ limited partnership interests or interests in the Customer ExAlt Trusts that are held by third parties. Amounts are adjusted by the noncontrolling interest holder’s proportionate share of the subsidiaries’ earnings or losses each period and for any distributions that are paid.

The following tables present a rollforward of the noncontrolling interests for the three and six months ended September 30, 2023 and 2022:

 

    Noncontrolling Interests        
(Dollars in thousands)   Trusts     Class S
Ordinary
    Class S
Preferred
    Preferred
Series A.1
    Preferred
Series C
    Class A of CT     Total Noncontrolling
Interests
 

Balance, June 30, 2023

  $ (132,361   $ 19,311   $ 856   $ 691,825   $ 205,759   $ 690   $ 786,080
 

 

 

   

 

 

   

 

 

   

 

 

   

 

 

   

 

 

   

 

 

 

Net loss

    (3,591     (9,614     —       (570     —       (421     (14,196

Reduction of noncontrolling interest in connection with recent financings

    (3,272     —       —       —       —       —       (3,272

Issuance of noncontrolling interest in connection with recent financings

    79     —       —       —       —       —       79

Reclass of distributions payable to noncontrolling interest holder

    (238     —       —       —       —       —       (238

Conversion of Preferred Series C to Class A common stock

    —       —       —       —       (205,759     —       (205,759

Issuance of Series B-1 preferred stock and noncontrolling interest in connection with recent financings

    942     —       —       —       —       —       942
 

 

 

   

 

 

   

 

 

   

 

 

   

 

 

   

 

 

   

 

 

 

Balance, September 30, 2023

  $ (138,441   $ 9,697   $ 856   $ 691,255   $ —     $ 269   $ 563,636
 

 

 

   

 

 

   

 

 

   

 

 

   

 

 

   

 

 

   

 

 

 

 

F-41


Table of Contents
    Noncontrolling Interests        

(Dollars in thousands)

  Trusts     Class S
Ordinary
    Class S
Preferred
    Preferred
Series A.1
    Preferred
Series C
    Class A of
CT
    Total Noncontrolling
Interests
 

Balance, March 31, 2023

  $ (118,299   $ 52,560   $ 856   $ —     $ 205,759   $ 1,337   $ 142,213
 

 

 

   

 

 

   

 

 

   

 

 

   

 

 

   

 

 

   

 

 

 

Net income (loss)

    (17,457     (38,979     —         (1,244     —         (1,068     (58,748

Issuance of shares in connection with recent financings

    133     —         —         —         —         —         133

Reclass of distributions payable to noncontrolling interest holder

    (567     —         —         —         —         —         (567

Reduction of noncontrolling interest in connection with recent financings

    (3,272     —         —         —         —         —         (3,272

Issuance of noncontrolling interest in connection with recent financings

    79     —         —         —         —         —         79

Conversion of Class S Ordinary to Class A common stock

    —         (3,884     —         —         —         —         (3,884

Conversion of Preferred Series C to Class A common stock

    —         —         —         —         (205,759     —         (205,759

Deemed dividend for BCG Preferred Series B.2 Unit Accounts preferred return

    —         —         —         (6,942     —         —         (6,942

Reclass of BCH Preferred A.1 from temporary to permanent equity

    —         —         —         699,441     —         —         699,441

Issuance of Series B-1 preferred stock and noncontrolling interest in connection with recent financings

    942     —         —         —         —         —         942
 

 

 

   

 

 

   

 

 

   

 

 

   

 

 

   

 

 

   

 

 

 

Balance, September 30, 2023

  $ (138,441   $ 9,697   $ 856   $ 691,255   $ —       $ 269   $ 563,636
 

 

 

   

 

 

   

 

 

   

 

 

   

 

 

   

 

 

   

 

 

 

 

    Noncontrolling Interests        
(Dollars in thousands)   Trusts     Class S
Ordinary
    Class S
Preferred
    FLP     Preferred
Series C
    Class A of CT     Total Noncontrolling
Interests
 

Balance, June 30, 2022

  $ (27,973   $ 63,329   $ 856   $ —       $ 205,759   $ 2,440   $ 244,411
 

 

 

   

 

 

   

 

 

   

 

 

   

 

 

   

 

 

   

 

 

 

Net income (loss)

    (72,843     (1,781     —         3,166     —         5     (71,453

Noncontrolling interest reclass

    —         1,116     1,117     (2,233     —         —         —    

Distribution to noncontrolling interest

    —         —         —         —         —         (131     (131

Reclass of distributions payable to noncontrolling interest holder

    (14     —         —         —         —         —         (14

Reclass of allocated income for FLP Subclass 3 to payable

    —         —         —         (933     —         —         (933
 

 

 

   

 

 

   

 

 

   

 

 

   

 

 

   

 

 

   

 

 

 

Balance, September 30, 2022

  $ (100,830   $ 62,664   $ 1,973   $ —       $ 205,759   $ 2,314   $ 171,880
 

 

 

   

 

 

   

 

 

   

 

 

   

 

 

   

 

 

   

 

 

 

 

F-42


Table of Contents
    Noncontrolling Interests        
(Dollars in thousands)   Trusts     Class S
Ordinary
    Class S
Preferred
    FLP     Preferred
Series C
    Class A of CT     Total Noncontrolling
Interests
 

Balance, March 31, 2022

  $ 982   $ 69,831   $ 1,316   $ —       $ 205,759   $ —       $ 277,888
 

 

 

   

 

 

   

 

 

   

 

 

   

 

 

   

 

 

   

 

 

 

Net income (loss)

    (101,554     (7,824     —         3,166     —         15     (106,197

Noncontrolling interest reclass

    —         1,116     1,117     (2,233     —         —         —    

Payment of employee payroll taxes on restricted equity units

    —         (459     (460     —         —         —         (919

Distribution to noncontrolling interest

    —         —         —         —         —         (131     (131

Noncash issuance of noncontrolling interest

    299     —         —         —         —         —         299

Reclass of distributions payable to noncontrolling interest holder

    (557     —         —         —         —         —         (557

Reclass of allocated income for FLP Subclass 3 to payable

    —         —         —         (933     —         —         (933

Issuance of noncontrolling interest

    —         —         —         —         —         2,430     2,430
 

 

 

   

 

 

   

 

 

   

 

 

   

 

 

   

 

 

   

 

 

 

Balance, September 30, 2022

  $ (100,830   $ 62,664   $ 1,973   $ —       $ 205,759   $ 2,314   $ 171,880
 

 

 

   

 

 

   

 

 

   

 

 

   

 

 

   

 

 

   

 

 

 

Preferred Series A Subclass 1 Unit Accounts

The BCH Preferred A.1 Unit accounts are issued by BCH and are non-participating and convertible on a dollar basis.

The weighted average preferred return rate for the three months ended September 30, 2023 and 2022 was approximately 0.00% and 1.32%, respectively. The weighted average preferred return rate for the six months ended September 30, 2023 and 2022 was approximately 0.46% and 1.72%, respectively. No amounts have been paid to the BCH Preferred A.1 holders related to the preferred return from inception through September 30, 2023, and any amounts earned have been accrued and are included in the balance of redeemable noncontrolling interests presented on the consolidated statements of financial condition. As of September 30, 2023, approximately $106.1 million of preferred return related to the BCH Preferred A.1 has not been allocated to its holders due to insufficient income during those periods to fully satisfy the preferred return and will be allocable to the BCH Preferred A.1 holders in future quarterly periods to the extent that sufficient income, if any, is available for such allocation. In accordance with the BCH LPA, the preferred rate was waived and will not accrue from June 7, 2023 until December 31, 2024, except to the extent of allocations of income to the holders of the BCH Preferred A-1 Unit Accounts, in which event distributions may be requested by the holders of the BCH Preferred A-1 Unit Accounts, and if not requested, such amounts shall be accrued. In connection with the consummation of the Business Combination, the holders of the BCH Preferred A-1 Unit Accounts agreed to significantly reduce the BCH Preferred A-1 Unit Accounts return rate and also agreed to waive and defer the accrual of the preferred return as described above. In addition, until January 1, 2025, the hypothetical BCH Preferred A-1 Unit Accounts capital account will only be increased to the extent there are allocations of income during such period. The agreement to waive and not accrue the Quarterly Preferred Series A-1 Return from the effective date of the BCH LPA until December 31, 2024 does not affect or waive any Quarterly Preferred Series A-1 Returns or hypothetical BCH Preferred A-1 Unit Accounts capital account already accrued as of the effective date. Additionally, certain BCH Preferred A.1 holders agreed to be specially allocated any income or losses associated with the BMP Equity Incentive Plan, and certain other costs.

Beginning January 1, 2025, BCH Preferred A-1 Unit Accounts may be converted into BCH Class S Ordinary Units at the election of the holder, subject to a 20% annual conversion limit through December 31, 2029 as set

 

F-43


Table of Contents

forth in the BCH LPA; provided, that if the conversion price for the BCH Preferred A-1 Unit Accounts equals or exceeds $18.00 after January 1, 2025, the annual conversion limit shall no longer be applicable. Upon conversion, the holder shall be issued BCH Class S Ordinary Units in an amount equal to the capital account balance associated with the BCH Preferred A-1 Unit Accounts being converted divided by a price equal to the average closing price of Class A common stock for the thirty (30) days preceding the applicable exchange date; provided, that from the effectiveness of the BCH LPA through December 31, 2027, such conversion price shall not be less than $10.50. The holder of such newly issued Class S Ordinary Units may immediately convert them into Common Units.

The BCH LPA also includes certain limitations of BCH, without the consent of a majority-in-interest of the Preferred Series A Unit Account holders, to i) issue any new equity securities, and ii) except as otherwise provided, incur indebtedness that is senior to or pari passu with any right of distribution, redemption, repayment, repurchase or other payments relating to the Preferred Series A Unit Accounts or the Preferred Series B Unit Accounts. Further, BCH cannot, prior to the conversion of all the Preferred Series A Unit Accounts and the Preferred Series B Unit Accounts, incur any additional long-term debt unless i) after giving effect to the incurrence of the new long-term debt on a pro forma basis, the sum of certain preferred stock, existing debt and any new long-term indebtedness would not exceed 55% of the BCH’s NAV plus cash on hand, and ii) at the time of incurrence of any new long-term indebtedness, the aggregate balance of the BCH’s (including controlled subsidiaries) debt plus such new long-term debt does not exceed 40% of the sum of the NAV of the interests in alternative assets supporting the Collateral underlying the loan portfolio of BCH and its subsidiaries plus cash on hand at BCG, BCH and its subsidiaries. Upon the effectiveness of the BCH LPA, the redemption feature of the Preferred A.1 was removed, which resulted in the Preferred A.1 no longer being required to be presented in temporary equity in the consolidated statement of financial condition as of June 30, 2023.

On June 6, 2023, in connection with the BCG Recapitalization as described in Note 4, $193.9 million of aggregate capital account balances in BCH Preferred A.1 converted to 16,708,817 units of BCH Class S Ordinary. Those BCH Class S Ordinary units then converted into 1,396,457 units of BCG Class A common units and 15,312,360 shares of BCG Class B common units on a one-for-one basis. As part of the conversion to BCG Class A Units, additional value of approximately $15.0 million was provided to certain holders who are members of our board of directors. The additional value was accounted for as compensation, which resulted in stock-based compensation expense of $15.0 million during the quarter ended June 30, 2023.

As of September 30, 2023, the BCH Preferred A.1 are recorded in the consolidated statements of financial condition in the noncontrolling interest line item. As of March 31, 2023, the BCH Preferred A.1 are recorded in the consolidated statements of financial condition in the redeemable noncontrolling interest line item.

Preferred Series C Subclass 1 Unit Accounts

On July 15, 2020, the Company entered into a Preferred Series C Unit Purchase Agreement (“UPA”) with GWG Holdings. Pursuant to the UPA, on July 10, 2023, the Preferred Series C Subclass 1 Unit Accounts of BCH (“BCH Preferred C.1”) automatically converted into 44,040,761 shares of Class A common stock at approximately $4.66 per share, which represents the volume-weighted average trading price of the Class A common stock for the 20 trading days following the closing of the Business Combination. The BCH Preferred C.1 were recorded in the consolidated statements of financial condition in the noncontrolling interest line item for periods presented prior to their conversion to Class A common stock.

Class S Ordinary Units

As of September 30, 2023 and March 31, 2023, BCH, a subsidiary of Ben, had issued 5.4 million and 5.8 million Class S Ordinary Units, respectively, which were all outstanding on each of the respective dates. The Class S Ordinary Units participate on a pro-rata basis in the share of the profits or losses of BCH and subsidiaries following all other allocations made by BCH and its subsidiaries. As limited partner interests, these units have

 

F-44


Table of Contents

limited voting rights and do not entitle participation in the management of the Company’s business and affairs. At the election of the holder, the Class S Ordinary Units are exchangeable quarterly for Class A common stock on a one-for-one basis. Each conversion also results in the issuance to Ben LLC of a Class A Unit of BCH for each share of Class A common stock issued.

On June 8, 2023, 404,542 BCH Class S Ordinary Units ultimately converted into shares of Class A common stock on a one-to-one basis pursuant to the terms of the Exchange Agreement and the BCH LPA.

The Class S Ordinary Units are recorded in the consolidated statements of financial condition in the noncontrolling interests line item.

Class S Preferred Units

The Class S Preferred Units of BCH (the “BCH Class S Preferred Units”) also participate on a pro-rata basis in the share of the profits or losses of BCH and subsidiaries following all other allocations made by BCH and its subsidiaries. As limited partner interests, these units are generally non-voting and do not entitle participation in the management of the Company’s business and affairs. The Class S Preferred Units are entitled to a quarterly preferred return. In accordance with the BCH LPA, the preferred rate was waived and will not accrue from June 7, 2023 until December 31, 2024, except to the extent of allocations of income to the holders of the BCH Class S Preferred Units. In connection with the consummation of the Business Combination, the holders of the BCH Preferred A-1 Unit Accounts agreed to significantly reduce the BCH Class S Preferred Units preferred return rate and also agreed to waive and defer the accrual of the preferred return as described above. In addition, until January 1, 2025, the hypothetical BCH Class S Preferred Units capital account will only be increased to the extent there are allocations of income during such period. The agreement to waive and not accrue the Quarterly Class S Preferred Return from June 7, 2023 until December 31, 2024 does not affect or waive any Quarterly Class S Preferred Return or hypothetical BCH Class S Preferred capital account already accrued as of the effective date.

Generally, on a quarterly basis and at the election of the holder, the Class S Preferred Units are exchangeable for Class S Ordinary Units on a 1.2-for-1 basis. The Class S Ordinary may then be exchanged for Class A common stock as described above. Each conversion into Class A common stock also results in the issuance to Ben LLC of a Class A Unit of BCH for each share of Class A common stock issued. Holders of Class S Preferred Units may elect to convert into Class S Ordinary Units in connection with a sale or dissolution of BCH.

As of September 30, 2023 and March 31, 2023, a nominal number of shares of Class S Preferred Units have been issued, respectively. Preferred return earned by the Class S Preferred Units from inception in 2019 through September 30, 2023 is $0.2 million. No amounts have been paid to the Class S Preferred Unit holders related to the preferred return from inception through September 30, 2023 and any amounts earned have been accrued and are included in the balance of Class S Preferred Units presented on the consolidated statements of financial condition.

The Class S Preferred Units are recorded in the consolidated statements of financial condition in the noncontrolling interests line item.

FLP Unit Accounts (Subclass 1 and Subclass 2)

FLP Unit Accounts (Subclass 1 and Subclass 2) are non-unitized capital accounts. The FLP Subclass 1 Units were issued to a Related Entity as part of the initial commercial operations of Ben. The FLP Subclass 2 Units are related to the BMP Equity Incentive Plan. Each subclass of the FLP Unit Accounts, with BCH FLP-1 Unit Accounts (receiving 50.5%) and the BCH FLP-2 Unit Accounts (receiving 49.5%), shall be allocated (i) fifteen percent (15%) of the profits and losses from financing activities of BCH and its subsidiaries and (ii) an amount equal to the lesser of (A) fifty percent (50%) of the revenues of BCH and its tax pass-through subsidiaries,

 

F-45


Table of Contents

excluding financing activities revenues, and (B) that amount of revenues that will cause the profit margin (as defined in the BCH LPA) to equal twenty percent (20%). Amounts allocated to the FLP Unit Accounts are reinvested equally in additional Class S Ordinary Units and Class S Preferred Units on a quarterly basis at a price equal to the closing price of the units on such exchange on the date of allocation, thereby creating additional Class S Ordinary Units and Class S Preferred Units.

During the three and six months ended September 30, 2023, there was no income allocated to the FLP Unit Accounts (Subclass 1 and 2), respectively. For the three and six months ended September 30, 2022, there was income of $3.2 million allocated to the FLP Unit Accounts (Subclass 1 and 2), respectively. Annually, a true up of the quarterly allocations is required to match amounts allocated with annual earnings.

In addition to the above stated amounts, the FLP Subclass 1 Unit Accounts and FLP Subclass 2 Unit Accounts are entitled to a portion of any upward carrying value adjustment as calculated pursuant to Internal Revenue Code Section 704(b). In the event of an upward carrying value adjustment, the FLP Subclass 1 Unit Accounts and FLP Subclass 2 Unit Accounts are entitled to first be allocated gains associated with such carrying value adjustment equal to 15% of the value of the capital accounts of all BCH Class A Units and Class S Units, calculated based on the post-adjusted capital accounts of the then outstanding Class A and Class S Units. Immediately following any such allocation, the amount allocated is converted in Class S Ordinary Units at the then determined value. Furthermore, the amount allocated to the FLP Subclass 1 Unit Accounts is reduced by the value of any previously allocated amount pursuant to an upward carrying value adjustment, calculated as the number of Class S Units previously received multiplied by the value of those units at the time of any subsequent carrying value adjustment.

As a result of the consummation of the Business Combination, an adjustment to the carrying value of BCH’s assets of $321.9 million occurred. Pursuant to the BCH LPA, approximately 32,190,584 Class S Ordinary Units would be issuable as a result of the carrying value adjustment. However, due to the Company’s Compensation Policy, the number of Class S Ordinary Units that may be issued in 2023 or any subsequent year in connection with the consummation of the Business Combination will be limited and require approval of the board of directors; provided that any such Class S Ordinary Units that may not be issued in 2023 may be issued in subsequent years in accordance with the Compensation Policy. Subject to the limitation of the Compensation Policy and approval of the board of directors, it is anticipated that as a result of the Business Combination, BHI, as the holder of the BCH FLP-1 Unit Accounts, could receive up to 1,515,000 BCH Class S Ordinary Units and BMP, as the holder of the BCH FLP-2 Unit Accounts, could receive up to 1,485,000 BCH Class S Ordinary Units as a result of the carrying value adjustment. No such adjustment has occurred as of September 30, 2023.

FLP Unit Accounts (Subclass 3)

The FLP Subclass 3 Unit Accounts were issued to, and are currently held by, BHI. The FLP 3 Unit Accounts will be allocated profits from net financing revenues on a quarterly basis equal to the lesser of (i) 5% of the quarterly net financing revenues, or (ii) 10% of the average annualized stated interest (to the extent constituting net financing revenue) of the quarterly average of new loans issued by any subsidiaries of Ben during the previous twelve fiscal quarters.

The FLP 3 Unit Accounts are entitled to tax and other distributions equal to 100% of the amount of profits allocated to the FLP 3 Unit Accounts, and such distributions are not subject to available cash. The FLP 3 Unit Accounts do not have any conversion features or rights.

During the three and six months ended September 30, 2023, there was no income allocated to the FLP 3 Unit Accounts, respectively. During the three and six months ended September 30, 2022, there was income of $0.9 million allocated to the FLP 3 Unit Accounts, respectively.

 

F-46


Table of Contents

Beneficiaries of the Customer ExAlt Trusts

The ultimate beneficiaries of the Customer ExAlt Trusts are the Charitable Beneficiaries, unrelated third-party charities, that are entitled to (i) either, depending on the applicable trust agreements, 2.5% of all distributions received by such Customer ExAlt Trusts or 5.0% of any amounts paid to Ben as payment on amounts due under each ExAlt Loan, (ii) for certain Customer ExAlt Trusts, approximately 10% of the amount of excess cash Collateral, if any, following the full repayment of an ExAlt Loan, and (iii) all amounts accrued and held at the Customer ExAlt Trusts once all amounts due to Ben under the ExAlt Loans and any fees related to Ben’s services to the Customer ExAlt Trusts are paid. The Charitable Beneficiaries’ account balances with respect to its interest in such Customer ExAlt Trusts cannot be reduced to below zero. Any losses allocable to the Charitable Beneficiaries in excess of their account balances are reclassified at each period end to the trusts’ deficit account. Additional Customer ExAlt Trusts are created arising from new liquidity transactions with customers. These new Customer ExAlt Trusts, which are consolidated by Ben, result in the recognition of additional noncontrolling interest representing the interests in these new Customer ExAlt Trusts held by the Charitable Beneficiaries. For the three months ended September 30, 2023, $1.0 million of additional noncontrolling interests were recognized, compared to none for the three months ended September 30, 2022. For the six months ended September 30, 2023 and 2022, $1.2 million and $0.3 million, respectively, of additional noncontrolling interests were recognized.

The interests of the Charitable Beneficiaries in the Customer ExAlt Trusts are recorded on the consolidated statements of financial condition in the noncontrolling interests line item.

Class A of CT Risk Management, L.L.C.

On April 1, 2022, a minority interest in the Class A membership of CT Risk Management, L.L.C., a consolidated VIE of Ben (as further discussed in Note 14), was sold for $2.4 million in cash to the third-party involved in the loan participation transaction described in Note 7. As a Class A member of CT Risk Management, the holder is entitled to distributions first on a pro rata basis with other Class A members until the initial capital contributions are received and 2.0% of any amounts in excess of their capital contributions, to the extent such amounts are available. As such, this interest is recorded on the consolidated statements of financial condition in the noncontrolling interests line item.

 

F-47


Table of Contents
11.

Net Loss per Share

Basic and diluted net income (loss) attributable to Beneficient per common share for the three and six months ended September 30, 2023 and 2022, are as follows:

 

(Dollars in thousands)   Three Months Ended September 30,     Six Months Ended September 30,  
    2023     2022     2023     2022  

Net loss

  $ (381,764   $ (73,887   $ (1,537,734   $ (160,235

Less: Net (income) loss attributable to noncontrolling interests

    14,196       72,651       58,748       108,898  

Less: Noncontrolling interest guaranteed payment

    (4,167     (3,926     (8,272     (7,794
 

 

 

   

 

 

   

 

 

   

 

 

 

Net loss attributable to Beneficient common shareholders

  $ (371,735   $ (5,162   $ (1,487,258   $ (59,131
 

 

 

   

 

 

   

 

 

   

 

 

 

Net loss attributable to Class A common shareholders

    (344,580     (4,666     (1,378,616     (53,453

Net loss attributable to Class B common shareholders

    (27,155     (496     (108,642     (5,678

Weighted average of common shares outstanding - basic and diluted

       

Class A

    237,741,391     180,178,268     211,618,712     180,178,268

Class B

    19,140,451     19,140,451     19,140,451     19,140,451

Net loss attributable to Beneficient per common share - Basic and Diluted

       

Class A

  $ (1.45   $ (0.03   $ (6.51   $ (0.30

Class B

  $ (1.42   $ (0.03   $ (5.68   $ (0.30

In computing diluted net loss per share, we considered potentially dilutive shares. Anti-dilutive shares not recognized in the diluted net loss per share calculation for the three and six months ended September 30, 2023 and 2022, were as follows:

 

     Shares      Shares  
     Three Months Ended September 30,      Six Months Ended September 30,  
     2023      2022      2023      2022  

Preferred Series B-1

     11,404,827      —        683,146      —  

Class S Ordinary

     5,358,597      5,871,512      5,434,863      5,871,512

Class S Preferred

     48,403      115,219      48,403      115,219

Preferred Series A Subclass 0

     90,445,956      19,796,120      32,916,204      19,795,875

Preferred Series A Subclass 1

     291,066,987      63,706,518      110,618,486      63,826,455

Preferred Series C Subclass 1

     2,393,520      16,068,912      12,153,325      16,068,912

Restricted Stock Units

     10,219,365      8,541,679      9,882,852      8,533,622

Warrants

     30,669,850      —        24,708,118      —  
  

 

 

    

 

 

    

 

 

    

 

 

 

Total anti-dilutive shares

     441,607,505      114,099,960      196,445,397      114,211,595
  

 

 

    

 

 

    

 

 

    

 

 

 

Conversion of BCH Preferred C-1 Unit Accounts

Pursuant to the UPA, on July 10, 2023, the BCH Preferred C-1 Unit Accounts automatically converted into 44,040,761 shares of Class A common stock at approximately $4.66 per share, which represents the volume-weighted average trading price of the Class A common stock for the 20 trading days following the closing of the Business Combination.

 

F-48


Table of Contents
12.

Income Taxes

The components of income tax expense for the three and six months ended September 30, 2023 and 2022, were as follows:

 

(Dollars in thousands)    Three Months Ended
September 30,
     Six Months Ended
September 30,
 
     2023      2022      2023      2022  

Deferred expense

     

Federal

   $ —        $ 887    $ —        $ 1,284
  

 

 

    

 

 

    

 

 

    

 

 

 

Income tax expense

   $ —      $ 887    $ —      $ 1,284
  

 

 

    

 

 

    

 

 

    

 

 

 

 

13.

Related Parties

Relationship with Beneficient Management Counselors, L.L.C.

For periods prior to the conversion of BCG to a Nevada corporation, Ben Management was the general partner of Ben and Ben Management was governed by a board of directors. The governing document of Ben Management provided that Beneficient Management Counselors, L.L.C. (“BMC”), wholly owned by one of several Related Entities, determined the directors of Ben Management who filled 49% of the Board seats. BMC was also entitled to select (a) 50% of the membership of the Ben Management’s Nominating Committee and Executive Committee and appoint the chair of each of these committees, and (b) 50% of the membership of the Community Reinvestment Committee (CRC) and the CRC’s chairperson and lead committee member. Certain decisions with respect to Ben’s charitable giving program were delegated to the CRC, including certain decisions on behalf of BFF as a Kansas TEFFI. Decisions regarding appointment and removal of Ben Management’s directors, other than directors appointed by BMC, were delegated, with certain exceptions, to the Nominating Committee of Ben Management of which our Chief Executive Officer and Chairman was a member and Chairman. In the event of a tie vote of the Nominating Committee on a vote for the appointment or removal of a director, the majority of the then total number of directors serving on the board of directors would break the tie; provided that upon and following a “trigger event” (as defined in Ben Management’s governing document) the chair of the Nominating Committee may cast the tie-breaking vote. Subsequent to the conversion of BCG to a Nevada corporation, Beneficient is governed by a board of directors and Beneficient’s common equity holders are entitled to vote on all matters on which stockholders generally are entitled to vote as described in Note 10, Equity.

Services Agreement with Bradley Capital Company, L.L.C.

BCG and BCH entered into an agreement with Bradley Capital Company, L.L.C. (“Bradley Capital”) and BMC effective June 1, 2017 (the “Bradley Capital Agreement”), which was then amended and restated effective January 1, 2022 (the “A&R Bradley Capital Agreement”). Bradley Capital is a Related Entity. Under the Bradley Capital Agreement and the A&R Bradley Capital Agreement, Bradley Capital is entitled to a current base fee of $0.4 million per quarter for executive level services provided by an executive of Bradley Capital, who, prior to BCG’s conversion to a Nevada corporation on June 7, 2023, was our Chief Executive Officer and Chairman of Ben Management’s Board of Directors and currently is our Chief Executive Officer and Chairman of our Board of Directors, together with a current supplemental fee of $0.2 million per quarter for administrative and financial analysis, with both the base fee and supplemental fee, subject to an annual inflation adjustment. The base fee may be increased by the provider up to two times the initial base fee per quarter to cover increases in the cost of providing the services, or in the event of an expansion of the scope of the services, with the approval of the Executive Committee of the Board of Ben Management prior to June 7, 2023 and the Executive Committee of our Board subsequent to June 7, 2023, of which our CEO & Chairman is a member and Chairman. Our CEO and Chairman receives an annual salary from the Company of $0.2 million and both he and other employees of Bradley Capital can participate in equity incentive plans sponsored by the Company. The Bradley Capital Agreement and the A&R Bradley Capital Agreement also includes a payment from Ben of $0.2 million

 

F-49


Table of Contents

per year, paid in equal quarterly installments, to cover on-going employee costs for retired and/or departed employees of predecessor entities prior to September 1, 2017, which on-going costs were assumed by Bradley Capital, as well as a further payment to Bradley Capital in respect of the cost of health and retirement benefits for current employees of Bradley Capital all of which are reimbursed by Ben.

The Bradley Capital Agreement and the A&R Bradley Capital Agreement requires Ben to reimburse Bradley Capital or its affiliates for taxes, fees, and expenses, including legal fees and related costs, relating to the contributions by affiliates of Bradley Capital of equity or debt interests in Ben to public charitable trusts in connection with the 2017-18 Exchange Trusts, as well as the contribution of beneficial interests in customer trusts administered by Ben. The A&R Bradley Capital Agreement further requires that Ben indemnify and hold Bradley Capital harmless against any and all losses, damages, costs, fees and any other expenses incurred by Bradley Capital as air travel expenses owed in connection with the operation of the aircraft identified in the Aircraft Sublease (as defined below) for periods prior to January 1, 2022. Additionally, the Company provides office space and access to needed technology systems and telephone services. Payments by Ben to Bradley Capital and its affiliates are guaranteed and subject to enforcement by the state courts in Delaware in the event of default. The A&R Bradley Capital Agreement extended through December 31, 2022, with an automatic annual one-year renewal provision thereafter. Prior to June 7, 2023, the A&R Bradley Capital Agreement could have been terminated by the mutual agreement of the parties, by the unanimous approval of the Executive Committee of the Board of Ben Management of which an executive of a Related Entity is a member, or without such approval if the Related Entity no longer holds the lesser of $10.0 million of Ben’s securities or 1% of the aggregate fair market value of Ben on both December 31, 2022, or any applicable extension date, and the date of termination.

On June 7, 2023 BCG’s existing Bradley Capital Agreement, was replaced by a Second Amended and Restated Services Agreement (the “Second A&R Bradley Capital Agreement”) with the Company as a party. The Second A&R Bradley Capital Agreement is substantially similar to the existing Bradley Capital Agreement, subject to certain changes as follows. The Executive Committee (as defined in the Second A&R Bradley Capital Agreement) reference was revised to refer to the Executive Committee of the Board, and the Second A&R Bradley Capital Agreement expressly states that it shall in no way limit the authority of Board to appoint and remove officers of the Company, including its chief executive officer. The term of the Second A&R Bradley Capital Agreement extends through December 31, 2023, with an annual one-year renewal provision thereafter. The termination provision was revised so that the agreement may be terminated upon the approval of all members of the Executive Committee, excluding Brad K. Heppner if he is then serving on the Executive Committee. The base fee was increased to $0.5 million per quarter and the supplemental fee was increased to $0.2 million per quarter, with each fee remaining subject to an annual inflation adjustment. In addition, revisions were made to the limitation of liability and indemnification provisions to reflect the applicability of the corporation laws of Nevada to Beneficient.

During the three months ended September 30, 2023 and 2022, the Company recognized expenses totaling $0.7 million and $0.6 million related to this services agreement, respectively. During the six months ended September 30, 2023 and 2022, the Company recognized expenses totaling $1.4 million and $1.2 million related to this services agreement, respectively. As of September 30, 2023 and March 31, 2023, $4.9 million and $3.6 million, respectively, was owed to Bradley Capital related to this services agreement, which is reflected in the accounts payable and accrued expenses line item on the consolidated statements of financial condition.

Aircraft Sublease with Bradley Capital

Effective January 1, 2022 and January 1, 2023, The Beneficient Company Group (USA), L.L.C. (“Beneficient USA”), a subsidiary of BCH, as sublessee, Bradley Capital, as sublessor, and BCG, solely as it relates to the guarantee it makes to Bradley Capital as set forth therein, entered into an Aircraft Sublease Agreement (the “Aircraft Sublease”). Pursuant to the Aircraft Sublease, Bradley Capital subleases the aircraft described therein, without a crew, to Beneficient USA for discrete periods of use. Beneficient USA is required to pay a quarterly

 

F-50


Table of Contents

rental of $1.4 million plus direct operating expenses incurred for Ben’s use of the aircraft. Bradley Capital is required to pay any other fixed and variable costs of operating the aircraft. Beneficient USA is also required to provide its own pilot(s) and crew, and Beneficient USA has entered into a separate Flight Crew Services Agreement with an unrelated third-party to provide the qualified flight crew. The term of the Aircraft Sublease is one (1) year and may be terminated by either party upon three (3) days prior written notice and will automatically terminate upon the sale or similar disposition of the aircraft or the termination of the underlying lease agreement. Additionally, BCG agrees to unconditionally guarantee, for the benefit of Bradley Capital, all of the obligations of Beneficient USA to Bradley Capital under the Aircraft Sublease. During the three months ended September 30, 2023 and 2022, BCH expensed $1.4 million and $1.5 million, respectively, in lease and direct operating expenses related to this agreement. During the six months ended September 30, 2023 and 2022, BCH expensed $2.9 million and $3.1 million, respectively, in lease and direct operating expenses related to this agreement. No amounts have been paid to Bradley Capital related to the aircraft sublease. As of September 30, 2023 and March 31, 2023, $9.6 million and $6.9 million, respectively, of accrued costs related to the sublease is reflected in the accounts payable and accrued expenses line item on the consolidated statements of financial condition.

As discussed below, BHI, a Related Entity (which as defined above is an entity associated with our founder), entered into a Contribution Agreement with BCH and BCG pursuant to which BHI has agreed to reimburse BCG for a significant portion of the costs incurred by Beneficient USA under the Aircraft Sublease.

Relationship with Beneficient Holdings, Inc.

Beneficient USA, a subsidiary of BCH, entered into with BHI, a Related Entity, a Services Agreement effective July 1, 2017 (the “BHI Services Agreement”). BHI pays an annual fee of $30,000 to Ben for the provision of trust administration services for Related Entities and all trusts affiliated with its family trustee as that term is defined in the governing documents for a Related Entity. Beneficient USA also is required to provide any other services requested by BHI, subject to any restrictions in the operating agreement of BHI, at cost. The term of the BHI Services Agreement extends for the longer of (i) five years past the expiration or termination of the Bradley Capital Agreement, or (ii) seven years after the family trustee of the Related Entity is no longer a primary beneficiary of any trust affiliated with the family trustee. The Company recognized income during the three and six months ended September 30, 2023 and 2022, respectively, in accordance with the BHI Services Agreement.

In conjunction with the execution of the Aircraft Sublease, BHI, a Related Entity, BCH, and BCG entered into a Contribution Agreement effective as of January 1, 2022 and January 1, 2023 (the “Contribution Agreement”). Pursuant to the Contribution Agreement, BHI agrees to pay to BCH, on the last business day of each calendar quarter, any amounts paid by BCH during the quarter for the use of an aircraft under the Aircraft Sublease, or any similar lease or sublease, which would include the quarterly rental under the Aircraft Sublease. In addition, BHI agrees to pay to BCH any amounts paid related to fixed monthly or quarterly costs incurred in connection with such aircraft lease or sublease in an amount not to exceed $250,000 per year. This additional payment is intended to partially cover flight crew costs and other related costs. Each contribution is conditioned upon (i) the effectiveness of the Aircraft Sublease, and (ii) BCH’s timely payment to BHI of the guaranteed payment to be made to holders of BCH Preferred A.0 for the respective quarter in which such contribution is to be paid (whether or not waived in accordance with the terms of the BCH LPA); provided, that if such guaranteed payment is not timely paid, or is only paid in part, for any given quarter, then any contributions contemplated under the Contribution Agreement for such quarter will not be owed. In the event such guaranteed payment is subsequently paid in full, then any previously unfunded contributions for the applicable quarter under the Contribution Agreement will become immediately due and payable on the last business day of the calendar quarter in which such guaranteed payment is paid in full. All payments made by BHI to BCH pursuant to the Contribution Agreement shall be treated as capital contributions, as defined in the BCH LPA, by BHI to BCH and shall be added to BHI’s sub-capital account related to its Class S Ordinary Units of BCH. BCH further agrees to specially allocate to BHI’s sub-capital account related to its Class S Ordinary Units of BCH any expenses or deductions derived from amounts paid or accrued by BCH for use of the aircraft to the extent such

 

F-51


Table of Contents

expenditures are offset by the contributions made by BHI pursuant to the Contribution Agreement. There have been no contributions from BHI related to this agreement, which is expected and will continue to occur until the guaranteed payments to Preferred A.0 holders are no longer deferred.

BHI owns the majority of the Company’s Class B common stock, and the Class S Ordinary Units, Class S Preferred Units, BCH Preferred A.0, BCH Preferred A.1, and FLP Subclass 1 and Subclass 3 Unit Accounts issued by BCH.

Additionally, BHI expects to receive tax distributions from HCLP arising from the repayment of the Second Lien Credit Agreement to cover any tax liability associated with the 2019 contribution of the Second Lien Credit Agreement to HCLP. Additionally, if HCLP is liquidated while the Second Lien Credit Agreement is still outstanding, the Second Lien Credit Agreement will transfer back to BHI.

HCLP Nominees, L.L.C.

HCLP is an indirect subsidiary of Highland Consolidated, L.L.C. (“Highland”). Ben’s Chairman and CEO is a beneficiary and trust investment advisor of the trusts that control, and are the partners of, Highland. Loans to and investments with or in the Related Entities have been and may be made by Highland, or its affiliates, as applicable, using proceeds from loan repayments made by Ben to HCLP in its capacity as Lender to Ben. Ben is not a party to these transactions between Highland and the Related Entities.

A long-standing lending and investment relationship of 25 years exists between Highland (and its affiliates or related parties), on the one hand, and Related Entities, on the other. From time to time, Highland or its affiliates have advanced funds under various lending and investing arrangements to Related Entities, and such Related Entities have made repayments to Highland or its affiliates, as applicable, both in cash and in kind.

As of June 30, 2021, Highland and the applicable Related Entity mutually agreed to satisfy all obligations under all outstanding loans among Highland and the Related Entity via full payment and satisfaction of the existing loan balances (the “Loan Balances”) by in-kind real property transfers (the “In-Kind Property Payment”) from certain of the Related Entities to Highland. The terms of the In-Kind Property Payment grant Highland the right to transfer the real property that was transferred pursuant to the In-Kind Property Payment back to certain of the Related Entities, in exchange for a BCH Preferred A.1 capital account balance in BCH in an amount equal to the Loan Balances, with such exchange to be satisfied from existing BCH Preferred A.1 that are held by such Related Entities.

Since June 30, 2021, additional net advances have been made by Highland to a Related Entity. As of September 30, 2023 and March 31, 2023, Highland Consolidated, L.P. had outstanding loans in the principal amount of $12.3 million and $14.0 million, respectively, with a Related Entity. Ben is not a party to these loans, nor has it secured or guaranteed the loans.

Relationship with The Heppner Endowment for Research Organizations, L.L.C. (“HERO”) and Research Ranch Operating Company, L.L.C (“RROC”).

HERO and RROC are indirectly owned by The Highland Investment Holdings Trust, The Highland Great Plains Trust and The Highland Partner Holdings Trust. Mr. Heppner is a permissible beneficiary of The Highland Investment Holdings Trust and The Highland Partner Holdings Trust, but he is not a beneficiary of The Highland Golden Plains Trust. Mr. Heppner’s family members are potential beneficiaries of each of these three trusts. HERO was created to (i) to serve as an advisor to National Philanthropic Trust (“NPT”), an unrelated third-party charitable organization, regarding the disbursement of grants to qualifying organizations, and (ii) to serve as an advisor to NPT regarding the administration of charitable contributions made for the benefit of such qualifying organizations. Although HERO can advise on these matters, NPT possessed all final decision-making authority on charitable contributions and complete control over the proceeds received by the charitable organizations. The

 

F-52


Table of Contents

charitable accounts administered by NPT (“Charitable Accounts”), the beneficiaries of which have historically been multiple Texas universities, have historically received proceeds from certain trusts settled and funded by customers of Ben, in support of their charitable initiatives. HERO does not receive any proceeds from trusts settled and funded by customers of Ben.

RROC’s purpose is to provide funding and operational support for the research activities conducted by the qualified charities. The funding received by RROC, from proceeds of trusts settled and funded by customers of Ben, may be used, in RROC’s discretion, to (i) provide appropriate facilities and properties for the charitable organizations to utilize as part of their charitable initiatives (those properties and facilities being owned by a Related Entity), and (ii) provide fee revenue to RROC. RROC is granted such rights and authority pursuant to trust instruments entered into between a customer and subsidiaries of Ben as well as an agreement with NPT. Ben’s subsidiaries provide financing to the Customer ExAlt Trusts and Ben is paid as an agent of the trustees for administrative services it provides to the trusts. Ben has certain outstanding payables, including accrued interest, to RROC and the Charitable Accounts (for the benefit of the Texas universities as discussed above) of $2.1 million as of September 30, 2023 and March 31, 2023. There were no payments made during the three and six months ended September 30, 2023, respectively, compared to $0.8 million for the three and six months ended September 30, 2022, respectively. The $0.8 million payment during the three and six months ended September 30, 2022 was made to the Funding Trusts in accordance with their respective trust agreements to pay down Funding Trust liabilities. Such payment was not made to any entity associated with Mr. Heppner. Due to changes in the Customer ExAlt Trust agreements, no incremental amounts are expected to be allocated to RROC or the Charitable Accounts other than those amounts already provided by certain prior trust agreements. During the year ended March 31, 2023, the trust advisor to certain of the Customer ExAlt Trusts reassigned the beneficial interest held at NPT to the Kansas TEFFI Economic Growth Trust.

Beneficient Heartland Foundation, Inc.; Initial Charitable Initiative

In connection with each of Ben’s liquidity transactions following the adoption of the TEFFI legislation and BFF’s receipt of a fully-operational trust company charter under the Kansas TEFFI Act, pursuant to Section 28 of the TEFFI Act, a “Qualified Distribution” is made for the benefit of certain economic growth zones and rural communities in the State of Kansas (each, a “Charitable Distribution”). In January 2022, Ben announced its initial $15.9 million Charitable Distribution. The Charitable Distribution was allocated as follows: $2.7 million of cash for the benefit of, and to be received by, the Kansas Department of Commerce to be used at the department’s discretion for development projects and the promotion and growth of the TEFFI industry in Kansas; $6.3 million of cash and assets for the benefit of public charities dedicated to economic development within Mr. Heppner’s hometown of Hesston, Kansas, and surrounding Harvey County, Kansas, as outlined in the TEFFI Act; and $6.9 million in cash and assets to the Beneficient Heartland Foundation, Inc. (“BHF”) as described below. Mr. Heppner’s hometown is Hesston, Kansas and certain of his family members continue to live and/or work in Hesston and other areas of Harvey County, Kansas and may be considered to be indirect beneficiaries of the portions of the initial Charitable Distribution provided to Hesston and Harvey County and to BHF.

On January 20, 2022, BHF was formed as a Kansas nonprofit corporation to receive economic growth contributions pursuant to the TEFFI legislation. BHF is governed by a 13-member board of directors, nine of whom are community leaders within the Hesston, Kansas community and four of whom are Ben employees or individuals otherwise affiliated with Ben. BHF is organized and operated exclusively for charitable and educational purposes within the meaning of Section 501(c)(3) of the Internal Revenue Code. Its purpose is to provide grants and other support to benefit growth, development and expansion of opportunities in rural Kansas communities with populations of 5,000 residents or less, including job and income growth, main street revitalization, educational facility improvements, construction and development, healthcare facility enhancements, senior facility improvements, and support for post-secondary institutions. BHF has the exclusive decision-making authority over all of the economic growth contributions it receives.

 

F-53


Table of Contents

BFF is the sole member of BHF and has the right to appoint eleven members of BHF’s Board of Directors. The remaining two board members are appointed by BMC. Pursuant to the requirements of the Internal Revenue Code, BFF’s governing documents prohibit any of BHF’s assets or earnings from inuring to the benefit of BFF, BMC, or any director, officer or other private individual.

The Kansas TEFFI Economic Growth Trust

The Kansas Economic Growth Trust (the “EGT”) is a common law trust formed on December 7, 2021 by and between an individual as independent trustee, Ben Custody as administrator, and BCH as advisor. The purpose of the EGT is to receive the proceeds of the Customer ExAlt Trusts that are allocable to the Charitable Beneficiaries and to allocate such proceeds between the Kansas Department of Commerce and qualified charitable organizations (including the Beneficient Heartland Foundation, Inc.) in accordance with the requirements of the TEFFI legislation. The proceeds received by the EGT are dedicated exclusively to charitable purposes and the trust agreement prohibits any of the EGT’s assets or earnings from inuring to the benefit of Ben Custody, BCH, any director, officer or other private individual. As noted above, Ben Custody provides administrative and accounting services to the EGT, and BCH serves as advisor to the trustee with respect to the administration and distribution of the trust. Neither Ben Custody nor BCH charges a fee for these services. During the year ended March 31, 2023, the trust advisor to certain of the Customer ExAlt Trusts reassigned the beneficial interest held at NPT to the EGT.

Ben has an outstanding payable to EGT of nil and $0.1 million as of September 30, 2023 and March 31, 2023, respectively. Ben paid $0.3 million and $0.7 million during the three and six months ended September 30, 2023, compared to $0.5 million and $1.2 million for the same periods of 2022, respectively. Additionally, during the year ended March 31, 2023, Ben sold its Kansas properties to the EGT in exchange for a $1.4 million promissory note receivable, which is reflected in the other assets line item on the consolidated statements of financial condition.

Hicks Holdings, L.L.C.

Hicks Holdings, L.L.C., an entity associated with one of Ben’s current directors, is one of the owners and serves as the manager of a limited liability company (“SPV”). A Related Entity also has ownership in the SPV. The SPV holds a BCH Preferred A.0 Unit Account and BCH Preferred A.1 Unit Account among its investment holdings.

Hicks Holdings Operating, LLC (“Hicks Holdings”), an entity associated with one of Ben’s current directors, owns directly a BCH Preferred A.0 Unit Account, BCH Preferred A.1 Unit Account, Class S Ordinary Units, and Class B common stock of Beneficient. Hicks Holdings was granted its BCH Preferred A.1 Unit Account and Class S Ordinary Units as compensation for services provided in 2018. Hicks Holdings was granted its BCH Preferred A.0 Unit Account when a portion of the existing BCH Preferred A.1 converted to BCH Preferred A.0 in 2021. Hicks Holdings converted a portion of its existing BCH Preferred A.1 to Class B common stock of Beneficient in June 2023 in connection with the recapitalization of BCG described in Note 4. The total preferred equity and Class S Ordinary balance as of September 30, 2023 and March 31, 2023, was $56.9 million and $72.6 million, respectively. Hicks Holdings held 1,322,208 shares of Class B common stock as of September 30, 2023.

As more fully described in Note 19, on October 19, 2023, through its subsidiaries, the Company entered into a three-year $25.0 million term loan with HH-BDH LLC, which was fully drawn upon closing, and the proceeds of which will be used to repay certain outstanding obligations, fund development of our products, and provide additional working capital. HH-BDH LLC’s sole member is Hicks Holdings. In connection with the Term Loan and the Financing (each as defined herein), on October 19, 2023, BCH, Ben LLC and Hicks Holdings entered into a letter agreement (the “Letter Agreement”), pursuant to which the parties thereto agreed, among other things, that if BCH or Beneficient Financing, L.L.C. default under the Credit Agreement (as defined herein) and such default results in a foreclosure on, or other forfeiture of, the Pledged Equity Interests (as defined herein), BCH will promptly issue to Hicks Holdings, Replacement Equity Interests (as defined herein).

 

F-54


Table of Contents

Shared Services Agreement with GWG Holdings

On May 27, 2020, Ben and GWG Holdings (acting through a then constituted special committee of the Board of Directors of GWG Holdings) entered into a shared services agreement effective as of January 1, 2020 (the “Shared Services Agreement”). Pursuant to the Shared Services Agreement, GWG Holdings pays a quarterly fee to Ben for the provision of accounting and finance, general and administrative, human resources, sales administration and marketing, underwriting and risk management, information technology and legal services for GWG Holdings and its direct or wholly-owned subsidiaries. The total service fee for each quarter is determined in good faith by Ben on the final day of such quarter in accordance with the cost allocation methodology maintained on Ben’s books and records, which provides that, to the extent the Services are eligible for the “services cost method,” as defined in Treasury Regulation §1.482-9(b), the Service Fee shall be equal to the total costs incurred by Ben during each quarter in connection with Ben’s provision of the Services to GWG Holdings or its direct or indirect wholly-owned subsidiaries, and that the Service Fee for Services that are not eligible for the services cost method shall be determined by reference to the “cost of services plus method,” as defined in Treasury Regulation §1.482-9(e).

The term of the Shared Services Agreement had an initial term of one year from the effective date and renewed automatically for successive one-year terms. Due to the filing by GWG Holdings for reorganization under the Chapter 11 Bankruptcy Code in April 2022, neither party was authorized to terminate the Shared Services Agreement. The Shared Services Agreement terminated upon the effective of GWG Holdings’ bankruptcy plan on August 1, 2023. During the three and six months ended September 30, 2023, GWG Holdings paid approximately $0.1 million and $1.4 million, respectively, to Ben under the Shared Services Agreement. GWG Holdings paid no such expenses to Ben under the Shared Services Agreement during the three and six months ended September 30, 2022. As of September 30, 2023 and March 31, 2023, Ben has an outstanding gross receivable related to this Shared Services Agreement of approximately $0.1 million and $17.8 million, respectively. Due to the financial deterioration of GWG Holdings including the filing for reorganization under the Chapter 11 Bankruptcy Code in April 2022, the allowance for these receivables as of September 30, 2023 and March 31, 2023 was nil and $15.6 million, respectively. The reserve amount pertains to amounts owed by GWG Holdings at the time of their bankruptcy filing. As a result of the termination of the Shared Services Agreement, receivables and related allowance of $15.6 million were written off during the three months ended September 30, 2023.

 

14.

Variable Interest Entities

In accordance with ASC 810, an enterprise is determined to be the primary beneficiary of a VIE if it holds a controlling financial interest. A controlling financial interest is defined as (a) the power to direct the activities of a VIE that most significantly impact the entity’s economic performance and (b) the obligation to absorb losses of the entity or the right to receive benefits from the entity that could potentially be significant to the VIE. The consolidation guidance requires an analysis to determine (a) whether an entity in which Ben holds a variable interest is a VIE and (b) whether Ben’s involvement, through holding interests directly or indirectly in the entity or contractually through other variable interests (for example, management and performance-related fees), would give it a controlling financial interest. The performance of that analysis requires the exercise of judgment. Based on management’s analysis, there are no VIEs that require consolidation, other than those described below.

VIEs for Which the Company is the Primary Beneficiary

CT Risk Management, L.L.C.

CT Risk Management, L.L.C. (“CT”), a Delaware limited liability company, is currently governed by the Fourth Amended and Restated Limited Liability Company Agreement entered into on April 27, 2022. CT was created to reduce the impact of a potential market downturn on the interests in alternative assets held by the Customer ExAlt Trusts that collateralize the loans receivable from the Customer ExAlt Trusts held by BFF, or other Ben entities (such loans receivable are eliminated solely for financial reporting purposes in our consolidated financial statements) by distributing any potential profits to certain of the Customer ExAlt Trusts thereby offsetting any reduction in the value of the alternative assets.

 

F-55


Table of Contents

CT is considered a VIE as the at-risk equity holder, BFF, does not have all of the characteristics of a controlling financial interest due to BFF’s receipt of returns being limited to its initial investment in CT. The Company concluded that BCC is the primary beneficiary of CT as BFF has the power to direct the most significant activities and has an obligation to absorb potential losses of CT. Accordingly, the results of CT are included in the Company’s consolidated financial statements.

As of September 30, 2023 and March 31, 2023, the consolidated statements of financial condition include assets of this consolidated VIE with a carrying value of nil and $4.0 million, which is recorded in the investments held by Ben line item of the consolidated statements of financial condition. The Company recorded losses of $0.7 million for three months ended September 30, 2023, compared to gains of $1.0 million for the same period of 2022, respectively, which is reported in the gain (loss) on financial instruments, net line item of the consolidated statements of comprehensive income (loss). The Company recorded losses of $3.0 million for six months ended September 30, 2023, compared to gains of $2.7 million for the same period of 2022, respectively, which is reported in the gain (loss) on financial instruments, net line item of the consolidated statements of comprehensive income (loss).

Customer ExAlt Trusts

The Company determined that all of the Customer ExAlt Trusts used in connection with its operations are VIEs of which Ben is the primary beneficiary as defined under ASC 810. The Company concluded that it is the primary beneficiary of the Customer ExAlt Trusts as it has the power to direct the most significant activities and has an obligation to absorb potential losses of the Customer ExAlt Trusts. Accordingly, the results of the Customer ExAlt Trusts are included in the Company’s consolidated financial statements. Although the Company is deemed to be the primary beneficiary of the Customer ExAlt Trusts for purposes of ASC 810, it is neither designated as a beneficiary under the trust agreements nor recognized as a beneficiary of such trusts under applicable state trust law. The assets of the Customer ExAlt Trusts may only be used to settle obligations of the Customer ExAlt Trusts. Other than potentially funding capital calls above the related reserve (refer to Note 17), there is no recourse to the Company for the Customer ExAlt Trusts’ liabilities. The cash flows generated by these VIEs are included within the Company’s consolidated statements of cash flows.

The consolidated statements of financial condition includes the following amounts from these consolidated VIEs as of the dates presented:

 

(Dollars in thousands)    September 30, 2023      March 31, 2023  

Assets:

     

Cash and cash equivalents

   $ 812    $ 3,259

Restricted cash

     20      819

Investments, at fair value

     457,548      491,859

Other assets

     5,542      5,891
  

 

 

    

 

 

 

Total Assets of VIEs

   $ 463,922    $ 501,828
  

 

 

    

 

 

 

Liabilities:

     

Accounts payable and accrued expense

   $ 1,820    $ 1,945

Other liabilities

     108      132

Customer ExAlt Trusts loan payable, net

     48,660      52,129
  

 

 

    

 

 

 

Total Liabilities of VIEs

   $ 50,588    $ 54,206
  

 

 

    

 

 

 

Equity:

     

Treasury stock

   $ (3,444    $ (3,444

Noncontrolling interests

     (138,441      (118,299

Accumulated other comprehensive income

     391      9,900
  

 

 

    

 

 

 

Total Equity of VIEs

   $ (141,494    $ (111,843
  

 

 

    

 

 

 

 

F-56


Table of Contents

The consolidated statements of comprehensive income (loss) for the periods presented includes the following amounts from these consolidated VIEs.

 

     Three Months Ended
September 30,
     Six Months Ended
September 30,
 
(Dollars in thousands)    2023      2022      2023      2022  

Revenues

           

Investment income (loss), net

   $ (13    $ (17,099    $ 487    $ (42,216

Loss on financial instruments, net

     (41,875      (16,391      (43,679      (16,402

Interest and dividend income

     2      10      10      14
  

 

 

    

 

 

    

 

 

    

 

 

 

Total revenues

     (41,886      (33,480      (43,182      (58,604

Operating expenses

           

Interest expense

     1,794      1,965      3,668      4,294

Provision for credit losses

     —        —        —        12,607

Professional services

     885      2,374      2,146      2,956

Other expenses

     26      —        383      600
  

 

 

    

 

 

    

 

 

    

 

 

 

Total operating expenses

     2,705      4,339      6,197      20,457
  

 

 

    

 

 

    

 

 

    

 

 

 

Net income (loss)

   $ (44,591    $ (37,819    $ (49,379    $ (79,061
  

 

 

    

 

 

    

 

 

    

 

 

 

Net income (loss) attributable to noncontrolling interests

   $ (3,592    $ (72,843    $ (17,458    $ (101,554
  

 

 

    

 

 

    

 

 

    

 

 

 

 

15.

Segment Reporting

The Company has three reportable segments consisting of Ben Liquidity, Ben Custody and Customer ExAlt Trusts. As additional products and services are offered in the future, we expect to have additional reportable segments, including Ben Insurance Services and Ben Markets.

As the central operating hub of the company, Ben Liquidity is responsible for offering Ben’s fiduciary alternative asset liquidity and financing products through AltAccess. Ben Custody delivers products that address the administrative and regulatory burden of holding alternative assets by offering full service bespoke custody and trust administration services, and specialized document custodian services to Customers. Certain of Ben’s operating subsidiary products and services involve or are offered to certain of the Customer ExAlt Trusts. Certain of the Customer Exalt Trusts hold interests in alternative assets and therefore recognize changes in such assets’ net asset value in earnings. Certain other Customer ExAlt Trusts pay interest on the ExAlt Loans to Ben Liquidity and transaction fees to Ben Liquidity and Ben Custody in connection with the liquidity transactions, and pay fees to Ben Custody for providing full-service trust administration services to the trustees of the Customer ExAlt Trusts. The amounts paid to Ben Liquidity and Ben Custody are eliminated solely for financial reporting purposes in our consolidated financial statements but directly impact the allocation of income (loss) to Ben’s and BCH’s equity holders.

The Corporate & Other category includes the following items, among others:

 

   

Equity-based compensation;

 

   

Gains (losses) on changes in the fair value of investments in the GWG Wind Down Trust (or common stock and L Bonds of GWG Holdings, as applicable) held by Ben;

 

   

Interest expense incurred on the corporate related debt transactions; and

 

   

Operations of Ben Insurance Services and Ben Markets that are not considered reportable segments as they do not meet the quantitative criteria to be separately reported.

The Corporate & Other category also consists of unallocated corporate overhead and administrative costs.

 

F-57


Table of Contents

These segments are differentiated by the products and services they offer as well as by the information used by the Company’s chief operating decision maker to determine allocation of resources and assess performance. Operating income (loss) is the measure of profitability used by management to assess the performance of its segments and allocate resources. Performance is measured by the Company’s chief operating decision maker on an unconsolidated basis because management makes operating decisions and assesses the performance of each of the Company’s business segments based on financial and operating metrics and data that exclude the effects of consolidation of any of the Customer ExAlt Trusts.

The following tables include the results of each of the Company’s reportable segments reconciled to the consolidated financial statements (in thousands):

 

    Three Months Ended September 30, 2023  
    Ben Liquidity     Ben Custody     Customer ExAlt
Trusts
    Corporate &
Other
    Consolidating
Eliminations
    Total  

External revenues

           

Investment loss, net

  $ —     $ —     $ (13   $ —     $ —     $ (13

Loss on financial instruments, net

    —       —       (41,875     (900     —       (42,775

Interest and dividend income

    —       —       2     112     —       114

Trust services and administration revenues

    —       8     —       (95     —       (87

Intersegment revenues

           

Interest income

    13,022     —       —       —       (13,022     —  

Trust services and administration revenues

    —       6,482     —       —       (6,482     —  
 

 

 

   

 

 

   

 

 

   

 

 

   

 

 

   

 

 

 

Total revenues

    13,022     6,490     (41,886     (883     (19,504     (42,761
 

 

 

   

 

 

   

 

 

   

 

 

   

 

 

   

 

 

 

External expenses

           

Employee compensation and benefits

    1,482     545     —       13,371     —       15,398

Interest expense

    2,120     —       1,794     1,200     —       5,114

Professional services

    264     89     884     5,420     —       6,657

Loss on impairment of goodwill

    220,212     86,472     —       —       —       306,684

Other expenses

    533     231     26     4,360     —       5,150

Intersegment expenses

           

Interest expense

    —       —       29,835     —       (29,835     —  

Provision for credit losses

    60,502     —       —       —       (60,502     —  

Other expenses

    —       —       3,850     —       (3,850     —  
 

 

 

   

 

 

   

 

 

   

 

 

   

 

 

   

 

 

 

Total expenses

    285,113     87,337     36,389     24,351     (94,187     339,003
 

 

 

   

 

 

   

 

 

   

 

 

   

 

 

   

 

 

 

Operating income (loss)

  $ (272,091   $ (80,847   $ (78,275   $ (25,234   $ 74,683   $ (381,764
 

 

 

   

 

 

   

 

 

   

 

 

   

 

 

   

 

 

 

 

F-58


Table of Contents
    Three Months Ended September 30, 2022  
    Ben Liquidity     Ben Custody     Customer ExAlt
Trusts
    Corporate &
Other
    Consolidating
Eliminations
    Total  

External revenues

           

Investment loss, net

  $ —     $ —     $ (17,099   $ —     $ —     $ (17,099

Loss on financial instruments, net

    —       —       (16,391     (4,646     —       (21,037

Interest and dividend income

    —       —       10     87     —       97

Trust services and administration revenues

    —       8     —       —       —       8

Other income

    —       —       —       86     —       86

Intersegment revenues

           

Interest income

    10,894     —       —       —       (10,894     —  

Trust services and administration revenues

    —       7,767     —       —       (7,767     —  
 

 

 

   

 

 

   

 

 

   

 

 

   

 

 

   

 

 

 

Total revenues

    10,894     7,775     (33,480     (4,473     (18,661     (37,945
 

 

 

   

 

 

   

 

 

   

 

 

   

 

 

   

 

 

 

External expenses

           

Employee compensation and benefits

    1,599     501     —       8,417     —       10,517

Interest expense

    774     —       1,965     851     —       3,590

Professional services

    815     820     2,374     10,223     —       14,232

Provision credit for credit losses

    —       —       —       (10     —       (10

Other expenses

    564     180     187     5,795     —       6,726

Intersegment expenses

           

Interest expense

    —       —       26,927     —       (26,927     —  

Provision credit for loan losses

    (17,069     —       —       —       17,069     —  

Other expenses

    —       —       5,126     —       (5,126     —  
 

 

 

   

 

 

   

 

 

   

 

 

   

 

 

   

 

 

 

Total expenses

    (13,317     1,501     36,579     25,276     (14,984     35,055
 

 

 

   

 

 

   

 

 

   

 

 

   

 

 

   

 

 

 

Operating income (loss)

  $ 24,211   $ 6,274   $ (70,059   $ (29,749   $ (3,677   $ (73,000
 

 

 

   

 

 

   

 

 

   

 

 

   

 

 

   

 

 

 

 

F-59


Table of Contents
    Six Months Ended September 30, 2023  
    Ben Liquidity     Ben Custody     Customer ExAlt
Trusts
    Corporate &
Other
    Consolidating
Eliminations
    Total  

External revenues

           

Investment income, net

  $ —     $ —     $ 487   $ —     $ —     $ 487

Loss on financial instruments, net

    —       —       (43,679     (2,557     —       (46,236

Interest and dividend income

    —       —       10     220     —       230

Trust services and administration revenues

    —       15     —       —       —       15

Intersegment revenues

           

Interest income

    25,028     —       —       —       (25,028     —  

Trust services and administration revenues

    —       13,050     —       —       (13,050     —  
 

 

 

   

 

 

   

 

 

   

 

 

   

 

 

   

 

 

 

Total revenues

    25,028     13,065     (43,182     (2,337     (38,078     (45,504
 

 

 

   

 

 

   

 

 

   

 

 

   

 

 

   

 

 

 

External expenses

           

Employee compensation and benefits

    3,975     1,105     —       46,141     —       51,221

Interest expense

    2,878     —       3,668     2,352     —       8,898

Professional services

    897     589     2,145     13,399     —       17,030

Loss on impairment of goodwill

    1,121,212     281,777     —       —       —       1,402,989

Other expenses

    1,187     438     383     10,084     —       12,092

Intersegment expenses

           

Interest expense

    —       —       59,615     —       (59,615     —  

Provision for credit losses

    69,998     —       —       —       (69,998     —  

Other expenses

    —       —       7,694     —       (7,694     —  
 

 

 

   

 

 

   

 

 

   

 

 

   

 

 

   

 

 

 

Total expenses

    1,200,147     283,909     73,505     71,976     (137,307     1,492,230
 

 

 

   

 

 

   

 

 

   

 

 

   

 

 

   

 

 

 

Operating loss

  $ (1,175,119   $ (270,844   $ (116,687   $ (74,313   $ 99,229   $ (1,537,734
 

 

 

   

 

 

   

 

 

   

 

 

   

 

 

   

 

 

 

 

F-60


Table of Contents
    Six Months Ended September 30, 2022  
    Ben
Liquidity
    Ben Custody     Customer ExAlt
Trusts
    Corporate &
Other
    Consolidating
Eliminations
    Total  

External revenues

           

Investment loss, net

  $ —     $ —     $ (42,216   $ —     $ —     $ (42,216

Loss on financial instruments, net

    —       —       (27,176     (5,882     —       (33,058

Interest and dividend income

    —       —       15     167     —       182

Trust services and administration revenues

    —       15     —       —       —       15

Other income

    —       —       —       86     —       86

Intersegment revenues

           

Interest income

    25,205     —       —       —       (25,205     —  

Trust services and administration revenues

    —       15,049     —       —       (15,049     —  
 

 

 

   

 

 

   

 

 

   

 

 

   

 

 

   

 

 

 

Total revenues

    25,205     15,064     (69,377     (5,629     (40,254     (74,991
 

 

 

   

 

 

   

 

 

   

 

 

   

 

 

   

 

 

 

External expenses

           

Employee compensation and benefits

    3,802     959     —       17,321     —       22,082

Interest expense

    1,407     —       4,294     1,508     —       7,209

Professional services

    1,509     1,325     2,956     16,299     —       22,089

Provision for credit losses

    —       —       12,607     6,174     —       18,781

Other expenses

    1,095     343     787     11,574     —       13,799

Intersegment expenses

           

Interest expense

    —       —       50,618     —       (50,618     —  

Provision for loan losses

    26,032     —       —       —       (26,032     —  

Other expenses

    —       —       9,592     —       (9,592     —  
 

 

 

   

 

 

   

 

 

   

 

 

   

 

 

   

 

 

 

Total expenses

    33,845     2,627     80,854     52,876     (86,242     83,960
 

 

 

   

 

 

   

 

 

   

 

 

   

 

 

   

 

 

 

Operating income (loss)

  $ (8,640   $ 12,437   $ (150,231   $ (58,505   $ 45,988   $ (158,951
 

 

 

   

 

 

   

 

 

   

 

 

   

 

 

   

 

 

 

 

    As of September 30, 2023  
    Ben Liquidity     Ben Custody     Customer ExAlt
Trusts
    Corporate
& Other
    Consolidating
Eliminations
    Total  

Loans to Customer ExAlt Trusts, net

  $ 291,781   $ —     $ —     $ —     $ (291,781   $ —  

Investments, at fair value

    —       —       457,548     223     —       457,771

Other assets

    6,915     50,984     6,924     17,467     (51,093     31,197

Goodwill and intangible assets, net

    604,668     312,442     —       50,927     —       968,037
 

 

 

   

 

 

   

 

 

   

 

 

   

 

 

   

 

 

 

Total Assets

  $ 903,364   $ 363,426   $ 464,472   $ 68,617   $ (342,874   $ 1,457,005
 

 

 

   

 

 

   

 

 

   

 

 

   

 

 

   

 

 

 

 

    As of March 31, 2023  
    Ben Liquidity     Ben
Custody
    Customer
ExAlt
Trusts
    Corporate
& Other
    Consolidating
Eliminations
    Total  

Loans to Customer ExAlt Trusts, net

  $ 376,253   $ —     $ —     $ —     $ (376,253   $ —  

Investments, at fair value

    —       —       491,859     5,362     —       497,221

Other assets

    9,447     47,466     10,447     21,849     (46,761     42,448

Goodwill and intangible assets, net

    1,725,880     594,219     —       50,927     —       2,371,026
 

 

 

   

 

 

   

 

 

   

 

 

   

 

 

   

 

 

 

Total Assets

  $ 2,111,580   $ 641,685   $ 502,306   $ 78,138   $ (423,014   $ 2,910,695
 

 

 

   

 

 

   

 

 

   

 

 

   

 

 

   

 

 

 

 

16.

Risks and Uncertainties

The Customer ExAlt Trusts hold investments in alternative assets, public and private equity securities, and debt securities that are exposed to market risk, credit risk, currency risk, and interest rate risk. Currently, all of these

 

F-61


Table of Contents

investments, whose cash flows serve as collateral to the ExAlt Loans, primarily are comprised of alternative assets consisting of private equity limited partnership interests, which are primarily denominated in the U.S. dollar, Euro, and Canadian dollar. The financial statements risks, stemming from such investments, are those associated with the determination of estimated fair values, the diminished ability to monetize certain investments in times of strained market conditions, the recognition of income and recognition of impairments on certain investments.

The portfolio of alternative assets covers the following industry sectors and geographic regions for the periods shown below (dollar amounts in thousands):

 

     September 30, 2023     March 31, 2023  

Industry Sector

   Value      Percent of Total     Value      Percent of Total  

Software and services

   $ 53,176      14.6   $ 54,944      14.2

Food and staples retailing

     41,738      11.5     38,210      9.9

Diversified financials

     40,791      11.2     52,544      13.6

Capital goods

     28,123      7.7     27,707      7.2

Utilities

     27,413      7.5     28,043      7.3

Energy

     27,242      7.5     26,721      6.9

Health care equipment and services

     23,094      6.4     23,626      6.1

Other(1)

     121,755      33.6     134,056      34.8
  

 

 

    

 

 

   

 

 

    

 

 

 

Total

   $ 363,332      100.0   $ 385,851      100.0
  

 

 

    

 

 

   

 

 

    

 

 

 

 

(1) 

Industries in this category each comprise less than 5 percent.

 

     September 30, 2023     March 31, 2023  

Geography

   Value      Percent of Total     Value      Percent of Total  

North America

   $ 223,714      61.6   $ 239,951      62.2

Asia

     56,721      15.6     62,016      16.1

South America

     44,625      12.3     41,423      10.7

Europe

     36,654      10.1     38,874      10.1

Africa

     1,618      0.4     3,587      0.9
  

 

 

    

 

 

   

 

 

    

 

 

 

Total

   $ 363,332      100.0   $ 385,851      100.0
  

 

 

    

 

 

   

 

 

    

 

 

 

The ExAlt Loans, which are eliminated upon consolidation solely for financial reporting purposes, are collateralized by the cash flows originating from the Customer ExAlt Trusts’ investments in alternative assets, public and private equity securities, and debt securities, without recourse to the customer. These ExAlt Loans are a key determinant in income (loss) allocable to Ben’s and BCH’s equity holders. Ben has underwriting and due diligence procedures and utilizes market rates. Finally, the Customer ExAlt Trusts provide for excess cash flows from a collective pool of alternative assets, public and private equity securities, and debt securities, to be utilized to repay the ExAlt Loans to Ben from the Customer ExAlt Trusts when cash flows from the customer’s original alternative assets are not sufficient to repay the outstanding principal, interest, and fees. Excess cash flows from the collective pool of alternative assets, public and private equity securities, and debt securities, above those needed to satisfy the outstanding principal interest and fees of the ExAlt Loans are available to pay contingent interest to Ben on the ExAlt Loans up to a specified contingent interest rate.

As discussed in Note 1, Ben received a charter from the state of Kansas and established an office in the state of Kansas. If we are unable to maintain the Kansas charter or obtain a charter from another state if we no longer hold the Kansas charter, our ability to affect parts of our business plan, as currently constituted, may be compromised.

 

F-62


Table of Contents

In October 2023, following a series of attacks by Hamas on Israeli civilian and military targets, Israel declared war on Hamas in Gaza. In February 2022, the Russian Federation and Belarus commenced a military action with the country of Ukraine and as a result, various nations, including the United States, have instituted economic sanctions against the Russian Federation and Belarus. The ongoing Russia-Ukraine conflict and Israel-Hamas conflict could have a negative impact on the economy and business activity globally (including in the countries in which the Customer ExAlt Trusts currently holds investments or may hold investments in the future), and therefore, could adversely affect the performance of the Customer ExAlt Trusts’ investments.

The extent and impact of any sanctions imposed in connection with the Russia-Ukraine conflict may cause financial market volatility and impact the global economy. Volatility and disruption in the equity and credit markets can adversely affect the portfolio companies underlying the investments held by the Customer ExAlt Trusts and adversely affect the investment performance. Our ability to manage exposure to market conditions is limited. Market deterioration could cause the Company to experience reduced liquidity, earnings and cash flow, recognize impairment charges, or face challenges in raising capital, and making investments on attractive terms. Adverse market conditions can also affect the ability of investment funds held by the Customer ExAlt Trusts to liquidate positions in a timely and efficient manner. As a result, this presents material uncertainty and risk with respect to the performance of the investments held by the Customer ExAlt Trusts, even though the Customer ExAlt Trusts do not hold any investments with material operations in Russia, Ukraine, or Israel. The cash flows from the investment held by the Customer Exalt Trusts serve as the collateral to the ExAlt Loans and the fees that are paid by the Customer ExAlt Trusts to Ben for administering these trusts, both of which are key determinants in the income allocated to BCG’s and BCH’s equity holders.

Further, these events may result in reduced opportunities for future liquidity solution transactions with our customers and make it more difficult for the Customer ExAlt Trusts to exit and realize value from its existing investments, potentially resulting in a decline in the value of the investments held in the Customer ExAlt Trusts. Such a decline could cause our revenue and net income to decline, including the revenues and net income allocated to BCG’s and BCH’s equity holders.

The Company continues to evaluate the impact of the ongoing Russia-Ukraine conflict, Israel-Hamas conflict and other items, such as inflation and rising interest rates, and assess the impact on financial markets and the Company’s business. The Company’s future results may be adversely affected by slowdowns in fundraising activity and the pace of new liquidity transactions with our customers. Management is continuing to evaluate the impact of the Russia-Ukraine conflict and the Israel-Hamas conflict and has concluded that while it is reasonably possible that such conflicts could have a negative effect on the Company’s financial position and/or results of its operations, the specific impact is not readily determinable as of the date of these consolidated financial statements. Consequently, the consolidated financial statements do not include any adjustments that might result from the outcome of these uncertainties.

17. Commitments and Contingencies

In the normal course of business, we have various outstanding commitments and contingent liabilities that are not reflected in the accompanying consolidated financial statements. There are no significant commitments and contingencies other than those disclosed below. Ben is a party to legal actions incidental to the business. Based on the opinion of legal counsel, management has concluded with regard to all commitments and contingencies disclosed below that either the outcome is not probable or the potential liability cannot be reasonably estimated, or both.

Lease Commitments

The Company operates on a month-to-month rental basis for its office premises and subleases aircraft under the Aircraft Sublease with Bradley Capital as discussed in Note 13. Rental expense for our premises and for the

 

F-63


Table of Contents

Aircraft Sublease for the three months ended September 30, 2023 and 2022, totaled $1.6 million and $1.8 million, respectively. Rental expense for our premises and for the Aircraft Sublease for the six months ended September 30, 2023 and 2022, totaled $3.3 million and $3.4 million, respectively.

Unfunded Capital Commitments

The Customer ExAlt Trusts had $58.2 million and $61.1 million of potential gross capital commitments as of September 30, 2023 and March 31, 2023, respectively, representing potential limited partner capital funding commitments on the interests in alternative asset funds. The Customer ExAlt Trusts holding the interest in the limited partnership for the alternative asset fund is required to fund these limited partner capital commitments per the terms of the limited partnership agreement. Capital funding commitment reserves are maintained, in some instances, by certain of the Customer ExAlt Trusts created at the origination of each trust for up to $0.1 million. To the extent that the associated Customer ExAlt Trust cannot pay the capital funding commitment, Ben is obligated to lend sufficient funds to meet the commitment. Any amounts advanced by Ben to the Customer ExAlt Trusts for these limited partner capital funding commitments above the associated capital funding commitment reserves held by the associated Customer ExAlt Trusts are added to the ExAlt Loan balance between Ben and the Customer ExAlt Trusts and are expected to be recouped through the cash distributions from the alternative asset fund that collateralizes such ExAlt Loan.

Capital commitments generally originate from limited partner agreements having fixed or expiring expiration dates. The total limited partner capital funding commitment amounts may not necessarily represent future cash requirements. The majority, or 88%, of our portfolio with an unfunded commitment has a vintage of 2012 and prior. As the vintages continue to age, a cash requirement becomes less likely. We consider the creditworthiness of the investment on a case-by-case basis. At September 30, 2023 and March 31, 2023, there were no reserves for losses on unused commitments to fund potential limited partner capital funding commitments.

Legal Proceedings

Paul Capital Advisors Lawsuit

On February 18, 2022, Paul Capital Advisors (“PCA”) filed a lawsuit against MHT, Ben, and two Trust Advisors, Murray Holland (part-owner of MHT and President and CEO of GWG Holdings) and James Turvey (an employee of Ben). While Ben was named as a defendant, PCA did not assert claims against or seek relief from Ben but instead only sought the removal and replacement of the Trust Advisors. The lawsuit concerns a set of transactions that utilized a trust structure with MHT as the sole beneficiary.

On April 18, 2022, PCA amended its original complaint. The amended complaint asserted six new causes of action arising out of the same set of transactions, including, (i) purported breaches of contract against Ben, MHT, and the Trust Advisors; (ii) purported fraud against MHT, Ben and certain officers of Ben; and (iii) promissory estoppel against MHT, Ben, and the Trust Advisors. The amended complaint also sought additional relief in the form of (x) damages “in an amount to be proven at trial” and (y) an order granting rescission of an amendment to one of the transaction agreements or a holding declaring it invalid.

On October 3, 2022, the Court entered an order dismissing count I of PCA’s complaint in accordance with its memorandum opinion and count II in light of the parties’ agreement that it should also be dismissed. On November 1, 2022, defendants filed their opening briefs in support of their motions to dismiss the remaining counts. On December 20, 2022, PCA filed its answering brief in opposition to defendants’ motions to dismiss the remaining counts. In accordance with the parties’ stipulated briefing schedule, defendants’ reply briefs were due by January 24, 2023. Oral argument on the motions to dismiss was held on May 8, 2023. On August 29, 2023, the Court issued a letter opinion that denied defendants’ motions to dismiss with respect to most of the remaining counts, explaining that the Court was unwilling to determine the parties’ rights under the various agreements at the pleadings stage and that discovery may make these issues ripe for summary judgment. The Court did,

 

F-64


Table of Contents

however, grant defendants’ motions to dismiss as to one of PCA’s promissory estoppel claims and its claim for equitable fraud. On October 25, 2023, defendants filed their respective answers to PCA’s second amended complaint.

Defendants continue to believe PCA’s claims are baseless and intend to vigorously defend against each and every cause of action asserted against them in the second amended complaint. Due to the inherent uncertainties of litigation, we cannot accurately predict the ultimate outcome of this matter. Given the uncertainty of litigation and the preliminary stage of this claim, we are currently unable to estimate the probability of the outcome of these actions or the range of reasonably possible losses, if any, or the impact on our results of operations, financial condition or cash flows; however, the maximum exposure of the litigation with PCA could be up to $350 million plus costs and expenses.

Equity Awards Arbitration

Additionally, on December 16, 2022, a former member of the Board of Directors of Beneficient Management, LLC initiated a private arbitration in the International Court of Arbitration of the International Chamber of Commerce, challenging the termination of certain equity awards under two incentive plans by the administrator of the incentive plans. The claimant seeks total damages of $36.3 million plus attorney’s fees and punitive damages. A hearing took place on August 23, 2023, and the arbitrator has notified the parties that the record is officially closed. A decision in the arbitration is expected in the near future. The Company denies the claims asserted in the arbitration. Given the uncertainties attendant to litigation, the Company cannot accurately predict the ultimate outcome of this matter or the range of reasonably possible losses.

GWG Holdings Reorganization and Other Litigation

On April 20, 2022 and October 31, 2022, GWG Holdings and certain of its subsidiaries (the “Debtors”) filed voluntary petitions for reorganization under Chapter 11 of the United States Bankruptcy Code thereby commencing those certain chapter 11 cases (the “Chapter 11 Cases”). As part of the Chapter 11 reorganization process, it is possible that claims or causes of action arising from prior transactions with GWG Holdings could be advanced against BCG as part of the Chapter 11 Cases or in separate litigation. Such claims and causes of action could include (i) a request to avoid some or all of such transactions, including the transaction whereby GWG Holdings released its right to appoint a majority of the members of Ben Management’s board of directors, (ii) challenges to the reasonableness of the value received by the Debtors in such transactions, and (iii) efforts to recover the value of any transfers to BCG. A mediator has been appointed to oversee the mediation of certain matters between BCG, GWG Holdings and its debtor-affiliates, and certain other constituencies. The mediation commenced on January 30, 2023 and is still ongoing. We estimate that the maximum potential negative impact of any Retained Causes of Action to be between approximately $155 million and $382 million.

Further, the Official Committee of Bondholders (the “OBC”) in the Chapter 11 Cases has also filed a motion seeking standing to prosecute causes of actions on behalf of the Debtors’ estate. The OBC’s motion was deemed to be withdrawn upon the effective date of the Debtors’ bankruptcy plan, which occurred on August 1, 2023. The OBC’s motion set forth causes of action related to certain past transactions between the Debtors and Ben, including its directors. The OBC’s motion stated the proposed claims could add a maximum exposure of up to $500 million worth of additional value to the Debtors’ estate. Ben and its CEO filed motions to object to the OBC’s motion that refutes the allegations. The Debtors have indicated they oppose the OBC’s motion for standing and intend to address such alleged claims, if any, as part of a global plan of reorganization, including a possible mediated resolution. Ben intends to vigorously defend itself against any claims, should they be brought by the Litigation Trust.

On March 30, 2023, David Scura and Clifford Day, on behalf of themselves and all others similarly situated, filed a class action lawsuit in the United States District Court for Northern District of Texas against Ben, certain members of its board of directors (Brad K. Heppner, Peter T. Cangany, Richard W. Fisher, Thomas O. Hicks,

 

F-65


Table of Contents

Dennis P. Lockhart, and Bruce W. Schnitzer), certain past members of the board of directors of GWG Holdings (Jon R. Sabes and Steven F. Sabes), FOXO Technologies Inc. (“FOXO”), and Emerson Equity LLC (“Emerson”). The suit alleges that the defendants defrauded GWG Holdings’ investors, and it asserts claims on behalf of a putative class consisting of all persons and entities who purchased or otherwise acquired GWG Holdings’ L Bonds or preferred stock of GWG Holdings between December 23, 2017, and April 20, 2022. The suit alleges that (i) BCG, the individual defendants, and FOXO violated Sections 10(b) of the Exchange Act and SEC Rule 10b-5 promulgated thereunder, (ii) that the individual defendants violated Section 20(a) of the Exchange Act and (iii) that Emerson violated Section 15(c)(1)(A) of the Exchange Act. The complaint does not allege the total amount of damages sought by the plaintiffs.

Bayati Action

On May 3, 2023, Thomas Horton and Frank Moore, in their capacities as the Lead Plaintiffs in the Bayati Action (the “Lead Plaintiffs”), filed a motion to lift the automatic stay in the Chapter 11 Cases in order to file a motion in the Northern District of Texas seeking to consolidate the Bayati and Scura Actions under the Private Securities Litigation Reform Act. On June 8, 2023, the plaintiffs in the Scura Action filed a voluntary notice of dismissal without prejudice.

On August 16, 2023, Thomas Horton and Frank Moore, in their capacities as the Lead Plaintiffs in the Bayati Action, filed a notice regarding the confirmation of the Debtors’ Chapter 11 plan in the GWG bankruptcy, a motion seeking to lift the bankruptcy stay and a motion to consolidate the Bayati and Horton Actions. On September 12, 2023, the court entered an order consolidating the Bayati and Horton Actions. The court ordered that the consolidated action shall bear the caption In re GWG Holdings, Inc. Securities Litigation. The court lifted the bankruptcy stay and ordered the Lead Plaintiffs to file a new consolidated complaint within 20 days.

On October 2, 2023, the Lead Plaintiffs filed a Consolidated Class Action Complaint against the Company, Brad K. Heppner, Peter T. Cangany, Jr., Thomas O. Hicks, Dennis P. Lockhart, Bruce W. Schnitzer, Murray T. Holland, Timothy L. Evans, David H. de Weese, Roy W. Bailey, David F. Chavenson, and Whitley Penn LLP, alleging Securities Act violations arising out of the Offering. The complaint alleges that the individual defendants violated Sections 11, 12(a)(2), and 15 of the Securities Act, and further alleges that the Company violated Section 15 of the Securities Act. The Company, Brad K. Heppner, Peter T. Cangany, Jr., Thomas O. Hicks, Dennis P. Lockhart, and Bruce W. Schnitzer (the “Ben Individual Defendants”) filed a motion to dismiss the complaint on November 7, 2023. The remaining defendants have not yet responded to the complaint, as the deadlines to respond still extend to January 2024. The Company and the Ben Individual Defendants intend to vigorously defend themselves in the litigation.

This litigation can subject us and certain of our directors to substantial costs and divert resources and the attention of management from our business. If these claims are successful, our business could be seriously harmed. Even if the claims do not result in protracted litigation or are resolved in our favor and the favor of our directors, the time and resources needed to resolve such claims could divert our management’s resources and adversely affect our business.

Wells Notice

On June 29, 2023, the Company received a “Wells Notice” from the Staff of the SEC’s Division of Enforcement, stating that the Staff has made a preliminary determination to recommend that the SEC file a civil enforcement action against the Company alleging violations of certain provisions of the Securities Act and the Exchange Act. The staff’s allegations appear to relate to, among other things, the Company’s association with an amendment to the debt coverage ratio calculation approved by certain holders of GWG Holdings issued debt in 2019 under an indenture and related disclosures by GWG, the December 31, 2019 valuation of the Company’s goodwill by a third-party valuation agent, potential contractual rights concerning an amendment to the Company’s governing documents, and other items in the historical disclosures of GWG.

 

F-66


Table of Contents

A Wells Notice is not a formal allegation or a finding of wrongdoing, but is a preliminary determination by the Staff to recommend to the SEC that a civil enforcement action or administrative proceeding be brought against the recipient. The Company maintains that our actions were appropriate and intends to vigorously defend this matter. The Company has made a Wells submission to the SEC demonstrating why an action against the Company would be unfounded. We intend to engage in further dialogue with the SEC Staff and contest any allegations of wrongdoing. The results of the Wells Notice process and any corresponding enforcement action, including the costs, timing and other potential consequences of responding and complying therewith, are unknown at this time.

18. Supplemental Cash Flow Information

Cash paid for taxes for the six months ended September 30, 2023 and 2022 was de minimis. Cash paid for interest for the six months ended September 30, 2023 and 2022, was nil and $4.2 million, respectively.

Supplemental disclosure of noncash investing and financing activities include:

Six Months Ended September 30, 2023:

 

   

$793.4 million conversion of BCG Class A common units for Class A common stock

 

   

$791.9 million conversion of BCG Preferred B.2 for Class A common stock

 

   

$205.8 million conversion of BCH Preferred C for Class A common stock

 

   

$193.9 million exchange of BCH Preferred A.1 for Class A common stock and Class B common stock in BCG Recapitalization.

 

   

$36.7 million issuance of Issuance of Series B-1 preferred stock in connection with recent financings

 

   

$8.3 million accrual for BCH Preferred A.0 guaranteed payment.

 

   

$6.9 million deemed dividend from BCH Preferred A.1 to BCG Preferred B.2 for accrual of preferred return.

 

   

$5.3 million issuance of Class A common for recent financings.

 

   

$4.0 million settlement of liability for issuance of Class A common stock.

 

   

$3.9 million conversion of BCH Class S Ordinary to Class A common stock.

 

   

$1.1 million of noncash issuance of noncontrolling interest.

 

   

$0.6 million of distributions payable to the Charitable Beneficiaries.

Six Months Ended September 30, 2022:

 

   

$20.1 million issuance of BCG Preferred B.2 to satisfy the contingent consideration payable.

 

   

$18.8 million deemed dividend from BCH Preferred A.1 to BCG Preferred B.2 for accrual of preferred return.

 

   

$7.8 million accrual for BCH Preferred A.0 guaranteed payment.

 

   

$2.4 million issuance of noncontrolling interest from reserved cash received in a prior period.

 

   

$1.4 million promissory note receivable received as consideration in sale of fixed assets.

 

   

$1.1 million exchange of BCH Preferred A.0 for BCH Preferred A.1.

 

   

$0.6 million of distributions payable to the Charitable Beneficiaries.

 

   

$0.3 million of noncash issuance of noncontrolling interest.

 

F-67


Table of Contents

THE BENEFICIENT COMPANY GROUP, L.P.

NOTES TO CONSOLIDATED FINANCIAL STATEMENTS

The following table provides a reconciliation of cash, cash equivalents and restricted cash reported within the consolidated statements of financial condition and that are shown in the consolidated statements of cash flows:

 

     September 30, 2023      March 31, 2023  

Cash and cash equivalents

   $ 2,394    $ 8,726

Restricted cash

     20      819
  

 

 

    

 

 

 

Total cash, cash equivalents and restricted cash

   $ 2,414    $ 9,545
  

 

 

    

 

 

 

19. Subsequent Events

The Company has evaluated subsequent events through the date the financial statements were available to be issued, and determined that there have been no events, other than those disclosed below, that have occurred that would require adjustments to our disclosures in the consolidated financial statements.

Termination of Customer ExAlt Trust Loan Payable

As discussed in Note 7, the Customer ExAlt Trust loan payable is secured and repayment supported by a pro-rata portion of the cash flows from the $352.6 million of alternative assets acquired by the Customer ExAlt Trusts on December 7, 2021, the “Acquired Assets”. The percentage of the Acquired Assets allocated to supporting the repayment of the Customer ExAlt Trust loan payable amounted to approximately 27.8% (the “Participation Allocation”). On October 18, 2023, the applicable Customer ExAlt Trusts distributed, transferred and assigned the Participation Allocation (net of a qualified charitable distribution) to a subsidiary of the holder of the Customer ExAlt Trust loan payable. As a result, all obligations owed under the Customer ExAlt Trust loan payable have been repaid and the related participation interest no longer remains outstanding.

Recent Debt Financing

On October 19, 2023, Beneficient Financing, L.L.C. (the “Borrower”), a wholly owned subsidiary the Company, and BCH, as guarantor (the “Guarantor” and together with the Borrower, the “Loan Parties”), entered into a Credit and Guaranty Agreement (the “Credit Agreement”) with HH-BDH LLC (the “Lender”), as administrative agent. All capitalized terms used but not defined herein shall have the meanings ascribed to them in the Credit Agreement.

The Lender’s sole member is Hicks Holdings. The managing member of Hicks Holdings is Mr. Thomas O. Hicks, a member of the Company’s Board of Directors. The Lender will receive customary fees and expenses in its capacity as a lender and as the administrative agent under the Credit Agreement, as further described below. Hicks Holdings and Mr. Hicks may be deemed to have a direct or indirect material financial interest with respect to the transactions contemplated by the Credit Agreement, as described below. The Lender funded the amounts under the Credit Agreement with the proceeds of a third-party financing (the “Financing”).

The Credit Agreement provides for a three-year term loan in the aggregate principal amount of $25.0 million (the “Term Loan”), which was fully drawn on closing.

Borrowings under the Credit Agreement bear interest, at the Company’s option, calculated according to a base rate, adjusted term SOFR rate, or adjusted daily simple SOFR rate, plus an applicable margin, subject to a Maximum Rate determined by applicable law in the state of New York. The Company elected the adjusted daily simple SOFR rate with a margin of 6.5% for the first two years and 5.5% for the third year. Accrued and unpaid interest is payable monthly, upon prepayment, and at maturity. The Term Loan will mature on October 19, 2026, and all outstanding principal amounts and accrued and unpaid interest thereon shall be due and payable on such date.

 

F-68


Table of Contents

THE BENEFICIENT COMPANY GROUP, L.P.

NOTES TO CONSOLIDATED FINANCIAL STATEMENTS

 

The Term Loan is secured in part by pledges of: (a) substantially all of the assets of the Borrower, (b) the Guarantor’s equity interests in the Borrower, (c) 97.5% of the equity interests held by The EP-00117 Custody Trust, a Delaware statutory trust known as the “Custody Trust”, in certain entities that hold interests in private investment funds, which, as of September 30, 2023, represents approximately 44.9% of all assets held by the Customer ExAlt Trusts and (d) certain deposit accounts.

The Credit Agreement contains customary representations, warranties, affirmative and negative covenants, including covenants which restrict the ability of the Loan Parties, the Custody Trust and certain affiliated entities to, among other things, create liens, incur additional indebtedness, make certain restricted payments and engage in certain other transactions, in each case subject to certain customary exceptions. In addition, the Credit Agreement contains certain financial maintenance covenants, including a debt service coverage ratio.

Additionally, the Credit Agreement contains customary events of default relating to, among other things, payment defaults, breach of covenants, cross default of material indebtedness, bankruptcy-related defaults, judgment defaults, and the occurrence of certain change of control events. The occurrence of an event of default may result in the acceleration of repayment obligations with respect to any outstanding principal amounts and foreclosure on the collateral.

Hicks Holdings will receive the following fees and payments in connection with the Term Loan:

 

   

A non-refundable fee in an amount equal to 1.0% of the aggregate commitments under the Term Loan upon execution of the Credit Agreement (the “Closing Date”);

 

   

On each Payment Date, from and including: (1) from the Closing Date until the second anniversary of the Closing Date, an interest payment at an interest rate equal to 3.0% per annum; and (2) from the second anniversary of the Closing Date until the loans are repaid in full, interest payments at an interest rate equal to 2.0% per annum (such interest is in included in the Lender’s receipt of interest payments as described above);

 

   

If any amounts under the Credit Agreement are prepaid prior to the scheduled Make Whole Date, including by reason of acceleration, a make-whole payment equal to the product of the principal amounts being repaid and the applicable interest rate plus 3.0% and the number of calendar days between the date of such prepayment and the scheduled Make Whole Date, divided by 360; and

 

   

Certain fees, payments and expenses incurred by Hicks Holdings in connection with the Financing.

Letter Agreement with Hicks Holdings

In connection with the Credit Agreement and the Financing, on October 19, 2023, the Guarantor, Ben LLC, and Hicks Holdings entered into the Letter Agreement. In connection with the Financing, Hicks Holdings agreed to assign to the Lender all of its rights, title and interest in and to the following partnership interests of the Guarantor: Preferred Series A Subclass 0 Unit Accounts with a capital account balance of $15.3 million as of June 30, 2023, Preferred Series A Subclass 1 Unit Accounts with a capital account balance of $48.1 million as of June 30, 2023, 48 Class S Preferred Units and 291,163 Class S Ordinary Units held by Lender (the “Pledged Guarantor Interests”). Hicks Holdings’ membership interest in Lender (collectively with the Pledged Guarantor Interests, the “Pledged Equity Interests”) and the Pledged Guarantor Interests serve as collateral for the Financing (together, the “Lender Pledge”).

Pursuant to the terms of the Letter Agreement, the parties thereto agreed that if the Borrower and/or Guarantor default under the Credit Agreement and such default results in a foreclosure on, or other forfeiture of, the

 

F-69


Table of Contents

THE BENEFICIENT COMPANY GROUP, L.P.

NOTES TO CONSOLIDATED FINANCIAL STATEMENTS

 

Pledged Equity Interests, the Guarantor will promptly issue to Hicks Holdings, Preferred Series A Subclass 0 Unit Accounts with a capital account balance of $15.3 million, Preferred Series A Subclass 1 Unit Accounts with a capital account balance of $48.1 million, 48 Class S Preferred Units and 291,163 Class S Ordinary Units (subject to a tax gross-up as provided in the Letter Agreement), or, in the discretion of Hicks Holdings, equivalent securities of equal fair market value to the value of the security interests at the time of the applicable foreclosure or other loss (such newly issued equity interests referred to as the “Replacement Equity Interests”); provided, however that, if less than all Pledged Equity Interests have been foreclosed on or forfeited, the foregoing capital account balances and numbers of units comprising the Replacement Equity Interests shall be reduced on a class-by-class and subclass-by-subclass basis, as applicable, to the extent necessary to ensure that Hicks Holdings and its affiliates do not receive additional value relative to the value held by Hicks Holdings and its affiliates immediately prior to the foreclosure or forfeiture. Furthermore, Ben LLC shall cause a Ben LLC Unit (as defined in the BCH LPA) to be issued for each Class A Unit (as defined in the BCH LPA) issued to the Hicks Holdings pursuant to the Letter Agreement. Additionally, the Guarantor agreed to indemnify Hicks Holdings and its affiliates and hold each of them harmless against any and all losses which may arise directly or indirectly in connection with, among other things, the Credit Agreement, the Term Loan, the Financing and the Lender Pledge.

Recent Equity Financings

On September 29, 2023, a resale registration statement on Form S-1 was declared effective by the SEC, thereby permitting sales of Class A stock to Yorkville under the SEPA. On each of October 2, 2023 and October 4, 2023, Yorkville purchased 20,000 and 500,000 shares of Class A common stock for $2.39 and $1.27 per share, respectively, pursuant to the terms of the SEPA.

On October 3, 2023, 3,768,995 shares of Series B-1 Preferred Stock converted into 13,805,841 shares of Class A common stock at a price per share of approximately $2.73.

Potential Future Goodwill Impairment

Through the date of this report, the Company continues to experience a further significant sustained decline in the price of its common stock from the values at September 30, 2023 of $2.59. A significant sustained decrease in the Company’s common stock, has in the past been, and in the future may be, a potential indicator that a portion of our goodwill is impaired and may require a quantitative impairment assessment of the Company’s assets, including goodwill and intangible assets, which may result in an additional impairment charge during the third fiscal quarter of 2024. While management cannot predict if or when additional future goodwill impairments may occur, additional goodwill impairments could have material adverse effects on the Company’s financial condition, operating income, net assets, and/or the Company’s cost of, or access to, capital.

 

F-70


Table of Contents

Report of Independent Registered Public Accounting Firm

To the Board of Directors and Shareholders of Beneficient

(f/k/a The Beneficient Company Group, L.P.)

Opinion on the Financial Statements

We have audited the accompanying consolidated statements of financial condition of Beneficient (f/k/a The Beneficient Company Group, L.P.) and subsidiaries (the “Company”) as of March 31, 2023 and 2022, and the related consolidated statements of comprehensive income (loss), changes in equity, and cash flows for each of the years ended March 31, 2023, December 31, 2021 and 2020, and three months ended March 31, 2022, and the related notes (collectively referred to as the “consolidated financial statements”). In our opinion, the consolidated financial statements present fairly, in all material respects, the financial position of the Company as of March 31, 2023 and 2022, and the results of their operations and their cash flows for the years ended March 31, 2023, December 31, 2021 and 2020, and three months ended March 31, 2022, in conformity with accounting principles generally accepted in the United States of America.

Basis for Opinion

These consolidated financial statements are the responsibility of the Company’s management. Our responsibility is to express an opinion on the Company’s consolidated financial statements based on our audits. We are a public accounting firm registered with the Public Company Accounting Oversight Board (United States) (“PCAOB”) and are required to be independent with respect to the Company in accordance with the U.S. federal securities laws and the applicable rules and regulations of the Securities and Exchange Commission and the PCAOB.

We conducted our audits in accordance with the standards of the PCAOB. Those standards require that we plan and perform the audit to obtain reasonable assurance about whether the consolidated financial statements are free of material misstatement, whether due to error or fraud. The Company is not required to have, nor were we engaged to perform, an audit of its internal control over financial reporting. As part of our audits we are required to obtain an understanding of internal control over financial reporting but not for the purpose of expressing an opinion on the effectiveness of the entity’s internal control over financial reporting. Accordingly, we express no such opinion.

Our audits included performing procedures to assess the risks of material misstatement of the consolidated financial statements, whether due to error or fraud, and performing procedures that respond to those risks. Such procedures included examining, on a test basis, evidence regarding the amounts and disclosures in the consolidated financial statements. Our audits also included evaluating the accounting principles used and significant estimates made by management, as well as evaluating the overall presentation of the consolidated financial statements. We believe that our audits provide a reasonable basis for our opinion.

Emphasis of Matter – Change in Fiscal Year End

As discussed in Note 2, the Company changed its fiscal year end from December 31 to March 31. In the accompanying consolidated financial statements, the three months ended March 31, 2021 is provided for comparative purposes, and is indicated as “unaudited,” and as such, we express no opinion specific to aforementioned period, including period-specific disclosures. Our opinion is not modified with respect to this matter.

/s/ Weaver and Tidwell, L.L.P.

San Antonio, Texas

July 13, 2023

We have served as the Company’s auditor since 2022.

 

F-71


Table of Contents

BENEFICIENT

(f/k/a The Beneficient Company Group, L.P.)

CONSOLIDATED STATEMENTS OF FINANCIAL CONDITION

 

     As of  
     March 31, 2023     March 31, 2022  

(Dollars and units in thousands)

    

ASSETS

    

Cash and cash equivalents

   $ 8,726   $ 70,588

Restricted cash

     819     5,517

Investments, at fair value:

    

Investments held by Customer ExAlt Trusts (related party of $76,154 and $127,284)

     491,859     659,921

Investments held by Ben (related party of $1,371 and $14,249)

     5,362     14,249

Other assets, net (related party of $2,195 and nil)

     32,903     19,883

Intangible assets

     3,100     3,100

Goodwill

     2,367,926     2,367,750
  

 

 

   

 

 

 

Total assets

   $ 2,910,695   $ 3,141,008
  

 

 

   

 

 

 

LIABILITIES, TEMPORARY EQUITY, AND EQUITY

    

Accounts payable and accrued expenses

   $ 65,724   $ 37,332

Other liabilities (related party of $100 and $748)

     14,622     12,359

Contingent consideration payable

     —         20,152

Customer ExAlt Trusts loan payable, net

     52,129     65,674

Debt due to related parties

     99,314     105,917
  

 

 

   

 

 

 

Total liabilities

     231,789     241,434
  

 

 

   

 

 

 

Redeemable preferred equity

     786,359     721,790

Redeemable noncontrolling interests

    

Preferred Series A Subclass 0 Unit Accounts, nonunitized

     251,051     249,907

Preferred Series A Subclass 1 Unit Accounts, nonunitized

     893,302     936,191
  

 

 

   

 

 

 

Total temporary equity

     1,930,712     1,907,888
  

 

 

   

 

 

 

The Beneficient Company Group, L.P. Partners’ Capital:

    

Common units (67,486 units issued and outstanding as of March 31, 2023 and March 31, 2022)

     599,524     718,568

Treasury common units, at cost (544 units as of March 31, 2023 and March 31, 2022)

     (3,444     (3,444

Noncontrolling interests

     142,214     277,888

Accumulated other comprehensive income (loss)

     9,900     (1,326
  

 

 

   

 

 

 

Total equity

     748,194     991,686
  

 

 

   

 

 

 

Total liabilities, temporary equity, and equity

   $ 2,910,695   $ 3,141,008
  

 

 

   

 

 

 

See accompanying notes to consolidated financial statements.

 

F-72


Table of Contents

BENEFICIENT

(f/k/a The Beneficient Company Group, L.P.)

CONSOLIDATED STATEMENTS OF COMPREHENSIVE INCOME (LOSS)

 

     Year Ended
March 31,
    Three Months Ended March 31,  
(Dollars in thousands, except per share amounts)    2023     2022     2021  
                 (unaudited)  

Revenues

      

Investment income (loss), net

   $ (54,010   $ (10,811   $ 2,091

Loss on financial instruments, net (related party of $(63,536), $(56,011), and nil, respectively)

     (51,421     (56,011     (2,180

Interest income (related party of nil, nil, and $1,777, respectively)

     412     73     1,937

Trust services and administration revenues (related party of $30, $8, and $8, respectively)

     30     129     516

Other income

     86     2     —    
  

 

 

   

 

 

   

 

 

 

Total revenues

     (104,903     (66,618     2,364

Operating expenses

      

Employee compensation and benefits

     45,527     10,125     10,910

Interest expense (related party of $2,797, $514, and $6,651, respectively)

     15,471     2,110     7,184

Professional services

     38,422     5,449     4,939

Provision for credit losses

     20,580     9,383     —    

Other expenses (related party of $8,704, $2,297, and $576, respectively)

     28,269     6,149     2,568
  

 

 

   

 

 

   

 

 

 

Total operating expenses

     148,269     33,216     25,601
  

 

 

   

 

 

   

 

 

 

Operating loss

     (253,172     (99,834     (23,237

Income tax expense (benefit)

     (1,072     1,072     (273
  

 

 

   

 

 

   

 

 

 

Net loss

     (252,100     (100,906     (22,964
  

 

 

   

 

 

   

 

 

 

Less: Net loss attributable to noncontrolling interests—Customer ExAlt Trusts

     117,861     55,229     12,832

Less: Net loss attributable to noncontrolling interests—Ben

     19,081     5,038     3,336

Less: Noncontrolling interest guaranteed payment

     (15,822     (3,788     —    
  

 

 

   

 

 

   

 

 

 

Net loss attributable to The Beneficient Company Group, L.P. common unitholders

   $ (130,980   $ (44,427   $ (6,796
  

 

 

   

 

 

   

 

 

 

Other comprehensive income:

      

Unrealized gain on investments in available-for-sale debt securities

     11,226     110     —    
  

 

 

   

 

 

   

 

 

 

Total comprehensive loss

     (119,754     (44,317     (6,796
  

 

 

   

 

 

   

 

 

 

Less: comprehensive gain attributable to noncontrolling interests

     11,226     110     —    
  

 

 

   

 

 

   

 

 

 

Total comprehensive loss attributable to The Beneficient Company Group, L.P.

   $ (130,980   $ (44,427   $ (6,796
  

 

 

   

 

 

   

 

 

 

Net loss per common unit attributable to common unitholders—basic and diluted

   $ (1.94   $ (0.66   $ (0.14

Weighted average common units outstanding—basic and diluted

     67,486,168       67,486,168       48,205,800  

See accompanying notes to consolidated financial statements.

 

F-73


Table of Contents

BENEFICIENT

(f/k/a The Beneficient Company Group, L.P.)

CONSOLIDATED STATEMENTS OF COMPREHENSIVE INCOME (LOSS) (CONT’D)

 

     Year Ended December 31,  
(Dollars in thousands, except per share amounts)    2021     2020  

Revenues

    

Investment income (loss), net (related party of nil and $88,514)

   $ 15,534   $ 132,620

Gain (loss) on financial instruments, net (related party of $37,012 and $(22,913))

     31,837     (30,670

Interest income (related party of $7,110 and $1,777)

     7,398     2,082

Trust services and administration revenues (related party of $30 and $30)

     540     30

Other income

     2     36,267
  

 

 

   

 

 

 

Total revenues

     55,311     140,329

Operating expenses

    

Employee compensation and benefits

     48,523     128,582

Interest expense (related party of $25,307 and $30,171)

     27,457     32,551

Professional services

     17,801     19,045

Provision for credit losses

     18,755      

Other expenses (related party of $4,105 and $3,763)

     13,895     7,564
  

 

 

   

 

 

 

Total operating expenses

     126,431     187,742
  

 

 

   

 

 

 

Operating loss

     (71,120     (47,413

Loss on extinguishment of debt, related parties

     (34,013     —    
  

 

 

   

 

 

 

Loss before income taxes

     (105,133     (47,413

Income tax expense

     —         3,459
  

 

 

   

 

 

 

Net loss

     (105,133     (50,872
  

 

 

   

 

 

 

Less: Net loss (income) attributable to noncontrolling interests—Customer ExAlt Trusts

     30,513     (47,582

Less: Net loss attributable to noncontrolling interests—Ben

     12,870     40,414

Less: Noncash deemed contribution on extinguishment of redeemable noncontrolling interest

     14,200     —    

Less: Noncash deemed dividend on extinguishment of preferred equity interests of noncontrolling interest holders

     (46,202     —    

Less: Noncontrolling interest guaranteed payment

     (1,264     —    
  

 

 

   

 

 

 

Net loss attributable to The Beneficient Company Group, L.P. common unitholders

   $ (95,016   $ (58,040
  

 

 

   

 

 

 

Other comprehensive loss:

    

Unrealized loss on investments in available-for-sale debt securities

     (1,436     —    
  

 

 

   

 

 

 

Total comprehensive loss

     (96,452     (58,040
  

 

 

   

 

 

 

Less: comprehensive loss attributable to noncontrolling interests

     (1,436      
  

 

 

   

 

 

 

Total comprehensive loss attributable to The Beneficient Company Group, L.P.

   $ (95,016   $ (58,040
  

 

 

   

 

 

 

Net loss per common unit attributable to common unitholders—basic and diluted

   $ (1.84   $ (1.27

Weighted average common units outstanding—basic and diluted

     51,534,365       45,807,648  

See accompanying notes to consolidated financial statements.

 

F-74


Table of Contents

BENEFICIENT

(f/k/a The Beneficient Company Group, L.P.)

CONSOLIDATED STATEMENTS OF CHANGES IN EQUITY

For the three months ended March 31, 2022 and the year ended March 31, 2023:

 

    The Beneficient
Company Group, L.P.
                                  Redeemable
noncontrolling
interests
(Note 13)
 
(Dollars and units in thousands)   Common
units
    Common
units ($)
    Treasury
Stock
    Noncontrolling
interests
(Note 13)
    Accumulated
Other
Comprehensive
Income (Loss)
    Total equity     Redeemable
Preferred
Series B
   

 

 

Balance, December 31, 2021

    67,486   $ 760,200   $ (3,444   $ 337,676   $ (1,436   $ 1,092,996   $ 713,366   $ 1,195,812
 

 

 

   

 

 

   

 

 

   

 

 

   

 

 

   

 

 

   

 

 

   

 

 

 

Net income (loss)

    —         (44,427     —         (58,977     —         (103,404     —         2,498

Recognition of share-based compensation cost

    —         2,828     —         —         —         2,828     —         —    

Payment of employee payroll taxes on restricted equity units

    —         (33     —         —         —         (33     —         —    

Reclass of distributions payable to noncontrolling interest holder

    —         —         —         (811     —         (811     —         —    

Non-cash dividend to related party

    —         (120     —         —         —         (120     —         —    

Share-based awards to related party employees

    —         120     —         —         —         120     —         —    

Unrealized gain on available-for-sale debt securities

    —         —         —         —         110     110     —         —    

Deemed dividend for BCG Preferred Series B.2 Unit Accounts preferred return

    —         —         —         —         —         —         8,424     (8,424

BCH Preferred Series A.0 Unit Accounts guaranteed payment accrual

    —         —         —         —         —         —         —         (3,788
 

 

 

   

 

 

   

 

 

   

 

 

   

 

 

   

 

 

   

 

 

   

 

 

 

Balance, March 31, 2022

    67,486     718,568     (3,444     277,888     (1,326     991,686     721,790     1,186,098
 

 

 

   

 

 

   

 

 

   

 

 

   

 

 

   

 

 

   

 

 

   

 

 

 

Net income (loss)

    —         (130,980     —         (132,644     —         (263,624     —         11,524

Recognition of share-based compensation cost

    —         10,085     —         —         —         10,085     —         —    

Payment of employee payroll taxes on restricted equity units

    —         (206     —         (919     —         (1,125     —         —    

Purchase of noncontrolling interest

    —         —         —         (131     —         (131     —         —    

Noncash issuance of noncontrolling interest and redeemable preferred equity

    —         —         —         299     —         299     11,674     —    

Reclass of distributions payable to noncontrolling interest holder

    —         —         —         (1,719     —         (1,719     —         —    

Issuance of noncontrolling interest

    —         —         —         2,430     —         2,430     —         —    

Non-cash dividend to related party

    —         (147     —         —         —         (147     —         —    

Share-based awards to related party employees

    —         147     —         —         —         147     —         —    

Deemed dividend upon issuance for U. S. GAAP to tax basis true-up

    —         —         —         —         —         —         314     (314

Unrealized gain on available-for-sale debt securities

    —         —         —         —         11,226     11,226     —         —    

Deemed dividend for BCG Preferred Series B.2 Unit Accounts preferred return

    —         —         —         —         —         —         37,133     (37,133

BCH Preferred Series A.0 Unit Accounts guaranteed payment accrual

    —         —         —         —         —         —         —         (15,822

Reclass of allocated income for FLP Subclass 3 to payable

    —         —         —         (933     —         (933     —         —    

Equity issuance costs

    —         —         —         —         —         —         (15     —    

Redemption of BCG Preferred Series B.2 Unit Accounts

    —         —         —         —         —         —         (4,637     —    

Issuance of BCG Preferred Series B.2 Unit Accounts

    —         —         —         —         —         —         20,100     —    

Annual reallocation of FLP

    —         2,057     —         (2,057     —         —         —         —    
 

 

 

   

 

 

   

 

 

   

 

 

   

 

 

   

 

 

   

 

 

   

 

 

 

Balance, March 31, 2023

    67,486   $ 599,524   $ (3,444   $ 142,214   $ 9,900   $ 748,194   $ 786,359   $ 1,144,353
 

 

 

   

 

 

   

 

 

   

 

 

   

 

 

   

 

 

   

 

 

   

 

 

 

See accompanying notes to consolidated financial statements.

 

F-75


Table of Contents

BENEFICIENT

(f/k/a The Beneficient Company Group, L.P.)

CONSOLIDATED STATEMENTS OF CHANGES IN EQUITY (CONT’D)

For the years ended December 31, 2020 and December 31, 2021:

 

    The Beneficient Company
Group, L.P.
                                  Redeemable
noncontrolling
interests
(Note 13)
 
(Dollars and units in thousands)   Common units     Common
units ($)
    Treasury
Stock
    Noncontrolling
interests
(Note 13)
    Accumulated
Other
Comprehensive
Income (Loss)
    Total equity     Redeemable
Preferred
Series B
   

 

 

Balance, December 31, 2019 (As Restated)

    44,147   $ 563,966   $ —     $ 112,527   $ —     $ 676,493   $ —     $ 1,588,604
 

 

 

   

 

 

   

 

 

   

 

 

   

 

 

   

 

 

   

 

 

   

 

 

 

Net income (loss)

    —           (58,040     —         43,045     —         (14,995     —         (35,877

Recognition of share-based compensation cost

    —         107,808     —         —         —         107,808     —         —    

Forfeiture of vested share-based compensation

    —         (36,267     —         —         —         (36,267     —         —    

Payment for employee payroll taxes on restricted equity units

    —         (1,522     —         —         —         (1,522     —         —    

Tax distribution to noncontrolling interest

    —         —         —         —         —         —         —         (5,592

Noncash issuance of noncontrolling interest

    —         —         —         5,978     —         5,978     —         —    

Reclass of distributions payable to noncontrolling interest holder

    —         —         —         (737     —         (737     —         —    

Common units in treasury

    (544     —         (3,444     —         —         (3,444     —         —    

Non-cash dividend to related party

    —         (2,931     —         —         —         (2,931     —         —    

Share-based awards to related party employees

    —         2,931     —         —         —         2,931     —         —    

Exercise of option

    4,603     57,456     —         —         —         57,456     —         —    

Cash contribution for BCH Preferred Series C Unit Accounts

    —         —         —         130,200     —         130,200     —         —    

Noncash issuance of BCH Preferred Series C Unit Accounts

    —         —         —         313     —         313     —         —    

Promissory note exchange for BCH Preferred Series C Unit Accounts

    —         (5,220     —         70,285     —         65,065     —         —    

Adjustment for change in ownership interest

    —         (3,233     —         3,233     —         —         —         —    
 

 

 

   

 

 

   

 

 

   

 

 

   

 

 

   

 

 

   

 

 

   

 

 

 

Balance, December 31, 2020

    48,206     624,948     (3,444     364,844     —         986,348     —         1,547,135
 

 

 

   

 

 

   

 

 

   

 

 

   

 

 

   

 

 

   

 

 

   

 

 

 

Net income (loss)

    —         (63,014     —         (33,851     —         (96,865     —         (8,268

Recognition of share-based compensation cost

    29     23,153     —         —         —         23,153     —         —    

Payment of employee payroll taxes on restricted equity units

    —         (275     —         (1,190     —         (1,465     —         —    

Noncash issuance of noncontrolling interest and redeemable preferred equity

    —         —         —         9,189     —         9,189     343,798     —    

Reclass of distributions payable to noncontrolling interest holder

    —         —         —         (1,539     —         (1,539     —         —    

Non-cash dividend to related party

    —         (830     —         —         —         (830     —         —    

Share-based awards to related party employees

    —         830     —         —         —         830     —         —    

Settlement of commercial loan agreement for common units

    19,251     207,390     —         —         —         207,390     —         —    

Cash contribution for BCH Preferred Series C Unit Accounts

    —         —         —         14,800     —         14,800     —         —    

Noncash issuance of BCH Preferred Series C Unit Accounts

    —         —         —         246     —         246     —         —    

Redemption of BCH Preferred Series C Unit Accounts

    —         —         —         (14,800     —         (14,800     —         —    

Deemed dividend upon issuance for GAAP to tax basis true-up

    —         —         —         —         —         —         9,247     (9,247

Unrealized loss on available-for-sale debt securities

    —         —         —         —         (1,436     (1,436     —         —    

Exchange of BCH Preferred Series A.1 Unit Accounts for BCG Preferred Series B.2 Unit Accounts

    —         —         —         —         —         —         312,312     (312,312

Deemed dividend for BCG Preferred Series B.2 Unit Accounts preferred return

    —         —         —         —         —         —         2,239     (2,239

Put option liability on grant of BCH Preferred A.1

    —         —         —         —         —         —         —         (3,793

BCH Preferred Series A.0 Unit Accounts guaranteed payment accrual

    —         —         —         —         —         —         —         (1,264

Reclass of allocated income for FLP Subclass 3 to payable

    —         —         —         (23     —         (23     —         —    

Equity issuance costs

    —         —         —         —         —         —         (432     —    

Deemed dividend for extinguishment of redeemable noncontrolling interest and preferred equity

    —         (32,002     —         —         —         (32,002     46,202     (14,200
 

 

 

   

 

 

   

 

 

   

 

 

   

 

 

   

 

 

   

 

 

   

 

 

 

Balance, December 31, 2021

    67,486   $ 760,200   $ (3,444   $ 337,676   $ (1,436   $ 1,092,996   $ 713,366   $ 1,195,812
 

 

 

   

 

 

   

 

 

   

 

 

   

 

 

   

 

 

   

 

 

   

 

 

 

See accompanying notes to consolidated financial statements.

 

F-76


Table of Contents

BENEFICIENT

(f/k/a The Beneficient Company Group, L.P.)

CONSOLIDATED STATEMENTS OF CHANGES IN EQUITY (CONT’D)

For the three months ended March 31, 2021 (unaudited):

 

    The Beneficient
Company Group, L.P.
                                  Redeemable
noncontrolling
interests
(Note 13)
 
(Dollars and units in thousands)   Common
units
    Common
units ($)
    Treasury
Stock
    Noncontrolling
interests
(Note 13)
    Accumulated
Other
Comprehensive
Income (Loss)
    Total
equity
    Redeemable
Preferred
Series B
   

 

 

Balance, December 31, 2020

    48,206   $ 624,948   $ (3,444   $ 364,844   $ —     $ 986,348   $ —     $ 1,547,135
 

 

 

   

 

 

   

 

 

   

 

 

   

 

 

   

 

 

   

 

 

   

 

 

 

Net income (loss)

    —         (6,796     —         (13,243     —         (20,039     —         (2,925

Recognition of share-based compensation cost

    —         5,007     —         —         —         5,007     —         —    

Tax distribution for share-based compensation

    —         (38     —         (1,190     —         (1,228     —         —    

Noncash issuance of noncontrolling interest

    —         —         —         374     —         374     —         —    

Reclass of distributions payable to noncontrolling interest holder

    —         —         —         (621     —         (621     —         —    

Non-cash dividend to related party

    —         205     —         —         —         205     —         —    

Share-based awards to related party employees

    —         (205     —         —         —         (205     —         —    

Cash contribution for BCH Preferred C Unit Accounts

    —         —         —         14,800     —         14,800     —         —    

Noncash issuance of BCH Preferred C Unit Accounts

    —         —         —         246     —         246     —         —    
 

 

 

   

 

 

   

 

 

   

 

 

   

 

 

   

 

 

   

 

 

   

 

 

 

Balance, March 31, 2021

    48,206   $ 623,121   $ (3,444   $ 365,210   $ —     $ 984,887   $ —     $ 1,544,210
 

 

 

   

 

 

   

 

 

   

 

 

   

 

 

   

 

 

   

 

 

   

 

 

 

See accompanying notes to consolidated financial statements.

 

F-77


Table of Contents

BENEFICIENT

(f/k/a The Beneficient Company Group, L.P.)

CONSOLIDATED STATEMENTS OF CASH FLOWS

 

     Year Ended
March 31,
    Three Months Ended
March 31,
 
(Dollars in thousands)    2023     2022     2021  
                 (unaudited)
 

Cash flows from operating activities:

      

Net loss

   $ (252,100   $ (100,906   $ (22,964

Adjustments to reconcile net loss to net cash used in operating activities:

      

Depreciation and amortization

     3,606     612     512

Net amortization of debt premium and discount (related party of $(6,154), $(1,972), and $2,616, respectively)

     (4,478     (1,098     2,616

Loss on financial instruments, net (related party of $63,536, $56,011, and nil, respectively)

     51,421     56,011     2,180

Return on investments in alternative assets held by Customer ExAlt Trusts

     12,409     173     551

Investment (income) loss, net

     54,010     10,811     (2,091

Non cash interest expense (related party of $324, $199, and $1,287, respectively)

     11,223     899     1,796

Non cash interest income

     (359     (73     (67

Non cash share-based compensation

     10,085     2,828     5,007

Provision for credit losses

     20,580     9,383     —    

Provision for deferred taxes

     (1,072     1,072     (273

Write-off of deferred financing costs for equity and fixed assets

     1,653     —         —    

Changes in assets and liabilities:

      

Changes in other assets

     (13,013     10,021     256

Changes in accounts payable and accrued expenses

     11,236     (1,002     (5,198

Changes in other liabilities

     (319     (63     (45
  

 

 

   

 

 

   

 

 

 

Net cash used in operating activities

     (95,118     (11,332     (17,720
  

 

 

   

 

 

   

 

 

 

Cash flows from investing activities:

      

Return of investments in alternative assets held by Customer ExAlt Trusts

     72,551     13,280     9,476

Purchase of investments in alternative assets held by Customer ExAlt Trusts

     (2,589     —         (4,452

Purchase of premises and equipment

     (2,077     (975     (720

Proceeds from sale of public equity securities held by Customer ExAlt Trusts

     2,583     —         —    

Purchase of debt securities of related party

     —         (815     —    

Purchase of put options

     (7,451     —         —    
  

 

 

   

 

 

   

 

 

 

Net cash provided by investing activities

     63,017     11,490     4,304
  

 

 

   

 

 

   

 

 

 

Cash flows from financing activities:

      

Proceeds from Customer ExAlt Trust loan payable

     —         72,500     —    

Payments on Customer ExAlt Trust loan payable

     (17,907     (3,822     —    

Redemption of BCG Preferred Series B Subclass 2 Unit Accounts

     (4,637     —         —    

Redemption of BCH Preferred Series A Subclass 1 Unit Accounts

     (3,793     —         —    

Issuance of BCH Preferred Series C Unit Accounts to related party

     —         —         14,800

Payment of deferred financing costs for debt

     —         (8,628     (100

Payment of deferred financing costs for equity

     (6,116     —         (185

Purchase of noncontrolling interest

     (131     —         —    

Payment of employee income taxes on restricted equity units

     (1,125     (33     (1,228

Payments on debt due to related parties

     (750     (4,391     —    
  

 

 

   

 

 

   

 

 

 

Net cash (used in) provided by financing activities

     (34,459     55,626     13,287
  

 

 

   

 

 

   

 

 

 

Net (decrease) increase in cash, cash equivalents, and restricted cash

     (66,560     55,784     (129

Cash, cash equivalents, and restricted cash at beginning of period

     76,105     20,321     17,878
  

 

 

   

 

 

   

 

 

 

Cash, cash equivalents, and restricted cash at end of period

   $ 9,545   $ 76,105   $ 17,749
  

 

 

   

 

 

   

 

 

 

Refer to Note 21 for supplemental cash flow disclosures, including reconciliation of cash, cash equivalents, and restricted cash used in the consolidated statement of cash flows.

See accompanying notes to consolidated financial statements.

 

F-78


Table of Contents

BENEFICIENT

(f/k/a The Beneficient Company Group, L.P.)

CONSOLIDATED STATEMENTS OF CASH FLOWS (CONT’D)

 

     Year Ended December 31,  
(Dollars in thousands)    2021     2020  

Cash flows from operating activities:

    

Net loss

   $ (105,133   $ (50,872

Adjustments to reconcile net loss to net cash used in operating activities:

    

Depreciation and amortization

     1,990     1,055

Net amortization of debt premium and discount (related party of $8,837 and $9,392)

     8,837     9,392

Loss on extinguishment of debt, related parties

     34,013     —    

(Gain) loss on financial instruments, net (related party of $(37,012) and $22,913)

     (31,837     30,670

Return on investments in alternative assets held by Customer ExAlt Trusts

     8,745     3,683

Investment income, net (related party of nil and $(88,514))

     (15,534     (132,620

Non cash interest expense (related party of $11,134 and $8,757)

     13,188     11,045

Non cash interest income

     (881     (875

Non cash share-based compensation

     23,153     107,808

Non cash forfeiture of vested share-based compensation

     —         (36,267

Provision for credit losses

     18,755     —    

Provision for deferred taxes

     —         3,459

Changes in assets and liabilities:

    

Changes in other assets

     (16,992     (2,258

Changes in accounts payable and accrued expenses

     5,194     1,977

Changes in other liabilities

     (501     (207
  

 

 

   

 

 

 

Net cash used in operating activities

     (57,003     (54,010
  

 

 

   

 

 

 

Cash flows from investing activities:

    

Return of investments in alternative assets held by Customer ExAlt Trusts

     51,403     20,394

Purchase of investments in alternative assets held by Customer ExAlt Trusts

     (4,452     (8,378

Purchase of premises and equipment

     (4,203     (3,221

Proceeds from sale of put options held by Ben

     1,843     —    

Purchase of put options

     —         (14,775
  

 

 

   

 

 

 

Net cash provided by (used in) investing activities

     44,591     (5,980
  

 

 

   

 

 

 

Cash flows from financing activities:

    

Issuance of BCH Preferred Series C Unit Accounts to related party

     14,800     130,200

Redemption of BCH Preferred Series C Unit Accounts by related party

     (14,800     —    

Payment of deferred financing costs for debt

     (1,114     (3,207

Payment of deferred financing costs for equity

     (517     (633

Distribution to noncontrolling interest

     —         (5,592

Payment of employee income taxes on restricted equity units

     (1,464     (1,554

Proceeds from borrowings on debt due to related parties

     17,950     —    

Payments on debt due to related parties

     —         (75,356
  

 

 

   

 

 

 

Net cash provided by financing activities

     14,855     43,858
  

 

 

   

 

 

 

Net increase (decrease) in cash, cash equivalents, and restricted cash

     2,443     (16,132

Cash, cash equivalents, and restricted cash at beginning of period

     17,878     34,010
  

 

 

   

 

 

 

Cash, cash equivalents, and restricted cash at end of period

   $ 20,321   $ 17,878
  

 

 

   

 

 

 

Refer to Note 21 for supplemental cash flow disclosures, including reconciliation of cash, cash equivalents, and restricted cash used in the consolidated statement of cash flows.

See accompanying notes to consolidated financial statements.

 

F-79


Table of Contents

BENEFICIENT

(f/k/a The Beneficient Company Group, L.P.)

NOTES TO CONSOLIDATED FINANCIAL STATEMENTS

1. Overview of the Business

Legal Structure

Beneficient, a Nevada corporation (formerly known as The Beneficient Company Group, L.P. (“BCG”), a Delaware limited partnership), is a technology-enabled financial services holding company (including its subsidiaries, but excluding its Non-Controlling Interest Holders, collectively, “Ben,” “our,” “the Company,” or “we”) that provides simple, rapid, cost-effective liquidity solutions and trust products and services to participants in the alternative assets industry through its end-to-end online regulated platform, Ben AltAccess. Beneficient Management, L.L.C. (“Ben Management”), a Delaware limited liability company, is Ben’s general partner. Ben is controlled by, and the exclusive and complete authority to manage the operations and affairs of Ben is granted to, Ben Management’s Board of Directors. Ben, formerly known as Highland Consolidated Business Holdings, L.P., was formed on September 16, 2003. As of March 31, 2023, Ben is the general partner of Beneficient Company Holdings, L.P. (“BCH”) and owns 100% of the Subclass 1 Class A Units of BCH and 100% of the Preferred Series B Subclass 2 Units of BCH.

BCH is a Delaware limited partnership formed on July 1, 2010. BCH is primarily a holding company that directly or indirectly receives all active and passive income of the Company and allocates that income among the partnership interests issued by BCH. As of March 31, 2023, BCH has issued general partnership Subclass 1 Class A Units, Class S Ordinary Units, Class S Preferred Units, FLP Unit Accounts (Subclass 1, Subclass 2, and Subclass 3), Preferred Series A Subclass 0 Unit Accounts (“BCH Preferred A.0”), Preferred Series A Subclass 1 Unit Accounts (“BCH Preferred A.1”), Preferred Series B Subclass 2 Unit Accounts (“BCH Preferred B.2”), and Preferred Series C Subclass 1 Unit Accounts (“BCH Preferred C.1”).

Business Combination and Registration Statement

On September 21, 2022, we entered into a Business Combination Agreement (as amended on April 18, 2023, and as it may be amended, supplemented or otherwise modified from time to time, the “Business Combination Agreement,” and the transactions contemplated thereby, collectively, the “Business Combination”) with Avalon Acquisition Inc. (“Avalon”), a publicly traded special purpose acquisition company.

BCG initially filed a Registration Statement on Form S-4, as amended, with the Securities and Exchange Commission (“SEC”) on December 9, 2022 along with subsequent amendments on January 24, 2023, March 6, 2023, April 19, 2023, May 8, 2023, and May 11, 2023, in connection with the registration of the shares of Beneficient’s Class A common stock to be issued under the Business Combination Agreement. Such Registration Statement was declared effective by the SEC on May 12, 2023.

On June 6, 2023, the Company converted from a Delaware limited partnership to a Nevada corporation and changed its corporate name from “The Beneficient Company Group, L.P.” to “Beneficient” (the “Conversion”). On June 7, 2023, in accordance with the Business Combination Agreement, the Company completed its previously announced de-SPAC merger transaction (the “Transaction”) with Avalon. On June 8, 2023, Beneficient began trading on the Nasdaq Global Market.

The Transaction is a capital transaction in substance and not a business combination under ASC 805, Business Combinations (“ASC 805”). As a result, Beneficient is treated as the accounting acquirer and Avalon is treated as the acquired company for financial reporting purposes per ASC 805. Accordingly, for accounting purposes, the Transaction will be treated similar to an equity contribution in exchange for the issuance of Common Shares. The financial statements of the combined entity will represent a continuation of the financial statements of Beneficient, and the net assets of Avalon will be stated at historical cost, with no goodwill or other intangible

 

F-80


Table of Contents

assets recorded. The equity and net loss per unit attributable to common equity holders of the Company, prior to the closing, will be retroactively restated as shares reflecting the common unit conversion ratio.

At closing, $27.9 million of cash remained in the trust account of Avalon. There were $26.1 million in transaction expenses, $20.0 million of which represented the Reserve Amount under the Forward Purchase Agreement, that were either paid by Avalon prior to closing or offset against proceeds received by the Company at closing, resulting in $1.8 million in net proceeds. Refer to Note 22 for additional information.

Business Overview

Ben markets an array of liquidity, trustee, and trust administration products and services to alternative asset investors primarily comprised of mid-to-high net worth (“MHNW”) individual investors (generally those with a net worth of $5.0 million to $30.0 million), small-to-midsize institutional (“STMI”) investors, family offices (“FAMOs”) and fund general partners and sponsors (“GPs” and together with MHNW individuals, STMI investors and FAMOs, “Customers”). Ben provides Customers seeking an early exit from their alternative asset investments a suite of bespoke liquidity solutions for their otherwise illiquid alternative asset investments through a proprietary financing and trust structure, which we implement for our customers (we refer to such trusts collectively as the “Customer ExAlt Trusts).” We plan to offer comprehensive alternative asset trust and custody services, and novel insurance products covering risks attendant to owning, managing and transferring alternative assets, and additional broker-dealer services in connection with our liquidity products and services.

Ben’s primary operations, which commenced on September 1, 2017, relate to its liquidity and trust administration products and services. Ben offers or plans to offer its products and services through its operating subsidiaries, which include: (i) Ben AltAccess, L.L.C., a Delaware limited liability company (“Ben AltAccess”), which offers an online platform designed to provide a digital experience for Customers seeking liquidity, custody, trust and data services for their alternative assets, (ii) Ben Liquidity, L.L.C., a Delaware limited liability company, and its subsidiaries (collectively, “Ben Liquidity”), which offers liquidity products; (iii) Ben Custody, L.L.C., a Delaware limited liability company, and its subsidiaries (collectively, “Ben Custody”), which provides services for private fund, trustee, and trust administration; (iv) Ben Data, L.L.C., a Delaware limited liability company (“Ben Data”), which provides data analytics and evaluation services, (v) Ben Markets L.L.C., including its subsidiaries (“Ben Markets”), was recently launched and intends to provide broker-dealer services and transfer agency services in connection with offering Ben’s products and services; and (vi) Ben Insurance, L.L.C., including its subsidiaries (“Ben Insurance Services”), which intends to offer insurance products and services covering risks attendant to owning, managing and transferring alternative assets. Ben serves as trustee of certain of the Customer ExAlt Trusts, which operate for the benefit of the Charities (defined below) and Economic Growth Zones (defined below).

Ben Liquidity offers simple, rapid and cost-effective liquidity products to its Customers through the use of the Customer ExAlt Trusts, which facilitate the exchange of a Customer’s alternative assets for consideration using a proprietary financing and trust structure (such structure and related process, the “ExAlt Plan”). In ExAlt Plan financings, a subsidiary of Ben Liquidity, Beneficient Fiduciary Financial, L.L.C. (“BFF”), a Kansas based trust company that provides fiduciary financing to fidfin trusts, makes fiduciary loans (each, an “ExAlt Loan”) to certain of the Customer ExAlt Trusts, which in turn employ a portion of the loan proceeds to acquire and deliver agreed upon consideration to the Customer, in exchange for their alternative assets. BFF is registered as a chartered Kansas Technology Enabled Fiduciary Financial Institution (“TEFFI”) under the Technology-Enabled Fiduciary Financial Institution Act (the “TEFFI Act”) and regulated by the Kansas Office of the State Bank Commissioner (“OSBC”). Only BFF, our subsidiary, is regulated by the OSBC. The OSBC does not regulate the entirety of Ben. Ben Liquidity generates interest and fee income earned in connection with the ExAlt Loans, which are collateralized by a portion of the cash flows from the exchanged alternative assets, then owned by Customer ExAlt Trusts (the “Collateral”). The ExAlt Loans are eliminated upon consolidation of the Customer ExAlt Trusts solely for financial reporting purposes.

 

F-81


Table of Contents

Ben Custody currently provides full-service trust and custody administration services to the trustees (including BFF) of certain of the Customer ExAlt Trusts, which own the exchanged alternative assets following liquidity transactions in exchange for fees payable quarterly.

The Customer ExAlt Trusts’ earnings on its alternative assets supports the repayment of the ExAlt Loans plus any related interest and fees. Since Ben consolidates the Customer ExAlt Trusts, Ben Liquidity’s ExAlt Loans and related interest and fee income and provision for loan losses and Ben Custody’s fee income are eliminated in the presentation of our consolidated financial statements solely for financial reporting purposes; however, such amounts directly impact the allocation of income (loss) to BCG’s or BCH’s equity holders. Likewise, the amounts expensed by the Customer ExAlt Trusts for interest and fees owed to Ben’s operating subsidiaries are eliminated in the presentation of our consolidated financial statements, but are recognized for purposes of the allocation of income (loss) to the beneficial owners of the Customer ExAlt Trusts. Refer to Note 3 for additional information.

Under the applicable trust and other agreements, certain Texas and Kansas charities are the ultimate beneficiaries of the Customer ExAlt Trusts (which we refer to as “Charities” or “Economic Growth Zones” respectively, and collectively, the “Charitable Beneficiaries”), and their interests are reported as noncontrolling interests in our consolidated financial statements. The TEFFI Act requires that two and a half percent (2.5%) of the cash distributions from alternative assets serving as collateral to Ben Liquidity loans be charitably contributed by certain of the ExAlt Trusts to a designated Kansas Economic Growth Zone. Accordingly, for ExAlt Loans originated on or after December 7, 2021, Economic Growth Zones are paid $0.025 for every $1.00 earned on ownership of exchanged alternative assets. For ExAlt Loans originated prior to December 7, 2021, in accordance with the terms of the applicable trust and other agreements, the Charitable Beneficiaries of the Customer ExAlt Trusts formed prior to such date, are paid $0.05 for every $0.95 paid to the applicable ExAlt Loan lender.

Ben’s existing and planned products and services are designed to be delivered digitally and provide liquidity, trust and custody solutions, data analytics and news, support the tax and estate planning objectives of its Customers, facilitate asset diversification and provide administrative management and reporting solutions tailored to the goals of investors of alternative investments. While Ben’s financial products and services are presently offered through Ben Liquidity and Ben Custody, Ben plans to expand its capabilities under Ben Custody and provide additional products and services through Ben Insurance Services and Ben Markets in the future. Ben Insurance Services, through two subsidiaries, PEN Indemnity Insurance Company, Ltd. (“Pen”), which has been chartered as a Bermuda based insurance company, and Beneficient Insurance Company, L.L.C. (“BIC”), an entity through which the Company has applied to become a Kansas captive property and casualty insurer, plans to offer to affiliated Customer ExAlt Trusts certain customized insurance products and services covering risks relating to owning, managing and transferring alternative assets. Ben Markets, through one of its subsidiaries, Ben Markets Management Holdings, L.P., received regulatory approval to acquire, and subsequently acquired, a captive registered broker-dealer, Beneficient Securities Company, L.P., an entity that will conduct its activities attendant to offering a suite of products and services from the Ben family of companies. Ben Markets, through another of its subsidiaries, Beneficient Transfer & Clearing Company, L.L.C., also received regulatory approval from the SEC on June 24, 2022 to operate as a registered transfer agent with respect to its securities, and intends to provide various services for customers transacting with Ben, including the Customer ExAlt Trusts.

As discussed further in Note 3, certain of our operating subsidiary products and services involve or are offered to certain of the Customer ExAlt Trusts, which are consolidated subsidiaries of BCG solely for financial reporting purposes, and therefore transactions between our operating subsidiaries and the Customer ExAlt Trusts are eliminated in the presentation of our consolidated financial statements.

Regulatory Developments

Pen has been registered and licensed as a Class 3 insurer under the Bermuda Insurance Act of 1978, and Ben plans to seek approval from the Bermuda authorities for Pen to become operational. Pending approval from the

 

F-82


Table of Contents

Bermuda authorities, if approval is sought, Pen would write primary and re-insurance policies consistent with policies that would be underwritten domestically by BIC and fiduciary liability policies for managers and investors in alternative asset funds to cover losses from contractual indemnification and exculpation provisions arising under the governing documents of such funds.

On March 28, 2022, a subsidiary of Ben Markets completed its 100% acquisition of MHT Securities, L.P. (“MHT Securities”), for $0.3 million. MHT Securities is an SEC-registered broker dealer and Financial Industry Regulation Authority (“FINRA”) member that is authorized to engage in private placements of securities. On May 3, 2022, FINRA issued its full approval of the change in ownership and MHT Securities’ name was changed to Beneficient Securities Company, L.P. As of May 3, 2022, Beneficient Securities Company, L.P. is registered as a securities broker-dealer with the SEC, FINRA, and certain states as determined by its business operations.

On December 9, 2022, BIC submitted an application, which remains under review by the Kansas Insurance Department, to become a Kansas captive property and casualty insurer.

Liquidity and Going Concern

As of March 31, 2023, we had unrestricted cash and cash equivalents of $8.7 million. For the year ended March 31, 2023, the three months ended March 31, 2022, and the years ended December 31, 2021 and December 31, 2020, we generated net losses totaling $252.1 million, $100.9 million, $105.1 million, and $50.9 million, respectively. As of May 31, 2023, we had unrestricted cash and cash equivalents of approximately $3.5 million. All of these conditions raised substantial doubt about the Company’s ability to continue as a going concern.

We expect to satisfy our obligations and fund our operations through anticipated operating cash flows, proceeds on ExAlt Loan payments and fee income derived from distributions on investments held by the Customer ExAlt Trusts or other investments held by Ben, potentially refinancing some or all of the existing borrowings due prior to their maturity, with either our current lender or other lenders, and through the implementation of measures designed to reduce corporate overhead, including through the use of furloughs, potential workforce reductions and other expense reductions. We also intend to raise capital through equity or debt investments by third parties. As further discussed in Note 22, on June 27, 2023, we entered into a Standby Equity Purchase Agreement (the “SEPA”) with YA II PN, Ltd. (“Yorkville”), whereby we have the right, but not the obligation, to sell to Yorkville up to $250.0 million of shares of the Company’s common stock.

Ben may not be able to refinance our indebtedness or obtain additional financing on terms favorable to the Company, or at all. To the extent that Ben or its subsidiaries raise additional capital through the future sale of equity or debt, the ownership interest of our existing equity holders may be diluted. The terms of these future equity or debt securities may include liquidation or other preferences that adversely affect the rights of our existing equity unitholders or involve negative covenants that restrict Ben’s ability to take specific actions, such as incurring additional debt or making additional investments in growing the operations of the Company. If Ben defaults on these borrowings, then the Company will be required to either i) sell participation or other interests in our loans or other of our assets or ii) to raise additional capital through the sale of equity and the ownership interest of our equity holders may be diluted.

Based on projections of growth in revenue and net income in the coming quarters, the expected additional investments into Ben by third parties, potentially refinancing certain existing borrowings with either our current lender or other lenders, the additional financing source from the SEPA, and expected proceeds from our debt and equity offerings, we believe that we will have sufficient cash resources to finance our operations, satisfy other obligations, and to fund expected lending transactions within one year after the date that the consolidated financial statements are issued. These consolidated financial statements do not include any adjustments relating to the recoverability and classification of recorded asset amounts or the amounts and classification of liabilities that might be necessary should the Company be unable to continue as a going concern for a reasonable period of time.

 

F-83


Table of Contents

2. Summary of Significant Accounting Policies

Change in Fiscal Year

On March 30, 2022, the Board of Directors of Ben Management approved a change in the Company’s fiscal year end from December 31 to March 31. The Company elected to change its fiscal year end in order to better align with its peers and with the timing in which more recent audited financial statements of its investments, whose cash flows serve as collateral to the ExAlt Loans, would be available. The change in the Company’s fiscal year end resulted in a transition period that began on January 1, 2022 and ended on March 31, 2022.

Basis of Presentation and Principles of Consolidation

The consolidated financial statements of Ben are prepared in conformity with accounting principles generally accepted in the United States of America (“U.S. GAAP”) and include the accounts of Ben, its wholly-owned and majority-owned subsidiaries and, certain variable interest entities (“VIEs”), in which the Company is the primary beneficiary. An enterprise is determined to be the primary beneficiary of a VIE if it holds a controlling financial interest consistent with Financial Accounting Standards Board (“FASB”) Accounting Standards Codification (“ASC”) Topic 810, Consolidation (“ASC 810”), as amended.

The Customer ExAlt Trusts are considered VIEs for which Ben has a variable interest and is considered the primary beneficiary. Thus, Ben is required to consolidate all of the Customer ExAlt Trusts. The entities in which the Customer ExAlt Trusts hold an ownership interest are investment companies (i.e., funds) under ASC 946, Financial Services — Investment Companies (“ASC 946”). Thus, the investments in non-investment companies made by these funds are accounted for in accordance with ASC 946 and are not subject to consolidation or the disclosure requirements of ASC 810. Moreover, further consolidation provisions of ASC 946 are not applicable to Ben since these investment companies do not have an investment in an operating entity that provides services to the investment company or to Ben.

All intercompany accounts and transactions have been eliminated in consolidation, and the portion of income allocated to owners other than the Company is included in “net income (loss) attributable to noncontrolling interests” in the consolidated statements of comprehensive income (loss). With the consolidation of the Customer ExAlt Trusts, interest and fees income and any related receivable charged by Ben Liquidity and Ben Custody to the Customer ExAlt Trusts are eliminated in the presentation of our consolidated financial statements. While these amounts are eliminated solely for financial reporting purposes, such amounts are earned by Ben Liquidity and/or Ben Custody from the Customer ExAlt Trusts and directly impact the income (loss) allocable to BCG’s and BCH’s equity holders as further discussed in Note 3.

Use of Estimates

The preparation of the Company’s consolidated financial statements in conformity with U.S. GAAP requires management to make certain estimates and assumptions that affect the amounts reported in the consolidated financial statements and accompanying notes. These estimates and assumptions are based on information available as of the date of the consolidated financial statements and could differ from actual results. Material estimates that are particularly susceptible to change in the near term relate to the fair value determination of investments in alternative assets held by the Customer ExAlt Trusts, the fair value determination of the investment in debt securities, determination of the allowance for loan losses as an input to the allocation of income (loss) to BCG’s or BCH’s equity holders, evaluation of potential impairment of goodwill and other intangibles, and determining the grant date fair value for share-based compensation awards.

Reclassification

Certain prior year amounts have been reclassified for consistency with the current year presentation. Specifically, our redeemable noncontrolling interests as of March 31, 2022, were separated to show each class on the consolidated statements of financial condition to maintain consistency with the current year presentation. This reclassification had no effect on the total redeemable noncontrolling interests or temporary equity.

 

F-84


Table of Contents

Cash, Cash Equivalents, and Restricted Cash

Cash and cash equivalents represent cash held in banks or money market funds with original maturities of three months or less. Interest income from cash and cash equivalents is recorded in interest income in the consolidated statements of comprehensive income (loss).

Under the terms of certain of the ExAlt Plan trust agreements, certain trusts are required to maintain capital call reserves and administration reserves. These reserves are used to satisfy capital call obligations and pay fees and expenses for the trusts as required. The fees and expenses are primarily paid to Ben for serving as the administrative agent to the current trustees of certain Customer ExAlt Trusts. These reserves represent cash held in banks and are classified as restricted cash on the consolidated statements of financial condition.

Refer to Note 21 for the reconciliation of cash, cash equivalents and restricted cash on our consolidated statements of cash flows.

Investments, at Fair Value

Investments held by Ben or held by the Customer ExAlt Trusts include investments in alternative assets, investments in public equity and debt securities (principally of a related party), investments in private equity securities, and put options.

•Investments in Alternative Assets

Investments in alternative assets represent the ownership interests in alternative assets and, along with other investments held by the Customer ExAlt Trusts, constitute the source of Collateral for the ExAlt Loans. These investments are predominantly private equity funds and are held by the Customer ExAlt Trusts, either through direct ownership or a beneficial interest. ASC Topic 820, Fair Value Measurement, permits, as a practical expedient, to estimate the fair value of these types of investments based on the net asset value (“NAV”) per share, or its equivalent, if the investment does not have a readily determinable fair value and if the NAV of such investments is calculated in a manner consistent with the measurement principles of ASC 946. The Company has elected to use NAV as a practical expedient to measure the fair value of these investments. These investments are valued based on the most recent available information, which typically has a delay due to the timing of financial information received from the individual investments. Accordingly, in determining the value of the investment, we may consider whether adjustments to the NAV are necessary in certain circumstances in which management is aware of material events that affect the value of the investments during the intervening period.

When a distribution is received, it is generally recorded as a reduction to the carrying value of that investment. Likewise, when a contribution is made, it is recorded as an increase to the carrying value of that investment. When our ownership percentage of an investment is less than three to five percent, the distribution is considered a return of investment and is classified on our consolidated statement of cash flows as a cash inflow from investing activities in accordance with ASC Topic 321, Investments — Equity Securities. When our ownership percentage of an investment is greater than three to five percent, we categorize distributions from investments in alternative assets on our consolidated statement of cash flows using the cumulative earnings approach in accordance with ASC Topic 323, Investments — Equity Method and Joint Ventures. Under this approach, distributions received are classified as cash inflows from operating activities until such time that the cumulative distributions exceed cumulative earnings for the investment. When such an excess occurs, the excess portion of the current period distribution is considered a return of investment and is classified as a cash inflow from investing activities.

•Investments in Public Equity Securities and Options

Investments in public equity securities and options primarily represent common stock ownership in GWG Holdings, Inc. (“GWG Holdings” or “GWG”) along with investments in other public companies and investments

 

F-85


Table of Contents

made by Ben in put options, all of which are carried at fair value. Fair value is determined using quoted market prices. Any realized gains and losses are recorded on a trade-date basis. Realized and unrealized gains and losses are recognized in gain (loss) on financial instruments, net in the consolidated statements of comprehensive income (loss).

•Investments in Debt Securities

Investments in debt securities primarily represent ownership in GWG Holdings’ L Bonds by certain of the Customer ExAlt Trusts. Investments in debt securities also represent ownership in privately held debt owned by certain of the Customer ExAlt Trusts. These investments are classified and accounted for as available-for-sale (“AFS”) securities and are reported at fair value with unrealized gains and losses presented as a separate component of equity in the accumulated other comprehensive income line item.

The Company follows ASC 320 to assess whether an investment in debt securities is impaired in each reporting period. An investment in debt securities is impaired if the fair value of the investment is less than its amortized cost. If the Company intends to sell the debt security (that is, it has decided to sell the security), an other-than-temporary impairment (“OTTI”) is considered to have occurred. If the Company more likely than not will be required to sell the security before recovery of its amortized cost basis or it otherwise does not expect to recover the entire amortized cost basis of the security, an OTTI is considered to have occurred. The Company considers the expected cash flows from the investment based on reasonable and supportable forecasts as well as several other factors to estimate whether a credit loss exists. If the Company intends to sell the security or more likely than not will be required to sell the security before recovery of its amortized cost basis less any current-period credit loss, the OTTI is recognized in earnings equal to the entire difference between the investment’s amortized cost basis and its fair value at the balance sheet date. During the year ended March 31, 2023 and the three months ended March 31, 2022, and the years ended December 31, 2021 and 2020, the Company recognized an OTTI on its investment in debt securities of $12.6 million, $4.9 million, $13.7 million, and nil, respectively, which substantially results from its investment in GWG Holdings’ L Bonds. The impairment is recorded in the provision for credit losses line item on the consolidated statements of comprehensive income (loss).

•Investments in Other Equity Securities

Investments in other equity securities are held by certain of the Customer ExAlt Trusts and represent ownership in equity securities of privately held companies. Equity securities that do not have readily determinable fair values are initially recorded at cost and subsequently remeasured when there is (i) an observable transaction involving the same investment, (ii) an observable transaction involving a similar investment from the same issuer, or (iii) an impairment. These remeasurements are reflected in the consolidated statements of comprehensive income (loss).

Leases

We account for leases in accordance with ASC 842, Leases. We determine if an arrangement is or contains a lease at inception. Operating leases with a term greater than one year are included in right-of-use-assets and lease liabilities. The right-of-use asset represents the Company’s right to use an underlying asset for the lease term. Related lease liabilities represent the Company’s obligation to make lease payments arising from the lease. Right-of-use assets and lease liabilities are recognized at the lease commencement date based on the estimated present value of lease payments over the lease term, using the rate the Company would pay to borrow amounts equal to the lease payments over the lease term (the Company’s incremental borrowing rate). Lease expense is recognized on a straight-line basis over the lease term in other expenses in the consolidated statements of comprehensive income (loss). Common area maintenance and other related costs are considered variable lease payments and are expensed as incurred. The Company made an accounting policy election not to recognize short-term lease assets and liabilities (less than a 12-month term) or immaterial equipment leases in its balance sheets. The Company recognizes the lease expense for these leases on a straight-line basis over the life of the lease.

 

F-86


Table of Contents

Fixed Assets

Fixed assets, including leasehold improvements, are stated at cost, less accumulated depreciation and amortization. Expenditures related to leasehold improvements; furniture and fixtures; computer hardware and software; and most office equipment purchases are capitalized. Depreciation is computed using the straight-line method over the estimated useful lives of the assets (from three to five years). For leasehold improvements, amortization is computed based on the shorter of the useful life or the lease term. Software in process is composed of costs related to internally developed software projects in the application development phase. Gains or losses on disposition of fixed assets are reflected in net income (loss). Normal costs of maintenance and repairs are treated as current expenses in the consolidated statements of comprehensive income (loss).

The Company capitalizes certain costs related to the development of internal-use software. Costs incurred during the application development phase are capitalized. The types of costs capitalized during the application development phase primarily include consulting fees for third-party developers working on these projects. Costs related to the preliminary project stage and post-implementation activities are expensed as incurred. Internal-use software is amortized on a straight-line basis over the estimated useful life of the asset, which ranges from one to three years.

Goodwill and Other Intangibles

The Company accounts for goodwill and intangible assets in accordance with ASC Topic 350, IntangiblesGoodwill and Other. The amount of goodwill initially recorded is based on the fair value of the acquired entity at the time of acquisition. Management performs goodwill and intangible asset impairment testing annually, as of January 1, or when events occur, or circumstances change that would more likely than not indicate impairment has occurred. Goodwill impairment exists when the carrying value of goodwill exceeds its implied fair value.

The Company conducted the annual impairment test for the years ended December 31, 2021 and 2020 on October 1. The Company conducted the annual impairment test for the three months ended March 31, 2022 and the year ended March 31, 2023 on January 1. This was considered a change in accounting principle as of March 31, 2022, as the impairment test for the year ended December 31, 2021 and 2020 was for the twelve months ended. The Company deemed the change of impairment test timing to be appropriate as the January 1 date better aligns with the Company’s new fiscal year end. The change in accounting principle related to the annual testing date did not delay, accelerate or avoid an impairment charge. This change was not applied retrospectively as it is impracticable to do so because retrospective application would require application of significant estimates and assumptions with the use of hindsight. Accordingly, the change was applied prospectively.

Intangible assets include insurance licensing, which has an indefinite life and is assessed for impairment annually. Factors that would require an impairment assessment include, among other things, a significant change in the extent or manner in which an asset is used, a continual decline in the Company’s operating performance, or as a result of fundamental changes in a subsidiary’s business condition.

Other Liabilities

Other liabilities consist principally of a liability related to an interest commitment, payables to affiliates, and trust payables. Refer to Note 9 for more information on these other liabilities.

Business Combinations

The Company includes the results of operations of the businesses that it acquires from the acquisition date. In allocating the purchase price of a business combination, the Company records all assets acquired and liabilities assumed at fair value as of the date of acquisition, with the excess of the purchase price over the aggregate fair

 

F-87


Table of Contents

values recorded as goodwill. The Company determines the estimated fair values after review and consideration of relevant information, including discounted cash flows, quoted market prices and estimates made by management. The fair value assigned to identifiable intangible assets acquired is based on estimates and assumptions made by management at the time of the acquisition. The Company adjusts the preliminary purchase price allocation, as necessary, during the measurement period of up to one year after the acquisition closing date as it obtains more information as to facts and circumstances existing as of the acquisition date. Acquisition-related costs are recognized separately from the business combination and are expensed as incurred.

Income Taxes

The Company and most of its subsidiaries operate in the U.S. as partnerships for U.S. federal income tax purposes. Certain of our entities are corporations for tax purposes. In addition, certain of the wholly-owned subsidiaries of the Company will be subject to federal, state, and local corporate income taxes at the entity level and the related tax provision attributable to the Company’s share of this income tax is reflected in the consolidated financial statements.

Income taxes are accounted for using the asset and liability method of accounting. Under this method, deferred tax assets and liabilities are recognized for the expected future tax consequences of differences between the carrying amounts of assets and liabilities and their respective tax basis, using tax rates in effect for the year in which the differences are expected to reverse. The effect on deferred assets and liabilities of a change in tax rates is recognized in income in the period when the change is enacted. Deferred tax assets are reduced by a valuation allowance when it is more likely than not that some portion or all of the deferred tax assets will not be realized. Current and deferred tax liabilities, if any, are recorded within accounts payable and accrued expenses and other liabilities in the consolidated statements of financial condition.

The Company analyzes its tax filing positions in all of the U.S. federal, state, local and foreign tax jurisdictions where it is required to file income tax returns, as well as for all open tax years in these jurisdictions. The Company records uncertain tax positions on the basis of a two-step process: (a) determination is made whether it is more likely than not that the tax positions will be sustained based on the technical merits of the position and (b) those tax positions that meet the more likely than not threshold are recognized as the largest amount of tax benefit that is greater than 50 percent likely to be realized upon ultimate settlement with the related tax authority. The Company recognizes accrued interest and penalties related to uncertain tax positions in other expenses within the consolidated statements of comprehensive income (loss).

Noncontrolling interests – Redeemable and Non-redeemable

Noncontrolling interests represent the portion of certain consolidated subsidiaries’ limited partnership interests or interests in the Customer ExAlt Trusts that are held by third parties. Amounts are adjusted by the noncontrolling interest holder’s proportionate share of the subsidiaries’ earnings or losses each period and for any distributions that are paid.

Noncontrolling interests are reported as a component of equity unless the noncontrolling interest is considered redeemable, in which case the noncontrolling interest is recorded as mezzanine or temporary equity (between liabilities and equity) in our consolidated statements of financial condition. The redeemable noncontrolling interest is adjusted at each balance sheet date to its maximum redemption value if the amount is greater than the carrying value. Changes in our redeemable noncontrolling interests are presented in the consolidated statements of changes in equity.

Noncontrolling interests include: (i) holders, which consist of Related Entities, as defined below, an entity affiliated with a related party, and third parties, of Class S Ordinary Units issued by BCH, (ii) holders, which consists of Related Entities, an entity affiliated with a related party, and third parties, of Class S Preferred Units issued by BCH, (iii) holder, which consists of GWG Holdings, of Preferred Series C Unit Accounts issued by

 

F-88


Table of Contents

BCH, (iv) holders, which consists of unrelated charity organizations, of residual beneficial interests issued by certain of the Customer ExAlt Trusts and (v) holder, which consists of a third-party, of Class A of CT Risk Management.

Redeemable noncontrolling interests are held by holders, which consist of (i) a Related Entity, an entity affiliated with a related party, a third party, and certain directors, of Preferred A.0 issued by BCH, and (ii) a Related Entity, an entity affiliated with a related party, a third party, and certain directors, of Preferred A.1 issued by BCH.

Related Entities are defined as certain trusts and those entities held by such trusts that are controlled by our founder and in which our founder and his family members are also among classes of economic beneficiaries whether or not our founder is entitled to economic distributions from such trusts.

See Note 13 for further information of the equity instruments of the Company, including those classified as redeemable noncontrolling interests and noncontrolling interests.

Earnings (Loss) per Common Unit

The Company computes net earnings (loss) per unit attributable to common unitholders using the two-class method required for participating securities. The two-class method requires income available to common unitholders for the period to be allocated between common and participating securities based upon their respective rights to receive dividends as if all income for the period had been distributed. The two-class method also requires losses for the period to be allocated between common and participating securities based on their respective rights if the participating security contractually participates in losses. The Company determined that it had participating securities in the form of convertible, preferred equity securities.

Basic net earnings (loss) per unit attributable to common unitholders is computed by dividing net earnings (loss) available to common unitholders by the weighted average number of common units outstanding during the period. Diluted earnings per common units is computed in a similar manner, except that first the denominator is increased to include the number of additional common units that would have been outstanding if potentially dilutive common shares were issued using the treasury stock method or if-converted method based on the nature of such securities. See Note 14 for additional details.

Investment Income (Loss), Net

Investment income (loss), net consists of unrealized gains (losses) due to changes in NAV of alternative assets. For certain periods presented herein, it also consists of unrealized gains (losses) on repurchase options and unrealized gains (losses) on other noncash transactions. Refer to Note 5 for a reconciliation of the financial statement line item.

Gain (Loss) on Financial Instruments, Net

Gain (loss) on financial instruments, net consists of unrealized gains (losses) due to changes in fair value of financial instruments and realized gains (losses) from the sale of public equity securities. See Note 6 for a reconciliation of the financial statement line item.

Administration Revenues

Third-party administration fees are earned for the administration of third-party customer accounts. The Company’s performance obligation is satisfied over time and the resulting fees are recognized monthly, generally based upon the beginning of the quarter (in advance) net asset value under management and the applicable fee rate, depending on the terms of the contract. Third-party administration fee receivables are recorded on the consolidated statements of financial condition in the other assets line item and in administration revenues in the trust services and administration revenues line item on the consolidated statements of comprehensive income (loss).

 

F-89


Table of Contents

Professional Services

Professional services primarily consist of legal fees, net of insurance reimbursable, consulting fees, and advertising costs, which are expensed as incurred and are included in professional services in the accompanying consolidated statements of comprehensive income (loss).

Share-based Compensation

Compensation expense for all equity-based compensation awards is determined using the grant date fair value. For all equity-based plans, we record the impact of forfeitures when they occur. Expense is recognized on a straight-line basis over the requisite service period of the award, which is generally equal to the vesting period. The details of our equity-based compensation programs are discussed in Note 12.

Provision for Credit Losses

The provision for credit losses consists of charges against earnings for OTTI on AFS debt securities and bad debt expense on receivables related to the Shared Services Agreement with GWG Holdings. A reconciliation of provision for credit losses for each of the periods presented herein is presented below:

 

     Year Ended
March 31,
     Three Months Ended
March 31,
     Year Ended
December 31,
 
(in thousands)    2023      2022      2021      2021      2020  
                   (unaudited)                

OTTI on AFS debt securities (Note 5)

   $ 12,621    $ 4,943    $ —      $ 13,726    $ —  

Bad debt expense on related party receivable (Note 9)

     6,723      4,440      —          5,029      —    

Bad debt expense on other receivables

     1,236      —          —          —          —    
  

 

 

    

 

 

    

 

 

    

 

 

    

 

 

 

Provision for credit losses

   $ 20,580    $ 9,383    $ —      $ 18,755    $ —  
  

 

 

    

 

 

    

 

 

    

 

 

    

 

 

 

Comprehensive Income (Loss)

Comprehensive income (loss) consists of net income (loss) and other comprehensive income (loss). Other comprehensive income (loss) includes unrealized gains and losses on investments in available for sale debt securities carried at fair value, which are reported as a separate component of equity.

Fair Value of Financial Instruments

ASC Topic 820, Fair Value Measurement, (Topic 820) defines fair value as the exchange price that would be received for an asset or paid to transfer a liability (an exit price) in the principal or most advantageous market for the asset or liability in an orderly transaction between market participants on the measurement date. The guidance also specifies a hierarchy of valuation techniques based on whether the inputs to those valuation techniques are observable or unobservable. Observable inputs reflect market data obtained from independent sources, while unobservable inputs reflect our market assumptions.

Fair values of financial instruments are estimated using relevant market information and other assumptions. Fair value estimates involve uncertainties and matters of significant judgment regarding interest rates, credit risk, and other factors, especially in the absence of broad markets for particular items. Changes in assumptions or market conditions could significantly affect these estimates.

Accounting Standards Not Yet Adopted

ASU 2016-13, Financial Instruments, Credit Losses, (Topic 326) was issued in June 2016. This standard broadens the information that an entity must consider in developing its current expected credit loss (“CECL”)

 

F-90


Table of Contents

estimate for loans and other financial assets measured either collectively or individually. Current U.S. GAAP delays recognition of credit losses until it is probable a loss has occurred, generally only considering past events and current conditions in measuring the incurred loss. Once implemented, this new standard will eliminate the probable initial recognition threshold and instead, will require the measurement of expected credit losses based on historical experience, current conditions, and reasonable and supportable forecasts covering the entire term of the instrument through contractual maturity. An entity must use judgment in determining the relevant information and estimation methods that are appropriate in its circumstances. This standard requires enhanced disclosures around significant estimates and judgments used in estimating credit losses, as well as the credit quality and underwriting standards of the portfolio. The effective date of Topic 326 has been extended for smaller reporting companies and private companies to fiscal years beginning after December 15, 2022, including interim periods within those fiscal years.

Our most significant implementation activities included selection of measurement methodologies and related model development, data accumulation and verification, identification of reasonable and supportable forecast periods, selection of timelines and methods for reversion to unadjusted historical information, multiple preliminary analyses including parallel runs against existing loan loss estimation processes, and design and evaluation of internal controls over the new estimation processes. We have determined we will utilize discounted cash flow methods.

Based on implementation efforts, we expect to incur an increase of approximately $61.1 million as of April 1, 2023, related to an increase in the allowance for loan losses as well as an increase in the reserve for unfunded commitments. A significant portion of this impact relates to the initial recognition of an allowance for newly originated loans. Management is in the final stages of documenting the accounting, reporting and governance processes associated with the adoption of Topic 326.

We also assessed asset classes other than loans receivable that are within the scope of CECL and determined that the adoption effects for the change in measurement of credit risk were minimal for these classes. Additionally, we have also evaluated the composition of its AFS securities and determined that the changes in Topic 326 will not have a significant effect on the current portfolio.

ASU 2020-04, Reference Rate Reform, (Topic 848) was issued in March 2020. The amendments in Topic 848 provide optional expedients and exceptions for applying U.S. GAAP to contracts, hedging relationships, and other transactions affected by reference rate reform if certain criteria are met. Topic 848 can be applied by all entities as of the beginning of the interim period that includes March 12, 2020, or any date thereafter, and entities may elect to apply the amendments prospectively through December 31, 2022. On December 31, 2022, ASU 2022-06, Reference Rate Reform (Topic 848): Deferral of the Sunset Date of Topic 848 was issued, which extends the period of time entities can utilize the reference rate reform relief guidance under ASU 2020-04 from December 31, 2022 to December 31, 2024. We have not utilized the optional expedients and exceptions provided by this standard, and are currently evaluating the impact of this standard on our consolidated financial statements and disclosures.

3. Understanding our Financial Statements and the Impact to the Common Unitholder

Ben’s current products and services, which are offered by the Ben Liquidity and Ben Custody business segments, involve or are principally offered to certain of the Customer ExAlt Trusts, which are consolidated VIEs solely for financial reporting purposes, and are not owned directly or indirectly by BCG or BCH equity holders. Transactions involving products and services between Ben’s operating subsidiaries and the Customer ExAlt Trusts are eliminated in the presentation of our consolidated financial statements. Thus, the consolidated financial statements reflect the (i) assets, liabilities, revenues, expenses, investment income and cash flows of Ben, including the Customer ExAlt Trusts, which hold the collateral for the ExAlt Loans, on a gross basis, and (ii) a portion of the economic interests of certain of the Customer ExAlt Trusts held by the residual beneficiaries that are attributed to noncontrolling interests in the accompanying consolidated financial statements.

 

F-91


Table of Contents

As a result, Ben’s primary tangible assets reflected on its consolidated statements of financial condition are investments, mainly comprised of alternative assets held by the Customer ExAlt Trusts and the primary sources of revenue reflected on our consolidated statements of comprehensive income (loss) are investment income (loss), net, which represents changes in the net asset value of these investments held by the Customer ExAlt Trusts, and gain (loss) on financial instruments, net, which represents changes in fair value of equity securities, debt securities, a derivative liability, and put options, primarily held by the Customer ExAlt Trusts. Such investment income (loss), net, and gain (loss) on financial instruments that are held by the Customer ExAlt Trusts is included in the net income (loss) allocated to noncontrolling interests – Customer ExAlt Trusts in the consolidated statement of comprehensive income (loss). The revenues and expenses recognized in these line items for the activities of the Customer ExAlt Trusts do not directly impact net income (loss) attributable to BCG’s or BCH’s equity holders.

Instead, the interest and fee income earned by Ben Liquidity and Ben Custody from the Customer ExAlt Trusts, which are eliminated in the presentation of our consolidated financial statements, directly impact the net income (loss) attributable to BCG’s and BCH’s equity holders. Our Ben Liquidity and Ben Custody business segments, which relate to our current operating subsidiaries, are owned by the Company’s equity holders (including those of BCH), and recognize revenue through (i) interest income on ExAlt Loans made to the Customer ExAlt Trusts in connection with our liquidity transactions for Customers with interest rates between 7.0% and 14.0% per annum charged against the outstanding principal balance of the ExAlt Loan, (ii) fee income billed at closing, but recognized as revenue ratably over the expected life of the alternative asset, for each liquidity transaction with Customers for services including access to and use of the AltAccess Platform, transfer of the alternative assets, and delivery of the consideration to the client, with fee rates of 7.0% of the sum of the NAV and remaining unfunded commitment of the transacted alternative asset, and (iii) recurring fee income recognized each period for providing services including trustee, custody, and trust administration of the Customer ExAlt Trusts while they hold investments, with fee rates of 2.8% per annum of the sum of the NAV and remaining unfunded commitment of the alternative assets held.

 

  a.

Ben Liquidity recognized $50.8 million, $17.8 million, $55.9 million, and $51.8 million, in interest income during the fiscal year ended March 31, 2023, the three-month transition period ended March 31, 2022 and the fiscal years ended December 31, 2021 and 2020, respectively.

 

  b.

Ben Custody recognized $29.0 million, $8.4 million, $20.3 million, and $19.4 million, in trust services and administration revenues during the fiscal year ended March 31, 2023, the three-month transition period ended March 31, 2022, and the fiscal years ended December 31, 2021 and 2020, respectively, comprised of both the fee income billed at the closing of the transactions that is being amortized into revenue and the recurring fee income billed during the periods.

In addition, the Corporate/Other segment, which also relates to BCG or subsidiaries owned by the holders of equity in the Company (including BCH), may include fee revenue recognized through services provided to Customers or the Customer ExAlt Trusts through business lines not included within Ben Liquidity and Ben Custody.

Additionally, Ben Liquidity’s provision for loan losses is eliminated in the presentation of our consolidated financial statements but directly impacts the net income (loss) attributable to the various equity securities of BCG and BCH. Likewise, the amounts expensed by the Customer ExAlt Trusts for interest and fees owed to Ben’s operating subsidiaries are eliminated in the presentation of our consolidated financial statements but are recognized for purposes of the allocation of net income (loss) attributable to the beneficial owners of the Customer ExAlt Trusts.

The following table presents a reconciliation of operating income (loss) of our reportable segments, excluding the Customer ExAlt Trusts, to net income (loss) attributable to The Beneficient Company Group, L.P. common unitholder. This reconciliation serves to provide users of our financial statements an understanding and visual aide of the reportable segments that impact net income (loss) attributable to the common unitholder and reiterates

 

F-92


Table of Contents

that the consolidation of the Customer ExAlt Trusts has no impact on the net income (loss) attributable to The Beneficient Company Group, L.P. common unitholder.

 

(in thousands)    Year Ended
March 31,
2023
    Three Months Ended
March 31, 2022
    Year Ended
December 31,
2021
    Year Ended
December 31,
2020
 

Operating income (loss)

        

Ben Liquidity

   $ (46,512   $ (20,299   $ 21,191   $ 25,238

Ben Custody

     24,046     7,301     16,193     15,922

Corporate & Other

     (112,845     (31,607     (77,991     (136,155

Loss on extinguishment of debt, related parties

     —         —         (34,013     —    

Less: Income tax expense (benefit)

     (1,072     1,072     —         3,459

Less: Net loss attributable to noncontrolling interests—Ben

     19,081     5,038     12,870     40,414

Less: Noncash deemed contribution on extinguishment of redeemable noncontrolling interest

     —         —         14,200     —    

Less: Noncash deemed dividend on extinguishment of redeemable noncontrolling interest

     —         —         (46,202     —    

Less: Noncontrolling interest guaranteed payment

     (15,822     (3,788     (1,264      
  

 

 

   

 

 

   

 

 

   

 

 

 

Net loss attributable to common unitholders

   $ (130,980   $ (44,427   $ (95,016   $ (58,040
  

 

 

   

 

 

   

 

 

   

 

 

 

Significant Accounting Policies — Impacting Allocation of Net Income (Loss) to Beneficient’s Equity Holders

As described above, certain income and expenses involving transactions between Ben and the Customer ExAlt Trusts are eliminated for financial reporting purposes; however, the income or expenses are important to determine the net income (loss) allocable to BCG’s and BCH’s equity holders. Accounting policies related to the significant income and expense items eliminated in our consolidated financial statements but impacting the allocation of net income are described below.

Revenues Eliminated In Consolidated Financial Statements

In accordance with ASC Topic 606, Revenue from Contracts with Customers, the Company recognizes revenues when it transfers promised goods or services to customers in an amount that reflects the consideration that the Company expects to receive in exchange for those goods or services. ASC Topic 606 does not apply to revenue associated with financial instruments, including debt or equity securities accounted for under ASC Topic 320, ASC Topic 321 or ASC Topic 323. ASC Topic 606 applies to income such as up-front fees, trust services fees and administration fees. Ben’s income considered in-scope of ASC Topic 606 is discussed below.

Interest Income

Interest income is generally comprised of contractual interest, interest recognized on certain of the ExAlt Loans through the effective yield method, and an amortized discount that is recognized ratably over the life of the ExAlt Loan. Contractual interest income is a computed variable rate that compounds monthly.

As a result of the change-of-control event on December 31, 2019 and the resulting valuation performed under ASC 805, Ben’s existing loan portfolio composed of ExAlt Loans made to the Customer ExAlt Trusts was evaluated as of December 31, 2019 for credit deterioration based on the intentions of all parties that the income allocations provisions of Ben operate under U.S. GAAP as if the Customer ExAlt Trusts were not consolidated for financial reporting purposes. Further, as required under ASC 805, each loan between Ben and the Customer ExAlt Trusts was evaluated and classified as either purchased credit impaired (“PCI”) or non-purchased credit impaired (“non-PCI”). For PCI loans, expected cash flows as of the date of valuation in excess of the fair value

 

F-93


Table of Contents

of loans are recorded as interest income over the life of the loans using a level yield method if the timing and amount of the future cash flows is reasonably estimable. Subsequently, increases in cash flows over those expected at the acquisition date are recognized prospectively as interest income. Decreases in expected cash flows due to credit deterioration are recognized by recording an allowance for loan loss. For non-PCI loans, the difference between the fair value and unpaid principal balance of the loan as of the date of valuation is amortized or accreted to interest income over the contractual life of the loans using the effective interest method. In the event of prepayment, the remaining unamortized amount is recognized in interest income, which is eliminated upon the consolidation of the Customer ExAlt Trusts for financial reporting purposes.

Fiduciary financing, trust services and administration revenues include the following fees:

Upfront Fees

Non-refundable upfront fees are earned and recognized for setting up and providing the customer access to the ExAlt Plan. These activities do not transfer a separate promised service; therefore, they represent advanced payments for trust administration services. Upfront fees are billed at the origination of the liquidity transaction and are generally based on a percentage of NAV plus any unfunded capital commitments. Payment of the fees occurs in the first step of the waterfall allocation provision per the trust agreement. Upfront fees are deferred upon receipt and are recognized ratably over the period of benefit, which is generally consistent with estimated expected life of LiquidTrusts (typically seven to ten years).

Trust Administration Revenues

Trust administration fees are earned for providing administrative services to trustees for existing liquidity solution customers. The Company’s performance obligation under these agreements is satisfied over time as the administration and management services are provided. Fees are recognized monthly based upon the beginning of quarter (in advance) net asset value plus any remaining unfunded capital commitments and the applicable fee rate of the account as outlined in the agreement. Payment frequency is defined in the individual contracts, which primarily stipulate billings on a quarterly basis in advance.

Expenses Eliminated In Consolidated Financial Statements

Allowances for Loan Losses and related Provision

The allowance for loan losses is an input to the allocation of income (loss) to BCG’s or BCH’s equity holders. The allowance for loan losses is a valuation allowance for probable incurred credit losses in the loan portfolio. Management’s determination of the allowance is based upon an evaluation of the loan portfolio, impaired loans, economic conditions, volume, growth and composition of the collateral to the loan portfolio, and other risks inherent in the portfolio. Currently, management individually reviews all ExAlt Loans due to the low volume and non-homogenous nature of the current portfolio. Management relies heavily on statistical analysis, current NAV and distribution performance of the underlying alternative asset and industry trends related to alternative asset investments to estimate losses. Management evaluates the adequacy of the allowance by reviewing relevant internal and external factors that affect credit quality. The cash flows generated from the alternative asset interests supporting the collateral are the sole source of repayment of the ExAlt Loans and related interest. Ben recognizes any charge-off in the period in which it is determined, at which time impaired ExAlt Loans are written down to their estimated net present value.

Interest income for purposes of determining income allocations to BCG’s and BCH’s equity holders is adjusted for any allowance for loan losses, which was approximately $80.7 million, $34.1 million, $8.9 million, and $5.4 million for the year ended March 31, 2023, the three months ended March 31, 2022, and the years ended December 31, 2021 and 2020, respectively.

 

F-94


Table of Contents

4. Strategic Transactions with GWG Holdings, Inc. and GWG Life, LLC

In 2018 and 2019, we consummated a series of transactions with GWG Holdings, certain of which, relevant to the financial statements presented herein, are more fully described below. As a result of certain of these transactions, on December 31, 2019, GWG Holdings obtained the right to appoint a majority of the members of the Board of Directors of Ben Management, and Ben became a consolidated subsidiary for financial reporting purposes of GWG Holdings beginning on December 31, 2019.

Decoupling Transactions with GWG Holdings

On November 12, 2021, amendments to the organizational documents of BCG, BCH, and Ben Management were approved by the Board of Directors of Ben Management and GWG Holdings (the “Amendments”). On November 29, 2021, the Amendments became effective. These Amendments are part of, and effectuate, the series of transactions (the “Decoupling Transactions”), which resulted in, among other things, (i) GWG Holdings converting its capital account balance of $319.0 million in BCH Preferred A.1 to an equal amount of Preferred Series B Subclass 2 Unit Accounts issued by BCG (“BCG Preferred B.2”), which are a preferential class of equity in BCG with enhanced conversion rights; (ii) GWG Holdings no longer having certain voting rights or the right to nominate or appoint members of the Board of Directors of Ben Management; and (iii) Ben no longer being a consolidated subsidiary of GWG Holdings and therefore operating as a wholly independent and separate company.

Commercial Loan Agreement

On December 28, 2018, BCG, as borrower, entered into a commercial loan agreement (the “Commercial Loan Agreement”) with GWG Life, LLC, a wholly-owned subsidiary of GWG Holdings (“GWG Life”), as lender, providing for a loan in a principal amount of $192.5 million (the “Commercial Loan”). The principal amount under the Commercial Loan Agreement bore interest at 5.00% per year, compounded annually. One-half of the interest, or 2.50% per year, was due and payable monthly in cash, and one-half of the interest, or 2.50% per year, accrued and compounded annually.

In connection with the Decoupling Transactions, on November 26, 2021, GWG Holdings and BCG executed a payoff letter for the Commercial Loan Agreement pursuant to which BCG repaid the entire outstanding principal balance of the Commercial Loan Agreement of $202.3 million plus accrued interest of $5.8 million, by issuing to GWG Life 19,250,795 Common Units. The payoff of the Commercial Loan Agreement was accounted for as a debt extinguishment in accordance with ASC 470. Accordingly, BCG recorded a $14.6 million loss on extinguishment related to the payoff for the year ended December 31, 2021, which is reflected in the loss on extinguishment of debt line item on the consolidated statements of comprehensive income (loss). The loss on extinguishment represents the difference between the carrying value of the Commercial Loan Agreement at payoff of $192.8 million, net of an unamortized discount of $15.3 million, and the fair value of the Commercial Loan Agreement of $207.4 million, which was determined to have the most readily determinable fair value at the time of the nonmonetary transaction.

Unit Purchase Agreement

On July 15, 2020, the Company entered into a Preferred Series C Unit Purchase Agreement (“UPA”) with GWG Holdings (acting through a then constituted special committee of the Board of Directors of GWG Holdings). Pursuant to the UPA, and provided it has adequate liquidity, GWG Holdings agreed to make capital contributions from time to time to BCH in exchange for Preferred Series C Unit accounts of BCH during a period which commenced on the date of the UPA and continued until November 29, 2021, when Ben ceased to be a consolidated subsidiary of GWG Holdings.

During the years ended December 31, 2021 and December 31, 2020, BCH issued $14.8 million and $130.2 million, respectively, of Preferred Series C related to this agreement for cash consideration of equal value.

 

F-95


Table of Contents

The Company redeemed $14.8 million of Preferred Series C during the year ended December 31, 2021 for cash consideration of equal value.

Option Agreement Conversion

Effective August 11, 2020, as a result of the Exchange Agreement entered into by the parties on December 31, 2019, and the mutual agreement of the parties, the Option Agreement was exercised under the provisions of the Option Agreement. As such, GWG Holdings received $57.5 million of BCG Common Units at a price per unit equal to $12.50. The exercise of the Option Agreement decreased other liabilities and increased common units outstanding.

Collateral Swap

On September 30, 2020, certain of the Customer ExAlt Trusts (collectively, the “Participating Customer ExAlt Trusts”), at the sole direction of the independent trustee of each such trust, with the intention of protecting the value of certain assets of the Participating Customer ExAlt Trusts underlying part of the Collateral portfolio, the Participating Customer ExAlt Trusts entered into that certain Contribution and Exchange Agreement with certain of the 2017-18 Exchange Trusts, (collectively, the “Participating Exchange Trusts”), each of which entered into such agreement at the direction of its applicable trust advisor and by and through its applicable corporate trustee (the “Contribution and Exchange Agreement”). Under the Contribution and Exchange Agreement, the Participating Exchange Trusts agreed to exchange 9,837,264 shares of GWG Holdings’ common stock valued at $84.6 million, 543,874 shares of BCG Common Units valued at $6.8 million, and GWG Holdings’ L Bonds due 2023 in the aggregate principal amount of $94.8 million to the Participating Customer ExAlt Trusts for $94.3 million in NAV of the alternative asset investments held by the Participating Customer ExAlt Trusts. This transaction ( the “Collateral Swap”) resulted in the Participating Customer ExAlt Trusts recognizing an additional $84.6 million of investment in public equity securities of related party, $94.8 million of debt securities of related party, $3.4 million of treasury shares of BCG’s Common Units, and gain of $88.5 million, which was recorded in investment income, net in the consolidated statements of comprehensive income (loss).

LiquidTrust Promissory Note Repayment

On May 31, 2019, certain LiquidTrusts executed a Promissory Note (the “Promissory Note”) with GWG Life (acting through a then constituted special committee of the Board of Directors of GWG Holdings) for a principal amount of $65.0 million. On September 30, 2020, GWG Holdings, GWG Life (which, collectively with GWG Holdings, acted through a then constituted special committee of the Board of Directors of GWG Holdings), and the Borrowers agreed to the repayment of the Promissory Note and any related accrued interest for a $75.0 million BCH Preferred C.1 Unit Account that BCG issued to the Borrowers. The Company determined the fair value of the BCH Preferred C.1 was $71.2 million as of September 30, 2020. The carrying value of the Promissory Note on September 30, 2020, with accrued and unpaid interest thereon, was $65.1 million. Accordingly, the difference between the fair value of the BCH Preferred C.1 and the carrying value of the settled debt was settled between equity holders. Additionally, as a result of the change in ownership of BCG while BCG retained a controlling interest in BCH, a rebalancing of the noncontrolling interests was performed in accordance with ASC 810-10, Consolidation — Overall, which resulted in a $3.2 million net increase to noncontrolling interest.

 

F-96


Table of Contents

5. Investments, at Fair Value

Investments held by Ben or held by the Customer ExAlt Trusts are comprised of investments in alternative assets, public debt and equity securities (principally of a related party), other equity securities and put options. The composition of investments recorded at fair value by holder is included in the table below (in thousands):

 

     March 31, 2023      March 31, 2022  
     Ben      Customer ExAlt
Trusts
     Ben      Customer ExAlt
Trusts
 

Alternative assets

   $ —      $ 385,851    $ —      $ 524,927

Public equity securities and option

     4,742      8,087      13,625      56,144

Debt securities available-for-sale

     620      76,278      624      77,669

Other equity securities

     —          21,643      —          1,181
  

 

 

    

 

 

    

 

 

    

 

 

 

Total investments, at fair value

   $ 5,362    $ 491,859    $ 14,249    $ 659,921
  

 

 

    

 

 

    

 

 

    

 

 

 

A reconciliation of investment income (loss), net for each of the periods presented herein is included in the table below (in thousands):

 

     Year Ended
March 31,
    Three Months Ended
March 31,
     Year Ended
December 31,
 
     2023     2022     2021      2021      2020  
                 (unaudited)                

(Loss) gain from change in NAV of alternative assets

   $ (54,010   $ (10,811   $ 2,091    $ 15,534    $ (17,558

Gain on repurchase options (see Note 6)

     —         —         —          —          61,664

Gain on Collateral Swap (see Note 4)

     —         —         —          —          88,514
  

 

 

   

 

 

   

 

 

    

 

 

    

 

 

 

Investment (loss) income, net

   $ (54,010   $ (10,811   $ 2,091    $ 15,534    $ 132,620
  

 

 

   

 

 

   

 

 

    

 

 

    

 

 

 

Investments in Alternative Assets held by the Customer ExAlt Trusts

The investments in alternative assets are held, either through direct ownership or through beneficial interests, by certain of the Customer ExAlt Trusts and consist primarily of limited partnership interests in various alternative investments, including private equity funds. These alternative investments are valued using NAV as a practical expedient. Changes in the NAV of these investments are recorded in investment income (loss), net in our consolidated statements of comprehensive income (loss). The investments in alternative assets provide the economic value that ultimately collateralizes the ExAlt Loans that Ben Liquidity originates with the Customer ExAlt Trusts in liquidity transactions and any associated fees due from the Customer ExAlt Trusts.

The NAV calculation reflects the most current report of NAV and other data received from firm/fund sponsors. If no such report has been received, Ben estimates NAV based upon the last NAV calculation reported by the investment manager and adjusts it for capital calls and distributions made in the intervening time frame. Ben also considers whether adjustments to the NAV are necessary, in certain circumstances, in which management is aware of specific material events, changes in market conditions, and other relevant factors that have affected the value of an investment during the period between the date of the most recent NAV calculation reported by the investment manager or sponsor and the measurement date. Public equity securities known to be owned within an alternative investment fund, based on the most recent information reported by the general partners, are marked to market using quoted market prices on the reporting date.

The underlying interests in alternative assets are primarily limited partnership interests. The transfer of the investments in private equity funds generally requires the consent of the corresponding private equity fund manager, and the transfer of certain fund investments is subject to rights of first refusal or other preemptive rights, potentially further limiting the ExAlt Plan from transferring an investment in a private equity fund.

 

F-97


Table of Contents

The majority (96 percent) of the investments are not subject to redemption with the funds. Distributions from funds are received as the underlying investments are liquidated. Timing of liquidation is currently unknown.

Portfolio Information

Our portfolio of alternative asset investments, held by certain of the Customer ExAlt Trusts by asset class of each fund as of March 31, 2023 and March 31, 2022, is summarized below (in thousands):

 

     Alternative Investments Portfolio Summary  
     March 31, 2023      March 31, 2022  

Asset Class

   Carrying Value      Unfunded
Commitments
     Carrying Value      Unfunded
Commitments
 

Venture Capital

   $ 165,933    $ 2,810    $ 209,912    $ 3,035

Private Equity

     145,073      47,218      199,280      55,269

Hedge Funds(1)

     24,935      337      51,974      358

Natural Resources

     27,756      5,240      31,736      4,994

Private Real Estate

     10,391      4,800      15,757      4,802

Other(2)

     11,763      730      16,268      635
  

 

 

    

 

 

    

 

 

    

 

 

 

Total

   $ 385,851    $ 61,135    $ 524,927    $ 69,093
  

 

 

    

 

 

    

 

 

    

 

 

 

Certain prior year items have been reclassified to conform with current year presentation.

 

(1)

As of March 31, 2023, $16.4 million of the investments in this asset class are currently redeemable with no restrictions apart from the notice period. The redemption frequency ranges from weekly to quarterly and the redemption notice period ranges from 2 to 90 days.

(2)

“Other” includes earnouts, escrow, net other assets, and private debt strategies.

As of March 31, 2023, the Customer ExAlt Trusts collectively had exposure to 286 professionally managed alternative asset investment funds, comprised of 952 underlying investments, 91 percent of which are investments in private companies.

Public Equity Securities

Investment in public equity securities primarily represents ownership by both Ben and certain of the Customer ExAlt Trusts in GWG Holdings combined with direct investments in other public companies. These investments are carried at fair value, which is determined using quoted market prices. Any realized gains and losses are recorded on a trade-date basis. Realized and unrealized gains and losses are recognized in gain (loss) on financial instruments, net in the consolidated statements of comprehensive income (loss). As of March 31, 2023 and March 31, 2022, the fair value of the GWG Holdings’ common stock held by Ben and the Customer ExAlt Trusts is $3.7 million and $67.2 million, respectively. The fluctuation in the amount of GWG Holdings’ common stock between each period end is determined by the quoted market price. The decline in market price from March 31, 2022 to March 31, 2023, is due to a variety of factors, including GWG Holdings’ pending reorganization under the Chapter 11 Bankruptcy Code. The fair value of the investments in other public companies was $5.1 million and $2.5 million as of March 31, 2023 and March 31, 2022, respectively. Refer to Note 6 for a reconciliation of the gain (loss) on financial instruments, net for each of the periods presented herein.

Put Options

On July 17, 2020, Ben, through its consolidated subsidiary, CT Risk Management, L.L.C, purchased put options with an aggregate notional amount of $300.0 million for aggregate payments of $14.8 million. Those options were sold in November 2021 for $1.8 million, resulting in a recognized loss of $12.9 million.

 

F-98


Table of Contents

On April 1, 2022, Ben, through CT Risk Management, L.L.C., made aggregate payments of $5.0 million to purchase additional put options in the S&P 500 Index with an aggregate notional amount of $141.3 million. Half of the notional expires in April 2024, while the other half expires in April 2025. On April 27, 2022, CT Risk Management, L.L.C., sold an equity interest for $2.4 million to the third-party involved in a participation loan transaction described in Note 10 and utilized the proceeds to purchase additional put options similar to the put options purchased on April 1, 2022.

The put options are designed to protect the NAV of the interests in alternative assets, which generate the collateral to certain of the ExAlt Loans in Ben Liquidity’s loan portfolio or the loans related to the participation loan transaction and provide for distributions to the Customer ExAlt Trusts’ ultimate beneficiary, against market risk. The options are carried at fair value, which is determined using quoted market prices. Any realized gains and losses are recorded on a trade-date basis. Realized and unrealized gains and losses are recognized in gain (loss) on financial instruments, net in the consolidated statements of comprehensive income (loss).

As of March 31, 2023, the fair value of the options was $4.0 million. For the year ended March 31, 2023, Ben has recognized net losses totaling $3.5 million on the put options, of which approximately $2.5 million is attributable to Ben or Ben’s loan portfolio, with the remainder attributable principally to the loan involved in the participation loan transaction. No options were held as of or during the three months ended March 31, 2022. The related loss recognized in the consolidated statements of comprehensive income (loss) for the years ended December 31, 2021 and December 31, 2020, was $5.2 million and $7.8 million, respectively. Refer to Note 6 for a reconciliation of the gain (loss) on financial instruments, net for each of the periods presented herein.

Debt Securities Available-for-Sale

Investments in debt securities primarily represent ownership in corporate debt securities, specifically, GWG Holdings’ L Bonds held by certain of the Customer ExAlt Trusts. Investments in debt securities also represent ownership in privately held debt securities. Investments in debt securities are classified and accounted for as available-for-sale, with unrealized gains and losses presented as a separate component of equity under the accumulated other comprehensive income (loss) line item.

The L Bonds have a maturity of August 8, 2023; however, the Company expects that any recovery on the investment in L Bonds will occur during the calendar year ending 2025 upon GWG Holdings’ emergence from bankruptcy and successful monetization of its assets that will provide for the recovery (if any) to GWG Holding’s creditors. A portion of GWG Holdings’ investment in the Ben Common Units, cash, or a combination thereof, may be used as consideration, at the option of GWG Holdings, for retiring the L Bonds upon a redemption event, which is at the option of the holder, or at the maturity of the L Bonds.

The amortized cost, estimated fair value, and unrealized gains and losses on investments in debt securities classified as available-for-sale as of March 31, 2023 and March 31, 2022 are summarized as follows:

 

     March 31, 2023  
(Dollars in thousands)    Amortized Cost
Basis
     Gross Unrealized
Gains
     Gross Unrealized
Losses
     Fair Value  

Corporate debt securities (L Bonds)

   $ 64,313    $ 17,433    $ (7,924    $ 73,822

Other debt securities

     2,685      1,347      (956      3,076
  

 

 

    

 

 

    

 

 

    

 

 

 

Total available-for-sale debt securities

   $ 66,998    $ 18,780    $ (8,880    $ 76,898
  

 

 

    

 

 

    

 

 

    

 

 

 

 

F-99


Table of Contents
     March 31, 2022  
(Dollars in thousands)    Amortized Cost
Basis
     Gross Unrealized
Gains
     Gross Unrealized
Losses
     Fair Value  

Corporate debt securities (L Bonds)

   $ 76,934    $ 132    $ (2,771    $ 74,295

Other debt securities

     2,685      1,313      —          3,998
  

 

 

    

 

 

    

 

 

    

 

 

 

Total available-for-sale debt securities

   $ 79,619    $ 1,445    $ (2,771    $ 78,293
  

 

 

    

 

 

    

 

 

    

 

 

 

The table below indicates the length of time individual debt securities have been in a continuous loss position as of March 31, 2023 and March 31, 2022:

 

     March 31, 2023      March 31, 2022  
(Dollars in thousands)    Fair Value      Unrealized Losses      Fair Value      Unrealized Losses  

Corporate debt securities (L Bonds):

           

Less than twelve months

   $ —      $ —      $ 74,295    $ 2,771

Twelve months or longer

     73,822      7,924      —          —    

Other debt securities:

           

Less than twelve months

     2,078      956      —          —    
  

 

 

    

 

 

    

 

 

    

 

 

 

Total available-for-sale debt securities with unrealized losses

   $ 75,900    $ 8,880    $ 74,295    $ 2,771
  

 

 

    

 

 

    

 

 

    

 

 

 

The noncredit-related portion of the net unrealized gains of $11.2 million and $0.1 million for the year ended March 31, 2023 and the three months ended March 31, 2022, respectively, and the net unrealized losses of $1.4 million for the year ended December 31, 2021, was recognized as a component of accumulated other comprehensive income (loss).

During the year ended March 31, 2023, the three months ended March 31, 2022, and the year ended December 31, 2021, the Company determined the credit-related portion of OTTI on its investment in debt securities available-for-sale was $12.6 million, $4.9 million, and $13.7 million respectively, which is recorded in the provision for credit losses on the consolidated statements of comprehensive income (loss). The Company determined these losses were other-than-temporary as it does not expect to recover the entire amortized cost basis of the security.

The following table is a rollforward of credit-related OTTI recognized in earnings for the periods presented below:

 

(Dollars in thousands)    Year Ended
March 31,
     Three Months
Ended
March 31,
     Year Ended
December 31,
 
     2023      2022      2021      2020  

Balance, beginning of period

   $ 18,669    $ 13,726    $ —      $ —  

Credit related OTTI not previously recognized

     —          —          13,726      —    

Increase in OTTI amounts previously recognized

     12,621      4,943      —          —    
  

 

 

    

 

 

    

 

 

    

 

 

 

Balance, end of period

   $ 31,290    $ 18,669    $ 13,726    $ —  
  

 

 

    

 

 

    

 

 

    

 

 

 

 

F-100


Table of Contents

The contractual maturities of available-for-sale debt securities as of March 31, 2023 and March 31, 2022 are as follows:

 

     March 31, 2023      March 31, 2022  
(Dollars in thousands)    Amortized Cost
Basis
     Fair Value      Amortized Cost
Basis
     Fair Value  

Due in one year or less

   $ 66,000    $ 75,900    $ 1,687    $ 3,000

Due in one to five years

     —          —          76,934      74,295

No fixed maturity

     998      998      998      998
  

 

 

    

 

 

    

 

 

    

 

 

 
   $ 66,998    $ 76,898    $ 79,619    $ 78,293
  

 

 

    

 

 

    

 

 

    

 

 

 

Other Equity Securities

Certain of the Customer ExAlt Trusts hold investments in equity securities that do not have a readily determinable fair value. These equity securities are measured at cost, less impairment, plus or minus changes resulting from observable price changes in orderly transactions for the identical or a similar investment of the same issuer. The value of these equity securities was $21.6 million and $1.2 million as of March 31, 2023 and March 31, 2022, respectively. The increase in value is primarily due to new investments held as of March 31, 2023 that were not held as of March 31, 2022. Additionally, during the year ended March 31, 2023, one security received an upward adjustment of $10.8 million based upon observable price changes, including a recent equity offering and stock to stock transactions. Such adjustment also represents the cumulative adjustment. Refer to Note 6 for a reconciliation of the gain (loss) on financial instruments, net for each of the periods presented herein, which reflects any upward or downward adjustments to these equity securities for the periods presented herein. There were no impairments to these equity securities during the year ended March 31, 2023, the three months ended March 31, 2022, or the years ended December 31, 2021 and 2020.

6. Fair Value Measurements

Fair value is estimated based on a hierarchy that maximizes the use of observable inputs and minimizes the use of unobservable inputs. Observable inputs are inputs that reflect the assumptions that market participants would use in pricing the asset or liability developed based on market data obtained from sources independent of the reporting entity. Unobservable inputs are inputs that reflect the reporting entity’s own assumptions about the assumptions market participants would use in pricing the asset or liability developed based on the best information available in the circumstances. The fair value hierarchy prioritizes the inputs to valuation techniques into three broad levels whereby the highest priority is given to Level 1 inputs and the lowest to Level 3 inputs.

 

   

Level 1 — Quoted prices for identical instruments in active markets that the reporting entity has the ability to access as of the measurement date.

 

   

Level 2 — Quoted prices for similar instruments in active markets; quoted prices for identical or similar instruments in markets that are not active; and model-derived valuations whose inputs are observable or whose significant value drivers are observable market data.

 

   

Level 3 — Valuations for instruments with inputs that are significant and unobservable are derived from other valuation methodologies, including option pricing models, discounted cash flow models and similar techniques, and are not based on market exchange, dealer, or broker traded transactions. Level 3 valuations incorporate certain assumptions and projections in determining the fair value assigned to such instruments.

This hierarchy requires the use of observable market data when available. A financial instrument’s categorization within the valuation hierarchy is based upon the lowest level of input that is significant to the fair value measurement. Investments that are valued using NAV as a practical expedient are excluded from this hierarchy.

 

F-101


Table of Contents

As of March 31, 2023 and March 31, 2022, the fair value of these investments using the NAV per share practical expedient was $385.9 million and $524.9 million, respectively. During the year ended March 31, 2023, the three months ended March 31, 2022, and years ended December 31, 2021 and 2020, losses of $54.0 million and $10.8 million, gains of $15.5 million, and losses of $17.6 million, respectively, were recognized from changes in NAV, which are recorded within the investment income (loss), net, line item of our consolidated statements of comprehensive income (loss).

Financial instruments on a recurring basis

The Company’s financial assets and liabilities carried at fair value on a recurring basis, including the level in the fair value hierarchy, on March 31, 2023 and March 31, 2022 are presented below.

 

     As of March 31, 2023  
(Dollars in thousands)    Level 1      Level 2      Level 3      Total  

Assets:

           

Public equity securities

   $ 8,837    $ —      $ —      $ 8,837

Put options

     3,991      —          —          3,991

Debt securities available-for-sale

           

Corporate debt securities (L Bonds)

     —          73,822      —          73,822

Other debt securities

     —          998      2,078      3,076

Liabilities:

           

Derivative liability

     —          —          3,513      3,513

 

     As of March 31, 2022  
(Dollars in thousands)    Level 1      Level 2      Level 3      Total  

Assets:

           

Public equity securities

   $ 69,769    $ —      $ —      $ 69,769

Debt securities available-for-sale

           

Corporate debt securities (L Bonds)

     —          74,295      —          74,295

Other debt securities

     —          998      3,000      3,998

Liabilities:

           

Derivative liability

     —          —          8,108      8,108

A reconciliation of gain (loss) on financial instruments, net for each of the periods presented herein is included in the tables below (in thousands):

 

     Year Ended
March 31,
    Three Months Ended
March 31,
    Year Ended
December 31,
 
     2023     2022     2021     2021     2020  
                 (unaudited)              

Public equity securities

          

Related party equity securities

   $ (63,536   $ (56,011   $ —     $ 37,012   $ (22,913

Other public equity securities

     523     —         —         —         —    

Put options

     (3,460     —         (2,180     (5,175     (7,757

Derivative liability

     4,595     —         —         —         —    

Other equity securities

     10,457     —         —         —         —    
  

 

 

   

 

 

   

 

 

   

 

 

   

 

 

 

Gain (loss) on financial instruments, net

   $ (51,421   $ (56,011   $ (2,180   $ 31,837   $ (30,670
  

 

 

   

 

 

   

 

 

   

 

 

   

 

 

 

 

F-102


Table of Contents

The following is a description of the valuation methodologies used for financial instruments measured at fair value on a recurring basis:

Investment in debt securities available-for-sale

Corporate debt securities (L Bonds). As of March 31, 2023 and March 31, 2022, the fair value of these debt securities is calculated using quoted spreads for similar instruments observed in the fixed income market and is classified as a Level 2 investment in the fair value hierarchy.

Other debt securities. The fair value of these debt securities is calculated using the market approach adjusted for the recoverability of the security. The following table provides quantitative information about the significant unobservable inputs used in the fair value measure of the Level 3 other debt securities (dollars in thousands):

 

    Fair Value    

Valuation
Methodology

 

Unobservable Inputs

 

Range

  Weighted
Average
March 31, 2023     $2,078   Market Approach   Enterprise value-to-revenue multiple   0.2x – 18.9x   1.74x
March 31, 2022     $3,000   Market Approach   Enterprise value-to-revenue multiple   0.2x – 18.9x   1.73x

The following table reconciles the beginning and ending fair value of our Level 3 other debt securities:

 

(Dollars in thousands)    Year Ended
March 31,
     Three Months
Ended
March 31,
     Year Ended
December 31,
 
     2023      2022      2021      2020  

Beginning balance

   $ 3,000    $ 3,000    $ 1,687    $ —  

Initial fair value of financial instrument

     —          —          —          1,687

Gains (losses) recognized in accumulated other comprehensive income (loss)(1)

     (922      —          1,313      —    
  

 

 

    

 

 

    

 

 

    

 

 

 

Ending balance

   $ 2,078    $ 3,000    $ 3,000    $ 1,687
  

 

 

    

 

 

    

 

 

    

 

 

 

 

(1)

Recorded in unrealized gain (loss) on available-for-sale debt securities.

Derivative liability

The fair value of the contingent interest feature derivative liability, as discussed in Note 10, is estimated using industry standard valuation models. Level 3 inputs were utilized to value the expected future cash flows from the portfolio held by the Customer ExAlt Trust and included the use of present value techniques employing cash flow estimates and incorporated assumptions that marketplace participants would use in estimating fair values. Specifically, the model includes assumptions related to i) equity market risk premiums, ii) alternative asset beta to public equities, iii) NAVs, iv) volatilities, v), distribution rates, and vi) market discount rates. These expected future cash flows were bifurcated between base cash flows and enhanced return cash flows (i.e., the contingent interest) and then the enhanced cash flows were further discounted to arrive at the fair value for the contingent interest feature derivative liability. In instances where reliable market information was not available, management used historical market data proxies and assumptions to determine a reasonable fair value.

 

F-103


Table of Contents

The following table provides quantitative information about the significant unobservable inputs used in the fair value measurement of the Level 3 derivative liability at period end (dollars in thousands):

 

    Fair Value    

Valuation Methodology

 

Unobservable Inputs

  Range of Targets
March 31, 2023     $3,513   Discounted cash flow   Alternative asset beta to equity markets   0.42 – 1.67
      Alternative asset market discount rate   0.10
      Distribution rate   0.03 – 0.06
      Equity market risk premiums   0.07
      Net asset value volatilities   0.09 – 0.84
      Enhanced return discount rate   0.12
March 31, 2022     $8,108   Discounted cash flow   Alternative asset beta to equity markets   0.51 – 1.69
      Alternative asset market discount rate   0.08
      Distribution rate   0.03 – 0.07
      Equity market risk premiums   0.08
      Net asset value volatilities   0.09 – 0.38
      Enhanced return discount rate   0.12

The following table reconciles the beginning and ending fair value of our Level 3 derivative liability:

 

     Year Ended
March 31,
2023
     Three Months
Ended
March 31,
2022
 

Beginning balance

   $ 8,108    $ —  

Initial fair value of financial instrument

     —          8,108

(Gains) losses recognized in earnings(1)

     (4,595      —    
  

 

 

    

 

 

 

Ending balance

   $ 3,513    $ 8,108
  

 

 

    

 

 

 

 

(1)

Recorded in (gain) loss on financial instruments, net.

Repurchase options

Repurchase options were fair valued using a Black-Scholes option pricing model with a time-dependent strike price for the repurchase price. The option pricing model has assumptions related to a period of restricted exercise price, dividend yield, underlying NAVs, alternative asset growth rates, volatilities, and market discount rate. The Company uses Level 3 inputs for its fair value estimates. The unrealized impact of this Level 3 measurement on earnings is reflected in investment income (loss).

The following table reconciles the beginning and ending fair value of our Level 3 repurchase options:

 

     Year Ended
December 31,
2020
 
(Dollars in thousands)       

Beginning balance

   $ (61,664

Total gain in earnings

     61,664
  

 

 

 

Ending balance

   $ —  
  

 

 

 

The repurchase options, all of which were unexercised, expired during the third and fourth quarters of 2020, which is recognized in the investment income line item of the consolidated statements of comprehensive income (loss).

 

F-104


Table of Contents

There have been no transfers between levels for any assets or liabilities recorded at fair value on a recurring basis or any changes in the valuation techniques used for measuring the fair value as of March 31, 2023 and March 31, 2022, respectively.

Financial instruments on a non-recurring basis

In connection with the Ben LPA and BCH LPA and related modifications to equity securities issued as described in Note 13, certain of the Company’s equity securities, including noncontrolling interests, were measured at fair value as of December 1, 2021 using Level 3 measurement methodologies. To determine the fair value of the equity securities, the Company used a linear interpolation method between two valuation dates, which were each valued using third-party market transactions involving the Company’s equity securities. The total enterprise value was then allocated to the various classes of equity based on the security class preference.

The following table provides information regarding the unobservable inputs utilized in determining the fair value of the non-recurring Level 3 measurement as of December 1, 2021:

 

(Dollars in thousands)                        

Level 3 Class

   Fair Value at
December 1,
2021
     Valuation Technique    Unobservable Input    Target  
Preferred A.0    $ 249,907    Interpolation    Discount rate      28.26
         Preferred rate of return      6.00
  

 

 

    

 

  

 

  

 

 

 
Preferred A.1    $ 961,801    Interpolation    Discount rate      29.26
         Preferred rate of return      5.78
         Growth rate      4.00
  

 

 

    

 

  

 

  

 

 

 
Preferred B.2    $ 358,515    Interpolation    Discount rate      29.30
         Preferred rate of return      5.09
         Growth rate      4.00

Equity securities without a readily determinable fair value

Certain of the Customer ExAlt Trusts hold investments in equity securities that do not have a readily determinable fair value. These equity securities are measured at cost, less impairment, plus or minus changes resulting from observable price changes in orderly transactions for an identical or a similar investment of the same issuer. The Company classifies these assets as Level 3 within the fair value hierarchy.

The value of these equity securities was $21.6 million and $1.2 million as of March 31, 2023 and March 31, 2022, respectively. The increase in value is primarily due to new investments held as of March 31, 2023 that were not held as of March 31, 2022. Additionally, during the year ended March 31, 2023, one security received an upward adjustment of $10.8 million based upon observable price changes, including a recent equity offering and stock to stock transactions. Such adjustment also represents the cumulative adjustment.

There were no other assets or liabilities measured at fair value on a non-recurring basis as of March 31, 2023 and March 31, 2022.

Carrying amounts and estimated fair values

The estimated fair value of financial instruments, whether or not recognized in the consolidated statements of financial condition, for which it is practicable to estimate those values, are disclosed below. These fair value estimates are determined based on relevant market information and information about the financial instruments. Fair value estimates are intended to represent the price at which an asset could be sold or the price at which a liability could be transferred. However, given there is no active market or observable market transactions for

 

F-105


Table of Contents

many of Ben’s financial instruments, our estimates of many of these fair values are subjective in nature, involve uncertainties and matters of significant judgment and therefore cannot be determined with precision. Changes in assumptions could significantly affect the estimated values. Nonfinancial instruments are excluded from disclosure requirements.

The carrying amounts and estimated fair values of the Company’s financial instruments not recorded at fair value as of March 31, 2023 and March 31, 2022, were as noted in the table below:

 

     As of March 31, 2023  
(Dollars in thousands)    Level in Fair Value
Hierarchy
     Carrying
Amount
     Estimated Fair
Value
 

Financial assets:

        

Cash and cash equivalents

     1      $ 8,726    $ 8,726

Restricted cash

     1        819      819

Financial liabilities:

        

Customer ExAlt Trusts loan payable, net

     2        52,129      56,635

Debt due to related parties

     2        99,314      96,465

Accounts payable and accrued expenses

     1        65,724      65,724

 

     As of March 31, 2022  
(Dollars in thousands)    Level in Fair Value
Hierarchy
     Carrying
Amount
     Estimated Fair
Value
 

Financial assets:

        

Cash and cash equivalents

     1      $ 70,588    $ 70,588

Restricted cash

     1        5,517      5,517

Financial liabilities:

        

Customer ExAlt Trusts loan payable, net

     2        65,674      64,811

Debt due to related parties

     2        105,917      119,036

Accounts payable and accrued expenses

     1        37,332      37,332

7. Fixed Assets

Fixed assets are included in other assets in the consolidated statements of financial condition and consist of the following:

 

(Dollars in thousands)    March 31,
2023
     March 31,
2022
 

Computer hardware and software

   $ 9,899    $ 7,506

Land

     —          750

Buildings

     188      265

Furniture, fixtures, and equipment

     139      133

Leasehold improvements

     109      109

Other

     73      73
  

 

 

    

 

 

 

Fixed assets, gross

     10,408      8,836

Accumulated depreciation and amortization

     (6,551      (3,271

Internal use software in process

     487      1,771
  

 

 

    

 

 

 

Fixed assets, net

   $ 4,344    $ 7,336
  

 

 

    

 

 

 

 

F-106


Table of Contents

Depreciation and amortization expense related to fixed assets was $3.6 million, $0.6 million, $1.8 million and $0.9 million, for the year ended March 31, 2023, the three months ended March 31, 2022, and the years ended December 31, 2021 and 2020, respectively. The majority of our depreciation and amortization expense is related to the amortization of capitalized computer software costs, which was $3.4 million, $0.6 million, $1.6 million and $0.7 million, for the year ended March 31, 2023, the three months ended March 31, 2022, and the years ended December 31, 2021 and 2020, respectively. As of March 31, 2023 and March 31, 2022, the unamortized computer software costs were $3.5 million and $4.3 million, respectively.

8. Goodwill and Other Intangibles

The following tables present activity in the Company’s goodwill and finite-lived and indefinite-lived intangible assets for the year ended March 31, 2023, the three months ended March 31, 2022, and the year ended December 31, 2021.

 

(Dollars in thousands)    March 31,
2022
     Additions1      Reporting Unit
Allocation
    Impairment      March 31,
2023
     Amortization
Period
 

Goodwill

   $ 2,367,750    $ 176    $ (2,367,926   $ —      $ —        Indefinite  

Ben Liquidity

     —          —          1,725,880     —          1,725,880      Indefinite  

Ben Custody

     —          —          594,219     —          594,219      Indefinite  

Ben Insurance

     —          —          37,942     —          37,942      Indefinite  

Ben Markets

     —          —          9,885     —          9,885      Indefinite  
  

 

 

    

 

 

    

 

 

   

 

 

    

 

 

    

Total Goodwill

     2,367,750      176      —         —          2,367,926      Indefinite  

Insurance license

     3,100      —          —         —          3,100      Indefinite  
  

 

 

    

 

 

    

 

 

   

 

 

    

 

 

    

Total goodwill and intangible assets

   $ 2,370,850    $ 176    $ —       $ —      $ 2,371,026   
  

 

 

    

 

 

    

 

 

   

 

 

    

 

 

    

 

1

The additional goodwill resulted from the purchase of MHT Securities, as discussed in Note 1.

 

(Dollars in thousands)    December 31,
2021
     Impairment      March 31,
2022
     Amortization
Period
 

Goodwill

   $ 2,367,750    $ —      $ 2,367,750      Indefinite  

Insurance license

     3,100      —          3,100      Indefinite  
  

 

 

    

 

 

    

 

 

    

Total goodwill and intangible assets

   $ 2,370,850    $ —      $ 2,370,850   
  

 

 

    

 

 

    

 

 

    

 

(Dollars in thousands)    December 31,
2020
     Amortization     Impairment      December 31,
2021
     Amortization
Period
 

Goodwill

   $ 2,367,750    $ —       $ —      $ 2,367,750      Indefinite  

Non-compete agreement

     185      (185     —          —          2 years  

Insurance license

     3,100      —         —          3,100      Indefinite  
  

 

 

    

 

 

   

 

 

    

 

 

    

Total goodwill and intangible assets

   $ 2,371,035    $ (185   $ —      $ 2,370,850   
  

 

 

    

 

 

   

 

 

    

 

 

    

 

(Dollars in thousands)    December 31,
2019
     Amortization     Impairment      December 31,
2020
     Amortization
Period
 

Goodwill

   $ 2,367,750    $ —       $ —      $ 2,367,750      Indefinite  

Non-compete agreement

     349      (164     —          185      3 years  

Insurance license

     3,100      —         —          3,100      Indefinite  
  

 

 

    

 

 

   

 

 

    

 

 

    

Total goodwill and intangible assets

   $ 2,371,199    $ (164   $ —      $ 2,371,035   
  

 

 

    

 

 

   

 

 

    

 

 

    

Barring a triggering event that suggests possible impairment, the Company conducts impairment tests for goodwill and indefinite-lived assets during the fourth quarter each fiscal year, using generally accepted valuation

 

F-107


Table of Contents

methods. The Company conducted the annual impairment test for the year ended March 31, 2023 and the three months ended March 31, 2022 on January 1. The Company conducted the annual impairment test for the years ended December 31, 2021 and 2020 on October 1. As previously disclosed in Note 2, this change in date for impairment testing is considered a change in accounting principle as the impairment test for the years ended December 31, 2021 and 2020 was for the twelve months ended. The Company determined there was no impairment of goodwill or indefinite-lived intangible assets during the year ended March 31, 2023, the three months ended March 31, 2022, or the years ended December 31, 2021 and 2020.

For 2021, 2022, and 2023, the Company used a linear interpolation method to estimate the enterprise value between two valuation dates, which were each valued using third-party market transactions involving the Company’s equity securities. The significant assumptions used in these two approaches include growth rates and the weighted-average cost of capital used to discount future cash flows. The Company believes that the linear interpolation methodology provides the most reasonable basis for the valuation of its enterprise value because the Company did not identify any significant events that occurred during the intervening periods that would have caused a material change in fair value.

Prior to 2023, the Company had one reporting unit. As previously mentioned, Ben filed a Registration Statement on Form S-4 on December 9, 2022, which initiated the requirement for Ben to comply with segment reporting and thus allocate its goodwill to its reporting units based on their relative fair values. As such, for 2023, the Company allocated the total enterprise value to each of its reporting units. This allocation involved the use of multiple assumptions, including estimated discounted cash flows and other estimates that may change over time. For example, a key assumption in determining the allocation of Ben’s overall enterprise value to each of our reporting units involves the use of forecasted free cash flows generated by our business over the next five years and includes assumptions regarding expected growth of new service offerings and products. While our assumption reflects management’s best estimates of future performance, predicting the rate of growth attributable to newly launched products results in increased estimation uncertainty.

For 2020, two valuation approaches were used in the assessment. The income approach, comprised of the discounted cash flow method, and the market approach, comprised of the guideline public company method were completed. Significant assumptions utilized in the discount cash flow method include management operating forecasts and the discount rate. Significant assumptions used in the guideline public company method include management revenue forecasts.

Finally, management has determined that none of the Company’s goodwill is deductible for tax purposes.

9. Other Assets and Other Liabilities

The following table details the components of other assets:

 

(Dollars in thousands)    March 31,
2023
     March 31,
2022
 

Related party receivables

   $ 17,795    $ 8,877

Allowance for related party receivables

     (15,600      (8,877

Deferred costs of equity offering

     7,778      1,310

Distribution receivables

     5,891      2,010

Promissory Note receivable

     5,104      4,513

Fixed assets (Note 7)

     4,344      7,336

Insurance reimbursable receivable

     3,211      —    

Prepaid expenses

     2,329      2,345

Other assets

     2,051      2,369
  

 

 

    

 

 

 

Total Other assets, net

   $ 32,903    $ 19,883
  

 

 

    

 

 

 

Certain prior year amounts have been reclassified to conform to current year presentation.

 

F-108


Table of Contents

Related Party Receivables

Related party receivables consist of amounts owed to the Company in connection with the Shared Services Agreement with GWG Holdings discussed in Note 16. Due to the financial deterioration of GWG Holdings, including GWG Holdings’ filing for reorganization under the Chapter 11 Bankruptcy Code in April 2022, receivables prior to the bankruptcy filing were fully reserved. As of March 31, 2023 and March 31, 2022, reserves related to these receivables were $15.6 million and $8.9 million, respectively.

Promissory Note Receivable

There are amounts due under two promissory note agreements for funds advanced outside of our normal liquidity arrangements with a principal balance of $2.5 million and $0.9 million for the year ended March 31, 2023, respectively. The $2.5 million note bears interest at 9.0% per annum. The $0.9 million note bears interest at the lesser of 18% or the mid-term federal rate (360 day year). As such, the interest rate was 5.00% per annum as of March 31, 2023 and 0.50% per annum as of March 31, 2022. Both promissory note agreements mature in April 2024 and may be prepaid at any time without penalty. Mandatory prepayments are required if certain conditions are met. Total principal and interest due for both promissory notes as of March 31, 2023 and March 31, 2022 was $5.1 million and $4.5 million, respectively.

The following table details the components of other liabilities:

 

(Dollars in thousands)    March 31,
2023
     March 31,
2022
 

Interest commitments

   $ 13,499    $ 9,879

Deferred tax liability (Note 15)

     —          1,072

Other

     1,123      1,408
  

 

 

    

 

 

 

Total Other liabilities

   $ 14,622    $ 12,359
  

 

 

    

 

 

 

Interest Commitment

The primary closing conditions of the Company’s formative transactions consisted of (i) MHT Financial entering into purchase and sale agreements with certain counterparties, which were owners of alternative asset funds to acquire their portfolios of alternative assets (collectively, the “Formative Transactions Exchange Portfolio”) in exchange for agreed upon consideration and (ii) MHT Financial’s subsequent contribution of the Formative Transactions Exchange Portfolio into the custody of certain constituent trusts (each a “Custody Trust”) of the ExAlt Plan (as structured for the formative transactions, the “Formative ExAlt Plan”) in exchange for Common Units of Ben and debt and equity securities of GWG Holdings of an agreed upon value issued to certain other constituent trusts of the Formative ExAlt Plan of which MHT Financial was named the sole beneficiary (such trusts, the “2017-18 Exchange Trusts”). In connection with these formative transactions and related closing conditions, the Company agreed with certain other sellers to MHT Financial to accrue interest beginning on August 10, 2018, at a rate of 1-month London Interbank Offered Rate (“LIBOR”) plus 3.95% for thirty percent of the value of the Ben Common Units held by these 2017-18 Exchange Trusts until such time that these 2017-18 Exchange Trusts liquidate their holdings of Ben Common Units. The Company does not have an obligation to repurchase or redeem the Ben Common Units held by the 2017-18 Exchange Trusts. Interest expense of $3.6 million, $0.5 million, $2.1 million, and $2.3 million was recognized during the year ended March 31, 2023, the three months ended March 31, 2022, and the years ended December 31, 2021 and 2020, respectively. Accrued interest on this commitment is reflected in other liabilities. No amount of accrued interest has been paid through March 31, 2023.

10. Customer ExAlt Trust Loan Payable

On March 24, 2022, Ben Liquidity transferred a $72.5 million ExAlt Loan to a third-party in return for $72.5 million of cash. The loan participation transaction resulted in a third party now holding the transferred

 

F-109


Table of Contents

ExAlt Loan, which was previously eliminated in consolidation against the loan payable issued by a Customer ExAlt Trust for financial reporting purposes. Accordingly, the loan payable issued by the Customer ExAlt Trusts is no longer eliminated upon consolidation for financial reporting purposes and is reflected in the Customer ExAlt Trust loan payable line item on the consolidated statements of financial condition.

The Customer ExAlt Trust loan payable does not have scheduled principal or interest payments due prior to its maturity date of December 7, 2033. Prepayment of the loans, in whole or in part, is permitted without premium or penalty. A pro-rata portion of the cash flows from $352.6 million of alternative assets acquired by the Customer ExAlt Trusts on December 7, 2021 are the sole source of cash flows to be used by the Customer ExAlt Trusts to satisfy its obligations under the terms of the loan agreement. Ben and its subsidiaries have no obligation or other requirements to repay the Customer ExAlt Trust loan payable should the pro-rata cash flows from the $352.6 million of alternative assets associated with the loan be insufficient to pay all contractual obligations owed under the terms of the loan agreement.

The Customer ExAlt Trust loan payable bears interest at 12% per annum. The loan agreement includes a contingent interest feature whereby additional interest could be owed up to a maximum rate of 21% under certain circumstances, dependent principally on the cash flows generated by the pro rata portion of the underlying collateral. As the contingent interest feature is not based on creditworthiness, such feature is not clearly and closely related to the host instrument and is therefore bifurcated and recognized as a derivative liability with a resulting debt discount at inception. The fair value of the contingent interest derivative liability was $3.5 million and $8.1 million as of March 31, 2023 and March 31, 2022, respectively, and is recognized as a component of the Customer ExAlt Trust loan payable in the consolidated statements of financial condition. The related net gain of $4.6 million is reflected in gain (loss) on financial instruments, net in the consolidated statements of comprehensive income (loss) for the year ended March 31, 2023. No gain or loss was recognized during the three months ended March 31, 2022. The amortization of the debt discount, which is reflected as a component of interest expense in the consolidated statements of comprehensive income (loss), was $1.7 million and $0.9 million for the year ended March 31, 2023, and the three months ended March 31, 2022, respectively.

As of March 31, 2023 and March 31, 2022, the outstanding principal, including interest paid-in-kind, was $54.2 million and $64.8 million, respectively. The balance reflected on the consolidated statement of financial condition as of March 31, 2023 and March 31, 2022, was $52.1 million and $65.7 million, respectively, which includes the fair value of the contingent interest derivative liability of $3.5 million and $8.1 million, respectively, and is net of the unamortized debt discount of $5.6 million and $7.2 million, respectively. The unamortized debt discount had a remaining amortization period of approximately 10.7 years and effective interest rate of 13.89% as of March 31, 2023.

11. Debt Due to Related Parties

As of March 31, 2023 and March 31, 2022, the Company’s debt due to related parties consisted of the following:

 

(Dollars in thousands)    March 31,
2023
     March 31,
2022
 

First Lien Credit Agreement

   $ 21,350    $ 21,298

Second Lien Credit Agreement

     73,291      73,120

Other borrowings

     2,076      2,747

Unamortized debt premiums

     2,597      8,752
  

 

 

    

 

 

 

Total debt due to related parties

   $ 99,314    $ 105,917
  

 

 

    

 

 

 

First and Second Lien Credit Agreements

On August 13, 2020, Ben, through its subsidiary Beneficient Capital Company II, L.L.C. (formerly known as Beneficient Capital Company, L.L.C.) (“BCC”), executed the Second Amended and Restated First Lien Credit

 

F-110


Table of Contents

Agreement (“First Lien Credit Agreement”) and the Second Amended and Restated Second Lien Credit Agreement (“Second Lien Credit Agreement”) collectively, (the “Second A&R Agreements”) with its lender, HCLP Nominees, L.L.C (“HCLP” or the “lender”), to amend its First Lien Credit Agreement and Second Lien Credit Agreement dated September 1, 2017 and December 28, 2018, respectively. The Second A&R Agreements have been further amended from time to time to extend the maturity date and defer principal and interest payments, among other things. In connection with the amendments to the Second A&R Agreements, Ben agreed to pay extension fees on a percentage of the amount outstanding under the credit agreements as of the date of the respective amendment. The interest rate on each loan under the Second A&R Agreements is 1-month LIBOR plus 8.0%, with a maximum interest rate of 9.5%.

As part of Ben’s formative transactions in 2017, the First Lien Credit Agreement proceeds were loaned by HCLP to a subsidiary of Ben. Ben’s subsidiary then loaned the amount on to the Customer ExAlt Trusts so that the Customer ExAlt Trusts could acquire investments in alternative assets purchased from certain other constituent trusts of the formative ExAlt Plan of which MHT Financial was named the beneficiary (such trusts, the “2017-18 Exchange Trusts”). Refer to the Common Units section of Note 13 for further information. As discussed in Note 16, the balance of this related party debt at the time of Ben’s September 1, 2017 commencement of Ben’s commercial operations reduced the balance of the preferred equity held by Ben’s founders.

On December 1, 2021, Ben executed a binding term sheet with HCLP, in which HCLP agreed to return up to $20.0 million of principal and interest payments (the “Returned Amount”) previously made by BCG pursuant to the Second A&R Agreements. The Returned Amount was applied to, and increased the outstanding principal balance of, the First Lien Credit Agreement. HCLP returned $17.95 million to BCG on December 1, 2021, and the remainder of the Returned Amount is available for return to BCG at its discretion. BCH used a portion of such payment to redeem GWG Holdings’ Preferred C.0 Unit Accounts as further described in Note 13. BCG agreed to pay HCLP an amendment fee of $1.0 million as well as HCLP’s legal fees incurred in connection with the amendment.

On March 24, 2022, Ben executed Consents and Amendments No. 4 to the Second A&R Agreements with its lender, which, among other things, (i) deferred the payment of accrued and unpaid interest to March 24, 2022, (ii) evidenced the terms agreed to in the December 1, 2021 term sheet discussed above, (iii) extended the maturity date of the loans to August 31, 2023, and (iv) established revised installment payments for each loan of $5.0 million due on May 10, 2022, August 10, 2022, December 10, 2022, and March 10, 2023, so long as each payment does not cause the Company to incur a going concern, and (v) amended the occurrence of an event of default to require notice from HCLP on almost all potential defaults listed under the Second A&R Agreements. In addition, Ben agreed to pay fees totaling approximately 6.5% of the outstanding principal before giving effect to the amendments. During the year ended March 31, 2023, the three months ended March 31, 2022, and the years ended December 31, 2021 and 2020, Ben paid nil, $8.6 million, $1.1 million, and $3.2 million, respectively, in deferred financing costs to the lender. Through March 31, 2023, all required principal and interest payments due under the Second A&R Agreements have been paid.

In connection with the term sheet executed on December 1, 2021 and Consents and Amendments No. 4 to the Second A&R Agreements, Ben recorded a $19.5 million loss on extinguishment of debt during the year ended December 31, 2021, which is reflected in the loss on extinguishment of debt line item on the consolidated statements of comprehensive income (loss).

On February 15, 2023, Ben executed those certain Amendment No. 5 to Second Amended and Restated Credit Agreement and Consent and Amendment No. 5 to Second Amended and Restated Second Lien Credit Agreement with HCLP, pursuant to which, as required by Amendments No. 4, certain Ben subsidiaries became subsidiary guarantors and entered into those certain Amended and Restated Security and Pledge Agreement (First Lien) and Amended and Restated Security and Pledge Agreement (Second Lien), that certain first lien Guaranty and that certain second lien Guaranty.

 

F-111


Table of Contents

In connection with the Second A&R Agreements, Beneficient Holdings, Inc. (“BHI”), which owns a majority of the Class S Ordinary Units, BCH Preferred A.1, and FLP Subclass 1 Unit Accounts issued by BCH, will grant certain tax-related concessions to the Lender as may be mutually agreed upon between the parties. In exchange for the tax-related concessions, 5.0% of BHI’s BCH Preferred A.1, which will be held by the Lender, may convert to BCH Preferred A.0. In addition, recipients of a grant of BCH Preferred A.1 from BHI will have the right to put an amount of BCH Preferred A.1 to Ben equal to any associated tax liability stemming from any such grant; provided that the aggregated associated tax liability shall not relate to more than $30.0 million of grants of BCH Preferred A.1 from BHI. A liability of $3.8 million was recorded for the put right as of March 31, 2022 related to the BHI Grants (as defined in Note 12). No such liability existed as of March 31, 2023 as the liability was settled for cash during June 2022.

The Second A&R Agreements and ancillary documents contain covenants that (i) prevent Ben from issuing any securities senior to the BCH Preferred A.0 or BCH Preferred A.1 Unit Accounts; (ii) prevent Ben from incurring additional debt or borrowings greater than $10.0 million, other than trade payables, while the loans are outstanding; and (iii) prevent, without the written consent of the lender, GWG Holdings from selling, transferring, or otherwise disposing of any BCH Preferred A.1 held as of May 15, 2020, other than to its subsidiary GWG DLP Funding V, LLC. As of March 31, 2023, the Company was in compliance with all covenants.

Maturities of principal on the debt due to related parties for the next five fiscal years ending March 31 are as follows:

 

(Dollars in thousands)    Debt Due to
Related Parties
 

2023

   $ —  

2024

     94,641

2025

     2,076

2026

     —    

2027

     —    

12. Share-based Compensation

As of March 31, 2023 and March 31, 2022, the Company has outstanding share-based awards under the Beneficient Management Partners, L.P. (“BMP”) Equity Incentive Plan, the Ben Equity Incentive Plan, and BCH Preferred A.1 Unit Accounts, as more fully described below.

BMP Equity Incentive Plan

The Board of Directors of Ben Management, Ben’s general partner, adopted the BMP Equity Incentive Plan in 2019. Under the BMP Equity Incentive Plan, certain directors and employees of Ben are eligible to receive equity units in BMP, an entity affiliated with the Board of Directors of Ben Management, in return for their services to Ben. The BMP equity units eligible to be awarded to employees is comprised of BMP’s Class A Units and/or BMP’s Class B Units (collectively, the “BMP Equity Units”). As of March 31, 2023, the Board has authorized the issuance of up to 119,000,000 units each of the BMP Equity Units. All awards are classified in equity upon issuance.

BMP’s Class A Units indirectly participate in profits from certain revenue streams associated with BCH through the FLP Subclass 2 Unit Accounts of BCH as described in Note 13. The income allocation from the FLP Subclass 2 Units is reinvested equally into Class S Ordinary Units and Class S Preferred Units issued by BCH on a quarterly basis. For vested Class A Units, on a quarterly basis and subject to certain restrictions, the holder can direct that all or a portion of the Class S Ordinary Units and Class S Preferred Units attributable to such vested units be converted into BCG’s Common Units and either i) distributed to the holder or ii) sold to another party

 

F-112


Table of Contents

with the proceeds less any transaction expenses distributed to the holder. Upon holder’s termination of employment from Ben for reasons other than cause, BMP will redeem the vested Class A Units for consideration comprised of either i) BCG Common Units or ii) cash proceeds from BCG Common Units being sold to another party less any transaction expenses. The value at redemption is based on the continued participation in the income allocated to the holder’s Class A Units for five years, with such continued participation reduced each year after termination by 20 percent.

The BMP Class B Units indirectly participate in 49.5 percent of the income of Constitution Private Capital Company, L.L.C. Upon a recipient’s termination of employment from Ben for reasons other than cause, BMP will reacquire the outstanding vested Class B Units from the recipient for consideration valued at eight times normalized earnings before interest, taxes, depreciation, and amortization as forecasted by the Partnership’s General Partner in its sole discretion.

While providing services to Ben, if applicable, certain of these awards are subject to minimum retained ownership rules requiring the award recipient to continuously hold BMP Equity Units equivalents equal to at least 25% of their cumulatively granted awards that have the minimum retained ownership requirement. The awards are generally non-transferable. Awards under the BMP Equity Incentive Plan that vest ultimately dilute Ben’s Common Unitholders.

The BMP Equity Units include awards that fully vest upon grant and awards that are subject to service-based vesting of a four-year period from the date of hire. Expense associated with the vesting of these awards is based on the fair value of the BMP Equity Units on the date of grant. Compensation cost is recognized for the granted awards on a straight-line basis using the graded vesting method, and forfeitures are accounted for at the time that such forfeitures occur. Expense recognized for these awards is specially allocated to certain holders of redeemable noncontrolling interests.

The fair value of the BMP Equity Units was determined on the grant-date using a probability-weighted discounted cash flow analysis. This fair value measurement is based on significant inputs not observable in the market and thus represents a Level 3 measurement within the fair value hierarchy. The resultant probability-weighted cash flows are then discounted using a rate that reflects the uncertainty surrounding the expected outcomes, which the Company believes is appropriate and representative of a market participant assumption, and for lack of marketability given the underlying units of the awards are not publicly traded.

The table below summarizes the key inputs used in the valuation of the BMP Equity Units granted during each of the periods ended below:

 

     Range of Targets  

Unobservable Inputs

   Year Ended
March 31,
2023
    Three Months
Ended
March 31,
2022
    Year Ended
December 31,
2021
    Year Ended
December 31,
2020
 

Expected term in years

     4       4       4       4  

Discount rate

     32.1     32.1     32.1     27.8

Discount for lack of marketability

     23.1     23.1     23.1     19.4

Long-term growth rate (after discrete projection period)

     2.5     2.5     2.5     2.5

The expected term represents the average estimated time that a recipient will be an employee of Ben and thus eligible to participate fully in the BMP Equity Incentive Plan. The discount rate is based on a modified capital asset pricing model, which includes certain observable market inputs and other data for an identified group of comparable public companies. The discount for lack of marketability is based on a Finnerty put-option model, which similarly includes certain observable market inputs and other data for an identified group of comparable public companies. The long-term growth rate is the estimated growth rate of the earnings related to BMP Equity Units that is applied to the years subsequent to Ben’s discrete cash flow periods.

 

F-113


Table of Contents

During the second quarter of 2020, 1,963,969 vested units were forfeited and returned as a result of an agreement allowing Ben to recover the aforementioned units held by one former director of Ben. Ben recognized $36.3 million of other income as a result of the forfeiture of vested share-based compensation, including both BMP Equity Units and restricted equity units issued under the Ben Equity Incentive Plan described below. A substantial majority of the former director’s share-based compensation units were fully vested, and the majority of the related expense was allocated to certain holders of noncontrolling interests and recorded in prior periods. The same certain holders of noncontrolling interests were allocated the majority of the related income arising from the forfeiture in 2020. The forfeiture of these units is being challenged in private arbitration. Refer to Note 20 for more information.

Ben Equity Incentive Plan

The Board of Directors of Ben Management, BCG’s general partner, adopted the Ben Equity Incentive Plan in September 2018. Under the Ben Equity Incentive Plan, Ben is permitted to grant equity awards in the form of restricted equity units (“REUs”) up to a maximum of 12,811,258, representing ownership interests in BCG Common Units. Settled awards under the Ben Equity Incentive Plan dilute BCG’s Common Unitholders. The total number of BCG Common Units that may be issued under the Ben Equity Incentive Plan is equivalent to 15% of the number of fully diluted BCG Common Units outstanding, subject to annual adjustment. All awards are classified in equity upon issuance.

Awards are generally subject to service-based vesting over a multi-year period from the recipient’s date of hire, though some awards are expected to be fully vested upon grant date, both subject to the completion of certain performance conditions. While providing services to Ben, if applicable, certain of these awards are subject to minimum retained ownership rules requiring the award recipient to continuously hold BCG Common Unit equivalents equal to at least 15% of their cumulatively granted awards that have the minimum retained ownership requirement.

For substantially all of the awards granted in 2020, we estimated the fair value of REUs using the valuation techniques consistent with those utilized to determine the acquisition date equity values arising from GWG Holdings obtaining a controlling financial interest in BCG. These valuation techniques principally relied upon the Option Pricing Model Backsolve approach under the market method.

For the REUs granted in the latter portion of 2020, which is a de minimis amount of the total 2020 REUs, and for periods thereafter, we utilized valuation techniques consisting of the income approach and market approach.

During the second quarter of 2020, 507,500 vested units were forfeited as a result of an agreement allowing Ben to recover the aforementioned units held by one former director of Ben as further discussed above.

During the third quarter of 2020, 515,000 units were granted to a senior partner director subject to a performance condition. The performance condition has not been met as of March 31, 2023. As the performance condition of the grant is based on a liquidity event, recognition of the related compensation cost is deferred until the condition is met. Total unrecognized compensation cost related to this award is approximately $6.4 million as of March 31, 2023.

Effective April 1, 2022, Ben granted 513,533 REUs to employees and directors, 39,691 of which have been forfeited. Effective October 1, 2022, 40,180 REUs were granted to employees. Awards will generally be subject to service-based vesting over a multi-year period from the grant date, subject to a performance condition. The performance condition has not been met as of March 31, 2023. As the performance condition of the grant is based on a liquidity event, recognition of the related compensation cost is deferred until the condition is met. Total unrecognized compensation cost related to these awards is approximately $6.4 million as of March 31, 2023.

 

F-114


Table of Contents

Preferred Equity

On April 25, 2019, BCH Preferred A.1 Unit Accounts were assigned to three board directors, with each having a capital account balance of $4.0 million, subject to a performance condition, in return for each of the board directors providing to BCH their knowledge and abilities in helping with the formation of and growth for the Company. BHI, a Related Entity, assigned the BCH Preferred A.1 Unit Accounts it holds to the directors for those individuals providing services to BCH. One director subsequently forfeited their award, which reverted back to BHI. Accounting for services provided to the Company but paid by a principal shareholder follows the substance of the transaction and is therefore accounted for similar to a share-based payment in exchange for services rendered.

For the remaining awards, the performance condition was met during the fourth quarter of 2020 and expense of $11.4 million was recognized and specially allocated to certain BCH Preferred A.1 Unit Account holders on a pro-rata basis based on their capital account balance. The expense recognized upon vesting is reflective of the value calculated after the determination of overall enterprise value in connection with the December 31, 2019 transaction with GWG Holdings (discussed in Note 4).

On April 1, 2022, a certain director was assigned BCH Preferred A.1 with a grant date of December 31, 2021 and having an account balance of $5.7 million (the “Initial Grant”). Further, effective as of April 3, 2022, the director was assigned additional BCH Preferred A.1 (the “Additional Grant” and together with the Initial Grant, the “BHI Grants”) with a grant date of December 31, 2021 and having an account balance of $3.8 million. The Initial Grant is subject to a service condition, which requires compensation cost to be recognized over the explicit, substantive service vesting period that extends after the grant date. The Additional Grant was fully vested upon issuance. As such, $7.2 million of compensation expense was recognized during the year ended December 31, 2021 related to these grants.

In order to provide that certain director with cash to cover any tax liability arising from the BHI Grants, BCH and the director entered into a Unit Account Redemption Agreement, effective as of April 3, 2022, whereby BCH was required to purchase and redeem from that certain director all of the BCH Preferred A.1 granted to the director pursuant to the BHI Tax Grant for a purchase price of $3.8 million, in cash. Such redemption occurred in full on June 10, 2022.

 

F-115


Table of Contents

The following table summarizes the award activity, in units, for the BMP and Ben Equity Incentive Plans during the year ended March 31, 2023, the three months ended March 31, 2022, and the years ended December 31, 2021 and 2020:

 

     BMP      REU  
(units in thousands)    Units      Weighted Average
Grant Date Fair
Value per Unit
     Units      Weighted Average
Grant Date Fair
Value per Unit
 

Balance, December 31, 2019

     180    $ 11.82      247    $ 12.50
  

 

 

    

 

 

    

 

 

    

 

 

 

Granted during the period

     7,363      9.61      5,603      12.50

Vested during the period

     (5,037      9.61      (3,354      12.50

Forfeited during the period

     (380      9.61      (303      12.50
  

 

 

    

 

 

    

 

 

    

 

 

 

Balance, December 31, 2020

     2,126    $ 9.61      2,193    $ 12.50
  

 

 

    

 

 

    

 

 

    

 

 

 

Granted during the period

     216      10.67      216      12.50

Vested during the period

     (788      9.67      (619      12.50

Forfeited during the period

     (203      9.69      (152      12.50
  

 

 

    

 

 

    

 

 

    

 

 

 

Balance, December 31, 2021

     1,351    $ 9.73      1,638    $ 12.50
  

 

 

    

 

 

    

 

 

    

 

 

 

Granted during the period

     40      10.67      111      12.50

Vested during the period

     (195      9.70      (195      12.50

Forfeited during the period

     (78      9.61      (51      12.50
  

 

 

    

 

 

    

 

 

    

 

 

 

Balance, March 31, 2022

     1,118    $ 9.78      1,503    $ 12.50
  

 

 

    

 

 

    

 

 

    

 

 

 

Granted during the period

     35      10.67      510      12.50

Vested during the period

     (646      9.73      (524      12.50

Forfeited during the period

     (69      10.00      (90      12.50
  

 

 

    

 

 

    

 

 

    

 

 

 

Balance, March 31, 2023

     438    $ 10.04      1,399    $ 12.50
  

 

 

    

 

 

    

 

 

    

 

 

 

The following table presents the components of share-based compensation expense, included in employee compensation and benefits, recognized in the consolidated statements of comprehensive income (loss) for the year ended March 31, 2023, the three months ended March 31, 2022, and the years ended December 31, 2021 and 2020:

 

     Year
Ended
March 31,
     Three
Months
Ended
March 31,
     Year Ended
December 31,
 
(dollars in thousands)    2023      2022      2021      2020  

BMP equity units

   $ 4,297    $ 1,289    $ 7,390    $ 51,963

Restricted equity units

     4,358      1,539      8,537      44,402

Preferred equity

     1,430      —          7,226      11,443
  

 

 

    

 

 

    

 

 

    

 

 

 

Total share-based compensation

   $ 10,085    $ 2,828    $ 23,153    $ 107,808
  

 

 

    

 

 

    

 

 

    

 

 

 

Unrecognized share-based compensation expense, excluding the expense related to the REU performance award discussed above, totaled $6.4 million as of March 31, 2023, which we expect to recognize based on scheduled vesting of awards outstanding at March 31, 2023.

 

F-116


Table of Contents

The following table presents the share-based compensation expense expected to be recognized over the next five fiscal years ending March 31 for awards outstanding, excluding the REU awards subject to the performance condition discussed above, as of March 31, 2023:

 

(dollars in thousands)    BMP      REU      Total  

2024

   $ 2,075    $ 2,503    $ 4,578

2025

     662        736        1,398

2026

     242        150        392

2027

     14        —          14

2028

     —          —          —    
  

 

 

    

 

 

    

 

 

 

Total

   $ 2,993    $ 3,389    $ 6,382
  

 

 

    

 

 

    

 

 

 

Weighted-average period to be recognized

     1.61        1.46     

13. Equity

Below is a description of the outstanding classes of the equity of the Company, including quasi-equity amounts that are required to be reported as temporary equity between the liabilities and equity sections on the consolidated statements of financial condition. The 7th Amended and Restated LPA of BCH (“BCH LPA”) and 3rd Amended and Restated LPA of BCG (“BCG LPA”), govern the terms of these equity securities, as applicable. BCG, as the general partner of BCH, and BHI, as the limited partner holding a majority interest of the BCH Preferred A.1, entered into the First Amendment to the BCH LPA, effective as of December 7, 2021 (the “BCH LPA Amendment”). The Company’s governing documents authorize the issuance of additional classes of equity. All equity interests are limited partnership interests.

Common Units

As of March 31, 2023 and March 31, 2022, BCG had a total of 67,486 Common Units (in thousands) issued and outstanding. As limited partner interests, these units are generally non-voting and do not entitle the limited partner to participate in the management of the Company’s business and affairs. For each Common Unit issued by BCG, BCG owns one unit of the Subclass 1 Class A Units issued by BCH. The Subclass 1 Class A Units are entitled to share in the profits of BCH.

Ben’s common equity units were first issued on September 1, 2017 as part of the commencement of Ben’s commercial operations when Ben’s first outside third-party investor, through the 2017-18 Exchange Trusts, purchased Ben’s common equity units. Ben used a portion of the proceeds from the issuance of these common equity units to retire a series of six loan agreements with our founder or entities related to our founder, in addition to other payables with our founder or related entities. The amounts used by the 2017-18 Exchange Trusts to acquire the Ben common units were generated by the 2017-18 Exchange Trust from its sale of alternative investment assets to the Customer ExAlt Trusts as part of Ben’s transactions in 2017. A portion of the funds used by the Customer ExAlt Trusts to acquire these alternative investment assets included amounts borrowed by the Customer ExAlt Trusts from a subsidiary of Ben, which in turn borrowed the amount pursuant to the First Lien Credit Agreement as described in Note 11.

Redeemable Preferred Equity:

Preferred Series B Subclass 1 Unit Accounts

The Preferred Series B Subclass 1 Unit Accounts of BCG (“BCG Preferred B.1”) are allowed to be issued pursuant to the BCG LPA. The Preferred Series B Subclass 1 Unit Accounts of BCH (“BCH Preferred B.1”) are allowed to be issued pursuant to the BCH LPA. The BCG Preferred B.1 will correspond to the BCH Preferred B.1 to be issued by BCH to BCG, as the sole holder of the BCH Preferred B.1. Upon BCG’s receipt of any allocation, distribution,

 

F-117


Table of Contents

or return of capital on the BCH Preferred B.1, BCG will make a corresponding allocation, distribution, or return of capital to the holders of the BCG Preferred B.1 in accordance with the BCG LPA.

BCG Preferred B.1 have not been issued as of March 31, 2023.

Preferred Series B Subclass 2 Unit Accounts

The BCG LPA allows for the creation of Preferred Series B Subclass 2 Unit Accounts of BCG (“BCG Preferred B.2”). The BCH LPA allows for the creation of Preferred Series B Subclass 2 Unit Accounts of BCH (“BCH Preferred B.2”). The BCG Preferred B.2 correspond to the BCH Preferred B.2 issued by BCH to BCG, as the sole holder of the BCH Preferred B.2. The BCH Preferred B.2 are entitled to certain distributions and income allocations. Upon BCG’s receipt of any allocation, distribution, or return of capital on the BCH Preferred B.2, BCG will make a corresponding allocation, distribution, or return of capital to the holders of the BCG Preferred B.2 in accordance with the BCG LPA.

Pursuant to the terms of the BCH LPA Amendment, the definition for “Preferred Series B Subclass 2 Preferred Return Amount” was amended such that holders of Preferred B.2 would recognize a preferred return on their Preferred B.2 immediately, solely for U.S. GAAP purposes, instead of recognizing such returns upon any Initial Listing Event or return of capital. Further, the BCH LPA Amendment provided that the Preferred Series B Subclass 2 Preferred Return accrued each quarter would be reflected on the U.S. GAAP capital accounts related to each Preferred B.2 Unit Account on the last business day of each quarter. To the extent that the Preferred Series B Subclass 2 Preferred Return Amount exceeds the U.S. GAAP earnings of BCH, such excess Preferred Series B Subclass 2 Preferred Return Amount will be deducted, on a pro rata basis, from the U.S. GAAP capital account of the Preferred Series A.1 Unit Accounts. During the year ended March 31, 2023, the three months ended March 31, 2022, and the year ended December 31, 2021, Ben accrued $37.1 million, $8.4 million, and $2.2 million, respectively, for the Preferred B.2 preferred return, which was recognized in the Preferred B.2 balance per the BCH LPA Amendment.

Upon an Initial Listing Event, each BCH Preferred B.2 Unit Account is to be cancelled and converted into a certain number of BCG’s Common Units, dependent on certain other conditions being met. Similarly, upon an Initial Listing Event, the BCH Preferred B.2 Unit Accounts held by BCG will be cancelled and converted into a certain number of BCH Class A Units, dependent on certain other conditions being met. The BCG Preferred B.2 are convertible into BCG Common Units using the formula of the investor’s initial Preferred Series B.2 capital account balance plus any accrued and unpaid preferred return through the date of conversion divided by 80% or 85% of the initial public listing price (depending on the date of the initial public listing).

Other allocations, distributions or returns of capital may be made subject to the provisions of the BCH LPA and BCG LPA. Additionally, holders of BCG Preferred B.2 may be entitled to a return of capital, pending certain conditions, on December 31, 2025.

With respect to BCG, upon its sale, liquidation, dissolution or winding up, the BCG Preferred B.2 will rank (a) junior to the BCG Preferred B.1 and (b) senior to all other currently issued and outstanding classes and series of BCG’s preferred units and common units (i.e., BCG’s Common Units), but, because BCG has a holding company structure, the BCG Preferred B.2 will be structurally subordinated to interests in BCH. With respect to BCH, upon its sale, liquidation, dissolution or winding up, the BCH Preferred B.2 held by BCG will be entitled to distributions pursuant to an effective ranking of (a) junior to certain guaranteed payments to the holders of the BCH Preferred A.0, any required distributions to the holders of the FLP 3 Unit Accounts, (b) junior to the BCH Preferred A.0, (c) junior to the BCH Preferred B.1, (d) junior to the BCH Preferred C.0; (e) pari passu and pro rata with the BCH Preferred A.1, and (f) senior to all other currently issued and outstanding classes and series of BCH’s preferred units and common units. Upon payment to BCG as the holder of the BCH Preferred B.2 in an amount equal to the positive amount of the capital account balance attributable to the BCH Preferred B.2, the BCH Preferred B.2 will be cancelled.

 

F-118


Table of Contents

On November 29, 2021, GWG Holdings converted its capital account balance of $319.0 million in BCH Preferred A.1 to an equal amount of BCG Preferred B.2. Such conversion was accounted for as an extinguishment of the BCH Preferred A.1 and a new issuance of BCG Preferred B.2, which resulted in an increase in GWG Holdings’ interest in Ben’s preferred equity by $46.2 million during the year ended December 31, 2021. On December 7, 2021, $352.6 million of BCG Preferred B.2 were issued in exchange for an investment in alternative assets of the same aggregate net asset value. In connection with the December 7, 2021 issuance of BCG Preferred B.2, BCG granted the purchasers of such securities certain registration rights and, if the initial registration statement under such registration rights has not been declared effective by June 30, 2023, the right to put the BCG Preferred B.2 to BCG for an amount equal to the corresponding capital account balance as of the date of exercise of such put right, subject to certain limitations. As discussed in Note 1, Ben’s Registration Statement was declared effective on May 12, 2023 and as such, the put right is no longer effective.

During the year ended March 31, 2023, $4.6 million of BCG Preferred B.2 was redeemed for cash. There were no redemptions during the three months ended March 31, 2022 or the year ended December 31, 2021.

The BCG Preferred B.2 are recorded in the consolidated statements of financial condition in the redeemable preferred equity line item.

Redeemable Noncontrolling Interests:

Preferred Series A Subclass 0 Unit Accounts

On November 29, 2021, the BCH Preferred A.0 were modified pursuant to the BCH LPA. On December 1, 2021, following the effectiveness of the Seventh Amended and Restated LPA of BCH, $251.7 million of the current outstanding capital accounts of BCH Preferred A.1 were automatically converted to BCH Preferred A.0, with the exception of the capital accounts held by GWG Holdings. Such conversion was accounted for as an extinguishment of the BCH Preferred A.1 and issuance of Preferred A.0, which resulted in a deemed contribution of $1.7 million to the Company during the year ended December 31, 2021.

The BCH Preferred A.0 receives a quarterly guaranteed payment calculated as 6% of the BCH Preferred A.0’s initial capital account balance on an annual basis, or 1.50% per fiscal quarter. The Preferred A.0 does not receive any allocations of profits, except to recoup losses previously allocated. The guaranteed payment to BCH Preferred A.0 is not subject to available cash and has priority over all other distributions made by BCH. On December 1, 2021, BCH and the holders of the BCH Preferred A.0 entered into an agreement to defer the guaranteed payment to August 31, 2023; provided that such a guaranteed payment may be made prior to August 31, 2023 if the Audit Committee of the Board of Directors of Ben Management, determines that making such payment, in part or in full, would not cause Ben to incur a going concern issue. The guaranteed payment accrual totaled $20.9 million and $3.8 million as of March 31, 2023 and March 31, 2022, respectively, and is included in the accounts payable and accrued expenses line item of the consolidated statements of financial condition.

Additionally, the BCH Preferred A.0 has the ability under the BCH LPA to elect, by a majority of holders of BCH Preferred A.0, to receive a full return of capital senior to any other security if an event causing mandatory returns of capital occurs.

The BCH Preferred A.0 can be converted into Class S Units at the election of the holder, at a price equal to (x) prior to the initial public listing, the per common unit fair market value as determined by the general Partner and (y) following the initial public listing, the lesser of (i) $10 and (ii) if the common units are listed on a national securities exchange, the volume-weighted average closing price of a common unit as reported on the exchange on which the common units are traded for the twenty (20) days immediately prior to the applicable exchange date, or if the common units are not listed on a national securities exchange, then the volume-weighted average closing price of a security traded on a national securities exchange or quoted in an automated quotation system into which the common units are convertible or exchangeable for the twenty (20) days immediately prior to the applicable exchange date.

 

F-119


Table of Contents

Finally, a holder of BCH Preferred A.0, subsequent to January 1, 2023, may elect to require a redemption by BCH of up to 12.5% of his or her respective BCH Preferred A.0 Capital Account for any rolling twelve-month period; provided that such holder shall not be permitted to redeem more than 50% of such holder’s BCH Preferred A.0 Capital Account in the aggregate. Subsequent to January 1, 2023, if a holder of BCH Preferred A.0 continues to hold BCH Preferred A.1, such holder may elect on a quarterly basis to convert additional BCH Preferred A.1 held by such holder to BCH Preferred A.0 up to an amount equal to 12.5% of such holder’s initial BCH Preferred A.0 capital account; provided that such holder’s post-conversion capital account balance in respect of all BCH Preferred A.0 held by such holder does not exceed such holder’s initial BCH Preferred A.0 capital account.

The BCH Preferred A.0 Unit Accounts are recorded in the consolidated statements of financial condition in the redeemable noncontrolling interest line item.

Preferred Series A Subclass 1 Unit Accounts

The BCH Preferred A.1 Unit accounts are issued by BCH and are non-participating and convertible on a dollar basis.

In 2019, Preferred A.1 holders signed an agreement to forbear the right to receive an annualized preferred return in excess of a rate determined materially consistent with the methodology below. The forbearance agreement expired on June 30, 2021. Thus, the income allocation methodology for periods until June 30, 2021 was as follows:

 

   

First, BCG, as the sole holder of Class A Units issued by BCH is allocated income from BCH to cover the expenses incurred solely by Ben;

 

   

Second, the remaining income at BCH is allocated 50% to the aggregate of Class A Units and Class S Ordinary Units and 50% to Preferred Series A Subclass 1 Unit Accounts, until the BCG Common Units receive a 1% annualized return on the Common Unit account balance;

 

   

Third, after the 1% annualized return to the BCG Common Unit is achieved, additional income is allocated to the Preferred Series A until the Preferred Series A is allocated the amount required under the LPA, (as amended); and

 

   

Finally, any remaining income is allocated under the terms of the current LPA (pro-rata between the Class A Units and Class S Ordinary Units).

The allocation of profits and losses after the expiration of the forbearance agreement follows the terms set forth in the LPA.

The weighted average preferred return rate for the year ended March 31, 2023, the three months ended March 31, 2022, and the years ended December 31, 2021 and 2020, was approximately 1.38%, 3.92%, 2.33%, and 1.84%, respectively. No amounts have been paid to the BCH Preferred A.1 holders related to the preferred return from inception through March 31, 2023, and any amounts earned have been accrued and are included in the balance of redeemable noncontrolling interests presented on the consolidated statements of financial condition. As of March 31, 2023, approximately $96.5 million of preferred return related to the BCH Preferred A.1 has not been allocated to its holders due to insufficient income during those periods to fully satisfy the preferred return and will be allocable to the BCH Preferred A.1 holders in future quarterly periods to the extent that sufficient income, if any, is available for such allocation. Additionally, certain BCH Preferred A.1 holders agreed to be specially allocated any income or losses associated with the BMP Equity Incentive Plan, and certain other costs.

Upon an election, a holder of BCH Preferred A.1 will be issued Class S Ordinary Units necessary to provide the holder with a number of Class S Ordinary Units that, in the aggregate, equal (a) the balance of the holder’s capital account, as limited by the annual conversion amount (as defined in the LPA), associated with the BCH

 

F-120


Table of Contents

Preferred A.1 Unit Accounts being converted divided by (b) either (x) prior to an initial public offering, the appraised per Class A Unit fair market value as determined by Ben and (y) following an initial public offering, the average price of a Common Unit for the thirty (30) day period ended immediately prior to the applicable conversion date. The holder of such newly issued Class S Ordinary Units may immediately convert them into Common Units. Additionally, effective December 31, 2030, if the BCH Preferred A.1 have not been converted and if Ben has not completed a public listing, they will redeem for cash in an amount equal to the then outstanding capital account balance of the accounts. If available redeeming cash (as defined in the LPA) is insufficient to satisfy any such redemption requirements, BCH, on a quarterly basis, will redeem additional BCH Preferred A.1 until all such BCH Preferred A.1 have been redeemed. The BCH Preferred A.1 are subject to certain other conversion and redemption provisions.

The BCH LPA also includes certain limitations of BCH, without the consent of a majority-in-interest of the Preferred Series A Unit Account holders, to i) issue any new equity securities and ii) except as otherwise provided, incur indebtedness that is senior to or pari passu with any right of distribution, redemption, repayment, repurchase or other payments relating to the Preferred Series A Unit Accounts or the Preferred Series B Unit Accounts. Further, BCH cannot, prior to the conversion of all the Preferred Series A Unit Accounts and the Preferred Series B Unit Accounts, incur any additional long-term debt unless i) after giving effect to the incurrence of the new long-term debt on a pro forma basis, the sum of certain preferred stock, existing debt and any new long-term indebtedness would not exceed 55% of the BCH’s NAV plus cash on hand, and ii) at the time of incurrence of any new long-term indebtedness, the aggregate balance of the BCH’s (including controlled subsidiaries) debt plus such new long-term debt does not exceed 40% of the sum of the NAV of the interests in alternative assets supporting the Collateral underlying the loan portfolio of BCH and its subsidiaries plus cash on hand at BCG, BCH and its subsidiaries.

On November 29, 2021, GWG Holdings converted its capital account balance of $319.0 million in BCH Preferred A.1 to an equal amount of BCG Preferred B.2, resulting in a deemed dividend to GWG Holdings of $46.2 million during the year ended December 31, 2021. Additionally, on November 29, 2021, the BCH Preferred A.1 were modified pursuant to the BCH LPA, which was accounted for as an extinguishment, resulting in a deemed contribution of $12.5 million to the Company for the year ended December 31, 2021.

The BCH Preferred A.1 are recorded in the consolidated statements of financial condition in the redeemable noncontrolling interest line item.

 

F-121


Table of Contents

The following table presents a rollforward of the redeemable noncontrolling interests for the year ended March 31, 2023, the three months ended March 31, 2022, and the years ended December 31, 2021 and 2020:

 

     Redeemable Noncontrolling
Interests
    Total
Redeemable
Noncontrolling
Interests
 
(Dollars in thousands)    Preferred
Series A.0
    Preferred
Series A.1
 

Balance, December 31, 2019 (As Restated)

   $ —       $ 1,588,604   $ 1,588,604
  

 

 

   

 

 

   

 

 

 

Net income (loss)

     —         (35,877     (35,877

Tax distribution to noncontrolling interest

     —         (5,592     (5,592
  

 

 

   

 

 

   

 

 

 

Balance, December 31, 2020

     —         1,547,135     1,547,135
  

 

 

   

 

 

   

 

 

 

Net income (loss)

     1,264     (9,532     (8,268

Deemed dividend upon issuance for GAAP to tax basis true-up

     —         (9,247     (9,247

Exchange of BCH Preferred Series A.1 Unit Accounts for BCG Preferred Series B.2 Unit Accounts

     —         (312,312     (312,312

Exchange of BCH Preferred Series A.1 Unit Accounts for BCH Preferred Series A.0 Unit Accounts

     251,652     (251,652     —    

Deemed dividend for BCG Preferred Series B.2 Unit Accounts preferred return

     —         (2,239     (2,239

Put option liability on grant of BCH Preferred A.1 Unit Accounts

     —         (3,793     (3,793

BCH Preferred Series A.0 Unit Accounts guaranteed payment accrual

     (1,264     —         (1,264

Deemed dividend for extinguishment of redeemable noncontrolling interest and preferred equity

     (1,745     (12,455     (14,200
  

 

 

   

 

 

   

 

 

 

Balance, December 31, 2021

     249,907     945,905     1,195,812
  

 

 

   

 

 

   

 

 

 

Net income (loss)

     3,788     (1,290     2,498

Deemed dividend for BCG Preferred Series B.2 Unit Accounts preferred return

     —         (8,424     (8,424

BCH Preferred Series A.0 Unit Accounts guaranteed payment accrual

     (3,788     —         (3,788
  

 

 

   

 

 

   

 

 

 

Balance, March 31, 2022

     249,907     936,191     1,186,098
  

 

 

   

 

 

   

 

 

 

Net income (loss)

     15,822     (4,298     11,524

Deemed dividend upon issuance for U. S. GAAP to tax basis true-up

     —         (314     (314

Deemed dividend for BCG Preferred Series B.2 Unit Accounts preferred return

     —         (37,133     (37,133

Transfer from BCH Preferred Series A.1 Unit Accounts to BCH Preferred Series A.0 Unit Accounts

     1,144     (1,144     —    

BCH Preferred Series A.0 Unit Accounts guaranteed payment accrual

     (15,822     —         (15,822
  

 

 

   

 

 

   

 

 

 

Balance, March 31, 2023

   $ 251,051   $ 893,302   $ 1,144,353
  

 

 

   

 

 

   

 

 

 

Noncontrolling Interests:

Noncontrolling interests represent the portion of certain consolidated subsidiaries’ limited partnership interests or interests in the Customer ExAlt Trusts that are held by third parties. Amounts are adjusted by the noncontrolling interest holder’s proportionate share of the subsidiaries’ earnings or losses each period and for any distributions that are paid.

 

F-122


Table of Contents

The following table presents a rollforward of the noncontrolling interests for the year ended March 31, 2023, the three months ended March 31, 2022, and the years ended December 31, 2021 and 2020:

 

    Noncontrolling Interests     Total
Noncontrolling
Interests
 
(Dollars in thousands)   Trusts     Class S
Ordinary
    Class S
Preferred
    FLP     Preferred
Series C
    Class A
of CT
 

Balance, December 31, 2019 (As Restated)

  $ 27,062   $ 85,448   $ 17   $ —       $ —       $ —       $ 112,527
 

 

 

   

 

 

   

 

 

   

 

 

   

 

 

   

 

 

   

 

 

 

Net income (loss)

    47,582     (6,920     (15     2,398     —         —         43,045

Noncontrolling interest reclass

    —         1,199     1,199     (2,398     —         —         —    

Noncash issuance of noncontrolling interest

    5,978     —         —         —         —         —         5,978

Reclass of distributions payable to noncontrolling interest holder

    (737     —         —         —         —         —         (737

Cash contribution for BCH Preferred Series C Unit Accounts

    —         —         —         —         130,200     —         130,200

Noncash issuance of BCH Preferred Series C Unit Accounts

    —         —         —         —         313     —         313

Promissory note forgiveness exchange for BCH Preferred Series C Unit Accounts

    —         (915     —         —         71,200     —         70,285

Adjustment for change in ownership interest

    —         (567     —         —         3,800     —         3,233
 

 

 

   

 

 

   

 

 

   

 

 

   

 

 

   

 

 

   

 

 

 

Balance, December 31, 2020

    79,885     78,245     1,201     —         205,513     —         364,844
 

 

 

   

 

 

   

 

 

   

 

 

   

 

 

   

 

 

   

 

 

 

Net income (loss)

    (30,513     (4,811     (30     1,503     —         —         (33,851

Noncontrolling interest reclass

    —         740     740     (1,480     —         —         —    

Payment of employee payroll taxes on restricted equity units

    —         (595     (595     —         —         —         (1,190

Noncash issuance of noncontrolling interest

    9,189     —         —         —         —         —         9,189

Reclass of distributions payable to noncontrolling interest holder

    (1,539     —         —         —         —         —         (1,539

Cash contribution for BCH Preferred Series C Unit Accounts

    —         —         —         —         14,800     —         14,800

Noncash issuance of BCH Preferred Series C Unit Accounts

    —         —         —         —         246     —         246

Redemption of BCH Preferred Series C Unit Accounts

    —         —         —         —         (14,800     —         (14,800

Reclass of allocated income for FLP Subclass 3 to payable

    —         —         —         (23     —         —         (23
 

 

 

   

 

 

   

 

 

   

 

 

   

 

 

   

 

 

   

 

 

 

Balance, December 31, 2021

    57,022     73,579     1,316     —         205,759     —         337,676
 

 

 

   

 

 

   

 

 

   

 

 

   

 

 

   

 

 

   

 

 

 

Net loss

    (55,229     (3,748     —         —         —         —         (58,977

Reclass of distributions payable to noncontrolling interest holder

    (811     —         —         —         —         —         (811
 

 

 

   

 

 

   

 

 

   

 

 

   

 

 

   

 

 

   

 

 

 

Balance, March 31, 2022

    982     69,831     1,316     —         205,759     —         277,888
 

 

 

   

 

 

   

 

 

   

 

 

   

 

 

   

 

 

   

 

 

 

Net income (loss)

    (117,861     (16,987     —         3,166     —         (962     (132,644

Noncontrolling interest reclass

    —         1,116     1,117     (2,233     —         —         —    

Payment of employee payroll taxes on restricted equity units

    —         (459     (460     —         —         —         (919

Distribution to noncontrolling interest

    —         —         —         —         —         (131     (131

Noncash issuance of noncontrolling interest

    299     —         —         —         —         —         299

Reclass of distributions payable to noncontrolling interest holder

    (1,719     —         —         —         —         —         (1,719

Reclass of allocated income for FLP Subclass 3 to payable

    —         —         —         (933     —         —         (933

Issuance of noncontrolling interest

    —         —         —         —         —         2,430     2,430

Annual reallocation of FLP

    —         (941     (1,116     —         —         —         (2,057
 

 

 

   

 

 

   

 

 

   

 

 

   

 

 

   

 

 

   

 

 

 

Balance, March 31, 2023

  $ (118,299   $ 52,560   $ 857   $ —       $ 205,759   $ 1,337   $ 142,214
 

 

 

   

 

 

   

 

 

   

 

 

   

 

 

   

 

 

   

 

 

 

 

F-123


Table of Contents

Preferred Series C Subclass 0 Unit Accounts

The BCH Preferred C.0 are non-participating and convertible. The Preferred Series C purchased by GWG Holdings under the Preferred Series C Unit Purchase Agreement (“UPA”) will automatically exchange for BCG Common Units, or another unit of Ben as the parties may mutually agree (the “Ben Units”), at the lower of (i) the volume-weighted average of the Ben Units for the 20 trading days following the listing of Common Units of Ben on a national securities exchange, and (ii) $12.75. In addition, at any time following the Effective Date, all or some of the Preferred Series C purchased under the UPA may be exchanged for BCG Common Units at the option of GWG Holdings (exercised by its Special Committee of the Board of Directors or, if such committee is no longer in place, the appropriate governing body of GWG Holdings); provided that, if GWG Holdings exchanges less than all of the Preferred Series C purchase under the UPA, then, immediately after giving effect to such exchange, GWG Holdings shall be required to continue to hold Preferred Series C Unit Accounts with a capital account that is at least $10.0 million. The exchange price for such Ben Units shall be determined by third-party valuation agents selected by BCG and GWG Holdings.

Account holders are entitled to a compounded quarterly preferred return based on a fraction, the numerator of which is (a) the sum of an inflation adjustment amount, plus (1) 0.5% prior to the initial public listing and (2) 0.75% following the initial public listing, and the denominator of which is (b) 1 minus the means of the highest effective marginal combined U.S. federal, state and local income tax rate (including the rate of taxes under Section 1411 of the Code) for a Fiscal Year prescribed for an individual resident in New York, New York (taking into account (a) the nondeductibility of expenses subject to the limitations described in Sections 67 and 68 of the Code, (b) the character (e.g., long-term or short-term capital gain or ordinary or exempt income) of the applicable income, but not taking into account the deductibility of state and local income taxes for U.S. federal income tax purposes), based on the Partnership’s most recently filed IRS form 1065, and (c) multiplied by 80%.

The BCH Preferred C.0 are senior to all other classes of preferred equity other than (i) the BCH Preferred A.0 Unit Accounts in terms of ordinary distributions, and (ii) the BCH Preferred Series A.0 and Preferred Series B Unit Accounts in terms of allocations of profits and liquidation. The only conversion, redemption, or exchange rights available to the BCH Preferred C.0 are those rights afforded in accordance with the UPA, or such similar agreement.

While any amount of Preferred Series C (Subclass 0 or 1) Unit Accounts is outstanding, BCH cannot make any distributions, other than tax distributions and redemptions, distributions upon a liquidation of BCH, and distributions of net consideration received from a sale of BCH, without the prior consent of a majority in interest of the holders of the Preferred Series C (Subclass 0 or 1) Unit Accounts.

On November 23, 2021, an initial capital account balance of $14.8 million was created upon the conversion from BCH Preferred Series C.1, as described below. Such conversion was accounted for as an extinguishment, at par. On December 1, 2021, Ben redeemed the entire $14.8 million for cash.

Preferred Series C Subclass 1 Unit Accounts

The BCH Preferred C.1 Unit Accounts are non-participating and convertible on a basis described above under Preferred Series C Subclass 0 Unit Accounts. Account holders are entitled to a compounded quarterly preferred return based on a fraction, the numerator of which is (a) the sum of an inflation adjustment amount, plus (1) 0.5% prior to the initial public listing and (2) 0.75% following the initial public listing, and the denominator of which is (b) 1 minus the means of the highest effective marginal combined U.S. federal, state and local income tax rate (including the rate of taxes under Section 1411 of the Code) for a Fiscal Year prescribed for an individual resident in New York, New York (taking into account (a) the nondeductibility of expenses subject to the limitations described in Sections 67 and 68 of the Code and (b) the character (e.g., long-term or short-term capital gain or ordinary or exempt income) of the applicable income, but not taking into account the deductibility of state and local income taxes for U.S. federal income tax purposes), based on the Partnership’s most recently filed IRS form 1065.

 

F-124


Table of Contents

BCH calculates two Preferred C.1 capital accounts: the Liquidation Capital Account and the Conversion Capital Account. In calculating the Conversion Capital Account, the Preferred C.1 Unit Accounts are allocated profits and losses junior to the Preferred A.1 Unit Accounts. In calculating the Liquidation Capital Account, the Preferred Series C.1 Unit Accounts is allocated profits and losses pari passu with the Preferred A.1 Unit Accounts.

Following the exchange of any BCH Preferred C.1 Unit Accounts into BCG Common Units under the UPA, the excess of the profits and losses allocated to the BCH Preferred C.1 under the Liquidation Capital Account over the Conversion Capital Account will be deemed the “Excess Amount.” Following the creation of an Excess Amount, profit or income or gain will be specially allocated at each tax period in accordance with the principals of Treasury Regulation Section 1.704-1(b)(4)(x), to the BCH Preferred A.1, prior to any amount of profit, income or gain being allocated to any other class of units (other than the BCH Preferred A.0) or limited partners until such special allocations equal, in the aggregate, such Excess Amount.

The only conversion, redemption, or exchange rights available to the BCH Preferred C.1 are those rights afforded in accordance with the Preferred Series C UPA, or such similar agreement.

While any amount of Preferred Series C (Subclass 0 or 1) Unit Accounts are outstanding, BCH cannot make any distributions, other than tax distributions and redemptions, distributions upon a liquidation of BCH, and distributions of net consideration received from a sale of BCH, without the prior consent of a majority in interest of the holders of the Preferred Series C (Subclass 0 or 1) Unit Accounts.

The weighted average preferred return rate for the year ended March 31, 2023, the three months ended March 31, 2022, and the years ended December 31, 2021 and 2020, was approximately 1.38%, 3.92%, 2.33%, and 0.75%, respectively. No amounts have been paid to the BCH Preferred C.1 holders related to the preferred return since issuance through March 31, 2023, and any amounts earned have been accrued and are included in the balance of noncontrolling interests presented on the consolidated statements of financial condition. There was no BCH Preferred C.1 issued during the year ended March 31, 2023 and the three months ended March 31, 2022. During the years ended December 31, 2021 and 2020, BCH issued for cash consideration of equal value $14.8 million and $130.2 million, respectively of BCH Preferred C.1 Unit Accounts. On November 23, 2021, GWG Holdings converted $14.8 million of its BCH Preferred C.1 to an equal amount of its BCH Preferred C.0. Such conversion was accounted for as an extinguishment at par.

The BCH Preferred C.1 are recorded in the consolidated statements of financial condition in the noncontrolling interest line item.

Class S Ordinary Units

As of March 31, 2023 and March 31, 2022, BCH, a subsidiary of Ben, had issued 5.8 million and 5.8 million Class S Ordinary Units, respectively, which were all outstanding on each of the respective dates. The Class S Ordinary Units participate on a pro-rata basis in the share of the profits or losses of BCH and subsidiaries following all other allocations made by BCH and its subsidiaries. As limited partner interests, these units have limited voting rights and do not entitle participation in the management of the Company’s business and affairs. Following an initial public listing or with the approval of a majority-in-interest of the BCH Class A Units, the Class S Ordinary Units are exchangeable for BCG Common Units on a one-for-one basis, subject to customary conversion rate adjustments for splits, distributions and reclassifications, as well as compliance with any applicable vesting and transfer restrictions. Each conversion also results in the issuance to BCG of a Class A Unit of BCH for each BCG Common Unit issued.

The Class S Ordinary Units are recorded in the consolidated statements of financial condition in the noncontrolling interests line item.

 

F-125


Table of Contents

Class S Preferred Units

The limited partnership agreement of BCH allows it to issue Class S Preferred Units, which are entitled to a quarterly preferred return. The Class S Preferred Units also participate on a pro-rata basis in the share of the profits or losses of BCH and subsidiaries following all other allocations made by BCH and its subsidiaries. As limited partner interests, these units are generally non-voting and do not entitle participation in the management of the Company’s business and affairs. Generally, the Class S Preferred Units are exchangeable for Class S Ordinary Units in Ben on a 1.2-for-1 basis, subject to customary conversion rate adjustments for splits, distributions and reclassifications, as well as compliance with any applicable vesting and transfer restrictions. The Class S Ordinary may then be exchanged for BCG Common Units as described above. Each conversion into Common Units also results in the issuance to Ben of a Class A Unit for each Common Unit issued. Holders of Class S Preferred Units may elect to convert into Class S Ordinary Units in connection with a sale or dissolution of BCH.

As of March 31, 2023 and March 31, 2022, a nominal number of shares of Class S Preferred Units have been issued, respectively. Preferred return earned by the Class S Preferred Units from inception in 2019 through March 31, 2023 is $0.2 million. No amounts have been paid to the Class S Preferred Unit holders related to the preferred return from inception through March 31, 2023 and any amounts earned have been accrued and are included in the balance of Class S Preferred Units presented on the consolidated statements of financial condition.

The Class S Preferred Units are recorded in the consolidated statements of financial condition in the noncontrolling interests line item.

FLP Unit Accounts (Subclass 1 and Subclass 2)

FLP Unit Accounts (Subclass 1 and Subclass 2) are non-unitized capital accounts. The FLP Subclass 1 Units were issued to a Related Entity as part of the initial commercial operations of Ben. The FLP Subclass 2 Units are related to the BMP Equity Incentive Plan. Each subclass of the FLP Unit Accounts is entitled to a certain portion of (1) a 15% profits interest on the financing and other tax pass-through businesses of Ben (subsidiaries of Ben Liquidity and Ben Insurance Services) and (2) a net service fee revenue interest on Ben’s fee-generating businesses (subsidiaries of Ben Custody and Ben Insurance Services), in each case calculated separately. The net service fee revenue interest for an entity is equal to the lesser of (i) the amount of reduction of total revenues that would result in the EBITDA of the entity divided by the total revenues of the entity to equal (but not drop below) 0.20 and 0.50 of the total revenues of the entity excluding revenue derived from financing activity and any revenue derived from an entity that is taxable as a corporation for U.S. federal income tax purposes. Amounts allocated to the FLP Unit Accounts are reinvested equally in additional Class S Ordinary Units and Class S Preferred Units on a quarterly basis at a price equal to the book value (if the units are not listed on a national securities exchange) or, if the units are listed on a national securities exchange, the closing price of the units on such exchange on the date of allocation, thereby creating additional Class S Ordinary Units and Class S Preferred Units.

During the year ended March 31, 2023, $2.2 million of income was allocated to the FLP Unit Accounts (Subclass 1 and 2), compared to no income allocation during the three months ended March 31, 2022, and $1.5 million and $2.4 million of income during the years ended December 31, 2021 and 2020, respectively. Annually, a true up of the quarterly allocations is required to match amounts allocated with annual earnings. The reallocation for the calendar year ended December 31, 2022 was $2.1 million.

In addition to the above stated amounts, the FLP Subclass 1 Unit Accounts are entitled to a portion of any upward carrying value adjustment as calculated pursuant to Internal Revenue Code Section 704(b). In the event of an upward carrying value adjustment, the FLP Subclass 1 Unit Accounts are entitled to first be allocated gains associated with such carrying value adjustment equal to 15% of the value of the capital accounts of all BCH

 

F-126


Table of Contents

Class A Units and Class S Units, calculated based on the post-adjusted capital accounts of the then outstanding Class A and Class S Units. Immediately following any such allocation, the amount allocated is converted in Class S Ordinary Units at the then determined value. Furthermore, the amount allocated to the FLP Subclass 1 Unit Accounts is reduced by the value of any previously allocated amount pursuant to an upward carrying value adjustment, calculated as the number of Class S Units previously received multiplied by the value of those units at the time of any subsequent carrying value adjustment. To date there have been no upward carrying value adjustments leading to an allocation pursuant to this provision.

FLP Unit Accounts (Subclass 3)

The BCH LPA allows for the creation of the FLP Subclass 3 Unit Accounts (the “FLP 3 Unit Accounts”). On November 29, 2021, all FLP 3 Unit Accounts were issued to, and are currently held by, BHI. The FLP 3 Unit Accounts will be allocated profits from net financing revenues on a quarterly basis equal to the lesser of (i) 5% of the quarterly net financing revenues, or (ii) 10% of the average annualized stated interest (to the extent constituting net financing revenue) of the quarterly average of new loans issued by any subsidiaries of Ben during the previous twelve fiscal quarters.

The FLP 3 Unit Accounts are entitled to tax and other distributions equal to 100% of the amount of profits allocated to the FLP 3 Unit Accounts, and such distributions are not subject to available cash. The FLP 3 Unit Accounts do not have any conversion features or rights.

During the year ended March 31, 2023, the three months ended March 31, 2022, and the year ended December 31, 2021, $0.9 million of income, nil, and a nominal amount, was allocated to the FLP 3 Unit Accounts.

Beneficiaries of the Customer ExAlt Trusts

The ultimate beneficiaries of the Customer ExAlt Trusts are the Charitable Beneficiaries, unrelated third-party charities, that are entitled to i) either, depending on the applicable trust agreements, 2.5% of all distributions received by such Customer ExAlt Trusts or 5.0% of any amounts paid to Ben as payment on amounts due under each ExAlt Loan, ii) for certain Customer ExAlt Trusts, approximately 10% of the amount of excess cash Collateral, if any, following the full repayment of an ExAlt Loan; and (iii) all amounts accrued and held at the Customer ExAlt Trusts once all amounts due to Ben under the ExAlt Loans and any fees related to Ben’s services to the Customer ExAlt Trusts are paid. The Charitable Beneficiaries’ account balances with respect to its interest in such Customer ExAlt Trusts cannot be reduced to below zero. Any losses allocable to the Charitable Beneficiaries in excess of their account balances are reclassified at each period end to the trusts’ deficit account. Additional Customer ExAlt Trusts are created arising from new liquidity transactions with customers. These new Customer ExAlt Trusts, which are consolidated by Ben, result in the recognition of additional noncontrolling interest representing the interests in these new Customer ExAlt Trusts held by the Charitable Beneficiaries. For the year ended March 31, 2023, the three months ended March 31, 2022, and the years ended December 31, 2021 and 2020, these new Customer ExAlt Trusts resulted in the recognition of additional noncontrolling interest of $0.3 million, nil, $9.2 million, and $6.0 million, respectively.

The interests of the Charitable Beneficiaries in the Customer ExAlt Trusts are recorded on the consolidated statements of financial condition in the noncontrolling interests line item.

Class A of CT Risk Management, L.L.C.

On April 1, 2022, a minority interest in the Class A membership of CT Risk Management, L.L.C., a consolidated VIE of Ben (as further discussed in Note 17), was sold for $2.4 million in cash to the third-party involved in the loan participation transaction described in Note 10. During the year ended March 31, 2023, BFF purchased $0.1 million of the member interest back from the controlling interest holder. As a Class A member of CT Risk

 

F-127


Table of Contents

Management, the holder is entitled to distributions first on a pro rata basis with other Class A members until the initial capital contributions are received and 2.0% of any amounts in excess of their capital contributions, to the extent such amounts are available. As such, this interest is recorded on the consolidated statements of financial condition in the noncontrolling interests line item.

14. Net Loss per Unit

Basic and diluted net loss attributable to The Beneficient Company Group L.P. per common unit for the year ended March 31, 2023, the three months ended March 31, 2022, and the years ended December 31, 2021 and 2020, are as follows:

 

(Dollars in thousands)   Year Ended
March 31,
    Three Months
Ended
March 31,
    Year Ended
December 31,
 
    2023     2022     2021     2020  

Net loss

  $ (252,100   $ (100,906   $ (105,133   $ (50,872

Less: Net income (loss) attributable to noncontrolling interests

    136,942       60,267       43,383       (7,168

Less: Noncontrolling interest guaranteed payment

    (15,822     (3,788     (1,264     —    
 

 

 

   

 

 

   

 

 

   

 

 

 

Net loss attributable to The Beneficient Company Group, L.P.

    (130,980     (44,427     (63,014     (58,040
 

 

 

   

 

 

   

 

 

   

 

 

 

Less: Noncash deemed contribution on extinguishment of redeemable noncontrolling interest

    —         —         14,200     —    

Less: Noncash deemed dividend on extinguishment of preferred equity interests of noncontrolling interest holders

    —         —         (46,202     —    
 

 

 

   

 

 

   

 

 

   

 

 

 

Net loss attributable to The Beneficient Company Group, L.P. common unitholders

  $ (130,980   $ (44,427   $ (95,016   $ (58,040
 

 

 

   

 

 

   

 

 

   

 

 

 

Weighted average of common units outstanding—basic and diluted

    67,486,168     67,486,168     51,534,365     45,807,648
 

 

 

   

 

 

   

 

 

   

 

 

 

Net loss attributable to The Beneficient Company Group, L.P. per common unit—Basic and Diluted

  $ (1.94   $ (0.66   $ (1.84   $ (1.27
 

 

 

   

 

 

   

 

 

   

 

 

 

 

F-128


Table of Contents

In computing diluted net loss per unit, we considered potentially dilutive units. Anti-dilutive units not recognized in the diluted net loss per unit calculation for the year ended March 31, 2023, the three months ended March 31, 2022, and the years ended December 31, 2021 and 2020, were as follows:

 

     Units  
     Year Ended
March 31,
     Three Months
Ended
March 31,
     Year Ended
December 31,
 
     2023      2022      2021      2020  

Class S Ordinary

     5,835,822      5,834,296      5,811,251      5,720,627

Class S Preferred

     93,678      88,606      72,126      15,288

Preferred Series A Subclass 0

     19,795,997      19,706,509      1,664,303      —    

Preferred Series A Subclass 1

     78,972,518      79,711,972      121,956,222      127,088,320

Preferred Series C

     16,068,912      16,068,912      16,340,086      4,845,358

Restricted Equity Units

     6,832,280      6,250,572      6,191,271      5,569,576
  

 

 

    

 

 

    

 

 

    

 

 

 

Total anti-dilutive units

     127,599,207      127,660,867      152,035,259      143,239,169
  

 

 

    

 

 

    

 

 

    

 

 

 

Additionally, anti-dilutive units of BCH Preferred B.2 are not included in the table above, as these securities convert upon an Initial Listing Event and are therefore considered contingently convertible and based upon a condition that has not yet occurred as of the end of the reporting period.

15. Income Taxes

The components of income tax expense (benefit) for the year ended March 31, 2023, the three months ended March 31, 2022, and the years ended December 31, 2021 and 2020, were as follows:

 

(Dollars in thousands)    Year Ended
March 31,
2023
     Three Months
Ended
March 31,
2022
     Year Ended
December 31,
2021
     Year Ended
December 31,
2020
 

Deferred expense

           

Federal

   $ (1,072    $ 1,072    $ —      $ 3,459
  

 

 

    

 

 

    

 

 

    

 

 

 

Income tax expense (benefit)

   $ (1,072    $ 1,072    $ —      $ 3,459
  

 

 

    

 

 

    

 

 

    

 

 

 

Income tax expense differs from the amounts computed by applying the Federal statutory rate to pre-tax income (loss). A reconciliation between the Federal statutory income tax rate of 21% to the effective income tax rate for the year ended March 31, 2023, the three months ended March 31, 2022, and the years ended December 31, 2021 and 2020, respectively, are shown below:

 

(Dollars in thousands)    Year
Ended
March 31,
2023
     Three
Months
Ended
March 31,
2022
     Year Ended
December 31,
2021
     Year Ended
December 31,
2020
 

Expected statutory income tax benefit

   $ (51,011    $ (9,381    $ (20,403    $ (19,949

Amounts attributable to non-taxable flow-through entities

     41,240      5,279      19,413      19,030

Amounts not deductible for income tax

     505      11      (776      1,368

Change in valuation allowance

     8,194      5,163      1,766      3,010
  

 

 

    

 

 

    

 

 

    

 

 

 

Income tax expense (benefit)

   $ (1,072    $ 1,072    $ —        $ 3,459
  

 

 

    

 

 

    

 

 

    

 

 

 

 

F-129


Table of Contents

The components of gross deferred tax assets and gross deferred tax liabilities as of March 31, 2023 and March 31, 2022, are as follows (included in other assets):

 

(Dollars in thousands)    March 31,
2023
     March 31,
2022
 

Deferred income tax assets:

     

Passthrough differences—temporary

   $ 17,142    $ 8,948

Net operating loss

     991      991
  

 

 

    

 

 

 

Non-current deferred income tax assets

     18,133      9,939
  

 

 

    

 

 

 

Deferred income tax liabilities:

     

Other

     —          (1,072
  

 

 

    

 

 

 

Non-current deferred income tax liabilities

     —          (1,072
  

 

 

    

 

 

 

Less: valuation allowance

     18,133      9,939
  

 

 

    

 

 

 

Total deferred income tax liability

   $ —        $ (1,072
  

 

 

    

 

 

 

As of March 31, 2023 and March 31, 2022, our gross federal net operating loss carryforwards for income tax purposes were approximately $4.7 million and $4.7 million, respectively. Under the Tax Act, federal net operating loss carryforwards can be carried forward indefinitely but limits the deduction for federal net operating losses to 80% of taxable income.

The Company has evaluated the positive and negative evidence bearing upon its ability to realize the deferred tax assets. Management has considered the Company’s history of cumulative net losses incurred over the past three years and has concluded that it is more likely than not that the Company will not realize the benefits of the deferred tax assets. Accordingly, a full valuation allowance has been established against the net deferred tax assets as of March 31, 2023 and March 31, 2022.

The Company does not have any significant uncertain tax positions as of March 31, 2023 and March 31, 2022, and the 2019, 2020, 2021 and 2022 tax years remain subject to examination by major tax jurisdictions as of the date of this report.

16. Related Parties

Relationship with Beneficient Management Counselors, L.L.C.

Ben Management is the general partner of Ben and is governed by a board of directors. The governing document of Ben Management provides that Beneficient Management Counselors, L.L.C. (“BMC”), wholly owned by one of several Related Entities, determine the directors of Ben Management who fill 49% of the Board seats. BMC is also entitled to select (a) 50% of the membership of the Ben Management’s Nominating Committee and Executive Committee and appoint the chair of each of these committees, and (b) 50% of the membership of the Community Reinvestment Committee (CRC) and the CRC’s chairperson and lead committee member. Certain decisions with respect to Ben’s charitable giving program are delegated to the CRC, including certain decisions on behalf of BFF as a Kansas TEFFI. Decisions regarding appointment and removal of Ben Management’s directors, other than directors appointed by BMC, are delegated, with certain exceptions, to the Nominating Committee of Ben Management of which our Chief Executive Officer and Chairman is a member and Chairman. In the event of a tie vote of the Nominating Committee on a vote for the appointment or removal of a director, the majority of the then total number of directors serving on the board of directors will break the tie; provided that upon and following a “trigger event” (as defined in Ben Management’s governing document) the chair of the Nominating Committee may cast the tie-breaking vote.

 

F-130


Table of Contents

Services Agreement with Bradley Capital Company, L.L.C.

Ben is the general partner of BCH and together they entered into an agreement with Bradley Capital Company, L.L.C. (“Bradley Capital”) and BMC effective June 1, 2017 (the “Bradley Capital Agreement”), which was then amended and restated effective January 1, 2022 (the “A&R Bradley Capital Agreement”). Bradley Capital is a Related Entity. Under the Bradley Capital Agreement and the A&R Bradley Capital Agreement, Bradley Capital is entitled to a current base fee of $0.4 million per quarter for executive level services provided by an executive of Bradley Capital, who is currently designated as our Chief Executive Officer and Chairman of Ben Management’s Board of Directors, together with a current supplemental fee of $0.2 million per quarter for administrative and financial analysis, with both the base fee and supplemental fee, subject to an annual inflation adjustment. The base fee may be increased by the provider up to two times the initial base fee per quarter to cover increases in the cost of providing the services, or in the event of an expansion of the scope of the services, with the approval of the Executive Committee of the Board of Ben Management of which our CEO & Chairman of Ben Management’s Board of Directors is a member and Chairman. Our CEO and Chairman of Ben Management’s Board of Directors receives an annual salary from the Company of $0.2 million and both he and other employees of Bradley Capital can participate in equity incentive plans sponsored by the Company. The Bradley Capital Agreement and the A&R Bradley Capital Agreement also includes a payment from Ben of $0.2 million per year, paid in equal quarterly installments, to cover on-going employee costs for retired and/or departed employees of predecessor entities prior to September 1, 2017, which on-going costs were assumed by Bradley Capital, as well as a further payment to Bradley Capital in respect of the cost of health and retirement benefits for current employees of Bradley Capital all of which are reimbursed by Ben.

Under the Bradley Capital Agreement, Ben was also required to reimburse Bradley Capital for out-of-pocket expenses incurred by Bradley Capital employees, including reimbursement for private travel for the family members of designated executives of Bradley Capital for both business and personal use. Under the A&R Bradley Capital Agreement, Ben is no longer required to reimburse Bradley Capital for private travel of designated executives of Bradley Capital and their family members. The A&R Bradley Capital Agreement further requires that Ben indemnify and hold Bradley Capital harmless against any and all losses, damages, costs, fees and any other expenses incurred by Bradley Capital as air travel expenses owed in connection with the operation of the aircraft identified in the Aircraft Sublease (as defined below) for periods prior to January 1, 2022.

The Bradley Capital Agreement and the A&R Bradley Capital Agreement requires Ben to reimburse Bradley Capital or its affiliates for taxes, fees, and expenses, including legal fees and related costs, relating to the contributions by affiliates of Bradley Capital of equity or debt interests in Ben to public charitable trusts in connection with the 2017-18 Exchange Trusts, as well as the contribution of beneficial interests in customer trusts administered by Ben. Additionally, the Company provides office space and access to needed technology systems and telephone services. Payments by Ben to Bradley Capital and its affiliates are guaranteed and subject to enforcement by the state courts in Delaware in the event of default. The A&R Bradley Capital Agreement extends through December 31, 2022, with an automatic annual one-year renewal provision thereafter. The A&R Bradley Capital Agreement may be terminated by the mutual agreement of the parties, by the unanimous approval of the Executive Committee of the Board of Ben Management of which an executive of a Related Entity is a member, or without such approval if the Related Entity no longer holds the lesser of $10.0 million of Ben’s securities or 1% of the aggregate fair market value of Ben on both December 31, 2022, or any applicable extension date, and the date of termination.

As part of the May 2018 change of control of Ben, the Company obtained a valuation of the enterprise and its classes of equity as required by ASC 805 due to the application of pushdown accounting. This valuation incorporated, among other things, estimates of current and future costs arising from related party contracts, including the Bradley Capital Agreement and the BHI Services Agreement (defined below). Each class of the Company’s equity was then recorded at its fair value as set forth in valuation analysis, with the preferred equity held by Ben’s founders reduced for, among other things, (i) the balance of outstanding debt of the Company,

 

F-131


Table of Contents

including related party debt, and (ii) any decrease in the value of the Company, up to the entire founders’ preferred equity amount outstanding, including decreases arising from the present value of the estimated costs of the related party contracts, including estimated costs related to private travel under the terms of the Bradley Capital Agreement.

During the year ended March 31, 2023, the three months ended March 31, 2022, and the years ended December 31, 2021 and 2020, the Company recognized expenses totaling $2.6 million, $0.6 million, $4.1 million, and $3.8 million, respectively, related to this services agreement, respectively. As of March 31, 2023 and March 31, 2022, $3.6 million and $3.5 million, respectively, was owed to Bradley Capital related to this services agreement.

Aircraft Sublease with Bradley Capital

Effective January 1, 2022 and January 1, 2023, The Beneficient Company Group (USA), L.L.C. (“Beneficient USA”), a subsidiary of BCH, as sublessee, Bradley Capital, as sublessor, and BCG, solely as it relates to the guarantee it makes to Bradley Capital as set forth therein, entered into an Aircraft Sublease Agreement (the “Aircraft Sublease”). Pursuant to the Aircraft Sublease, Bradley Capital subleases the aircraft described therein, without a crew, to Beneficient USA for discrete periods of use. Beneficient USA is required to pay a quarterly rental of $1.4 million plus direct operating expenses incurred for Ben’s use of the aircraft. Bradley Capital is required to pay any other fixed and variable costs of operating the aircraft. Beneficient USA is also required to provide its own pilot(s) and crew, and Beneficient USA has entered into a separate Flight Crew Services Agreement with an unrelated third-party to provide the qualified flight crew. The term of the Aircraft Sublease is one (1) year and may be terminated by either party upon three (3) days prior written notice and will automatically terminate upon the sale or similar disposition of the aircraft or the termination of the underlying lease agreement. Additionally, BCG agrees to unconditionally guarantee, for the benefit of Bradley Capital, all of the obligations of Beneficient USA to Bradley Capital under the Aircraft Sublease. During the year ended March 31, 2023 and the three months ended March 31, 2022, BCH expensed $6.1 million and $1.7 million, respectively, in lease and direct operating expenses related to this agreement.

As discussed below, BHI, a Related Entity (which as defined above is an entity associated with our founder), entered into a Contribution Agreement with BCH and BCG pursuant to which BHI has agreed to reimburse BCG for a significant portion of the costs incurred by Beneficient USA under the Aircraft Sublease.

Guaranty made to Bradley Capital

In conjunction with the execution of the A&R Bradley Capital Agreement and the Aircraft Sublease, Bradley Capital and BCH entered into a Guaranty effective as of January 1, 2022 (the “Guaranty”). Pursuant to the Guaranty, BCH provides an unlimited, irrevocable, and unconditional guaranty in favor of Bradley Capital guaranteeing the complete and timely payment of any and all amounts due up to $20.0 million from Bradley Capital to a lender under any financing arrangement with Bradley Capital, the proceeds of which were used in the acquisition of the aircraft under the Aircraft Sublease or any other aircraft acquired by Bradley Capital in connection with Bradley Capital’s obligations under the Bradley Capital Agreement. No guaranty payments were required from BCH as of March 31, 2023 and March 31, 2022. Bradley Capital does not currently have an outstanding guarantee to any third-party lender, and none are currently contemplated at the time of the issuance of these financial statements. Effective as of December 9, 2022, Bradley Capital and BCH entered into an agreement pursuant to which Bradley Capital agreed not to enforce the Guaranty or any obligations of BCH thereunder nor utilize the Guaranty in any manner unless and until the withdrawal of the registration statement on Form S-4 BCG originally filed with the SEC on December 9, 2022 (the “Forbearance Agreement”).

Relationship with Beneficient Holdings, Inc.

Beneficient USA, a subsidiary of BCH, entered into with BHI, a Related Entity, a Services Agreement effective July 1, 2017 (the “BHI Services Agreement”). BHI pays an annual fee of $30,000 to Ben for the provision of

 

F-132


Table of Contents

trust administration services for Related Entities and all trusts affiliated with its family trustee as that term is defined in the governing documents for a Related Entity. Beneficient USA also is required to provide any other services requested by BHI, subject to any restrictions in the operating agreement of BHI, at cost. The term of the BHI Services Agreement extends for the longer of (i) five years past the expiration or termination of the Bradley Capital Agreement, or (ii) seven years after the family trustee of the Related Entity is no longer a primary beneficiary of any trust affiliated with the family trustee. The Company recognized income during the year ended March 31, 2023, the three months ended March 31, 2022, and the years ended December 31, 2021 and 2020, respectively, in accordance with the agreement.

In conjunction with the execution of the Aircraft Sublease, BHI, a Related Entity, BCH, and BCG entered into a Contribution Agreement effective as of January 1, 2022 and January 1, 2023 (the “Contribution Agreement”). Pursuant to the Contribution Agreement, BHI agrees to pay to BCH, on the last business day of each calendar quarter, any amounts paid by BCH during the quarter for the use of an aircraft under the Aircraft Sublease, or any similar lease or sublease, which would include the quarterly rental under the Aircraft Sublease. In addition, BHI agrees to pay to BCH any amounts paid related to fixed monthly or quarterly costs incurred in connection with such aircraft lease or sublease in an amount not to exceed $250,000 per year. This additional payment is intended to partially cover flight crew costs and other related costs. Each contribution is conditioned upon (i) the effectiveness of the Aircraft Sublease, (ii) the effectiveness of the Guaranty (as defined above), and (iii) BCH’s timely payment to BHI of the guaranteed payment to be made to holders of BCH Preferred A.0 for the respective quarter in which such contribution is to be paid (whether or not waived in accordance with the terms of the BCH LPA); provided, that if such guaranteed payment is not timely paid, or is only paid in part, for any given quarter, then any contributions contemplated under the Contribution Agreement for such quarter will not be owed. In the event such guaranteed payment is subsequently paid in full, then any previously unfunded contributions for the applicable quarter under the Contribution Agreement will become immediately due and payable on the last business day of the calendar quarter in which such guaranteed payment is paid in full. All payments made by BHI to BCH pursuant to the Contribution Agreement shall be treated as capital contributions, as defined in the BCH LPA, by BHI to BCH and shall be added to BHI’s sub-capital account related to its Class S Ordinary Units of BCH. BCH further agrees to specially allocate to BHI’s sub-capital account related to its Class S Ordinary Units of BCH any expenses or deductions derived from amounts paid or accrued by BCH for use of the aircraft to the extent such expenditures are offset by the contributions made by BHI pursuant to the Contribution Agreement. There have been no contributions from BHI related to this agreement, which is expected and will continue to occur until the guaranteed payments to Preferred A.0 holders are no longer deferred.

BHI owns the majority of the Class S Ordinary Units, Class S Preferred Units, BCH Preferred A.0, BCH Preferred A.1, and FLP Subclass 1 and Subclass 3 Unit Accounts issued by BCH.

Additionally, BHI expects to receive tax distributions from HCLP arising from the repayment of the Second Lien Credit Agreement to cover any tax liability associated with the 2019 contribution of the Second Lien Credit Agreement to HCLP. Additionally, if HCLP is liquidated while the Second Lien Credit Agreement is still outstanding, the Second Lien Credit Agreement will transfer back to BHI.

Finally, see discussion above under “Services Agreement with Bradley Capital” related to the May 2018 change of control of Ben.

HCLP Nominees, L.L.C.

HCLP is an indirect subsidiary of Highland Consolidated, L.L.C. (“Highland”). Ben’s Chairman and CEO is a beneficiary and trust investment advisor of the trusts that control, and are the partners of, Highland. Loans to and investments with or in the Related Entities have been and may be made by Highland, or its affiliates, as applicable, using proceeds from loan repayments made by Ben to HCLP in its capacity as Lender to Ben. Ben is not a party to these transactions between Highland and the Related Entities.

 

F-133


Table of Contents

A long-standing lending and investment relationship of 25 years exists between Highland (and its affiliates or related parties), on the one hand, and Related Entities, on the other. From time to time, Highland or its affiliates have advanced funds under various lending and investing arrangements to Related Entities, and such Related Entities have made repayments to Highland or its affiliates, as applicable, both in cash and in kind.

As of June 30, 2021, Highland and the applicable Related Entity mutually agreed to satisfy all obligations under all outstanding loans among Highland and the Related Entity via full payment and satisfaction of the existing loan balances (the “Loan Balances”) by in-kind real property transfers (the “In-Kind Property Payment”) from certain of the Related Entities to Highland. The terms of the In-Kind Property Payment grant Highland the right to transfer the real property that was transferred pursuant to the In-Kind Property Payment back to certain of the Related Entities, in exchange for a BCH Preferred A.1 capital account balance in BCH in an amount equal to the Loan Balances, with such exchange to be satisfied from existing BCH Preferred A.1 that are held by such Related Entities.

Since June 30, 2021, additional net advances have been made by Highland to a Related Entity. As of March 31, 2023 and March 31, 2022, Highland Consolidated, L.P. had outstanding loans in the principal amount of $14.0 million and $3.3 million, respectively, with a Related Entity. Ben is not a party to these loans, nor has it secured or guaranteed the loans.

Administrative Services Agreement between Constitution Private Capital Company, L.L.C. (“Constitution”) and Beneficient USA.

Constitution is an entity owned 50.5% by a Related Entity and 49.5% by an entity controlled by our Board of Directors. It was founded in 1986 and acquired by a Related Entity in 1996. Constitution currently manages three private equity fund-of-funds. Effective January 1, 2017, Constitution entered into an Administrative Services Agreement (the “ASA”) with Beneficient USA, a subsidiary of BCH, whereby Beneficient USA provides personnel to administer the portfolio assets advised by Constitution. Under the ASA, Constitution pays Beneficient USA a monthly fee equal to 0.01% of the month-end net assets of its portfolio. The ASA automatically renews on an annual basis and may be terminated at any time by Constitution. Beneficient USA may only terminate the ASA in the event of a breach by Constitution. There was no income recognized by the Company related to this services agreement for the year ended March 31, 2023, the three months ended March 31, 2022, or the years ended December 31, 2021 and 2020.

Preferred Liquidity Provider Agreement with Constitution.

In May 2019, BCC entered into an agreement with Constitution (the “Preferred Liquidity Provider Agreement”) under which at Constitution’s option, BCC will provide liquidity to alternative asset funds sponsored by Constitution at an advance rate of not less than 82% of NAV, to the extent such funds meet certain specified qualifications. For a fund to qualify for the liquidity option, it must, among other things, hold investments that were approved or deemed approved by BCC at the time a fund makes such investments. BCC is required to provide liquidity in any combination, at its discretion, of cash, U.S. exchange traded funds registered under the Investment Company Act of 1940, or securities traded on a national securities exchange. BCC’s obligation under the Preferred Liquidity Provider Agreement is guaranteed by Ben and BCH. The Preferred Liquidity Provider Agreement may be terminated solely by mutual consent of Ben and Constitution. Ben and Constitution have not contracted for any liquidity under this agreement through March 31, 2023.

Relationship with The Heppner Endowment for Research Organizations, L.L.C. (“HERO”) and Research Ranch Operating Company, L.L.C (“RROC”).

HERO and RROC are indirectly owned by a Related Entity. HERO’s purposes are (i) to serve as an advisor to National Philanthropic Trust (“NPT”), an unrelated third-party charitable organization, regarding the disbursement of grants to qualifying organizations, and (ii) to serve as an advisor to NPT regarding the

 

F-134


Table of Contents

administration of charitable contributions made for the benefit of such qualifying organizations. Although HERO can advise on these matters, NPT has all final decision-making authority on charitable contributions and complete control over the proceeds received by the charitable organizations. The charitable accounts administered by NPT (“Charitable Accounts”), the beneficiaries of which have historically been multiple Texas universities, have historically received proceeds from certain trusts settled and funded by customers of Ben, in support of their charitable initiatives. HERO does not receive any proceeds from trusts settled and funded by customers of Ben.

RROC’s purpose is to provide funding and operational support for the research activities conducted by qualified charities. The funding received by RROC, from proceeds of trusts settled and funded by certain customers of Ben, may be used, in RROC’s discretion, to (i) provide appropriate facilities and properties for the charitable organizations to utilize as part of their charitable initiatives (those properties and facilities being owned by a Related Entity), and (ii) provide fee revenue to RROC. RROC is granted such rights and authority pursuant to trust instruments entered into between a customer and subsidiaries of Ben as well as an agreement with NPT. Ben’s subsidiaries provide financing to the Customer ExAlt Trusts and Ben is paid as an agent of the trustees for administrative services it provides to the trusts. Ben has certain outstanding payables, including accrued interest, to RROC and the Charitable Accounts (for the benefit of the Texas universities as discussed above) of approximately $2.1 million and $2.7 million as of March 31, 2023 and March 31, 2022, respectively. During the year ended March 31, 2023, Ben paid $0.8 million. There were no payments made during the three months ended March 31, 2022 and the years ended December 31, 2021 and 2020. Due to changes in the Customer ExAlt Trust agreements, no incremental amounts are expected to be allocated to RROC or the Charitable Accounts other than those amounts already provided by certain prior trust agreements. During the year ended March 31, 2023, the trust advisor to certain of the Customer ExAlt Trusts reassigned the beneficial interest held at NPT to the Kansas TEFFI Economic Growth Trust.

Beneficient Heartland Foundation, Inc.

On January 20, 2022, Beneficient Heartland Foundation, Inc. (“BHF”) was formed as a Kansas nonprofit corporation to receive economic growth contributions pursuant to the TEFFI legislation. BHF is governed by a 13-member board of directors, nine of whom are community leaders within the Hesston, Kansas community and four of whom are Ben employees or individuals otherwise affiliated with Ben. BHF is organized and operated exclusively for charitable and educational purposes within the meaning of Section 501(c)(3) of the Internal Revenue Code. Its purpose is to provide grants and other support to benefit growth, development and expansion of opportunities in rural Kansas communities with populations of 5,000 residents or less, including job and income growth, main street revitalization, educational facility improvements, construction and development, healthcare facility enhancements, senior facility improvements, and support for post-secondary institutions. BHF has the exclusive decision-making authority over all of the economic growth contributions it receives.

BFF is the sole member of BHF and has the right to appoint eleven members of BHF’s Board of Directors. The remaining two board members are appointed by BMC. Pursuant to the requirements of the Internal Revenue Code, BFF’s governing documents prohibit any of BHF’s assets or earnings from inuring to the benefit of BFF, BMC, or any director, officer or other private individual.

The Kansas TEFFI Economic Growth Trust

The Kansas Economic Growth Trust (the “EGT”) is a common law trust formed on December 7, 2021 by and between an individual as independent trustee, Ben Custody as administrator, and BCH as advisor. The purpose of the EGT is to receive the proceeds of the Customer ExAlt Trusts that are allocable to the Charitable Beneficiaries and to allocate such proceeds between the Kansas Department of Commerce and qualified charitable organizations (including the Beneficient Heartland Foundation, Inc.) in accordance with the requirements of the TEFFI legislation.

 

F-135


Table of Contents

The proceeds received by the EGT are dedicated exclusively to charitable purposes and the trust agreement prohibits any of the EGT’s assets or earnings from inuring to the benefit of Ben Custody, BCH, any director, officer or other private individual. As noted above, Ben Custody provides administrative and accounting services to the EGT, and BCH serves as advisor to the trustee with respect to the administration and distribution of the trust. Neither Ben Custody nor BCH charges a fee for these services. During the year ended March 31, 2023, the trust advisor to certain of the Customer ExAlt Trusts reassigned the beneficial interest held at NPT to the EGT.

Ben has an outstanding payable to EGT of $0.1 million and $0.7 million as of March 31, 2023 and March 31, 2022, respectively. Ben paid $2.7 million during the year ended March 31, 2023. There were no amounts paid during the three months ended March 31, 2022 and the years ended December 31, 2021 and 2020. Additionally, during the year ended March 31, 2023, Ben sold certain entities that held Kansas properties to the EGT in exchange for a $1.4 million promissory note receivable.

Hicks Holdings, L.L.C.

Hicks Holdings, L.L.C., an entity associated with one of Ben’s current directors, is one of the owners and serves as the manager of a limited liability company (“SPV”). A Related Entity also has ownership in the SPV. The SPV holds a BCH Preferred A.0 Unit Account and BCH Preferred A.1 Unit Account among its investment holdings.

Hicks Holdings also owns directly a BCH Preferred A.0 Unit Account, BCH Preferred A.1 Unit Account and Class S Ordinary Units. Hicks Holdings was granted its BCH Preferred A.1 Unit Account and Class S Ordinary Units as compensation for services provided in 2018. Hicks Holdings was granted its BCH Preferred A.0 Unit Account when a portion of the existing BCH Preferred A.1 converted to BCH Preferred A.0 in 2021. The total balance as of March 31, 2023 and March 31, 2022, was $72.6 million and $75.7 million, respectively.

MHT Financial, L.L.C.

MHT Financial is an entity affiliated with Murray T. Holland, who was the President and Chief Executive Officer of GWG Holdings from April 26, 2019 to November 13, 2022. Ben was a consolidated subsidiary of GWG Holdings from December 31, 2019 to November 29, 2021. MHT Financial was considered a related party to Ben during the period in which GWG Holdings consolidated Ben for financial reporting purposes.

MHT Financial owns, either directly or through a beneficial interest, a BCH Preferred A.0 Unit Account and a BCH Preferred A.1 Unit Account with an aggregate account balance of $22.2 million and $23.0 million as of March 31, 2023 and March 31, 2022, respectively.

Shared Services Agreement with GWG Holdings

On May 27, 2020, Ben and GWG Holdings (acting through a then constituted special committee of the Board of Directors of GWG Holdings) entered into a shared services agreement effective as of January 1, 2020 (the “Shared Services Agreement”). Pursuant to the Shared Services Agreement, GWG Holdings pays a quarterly fee to Ben for the provision of accounting and finance, general and administrative, human resources, sales administration and marketing, underwriting and risk management, information technology and legal services for GWG Holdings and its direct or wholly-owned subsidiaries. The total service fee for each quarter is determined in good faith by Ben on the final day of such quarter in accordance with the cost allocation methodology maintained on Ben’s books and records, which provides that, to the extent the Services are eligible for the “services cost method,” as defined in Treasury Regulation §1.482-9(b), the Service Fee shall be equal to the total costs incurred by Ben during each quarter in connection with Ben’s provision of the Services to GWG Holdings or its direct or indirect wholly-owned subsidiaries, and that the Service Fee for Services that are not eligible for the services cost method shall be determined by reference to the “cost of services plus method,” as defined in Treasury Regulation §1.482-9(e).

 

F-136


Table of Contents

The term of the Shared Services Agreement has an initial term of one year from the Effective Date and renews automatically for successive one-year terms, unless either party gives the other party written notice of termination at least six (6) months prior to the end of the then-current term (provided that either party may terminate the Shared Services Agreement upon sixty days’ prior written notice in the event GWG Holdings no longer has the right to appoint a majority of the Board of Directors of the general partner of Ben). Due to the filing by GWG Holdings for reorganization under the Chapter 11 Bankruptcy Code in April 2022, neither party has been authorized to terminate the Shared Services Agreement. During the year ended March 31, 2023, the three months ended March 31, 2022, and the years ended December 31, 2021 and 2020, GWG Holdings paid $0.4 million, nil, $8.0 million, and $3.9 million, respectively, to Ben under the Shared Services Agreement. As of March 31, 2023 and March 31, 2022, Ben has an outstanding gross receivable related to this Shared Services Agreement of $17.8 million and $8.9 million, respectively. Due to the financial deterioration of GWG Holdings including the filing for reorganization under the Chapter 11 Bankruptcy Code in April 2022, the allowance for these receivables as of March 31, 2023 and March 31, 2022 was $15.6 million and $8.9 million, respectively. The reserve amount pertains to amounts owed by GWG Holdings at the time of their bankruptcy filing.

17. Variable Interest Entities

In accordance with ASC 810, an enterprise is determined to be the primary beneficiary of a VIE if it holds a controlling financial interest. A controlling financial interest is defined as (a) the power to direct the activities of a VIE that most significantly impact the entity’s economic performance and (b) the obligation to absorb losses of the entity or the right to receive benefits from the entity that could potentially be significant to the VIE. The consolidation guidance requires an analysis to determine (a) whether an entity in which Ben holds a variable interest is a VIE and (b) whether Ben’s involvement, through holding interests directly or indirectly in the entity or contractually through other variable interests (for example, management and performance-related fees), would give it a controlling financial interest. The performance of that analysis requires the exercise of judgment. Based on management’s analysis, there are no VIEs that require consolidation, other than those described below.

VIEs for Which the Company is the Primary Beneficiary

CT Risk Management, L.L.C.

On March 20, 2020, CT Risk Management, L.L.C. (“CT”), which is currently governed by the Fourth Amended and Restated Limited Liability Company Agreement entered into on April 27, 2022, was created as a Delaware limited liability company to reduce the impact of a potential market downturn on the interests in alternative assets held by the Customer ExAlt Trusts that collateralize the loans receivable from the Customer ExAlt Trusts held by BFF, or other Ben entities (such loans receivable are eliminated solely for financial reporting purposes in our consolidated financial statements) by distributing any potential profits to certain of the Customer ExAlt Trusts thereby offsetting any reduction in the value of the alternative assets.

CT is considered a VIE as the at-risk equity holder, BFF, does not have all of the characteristics of a controlling financial interest due to BFF’s receipt of returns being limited to its initial investment in CT. The Company concluded that BCC is the primary beneficiary of CT as BFF has the power to direct the most significant activities and has an obligation to absorb potential losses of CT. Accordingly, the results of CT are included in the Company’s consolidated financial statements.

As of March 31, 2023, the consolidated statements of financial condition include assets of this consolidated VIE with a carrying value of $4.0 million, which is recorded in the investments held by Ben line item of the consolidated statements of financial condition. There were no put options held as of March 31, 2022. The Company recorded a loss of $3.5 million, $5.2 million, and $7.8 million, for the years ended March 31, 2023, December 31, 2021 and December 31, 2020, respectively, which is reported in the gain (loss) on financial instruments, net line item of the consolidated statements of comprehensive income (loss).

 

F-137


Table of Contents

Customer ExAlt Trusts

The Company determined that all of the Customer ExAlt Trusts used in connection with its operations are VIEs of which Ben is the primary beneficiary as defined under ASC 810. The Company concluded that it is the primary beneficiary of the Customer ExAlt Trusts as it has the power to direct the most significant activities and has an obligation to absorb potential losses of the Customer ExAlt Trusts. Accordingly, the results of the Customer ExAlt Trusts are included in the Company’s consolidated financial statements. Although the Company is deemed to be the primary beneficiary of the Customer ExAlt Trusts for purposes of ASC 810, it is neither designated as a beneficiary under the trust agreements nor recognized as a beneficiary of such trusts under applicable state trust law. The assets of the Customer ExAlt Trusts may only be used to settle obligations of the Customer ExAlt Trusts. Other than potentially funding capital calls above the related reserve (refer to Note 20), there is no recourse to the Company for the Customer ExAlt Trusts’ liabilities. The cash flows generated by these VIEs are included within the Company’s consolidated statements of cash flows.

The consolidated statements of financial condition includes the following amounts from these consolidated VIEs as of the dates presented:

 

(Dollars in thousands)    March 31, 2023      March 31, 2022  

Assets:

     

Cash and cash equivalents

   $ 3,259    $ 10,024

Restricted cash

     819      5,517

Investments, at fair value

     491,859      659,921

Other assets

     5,891      3,361
  

 

 

    

 

 

 

Total Assets of VIEs

   $ 501,828    $ 678,823
  

 

 

    

 

 

 

Liabilities:

     

Accounts payable and accrued expense

   $ 1,945    $ 5,350

Other liabilities

     132      479

Customer ExAlt Trusts loan payable, net

     52,129      65,674
  

 

 

    

 

 

 

Total Liabilities of VIEs

   $ 54,206    $ 71,503
  

 

 

    

 

 

 

Equity:

     

Treasury stock

   $ (3,444    $ (3,444

Noncontrolling interests

     (118,299      982

Accumulated other comprehensive income (loss)

     9,900      (1,326
  

 

 

    

 

 

 

Total Equity of VIEs

   $ (111,843    $ (3,788
  

 

 

    

 

 

 

 

F-138


Table of Contents

The consolidated statements of comprehensive income (loss) for the periods presented include the following amounts from these consolidated VIEs.

 

(Dollars in thousands)   Year Ended
March 31, 2023
    Three
Months Ended
March 31, 2022
    Year Ended
December 31, 2021
    Year Ended
December 31, 2020
 

Revenues

       

Investment income (loss), net

  $ (54,010   $ (10,811   $ 15,534   $ 132,620

(Gain) loss on financial instruments, net

    (35,085     (44,661     29,512     (15,838

Interest income

    54     —         7,110     1,798
 

 

 

   

 

 

   

 

 

   

 

 

 

Total revenues

    (89,041     (55,472     52,156     118,580

Operating expenses

       

Interest expense

    8,956     1,046     —         4,675

Provision for credit losses

    13,843     4,774     14,319     —    

Professional services

    5,032     —         350     —    

Other expenses

    1,905     1,860     695     502
 

 

 

   

 

 

   

 

 

   

 

 

 

Total operating expenses

    29,736     7,680     15,364     5,177
 

 

 

   

 

 

   

 

 

   

 

 

 

Net income (loss)

  $ (118,777   $ (63,152   $ 36,792   $ 113,403
 

 

 

   

 

 

   

 

 

   

 

 

 

Net income (loss) attributable to noncontrolling interests

  $ (117,861   $ (55,229   $ (30,513   $ 47,582
 

 

 

   

 

 

   

 

 

   

 

 

 

VIEs for Which the Company is not the Primary Beneficiary

The Company is not required to consolidate VIEs in which it has concluded it does not have a controlling financial interest, and thus is not the primary beneficiary. The guaranty with Bradley Capital discussed in Note 16 creates a variable interest held by Ben in Bradley Capital. Ben is not the primary beneficiary of Bradley Capital as it has no ability to direct the activities that most significantly impact that entity’s economic performance. There are no amounts of assets or liabilities related to Bradley Capital reflected in our statement of financial position for any periods presented. As described in Note 16, through December 9, 2022, and subsequent periods on or after the Forbearance Agreement is no longer effective, Ben’s maximum exposure under the possible future guaranty obligation is $20.0 million.

18. Segment Reporting

The Company has three reportable segments consisting of Ben Liquidity, Ben Custody and Customer ExAlt Trusts. As additional products and services are offered in the future, we expect to have additional reportable segments, including Ben Insurance Services and Ben Markets.

As the central operating hub of the company, Ben Liquidity is responsible for offering Ben’s fiduciary alternative asset liquidity and financing products through AltAccess. Ben Custody delivers products that address the administrative and regulatory burden of holding alternative assets by offering full service bespoke custody and trust administration services, and specialized document custodian services to Customers. Certain of Ben’s operating subsidiary products and services involve or are offered to certain of the Customer ExAlt Trusts. Certain of the Customer Exalt Trusts hold interests in alternative assets and therefore recognize changes in such assets’ net asset value in earnings. Certain other Customer ExAlt Trusts pay interest on the ExAlt Loans to Ben Liquidity and transaction fees to Ben Liquidity and Ben Custody in connection with the liquidity transactions, and pay fees to Ben Custody for providing full-service trust administration services to the trustees of the Customer ExAlt Trusts. The amounts paid to Ben Liquidity and Ben Custody are eliminated solely for financial reporting purposes in our consolidated financial statements but directly impact the allocation of income (loss) to BCG’s and BCH’s equity holders.

 

F-139


Table of Contents

The Corporate & Other category includes the following items, among others:

 

   

Equity-based compensation;

 

   

Gains (losses) on changes in the fair value of GWG Holdings common stock held by Ben;

 

   

Interest expense incurred on the corporate related debt transactions (i.e., commercial loan agreement); and

 

   

Operations of Ben Insurance Services and Ben Markets that are not considered reportable segments as they do not meet the quantitative criteria to be separately reported.

The Corporate & Other category also consists of unallocated corporate overhead and administrative costs.

These segments are differentiated by the products and services they offer as well as by the information used by the Company’s chief operating decision maker to determine allocation of resources and assess performance. Operating income (loss) is the measure of profitability used by management to assess the performance of its segments and allocate resources. Performance is measured by the Company’s chief operating decision maker on an unconsolidated basis because management makes operating decisions and assesses the performance of each of the Company’s business segments based on financial and operating metrics and data that exclude the effects of consolidation of any of the Customer ExAlt Trusts.

The following tables include the results of each of the Company’s reportable segments reconciled to the consolidated financial statements (in thousands):

 

     Year Ended March 31, 2023  
     Ben Liquidity     Ben Custody      Customer
ExAlt Trusts
    Corporate &
Other
    Consolidating
Eliminations
    Total  

External revenues

             

Investment loss, net

   $ —     $ —      $ (54,010   $ —     $ —     $ (54,010

Loss on financial instruments, net

     —         —          (35,085     (16,336     —         (51,421

Interest income

     —         —          54     358     —         412

Trust services and administration revenues

     —         30      —         —         —         30

Other income

     —         —          —         86     —         86

Intersegment revenues

             

Interest income

     50,819     —          —         —         (50,819     —    

Trust services and administration revenues

     —         29,012      —         —         (29,012     —    
  

 

 

   

 

 

    

 

 

   

 

 

   

 

 

   

 

 

 

Total revenues

     50,819     29,042      (89,041     (15,892     (79,831     (104,903
  

 

 

   

 

 

    

 

 

   

 

 

   

 

 

   

 

 

 

External expenses

             

Employee compensation and benefits

     8,527     2,219      —         34,781     —         45,527

Interest expense

     2,893     —          8,957     3,621     —         15,471

Professional services

     2,849     2,018      5,033     28,522     —         38,422

Provision for credit losses

     —         —          13,843     6,737     —         20,580

Other expenses

     2,313     759      1,905     23,292     —         28,269

Intersegment expenses

             

Interest expense

     —         —          110,905     —         (110,905     —    

Provision for loan losses

     80,749     —          —         —         (80,749     —    

Other expenses

     —         —          18,354     —         (18,354     —    
  

 

 

   

 

 

    

 

 

   

 

 

   

 

 

   

 

 

 

Total expenses

     97,331     4,996      158,997     96,953     (210,008     148,269
  

 

 

   

 

 

    

 

 

   

 

 

   

 

 

   

 

 

 

Operating income (loss)

   $ (46,512   $ 24,046    $ (248,038   $ (112,845   $ 130,177   $ (253,172
  

 

 

   

 

 

    

 

 

   

 

 

   

 

 

   

 

 

 

 

F-140


Table of Contents
     As of March 31, 2023  
     Ben Liquidity      Ben
Custody
     Customer
ExAlt Trusts
     Corporate &
Other
     Consolidating
Eliminations
    Total  

Loans to Customer ExAlt Trusts, net

   $ 376,253    $ —      $ —      $ —      $ (376,253   $ —  

Investments, at fair value

     —          —          491,859      5,362      —         497,221

Other assets

     9,447      47,466      10,447      21,849      (46,761     42,448

Goodwill and intangible assets, net

     1,725,880      594,219      —          50,927      —         2,371,026
  

 

 

    

 

 

    

 

 

    

 

 

    

 

 

   

 

 

 

Total Assets

   $ 2,111,580    $ 641,685    $ 502,306    $ 78,138    $ (423,014   $ 2,910,695
  

 

 

    

 

 

    

 

 

    

 

 

    

 

 

   

 

 

 

 

     Three Months Ended March 31, 2022  
     Ben Liquidity     Ben Custody      Customer
ExAlt Trusts
    Corporate &
Other
    Consolidating
Eliminations
    Total  

External revenues

             

Investment loss, net

   $ —     $ —      $ (10,811   $ —     $ —       (10,811

Loss on financial instruments, net

     —         —          (44,661     (11,350     —         (56,011

Interest income

     —         —          —         73     —         73

Trust services and administration revenues

     121     8      —         —         —         129

Other income

     —         —          —         2     —         2

Intersegment revenues

             

Interest income

     17,790     —          —         —         (17,790     —    

Trust services and administration revenues

     —         8,408      —         —         (8,408     —    
  

 

 

   

 

 

    

 

 

   

 

 

   

 

 

   

 

 

 

Total revenues

     17,911     8,416      (55,472     (11,275     (26,198     (66,618
  

 

 

   

 

 

    

 

 

   

 

 

   

 

 

   

 

 

 

External expenses

             

Employee compensation and benefits

     2,200     517      —         7,408     —         10,125

Interest expense

     538     —          1,046     526     —         2,110

Professional services

     915     446      —         4,088     —         5,449

Provision for credit losses

     —         —          4,774     4,609     —         9,383

Other expenses

     436     152      1,860     3,701     —         6,149

Intersegment expenses

             

Interest expense

     —         —          24,694     —         (24,694     —    

Provision for loan losses

     34,121     —          —         —         (34,121     —    

Other expenses

     —         —          5,767     —         (5,767     —    
  

 

 

   

 

 

    

 

 

   

 

 

   

 

 

   

 

 

 

Total expenses

    
38,210

   
1,115

    
38,141

   
20,332

   
(64,582

   
33,216

  

 

 

   

 

 

    

 

 

   

 

 

   

 

 

   

 

 

 

Operating income (loss)

   $ (20,299   $ 7,301    $ (93,613   $ (31,607   $ 38,384   $ (99,834
  

 

 

   

 

 

    

 

 

   

 

 

   

 

 

   

 

 

 

 

F-141


Table of Contents

Certain prior year items have been reclassified to conform with current year presentation.

 

     As of March 31, 2022  
     Ben Liquidity      Ben Custody      Customer
ExAlt Trusts
     Corporate &
Other
     Consolidating
Eliminations
    Total  

Loans to Customer ExAlt Trusts, net

   $ 418,793    $ —      $ —      $ —      $ (418,793   $ —  

Investments, at fair value

     —          —          659,921      14,249      —         674,170

Other assets

     31,563      46,933      20,106      43,670      (46,284     95,988

Goodwill and intangible assets, net

     —          —          —          2,370,850      —         2,370,850
  

 

 

    

 

 

    

 

 

    

 

 

    

 

 

   

 

 

 

Total Assets

   $ 450,356    $ 46,933    $ 680,027    $ 2,428,769    $ (465,077   $ 3,141,008
  

 

 

    

 

 

    

 

 

    

 

 

    

 

 

   

 

 

 

 

     Year Ended December 31, 2021  
     Ben Liquidity      Ben Custody      Customer
ExAlt Trusts
    Corporate &
Other
    Consolidating
Eliminations
    Total  

External revenues

              

Investment income, net

   $ —      $ —      $ 15,534   $ —     $ —       15,534

Gain on financial instruments, net

     —          —          29,512     2,325     —         31,837

Interest income

     —          —          7,110     288     —         7,398

Trust services and administration revenues

     510      30      —         —         —         540

Other income

     —          —          —         2     —         2

Intersegment revenues

              

Interest income

     55,929      —          —         —         (55,929     —    

Trust services and administration revenues

     —          20,258      —         —         (20,258     —    
  

 

 

    

 

 

    

 

 

   

 

 

   

 

 

   

 

 

 

Total revenues

     56,439      20,288      52,156     2,615     (76,187     55,311
  

 

 

    

 

 

    

 

 

   

 

 

   

 

 

   

 

 

 

External expenses

              

Employee compensation and benefits

     8,328      2,031      —         38,164     —         48,523

Interest expense

     12,812      —          —         14,645     —         27,457

Professional services

     3,100      1,552      350     12,799     —         17,801

Provision for credit losses

     —          —          14,318     4,437     —         18,755

Other expenses

     2,127      512      695     10,561     —         13,895

Intersegment expenses

              

Interest expense

     —          —          70,963     —         (70,963     —    

Provision for loan losses

     8,881      —          —         —         (8,881     —    

Other expenses

     —          —          12,180     —         (12,180     —    
  

 

 

    

 

 

    

 

 

   

 

 

   

 

 

   

 

 

 

Total expenses

     35,248      4,095      98,506     80,606     (92,024     126,431
  

 

 

    

 

 

    

 

 

   

 

 

   

 

 

   

 

 

 

Operating income (loss)

   $ 21,191    $ 16,193    $ (46,350   $ (77,991   $ 15,837   $ (71,120
  

 

 

    

 

 

    

 

 

   

 

 

   

 

 

   

 

 

 

 

F-142


Table of Contents

Certain prior year items have been reclassified to conform with current year presentation.

 

     Year Ended December 31, 2020  
     Ben Liquidity     Ben Custody      Customer
ExAlt Trusts
    Corporate &
Other
    Consolidating
Eliminations
    Total  

External revenues

             

Investment income, net

   $ —     $ —      $ 132,620   $ —     $ —       132,620

Loss on financial instruments, net

     —         —          (15,838     (14,832     —         (30,670

Interest income

     —         —          1,819     285     (22     2,082

Trust services and administration revenues

     —         30      —         —         —         30

Other income

     —         —          —         36,267     —         36,267

Intersegment revenues

             

Interest income

     51,819     —          —         —         (51,819     —    

Trust services and administration revenues

     —         19,379      —         —         (19,379     —    
  

 

 

   

 

 

    

 

 

   

 

 

   

 

 

   

 

 

 

Total revenues

     51,819     19,409      118,601     21,720     (71,220     140,329
  

 

 

   

 

 

    

 

 

   

 

 

   

 

 

   

 

 

 

External expenses

             

Employee compensation and benefits

     6,216     1,915      —         120,451     —         128,582

Interest expense

     11,496     —          4,675     16,380     —         32,551

Professional services

     3,656     1,190      —         14,199     —         19,045

Other expenses

     (165     382      502     6,845     —         7,564

Intersegment expenses

             

Interest expense

     —         —          63,463     —         (63,463     —    

Provision for loan losses

     5,378     —          —         —         (5,378     —    

Other expenses

     —         —          12,177     —         (12,177     —    
  

 

 

   

 

 

    

 

 

   

 

 

   

 

 

   

 

 

 

Total expenses

     26,581     3,487      80,817     157,875     (81,018     187,742
  

 

 

   

 

 

    

 

 

   

 

 

   

 

 

   

 

 

 

Operating income (loss)

   $ 25,238   $ 15,922    $ 37,784   $ (136,155   $ 9,798   $ (47,413
  

 

 

   

 

 

    

 

 

   

 

 

   

 

 

   

 

 

 

Certain prior year items have been reclassified to conform with current year presentation.

19. Risks and Uncertainties

The Customer ExAlt Trusts hold investments in alternative assets, public and private equity securities, and debt securities that are exposed to market risk, credit risk, currency risk, and interest rate risk. Currently, these investments, whose cash flows serve as collateral to the ExAlt Loans, primarily are comprised of alternative assets consisting of private equity limited partnership interests, which are primarily denominated in the U.S. dollar, Euro, and Canadian dollar. The financial statements risks, stemming from such investments, are those associated with the determination of estimated fair values, the diminished ability to monetize certain investments in times of strained market conditions, the recognition of income and recognition of impairments on certain investments.

 

F-143


Table of Contents

The portfolio of alternative assets covers the following industry sectors and geographic regions for the periods shown below (dollar amounts in thousands):

 

     March 31, 2023     March 31, 2022  
Industry Sector    Value      Percent of
Total
    Value      Percent of
Total
 

Software and services

   $ 54,944      14.2   $ 91,507      17.4

Diversified financials

     52,544      13.6     88,418      16.8

Food and staples retailing

     38,210      9.9     33,817      6.4

Utilities

     28,043      7.3     29,865      5.7

Health care equipment and services

     23,626      6.1     28,361      5.4

Energy

     26,721      6.9     29,238      5.6

Capital goods

     27,707      7.2     32,049      6.1

Telecommunication services

     5,634      1.5     28,910      5.5

Other(1)

     128,422      33.3     162,762      31.1
  

 

 

    

 

 

   

 

 

    

 

 

 

Total

   $ 385,851      100.0   $ 524,927      100.0
  

 

 

    

 

 

   

 

 

    

 

 

 

Certain prior year items have been reclassified to conform with current year presentation.

 

(1)

Industries in this category each comprise less than 5 percent. Telecommunication Services is shown separately as it comprised greater than 5 percent in the prior period.

 

     March 31, 2023     March 31, 2022  

Geography

   Value      Percent of
Total
    Value      Percent of
Total
 

North America

   $ 239,951      62.2   $ 326,039      62.1

Asia

     62,016      16.1     88,183      16.8

Europe

     38,874      10.1     66,790      12.7

South America

     41,423      10.7     39,406      7.5

Africa

     3,587      0.9     4,509      0.9
  

 

 

    

 

 

   

 

 

    

 

 

 

Total

   $ 385,851      100.0   $ 524,927      100.0
  

 

 

    

 

 

   

 

 

    

 

 

 

The ExAlt Loans, which are eliminated upon consolidation solely for financial reporting purposes, are collateralized by the cash flows originating from the Customer ExAlt Trusts’ investments in alternative assets, public and private equity securities, and debt securities, without recourse to the customer. These ExAlt Loans are a key determinant in income (loss) allocable to Ben’s and BCH’s equity holders. Ben has underwriting and due diligence procedures and utilizes market rates. Finally, the Customer ExAlt Trusts provide for excess cash flows from a collective pool of alternative assets, public and private equity securities, and debt securities, to be utilized to repay the ExAlt Loans to Ben from the Customer ExAlt Trusts when cash flows from the customer’s original alternative assets are not sufficient to repay the outstanding principal, interest, and fees. Excess cash flows from the collective pool of alternative assets, public and private equity securities, and debt securities, above those needed to satisfy the outstanding principal interest and fees of the ExAlt Loans are available to pay contingent interest to Ben on the ExAlt Loans up to a specified contingent interest rate.

As discussed in Note 1, Ben received a charter from the state of Kansas and established an office in the state of Kansas. If we are unable to maintain the Kansas charter or obtain a charter from another state if we no longer hold the Kansas charter, our ability to affect parts of our business plan, as currently constituted, may be compromised.

In February 2022, the Russian Federation and Belarus commenced a military action with the country of Ukraine. As a result of this action, various nations, including the United States, have instituted economic sanctions against

 

F-144


Table of Contents

the Russian Federation and Belarus. The ongoing Russia-Ukraine conflict could have a negative impact on the economy and business activity globally (including in the countries in which the Customer ExAlt Trusts currently holds investments or may hold investments in the future), and therefore, could adversely affect the performance of the Customer ExAlt Trusts’ investments.

The extent and impact of any sanctions imposed in connection with the Russia-Ukraine conflict may cause financial market volatility and impact the global economy. Volatility and disruption in the equity and credit markets can adversely affect the portfolio companies underlying the investments held by the Customer ExAlt Trusts and adversely affect the investment performance. Our ability to manage exposure to market conditions is limited. Market deterioration could cause the Company to experience reduced liquidity, earnings and cash flow, recognize impairment charges, or face challenges in raising capital, and making investments on attractive terms. Adverse market conditions can also affect the ability of investment funds held by the Customer ExAlt Trusts to liquidate positions in a timely and efficient manner. As a result, this presents material uncertainty and risk with respect to the performance of the investments held by the Customer ExAlt Trusts, even though the Customer ExAlt Trusts do not hold any investments with material operations in Russia or the Ukraine. The cash flows from the investment held by the Customer Exalt Trusts serve as the collateral to the ExAlt Loans and the fees that are paid by the Customer ExAlt Trusts to Ben for administering these trusts, both of which are key determinants in the income allocated to BCG’s and BCH’s equity holders.

Further, these events may result in reduced opportunities for future liquidity solution transactions with our customers and make it more difficult for the Customer ExAlt Trusts to exit and realize value from its existing investments, potentially resulting in a decline in the value of the investments held in the Customer ExAlt Trusts. Such a decline could cause our revenue and net income to decline, including the revenues and net income allocated to BCG’s and BCH’s equity holders.

The Company continues to evaluate the impact of the COVID-19 pandemic, the ongoing Russia-Ukraine conflict, and other items, such as inflation and rising interest rates, and assess the impact on financial markets and the Company’s business. The Company’s future results may be adversely affected by slowdowns in fundraising activity and the pace of new liquidity transactions with our customers. Management is continuing to evaluate the impact of the COVID-19 pandemic and the Russia-Ukraine war and has concluded that while it is reasonably possible that the virus and the war could have a negative effect on the Company’s financial position and/or results of its operations, the specific impact is not readily determinable as of the date of these consolidated financial statements. Consequently, the consolidated financial statements do not include any adjustments that might result from the outcome of these uncertainties.

20. Commitments and Contingencies

In the normal course of business, we have various outstanding commitments and contingent liabilities that are not reflected in the accompanying consolidated financial statements. There are no significant commitments and contingencies other than those disclosed below. Ben is a party to legal actions incidental to the business. Based on the opinion of legal counsel, management has concluded with regard to all commitments and contingencies disclosed below that either the outcome is not probable, or the potential liability cannot be reasonably estimated, or both.

Lease Commitments

The Company operates on a month-to-month rental basis for its office premises and subleases aircraft under the Aircraft Sublease with Bradley Capital as discussed in Note 16. Rental expense for our premises and for the Aircraft Sublease for the year ended March 31, 2023, the three months ended March 31, 2022, and the years ended December 31, 2021 and 2020, totaled $6.6 million, $1.6 million, $0.6 million, and $0.6 million, respectively.

 

F-145


Table of Contents

Unfunded Capital Commitments

The Customer ExAlt Trusts had $61.1 million and $69.1 million of potential gross capital commitments as of March 31, 2023 and March 31, 2022, respectively, representing potential limited partner capital funding commitments on the interests in alternative asset funds. The Customer ExAlt Trusts holding the interest in the limited partnership for the alternative asset fund is required to fund these limited partner capital commitments per the terms of the limited partnership agreement. Capital funding commitment reserves are maintained, in some instances, by certain of the Customer ExAlt Trusts created at the origination of each trust for up to $0.1 million. To the extent that the associated Customer ExAlt Trust cannot pay the capital funding commitment, Ben is obligated to lend sufficient funds to meet the commitment. Any amounts advanced by Ben to the Customer ExAlt Trusts for these limited partner capital funding commitments above the associated capital funding commitment reserves held by the associated Customer ExAlt Trusts are added to the ExAlt Loan balance between Ben and the Customer ExAlt Trusts and are expected to be recouped through the cash distributions from the alternative asset fund that collateralizes such ExAlt Loan.

Capital commitments generally originate from limited partner agreements having fixed or expiring expiration dates. The total limited partner capital funding commitment amounts may not necessarily represent future cash requirements. The majority, or 88%, of our portfolio with an unfunded commitment has a vintage of 2012 and prior. As the vintages continue to age, a cash requirement becomes less likely. We consider the creditworthiness of the investment on a case-by-case basis. At March 31, 2023 and March 31, 2022, there were no reserves for losses on unused commitments to fund potential limited partner capital funding commitments.

Contingent Consideration Payable

In connection with the $352.6 million acquisition of alternative assets by the Customer ExAlt Trusts on December 7, 2021, the Company had a contingent obligation to issue additional BCG Preferred B.2 based on the updated NAV of such acquired alternative assets as of December 31, 2021 as determined by the underlying fund general partners and/or investment managers. As of March 31, 2022, the Company recorded a $20.2 million liability, which was the value of the additional BCG Preferred B.2 that expected to be issued based on the updated NAV, using information that existed as of the date of the statement of financial condition, but made available to the Company after the aforementioned periods and prior to the issuance of these consolidated financial statements. On September 1, 2022, the Company satisfied the liability in full by issuing $20.1 million of BCG Preferred B.2.

Legal Proceedings

On February 18, 2022, Paul Capital Advisors (“PCA”) filed a lawsuit against MHT, Ben, and two Trust Advisors, Murray Holland (part-owner of MHT and President and CEO of GWG Holdings) and James Turvey (an employee of Ben). While Ben was named as a defendant, PCA did not assert claims against or seek relief from Ben but instead only sought the removal and replacement of the Trust Advisors. The lawsuit concerns a set of transactions that utilized a trust structure with MHT as the sole beneficiary.

On April 18, 2022, PCA amended its original complaint. The amended complaint asserted six new causes of action arising out of the same set of transactions, including, (i) purported breaches of contract against Ben, MHT, and the Trust Advisors; (ii) purported fraud against MHT, Ben and certain officers of Ben; and (iii) promissory estoppel against MHT, Ben, and the Trust Advisors. The amended complaint also sought additional relief in the form of (x) damages “in an amount to be proven at trial” and (y) an order granting rescission of an amendment to one of the transaction agreements or a holding declaring it invalid.

On October 3, 2022, the Court entered an order dismissing count I of PCA’s complaint in accordance with its memorandum opinion and count II in light of the parties’ agreement that it should also be dismissed. On November 1, 2022, defendants filed their opening briefs in support of their motions to dismiss the remaining

 

F-146


Table of Contents

counts. On December 20, 2022, PCA filed its answering brief in opposition to defendants’ motions to dismiss the remaining counts. In accordance with the parties’ stipulated briefing schedule, defendants’ reply briefs were due by January 24, 2023. Oral argument on the motions to dismiss was held on May 8, 2023, and the Court took the matter under advisement.

Defendants continue to believe PCA’s claims are baseless and intend to vigorously defend against each and every cause of action asserted against them in the second amended complaint. Briefing related to defendants’ motions to dismiss the remaining counts recently concluded. Due to the inherent uncertainties of litigation, we cannot accurately predict the ultimate outcome of this matter. Given the uncertainty of litigation and the preliminary stage of this claim, we are currently unable to estimate the probability of the outcome of these actions or the range of reasonably possible losses, if any, or the impact on our results of operations, financial condition or cash flows; however, the maximum exposure of the litigation with PCA could be up to $350 million plus costs and expenses.

Additionally, on December 16, 2022, a former member of the Board of Directors of Beneficient Management, LLC initiated a private arbitration in the International Court of Arbitration of the International Chamber of Commerce, challenging the termination of certain equity awards under two incentive plans by the administrator of the incentive plans. The claimant seeks total damages of $36.3 million plus attorney’s fees and punitive damages. The deadline to respond has not yet passed, but the Company denies the claims asserted in the arbitration.

On April 20, 2022 and October 31, 2022, GWG Holdings and certain of its subsidiaries (the “Debtors”) filed voluntary petitions for reorganization under Chapter 11 of the United States Bankruptcy Code thereby commencing those certain chapter 11 cases (the “Chapter 11 Cases”). As part of the Chapter 11 reorganization process, it is possible that claims or causes of action arising from prior transactions with GWG Holdings could be advanced against BCG as part of the Chapter 11 Cases or in separate litigation. Such claims and causes of action could include (i) a request to avoid some or all of such transactions, including the transaction whereby GWG Holdings released its right to appoint a majority of the members of Ben Management’s board of directors, (ii) challenges to the reasonableness of the value received by the Debtors in such transactions, and (iii) efforts to recover the value of any transfers to BCG. A mediator has been appointed to oversee the mediation of certain matters between BCG, GWG Holdings and its debtor-affiliates, and certain other constituencies. The mediation commenced on January 30, 2023 and is still ongoing. We estimate that the maximum potential negative impact of any Retained Causes of Action to be between approximately $155 million and $382 million.

Further, the Official Committee of Bondholders (the “OBC”) in the Chapter 11 Cases has also filed a motion seeking standing to prosecute causes of actions on behalf of the Debtors’ estate. The OBC’s motion has been abated pending confirmation of the Debtors plan of reorganization, but it is possible that the hearing may be reset to a future date depending on, among other things, the results of the ongoing mediation or by agreement between the Debtors and the OBC. The OBC’s motion sets forth causes of action related to certain past transactions between the Debtors and Ben, including its directors. The OBC’s motion states the proposed claims could add a maximum exposure of up to $500 million worth of additional value to the Debtors’ estate. Ben and its CEO filed motions to object to the OBC’s motion that refutes the allegations. The Debtors have indicated they oppose the OBC’s motion for standing and intend to address such alleged claims, if any, as part of a global plan of reorganization, including a possible mediated resolution. Ben intends to vigorously defend itself against any claims, should they be brought by the Debtors, the OBC, or the Litigation Trust.

On March 30, 2023, David Scura and Clifford Day, on behalf of themselves and all others similarly situated, filed a class action lawsuit in the United States District Court for Northern District of Texas against Ben, certain members of its board of directors (Brad K. Heppner, Peter T. Cangany, Richard W. Fisher, Thomas O. Hicks, Dennis P. Lockhart, and Bruce W. Schnitzer), certain past members of the board of directors of GWG Holdings (Jon R. Sabes and Steven F. Sabes), FOXO Technologies Inc. (“FOXO”), and Emerson Equity LLC (“Emerson”). The suit alleges that the defendants defrauded GWG Holdings’ investors, and it asserts claims on

 

F-147


Table of Contents

behalf of a putative class consisting of all persons and entities who purchased or otherwise acquired GWG Holdings’ L Bonds or preferred stock of GWG Holdings between December 23, 2017, and April 20, 2022. The suit alleges that (i) BCG, the individual defendants, and FOXO violated Sections 10(b) of the Exchange Act and SEC Rule 10b-5 promulgated thereunder, (ii) that the individual defendants violated Section 20(a) of the Exchange Act and (iii) that Emerson violated Section 15(c)(1)(A) of the Exchange Act. The complaint does not allege the total amount of damages sought by the plaintiffs. On May 3, 2023, Thomas Horton and Frank Moore, in their capacities as the lead plaintiffs in the Bayati Action, filed a motion to lift the automatic stay in the Chapter 11 Cases in order to file a motion in the Northern District of Texas seeking to consolidate the Bayati and Scura Actions under the Private Securities Litigation Reform Act. On June 8, 2023, the plaintiffs in the Scura Action filed a voluntary notice of dismissal without prejudice.

This litigation can subject us and certain of our directors to substantial costs and divert resources and the attention of management from our business. If these claims are successful, our business could be seriously harmed. Even if the claims do not result in protracted litigation or are resolved in our favor and the favor of our directors, the time and resources needed to resolve such claims could divert our management’s resources and adversely affect our business.

21. Supplemental Cash Flow Information

Cash paid for taxes for the year ended March 31, 2023, the three months ended March 31, 2022. and the years ended December 31, 2021 and 2020, was de minimis. Cash paid for interest for the year ended March 31, 2023, the three months ended March 31, 2022, and the years ended December 31, 2021 and 2020, was $8.7 million, $6.6 million, $6.4 million, and $12.2 million, respectively.

Supplemental disclosure of noncash investing and financing activities include:

Year Ended March 31, 2023:

 

   

$37.1 million deemed dividend from BCH Preferred A.1 to BCG Preferred B.2 for accrual of preferred return.

 

   

$20.1 million issuance of BCG Preferred B.2 to satisfy the contingent consideration payable.

 

   

$15.8 million accrual for BCH Preferred A.0 guaranteed payment.

 

   

$2.4 million issuance of noncontrolling interest from reserved cash received in a prior period.

 

   

$1.7 million of distributions payable to the Charitable Beneficiaries.

 

   

$1.4 million promissory note receivable received as consideration in sale of fixed assets.

 

   

$1.1 million exchange of BCH Preferred A.0 for BCH Preferred A.1.

 

   

$0.3 million noncash issuance of noncontrolling interest.

Three Months Ended March 31, 2022:

 

   

$8.4 million deemed dividend from Preferred A.1 to BCG Preferred B.2 for accrual of preferred return.

 

   

$4.1 million liability related to funds retained by Ben on behalf of the lender to the Customer ExAlt Trust loan payable.

 

   

$3.8 million liability for Preferred A.0 guaranteed payment.

 

   

$0.8 million of distributions payable to the Charitable Beneficiaries.

Year Ended December 31, 2021:

 

   

$352.6 million issuance of BCG Preferred B.2 for consideration in acquisition of alternative assets.

 

F-148


Table of Contents
   

$312.3 million issuance of BCG Preferred B.2 in exchange for conversion of Preferred A.1.

 

   

$251.7 million issuance of Preferred A.0 in exchange for conversion of Preferred A.1.

 

   

$192.8 million issuance of Common Units in connection with the Commercial Loan Agreement settlement.

 

   

$20.1 million liability for contingent issuance of BCG Preferred B.2.

 

   

$9.2 million of noncash issuance of noncontrolling interest.

 

   

$3.8 million liability for put option related to grant of Preferred A.1.

 

   

$2.3 million of deferred financing costs owed on debt due to related parties.

 

   

$2.2 million deemed dividend from Preferred A.1 to BCG Preferred B.2 for accrual of preferred return.

 

   

$1.5 million of distributions payable to the Charitable Beneficiaries.

 

   

$1.3 million liability for Preferred A.0 guaranteed payment.

 

   

$0.2 million issuance of Preferred C.1 Unit Accounts for contribution of alternative assets.

Year Ended December 31, 2020:

 

   

$65.1 million liability related to the Promissory Note, including accrued interest thereon and unamortized discount, was settled in exchange for BCH Preferred Series C.1 Unit Accounts with a capital account balance of $75.0 million.

 

   

$94.8 million of GWG L Bonds, $84.6 million of GWG Holdings’ common stock, and $3.4 million in treasury shares were recognized in connection with the Collateral Swap discussed in Note 4.

 

   

$57.5 million liability related to the option agreement was exercised resulting in equal amount of Common Units being issued.

 

   

$6.0 million of noncash issuance of noncontrolling interest.

 

   

$0.7 million of distributions payable to the Charitable Beneficiaries.

 

   

$0.3 million issuance of Preferred C.1 Unit Accounts for contribution to alternative assets.

The following table provides a reconciliation of cash, cash equivalents and restricted cash reported within the consolidated statements of financial condition and that are shown in the consolidated statements of cash flows:

 

     March 31, 2023      March 31, 2022  

Cash and cash equivalents

   $ 8,726    $ 70,588

Restricted cash

     819      5,517
  

 

 

    

 

 

 

Total cash, cash equivalents and restricted cash

   $ 9,545    $ 76,105
  

 

 

    

 

 

 

22. Subsequent Events

The Company has evaluated subsequent events the date the financial statements were issued, and determined that there have been no events, other than those disclosed below, that have occurred that would require adjustments to our disclosures in the consolidated financial statements.

Amendment to the HCLP Agreement

On June 5, 2023, BCH, entered into (a) that certain Consent and Amendment No. 6 to Second Amended and Restated Credit Agreement (the “First Lien Amendment”), which amended the First Lien Credit Agreement, and

 

F-149


Table of Contents

(b) that certain Consent and Amendment No. 6 to Second Amended and Restated Second Lien Credit Agreement (the “Second Lien Amendment,” and together with the First Lien Amendment, the “Sixth Amendments”), which amended the Second Lien Credit Agreement, each among BCH, HCLP and the other parties thereto. Among other things, the Sixth Amendments (i) allow for the consummation of the Transactions pursuant to the Business Combination Agreement, and effective as June 7, 2023 (ii) amend the definition of “Change of Control” (as defined therein), and (iii) provide that Beneficient will be the “Parent” thereunder.

On July 12, 2023, BCH, entered into (a) that certain Amendment No. 7 to the First Lien Amendment, which amended the First Lien Credit Agreement, and (b) that certain Amendment No. 7 to Second Lien Amendment (together with the First Lien Amendment, the “Seventh Amendments”), which amended the Second Lien Credit Agreement, each among BCH, HCLP and the other parties thereto. Among other things, the Seventh Amendments (i) modified the interest rate to a fixed rate of 9.5% (ii) extended the maturity dates of the First Lien Amendment and the Second Lien Amendment to September 15, 2024 and September 15, 2027, respectively, and (iii) agreed to installment payments on the First Lien Amendment of $5.0 million on each of March 29th, June 28th, September 29th, and December 29th of each year for so long as the obligations remain outstanding, and so long as such payments do not cause a going concern. No payments will be made on the Second Lien Amendment until the obligations on the First Lien Amendment have been fully satisfied. Ben agreed to pay fees totaling approximately $0.1 million.

Standby Equity Purchase Agreement

On June 27, 2023, the Company entered into a Standby Equity Purchase Agreement (the “SEPA”) with YA II PN, Ltd. (“Yorkville”), whereby the Company has the right, but not the obligation, to sell to Yorkville up to $250.0 million of its shares of the Company’s common stock at the Company’s request any time during the 36 months following the execution of the SEPA, subject to certain conditions. The Company expects to use the net proceeds received from this for working capital and general corporate purposes. The Company agreed to pay a nominal structuring fee in cash. In addition, the Company will pay a commitment fee in an amount equal to $1.3 million (the “Commitment Fee”) by the issuance to Yorkville of such number of Class A common stock that is equal to the Commitment Fee divided by the closing price of the Class A common stock on the Nasdaq on the date immediately preceding entry into the SEPA.

Recapitalization of BCG

On June 6, 2023, immediately prior to the Conversion, BCG was recapitalized (the “BCG Recapitalization”) as follows: (i) the limited partnership agreement of BCG was amended to create one new subclass of BCG common units, the Class B Common Units (the “BCG Class B Common Units”), and the existing common units were renamed the Class A Common Units (the “BCG Class A Common Units”); and (ii) certain holders of the BCH Preferred A.1 entered into conversion and exchange agreements (the “BCG Conversion and Exchange Agreements”) with BCG and BCH, pursuant to which they converted certain BCH Preferred A.1 to Class S Ordinary Units, which were then contributed to BCG in exchange for BCG Class A Common Units. Pursuant to the Conversion, the BCG Class A Common Units converted into 1.25 shares of Class A common stock, par value $0.001 per share (“Class A common stock”), and the BCG Class B Common Units converted into 1.25 shares of Class B common stock, par value $0.001 per share (“Class B common stock” and together with the Class A common stock, the “Beneficient common stock”). The Class B common stock is convertible into Class A common stock on a one-for-one basis at the election of the holder thereof and is entitled to 10 votes per share in all matters on which stockholders of Beneficient generally are entitled to vote.

 

F-150


Table of Contents

The following table provides additional information on the securities contributed and exchanged by each of BHI, Bruce W. Schnitzer and Hicks Holdings Operating, LLC (dollars and units in thousands):

 

Name

   Converted
Capital Account
Balance of
BCH Preferred
A.1
     Class S
Ordinary
Units
Received
     BCG
Class B
Units
Received
 

BHI

   $ 177,195      14,176      14,176

Bruce W. Schnitzer

     988      79      79

Hicks Holdings Operating, LLC

     13,222      1,058      1,058
  

 

 

    

 

 

    

 

 

 

Total

   $ 191,405      15,313      15,313
  

 

 

    

 

 

    

 

 

 

The following table provides additional information on the securities contributed and exchanged by each of Bruce W. Schnitzer and Richard W. Fisher (dollars and units in thousands):

 

Name

   Converted
Capital Account
Balance of
BCH Preferred
A.1
     Class S
Ordinary
Units
Received
     BCG
Class A
Units
Received
 

Bruce W. Schnitzer

   $ 734      659      659

Richard W. Fisher

     1,722      738      738
  

 

 

    

 

 

    

 

 

 

Total

   $ 2,456      1,397      1,397
  

 

 

    

 

 

    

 

 

 

Forward Purchase Agreement

On June 5, 2023, BCG entered into a Prepaid Forward Purchase Agreement, by and between BCG and RiverNorth SPAC Arbitrage Fund, L.P. (the “Purchaser”), pursuant to which the Purchaser agreed to, among other things, effect certain purchases of shares of Avalon Class A common stock (“Avalon Class A Common Stock”) that would have been redeemed in connection with the special meeting of Avalon’s stockholders (the “Special Meeting”) to approve the transactions contemplated by the Business Combination Agreement (as amended through June 25, 2023, the “Forward Purchase Agreement”).

Pursuant to the Forward Purchase Agreement, Purchaser agreed to purchase shares of Avalon Class A Common Stock (the “AVAC FPA Shares”) at a purchase price per share of $10.588 (for aggregate consideration of $25.0 million). The AVAC FPA Shares will not be redeemed in connection with the Special Meeting and will convert into shares of Class A Common Stock, par value $0.001 per share, of Beneficient (“Class A Common Stock”) and Series A Convertible Preferred Stock, par value $0.001 per share, of Beneficient (“Beneficient Series A Preferred Stock”) upon consummation of the Business Combination. The Series A Preferred Stock will convert in accordance with its terms to shares of Class A Common Stock, and Purchaser will hold an aggregate of 2,956,480 shares of Class A Common Stock following such conversion in respect of the AVAC FPA Shares (such shares of Class A Common Stock, the “FPA Shares”).

The $25.0 million in proceeds (the “Disbursed Amount”) in respect of the FPA Shares will be disbursed from the Avalon trust account following the consummation of the Business Combination. $5.0 million of the Disbursed Amount will be disbursed to Beneficient, with the remaining $20.0 million (the “Reserve Amount”) to be disbursed to Purchaser to be held by Purchaser until the Maturity Date (as defined below) or until its earlier release per the terms of the Forward Purchase Agreement.

The Forward Purchase Agreement provides for two categories of FPA Shares:(i) 1,064,333 FPA Shares shall be categorized as “Purchased Shares” (the “Purchased Shares”) and (ii) the remaining 1,892,147 FPA Shares shall be categorized as “Prepaid Forward Shares” (the “Prepaid Forward Shares”). If by the 10th anniversary of the

 

F-151


Table of Contents

close of the Business Combination, Purchaser has received less than $5.0 million, in gross proceeds from, and Purchaser has used good faith efforts to sell, the Purchased Shares, Beneficient has agreed to cause Beneficient Company Holdings, L.P. (“BCH”) to issue Purchaser an amount of BCH Preferred Series A-0 Units (or such other senior most preferred security of Beneficient) as consideration for any shortfall amounts less than $5.0 million from the sale of the Purchased Shares. Purchaser has agreed for the first six months following the Business Combination not to sell any Purchased Shares below $5.00 per share or to sell more than 10% of the daily trading volume of the Class A Common Stock if the volume weighted average price of the Class A Common Stock is between $5.00 and $8.00 for any such trading day.

Upon the sales of the Prepaid Forward Shares, the Purchaser will remit $10.588 per share, or such lesser price per share designated by the Company (“Designated Price”) by written notice setting forth the Designated Price and the number Prepaid Forward Shares that may be sold at such price (“Designated Price Notice”) delivered to Purchaser prior to any such sales, to the Company. On June 8, 2025 (“Maturity Date”), any Prepaid Forward Shares not sold by the Purchaser will be returned to the Company and any remaining amounts in respect of the Prepaid Forward Shares will be retained by the Purchaser, less any amounts still owed to the Company from sales effected prior to the Maturity Date.

Until December 8, 2023, the Purchaser agrees to the following sales conditions for the Purchased Shares and Non-Redemption shares – (a) On a daily basis, all sales must either (i) exceed $8.00 per share or (ii) represent less than 10% of daily volume of the Class A common stock and (b) No sales below $5.00 per share; provided, however that, other than with respect to sales of Prepaid Forward Shares at a price not lower than the Designated Price in a Designated Price Notice, Purchaser shall not sell any shares for less than $10.588 per share except in accordance with this paragraph (v) and further provided that other than with respect to sales of Prepaid Forward Shares at a price not lower than the Designated Price in a Designated Price Notice, Purchaser shall not sell any shares below $10.588 once Purchaser has received $5.0 million from the sale of such shares referenced in this Agreement.

Contribution and First Amended and Restated Limited Liability Agreement of Beneficient Company Group, L.L.C.

On June 6, 2023, BCG converted from a Delaware limited partnership to a Nevada corporation (the “Conversion”), renamed itself “Beneficient” and adopted its articles of incorporation and bylaws. On June 6, 2023, following the BCG Recapitalization and the Conversion, the Company, as the sole member of Beneficient Company Group, L.L.C. (“Ben LLC”), adopted the First Amended and Restated Limited Liability Company Agreement of Ben LLC (the “Ben LLC A&R LLCA”). The Ben LLC A&R LLCA establishes managing member interests and non-managing members interests, referred to as the Class A Units of Ben LLC. Beneficient is designated as the sole managing member. In addition, certain additional amendments were made which principally focused on the management of Ben LLC by the managing member. After the adoption of the Ben LLC A&R LLCA, Beneficient contributed to Ben LLC all of the BCH limited partnership interests and general partnership interests held by Beneficient (the “Contribution”), and Ben LLC became the general partner of BCH and the holder of 100% of the outstanding Class A Units of BCH.

Closing of the Transaction

On June 7, 2023, the Company completed its previously announced de-SPAC merger transaction with Avalon. Each share of Avalon common stock issued and outstanding immediately prior to that date automatically converted into one share of Class A common stock and one share of Beneficient Series A Convertible Preferred Stock, par value $0.001 per share (the “Beneficient Series A preferred stock”). Additionally, each Avalon Warrant automatically converted into a Beneficient Warrant.

Accordingly, the Company issued (i) an aggregate of 7,971,864 shares of Class A common stock to the former holders of Class A Common Stock of Avalon, par value $0.0001 per share (“Avalon Class A common stock”), and Class B Common Stock of Avalon, par value $0.0001 per share (“Avalon Class B common stock”),

 

F-152


Table of Contents

outstanding immediately prior to June 7, 2023, and (ii) an aggregate of 2,796,864 shares of Beneficient Series A preferred stock to non-redeeming Avalon Class A stockholders, and the Avalon Warrants converted into an aggregate of 23,625,000 Beneficient Warrants. At closing, $27.9 million of cash remained in the trust account of Avalon. There were $26.1 million in transaction expenses, $20.0 million of which represented the Reserve Amount under the Forward Purchase Agreement, that were either paid by Avalon prior to closing or offset against proceeds received by the Company at closing, resulting in $1.8 million in net proceeds to the Company.

Immediately after the Business Combination, 188,674,282 shares of Class A common stock were issued and outstanding, 19,140,451 shares of Class B common stock were issued and outstanding, 2,796,864 shares of Beneficient Series A preferred stock were issued and outstanding and 23,757,500 Beneficient Warrants were issued and outstanding. Because the Beneficient Series A preferred stock is not expected to be publicly listed, the Beneficient Series A preferred stock terms provide that upon its issuance, each share of Beneficient Series A preferred stock will automatically convert into one-quarter of a share of Class A common stock, or an aggregate of 699,216 additional shares of Class A common stock. Following such Conversion, there are 189,379,498 shares of Class A common stock outstanding following the Business Combination.

Eighth Amended and Restated Limited Partnership Agreement of Beneficient Company Holdings, L.P.

On June 7, 2023, the Eighth Amended and Restated Limited Partnership Agreement of BCH (the “BCH Eighth A&R LPA”) was adopted and became effective upon the consummation of the Business Combination. The BCH Eighth A&R LPA amended the existing limited partnership agreement, to, among other things, make certain revisions facilitating the Business Combination and the related Transactions, including replacing BCG as the general partner of BCH with Ben LLC following the Conversion and the Contribution. Following the effectiveness of the BCH LPA, the units of BCH consist of five classes: (i) the BCH Class A Units, (ii) the BCH Class S Ordinary Units, (iii) the BCH Class S Preferred Units, (iv) the BCH FLP Unit Accounts and (v) the BCH Preferred Series Unit Accounts (each as defined in the BCH LPA).

The BCH FLP Unit Accounts are further subdivided into BCH FLP-1 Unit Accounts, with specific rights set forth in the BCH LPA and which shall initially represent 50.5% (excluding the BCH FLP-3 Unit Accounts) of the BCH FLP Unit Accounts, with the balance, initially representing 49.5% (excluding the BCH FLP-3 Unit Accounts) of the BCH FLP Unit Accounts, being the BCH FLP-2 Unit Accounts, and the remainder being the BCH FLP-3 Unit Accounts (each as defined in the BCH LPA). Additionally, the Preferred Series Unit Accounts were further subdivided into Preferred Series A Subclass 0 Unit Accounts (“BCH Preferred A-0 Unit Accounts”), BCH Preferred A-1 Unit Accounts, and Preferred Series C Subclass 1 Unit Accounts (“BCH Preferred C-1 Unit Accounts”), in each case, with such rights as expressly provided in the BCH LPA. In addition, certain additional amendments were made which (i) reduced and delayed the preferred returns on certain preferred units of BCH, (ii) delayed the date upon which the BCH Preferred A-1 Unit Accounts could be converted until January 1, 2025, subject to certain exceptions, (iii) amended the conversion prices applicable to the BCH Preferred A-0 Unit Accounts and BCH Preferred A-1 Unit Accounts and (iv) amended the provisions for the allocation of the carrying value adjustments so that 50.5% of each allocation will be made to the BCH FLP-1 Unit Accounts and 49.5% to the BCH FLP-2 Unit Accounts.

Second Amended and Restated Bradley Capital Agreement

In connection with the Closing, BCG’s existing Bradley Capital Agreement, was replaced by a Second Amended and Restated Services Agreement (the “Second A&R Bradley Capital Agreement”) with the Company as a party. The Second A&R Bradley Capital Agreement is substantially similar to the existing Bradley Capital Agreement, subject to certain changes as follows. The Executive Committee (as defined in the Second A&R Bradley Capital Agreement) reference was revised to refer to the Executive Committee of the Board, and the Second A&R Bradley Capital Agreement expressly states that it shall in no way limit the authority of Board to appoint and remove officers of the Company, including its chief executive officer. The term of the Second A&R Bradley Capital Agreement extends through December 31, 2023, with an annual one-year renewal provision thereafter.

 

F-153


Table of Contents

The termination provision was revised so that the agreement may be terminated upon the approval of all members of the Executive Committee, excluding Brad K. Heppner if he is then serving on the Executive Committee. The base fee was increased to $460,000 per quarter and the supplemental fee was increased to $180,000 per quarter, with each fee remaining subject to an annual inflation adjustment. In addition, revisions were made to the limitation of liability and indemnification provisions to reflect the applicability of the corporation laws of Nevada to Beneficient.

Potential Future Goodwill Impairment

Subsequent to the public listing on June 8, 2023, and through the date of this report, the Company experienced a sustained decline in the price of its common stock. A sustained decrease in the Company’s common stock is a potential indicator that impairment is present and may require a quantitative impairment assessment of the Company’s assets, including goodwill and intangible assets, which may result in an impairment charge during the first fiscal quarter of 2024.

Other

On June 29, 2023, the Company received a “Wells Notice” from the Staff of the SEC’s Division of Enforcement, stating that the Staff has made a preliminary determination to recommend that the SEC file a civil enforcement action against the Company alleging violations of certain provisions of the Securities Act and the Securities Exchange Act relating to the Company’s association with GWG Holdings. A Wells Notice is not a formal allegation or a finding of wrongdoing, but is a preliminary determination by the Staff to recommend to the SEC that a civil enforcement action or administrative proceeding be brought against the recipient. The Company maintains that our actions were appropriate and intends to vigorously defend this matter, including by making a Wells submission to the SEC, engaging in further dialogue with the SEC Staff, and contesting any allegations of wrongdoing. The results of the Wells Notice process and any corresponding enforcement action, including the costs, timing and other potential consequences of responding and complying therewith, are unknown at this time.

Conversion of BCH Preferred C-1 Unit Accounts

Pursuant to the UPA, on July 10, 2023, the BCH Preferred C-1 Unit Accounts automatically converted into 44,040,761 shares of Class A common stock at approximately $4.66 per share, which represents the volume-weighted average trading price of the Class A common stock for the 20 trading days following the closing of the Business Combination.

Operating Cost Reduction Plan

On July 11, 2023, the Board approved certain measures to reduce the operating expenses of the Company with a view toward focusing resources on areas of current business needs. As part of this plan, we have commenced the furlough of approximately 30 employees, representing approximately 20% of our workforce. We also intend to reduce spending with third-party vendors in certain parts of our business as part of the plan to reduce operating expenses.

 

F-154


Table of Contents

PART II

INFORMATION NOT REQUIRED IN PROSPECTUS

Item 13. Other Expenses of Issuance and Distribution.

The following table sets forth all costs and expenses, other than underwriting discounts and commissions, payable by us in connection with the Offered Securities being registered. All amounts shown are estimates except for the Securities and Exchange Commission (the “SEC”) registration fee.

 

     Amount Paid or
to be Paid
 

SEC Registration Fee

   $ 4,891.87  

Printing and Miscellaneous expenses

   $ 50,000  

Legal fees and expenses

   $ 40,000  

Accounting fees and expenses

   $ 8,500  
  

 

 

 

Total:

   $ 103,391.87  
  

 

 

 

Item 14. Indemnification of Directors and Officers.

The registrant’s Charter and Bylaws require it to indemnify any director, officer, employee or agent of the registrant who was or is a party to, or is threatened to be made a party to, or is otherwise involved in, any proceeding, by reason of the fact that he or she is or was a director, officer, employee or agent of the registrant or is or was serving at the request of the registrant as a director, officer, employee or agent of, or in any other capacity for, another corporation, partnership, joint venture, limited liability company, trust, or other enterprise, to the fullest extent permitted under Nevada law, against all expense, liability and loss (including attorneys’ fees, judgments, fines, taxes, penalties and amounts paid or to be paid in settlement) reasonably incurred or suffered by such person in connection with such proceeding if the person acted in good faith and in a manner reasonably believed to be in or not opposed to the best interests of the registrant and, with respect to any criminal action or proceeding, had no reasonable cause to believe his or her conduct was unlawful.

The registrant is authorized under its Bylaws to purchase and maintain insurance to protect the registrant and any current or former director, officer, employee or agent of the registrant or another corporation, partnership, joint venture, trust or other enterprise against any expense, liability or loss, whether or not the registrant would have the power to indemnify such person against such expense, liability or loss under the NRS.

The registrant has entered into Indemnification Agreements with each of its directors and officers. The Indemnification Agreements provide that the registrant will indemnify each indemnitee to the fullest extent permitted by the NRS from and against all loss and liability suffered and expenses, judgments, fines and amounts paid in settlement incurred in connection with defending, investigating or settling any threatened, pending, or completed action, suit or proceeding related to the indemnitee’s service with the registrant. Additionally, the registrant has agreed to advance to the indemnitee expenses incurred in connection therewith.

The limitation of liability and indemnification provisions in these Indemnification Agreements and our Charter and Bylaws may discourage stockholders from bringing a lawsuit against our directors for breach of fiduciary duty. These provisions also may reduce the likelihood of derivative litigation against our directors and officers, even though such an action, if successful, might otherwise benefit us and our stockholders. In addition, your investment in the registrant’s securities may be adversely affected to the extent we pay the costs of settlement and damage awards under these indemnification provisions.

 

II-1


Table of Contents

Item 15. Recent Sales of Unregistered Securities.

On December 7, 2021, the Customer ExAlt Trusts acquired alternative assets with a NAV of approximately $352.0 million in exchange for BCG’s issuance of BCG Preferred B-2 Unit Accounts with an initial capital account balance of approximately $352.0 million. To facilitate such transaction, Ben Liquidity made a loan to the Customer ExAlt Trusts in an aggregate principal amount of $246.0 million. In addition, Ben granted to certain of the purchasers of such securities certain registration rights and, if the initial registration statement under such registration rights has not been declared effective by June 30, 2023, the right to put any outstanding BCG Preferred B-2 Unit Accounts to Ben for an amount equal to the corresponding capital account balance as of the date of exercise of such put right, subject to certain limitations. Further, Ben agreed to issue additional BCG Preferred B-2 Unit Accounts based on the updated NAV of such acquired alternative assets as of December 31, 2021, as determined by the underlying fund general partners and/or investment managers. All such BCG Preferred B-2 Unit Accounts converted to Class A common stock in connection with the closing of the Transactions, and as a result, the put right is no longer effective.

During the year ended March 31, 2023, the Customer ExAlt Trusts acquired additional alternative assets with an aggregate NAV of approximately $12.0 million in exchange for BCG’s issuance of BCG Preferred B-2 Unit Accounts with an initial capital account balance of $12.0 million. To facilitate such transactions, Ben Liquidity made a loan to the Customer ExAlt Trusts in an aggregate principal amount of $8.4 million. Such BCG Preferred B-2 Unit Accounts automatically converted to Class A common stock in connection with the closing of the Transactions and the public listing of the Class A common stock.

On June 7, 2023, in accordance with the Business Combination Agreement, the Company completed its previously announced merger with Avalon. In connection with the closing of the Transaction, among other things, the Company converted from a Delaware limited partnership to a Nevada corporation and changed its corporate name from “The Beneficient Company Group, L.P.” to “Beneficient”. Pursuant to the Conversion, each BCG Class A Common Unit converted into 1.25 shares of Class A common stock, each BCG Class B Common Unit converted into 1.25 shares of Class B common stock, and the capital account balance of the BCG Preferred B-2 Unit Accounts converted into shares of Class A common stock at a rate based on a 20% discount to the $10.00 valuation of the Class A common stock (or $8.00). As a result, in the Conversion, we issued 86,116,884 shares of Class A common stock with respect to the BCG Class A Common Units, 19,140,451 shares of Class B common stock with respect to the BCG Class B Common Units and 94,050,534 shares of Class A common stock with respect to the BCG Preferred B-2 Unit Accounts.

In the course of our normal operations, on December 1, 2022, Ben Liquidity entered into agreements to finance liquidity transactions with respect to alternative assets with a NAV of approximately $5.3 million as of the date of the financing agreement. Pursuant to such transactions, the Customer ExAlt Trusts agreed to acquire the alternative assets, and in exchange for the alternative assets, the customers agreed to receive units at a price of $10.00 of NAV (calculated as of December 1, 2022) per unit, with each unit consisting of (i) one share of Class A common stock and (ii) one-fourth (1/4) of a Warrant. Such financings closed in connection with the closing of the Business Combination, and the Company issued the investor 530,000 shares of Class A common stock and 132,500 Warrants.

On June 8, 2023, we issued 202,484 shares of Class A common stock to ACE Portal, Inc. in exchange for its BCH Class S Ordinary Units. Furthermore, we issued 202,058 shares of Class A common stock to an unrelated individual in exchange for his BCH Class S Ordinary Units. Such BCH Class S Ordinary Units held by ACE Portal, Inc. and such individual converted into shares of Class A common stock on a one-to-one basis pursuant to the terms of the Exchange Agreement and the BCH Eighth A&R LPA. The issuance of such shares to ACE Portal, Inc. and such individual was not registered under the Securities Act, and were issued in reliance upon the exemption provided in Section 4(a)(2) of the Securities Act and Rule 506(b) promulgated thereunder.

On June 27, 2023, we issued 274,500 shares of our Class A common stock to Maxim Group LLC pursuant to a Settlement and Release Agreement dated June 7, 2023, entered into in connection with the Business

 

II-2


Table of Contents

Combination. The issuance of such shares was not registered under the Securities Act and were issued in reliance upon the exemption provided in Section 4(a)(2) of the Securities Act and Rule 506(b) promulgated thereunder.

On July 15, 2020, BCG and BCH entered into the UPA with GWG Holdings to issue BCH Preferred Series C Unit Accounts to GWG Holdings during a period that commenced on the date of the UPA and continued until November 29, 2021, when BCG ceased to be a consolidated subsidiary of GWG Holdings. Pursuant to the UPA, the BCH Preferred C-1 Unit Accounts held by the GWG Holdings and GWG Life, LLC converted into shares of Class A common stock on July 10, 2023, at a conversion price of approximately $4.66 per share for a total of 44,040,761 shares of Class A common stock. The issuance of such shares to GWG Holdings and GWG Life, LLC were not registered under the Securities Act and was issued in reliance upon the exemption provided in Section 4(a)(2) of the Securities Act and Rule 506(b) promulgated thereunder.

On July 10, 2023, we issued 456,204 shares of Class A common stock to Yorkville pursuant to the SEPA with Yorkville dated June 27, 2023. The issuance of such shares to Yorkville pursuant to the SEPA was not registered under the Securities Act and were issued in reliance upon the exemption provided in Section 4(a)(2) of the Securities Act and Rule 506(b) promulgated thereunder. On each of October 2, 2023 and October 4, 2023, the Yorkville to purchased 20,000 and 500,000 shares of Class A common stock for $2.39 and $1.27 per share, respectively, pursuant to the terms of the SEPA. Such issuances were in reliance upon the exemption provided in Section 4(a)(2) of the Securities Act and Rule 506(b) promulgated thereunder.

On July 26, 2023, Ben Liquidity entered into agreements to finance liquidity transactions with respect to alternative assets with a NAV of approximately $6.7 million (calculated as of March 31, 2023). Pursuant to such transactions, the Customer ExAlt Trusts agreed to acquire the alternative assets, and in exchange for the alternative assets, the customers agreed to receive 2,917,807 shares of Class A common stock at a price per share of $2.29. The issuance of such shares was not registered under the Securities Act and were issued in reliance upon the exemption provided in Section 4(a)(2) of the Securities Act and Rule 506(b) promulgated thereunder.

On August 1, 2023, we issued (i) 3,768,995 shares of Series B-1 preferred stock, with such Series B-1 Preferred Stock being convertible into shares of Class A common stock, and (ii) 942,249 GRID Warrants to GRID. Each share of Series B-1 preferred stock is convertible at the election of the holder into shares of Class A common stock based on an initial conversion price of $5.46 per share, subject to reset on certain dates based on a 5-day VWAP, adjustment and a $2.73 per share floor price. A maximum of 13,805,842 shares of Class A Common Stock may be issued upon conversion of the Series B-1 preferred stock. The GRID Warrants are exercisable for an aggregate of 942,249 shares of Class A common stock and 942,249 shares of Series A preferred stock, and the Series A preferred stock is convertible into an aggregate of 235,562 shares of Class A common stock. The issuance of such Series B-1 preferred stock and the GRID Warrants was not registered under the Securities Act and were issued in reliance upon the exemption provided in Section 4(a)(2) of the Securities Act and Rule 506(b) promulgated thereunder. Pursuant to that certain Stock Purchase Agreement, by and between GRID and GRID Holding Co. dated August 9, 2023, GRID Holding Co. purchased the Series B-1 preferred stock and GRID Warrants from GRID. On September 29, 2023, GRID Holding Co. delivered that certain conversion notice delivered to the Company, and on October 3, 2023, such shares of Series B-1 preferred stock converted into 13,805,841 shares of Class A common stock at a conversion price of $2.73 per share based on a $10.00 stated value per share of Series B-1 preferred stock pursuant to the terms of the Series B-1 certificate of designation. The issuance of the Class A common stock in exchange for the Series B-1 preferred stock was made in reliance on the exemption provided by Section 3(a)(9) of the Securities Act.

Item 16. Exhibits and Financial Statement Schedules.

See the Exhibit Index immediately following the signature page hereto, which is incorporated by reference as if fully set forth herein.

Item 17. Undertakings.

(a) The undersigned registrant hereby undertakes:

 

II-3


Table of Contents

(1) To file, during any period in which offers or sales are being made, a post-effective amendment to this registration statement:

(i) To include any prospectus required by section 10(a)(3) of the Securities Act;

(ii) To reflect in the prospectus any facts or events arising after the effective date of this registration statement (or the most recent post-effective amendment thereof) which, individually or in the aggregate, represent a fundamental change in the information set forth in the registration statement. Notwithstanding the foregoing, any increase or decrease in volume of securities offered (if the total dollar value of securities offered would not exceed that which was registered) and any deviation from the low or high end of the estimated maximum offering range may be reflected in the form of prospectus filed with the SEC pursuant to Rule 424(b) if, in the aggregate, the changes in volume and price represent no more than 20% change in the maximum aggregate offering price set forth in the “Calculation of Registration Fee” table in the effective registration statement; and

(iii) To include any material information with respect to the plan of distribution not previously disclosed in this registration statement or any material change to such information in this registration statement;

provided, however, that paragraphs (a)(1)(i), (ii), (iii) above do not apply if the registration statement is on Form S-1 and the information required to be included in a post-effective amendment by those paragraphs is contained in reports filed with or furnished to the SEC by the registrant pursuant to section 13 or section 15(d) of the Exchange Act that are incorporated by reference in the registration statement.

(2) That, for the purpose of determining any liability under the Securities Act of 1933, each such post-effective amendment shall be deemed to be a new registration statement relating to the securities offered therein, and the offering of such securities at that time shall be deemed to be the initial bona fide offering thereof.

(3) To remove from registration by means of a post-effective amendment any of the securities being registered which remain unsold at the termination of the offering.

(4) That, for the purpose of determining liability under the Securities Act of 1933 to any purchaser: each prospectus filed pursuant to Rule 424(b) as part of a registration statement relating to an offering, other than registration statements relying on Rule 430B or other than prospectuses filed in reliance on Rule 430A (§230.430A of this chapter), shall be deemed to be part of and included in the registration statement as of the date it is first used after effectiveness. Provided, however, that no statement made in a registration statement or prospectus that is part of the registration statement or made in a document incorporated or deemed incorporated by reference into the registration statement or prospectus that is part of the registration statement will, as to a purchaser with a time of contract of sale prior to such first use, supersede or modify any statement that was made in the registration statement or prospectus that was part of the registration statement or made in any such document immediately prior to such date of first use.

(5) That, for the purpose of determining liability of the registrant under the Securities Act to any purchaser in the initial distribution of the securities, the undersigned registrant undertakes that in a primary offering of securities of the undersigned registrant pursuant to this registration statement, regardless of the underwriting method used to sell the securities to the purchaser, if the securities are offered or sold to such purchaser by means of any of the following communications, the undersigned registrant will be a seller to the purchaser and will be considered to offer or sell such securities to such purchaser:

(i) any preliminary prospectus or prospectus of the undersigned registrant relating to the offering required to be filed pursuant to Rule 424;

(ii) any free writing prospectus relating to the offering prepared by or on behalf of the undersigned registrant or used or referred to by the undersigned registrant;

 

II-4


Table of Contents

(iii) the portion of any other free writing prospectus relating to the offering containing material information about the undersigned registrant or its securities provided by or on behalf of an undersigned registrant; and

(iv) any other communication that is an offer in the offering made by the undersigned registrant to the purchaser.

(b) Insofar as indemnification for liabilities arising under the Securities Act of 1933, may be permitted to directors, officers and controlling persons of the registrant pursuant to the foregoing provisions, or otherwise, the registrant has been advised that in the opinion of the SEC such indemnification is against public policy as expressed in the Act and is, therefore, unenforceable. In the event that a claim for indemnification against such liabilities (other than the payment by the registrant of expenses incurred or paid by a director, officer or controlling person of the registrant in the successful defense of any action, suit or proceeding) is asserted by such director, officer or controlling person in connection with the securities being registered, the registrant will, unless in the opinion of its counsel the matter has been settled by controlling precedent, submit to a court of appropriate jurisdiction the question whether such indemnification by it is against public policy as expressed in the Act and will be governed by the final adjudication of such issue.

 

II-5


Table of Contents

EXHIBIT INDEX

Item 16. Exhibits

 

Exhibits     
2.1 #    Business Combination Agreement, dated as of September  21, 2022, by and among Avalon Acquisition, Inc., The Beneficient Company Group, L.P., Beneficient Merger Sub I, Inc., and Beneficient Merger Sub II, LLC (incorporated by reference to Exhibit 2.1 to The Beneficient Company Group, L.P.’s Registration Statement on Form S-4 (File No. 333-268741) filed with the Securities and Exchange Commission on December 9, 2022).
2.2    Amendment No. 1 to Business Combination Agreement, dated as of April  18, 2023, by and among Avalon Acquisition, Inc., The Beneficient Company Group, L.P., Beneficient Merger Sub I, Inc., and Beneficient Merger Sub II, LLC (incorporated by reference to Exhibit 2.2 to The Beneficient Company Group, L.P.’s Registration Statement on Form S-4/A (File No. 333-268741) filed with the Securities and Exchange Commission on April 19, 2023).
3.1.1    Articles of Incorporation of Beneficient (incorporated by reference to Exhibit 3.1.1 to the Company’s Current Report on Form 8-K (File No. 001-41715) filed with the Securities and Exchange Commission on June 8, 2023).
3.1.2    Certificate of Designation of Beneficient Series A Convertible Preferred Stock (incorporated by reference to Exhibit 3.1.2 to the Company’s Current Report on Form 8-K (File No. 001-41715) filed with the Securities and Exchange Commission on June 8, 2023).
3.1.3    Certificate of Designation of Beneficient Series B Convertible Preferred Stock (incorporated by reference to Exhibit 3.1 to the Company’s Current Report on Form 8-K (File No. 001-41715) filed with the Securities and Exchange Commission on August 2, 2023).
3.2    Bylaws of Beneficient (incorporated by reference to Exhibit 3.2 to the Company’s Current Report on Form 8-K (File No. 001-41715) filed with the Securities and Exchange Commission on June 8, 2023).
4.1.1    Specimen Class  A Common Stock Certificate of Beneficient (incorporated by reference to Exhibit 4.1 to The Beneficient Company Group, L.P.’s Registration Statement on Form S-4/A (File No. 333-268741) filed with the Securities and Exchange Commission on April 19, 2023).
4.1.2    Specimen Class  B Common Stock Certificate of Beneficient (incorporated by reference to Exhibit 4.2 to The Beneficient Company Group, L.P.’s Registration Statement on Form S-4/A (File No. 333-268741) filed with the Securities and Exchange Commission on April 19, 2023).
4.2.1    Warrant Agreement, dated October 5, 2021, between Continental Stock Transfer  & Trust Company and Avalon Acquisition Inc. (incorporated by reference to Exhibit 4.1 to Avalon Acquisition Inc.’s Current Report on Form 8-K (File No.  001-40872) filed with the Securities and Exchange Commission on October 12, 2021).
4.2.2    Assignment, Assumption and Amendment to Warrant Agreement by and among The Beneficient Company Group, L.P., Avalon Acquisition Inc. and Continental Stock Transfer & Trust Company (incorporated by reference to Exhibit 4.1.2 to the Company’s Current Report on Form 8-K (File No. 001-41715) filed with the Securities and Exchange Commission on June 8, 2023).
4.3    Form of Asset PIPE Warrant (incorporated by reference to Exhibit 4.3 to the Company’s Annual Report on Form 10-K (File No. 001-41715) filed with the Securities and Exchange Commission on July 13, 2023).
4.4    Stockholders Agreement, dated June  6, 2023, by and among Beneficient, Beneficient Holdings Inc., Hicks Holdings Operating, LLC and Bruce W. Schnitzer (incorporated by reference to Exhibit 4.3 to the Company’s Current Report on Form 8-K (File No. 001-41715) filed with the Securities and Exchange Commission on June 8, 2023).

 

II-6


Table of Contents
4.5.1    Registration Rights Agreement, dated June  7, 2023, Beneficient, Beneficient Holdings Inc., Hicks Holdings Operating, LLC and Bruce W. Schnitzer, Avalon Acquisition Holdings, LLC (incorporated by reference to Exhibit 4.7 to the Company’s Current Report on Form 8-K (File No. 001-41715) filed with the Securities and Exchange Commission on June 8, 2023).
4.5.2    Registration Rights Agreement with GWG Holdings, Inc., a Delaware corporation, certain trusts related to The Beneficient Company Group, L.P., a Delaware limited partnership, and as set forth in the Agreement, dated August 10, 2018 (incorporated by reference to Exhibit 10.14 to The Beneficient Company Group, L.P.’s Registration Statement on Form S-4 (File No. 333-268741) filed with the Securities and Exchange Commission on December 9, 2022).
4.5.3    Registration Rights Agreement Assignment and Joinder, dated as of August 1, 2023, by and among Beneficient, GWG Holdings, Inc. and the GWG Wind Down Trust and Jeffrey S. Stein (incorporated by reference to Exhibit 4.5.3 to the Company’s Registration Statement on Form S-1 (File No. 333-273322) filed with the Securities and Exchange Commission on August 30, 2023).
4.5.4    Registration Rights Agreement with Hatteras Investment Partners, dated December  7, 2021 (incorporated by reference to Exhibit 10.15 to The Beneficient Company Group, L.P.’s Registration Statement on Form S-4 (File No. 333-268741) filed with the Securities and Exchange Commission on December 9, 2022).
5.1**    Opinion of Haynes and Boone, LLP.
10.1    Form of Amendment to Letter Agreement (incorporated by reference to Exhibit 10.1 to Avalon Acquisition Inc.’s Current Report Form 8-K (File No. 001-40872) filed with the Securities and Exchange Commission on September 21, 2022).
10.2    Form of Beneficient Legacy Holder Lock-Up Agreement (incorporated by reference to Exhibit 10.9 to the Company’s Current Report on Form 8-K (File No. 001-41715) filed with the Securities and Exchange Commission on June 8, 2023).
10.3    Sponsor Extended Lock-Up Agreement (incorporated by reference to Exhibit 10.4 to The Beneficient Company Group, L.P.’s Registration Statement on Form S-4 (File No. 333-268741) filed with the Securities and Exchange Commission on December 9, 2022).
10.4    First Amended and Restated Limited Liability Agreement of Beneficient Company Group, L.L.C., dated June  6, 2023 (incorporated by reference to Exhibit 4.2 to the Company’s Current Report on Form 8-K (File No.  001-41715) filed with the Securities and Exchange Commission on June 8, 2023).
10.5    Eighth Amended and Restated Limited Partnership Agreement of Beneficient Company Holdings, L.P., dated June  7, 2023 (incorporated by reference to Exhibit 4.8 to the Company’s Current Report on Form 8-K (File No.  001-41715) filed with the Securities and Exchange Commission on June 8, 2023).
10.6    Exchange Agreement, dated June  7, 2023, by and among Beneficient, Beneficient Company Group, L.L.C. and Beneficient Company Holdings, L.P. (incorporated by reference to Exhibit 4.4 to the Company’s Current Report on Form 8-K (File No. 001-41715) filed with the Securities and Exchange Commission on June 8, 2023).
10.7.1†    Beneficient 2023 Long-Term Equity Incentive Plan (incorporated by reference to Exhibit 10.7 to the Company’s Current Report on Form 8-K (File No. 001-41715) filed with the Securities and Exchange Commission on June 8, 2023).
10.7.2†    Form of Restricted Stock Unit Award Agreement (incorporated by reference to Exhibit 10.10.2 to The Beneficient Company Group, L.P.’s Registration Statement on Form S-4 (File No. 333-268741) filed with the Securities and Exchange Commission on December 9, 2022).
10.7.3†    Form of Nonqualified Stock Option Agreement (incorporated by reference to Exhibit 10.10.3 to The Beneficient Company Group, L.P.’s Registration Statement on Form S-4 (File No. 333-268741) filed with the Securities and Exchange Commission on December 9, 2022).

 

II-7


Table of Contents
10.7.4†    Form of Incentive Stock Option Agreement (incorporated by reference to Exhibit 10.10.4 to The Beneficient Company Group, L.P.’s Registration Statement on Form S-4 (File No. 333-268741) filed with the Securities and Exchange Commission on December 9, 2022).
10.7.5†    Form of Restricted Stock Award Agreement (incorporated by reference to Exhibit 10.10.5 to The Beneficient Company Group, L.P.’s Registration Statement on Form S-4 (File No. 333-268741) filed with the Securities and Exchange Commission on December 9, 2022).
10.8.1†    The Beneficient Company Group, L.P. 2018 Equity Incentive Plan (incorporated by reference to Exhibit 10.11.1 to The Beneficient Company Group, L.P.’s Registration Statement on Form S-4 (File No. 333-268741) filed with the Securities and Exchange Commission on December 9, 2022).
10.8.2†    First Amendment to The Beneficient Company Group, L.P. 2018 Equity Incentive Plan (incorporated by reference to Exhibit 10.11.2 to The Beneficient Company Group, L.P.’s Registration Statement on Form S-4 (File No. 333-268741) filed with the Securities and Exchange Commission on December 9, 2022).
10.8.3†    Form of Restricted Equity Unit under The Beneficient Company Group, L.P. 2018 Equity Incentive Plan (incorporated by reference to Exhibit 10.11.3 to The Beneficient Company Group, L.P.’s Registration Statement on Form S-4 (File No. 333-268741) filed with the Securities and Exchange Commission on December 9, 2022).
10.9.1†    The Beneficient Management Partners, L.P. 2019 Equity Incentive Plan (incorporated by reference to Exhibit 10.12.1 to The Beneficient Company Group, L.P.’s Registration Statement on Form S-4 (File No. 333-268741) filed with the Securities and Exchange Commission on December 9, 2022).
10.9.2†    First Amendment to The Beneficient Management Partners, L.P. 2019 Equity Incentive Plan (incorporated by reference to Exhibit 10.12.2 to The Beneficient Company Group, L.P.’s Registration Statement on Form S-4 (File No. 333-268741) filed with the Securities and Exchange Commission on December 9, 2022).
10.9.3†    Second Amendment to The Beneficient Management Partners, L.P. 2019 Equity Incentive Plan (incorporated by reference to Exhibit 10.9.3 to the Company’s Annual Report on Form 10-K (File No. 001-41715) filed with the Securities and Exchange Commission on July 13, 2023).
10.9.4†    Third Amendment to The Beneficient Management Partners, L.P. 2019 Equity Incentive Plan (incorporated by reference to Exhibit 10.8 to the Company’s Current Report on Form 8-K (File No. 001-41715) filed with the Securities and Exchange Commission on June 8, 2023).
10.10.1    Master Exchange Agreement with GWG Holdings, Inc., a Delaware corporation, GWG Life, LLC, a Delaware limited liability company, MHT Financial SPV, LLC, a Delaware limited liability company, and various related trusts, as amended and restated on January 18, 2018 with effect from January 12, 2018 (incorporated by reference to Exhibit 10.16.1 to The Beneficient Company Group, L.P.’s Registration Statement on Form S-4 (File No. 333-268741) filed with the Securities and Exchange Commission on December 9, 2022).
10.10.2    First Amendment to Master Exchange Agreement with GWG Holdings, Inc., a Delaware corporation, GWG Life, LLC, a Delaware limited liability company, MHT Financial SPV, LLC, a Delaware limited liability company, and various related trusts, dated April 30, 2018 (incorporated by reference to Exhibit 10.16.2 to The Beneficient Company Group, L.P.’s Registration Statement on Form S-4 (File No. 333-268741) filed with the Securities and Exchange Commission on December 9, 2022).

 

II-8


Table of Contents
10.10.3    Second Amendment to Master Exchange Agreement with GWG Holdings, Inc., a Delaware corporation, GWG Life, LLC, a Delaware limited liability company, MHT Financial SPV, LLC, a Delaware limited liability company, and various related trusts, dated June 29, 2018 (incorporated by reference to Exhibit 10.16.3 to The Beneficient Company Group, L.P.’s Registration Statement on Form S-4 (File No. 333-268741) filed with the Securities and Exchange Commission on December 9, 2022).
10.10.4    Third Amendment to Master Exchange Agreement with GWG Holdings, Inc., a Delaware corporation, GWG Life, LLC, a Delaware limited liability company, MHT Financial SPV, LLC, a Delaware limited liability company, and various related trusts, dated August 10, 2018 (incorporated by reference to Exhibit 10.16.4 to The Beneficient Company Group, L.P.’s Registration Statement on Form S-4 (File No. 333-268741) filed with the Securities and Exchange Commission on December 9, 2022).
10.11.1    Commercial Loan Agreement with GWG Life, LLC a Delaware limited liability company, dated August  10, 2018 (incorporated by reference to Exhibit 10.17.1 to The Beneficient Company Group, L.P.’s Registration Statement on Form S-4 (File No.  333-268741) filed with the Securities and Exchange Commission on December 9, 2022).
10.11.2    Amendment No. 1 to Commercial Loan Agreement with GWG Holdings, Inc., a Delaware corporation, dated December  27, 2018 (incorporated by reference to Exhibit 10.17.2 to The Beneficient Company Group, L.P.’s Registration Statement on Form S-4 (File No.  333-268741) filed with the Securities and Exchange Commission on December 9, 2022).
10.12    Participating Option Agreement with GWG Holdings, Inc., a Delaware corporation, dated December  27, 2018 (incorporated by reference to Exhibit 10.18 to The Beneficient Company Group, L.P.’s Registration Statement on Form S-4 (File No.  333-268741) filed with the Securities and Exchange Commission on December 9, 2022).
10.13    Consent and Joinder to Amended and Restated Pledge and Security Agreement, dated April  26, 2019 (incorporated by reference to Exhibit 10.19 to The Beneficient Company Group, L.P.’s Registration Statement on Form S-4 (File No.  333-268741) filed with the Securities and Exchange Commission on December 9, 2022).
10.14.1    Intercreditor Agreement between GWG Life and HCLP Nominees, L.L.C., dated May  31, 2019 (incorporated by reference to Exhibit 10.20.1 to The Beneficient Company Group, L.P.’s Registration Statement on Form S-4 (File No. 333-268741) filed with the Securities and Exchange Commission on December 9, 2022).
10.14.2    Intercreditor Agreement between GWG Life and Beneficient Holdings, Inc., dated May  31, 2019 (incorporated by reference to Exhibit 10.20.2 to The Beneficient Company Group, L.P.’s Registration Statement on Form S-4 (File No.  333-268741) filed with the Securities and Exchange Commission on December 9, 2022).
10.14.3    Third Amended and Restated Subordination and Intercreditor Agreement, dated as of August  13, 2020, among HCLP Nominees, L.L.C., individually as Subordinated Creditor and as Subordinated Creditor Representative and HCLP Nominees, L.L.C., individually as a Senior Creditor and as Senior Creditor Representative (incorporated by reference to Exhibit 10.20.3 to The Beneficient Company Group, L.P.’s Registration Statement on Form S-4 (File No. 333-268741) filed with the Securities and Exchange Commission on December 9, 2022).
10.15.1    Second Amended and Restated Credit Agreement, dated as of August  13, 2020, among Beneficient Company Holdings, L.P. (as successor to Beneficient Capital Company II, L.L.C. (f/k/a Beneficient Capital Company, L.L.C.)), HCLP Nominees L.L.C. certain other signatories thereto (incorporated by reference to Exhibit 10.21.1 to The Beneficient Company Group, L.P.’s Registration Statement on Form S-4 (File No. 333-268741) filed with the Securities and Exchange Commission on December 9, 2022).

 

II-9


Table of Contents
10.15.2    Consent No. 1 to Second Amended and Restated Credit Agreement, dated as of January 20, 2021 and effective as of September  30, 2020 (incorporated by reference to Exhibit 10.21.2 to The Beneficient Company Group, L.P.’s Registration Statement on Form S-4 (File No.  333-268741) filed with the Securities and Exchange Commission on December 9, 2022).
10.15.3    Amendment No. 1 to the Second Amended and Restated Credit Agreement, dated March  10, 2021(incorporated by reference to Exhibit 10.21.3 to The Beneficient Company Group, L.P.’s Registration Statement on Form S-4 (File No.  333-268741) filed with the Securities and Exchange Commission on December 9, 2022).
10.15.4    Amendment No. 2 to Loan Documents, dated as of June  28, 2021 (incorporated by reference to Exhibit 10.21.4 to The Beneficient Company Group, L.P.’s Registration Statement on Form S-4 (File No.  333-268741) filed with the Securities and Exchange Commission on December 9, 2022).
10.15.5    Consent and Amendment No. 3 to Second Amended and Restated Credit Agreement, dated as of November  3, 2021 and effective as of July  15, 2021 (incorporated by reference to Exhibit 10.21.5 to The Beneficient Company Group, L.P.’s Registration Statement on Form S-4 (File No.  333-268741) filed with the Securities and Exchange Commission on December 9, 2022).
10.15.6    Consent No. 2 to Second Amended and Restated Credit Agreement, dated as of March  24, 2022 (incorporated by reference to Exhibit 10.21.6 to The Beneficient Company Group, L.P.’s Registration Statement on Form S-4 (File No.  333-268741) filed with the Securities and Exchange Commission on December 9, 2022).
10.15.7    Consent and Amendment No. 4 to Second Amended and Restated Credit Agreement, dated as of March  24, 2022 (incorporated by reference to Exhibit 10.21.7 to The Beneficient Company Group, L.P.’s Registration Statement on Form S-4 (File No.  333-268741) filed with the Securities and Exchange Commission on December 9, 2022).
10.15.8    Security and Pledge Agreement (BCH) (First Lien), dated as of September  1, 2017, by and among Beneficient Company Holdings, L.P. (as successor to Beneficient Capital Company II, L.L.C. (f/k/a Beneficient Capital Company, L.L.C.)) and HCLP Nominees, L.L.C. (incorporated by reference to Exhibit 10.21.8 to The Beneficient Company Group, L.P.’s Registration Statement on Form S-4 (File No. 333-268741) filed with the Securities and Exchange Commission on December 9, 2022).
10.15.9    Security and Pledge Agreement (DST), dated as of September 1, 2017, by and among LT-1 Custody Trust, LT-2 Custody Trust, LT-3 Custody Trust, LT-4 Custody Trust, LT-5 Custody Trust, LT-6 Custody Trust, LT-7 Custody Trust, LT-8 Custody Trust, LT-9 Custody Trust, LT-12 Custody Trust, LT-14 Custody Trust, LT-15 Custody Trust, LT-16 Custody Trust, LT-17 Custody Trust, LT-18 Custody Trust, LT-19 Custody Trust, LT-20 Custody Trust, LT-21 Custody Trust, LT-22 Custody Trust, LT-23 Custody Trust, LT-24 Custody Trust, LT-25 Custody Trust, LT-26 Custody Trust, LT-27 Custody Trust, LT-28 Custody Trust Beneficient Company Holdings, L.P. (as successor to Beneficient Capital Company II, L.L.C. (f/k/a Beneficient Capital Company, L.L.C.)) and HCLP Nominees, L.L.C. (incorporated by reference to Exhibit 10.21.9 to The Beneficient Company Group, L.P.’s Registration Statement on Form S-4 (File No. 333-268741) filed with the Securities and Exchange Commission on December 9, 2022).
10.15.10    Joinder Agreement, dated as of August  13, 2020 to the Security and Pledge Agreement (DST) by certain Delaware statutory trusts (incorporated by reference to Exhibit 10.21.10 to The Beneficient Company Group, L.P.’s Registration Statement on Form S-4 (File No. 333-268741) filed with the Securities and Exchange Commission on December 9, 2022).

 

II-10


Table of Contents
10.15.11    Guaranty, dated as of September 1, 2017, by LT-1 Custody Trust, LT-2 Custody Trust, LT-3 Custody Trust, LT-4 Custody Trust, LT-5 Custody Trust, LT-6 Custody Trust, LT-7 Custody Trust, LT-8 Custody Trust, LT-9 Custody Trust, LT-12 Custody Trust, LT-14 Custody Trust, LT-15 Custody Trust, LT-16 Custody Trust, LT-17 Custody Trust, LT-18 Custody Trust, LT-19 Custody Trust, LT-20 Custody Trust, LT-21 Custody Trust, LT-22 Custody Trust, LT-23 Custody Trust, LT-24 Custody Trust, LT-25 Custody Trust, LT-26 Custody Trust, LT-27 Custody Trust and LT-28 Custody Trust. (incorporated by reference to Exhibit 10.21.11 to The Beneficient Company Group, L.P.’s Registration Statement on Form S-4 (File No. 333-268741) filed with the Securities and Exchange Commission on December 9, 2022).
10.15.12    Joinder Agreement, dated as of August  13, 2020 to the Guaranty by certain Delaware statutory trusts (incorporated by reference to Exhibit 10.21.12 to The Beneficient Company Group, L.P.’s Registration Statement on Form S-4 (File No. 333-268741) filed with the Securities and Exchange Commission on December 9, 2022).
10.15.13    Amendment No. 5 to Second Amended and Restated Credit Agreement, dated as of February  15, 2023 (incorporated by reference to Exhibit 10.21.14 to The Beneficient Company Group, L.P.’s Registration Statement on Form S-4 (File No.  333-268741) filed with the Securities and Exchange Commission on December 9, 2022).
10.15.14    Consent and Amendment No. 6 to Second Amended and Restated Credit Agreement, dated as of June  5, 2023 (incorporated by reference to Exhibit 10.1 to the Company’s Current Report on Form 8-K (File No.  001-41715) filed with the Securities and Exchange Commission on June 8, 2023).
10.16.1    Second Amended and Restated Second Lien Credit Agreement, dated as of August  13, 2020, among Beneficient Company Holdings, L.P. (as successor to Beneficient Capital Company II, L.L.C. (f/k/a Beneficient Capital Company, L.L.C.)) and certain other signatories thereto (incorporated by reference to Exhibit 10.22.1 to The Beneficient Company Group, L.P.’s Registration Statement on Form S-4 (File No. 333-268741) filed with the Securities and Exchange Commission on December 9, 2022).
10.16.2    Consent No. 1 to Second Amended and Restated Second Lien Credit Agreement, dated as of January  20, 2021 and effective as of September 30, 2020 (incorporated by reference to Exhibit 10.22.2 to The Beneficient Company Group, L.P.’s Registration Statement on Form S-4 (File No. 333-268741) filed with the Securities and Exchange Commission on December 9, 2022).
10.16.3    Amendment No. 1 to the Second Amended and Restated Second Lien Credit Agreement, dated March  10, 2021(incorporated by reference to Exhibit 10.22.3 to The Beneficient Company Group, L.P.’s Registration Statement on Form S-4 (File No.  333-268741) filed with the Securities and Exchange Commission on December 9, 2022).
10.16.4    Amendment No. 2 to Second Lien Loan Documents, dated as of June  28, 2021(incorporated by reference to Exhibit 10.22.4 to The Beneficient Company Group, L.P.’s Registration Statement on Form S-4 (File No. 333-268741) filed with the Securities and Exchange Commission on December 9, 2022).
10.16.5    Consent and Amendment No. 3 to Second Amended and Restated Second Lien Credit Agreement, dated as of November  3, 2021 and effective as of July  15, 2021 (incorporated by reference to Exhibit 10.22.5 to The Beneficient Company Group, L.P.’s Registration Statement on Form S-4 (File No.  333-268741) filed with the Securities and Exchange Commission on December 9, 2022).
10.16.6    Consent No. 2 to Second Amended and Restated Second Lien Credit Agreement, dated as March  24, 2022 (incorporated by reference to Exhibit 10.22.6 to The Beneficient Company Group, L.P.’s Registration Statement on Form S-4 (File No.  333-268741) filed with the Securities and Exchange Commission on December 9, 2022).

 

II-11


Table of Contents
10.16.7    Consent and Amendment No. 4 to Second Amended and Restated Second Lien Credit Agreement, dated as of March  24, 2022 (incorporated by reference to Exhibit 10.16.7 to the Company’s Annual Report on Form 10-K (File No.  001-41715) filed with the Securities and Exchange Commission on July 13, 2023).
10.16.8    Amendment No. 5 to Second Amended and Restated Second Lien Credit Agreement, dated as of February  15, 2023 (incorporated by reference to Exhibit 10.21.13 to The Beneficient Company Group, L.P.’s Registration Statement on Form S-4 (File No.  333-268741) filed with the Securities and Exchange Commission on December 9, 2022).
10.16.9    Consent and Amendment No. 6 to Second Amended and Restated Second Lien Credit Agreement, dated as of June  5, 2023 (incorporated by reference to Exhibit 10.2 to the Company’s Current Report on Form 8-K (File No.  001-41715) filed with the Securities and Exchange Commission on June 8, 2023).
10.16.10    Security and Pledge Agreement (BCH) (Second Lien), dated as of August  13, 2020, by and among Beneficient Company Holdings, L.P. (as successor to Beneficient Capital Company II, L.L.C. (f/k/a Beneficient Capital Company, L.L.C.)) and HCLP Nominees, L.L.C. (incorporated by reference to Exhibit 10.22.8 to The Beneficient Company Group, L.P.’s Registration Statement on Form S-4 (File No. 333-268741) filed with the Securities and Exchange Commission on December 9, 2022).
10.16.11    Security and Pledge Agreement (DST), dated as of August 13, 2020, by and among LT-1 Custody Trust, LT-2 Custody Trust, LT-3 Custody Trust, LT-4 Custody Trust, LT-5 Custody Trust, LT-6 Custody Trust, LT-7 Custody Trust, LT-8 Custody Trust, LT-9 Custody Trust, LT-12 Custody Trust, LT-14 Custody Trust, LT-15 Custody Trust, LT-16 Custody Trust, LT-17 Custody Trust, LT-18 Custody Trust, LT-19 Custody Trust, LT-20 Custody Trust, LT-21 Custody Trust, LT-22 Custody Trust, LT-23 Custody Trust, LT-24 Custody Trust, LT-25 Custody Trust, LT-26 Custody Trust, LT-27 Custody Trust, LT-28 Custody Trust Beneficient Company Holdings, L.P. (as successor to Beneficient Capital Company II, L.L.C. (f/k/a Beneficient Capital Company, L.L.C.)) and HCLP Nominees, L.L.C. (incorporated by reference to Exhibit 10.22.9 to The Beneficient Company Group, L.P.’s Registration Statement on Form S-4 (File No. 333-268741) filed with the Securities and Exchange Commission on December 9, 2022).
10.16.12    Guaranty Agreement, dated as of June  10, 2020 and effective as of February 21, 2020, by LT-1 Custody Trust, LT-2 Custody Trust, LT-3 Custody Trust, LT-4 Custody Trust, LT-5 Custody Trust, LT-6 Custody Trust, LT-7 Custody Trust, LT-8 Custody Trust, LT-9 Custody Trust, LT-12 Custody Trust, LT-14 Custody Trust, LT-15 Custody Trust, LT-16 Custody Trust, LT-17 Custody Trust, LT-18 Custody Trust, LT-19 Custody Trust, LT-20 Custody Trust, LT-21 Custody Trust, LT-22 Custody Trust, LT-23 Custody Trust, LT-24 Custody Trust, LT-25 Custody Trust, LT-26 Custody Trust, LT-27 Custody Trust and LT-28 Custody Trust (incorporated by reference to Exhibit 10.22.10 to The Beneficient Company Group, L.P.’s Registration Statement on Form S-4 (File No. 333-268741) filed with the Securities and Exchange Commission on December 9, 2022).
10.16.13    Joinder Agreement, dated as of August  13, 2020 to the Guaranty by certain Delaware statutory trusts (incorporated by reference to Exhibit 10.22.11 to The Beneficient Company Group, L.P.’s Registration Statement on Form S-4 (File No. 333-268741) filed with the Securities and Exchange Commission on December 9, 2022).
10.16.14    Consent and Amendment No. 7 to Second Amended and Restated First Lien Credit Agreement, dated as of July  12, 2023, among Beneficient Company Holdings, L.P. as the Borrower and HCLP Nominees, L.L.C. as the Lender (incorporated by reference to Exhibit 10.16.14 to the Company’s Annual Report on Form 10-K (File No. 001-41715) filed with the Securities and Exchange Commission on July 13, 2023).

 

II-12


Table of Contents
10.16.15    Consent and Amendment No. 7 to Second Amended and Restated Second Lien Credit Agreement, dated as of July  12, 2023, among Beneficient Company Holdings, L.P. as the Borrower and HCLP Nominees, L.L.C. as the Lender (incorporated by reference to Exhibit 10.16.15 to the Company’s Annual Report on Form 10-K (File No. 001-41715) filed with the Securities and Exchange Commission on July 13, 2023).
10.17    Security and Pledge Agreement (DST), dated as of August  13, 2020, by and among certain Delaware statutory trusts, Beneficient Company Holdings, L.P. and HCLP Nominees, L.L.C. (incorporated by reference to Exhibit 10.23 to The Beneficient Company Group, L.P.’s Registration Statement on Form S-4 (File No. 333-268741) filed with the Securities and Exchange Commission on December 9, 2022).
10.18.1†    First Amended and Restated Services Agreement, by and among Bradley Capital Company, L.L.C., The Beneficient Company Group, L.P., Beneficient Company Holdings, L.P. and Beneficient Management Counselors, L.L.C., effective as of January 1, 2022 (incorporated by reference to Exhibit 10.24 to The Beneficient Company Group, L.P.’s Registration Statement on Form S-4 (File No. 333-268741) filed with the Securities and Exchange Commission on December 9, 2022).
10.18.2†    Second Amended and Restated Services Agreement, dated June  7, 2023, by and among Bradley Capital Company, L.L.C., The Beneficient Company Group, L.P., Beneficient Company Holdings, L.P. and Beneficient Management Counselors, L.L.C. (incorporated by reference to Exhibit 10.13 to the Company’s Current Report on Form 8-K (File No. 001-41715) filed with the Securities and Exchange Commission on June 8, 2023).
10.19†    Employment Agreement, by and between The Beneficient Company Group (USA), L.L.C. and James G. Silk, dated December  31, 2019 (incorporated by reference to Exhibit 10.26 to The Beneficient Company Group, L.P.’s Registration Statement on Form S-4 (File No.  333-268741) filed with the Securities and Exchange Commission on December 9, 2022).
10.20.1†    Director Agreement, by and between Beneficient Management, L.L.C. and James G. Silk, dated December  31, 2019 (incorporated by reference to Exhibit 10.27.1 to The Beneficient Company Group, L.P.’s Registration Statement on Form S-4 (File No. 333-268741) filed with the Securities and Exchange Commission on December 9, 2022).
10.20.2†    Director Agreement, by and between Beneficient Management, L.L.C. and Derek Fletcher, dated November  29, 2021 (incorporated by reference to Exhibit 10.27.2 to The Beneficient Company Group, L.P.’s Registration Statement on Form S-4 (File No. 333-268741) filed with the Securities and Exchange Commission on December 9, 2022).
10.20.3†    Director Agreement, by and between Beneficient Management, L.L.C. and Richard W. Fisher, dated September  17, 2017 (incorporated by reference to Exhibit 10.27.3 to The Beneficient Company Group, L.P.’s Registration Statement on Form S-4 (File No. 333-268741) filed with the Securities and Exchange Commission on December 9, 2022).
10.20.4†    Director Agreement, by and between Beneficient Management, L.L.C. and Emily B. Hill, dated March  31, 2022 (incorporated by reference to Exhibit 10.27.4 to The Beneficient Company Group, L.P.’s Registration Statement on Form S-4 (File No.  333-268741) filed with the Securities and Exchange Commission on December 9, 2022).
10.20.5†    Director Agreement, by and between Beneficient Management, L.L.C. and Thomas O. Hicks, dated September  13, 2017 (incorporated by reference to Exhibit 10.27.5 to The Beneficient Company Group, L.P.’s Registration Statement on Form S-4 (File No. 333-268741) filed with the Securities and Exchange Commission on December 9, 2022).

 

II-13


Table of Contents
10.20.6†    Director Agreement, by and between Beneficient Management, L.L.C. and Bruce W. Schnitzer, dated September  18, 2017 (incorporated by reference to Exhibit 10.27.6 to The Beneficient Company Group, L.P.’s Registration Statement on Form S-4 (File No. 333-268741) filed with the Securities and Exchange Commission on December 9, 2022).
10.21    Purchase and Contribution Agreement, dated as of April  15, 2019 by and among The Beneficient Company Group, L.P., Beneficient Company Holdings, L.P., AltiVerse Capital Markets, L.L.C., Sabes AV Holdings, LLC, Jon R. Sabes, Steven F. Sabes, Insurance Strategies Fund, LLC and SFS Holdings, LLC. (incorporated by reference to Exhibit 10.28 to The Beneficient Company Group, L.P.’s Registration Statement on Form S-4 (File No. 333-268741) filed with the Securities and Exchange Commission on December 9, 2022).
10.22    Form of Indemnification Agreement (incorporated by reference to Exhibit 10.29 to The Beneficient Company Group, L.P.’s Registration Statement on Form S-4 (File No. 333-268741) filed with the Securities and Exchange Commission on December 9, 2022).
10.23.1    Conversion and Exchange Agreement, dated June  6, 2023, by and between Bruce W. Schnitzer, Beneficient Company Holding, L.P., and The Beneficient Company Group, L. P. (incorporated by reference to Exhibit 10.3 to the Company’s Current Report on Form 8-K (File No. 001-41715) filed with the Securities and Exchange Commission on June 8, 2023).
10.23.2    Conversion and Exchange Agreement, dated June  6, 2023, by and between Richard W. Fisher, Beneficient Company Holding, L.P., and The Beneficient Company Group, L. P. (incorporated by reference to Exhibit 10.4 to the Company’s Current Report on Form 8-K (File No. 001-41715) filed with the Securities and Exchange Commission on June 8, 2023).
10.23.3    Conversion and Exchange Agreement, dated June  6, 2023, by and between Beneficient Holdings Inc., Beneficient Company Holding, L.P., and The Beneficient Company Group, L. P. (incorporated by reference to Exhibit 10.5 to the Company’s Current Report on Form 8-K (File No. 001-41715) filed with the Securities and Exchange Commission on June 8, 2023).
10.23.4    Conversion and Exchange Agreement, dated June  6, 2023, by and between Hicks Holdings Operating, LLC, Beneficient Company Holding, L.P., and The Beneficient Company Group, L. P. (incorporated by reference to Exhibit 10.6 to the Company’s Current Report on Form 8-K (File No. 001-41715) filed with the Securities and Exchange Commission on June 8, 2023).
10.24    Consulting Agreement, dated June  7, 2023, by and between Beneficient and Bruce W. Schnitzer (incorporated by reference to Exhibit 10.17 to the Company’s Current Report on Form 8-K (File No.  001-41715) filed with the Securities and Exchange Commission on June 8, 2023).
10.25    Consulting Agreement, dated June  7, 2023, by and between Beneficient and Thomas O. Hicks (incorporated by reference to Exhibit 10.19 to the Company’s Current Report on Form 8-K (File No.  001-41715) filed with the Securities and Exchange Commission on June 8, 2023).
10.26    Consulting Agreement, dated June  7, 2023, by and between Beneficient and Richard W. Fisher (incorporated by reference to Exhibit 10.18 to the Company’s Current Report on Form 8-K (File No.  001-41715) filed with the Securities and Exchange Commission on June 8, 2023).
10.27    Form of Forward Purchase Agreement, dated June  5, 2023 by and between The Beneficient Company Group, L.P. and RiverNorth SPAC Arbitrage Fund, L.P., as amended June  25, 2023 (incorporated by reference to Exhibit 10.27 to the Company’s Annual Report on Form 10-K (File No.  001-41715) filed with the Securities and Exchange Commission on July 13, 2023).
10.28    Settlement and Release Agreement, dated June  7, 2023, by and among Beneficient, Avalon Acquisition Inc. and Maxim Partners LLC (incorporated by reference to Exhibit 10.28 to the Company’s Annual Report on Form 10-K (File No. 001-41715) filed with the Securities and Exchange Commission on July 13, 2023).

 

II-14


Table of Contents
10.29    Standby Equity Purchase Agreement, dated as of June  27, 2023 among Beneficient and YA II PN, Ltd. (incorporated by reference to Exhibit 10.1 to the Company’s Current Report on Form 8-K (File No.  001-41715) filed with the Securities and Exchange Commission on June 28, 2023).
10.30#    Credit and Guaranty Agreement, dated October 19, 2023, by and among Beneficient Financing, L.L.C., as borrower, Beneficient Company Holdings, L.P., as guarantor, and HH-BDH LLC, as the administrative agent party (incorporated by reference to Exhibit 10.1 to the Company’s Current Report on Form 8-K (File No. 001-41715) filed with the Securities and Exchange Commission on October 20, 2023).
10.31    Letter Agreement, dated October 19, 2023, by and among Beneficient Company Group, L.L.C., Beneficient Company Holdings, L.P. and Hicks Holdings Operating LLC (incorporated by reference to Exhibit 10.2 to the Company’s Current Report on Form 8-K (File No. 001-41715) filed with the Securities and Exchange Commission on October 20, 2023).
16.1    Letter from Grant Thornton LLP, dated December  9, 2022 regarding change in accountants (incorporated by reference to Exhibit 16.1 to The Beneficient Company Group, L.P.’s Registration Statement on Form S-4 (File No. 333-268741) filed with the Securities and Exchange Commission on December 9, 2022).
21    List of Consolidated Subsidiaries of Beneficient (incorporated by reference to Exhibit 21 to the Company’s Annual Report on Form 10-K (File No. 001-41715) filed with the Securities and Exchange Commission on July 13, 2023).
23.1*    Consent of Weaver & Tidwell LLP, independent registered accounting firm for Beneficient.
23.2**    Consent of Haynes Boone, LLP (included in Exhibit 5.1).
101.INS**    Inline XBRL Instance Document
101.SCH**    Inline XBRL Taxonomy Extension Schema Document
101.CAL**    Inline XBRL Taxonomy Extension Calculation Linkbase Document
101.DEF**    Inline XBRL Taxonomy Extension Definition Linkbase Document
101.LAB**    Inline XBRL Taxonomy Extension Label Linkbase Document
101.PRE**    Inline XBRL Taxonomy Extension Presentation Linkbase Document
107**    Filing Fee Table

 

*

Filed herewith.

**

Previously filed.

Management contract or compensatory plan or arrangement.

#

Schedules to this exhibit have been omitted pursuant to Item 601(a)(5) of Registration S-K. The registrant hereby agrees to furnish a copy of any omitted schedules to the Commission upon request.

 

II-15


Table of Contents

SIGNATURES

Pursuant to the requirements of the Securities Act of 1933, the registrant certifies that it has reasonable grounds to believe that it meets all of the requirements for filing on Form S-1 and has duly caused this registration statement to be signed on its behalf by the undersigned, thereunto duly authorized, in the City of Dallas, State of Texas, on December 20, 2023.

 

Beneficient
By:   /s/ Brad K. Heppner
Name:   Brad K. Heppner
Title:   Chief Executive Officer and Chairman of the Board of Directors

* * * *

Pursuant to the requirements of the Securities Act of 1933, as amended, this Registration Statement has been signed by the following persons in the capacities and on the dates indicated below.

 

Signature

  

Title

 

Date

/s/ Brad K. Heppner

Brad K. Heppner

  

Chief Executive Officer

(Principal Executive Officer)

  December 20, 2023

/s/ Gregory W. Ezell

Gregory W. Ezell

  

Chief Financial Officer

(Principal Financial and Accounting Officer)

  December 20, 2023

/s/ Peter T. Cangany, Jr.

Peter T. Cangany, Jr.

   Director   December 20, 2023

/s/ Richard W. Fisher

Richard W. Fisher

   Director   December 20, 2023

/s/ Derek L. Fletcher

Derek L. Fletcher

   Chief Fiduciary Officer and Director   December 20, 2023

/s/ Thomas O. Hicks

Thomas O. Hicks

   Director   December 20, 2023

/s/ Emily B. Hill

Emily B. Hill

   Director   December 20, 2023

/s/ Dennis P. Lockhart

Dennis P. Lockhart

   Director   December 20, 2023

/s/ Bruce W. Schnitzer

Bruce W. Schnitzer

   Director   December 20, 2023

/s/ James G. Silk

James G. Silk

   Executive Vice President, Chief Legal Officer and Director   December 20, 2023

 

II-16

EX-23.1

Exhibit 23.1

Consent of Independent Registered Public Accounting Firm

We consent to the inclusion in Beneficient’s Amendment No. 2 to the Registration Statement (333-275174) on Form S-1 of our report dated July 13, 2023 on our audits of the consolidated financial statements of Beneficient (f/k/a The Beneficient Company Group, L.P.) and its subsidiaries as of March 31, 2023 and 2022 and for each of the years ended March 31, 2023, December 31, 2021 and 2020 and the three months ended March 31, 2022.

We also consent to the reference to our firm under the caption “Experts” in this Registration Statement.

/s/ Weaver and Tidwell, L.L.P.

San Antonio, Texas

December 20, 2023